站用变压器油中氢气含量超标原因分析
- 格式:docx
- 大小:28.19 KB
- 文档页数:2
变压器绝缘油含气量超标处理分析变压器是电力系统中重要的设备之一,其正常运行离不开绝缘油的支持。
绝缘油的主要功能是绝缘和冷却,但在长期使用过程中,绝缘油会受到机械振动、氧化、水分等因素的影响,导致绝缘油中含气量超标,进而影响变压器的安全运行。
因此,在变压器绝缘油含气量超标时,必须及时处理,以防止影响变压器的正常运行和安全。
变压器绝缘油含气量超标的原因主要有以下几点:一、气泡的生成与溶解在变压器运行过程中,由于电气介质受到电场的作用,局部油温升高,使油中的气体溶解度下降,不能完全溶解在油中,因而会生成气泡。
当变压器运行过程中发生故障,例如短路、击穿等现象,会使绝缘油中的气泡难以溶解,导致绝缘油中含气量升高。
二、机械振动三、绝缘油老化与水分变压器绝缘油在长期使用过程中,会因为氧化和热量作用而老化,从而导致绝缘油中含气量增加。
而水分则会影响绝缘油的物理性质和绝缘性能,进而使绝缘油中含气量超标。
一、油温控制变压器运行过程中,保持变压器内部油温稳定、不超过规定范围,可以有效地减少绝缘油中气泡的产生。
二、检测与分析定期对变压器绝缘油进行检测,了解其物理性质和绝缘性能,对含气量超标的绝缘油进行分析,确定具体原因,进而采取相应的处理措施。
三、升级绝缘材料通过升级变压器绝缘材料来提高绝缘性能,从而减少绝缘油中气泡的产生和含气量的升高。
四、更换绝缘油在绝缘油含气量超标的情况下,需要及时更换绝缘油,以保证变压器的正常运行。
总之,对于变压器绝缘油含气量超标的情况,需要及时检测和处理,采取相应的措施,以保证变压器的安全运行和正常工作。
同时,要注意加强变压器的日常维护,减少绝缘油老化、水分、机械振动等因素对变压器的影响。
主变油中氢气超标排查及处理范文随着电力系统的发展,主变油是电力系统中不可或缺的组成部分,起着绝缘、冷却、润滑等作用。
然而,由于各种原因,有时主变油中的氢气会超标,对设备的正常运行产生影响甚至威胁设备的安全稳定运行。
本文将介绍主变油中氢气超标的排查和处理方法,希望能为读者提供参考。
发现主变油中氢气超标后,首先需要进行详细的分析,找出可能导致氢气超标的原因。
一般来说,氢气超标的原因可以分为两类:一是设备内部因素,如主变油槽密封不严、油泵、阀门等设备漏气;二是外部因素,如设备运行不正常、系统水分过高等。
在分析原因时,需要综合考虑设备运行状况、历史记录以及实际情况,准确找出氢气超标的原因。
针对设备内部因素,可以通过以下方法进行排查。
首先,检查主变油槽密封情况,确认槽体是否有漏油迹象。
如果存在漏油情况,需要及时修理或更换密封件。
其次,检查油泵、阀门等设备是否正常工作,有无泄漏现象。
如果发现异常情况,需要及时修理或更换相关设备。
最后,检查油泵、阀门等设备的安装是否合理,是否存在松动或漏气现象。
通过以上排查,可以有效排除设备内部因素导致的氢气超标问题。
针对外部因素,可以通过以下方法进行排查。
首先,检查设备运行状况,包括温度、负载情况等。
如果设备运行温度过高或超负荷运行,会导致主变油中的氢气超标。
此时,需要对设备进行适当的调整或停机检修,以降低运行温度和负载。
其次,检查系统中的水分情况,包括空气中的湿度、油中的湿度等。
如果系统中的水分过高,会促使主变油中的氢气产生增多。
此时,需要采取合适的措施,如增加干燥器的容量、增加干燥器的使用频率等。
最后,还需检查系统的冷却装置是否正常工作,有无堵塞或泄漏现象。
有效的冷却装置可以降低主变油的温度,减少氢气的产生。
排查出氢气超标的原因后,需要采取相应的处理措施。
首先,针对设备内部因素导致的氢气超标问题,需要及时进行修复或更换相关设备,确保设备的正常运行。
其次,针对外部因素导致的氢气超标问题,需要采取相应的改进措施,如调整设备运行参数、增加干燥器的容量等,以预防氢气超标问题的发生。
主变油中氢气超标排查及处理范文主变油中氢气超标是变压器运行中常见的问题之一,如果不及时排查和处理,可能会导致变压器的故障甚至爆炸。
因此,对主变油中氢气超标的排查和处理非常重要。
本文将详细介绍主变油中氢气超标的排查和处理方法。
一、主变油中氢气超标的原因分析主变油中氢气超标的原因主要有以下几点:1. 油中水分超标:变压器在运行过程中,由于温度变化和湿度等环境因素的影响,可能会导致油中水分超标。
而过多的水分会在油中产生氢气。
2. 油中气体生成反应:主变油中含有有机物质和氧,当油温过高时,油中的有机物质可能会发生分解反应,生成氢气。
3. 油中酸性物质的存在:在变压器运行过程中,由于绝缘材料的老化或者其他外界因素的影响,酸性物质可能会出现在油中。
而酸性物质会加速油中有机物质的分解,产生氢气。
4. 变压器内部存在故障:变压器内部的线圈、绝缘材料等可能存在故障,导致主变油中氢气超标。
二、主变油中氢气超标的排查方法在排查主变油中氢气超标时,可以采用以下方法进行:1. 进行氢气检测:将变压器的主变油取样送到实验室,进行氢气含量的检测。
一般来说,主变油中氢气含量超过0.5%时,就可以判断为氢气超标。
2. 观察油中的气泡:通过观察主变油中是否有气泡的产生,可以初步判断是否存在氢气超标的问题。
如果油中有大量气泡产生,那么很可能存在氢气超标的情况。
3. 仔细检查变压器:通过仔细检查变压器内部的线圈、绝缘材料等部件,判断是否存在故障,进而判断是否存在氢气超标的问题。
三、主变油中氢气超标的处理方法在发现主变油中氢气超标的情况下,需要及时采取措施进行处理。
以下是几种常见的处理方法:1. 降低油中水分含量:如果主变油中的氢气含量超标是因为水分过多导致的,可以通过对油进行加热、真空干燥等方法,将油中的水分含量降低到正常范围内。
2. 添加抗氧剂和抗酸剂:如果主变油中的氢气含量超标是由于油中的有机物质过多分解产生的,可以通过添加抗氧剂和抗酸剂的方法,减少有机物质的分解反应,从而减少氢气的生成。
变压器绝缘油含气量超标处理分析
变压器绝缘油是变压器中的一种绝缘材料,它在变压器内起到绝缘和冷却的作用。
绝
缘油中的气体含量是评估绝缘油质量的一个重要指标,一般来说,气体含量越高,说明绝
缘油的绝缘性能越差。
当变压器绝缘油中的气体含量超过标准限值时,需要进行相应的处理。
超标处理分为
以下几个步骤:
1. 检测气体含量:首先需要进行绝缘油中气体含量的检测,一般通过使用气相色谱
仪等仪器进行检测。
常见的气体包括氢气、甲烷、乙烷、乙炔等。
根据检测结果确定气体
含量是否超标。
2. 分析原因:超标气体含量的原因可能有多种,例如变压器内部有局部放电、设备
老化、密封不严等原因都可能导致气体含量的增加。
分析原因可以帮助我们找到问题所在,从根本上解决超标问题。
3. 采取措施:根据分析的结果,采取相应的措施来降低绝缘油中气体含量。
常见的
措施包括:
- 强制循环:通过增加循环次数和循环时间来促使气体从绝缘油中析出;
- 真空干燥:通过对绝缘油进行真空干燥,使气体从绝缘油中蒸发出来;
- 滤油处理:使用滤油机对绝缘油进行过滤,去除其中的气体和杂质;
- 更换绝缘油:如果绝缘油的气体含量超过了严重程度,可能需要考虑更换绝缘油。
4. 检测处理效果:在处理完绝缘油中气体含量超标问题后,需要再次进行检测,确
保气体含量已经降到正常范围内。
绝缘油中气体含量超标处理的关键在于找到超标原因,并采取相应的措施进行处理。
在处理过程中需要注意操作规范,确保安全性和有效性。
维护变压器的正常运行和定期检
测绝缘油的气体含量对于预防超标问题的发生也非常重要。
变压器油含氢量超标变压器无论是热故障还是电故障,都会导致绝缘介质裂解产生一些特征气体。
由于碳氢键之间的链能低,在绝缘介质的分解过程中,一般会生成氢气,氢气也是各种故障气体的主要成分之一。
1.变压器油中氢气含量升高的危害氢气与油中溶解的空气混合以溶解状态或悬浮状态存在于变压器油中。
当运行条件,如油温或油压发生变化时,氢气便会以微小气泡的形式从油中析出,在狭长的缝隙中逐渐积聚并附着在绝缘表面上,这就形成了气泡性电晕放电的条件。
这种放电若发生在导线绝缘和垫块之间或导线绝缘和撑条的缝隙处,造成的危害就更大。
2.变压器油中产生氢气的原因2.1 变压器油在电磁场作用下的分解一般情况下,110kV及以下电网中的变压器所用的变压器油都是25号变压器油,属于石蜡基油。
石蜡基油中烷烃比例较大,烷烃类油化学性质比较稳定,抗氧化性能好,但是耐热性能较差,尤其在电场作用下容易发生脱氢反应。
2.2 水分对变压器油的影响通常变压器油中的水分主要是由于变压器受潮产生水引起的。
因为水分子为强极性,在电场作用下水分子发生极化而形成偶极子,并按电场方向转动而形成泄露电流较大的水桥,进而引起水分子汽化而生成气泡。
在电场作用下,气泡又形成气体小桥,气泡的介电常数小于油的介电常数,此时气泡承受的电场强度更高,引起电晕放电,致使气体水分子首先被电离生成氢气和氧气。
纸绝缘干燥不彻底或空气中水分侵入等原因也会引起氢气的产生,这是因为油浸纸绝缘放电的起始场强随着固体绝缘的干燥程度而增加。
2.3 金属促进变压器油脱氢反应由于变压器中使用了一部分不锈钢材料,在变压器油逐渐氧化过程中,不锈钢材料中的镍分子会促进变压器油产生脱氢反应。
一种固体要成为催化剂,能够吸附反应物是一个基本条件。
催化作用过程中,物理吸附能显着降低其后进行的化学吸附的活化能。
在同时,变压器油是烃类化合物。
由于烃分子热解或氧分子的碰撞产生了游离基R,R与氧分子的自由价结合,生成过氧化自由基R+O2—>ROO,然后ROO再和油中的新烃分子结合产生新的自由基。
2023年主变油中氢气超标排查及处理(3000字)引言:主变油中氢气是变压器设备运行中常见的一种气体,但若氢气含量超过安全标准,将会对设备的正常运行产生严重影响,甚至引发事故。
因此,针对氢气超标问题,我们需要采取有效的排查和处理措施,保障变压器设备的安全稳定运行。
本文将对2023年主变油中氢气超标排查及处理进行详细介绍。
一、氢气超标原因分析1. 老化老旧设备:随着设备使用时间的增加,变压器内部材料会发生老化,导致绝缘油的性能下降,容易产生氢气。
2. 绝缘材料故障:变压器绝缘材料的损坏或故障会使电气弧放大,从而造成绝缘油分解产生氢气。
3. 温度过高:变压器运行时,内部温度过高也会导致绝缘油的分解,产生氢气。
4. 湿度过高:变压器长期处于高湿度环境中,会导致绝缘油中含有大量水分,进而促使氢气的生成。
二、氢气超标排查措施1. 定期监测:通过定期对主变进行监测,采集变压器油样,进行气体检测和分析。
借助专业的气体检测仪器,对油样中的氢气含量进行实时监测,及时发现是否超标。
2. 环境检测:对变压器周围的环境进行检测,检查是否存在气体泄漏情况。
例如,使用氢气探测器对变压器周围进行全面检测,确保设备周围环境安全无泄漏。
3. 设备巡检:定期派遣专业人员进行设备巡检,检查变压器内部和外部是否存在异常情况,如渗漏、腐蚀等,确保设备正常运行。
三、氢气超标处理措施1. 绝缘油处理:若发现变压器绝缘油中氢气超标,需要及时对绝缘油进行处理。
可以采取真空脱气方法,通过使绝缘油处于真空中,促使氢气从油中析出并排出系统,降低氢气超标情况。
2. 维修更换:对于老化老旧设备和绝缘材料故障引起的氢气超标问题,需要进行设备维修或更换。
及时更换老化材料、修复损坏绝缘材料,确保设备正常运行。
3. 控制温度和湿度:变压器运行时,控制内部温度和湿度是减少氢气超标的重要手段。
可以采取通风降温、增加冷却设备、降低环境湿度等措施,确保设备温度和湿度在正常范围内。
站用变压器油中氢气含量超标原因分析摘要:站用变压器作为电力系统中的重要设备,对其运行状态的监督是非常重要的,而绝缘油的色谱分析法作为一种灵敏有效的分析手段,能及时发现变压器中存在的潜伏故障。
本文通过两个工作的案例来分析站用变压器油中氢气含量超标的原因。
关键词:站用变压器;油色谱;氢气;故障前言:站用变压器是电力系统中的重要设备,当发生故障时,对电网的安全运行会造成极大的影响。
因此对变压器状态的监督,特别是对变压器潜在故障隐患的排查就显得格外重要。
对变压器内部绝缘油的色谱分析法,是灵敏有效的分析手段,它不仅可以作为判断故障已发生的依据,还可以预测变压器潜伏故障,以便对症下药。
1、变压器的原理及绝缘结构变压器是借助电磁感应,以相同的频率在两个或更多的绕组之间变换交流电压和电流,从而传输交流电能的一种静止电器。
变压器绕组绝缘性能取决于绝缘纸和绝缘油的性能,而检测绝缘油的品质即可了解到变压器的绝缘性能是否良好。
因为色谱法检测的是油中气体含量,所以很敏感地反映出一些潜伏性故障。
2、利用油中溶解气体分析变压器故障油中溶解气体分析作为诊断变压器故障的有效手段,其原理主要是由于在运行过程中,变压器内部的油纸复合绝缘受电场和磁场的作用及铜、铁等材料催化作用的影响,逐渐发生老化和分解。
当内部发生潜伏性故障时,变压器油中含有不同化学键结构的碳氢化合物不同的热稳定性,油纸受热分解产生烃类气体。
随着故障点的温度升高,绝缘油依次裂解产生烷烃、烯烃和炔烃,还会由于发热逸散出氢气。
随着油纸绝缘的进一步老化或者潜在故障的发展。
还会产生其他气体。
一般通过检测甲烷(CH4)、乙烷(C2H6)、乙炔(C2H2)、乙烯(C2H4)以及氢气(H2)、氧气(O2)、氮气(N2)、一氧化碳(CO)、二氧化碳(CO2)等气体。
将这些特征气体从变压器油中分离出来并经过色谱分析,确定其存在及相应含量大小,便可反映出产生这些可燃气体的故障类型。
3、案例分析3.1 案例一某330kV变电站35kV 2号站用变压器,由江苏上能新特变压器厂生产,于2015年4月投入运行。
变压器绝缘油含气量超标处理分析随着变压器在电力系统中的重要性日益凸显,对变压器绝缘油的质量要求也越来越高。
变压器绝缘油的质量直接关系到变压器的运行稳定性和寿命,而绝缘油中的含气量是影响绝缘油质量的重要因素之一。
含气量超标会导致绝缘油的绝缘性能下降,甚至可能引发变压器事故。
及时发现绝缘油含气量超标并进行处理分析是非常重要的。
一、含气量超标的原因分析绝缘油中的气体主要有两种来源,一种是在生产和储存过程中由于操作不当或设备密封不严等原因造成的气体进入绝缘油中,另一种是在变压器运行过程中由于变压器内部局部温升或局部放电等原因产生气体。
含气量超标的原因主要有以下几点:1. 生产和储存环节在绝缘油的生产和储存过程中,如果操作不当或设备密封不严,就会导致气体进入绝缘油。
在绝缘油的加工、贮存和运输过程中,如果设备和容器的密封性不好,就容易受到空气、水分和其他杂质的侵入,从而增加绝缘油中的气体含量。
2. 变压器运行过程中在变压器运行过程中,如果变压器内部出现局部温升或局部放电,就会导致绝缘油中的气体释放。
在变压器内部,当局部温升或局部放电达到一定程度时,就会产生气体,导致绝缘油中的气体含量超标。
绝缘油中的含气量超标会对变压器的安全运行和绝缘性能产生严重影响,主要表现在以下几个方面:1. 绝缘性能下降绝缘油中的气体会影响绝缘油的绝缘性能,导致绝缘油的介电强度下降,增加了变压器局部放电的发生概率,从而降低了变压器的安全性能。
2. 绝缘油老化加快含气量超标的绝缘油中的气泡会形成气泡导致局部油流速度增大,继而加快了绝缘油的老化速度。
气泡在绝缘油中的流动也会增加摩擦,导致绝缘油的温升增加,加速了绝缘油的老化。
3. 引发变压器事故当绝缘油中的气体含量超标时,会增加变压器内部的局部放电的发生概率,如果不能及时处理,就会进一步加剧绝缘油的老化,最终可能导致变压器事故的发生。
针对绝缘油中的含气量超标问题,需要采取有效的措施进行处理,主要包括以下几个方面:1. 检测分析首先需要对绝缘油进行含气量的检测分析,了解绝缘油中气体的种类和含量。
主变油中氢气超标排查及处理模版主变油中氢气超标是变压器运行中的一种常见问题,超标的氢气含量可能会对变压器的安全运行产生不良影响。
为了及时排查和处理这一问题,本文将介绍一份主变油中氢气超标排查及处理模版,以帮助运维人员高效、规范地进行工作。
一、问题描述在工作中发现主变油中氢气含量超过了设定的上限值,超标严重程度可根据实际情况进行描述。
二、问题原因分析超标的氢气含量可能是由以下原因引起的,需要进行逐一排查:1. 绝缘油老化:绝缘油长时间使用后会逐渐老化,导致氢气含量增加。
2. 油中水分含量高:油中含有较高的水分会促进绝缘油的氧化分解,从而产生更多的氢气。
3. 变压器内部故障:变压器内部可能存在绝缘材料的老化、击穿等故障,导致氢气产生增加。
4. 变压器过载或短路:变压器长期过载或遭受瞬时短路会导致变压器内部温度升高,进而增加氢气的生成。
5. 变压器油泄漏:油泄漏会导致空气进入变压器内部,促进油的氧化,增加氢气含量。
三、排查流程1. 检查绝缘油的使用时间,判断是否老化,如若老化,则需对绝缘油进行更换。
2. 检查变压器绝缘系统的密封性能,判断是否存在油泄漏的情况,如若存在泄漏,应及时堵漏。
3. 检查变压器内部的绝缘材料,例如绝缘纸、绝缘垫等,判断是否老化或损坏,如若老化或损坏,应及时更换。
4. 检查变压器的运行数据,包括负载、温度、短路情况等,判断是否存在过载或短路现象,如若存在,应采取相应的措施进行处理。
5. 检查绝缘油中水分含量,如若过高,则需对绝缘油进行脱水处理。
6. 如未找到明显的问题原因,可考虑对变压器进行维修或更换。
四、处理方案根据问题原因的排查结果,制定相应的处理方案:1. 绝缘油老化:更换绝缘油,油品要符合相关标准,更换前需将变压器内的油进行充分热处理和过滤。
2. 油中水分含量高:采取适当的脱水处理方法,可以通过加热、真空抽取等方式进行脱水处理。
3. 变压器内部故障:根据故障类型进行维修或更换受损的绝缘材料,同时进行相应的绝缘测试和局部放电检测。
2024年主变油中氢气超标排查及处理引言:随着电力行业的快速发展,主变是电网的重要设备之一。
主变承担着将高压电能转变为低压电能的重要任务。
然而,由于长期运行和各种外部因素的影响,主变的绝缘材料逐渐老化,绝缘性能下降。
主变绝缘油中的氢气含量超标是主变故障的常见原因之一。
本文将对2024年主变油中氢气超标问题进行排查及处理的方案进行详细阐述。
一、氢气超标原因分析主变绝缘油中氢气含量超标的原因主要有以下几点:1. 绝缘材料老化:由于主变长期运行,绝缘材料的老化是导致氢气超标的主要原因之一。
绝缘材料老化导致绝缘性能下降,容易产生气体分解。
2. 油中水分:当主变绝缘油中的水分超过一定限度,会导致电解反应的发生,生成氢气。
因此,油中水分也是导致氢气超标的原因之一。
3. 过电压:主变在运行过程中,可能会受到外部过电压的影响,导致油中的气体分解,产生氢气。
4. 油质问题:如果主变绝缘油的质量不合格或受到污染,可能导致氢气超标。
二、排查方法为了及时发现主变绝缘油中的氢气超标问题,需要采取以下排查方法:1. 定期监测氢气含量:定期对主变绝缘油中的氢气含量进行监测,可以及时发现氢气超标情况。
可以选择使用氢气分析仪进行检测,根据检测结果判断是否存在氢气超标问题。
2. 检查绝缘材料状态:定期检查主变的绝缘材料状态,包括绝缘子、套管等,发现绝缘材料老化严重的情况及时更换,预防氢气超标问题的发生。
3. 检查油质情况:定期对主变绝缘油的质量进行检查,包括油的颜色、透明度等,发现油质问题时及时更换绝缘油,防止氢气超标。
4. 性能测试:定期对主变进行性能测试,包括绝缘性能测试、介质损耗测试等,发现问题及时进行维修,预防氢气超标问题的发生。
三、处理方法一旦发现主变绝缘油中氢气超标问题,需要采取以下处理方法:1. 更换绝缘油:当主变绝缘油中的氢气含量超标时,应及时更换绝缘油。
更换绝缘油时需要选择合格的绝缘油,并确保更换过程中不受到污染。
主变油中氢气超标排查及处理主变油中氢气超标可能是由于主变内部出现故障导致的,这种超标情况对主变正常运行存在风险,需要及时排查和处理。
下面是关于主变油中氢气超标排查及处理的详细内容:一、超标原因分析1. 油泵故障:主变正常工作时,油轴承会产生磨损和摩擦,氢气是由于这些磨损和摩擦产生的。
如果主变的油泵失效或存在问题,会导致油液循环不畅,进而引起氢气超标。
2. 局部过热:主变内部某些部位可能会发生过热,例如油泵、绕组等。
过热会导致油液分解,产生氢气。
局部过热的原因可能是由于负载过重、绕组内部故障等因素引起。
3. 油质降解:主变油长时间使用后,会逐渐降解,形成氧化产品。
这些氧化产品会与水分反应产生氢气。
如果主变油长时间未更换或未进行保养,可能会导致氢气超标。
二、超标排查措施1. 检查油泵:检查主变的油泵是否正常工作,是否存在堵塞等故障。
可以进行油泵维修或更换,以确保油液循环畅通。
2. 检查绕组:使用红外热像仪等设备检查主变绕组是否存在过热现象,以确定是否需要进行绕组维修或更换。
3. 检测油质:取样分析主变油的油质,了解油质的降解情况。
可以通过对比分析,判断是否需要更换主变油。
4. 检查主变运行状态:检查主变运行时的电流负载、温度等参数,了解主变的运行状态。
对于负载过重、温度异常等情况,需要进一步排查故障原因。
三、超标处理方法1. 更换主变油:如果主变油质降解严重导致氢气超标,可以通过更换主变油来解决问题。
更换主变油需要选择合适的油品,同时进行油箱清洗,确保更换后的主变油质量符合要求。
2. 维修或更换故障部件:如果发现油泵、绕组等部件存在故障,需要及时进行维修或更换。
修复或更换故障部件能够恢复主变的正常运行,防止氢气超标。
3. 加强主变维护:加强主变的日常维护工作,定期对主变进行检查、检测,确保油质的正常状态。
包括定期更换主变油、清洗油箱等。
4. 加大运行监测力度:加强对主变运行状态的监测和记录,及时发现异常情况并及时处理。
主变油中氢气超标排查及处理随着电力工业的不断发展,主变油作为重要的绝缘介质被广泛应用在电力设备中。
然而,由于各种原因,主变油中可能会存在氢气超标的问题。
氢气超标不仅会影响设备的安全运行,还可能对环境造成一定的危害。
因此,对主变油中的氢气超标问题进行排查和处理显得尤为重要。
本文将就主变油中氢气超标的排查和处理进行详细探讨。
1. 氢气超标的原因分析在对主变油中的氢气超标问题进行排查和处理之前,首先需要对氢气超标的原因进行充分的分析。
主变油中氢气超标有以下几个可能的原因:1.1 主变油质量问题主变油质量问题可以是导致氢气超标的主要原因之一。
主变油中存在着一定的含气量是正常的,但如果主变油质量不合格,可能会导致氢气超标。
主变油中的含氢气量超过正常范围可能是由于加气过多、油质不纯等原因导致的。
1.2 氢气发生反应主变油中的氢气超标也有可能是由于气体在设备运行过程中发生了反应导致的。
例如,在主变油中存在气体与电弧、放电等发生反应,导致氢气超标的情况。
1.3 设备故障主变设备本身的故障也可能导致主变油中氢气超标。
在设备运行过程中,可能出现腐蚀、泄漏等问题,导致氢气进入主变油中,从而导致氢气超标。
2. 氢气超标的排查方法在对主变油中的氢气超标问题进行排查时,可以采用以下一些方法:2.1 油样检测油样检测是最常用的排查方法之一。
通过对主变油进行采样,并送至实验室进行分析,可以得到油中氢气含量的检测结果。
根据检测结果,可以判断主变油中是否存在氢气超标的问题。
2.2 设备检查通过对主变设备进行仔细的检查,可以排除一些可能导致氢气超标的设备故障。
例如,检查设备是否存在漏油、泄漏等问题,以及设备的腐蚀情况等。
通过设备检查,可以确定设备是否存在问题,并作出相应的处理。
2.3 环境监测氢气超标不仅会对设备运行造成影响,还可能对周围环境造成一定的危害。
因此,在排查主变油中的氢气超标问题时,也应进行环境监测,以确定周围环境是否存在氢气超标的情况。
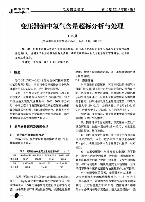
变压器油氢气超标原因(总4页)-CAL-FENGHAI.-(YICAI)-Company One1-CAL-本页仅作为文档封面,使用请直接删除新投运120MVA变压器油中氢气含量超标原因分析与处理袁章福程振伟(浙江华电乌溪江水力发电厂邮编:324000)含量异常超标现象,本文对这一故摘要新投运变压器,出现油中特征气体H2障原因进行了阐述与分析,介绍了相应处理措施与实施效果,对相关专业人员有一定的借鉴作用。
关健词新变压器油中氢气单值升高原因分析处理结果0 前言变压器是电力系统的重要设备,确保它的安全运行具有极其重要意义。
浙江华电乌溪江水力发电厂湖南镇电站二号主变压器于2005年2月进行了技术更新,新变压器型号为SFS9-120000/220,由济南西门子变压器有限公司制造,具有免维修、噪声低、低损耗、吊芯式结构、外型美观等特点,于2005年3月18日投入运行。
变压器投运后运行正常,可在5月份的油样色谱分析试验中,发现油中H2含量异常升高,超过了规程中规定的不大于150 uL/L的要求,在随后的油色谱跟踪试验中,显示随着时间推移, H2含量持续增长,与其它特征气体相比,有明显的单值升高特征。
为此进行了分析与处理。
1 变压器技术参数及运行工况变压器型号:SFS9-120000/220、名称:三相三绕组无载调压油浸风冷升压变压器相数:三相冷却方式:ONAN(70%)/ONAF(100%)使用条件:户外额定容量:120/60/120MVA额定电压:242±2×2.5%/121/10.5kV额定电流:286.3/286.3/6598.3A额定频率:50Hz连接组号:Y N y no,d11、空载损耗:68.5kW空载电流:0.065%器身重:108T油重:45.2 T总重:187T厂家:济南西门子变压器有限公司出厂日期:2004年12月变压器投运前各项试验合格,油色谱试验数据如下:气体含量单位:μL/L湖南镇电站一至四号发电机组的主接线方式为“两机一变式”,三、四号机组接二号主变,机组额定容量为55.56MVA,因机组运行多年,自身存在缺陷,正计划改造,规定其运行出力不大于42.5MW,故变压器投运后均未达到满负荷状态。
原创变压器氢气超标原因分析世界上只有一种投资是只赚不赔的,那就是学习!人生无捷径,坚守成大器!我用心,爱如电!变压器氢气超标分为单氢超标和氢气超标伴随着有其它少量的有害气体两种。
1、单氢超标原因分析:在油浸设备有些情况下,有些气体不是设备故障造成的,(1)例如油中含有水,可以与铁起化学反应把水中的氢置换出来生成氢气。
(2)过热的铁心层间油可膜裂解生成氢气。
(3)新的不锈钢部件中也可能在钢加工过程中或焊接时吸收氢而慢慢释放到变压器油中。
(4)特别是在温度较高,油中溶解有氧时,设备中某些油漆(醇酸树脂),在某些不锈钢的催化作用下,甚至产生大量的氢气。
(5)某些改型的聚酰亚胺型的绝缘材料也可生成某种气体溶于油中。
2、变压器局部放电(CH4/H2<0.1)(低能量局部放电CH4/H2=0.1∽0.5)(一般在5000PC以下)导致氢气超标原因分析。
变压器内部经常发生局部放电或低能量局部放电,放电导致变压器油裂解,产生的气体主要是氢气,占总气体的50∽90%以上,产生的次要气体有甲烷、乙烷等。
放电故障分裸金属放电和带固体绝缘放电,裸金属放电产生的气体以氢气为主,是局部放电还是低能量放电看一CH4/H2的比值就能分清。
若带有固体绝缘放电除了氢气、甲烷、乙烷外,还得看一氧化碳和二氧化碳的变化。
关于乙炔的看法:有时产品大修后。
注油前做DGA分析乙炔为0,但经过抽真空热油循环后,在静放期间试验后或运行期间,变压器经常出现少量的乙炔,产生的原因主要有以下几方面原因:有载调压变压器中切换开关油室的油向变压器主油箱渗漏,(尤其发生渗漏时,由于本体储油柜上部是真空或半真空状态,开关油室与本体之间压差较大)会导致渗漏速度加快;或极性开关在某个位置动作时,悬浮电位放电的影响;设备曾经有过故障,而故障排出后剩余绝缘油没有彻底脱气,部分残余气体仍然留在油中,或留在经浸渍的固体绝缘中;固体绝缘材料吸收变压器油约为绝缘件重的15%;这部分油和固体绝缘件吸收的乙炔会慢慢向新油中释放。
对变压器油中氢气含量异常分析的探讨摘要新投入运行的变压器在电场、热的作用下,由于油中水分解和绝缘材料热分解等原因引起H2升高,变压器内部绝缘材料老化引起H2升高,电弧放电、火花放电、油和固体绝缘过热、局部放电等也会引起H2增长,变压器在安装运输吊芯检查时会造成变压器受潮,使H2升高。
关健词变压器;变压器油;氢气含量0引言根据国内外大量变压器运行历史资料统计,投入运行后的变压器故障率与运行时间呈现宏观规律,变压器的故障率与运行时间关系分为三个阶段,即第一阶段运行初期阶段故障率,由于各部件磨合不善一些制造、安装和调试过程中遗留的问题逐步暴露,变压器出现故障的可能性较高。
第二阶段运行稳定期阶段故障率,变压器经过长一些时间运行,随着对暴露问题的处理及运行人员对设备性能的逐步熟悉和掌握,设备故障率逐渐降低,变压器故障率进入稳定期。
第三阶段运行劣化期阶段故障率,变压器处于年久运行的服役后期,由于某些部件出现磨损、侵蚀、松动、功能下降,绝缘老化明显、泄漏电流增加、绝缘电阻下降、油中溶解气体组分变化、局部放电增加等原因影响,故障率会明显增加,使变压器再次出现故障的高发期(>20年)。
因此在新投运变压器运行后的初期,要特别注意加强设备运行监视,严格按有关规程(导则)要求对变压器进行色谱监测和分析,缩短监测周期,严密关注数据变化,避免事故发生。
而近几年,在加强设备运行监视过程中,发现新投变压器H2增长较快,为此,本文以石洞站2#变压器为例进行分析。
1 变压器技术参数及运行情况石洞站2号主变压器为SSZ10 -50000/ 110 ,2007年12月出厂。
2008年l 月投入运行。
2008年1月30日,变压器投运前对该主变油进行色谱分析,测试结果正常。
2 变压器油中H2含量超标原因分析2.1色谱试验数据分析及氢气含量超标情况变压器投运后,按要求定期对该主变进行例行油取样色谱分析时发现:与1月色谱跟踪测试结果相比,H2含量增长迅速。
变压器油氢气超标故障分析摘要:运行中的电力变压器常常会出现油中氢气含量超标而氢气含量的增长不少情况下是电性故障的前兆也会造成变压器绝缘的缺陷所以氢气含量也是变压器能否继续安全运行的重要指标之一本文通过处理一起变压器油中氢气超标事件分析氢气超标原因并给出处理措施及建议。
关键词:氢气超标;油色谱分析引言变压器无论是热故障还是电故障,都会导致绝缘介质裂解产生一些特征气体。
由于碳氢键之间的链能低,在绝缘介质的分解过程中,一般先生成氢气,因此氢气是各种故障气体的主要成分之一。
1.油中氢气含量升高的危害氢气与油中溶解的空气混合以溶解状态或悬浮状态存在于变压器油中。
当运行条件(如温度或压力)发生变化时,氢气便会以微小气泡的形式从油中析出,在狭长的缝隙中逐渐积聚并附着在绝缘表面上,这就形成了气泡性电晕放电的条件。
这种放电若发生在导线绝缘和垫块之间或导线绝缘与撑条的缝隙处,造成的危害就更大。
其理论依据是,由气体和变压器组成的混合绝缘中,空气的介电常数ε=1,而油的介电常数ε=2~2.5。
对某一局部油隙处聚集的微小气泡群,油层与气层厚度若相同,则可推算出气层中的电场强度相当于变压器油中电场强度的1倍以上。
所以在长期工作电压作用下,气泡内的烃类气体分子形成的带电粒子会导致电流瞬间增大,造成绝缘被击穿。
2.变压器油氢气超标故障案例分析2.1220kV主变压器参数该220kV主变压器型号为SZ11-80000/230,具体参数见表1所示。
表1220kV主变压器参数2.2主变压器油中氢气含量异常情况该在220kV主变压器在2015年投运,在投运第1天、第3天、第10天及第30天进行了变压器油色谱分析,各组气体含量均未超标。
2014-05-13进行油色谱分析,报告显示氢气体积分数为172.2×10-6,超出注意值(150×10-6)。
后续跟踪油色谱分析,氢气含量呈上升趋势,2014-12-08的报告显示氢气体积分数为493.7×10-6。
站用变压器油中氢气含量超标原因分析
摘要:站用变压器作为电力系统中的重要设备,对其运行状态的监督是非常重
要的,而绝缘油的色谱分析法作为一种灵敏有效的分析手段,能及时发现变压器
中存在的潜伏故障。
本文通过两个工作的案例来分析站用变压器油中氢气含量超
标的原因。
关键词:站用变压器;油色谱;氢气;故障
前言:站用变压器是电力系统中的重要设备,当发生故障时,对电网的安全运行会造成
极大的影响。
因此对变压器状态的监督,特别是对变压器潜在故障隐患的排查就显得格外重要。
对变压器内部绝缘油的色谱分析法,是灵敏有效的分析手段,它不仅可以作为判断故障
已发生的依据,还可以预测变压器潜伏故障,以便对症下药。
1、变压器的原理及绝缘结构
变压器是借助电磁感应,以相同的频率在两个或更多的绕组之间变换交流电压和电流,
从而传输交流电能的一种静止电器。
变压器绕组绝缘性能取决于绝缘纸和绝缘油的性能,而
检测绝缘油的品质即可了解到变压器的绝缘性能是否良好。
因为色谱法检测的是油中气体含量,所以很敏感地反映出一些潜伏性故障。
2、利用油中溶解气体分析变压器故障
油中溶解气体分析作为诊断变压器故障的有效手段,其原理主要是由于在运行过程中,
变压器内部的油纸复合绝缘受电场和磁场的作用及铜、铁等材料催化作用的影响,逐渐发生
老化和分解。
当内部发生潜伏性故障时,变压器油中含有不同化学键结构的碳氢化合物不同
的热稳定性,油纸受热分解产生烃类气体。
随着故障点的温度升高,绝缘油依次裂解产生烷烃、烯烃和炔烃,还会由于发热逸散出氢气。
随着油纸绝缘的进一步老化或者潜在故障的发展。
还会产生其他气体。
一般通过检测甲烷(CH4)、乙烷(C2H6)、乙炔(C2H2)、乙烯(C2H4)以及氢气(H2)、氧气(O2)、氮气(N2)、一氧化碳(CO)、二氧化碳(CO2)等气体。
将这些特征气体从变压器油中分离出来并经过色谱分析,确定其存在及相应含量大小,便可反映出产生这些可燃气体的故障类型。
3、案例分析
3.1 案例一
某330kV变电站35kV 2号站用变压器,由江苏上能新特变压器厂生产,于2015年4月
投入运行。
运行期间,其负荷均在要求范围内。
2015年5月,发现氢气增长迅速且超过标准
规定的注意值(150ul/l),随即我班工作人员缩短检测周期,加强监视,同时在进行色谱分
析时也一并对油中微量水分含量进行了检测。
跟踪的色谱数据见表1,微水数据见表2。
3.3 案例分析
经计算,案例一中氢气含量绝对产气速率=(1276.52-6.07)
*11.24/90=158.61mL/d>10mL/d,案例二中的氢气含量绝对产气速率=(351.96-38.27)
*1.27/136=2.93 mL/d<10mL/d。
因为两个案例中色谱数据中只有氢气含量有所增长,而乙炔总烃并无明显过快增长,所以可以排除内部过热、局部放电故障。
另一方面,站用变压器油中微水含量较投运时增长较多,特别是夏天的月份有明显的增长,但应当注意到的是在不同温度下,溶解在油中的水分的溶解值随温度的升高是增大的。
因而在高温下,绝缘纸中水分进入油中,当温度下降时,油中水分有一部分向纸中扩散,使
油的含水量下降。
一般来说,运行温度越高,纸中的水分向油中扩散越多,使油中含水量增高。
实现平衡需要一个较长的过程,因此在环境温度较低的情况下,用油中含水量的多少来
判断变压器的受潮程度不是很准确。
在密封条件较好的变压器中,如果没有外部水分的渗入,在不同温度下引起油中水分的
变化即使全部与绝缘纸的变化量相平衡,纸中含水量的变化幅度值也是很小的。
变压器中纸
含水量的绝对量要比油中多得多,所以可以利用该变压器不同温度下油的相应含水量的变化
范围作为辅助性判断,如果差别很大,则可能受潮。
此台变压器微水值尚未达到超标的程度,且检测用油均为运行时所取,运行变压器温差
变化不大,但环境温度变化较大,检测值随检测温度的增大而增大,又随温度的降低而降低,尤其是案例一中,微水值自投运以来增长了三倍,可以认定为该变压器密封不严密。
此台变
压器在运行了一段时间后就已经存在密封不严而导致油中含水量增大,后面数值增大表明了
密封不严的情况并未改变。
综合考虑,怀疑是变压器本体或附件存在与空气接触的部位或油
纸绝缘材料未彻底干燥。
当油中存在水分是,在电场的作用下,水分子将发生点解产生氢气,同时水分子也可以与铁发生反应放出氢气。
4、站用变压器油中产生氢气的其他可能原因
环己烷是变压器油的主要成分之一,在炼油过程中,由于工艺条件的限制,难免要在变
压器油的馏分中残留少量的轻质馏分,其中也可能包括环己烷。
在某些条件下(如催化剂、
温度等)就可能因它发生脱氢反应而产生氢气。
一般情况下经过较长的运行时间后,正逆反
应的速度逐渐接近,从而达到了动态平衡。
变压器油含烷烃,且其热稳定性最差,在高温下会发生裂化产生氢气。
当设备内部存在
故障引起过热而引发烷烃的裂化反应时,会伴随一些气态烃的产生,如甲烷、乙烷、乙烯、
乙炔等。
如果这些特征气体含量很高,同时伴随着氢气含量很大,就可以断定设备内部故障
所引起的。
有一些站用变压器绕组采用漆包线工艺进行制作,由于制作工艺较为粗糙,表面漆涂层
在高温下容易发生分解,从而产生氢气。
此外,站用变压器在加工过程及焊接时吸附了氢,
未经处理即安装,也会导致所含氢气慢慢地释放到油中。
5、结束语
对油中出现的氢气组分增长较快,同时油中溶解气体中无乙炔、总烃值也不大的情况下,可以排除站用变压器内部缺陷。
当油中微水含量也随之增长迅速时,可以怀疑是变压器密封
存在缺陷,可在检修时仔细检查密封状况,进行处理。
在处理之后必须要进行一段时间的跟
踪试验,确保密封状况的良好,直至氢气含量稳定后方可认为设备内部无故障。
参考文献:
[1]孙坚明,孟玉婵,刘永洛.电力用油分析及油务管理[J].北京:中国电力出版社,2009
[2]汪红梅.电力用油(气)[J].北京:化学工业出版社,2008.11
[3]国家电网公司人力资源部.油务化验[J].北京:中国电力出版社,2010,9
作者简介:
陆颖杰,出生于1988年9月17日,男,技师,2011年毕业于华东交通大学应用化学专业,本科,从事油务化验、热工仪表、带电检测专业。