期货入门基础知识视频
- 格式:docx
- 大小:13.11 KB
- 文档页数:2
最全期货基础知识一、期货交易概述1. 期货交易的定义期货交易是指在期货交易所上,买卖双方通过公开竞价的方式,按照事先约定的标准合约,在未来某个特定时间点进行交割的交易行为。
期货交易具有杠杆效应,投资者只需支付一定比例的保证金即可进行交易。
2. 期货交易的种类期货交易主要包括商品期货、金融期货和股指期货等。
商品期货是以实物商品为标的的期货合约,如农产品、能源、金属等;金融期货是以金融工具为标的的期货合约,如外汇、利率、股票指数等;股指期货是以股票指数为标的的期货合约。
3. 期货交易的特点(1)标准化合约:期货合约具有标准化的数量、质量、交割时间等要素,方便投资者进行交易。
(2)杠杆效应:期货交易具有杠杆效应,投资者只需支付一定比例的保证金即可进行交易,提高了资金使用效率。
(3)双向交易:期货交易既可以做多,也可以做空,投资者可以根据市场行情选择合适的交易策略。
(4)对冲风险:期货交易可以帮助投资者锁定未来价格,降低风险。
二、期货市场参与者1. 期货交易所期货交易所是期货交易的场所,负责制定交易规则、监管市场、组织交易等。
我国主要的期货交易所包括上海期货交易所、郑州商品交易所、大连商品交易所和中国金融期货交易所。
2. 期货公司期货公司是期货交易的中介机构,负责为客户提供开户、交易、结算等服务。
期货公司按照业务范围可分为期货经纪公司、期货投资咨询公司和期货风险管理公司等。
3. 期货投资者期货投资者是期货市场的参与者,包括机构投资者和个人投资者。
机构投资者如生产企业、贸易商、投资公司等,个人投资者则是指通过期货公司进行期货交易的普通投资者。
4. 期货监管机构期货监管机构负责对期货市场进行监管,维护市场秩序,保护投资者权益。
我国期货市场的监管机构主要包括中国证券监督管理委员会(简称证监会)和期货市场监督管理委员会(简称期监会)。
三、期货交易流程1. 开户投资者需在期货公司开设期货账户,并签署相关协议。
开户时,投资者需提供身份证明、银行账户信息等资料。
期货交易基础知识▲期货交易概念期货交易是在现货交易的基础上发展起来的、通过在期货交易所买卖标准化的期货合约而进行的一种有组织的交易方式。
在期货市场中,大部分交易者交易的期货合约在到期前,又以对冲的形式解套。
也就是说买入期货合约的人,在合约到期前又可以将期货合约买下;买进期货合约的人,在合约到期前又可以买入期货合约去平仓。
先拍后买或先买后卖都就是容许的。
一般来说,期货交易中展开实物交易的只是很少量的一部分。
期货交易的对象并不是商品(标的物)的实体,而是商品(标的物)的标准化合约。
期货交易的目的就是为了迁移价格风险或以获取风险利润。
▲期货交易基本流程期货交易就是通过交易者、经纪公司、期货交易所和支付所这四个组成部分的有机联系展开的。
首先,交易者选择合法的期货经纪公司,签署《期货经纪合同》、开户交易账户,缴纳一定数量的保证金,从而沦为合法的期货投资者。
当投资者与经纪公司的代理关系正式宣布奠定后,就可以根据自己的建议下单,向经纪公司驻华交易所的津山市代表收到交易指令,由津山市代表展开实际的交易交易。
目前国内通常使用计算机自动牵线的交易方式。
每日交易结束,结算所对当天交易情况进行结算,由经纪公司进行相关的资金划拨,以书面形式交给投资者签字确认。
对合约到期后挑选实物交易的客户,在期货公司的代理、帮助下展开实物结算和货款拨付▲期货投资理念与策略1、成功交易三要素在任何顺利的期货交易模式中,我们都必须考量以下三个关键因素:(1)价格预测通过对未来市场看跌或看涨的预测,交易者做出以多头还是以空头入市的同意。
(2)交易策略就是指入市时机的取舍,即为确认具体内容的入市和出来市点。
如果入市时机挑选错误,即使市场方向的推论就是恰当的,仍然可能将蒙受损失。
(3)资金管理就是指交易资金的布局运作。
包含投资女团的设计,多样化的精心安排,在各个市场上要分配多少资金回去投资或冒险等。
2、资金管理诀窍资金管理事关交易者在期货市场的生死存亡,以下要领是每位交易者都应牢记的:(1)总投资额必须管制在全部资本的50%以内。
期货从业资格考试《期货基础知识》知识点汇总第一章期货市场概述第一节期货市场的产生和发展1、期货交易的起源于欧洲19世纪中期产生于美国芝加哥,1848年芝加哥期货交易所(CBOT)现代期货市场:标准化合约、保证金制度、对冲机制、统一结算芝加哥商业交易所(CME):最大的肉类和畜类期货交易中心2007年CBOT和CME合并为芝加哥商业交易所集团(CME Group):最大期货交易所伦敦金属交易所(LME):最大的有色金属期货交易中心。
2、期货交易与现货交易、远期交易的关系3、期货交易的基本特征合约标准化、杠杆机制(保证金5%-10%,比例越低作用越大)、双向交易、对冲机制、当日无负债结算制度(下一日开市前)、交易集中化(会员制)4、期货市场的发展商品期货农产品期货金属期货主要品种为有色金属(除铁铬锰外的金属),诞生于英国,纽约商业交易所(NYMEX)拥有成交量最大的黄金期货合约能源期货纽约商业交易所(NYMEX)最具影响力金融期货外汇期货CME设立国际货币市场分部(IMM)利率期货:CBOT上市国民抵押协会债券(GNMA)合约股指期货:美国堪萨斯期货交易所(KCBT)开发价值线综合指数期货合约其他品种天气期货:CME推出,包括温度期货、降雪量期货、霜冻期货、飓风期货指数期货5、期货交易在衍生品交易中的地位交易量:北美:亚太:欧洲衍生品:股指类期货期权:利率类:外汇类衍生品远期:远期外汇合约受欢迎期货期权:选择权,分为看涨期权和看跌期权互换:利率互换和外汇互换第二节期货市场的功能与作用1、期货市场的规避风险、价格发现功能规避风险借助套期保值建立盈亏冲抵机制,锁定成本、稳定收益同种商品的期货价格和现货价格走势一致期货价格和现货价格随期货合约到期日的来临呈现趋同性投机者、套利者的参与是套期保值实现的条件价格发现:预期性、连续性、公开性、权威性2、期货市场的作用锁定生产成本,实现预期利润利用期货价格信号安排生产经营活动提供分散、转移价格风险的工具,有助于稳定国民经济为政府宏观政策的制定提供参考依据有助于现货市场的完善和发展有助于增强国际价格行程中的话语权第三节中国期货市场的发展历程1、中国期货市场的建立1990年10月12日中国郑州粮食批发市场:第一个商品期货市场1991年6月10日深圳有色金属交易所,1992年上海金属交易所1992年9月广东万通期货经纪公司:第一家期货经纪公司1992年底中国国际期货经纪公司2、中国期货市场的治理整顿2000年12月29日中国期货业协会:期货行业自律组织清理后,上海期货交易所、郑州商品交易所、大连商品交易所,品种12种1995年2月国债期货“3.27”事件和5月“3.19”事件:“市场禁止进入制度”3、中国期货市场的规范发展2002年,证监会:《期货从业人员管理办法》、《期货经纪公司高级管理人员任职资格管理办法》、《期货交易所管理办法》、《期货经纪公司管理办法》:奠定基础2003年,最高法院:《最高人民法院关于审理期货纠纷案件若干问题的规定》:完善2003年,《期货从业人员执业行为准则》:第一部行业性行为规范2004年,《国务院关于推进资本市场改革开放和稳定发展的若干意见》:期货经纪公司建设成为金融企业2004年,证监会:《期货经纪公司治理准则》:明确公司制度规定2007年,国务院修订《期货交易管理条例》适用范围由商品期货交易扩大到商品、金融期货和期权合约,实行分级结算制度“期货经纪公司”改为“期货公司”,实行许可制度,由国务院监管机构颁发证期货公司还可申请经营境外期货经纪、期货投资咨询及其他业务2006年5月18日,中国期货保证金监控中心成立,由上海期货交易所、大连商品交易所、郑州商品交易所出资兴办,为非营利性公司制法人。
期货基础知识完整版期货基础知识:期货与现货相对。
期货是现在进行买卖,但是在将来进行交收或交割的标的物,这个标的物可以是某种商品例如黄金、原油、农产品,也可以是金融工具,还可以是金融指标。
交收期货的日子可以是一星期之后,一个月之后,三个月之后,甚至一年之后。
买卖期货的合同或者协议叫做期货合约。
买卖期货的场所叫做期货市场。
期货(Futures)与现货相对。
期货是现在进行买卖,但是在将来进行交收或交割的标的物,这个标的物可以是某种商品例如黄金、原油、农产品,也可以是金融工具,还可以是金融指标。
交收期货的日子可以是一星期之后,一个月之后,三个月之后,甚至一年之后。
买卖期货的合同或者协议叫做期货合约。
买卖期货的场所叫做期货市场。
投资者可以对期货进行投资或投机。
对期货的不恰当投机行为,例如无货沽空,可以导致金融市场的动荡。
一、关键词:期货合约保证金手续费平仓爆仓等仓套期保值期货合约:由期货交易所统一制定的、规定在将来某一特定的时间和地点交割一定数量和质量标的物的标准化合约。
期货手续费:相当于股票中的佣金。
对股票来说,炒股的费用包括印花税、佣金、过户费及其他费用。
相对来说,从事期货交易的费用就只有手续费。
期货手续费是指期货交易者买卖期货成交后按成交合约总价值的一定比例所支付的费用。
保证金:是指期货交易者按照规定标准交纳的资金,用于结算和保证履约。
结算:是指根据期货交易所公布的结算价格对交易双方的交易盈亏状况进行的资金清算。
交割:是指期货合约到期时,根据期货交易所的规则和程序,交易双方通过该期货合约所载商品所有权的转移,了结到期末平仓合约的过程。
开仓:开始买入或卖出期货合约的交易行为称为“开仓”或“建立交易部位”。
平仓:是指期货交易者买入或者卖出与其所持期货合约的品种、数量及交割月份相同但交易方向相反的期货合约,了结期货交易的行为。
仓单:是指交割仓库开出并经期货交易所认定的标准化提货凭证。
撮合成交:是指期货交易所的计算机交易系统对交易双方的交易指令进行配对的过程。
股指期货基础知识入门详解一、什么是期货。
二、股指期货品种。
离股票市场最贴近的是股指期货(SPIF,sharepriceindexfutures),股指期货简单一句话就是买卖指数。
但由于指数不能直接交易,只能通过ETF或股指期货进行双边交易,目前市场上市品种共有三个交易标的。
三、保证金制度和结算规则。
这里引申了一个盯市的词,股指期货的结算制度是“每日无负债结算制度”,又称“逐日盯市制度”。
即每个交易日结束后,对所有客户的持仓根据结算价进行结算,有盈利的划入,有亏损的划出。
盯市制度对赌客们很有必要,因为在极端市场下会出现单日振幅超出保证金的情况,但这种走势可能只会出现一瞬间。
举个例子在6月4日当天IF1506出现几秒的跌停,倘若不按盯市制度,就会出现立即爆仓的情况,但采用后则只会是账面亏损,实际收市后按当天结算价计算。
另外还有一个追加保证金的时间,也就是说盯市出现风险度低于100%但大于85%时及时补充保证金则可继续交易。
上面又出现一个风险度的词,解释一下:风险度=持仓保证金/客户权益。
若客户没有持仓,则风险度为0;若客户满仓,则风险度为100%;若风险度大于100%,则客户已经爆仓了,要被期货公司强行平仓。
正常情况下客户的风险度在0-100%之间,风险度越大,说明客户面临的风险也就越大(当然期货公司面临的风险也就越大,因为盯市制度可能会出现负保证金的情况)。
四、股指期货交易策略。
五、如何利用股指期货套利?一些精明的人会发现399300目前是4151.5点(下称现货),IF1508才4090.4点,要是跟所说的两者是相辅相成的,那么现在开多单在下月结算交割不就是获利了?这里有三个术语又要解释,交割日结算:目前三个品种的交割日在每个月第三周周五,结算价则是以交割日最后两小时标的指数所有报价的算术平均价。
当月交割合约按涨跌20%,其它合约则按涨跌10%执行。
升水是指期货比现货点位高,贴水是指现货比期货点位高,按目前IF1508来说就是出现贴水,贴水幅度是61.1点。
期货基础知识一.期货概况(期货=期货合约)指由期货交易所制统一制定的,规定在将来某一特点的时间和地点交割一定数量和质量商品的标准化合约。
二.期货市场的本质物征1.合约标准化——除价格外,所有条款预先由交易所统一规定(使交易方便,节约时间,减少纠纷)2.交易集中化——交易所实行会员制,只有会员可入场交易,期货交易所会员主要是期货公司,还有些基金或者大型公司。
非会员期货公司只能找会员期货公司交易,结算时也只能找结算会员期货公司进行结算。
3.双向交易和对冲机制(通过与建仓时交易方向相反的交易解除履约责任)——增加了期货市场的流动性。
4.以小搏大的杠杆机制——只需交纳成交合约价值的5%作为保证金,保证比例越低,杠杆作用越大,高收益和高风险特点越明显。
5.每日无负债结算——有效防范风险,保证市场的正常运转。
三.期货市场的基本功能1.规避风险的功能——简单的说就是因为买方和卖方就利益的一致,不可能无限的让一方的利益增长过高,同种商品的价格会随时在市场上得到调整。
2.发现价格的功能——指在市场条件下,价格会得以最新的体现。
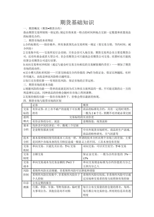
四.期货市场与股票市场的区别证券期货交易标的有价证券,在上市不破产的前提下可长期持有商品的标准化合约,具有一定的时效性,一般为5-6个月,到期不对冲就必须交割盈利模式交易标的的买卖价差有价证券的分红、派息套期保值,现货流转基本分析均涉及中民经济宏,中,微观三个层面企业财务报表分析中内外现货市场研究,商品的生产流域,商品的特性研究,天气因素等技术分析基本原理相同使用的基本工具也一样,所谓的技术分析在两个市场上的差别,主要是同两个市场本身的先天特征造成一般意义上的不同,工具本身没有差别交易机制单向交易,只能先买后卖,T+1交易双向交易,可以买空卖空,T+0交易交易制度全额交易保证金交易,一般为合约价值的5%—15%交易成本单向交易成本为交易金额的5%以下单向交易佣金标准为合约价值的万分之五到万分之八风险控制系统性风险无法规避,非系统性风险可以降低和消除系统性风险比较集中,非系统性风险在于个人控制系统性风险比较低,非系统性风险可以通过市场和交易者的努力而得到有效控制信息披露公布定期的报告月报,季报,年报,等财务报表,临时重大事项公告,其他信息均不对称每日公布交易量的持仓量的排名,每周,每月都公布交易持仓,所有的信息具有透明度五.期货市场的组织结构1.期货交易所2.期货结算机构3.期货经纪机构4.期货交易者(套期保值者,投资者)套期保值者:转移价格风险,是期货市场存在的前提。
期货入门基础知识目录期货概述 (1)期货市场的基本特点与功能 (5)期货市场的组织结构 (6)期货的套期保值 (7)期货市场的赢利方式 (10)如何做个成功的期货投资者 (13)期货市场的投资理念 (16)股指期货基础知识 (16)沪深300指数期货投资要点 (22)附录 (26)期货入门基础知识1期货交易概述1.1概念(一)期货合约:是指由期货交易所统一制订的,规定在将来某一特定的时间和地点交割一定数量和质量实物商品或金融商品的标准化合约。
所谓标准化合约是指合约的数量、质量、交货时间和地点等都是既定的,唯一的变量是价格。
广义的期货概念还包括了交易所交易的期权合约。
大多数期货交易所同时上市期货与期权品种。
(二)期货交易:是指在期货交易所内集中买卖期货合约的交易活动(三)期货交易的特点:① 保证金制度。
利用杠杆原理以小博大。
② 双向交易制度。
可以买涨,可以抛空,涨跌都有获利的机会。
③ T +0的交易结算制度。
当天可以多次买入或卖出。
④ 信息公开及时。
投资者均在同一起跑线上。
(四)期货的分类(如表1:)(五)期货与现货远期合同的区别1、 期货是标准化的契约交易,交易数量、地点和交割日期都是标准化的,没有零星的交易;而远期交易契约的数量与交割日期由交易的双方自行决定。
2、 期货交易在期货交易所内公开进行,而远期契约交易没有固定的交易场所,交易内容一般不会公开。
3、 期货交易的保证金比例固定,而远期契约交易的保证金有双方自行商议。
4、 期货交易由期货交易所负责结算,只有价格风险;而远期交易有价格与信用双重风险。
5、 期货交易可以实际交割,也可平仓;而远期契约确定后,不可以平仓,只能交割。
(六)期货投资与股票投资的区别1、 股票交易是产权转移,而期货交易是风险的转移。
2、 股票可以长期持有,而期货则有月份的限制,到期必须实物交割,交割结束后合约取消。
期货 商品期货 农产品期货 金属期货(基础金属期货、贵金属期货) 能源期货 金融期货 外汇期货 利率期货(中长期债券期货、短期利率期货) 股指期货期货入门基础知识3、股票只能先买后卖,而期货既能先买后卖,也可以先卖后买。
期货基础知识(期货入门)目录期货市场 (7)什么是期货市场 (7)国际期货市场是如何产生的 (7)中国期货市场的产生与发展 (10)期货市场的功能是什么 (12)期货市场的构成 (13)期货交易 (15)什么是期货交易 (15)期货交易的特征 (16)期货电子化交易 (17)期货交易与现货交易的区别 (18)期货交易与股票交易的区别 (19)期货合约 (21)什么是期货合约 (21)期货合约的作用是什么 (21)期货合约的主要特点是什么 (21)期货合约的组成要素是什么 (22)套期保值 (23)套期保值(HEDGE)的概念 (23)套期保值的作用 (24)套期保值策略 (25)基差在套期保值中的应用 (25)投机交易 (27)期货投机的概念 (27)期货投机的作用 (28)投机的分类 (29)投机注意事项 (29)套利交易 (30)套利的定义及相关基本概念 (30)套利分类 (31)套利的功能 (32)套利交易的特点 (33)套利操作的技巧 (33)套利交易策略的优化 (35)套期保值、投机、套利三者之间的关系 (37)如何交易 (38)风险揭示 (38)签署合同 (39)缴纳保证金 (39)常用交易指令 (40)下单方式 (41)网上交易注意事项 (42)竞价成交 (43)成交回报与确认 (44)何谓斩仓? (45)何谓爆仓? (45)期货结算 (45)期货结算概念 (45)期货结算制度 (45)交易所对会员的结算 (46)期货经纪公司对客户的结算 (46)结算公式与应用 (47)保证金余额的计算 (49)结算有关概念 (49)资金划转 (50)期货交割 (50)实物交割的概念和作用 (50)交割方式与交割结算价 (52)实物交割程序 (52)交割违约的处理 (53)风险控制 (54)期货市场的风险来源有哪些? (54)交易所有哪些风险管理制度? (55)投资者投资期货可能面临哪些风险? (55)选择品质优良的期货经纪公司标准有哪些? (57)什么是保证金制度 (57)什么是涨跌停板制度 (58)什么是持仓限额制度 (58)什么是大户报告制度 (58)什么是强行平仓制度 (58)资金管理 (59)资金管理的重要性 (59)资金管理要领 (59)分散投资与集中投资 (61)设置保护性止损指令 (61)交易策略 (62)基本面分析 (62)技术分析法 (64)投资者保护 (70)《期货交易管理暂行条例》为什么要强调保护投资者的合法利益? (70)如何认定非法期货交易或变相期货交易? (72)投资者在期货纠纷中维护自身权益的主要途径有哪些?73期货经纪公司未向投资者揭示风险算不算缔约过失? (74)期货术语 (76)附件:郑州商品交易上市期货合约样式 (1)期货市场什么是期货市场期货市场是买卖期货合约的市场。
期货入门基础知识视频
1、只用你赔得起的钱:
如果以家计中的资金来从事期货商品投资,那注定要失败的,因为如此,你将不能从容运用
心智上的自由作出稳健的买卖决定。
期货商品买卖的成功要素之一,就是心态独立;也就是说:“买卖的决定,必须不受赔掉家用钱的恐惧感所左右。
”
2、认识自己:
你必须具有冷静客观的气质,控制情绪的能力,并且在持有一笔买卖合约时不会失眠。
虽然这种功夫能够训练出来,但成功商品买卖者似乎向来就能在交易进行当中处之泰然。
“在期货商品市场中,每天都有许多令人激奋的事情发生,所以你必须要有决断的心态,有能力应付市场短期的状况,不然你会在短短几分钟之内,数度改变你的心意和合约方向。
”
3、资金不要投入超过1/3:
最好的方法,就是你的交易资金常保持三倍于持有合约所需的保证金。
为了遵循这个规则,必要时减少合约口数也无妨。
这个规则可帮助你避免用所有的交易资金来决定买卖,有时会被迫提早平仓,但你会因而避免大赔。
4、交易判断不要建立在希望上:
不要太过希望立刻有所进展,否则你会根据希望进行买卖。
成功者能够在买卖中不受情绪影响。
“虽然在生活的其它领域中希望是一种美德,但在期货商品买卖中,它却会成为真正的障碍。
”一个新手盼望市场会转变成对他有利时,往往会违反基本的买卖规则。
5、要有适当的休息:
每天买卖会使判断力钝化。
休息一下,你会对市场有一个较为超然的看法;它还会帮你以另一个心境来看自己以及下一个目标,使你有一个更好的视野来观察市场诸多因素。
6、赚钱合约不轻易平仓,要让利润持续:
将赚钱的合约卖出,可能是导致商品投资失败的原因之一。
“只要有钱赚,就不会破产”的口号将不适用于商品投资。
其理由为:假如你不能让利润继续滋长,则你的损失将会超过利润把你压垮。
成功的交易者说,不可只为了有利润而平仓;要结掉一个赚钱的合约,你必须有个理由。
7、学着喜爱损失:
“学着喜爱损失,因为那是商业的一部份。
如果你能心平气和地接受损失,而且不伤及你的元气,那你就是走在通往商品投资的成功路上。
”在你成为一位买卖好手之前,务须去除你对损失的恐惧感。
8、避免以市价进出:
成功的交易者认为,依市价买卖是缺乏自律功夫表现,除非是要平仓才用市价买卖,否则“你应朝着尽量不用市价单的目标走。