选线设计 学习指南
- 格式:doc
- 大小:87.50 KB
- 文档页数:6
铁路选线毕业设计铁路选线毕业设计是铁路工程领域学生毕业前必须完成的一项重要任务。
它不仅是对学生四年学习成果的检验,也是对学生未来职业生涯的预示。
本文将探讨铁路选线毕业设计的理论和实践方面,以期为即将进入职场的学生提供一些有益的参考。
一、理论学习:铁路选线的原则和方法铁路选线是铁路工程的重要组成部分,其原则和方法是进行选线设计的关键。
学生首先需要了解铁路选线的原则,包括满足运输需求、确保工程安全、降低建设成本、环境保护等。
在此基础上,学生还需要掌握选线的方法,包括宏观决策、中观决策和微观决策三个层次。
宏观决策主要考虑国家政策、地理环境、城市规划等因素,以确定铁路的基本走向和主要节点。
中观决策则是在宏观决策的基础上,结合具体地形、地貌、地质等因素,进一步确定铁路的具体路径和形式。
而微观决策则是在前两个层次的基础上,对具体地段进行精细设计,包括车站布局、桥梁设计、隧道施工等。
二、实践能力:运用专业软件进行设计铁路选线毕业设计需要学生具备一定的实践能力,其中最重要的一项任务就是运用专业软件进行设计。
目前,常用的铁路选线软件有AutoCAD、MicroStation等。
这些软件都具备强大的图形编辑和处理功能,可以帮助学生快速完成铁路选线设计。
在运用这些软件进行设计时,学生需要掌握一定的操作技巧,如绘制地形图、进行地质分析、计算工程量等。
学生还需要了解并掌握相关的规范和标准,以确保设计的合理性和可行性。
三、综合运用:结合实际案例进行设计铁路选线毕业设计需要学生综合运用所学的知识和技能,结合实际案例进行设计。
这不仅可以提高学生的实践能力,还可以帮助学生更好地理解铁路选线的原则和方法。
例如,学生可以选取某一段实际铁路进行选线设计。
他们需要根据实际情况,综合考虑各种因素,如地形条件、城市规划、环境保护等,以确定最佳的铁路路径和形式。
这样的设计过程可以帮助学生更好地理解并掌握铁路选线的原则和方法,提高他们的实践能力。
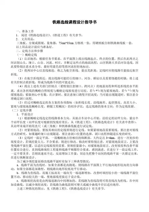
铁路选线课程设计指导书一、准备工作1. 阅读《铁路选线设计》、《铁道工程》有关章节;2. 文具用品:三角板、分规或圆规、量角器;75cm*35cm 方格纸一张;用硬纸板自制铁路曲线板一套; 以上用品设计前应当准备好。
二、定线方法和步骤(一)概略定线(1)认识地形:根据任务书要求,在平面图上找出线路起点、终点的位置,然后在此两点之间识别山头、垭口、山谷、河流、村庄,并断定这些点的地面高程;山区铁路大多沿河谷选线,因此要特别注意水系分布,最好用蓝色铅笔将河流轻轻地标出。
(2)将两站中心以直线相连,称之为航空折线,量出其距离;定线时应使线路尽量接近航空折线。
(3)在航空折线附近,找出线路可能经行的垭口、河谷、桥址以及需要绕避的村镇;将上述有关控制点联折线,即成为线路不同的可能走向。
(4)找出上述有关部门控制点(要特别注意垭口、跨河点)的地面高程和所连折线的水平距离,求出各折线的概略自然坡度与概略定线坡度进行比较,若d Z i i ≥则为紧坡地段,若d Z i i <则为缓坡地段;要做到心中有数,在计算时,要注意垭口路堑开挖高度;当可能出现隧道时,要注意合理确定洞口高程。
(5)经过对概略选定的各方案的各项指标(如折线长度、沿线地形、起伏情况、高差大小、紧坡与缓坡地段概略长度、桥隧工程概况)的初步评比,选定线路的基本方向,作为定线依据。
(二)定线步骤1.平面设计(1)根据概略定线选定的线路基本方向,从始点车站中心开始,沿给定的站坪方向,量出半个站坪长度(站坪长度可根据到发线有效长,从《铁道工程》、《铁路选线设计》有关表中查得),从站坪末端开始用直尺(或三角板)和铁路曲线板进行试定线。
(2)对紧坡地段,要按其相应的定线原则进行定线。
如果紧坡地段需要展线,要注意对展线方式的研究,如果越岭垭口出现隧道,要注意洞口位置的选择,洞口高程和隧道长度的研究。
(3)定线时一面定平面,一面概略地点绘相应的纵断面,大约定出3~4km ,进行一次初步的坡度设计,若填挖量太大,不合要求,则进行修改。
铁路选线设计铁路选线设计第四章铁路定线第一节铁路选线的基本原则铁路定线是在地形图或地面上选定线路的方向,确定线路的空间位置,并布置各种建筑物,是铁路勘测设计中决定全局的重要工作。
一、影响铁路线路的自然条件二、铁路选线的一般原则1. 在铁路设计的各个阶段,应运用各种先进手段对线路方案作深入细致的研究,在多方案论证、比选的基础上,选定最优线路方案。
2. 线路设计应在保证行车安全、平顺和舒适度的前提下,做到工程量小、造价低、运营费用省、效益好,并有利于施工和养护。
3.选线应注意同农田基本建设相配合,做到少占良田,尽量不占高产田,经济作物田或穿过经济园林等。
1.通过名胜、古迹、风景地区的铁路,应注意保护原有自然状态,其人工构造物应与周围环境,景观相协调,处理好重要历史文物遗址。
2.选线时对工程地质和水文地质进行深入勘察,弄清它们对铁路工程的影响。
3.选线应重视环境保护,注意由于铁路修筑,运营所产生的环境影响和污染。
三、选线的步骤和方法1.走向选择2.带状范围选线3.详细定线第二节走向选择一、影响走向选择的因素1.设计线的意义及与行经地区其他建设的配合2.设计线的经济效益和运量要求3.自然条件4.设计线主要技术标准和施工条件二、线路走向选择要点1.经济定线的影响2.通过重要城镇的选定3.通过工矿企业点的选定4.交通走廊选择5.中间站站址的影响6.长大复杂桥址选定7.沿河越岭线位的选定8.地质条件的影响第三节接轨方案的选择接轨点的选择影响接轨点选择的主要因素:1.路网规划2.线路走向3.主要客货流方向4.既有区段站的分布及当地的接轨条件接轨方向的选择:1)主要客货流方向,应力求减少客货流的折角运输;2)城市规划与新线引入的条件。
第四节车站分布与选址铁路车站是完成运输生产兼经营的基层单位,为了保证铁路具有必要的通过能力并进行必要的技术作业,以及办理客货运业务,必须合理的分布车站。
为保证铁路线路有一定的通过能力,沿铁路线划分若干区间,每一区间只允许一列车占用。
铁路选线设计的知识点铁路选线设计是指在规划建设铁路线路时,通过对地理环境、地质条件、交通需求等因素进行综合考虑,确定适宜的线路走向和站点设置。
本文将介绍铁路选线设计的相关知识点,包括地理条件分析、交通需求预测、地质勘察与分析以及环境影响评价等。
1. 地理条件分析地理条件是铁路选线设计的首要考虑因素之一。
在选线设计过程中,需要对潜在线路区域的地形、水文、土壤以及生态环境等地理要素进行详细研究分析。
地形分析可以确定线路的纵断曲线设计,包括最大坡度、最小曲线半径等技术指标。
水文条件分析可确定线路桥梁、排水设施的设计要求。
土壤特性和地质构造则对线路基础工程的施工和稳定性产生重要影响。
同时,生态环境评价有助于保护和修复线路沿线的自然生态系统。
2. 交通需求预测在选线设计过程中,准确预测交通需求是关键一步。
通过分析沿线城市与乡村的人口分布、产业结构、旅游景点等因素,可以预测未来的交通需求。
此外,还需要考虑区域经济发展趋势,分析货物运输量的增长速度。
这些数据可以为选线设计提供参考依据,确保选取的线路满足未来交通需求的要求。
3. 地质勘察与分析地质条件是铁路选线设计中的重要考虑因素之一。
通过进行综合地质勘察,包括地质地貌、岩土工程特性等,可以了解土壤的稳定性、地质灾害的潜在风险等信息。
根据勘察结果进行地质分析,可以为选线设计提供技术指导,选择具备较好地质条件的区域作为线路走向。
4. 环境影响评价铁路选线设计需要充分考虑对环境的影响,包括噪音、空气质量、土壤污染等方面。
进行环境影响评价时,需要对线路布局、隧道、桥梁以及车站等项目进行评估。
通过评估结果,可以制定相应的环境保护措施,最大程度地减少对周边环境的影响。
5. 经济效益评估最后,铁路选线设计还需要进行经济效益评估。
这是考虑到选线设计的可行性和可持续性。
经济效益评估涉及线路建设投资、运营收入、运营成本等方面,通过计算投资回报率、内部收益率等指标,评估选线设计方案的经济可行性。
铁路选线课程设计指导书一、课程设计背景和目的在国家经济快速发展的背景下,铁路建设成为连接各地区和推动经济发展的主要交通方式之一。
铁路选线作为铁路建设的重要环节,对于确保铁路线路的安全、经济、环保以及社会可行性具有重要意义。
因此,本课程设计旨在培养学生对铁路选线问题的理论和实践能力,为国家经济发展和铁路建设提供人才支撑。
二、课程设计目标1.掌握铁路选线的基本原理和方法,了解铁路选线的必要条件;2.学习运用成熟的选线软件和工具,提高选线效率和精度;3.培养学生的空间分析和决策能力,能够准确评估不同选线方案的优缺点;4.培养学生的团队合作和沟通能力,加强实践操作能力。
三、课程内容和教学方法1.课程内容:a.铁路选线的基本概念和要素分析;b.铁路选线的技术指标和评估;c.铁路选线的软件工具和数据处理;d.铁路选线中的经济、环保和社会因素分析;e.铁路选线方案评估和决策方法。
2.教学方法:a.理论讲授:通过课堂教学,系统讲解铁路选线的基本原理和方法;b.实践操作:引导学生使用成熟的选线软件和工具进行案例分析和模拟选线;c.团队合作:组织学生进行小组讨论和合作项目,培养团队合作和沟通能力;d.研讨会和实地考察:邀请相关行业专家进行研讨交流,组织学生进行实地考察和实践活动。
四、课程评价和考核1.课堂表现:包括学生的出勤率、参与度和课堂讨论表现等;2.实践报告:学生需要完成选线项目的实践报告,包括选线步骤、分析结果和选线方案等;3.期末考试:针对课程内容进行考试,包括选择题和解答题,以测试学生对铁路选线的理解和应用能力。
五、参考教材和参考资料1.参考教材:a. 《铁路工程选线原理与设计》;b. 《铁路选线技术与应用》;c. 《铁路建设规划与设计》。
2.参考资料:a.铁路建设规划和设计相关文件和案例;b.铁路选线软件和工具的使用手册和教学视频;c.相关期刊和学术研究论文。
六、预期效果和展望通过本课程的学习,学生将能够全面了解铁路选线的原理和方法,掌握选线软件和工具的应用技巧,拥有较强的空间分析和决策能力。
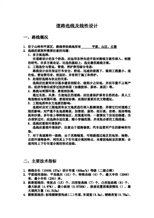
道路选线及线性设计一、路线概况1.位于山岭和平原区,路线带沿线地形有平原、山区、丘陵2.选线的原则和需要注意的问题:1.多方案选择:在道路设计的各个阶段,应运用各种先进手段对路线方案作深入、细致的研究,在多方案论证、比选的基础上,选定最优路线方案。
2.工程造价与营运、管理、养护费用综合考虑:路线设计应在保证行车安全、舒适、迅速的前提下,做到工程量小、造价低、营运费用省、效益好,并有利于施工和养护。
3.处理好选线与农业的关系:选线应注意同农田基本建设相配合,做到少占田地,并应尽量不占高产田、经济作物田或穿过经济林园(如橡胶林、茶林、果园)等。
4.路线与周围环境、景观相协调:通过名胜、风景、古迹地区的道路,应注意保护原有自然状态,其人工构造物应与周围环境、景观相协调,处理好重要历史文物遗址。
5.工程地质和水文地质的影响:选线时应对工程地质和水文地质进行深入勘测调查,弄清它们对道路工程的影响。
对严重不良地质路段,如滑坡、崩坍、泥石流、岩溶、泥沼等地段和沙漠、多年冻土等特殊地区,应慎重对待,一般情况下应设法绕避。
当必须穿过时,应选择合适位置,缩小穿越范围,并采取必要的工程措施。
6.选线应重视环境保护:选线应重视环境保护,注意由于道路修筑,汽车运营所产生的影响和污染。
7.对于高速路和一级路,由于其路幅宽,可根据通过地区的地形、地物、自然环境等条件,利用其上下行车道分离的特点,本着因地制宜的原则,合理利用上下行车道分离的形式设线。
二、主要技术指标1.路线全长(10406.137m)设计车速(60km/h)等级(二级公路)2.平面线性指标:平曲线共(10)个,特殊曲线(0)个,最大半径(2000)米,最小半径(200)米。
3.纵断面线形:变坡点(13)个,凹形竖曲线(7)个,凸形竖曲线(8)个,最大纵坡(4.97%),最小纵坡(0.8756%),纵坡设置困难度情况(),最大填挖方量(41.315m)4.横断面线形:标准横断面构成(二)车道,车道宽(3.5m),硬路肩宽(0.75m),土路肩宽(0.75m),变坡坡度(1:0.5),最大超高(1:1.5),(3)个曲线加宽。
铁路选线设计课程设计一、课程说明课程编号:120311Z11课程名称(中/英文):铁路选线设计课程设计/ Curriculum Design of Railway Location课程类别:专业课学时/学分:1周/1.0先修课程:铁路选线设计、工程地质、工程制图适用专业:铁道工程教材:1.铁路选线设计, 缪鹍,王保成主编,人民交通出版社,2015教学参考书:1.铁路选线设计(第三版),易思蓉主编,西南交通大学出版社,20092.铁路选线设计-铁道工程方向,易思蓉主编,武汉大学出版社,20143.铁道工程,郝赢主编,中国铁道出版社,2000二、课程设置的目的意义本课程是铁道工程专业本科生的专业实践课,与铁路选线设计课程密切相关,是在学习铁路选线设计基本原理和方法后的一次必要的设计实践,目的在于进一步理解和掌握铁路线路设计的基础理论与方法,熟悉相关规范、设计手册,培养学生从事铁路、公路线路设计工作的基本技能,了解线路设计的一般过程。
三、课程的基本要求知识:根据铁路选线设计课程所学的铁路能力、牵引计算、线路平、纵面设计及铁路定线等相关内容,参照《铁路线路设计规范》的有关规定,在一段实际地形图上完成一段铁路线路的平、纵面设计以及与定线相关的牵引计算、铁路能力计算。
能力:学会将理论与实践结合,学会用工程的角度去提出问题、分析问题和解决问题;初步建立工程设计、经济技术的概念,提高实际动手能力,为具备一定的解决复杂工程问题的能力打下实有原基础。
素质:通过课程设计过程中的资料收集和文献查阅、总结和分析,开阔学生的专业视野,能主动关心铁路行业的发展动态,提升专业素养;通过具体工程案例的设计实践,培养学生严谨求实的科学态度和开拓进取精神。
四、教学内容、重点难点及教学设计注:实践包括实验、上机等五、实践教学内容和基本要求1. 明确课程设计任务。
2. 收集相关规范、资料,并归纳总结线路设计的理论与方法。
3. 在给定地形图上完成指定起终点间的一段铁路线路平面定线、曲线要素的选定与计算;4. 完成铁路线路纵断面坡度、坡长和坡段连接设计。
铁路选线设计第四章铁路定线第一节铁路选线得基本原则铁路定线就是在地形图或地面上选定线路得方向,确定线路得空间位置,并布置各种建筑物,就是铁路勘测设计中决定全局得重要工作。
一、影响铁路线路得自然条件二、铁路选线得一般原则1、在铁路设计得各个阶段,应运用各种先进手段对线路方案作深入细致得研究,在多方案论证、比选得基础上,选定最优线路方案。
2、线路设计应在保证行车安全、平顺与舒适度得前提下,做到工程量小、造价低、运营费用省、效益好,并有利于施工与养护。
3、选线应注意同农田基本建设相配合,做到少占良田,尽量不占高产田,经济作物田或穿过经济园林等。
1.通过名胜、古迹、风景地区得铁路,应注意保护原有自然状态,其人工构造物应与周围环境,景观相协调,处理好重要历史文物遗址。
2.选线时对工程地质与水文地质进行深入勘察,弄清它们对铁路工程得影响。
3.选线应重视环境保护,注意由于铁路修筑,运营所产生得环境影响与污染。
三、选线得步骤与方法1.走向选择2.带状范围选线3.详细定线第二节走向选择一、影响走向选择得因素1.设计线得意义及与行经地区其她建设得配合2.设计线得经济效益与运量要求3.自然条件4.设计线主要技术标准与施工条件二、线路走向选择要点1.经济定线得影响2.通过重要城镇得选定3.通过工矿企业点得选定4.交通走廊选择5.中间站站址得影响6.长大复杂桥址选定7.沿河越岭线位得选定8.地质条件得影响第三节接轨方案得选择接轨点得选择影响接轨点选择得主要因素:1.路网规划2.线路走向3.主要客货流方向4.既有区段站得分布及当地得接轨条件接轨方向得选择:1)主要客货流方向,应力求减少客货流得折角运输;2)城市规划与新线引入得条件。
第四节车站分布与选址铁路车站就是完成运输生产兼经营得基层单位,为了保证铁路具有必要得通过能力并进行必要得技术作业,以及办理客货运业务,必须合理得分布车站。
为保证铁路线路有一定得通过能力,沿铁路线划分若干区间,每一区间只允许一列车占用。
选线课程设计指导书(铁道工程方向)蒋红斐编中南大学铁道校区土木工程学院铁道工程系1.线路走向的选择线路沿油子河布设。
2.定线及平纵面设计设计线起点高程约为1275米,终点高程约为1300米左右,直线距离约为11公里,地面平均坡度不超过3‰,故本设计地段为缓坡地段。
在平面定线时,当定到与上一个车站距离约为L时,应在此设置车站,本y设计线较短,只在起终点处设置车站;注意站内最大坡度不应大于1.5‰,且车站最好设在直线上,如必须设在曲线上,应采用较大的半径。
在纵断面设计时,必须要注意坡度折减,坡度折减有三项,即曲线折减、小半径折减及隧道折减。
折减时可先隧道后曲线。
在定线时,应注意要交替进行平纵面设计,通常在定出一小段平面后,紧接着设计纵断面,在试定出3-5km线路后,进行全面的检查、分析,看线路是否合理。
经过修改,直至满意为止。
定线时主要应注意下列问题:A.线路应尽量短直。
B.填挖方量不宜过大C.夹直线长度是否满足要求。
D.圆曲线的长度是否满足要求。
E.坡度代数差是否超限。
F.竖曲线与缓和曲线是否重叠。
G.坡段长度是否符合要求。
H.对有曲线、隧道的坡段是否进行了坡度折减。
3.桥梁及隧道布置在一般情况下,填挖方地段应优先采用路基以降低工程造价,填方过大时可考虑设置桥梁,但区间路堤(堑)边坡的高度不应大于20米,边坡的高度大于20米时就必须设置桥梁或隧道,桥梁桥台设置在填高2-3米处,隧道洞门设置在挖高7-8米处。
4.列车走行时分计算列车走行时分按均衡速度法进行计算,当牵引质量)(G 时,韶山4型机5500t车在不同坡道上的每公里走行时分见下表。
韶山4型机车每公里走行时分(1)韶山4型机车每公里走行时分(2)韶山4型机车每公里走行时分(3)实际计算时,如计算坡段的坡度值未在上面的表格中列出,则应采用内插方法计算列车在该坡段上的每公里走行时分。
5.平纵面自动绘图先拟定绘制平面及纵断面要输入的数据,根据这些数据编程生成脚本文件(后缀名为scr的文件),再在AUTOCAD中运行脚本文件进行图形的绘制,或直接驱动AutoCAD在AutoCAD中直接绘制。
"选线设计"课程教学大纲RAILWAY LOCATION土木工程专业适用<课程基本信息>课程名称:选线设计课程英文名称:Railway Location课程学科类别:工学,道路与铁道工程domain of subject:Engineering;Road and Railway Engineering 面向专业:土木工程课程代码:0148200Course Code: 0148200学分:4Credit: 4学时:64Total Hours: 64 hours※<课程任务与目的>选线设计是土木工程专业的一门重要的专业必修课。
它着重研究铁路选线设计的基本原理和方法,重点培养学生的选线设计基本知识。
通过本课程的学习,可使学生在了解铁路线路总体规划与勘测基本内容的基础上,掌握铁路能力与牵引计算的基本原理,理解线路平纵断面设计方法等基本知识,掌握铁路定线、车站设计、既有线改建和增建多线设计、方案技术经济比较等专业知识,了解重载运输与高速铁路线路设计特点等铁路选线设计的工作内容,掌握综合利用多专业领域知识分析问题的基本方法,培养学生从事铁路选线设计的初步能力。
<课程主要内容>本课程的教学内容由选线设计基本理论、基本方法和基本技能所构成。
本课程的基本理论,是指建立铁路线路设计方法与技能体系的理论基础。
这些理论基础主要有:高等数学、工程力学、工程地质、工程测量,以及选线设计学自身的理论,如铁路能力,牵引计算、选线设计基本原理等。
本课程的基本方法,是指选线设计用以分析和解决所研究的铁路线路结构与铁路选线设计的方法论,以及具体的技术规范与技术方法,如铁路平纵面设计与定线方法、方案技术经济比较等。
本课程的基本技能是指综合运用基本选线设计理论和基本方法,灵活应用相关规范进行选线设计的技能。
本课程主要学习铁路选线设计的理论、方法和技能。
COURSE DESCRIPTIONThis course covers both the principles and technology of railway location. Topics include railway transport capacity, main technical standrds, traction calculation, design of plane and profile, route location, technical-economical appraisal, design of railway station, strengthen of tranport capacity, reconstruction of existing line, design of multiple track railway, planning and design of city rail system, course project.※<先修课程>数学类基础课程、力学类基础课程、工程地质、工程测量、建筑材料、土木工程试验与量测技术、土木工程制图、桥梁工程、隧道工程和基础工程<教学手段与方法>课堂多媒体教学,课堂大作业<基本教学内容与学时安排>第0章绪论(2课时)Chapter 0 - Introduction of railway location1.学习要求1)了解:世界铁路的由来和发展;中国铁路建设与规划;世界高速铁路与重载运输的发展动态;2)理解:铁路总体设计。
课程名称:铁路勘测设计设计题目:院系:土木工程系专业:铁道工程年级:姓名:指导教师:2011 年 12 月 15 日课程设计任务书专业铁道工程姓名学号开题日期:2011 年11 月 3 日完成日期: 2011 年 12 月15 日题目向阳~东风铁路新线选线一、设计的目的本课程设计主要训练学生综合运用所学基础知识的能力,培养学生用定性分析方法对问题进行综合分析和评价。
通过设计,使学生在巩固所学牵引计算、能力计算和方案经济比较的基本方法,熟悉并运用《铁路线路设计规范》,从而加深对所学内容的理解,提高综合分析和解决问题的能力。
通过设计熟悉掌握铁路选线设计的相关知识。
二、设计的内容及要求1、定出向阳车站~东风车站的线路平面;2、设计该站间的纵断面;3、能力检算;4、计算工程费和运营费;5、编写简要说明书,按要求装订成册。
三、指导教师评语四、成绩指导教师 (签章)年月日选线课程设计说明书1·课程设计任务书(1)设计线为二级单线铁路,路段设计速度为100 km/h。
(2)地形图比例尺1:25000,等高距5m。
(3)始点向阳车站,中心里程AK11+000,中心设计高程35m该站为会让站;终点东风车站,为中间站,站坪方向及标高自行选定。
(4)运量资料:货运量10Mt/a,货运系数为1.15,通过能力系数储备系数a=0.2;客车2对/d;摘挂、零挂、快货都是1对/d。
(5)限制坡度i x=8‰。
(6)牵引种类:近期电力牵引;远期电力牵引。
(7)机车类型:近期ss3;远期ss3。
(8)到发现有效长850m。
(9)最小曲线半径700m。
(10)信联闭设备为半自动闭塞,t B+t H=6min。
(11)近期货物列车长度计算确定。
(12)车辆组成:每辆货车平均数据为:货车自重(g z)22.133t,总重(g)78.998t,净载量(g j)56.865t,车辆长度13.914m,及净载系数0.720,每延米质量(g m)5.677t/m,守车质量16t ,守车长度8.8m 。
公路课程设计图选线一、课程目标知识目标:1. 学生能理解公路选线的基本原则和影响因素,掌握公路线形设计的基本概念。
2. 学生能够运用地理信息系统(GIS)分析地形、地貌对公路选线的影响,并能够进行简单的公路线形设计。
3. 学生能够了解并描述公路选线过程中涉及的环境保护、土地利用和交通安全等方面的知识。
技能目标:1. 学生能够运用GIS软件进行地形分析和公路选线模拟,提高实际操作能力。
2. 学生通过小组合作,培养团队协作能力和沟通技巧,共同完成公路选线设计任务。
3. 学生能够运用所学知识,分析实际案例,提出改进措施,提高解决问题的能力。
情感态度价值观目标:1. 学生通过学习公路选线知识,培养对交通工程学科的兴趣和热爱,激发学习动力。
2. 学生在学习过程中,认识到公路建设与环境保护、土地利用和交通安全之间的关系,树立绿色、安全、高效的交通发展观念。
3. 学生通过实际操作和案例分析,培养严谨的科学态度和良好的职业道德,为将来从事相关工作奠定基础。
本课程结合初中地理、数学等学科知识,针对学生好奇心强、动手能力逐渐增强的特点,注重实践性和实用性。
在教学过程中,教师应关注学生的个体差异,引导他们主动探究、积极合作,确保课程目标的达成。
通过本课程的学习,学生将具备一定的公路选线知识和实际操作能力,为未来的学术发展和职业规划打下基础。
二、教学内容1. 公路选线基本原则:介绍公路选线的基本原则,如地形适应、经济效益、环境保护等,结合课本相关章节,让学生理解选线过程中的关键因素。
教材章节:《地理》八年级下册,第二章“交通与通信”,第三节“公路建设”。
2. 地形对公路选线的影响:分析不同地形条件下的公路选线特点,运用GIS软件进行地形分析,让学生掌握地形对公路选线的影响。
教材章节:《地理》八年级下册,第二章“交通与通信”,第三节“公路建设”;《数学》八年级下册,第二章“数据处理”,第四节“地理信息系统及其应用”。
3. 公路线形设计:介绍公路线形设计的基本概念,如直线、曲线、坡度等,并结合实例进行分析,让学生了解线形设计的实际应用。
铁路选线设计知识点概括铁路选线设计是指在建设或改建铁路线路时,为确保线路的安全、经济和环保等因素,通过对地形、地质、水文、土地利用等进行综合分析,在一定的约束条件下,选择最佳的线路走向和纵断面形态。
铁路选线设计对铁路工程的实施起着至关重要的作用。
本文将概括铁路选线设计的相关知识点。
一、铁路选线设计的基本原则在进行铁路选线设计时,应遵循以下基本原则:1. 最短原则:线路的总长度应尽量缩短,以降低建设和运营成本。
2. 最平原则:线路的纵断面应尽量平缓,以保证列车的平稳行驶和节能减排。
3. 最少点共线原则:线路的点共线数量应尽量减少,以降低施工难度和成本。
4. 最少转弯原则:线路的转弯数量应尽量减少,以提高行车速度和运行效率。
5. 避免不良地质条件原则:应避免穿越不良地质区域,以确保线路的安全性和可靠性。
二、铁路选线设计的关键步骤铁路选线设计包括以下关键步骤:1. 初步选线:根据工程需求和区域特点,进行初步选线,确定可能的走向范围。
2. 综合分析:对选定的线路走向范围进行地形、地质、水文、土地利用等方面的综合分析,评估各项技术和经济指标。
3. 方案比选:根据综合分析的结果,制定出若干选项,并进行方案比选,选出最佳线路方案。
4. 精细设计:对最佳线路方案进行精细设计,确定线路的纵断面形态、桥梁隧道等建筑物布置。
5. 环境评价:进行环境影响评价,评估线路对周围环境的影响,并采取相应的控制和治理措施。
6. 完善设计:根据环境评价的结果和各项要求,对线路设计进行完善和修正。
7. 最终确定:完成设计方案的最终确定,并编制设计报告和图纸。
三、铁路选线设计的影响因素铁路选线设计受多种因素的影响,主要包括以下几个方面:1. 地形地貌:地形的起伏、曲折程度以及各类地貌特征都会对选线设计产生影响。
2. 地质条件:地质构造、地层类型、地下水位等地质因素会对线路的稳定性和隧道等建筑物的施工产生影响。
3. 水文条件:河流、湖泊、沼泽等水文条件会对线路的桥梁设计和排水系统设计产生影响。
选线设计教案-3.线路平⾯和纵断⾯设计选线设计课程教案单元标题线路平⾯和纵断⾯设计单元学时10 教学⽬标:了解铁路线路平⾯、纵断⾯设计的基本内容;通过平⾯纵断⾯略图了解线路各个组成部分,培养全局观念。
熟悉线路平⾯、纵断⾯设计的基本原则。
掌握线路平⾯和纵断⾯设计的基本⽅法,学会灵活运⽤《铁路线路设计规范》中的相关标准。
教学重点:线路平⾯、纵断⾯设计的基本原则,线路平⾯、纵断⾯技术条件取值标准与确定原理,包括圆曲线最⼩标准、最⼩缓和曲线、夹直线和夹圆曲线最⼩长度、最⼩缓和曲线长度、平⾯线间距、最⼤坡度、最⼩竖曲线半径、最⼩坡段长度等。
最⼤坡度折减⽅法等。
车站线路技术条件教学难点:最⼩曲线半径、最⼩缓和曲线、最⼤坡度、最⼩竖曲线半径、最⼩坡段长度等技术参数的确定原理;最⼤坡度折减⽅法;车站平⾯纵断⾯技术条件等。
教学⽅式⽅法:传授与⽰例相结合,配合习题作业对概念、计算原理与⽅法加以巩固。
教学⼿段:讲课使⽤传统⽅式和多媒体⼿段相结合的模式。
根据章节的内容,教师可选⽤电⼦教案、投影图⽚;PPT与绘⽰意图相结合,随讲解过程在⿊板上绘制相关线路⼏何关系的⽰意图。
教学过程:1)循序渐进的教学理念:讲清线路平纵⾯设计概念产⽣的背景与思路、逐步深⼊循序渐进的教学观点。
在内容取舍上,侧重于平纵⾯设计理论的应⽤、着⼒培养学⽣的选线决策素质和解决实际问题的能⼒的教学模式。
2)精讲多练,以“疑”为主导的教学⽅法:注重启发式、克服注⼊式。
对理论性内容,侧重探究式教学法的运⽤;对应⽤性内容,着眼于讨论式教学法的运⽤。
此外,贯穿整个学期的开发性课程⼤作业,使学⽣通过实际设计巩固所学线路平纵⾯技术参数的概念和平纵⾯设计⽅法。
讲课内容备课札记1)铁路空间线形的概念(1课时)2)区间线路平⾯设计(2课时)3)区间线路纵断⾯设计(3课时)4)桥涵、隧道、路基地段的平纵断⾯设计(1课时)5)站坪的平⾯和纵断⾯设计(2课时)6)线路平⾯图和详细纵断⾯图(1课时)PPT讲稿应注重以图引导概念,每⼀个概念,均应以⽰意图的形式加以表达,辅助学⽣将抽象的概念形象化和具体化;⽐如列车运⾏轨迹线,平⾯曲线元素组合图,超⾼设置图、列车在曲线上受⼒⽰意图等,曲线阻⼒与列车位置的关系图;最⼤坡度折减、车站线路技术条件等,以实例在⽰图渐进的⽅式讲解。
"选线设计"学习指南
土木工程专业适用
课程名称:选线设计
课程学科类别:工学,道路与铁道工程
面向专业:土木工程
课程代码:0148200
学分:4
学时:64
一、课程任务与目的
选线设计是土木工程专业的一门重要的专业必修课。
它着重研究铁路选线设计的基本原理和方法,重点培养学生的选线设计基本知识。
通过本课程的学习,可使学生在了解铁路线路总体规划与勘测基本内容的基础上,掌握铁路能力与牵引计算的基本原理,理解线路平纵断面设计方法等基本知识,掌握铁路定线、车站设计、既有线改建和增建多线设计、方案技术经济比较等专业知识,了解重载运输与高速铁路线路设计特点等铁路选线设计的工作内容,掌握综合利用多专业领域知识分析问题的基本方法,培养学生从事铁路选线设计的初步能力。
二、程学习的基本要求
本课程的学习环节主要包括:课堂听课、实验、作业、课程设计、考试等。
1.课堂学习:采用“教师引导、师生互动”的授课方式,授课过程中,任课老师利用学生对铁路线路的直观感受进行引导,并借助多媒体工具辅助教学,以增强学生的求知欲,发挥其主观能动性。
在课堂教授中,应注意以下要点:(1)要注意从内在逻辑关系上掌握知识体系
“铁路选线设计”是铁路与道路工程的的重要专业基础课程。
在本考纲中,它由基本理论、基本方法和基本技能等有机部分构成完整的知识体系。
其结构关系是:
基本理论部分,即铁路选线设计中的铁路能力,牵引计算。
该部分主要从理论上概括铁路选线设计的基本概念、内容、基本原理与基本技术条件,从而建立铁路选线的基本概念。
这一部分是本课程的基本指导思想。
基本方法和基本技能部分,即铁路平纵断面设计与定线方法、方案技术经济比较、车站设计、既有线改建与增建二线线路平、纵、横断面设计方法等。
该部分具体阐述铁路选线的设计原则、技术条件应用这些原则和方法进行铁路线路设计的基本方法与技能。
该部分是本课程的主体。
本课程知识结构的各个部分,存在着密切的内在联系。
学习时,必须首先抓住知识体系,把基本理论、基本方法和基本技术统一在逻辑系统内,循序渐进,
纵横联系,全面系统地加以消化和掌握,切忌孤立地死记硬背个别结论、概念和术语。
(2)要重视理论联系实际,学以致用
“铁路选线设计”是实践性和理论性都强的课程。
因此,在学习的整个过程中都应重视理论与实际的结合,学以致用。
以基本理论为指导,运用基本方法和技术去分析和解决铁路选线的工程实际问题,从而使知识转化为分析问题和解决问题的应用能力。
(3)为巩固和加深理解所学的基础理论知识,培养学生分析问题和解决问题的能力,本课程应安排一定数量的课程设计作业和思考题。
要求学生看懂新线、既有线、车站等线路平纵面设计图,能够在兼顾各个专业的要求、协调各专业的关系的基础上完成一些简单条件下的线路设计工作。
2.实训:在课程教学的过程中,采取理论联系实际的方式对学生进行实训,主要包括现场参观教学、虚拟试验等。
3.作业:主要包括课后习题和课程设计,作业需利用课堂授课之余的时间来完成,每个章节授完,学生需完成3~5个课后习题,并在期末考试前一周,学生可根据自己的兴趣选择本课程中一个方向进行课程设计并提交报告。
4.考试:本课程考试为闭卷考试课程。
期末考试内容以教学大纲和本课程的考核复习要求为依据,难度适中,题量适度。
考试成绩:满分100分,兼顾期末成绩与平时成绩。
三、习要求及要点
第0章绪论
1.学习要求
1)了解:世界铁路的由来和发展;中国铁路建设与规划;世界高速铁路与重载运输的发展动态;
2)理解:铁路总体设计。
2.学习主要内容
1)世界铁路的由来与发展
2)中国铁路建设与规划
3)世界高速铁路与重载运输的发展动态
4)铁路总体设计
第一章铁路能力与建设标准
1.学习要求
1)了解:客货运量的意义和运量调查的基本知识。
2)理解:铁路选线设计所需要的运量资料、铁路设计年度、铁路等级划分与主要技术标准的概念。
3)掌握:铁路区间通过能力、铁路输送能力、高速铁路运输能力的计算方法。
2.学习要点
1)铁路运量与设计年度
2)铁路区间通过能力
3)铁路输送能力
4)高速铁路运输能力
5)铁路等级与主要技术标准
第二章牵引计算
1.学习要求
1)了解:了解列车运动方程式的推导与应用。
2)熟悉:作用在列车上的与列车运行方向平行的外力(机车牵引力、列车运行阻力和制动力)的概念及影响因素。
3)掌握:牵引特性曲线图的应用,列车运行阻力、制动力的概念及计算方法;单位合力图的绘制、特性及其应用;掌握牵引质量的计算方法及其限制条件,计算行车时分的均衡速度法;
2.学习要点
1)作用于列车上的力
2)列车运动方程式
3)牵引质量计算与检算
4)运行速度与运行时分
第三章线路平面和纵断面设计
1.学习要求
1)了解:铁路线路平面、纵断面设计的基本内容;通过平面纵断面略图了解线路各个组成部分,培养全局观念。
2)熟悉:线路平面、纵断面设计的基本原则。
3)掌握:线路平面和纵断面设计的基本方法,学会灵活运用《铁路线路设计规范》中的相关标准。
2.学习要点
1)铁路空间线形的概念
2)区间线路平面设计
3)区间线路纵断面设计
4)桥涵、隧道、路基地段的平纵断面设计
5)站坪的平面和纵断面设计
6)线路平面图和详细纵断面图
第四章铁路定线
1.学习要求
1)了解:铁路选线的基本原则;线路走向选择的基本原理及其影响因素;了解计算机辅助选线设计方法。
2)理解:走向选择、接轨方案的选择、车站分布与选址的基本原理、主要自然条件下的定线原则;复杂地质条件下的定线;桥涵、隧道及与道路交叉地段的定线问题、铁路环境选线等。
3)掌握:定线的基本方法。
2.学习要点
1)铁路选线的基本原则
2)走向选择
3)接轨方案的选择
4)车站分布与选址
5)定线的基本方法
6)主要自然条件下的定线
7)复杂地质条件下的定线
8)桥涵、隧道及与道路交叉地段的定线问题
9)铁路环境选线
10)计算机辅助选线设计
第五章方案技术经济比较
1.学习要求
1)了解:方案技术经济比较的任务、方案技术经济评价的指标、方案的分类及方案技术经济比较的过程。
2)理解:方案技术经济比较的基础数据。
3)掌握:常用经济评价方法。
2.学习要点
1)方案技术经济比较概念
2)经济比较的基础数据
3)方案的经济评价方法
4)方案的综合评价
第六章车站设计
1.学习要求
1)了解:会让站、越行站、区段站、编组站和枢纽的意义和工作内容。
2)理解:中间站站型、高速铁路车站布置。
3)掌握:中间站的设计方法。
2.学习要点
1)会让站和越行站
2)中间站设计
3)区段站设计概要
4)编组站与枢纽概述
5)高速车站设计概述
第七章铁路运输能力加强
1.学习要求
1)了解:铁路客运提速、修建高速铁路和发展重载运输的意义和发展的技术路线
2)理解:铁路客运提速、修建高速铁路的设计方法和原则
3)掌握:既有铁路能力加强的措施和总体设计
2.学习要点
1)既有铁路能力加强的措施
2)铁路客运提速
3)修建高速铁路
4)发展重载运输
第八章既有线改建与增建复线设计
1.学习要求
1)了解:既有线改建线路设计的基本内容,修建三线、四线、分流线基本原理和方法。
2)理解:既有线改建线路设计的基本原则、增建二线和多线的线路设计的基本原则。
3)掌握:既有线平面改建方法、曲线拨距计算方法、放大纵断面设计方法、增建二线平面设计内容、线间距计算方法等。
2.学习要点
1)既有线改建设计
2)第二线设计
3)修建三线、四线、分流线
四、教材及参考书
易思蓉主编,《铁路选线设计(第三版)》,西南交通大学出版社,2010
年版
易思蓉主编,《铁道工程(第二版)》,中国铁道出版社,2009年版
易思蓉编,《铁路选线课程设计指导书(第二版本)》,西南交通大学出版社,2009
<考核方式>
书面考试+作业。