高中数学集合与函数的概念知识点归纳与常考题型专题练习(附解析)
- 格式:doc
- 大小:557.50 KB
- 文档页数:32
高中数学必修一集合与函数概念知识点总结1.元素与集合(1)元素与集合的定义:一般地,把统称为元素,把一些元素组成的叫做集合(简称为集).(2)集合中元素的性质:①确定性:即给定的集合,它的元素是.②互异性:即给定集合的元素是.③无序性.(3)集合相等:只要构成两个集合的元素是,就称这两个集合是相等的.(4)元素与集合的关系:a是集合A的元素,记作,a不是集合A的元素,记作2.集合的表示方法除了用自然语言表示集合外,还可以用和表示集合.(1)列举法:把集合中的元素,并用花括号“{}”括起来表示集合的方法.(2)描述法:用集合所含元素的表示集合的方法.3.常用数集及其记法集合自然数集正整数集整数集有理数集实数集记法4.子集的概念文字语言符号语言图形语言集合A中任意一个元素都是集合B中的元素,就说这两个集合有包含关系,则称集合A是集合B的子集5.集合相等与真子集的概念定义符号表示图形表示集合相等如果A⊆B,且B⊆A,就说集合A与B相等真子集如果集合A⊆B,但存在元素x∈B,且x∉A,则称集合A是B的真子集6.空集(1)定义:的集合叫做空集.(2)用符号表示为:(3)规定:空集是任何集合的. 是任何非空集合的7.子集的有关性质(1)任何一个集合是它本身的,即A⊆A.(2)对于集合A,B,C,如果A⊆B,且B⊆C,那么8.集合的并集与交集的定义并集交集自然语言由所有属于集合A或属于集合B的元素组成的集合由属于集合A且属于集合B的所有元素组成的集合符号语言图形语言9.并集与交集的运算性质并集的运算性质交集的运算性质A∪B B∪A A∩B B∩AA∪A=A∩A=A∪∅=A∩∅=A⊆B⇔A∪B=A⊆B⇔A∩B=A∪B⊇A,A∪B B A∩B⊆B,A∩B A10.全集(1)定义:如果一个集合含有我们所研究问题中涉及的,那么称这个集合为全集.(2)符号表示:通常记作第1 页共4 页。
高中数学函数知识点归纳及常考题型1.映射定义:对于非空集合A和B,若集合A中的每个元素a都与集合B中唯一的元素b对应,则称从A到B的对应为映射。
当集合A中有m个元素,集合B中有n个元素时,从A到B可以建立n个映射。
2.函数定义:函数是定义在非空数集A和B上的映射f。
此时,数集A是函数f(x)的定义域,集合C={f(x)|x∈A}是函数的值域,且C是B的子集。
3.函数的三个要素是定义域、对应法则和值域。
判断两个函数是否相同,需要同时考虑它们的定义域和值域以及对应法则。
4.求函数的定义域通常需要考虑以下因素:①分母不为0;②偶次根式中被开方数不小于0;③对数的真数大于0,底数大于零且不等于1;④零指数幂的底数不等于零;⑤实际问题需要考虑实际意义;⑥正切函数角的终边不在y轴上。
5.求解函数解析式的方法包括:①配凑法;②换元法;③待定系数法;④赋值法;⑤消元法等。
6.求函数值域的方法包括:①配方法;②分离常数法;③逆求法;④换元法;⑤判别式法;⑥单调性法等。
7.函数单调性的证明方法:对于定义域内某个区间上的任意两个自变量的值x1和x2,当x1f(x2)),则称f(x)在该区间上是增函数(或减函数)。
8.求函数单调区间的方法包括:①定义法;②图象法;③同增异减原则。
9.函数的奇偶性:如果对于函数f(x)的定义域内任意一个x,都有f(-x)=f(x)(或f(-x)=-f(x)),则函数f(x)是偶函数(或奇函数)。
例如f(x)=x+2,f(x)=x-x等。
10.函数具有奇偶性的必要条件是其定义域关于原点对称。
因此,如果定义域不关于原点对称,则函数既不是奇函数也不是偶函数。
11.常用的判断函数奇偶性的形式包括:奇函数——f(-x)=-f(x),f(-x)+f(x)=0(对数函数);偶函数——f(-x)=f(x),f(-x)-f(x)=0,mf(-x)/f(x)=-1(指数函数)。
1.若函数f(x)为奇函数且在x=0处有定义,则f(0)=0.这个性质常用于待定系数的计算。
第一章《集合与函数概念》主要知识点归纳一、集合对于以下几个问题,你弄清楚了吗?1、集合中的元素有什么特征?(确定性、互异性、无序性)2、符号“∈”与“⊆”有什么区别?分别怎么用?4、集合的表示方法主要有哪几类?你能用描述法正确表示集合了吗?5、集合之间的关系主要有几种?他们分别怎么表示?各个关系怎么理解?6、下面几个集合中的重要性质,你知道了吗?(1).,,B A B A A B A B A A ⋃⊆⋂⊆⋂⋃⊆.(2)B B A B A =⋃⇔⊆;A B A B A =⋂⇔⊆.7、空集特殊性你知道了吗?(空集是任何集合的子集,空集是任何非空集合的真子集.)8、如何用图像法(韦恩图、数轴法)正确表示集合之间的包含关系?9、一个有限集有多少个子集?有多少个真子集?10、对于集合,,A B A B C A 的含义,你能正确理解吗?(交集:{}|,A B x x A x B ⋂=∈∈且;并集:{}|,A B x x A x B ⋃=∈∈或;补集:若{},|,U B U C B x x U x B ⊆=∈∉则且;)11、对有关含参数问题,你能正确运用分类讨论解题了吗?你能正确进行分类吗?书写格式清楚吗?(二)主要方法:1.解决集合问题,首先要弄清楚集合中的元素是什么;2.弄清集合中元素的本质属性,能化简的要化简;3.抓住集合中元素的3个性质,对互异性要注意检验;4.正确进行“集合语言”和普通“数学语言”的相互转化.5.求交集、并集、补集,要充分发挥数轴或文氏图的作用,正确运用数形结合解题。
6.含参数的问题,要有讨论的意识,集合子集分类讨论时要防止在空集上出问题;7.集合的化简是实施运算的前提,等价转化常是顺利解题的关键.8.在集合运算过程中应力求做到“三化”:(1) 意义化:即首先分清集合的类型,是表示数集、点集,还是某类图形?是表示函数的定义域、值域,还是表示方程或不等式的解集?(2) 具体化:具体求出相关集合中函数的定义域、值域或方程、不等式的解集等;不能具体求出的,也应力求将相关集合转化为最简形式.(3)直观化:借助数轴、直角坐标平面、韦恩图等将有关集合直观地表示出来,从而借助数形结合思想解决问题.二、函数的概念对于以下几个问题,你弄清楚了吗?1、如何从集合与对应的角度来定义函数的概念?函数的三要素分别是什么?如何判断两个函数相同?2、求函数的定义域是指什么?3、求函数的值域是指什么?主要有哪些常用的求法?(观察法、分离常数法、配方法(二次型函数)、反表示法、换元法、图像法、单调性法)4、什么叫做映射?映射与函数有什么关系?你会判断一个对应具有映射关系?5、你会求两个集合之间可以建立多少个映射吗?(如课本第10页 习题A 组第10题)6、函数表示法具体有哪些?7、什么叫分段函数?它的表达式有什么特征?如何求它的定义域和值域?如何求它的单调区间?如何判断它的奇偶性?(图像法)8、哪些集合可以用区间表示?(一些连续自然数的集合)9、增(减)函数的图像有什么特征?他们的定义如何?如何利用单调性的可逆性解题?10、什么叫函数的单调区间?常用方法有哪些?11、函数单调性的等价含义设[]b a x x ,,21∈, ()()()x f x x x f x f ⇔>--02121在是增函数; ()()()x f x x x f x f ⇔<--02121在是减函数。
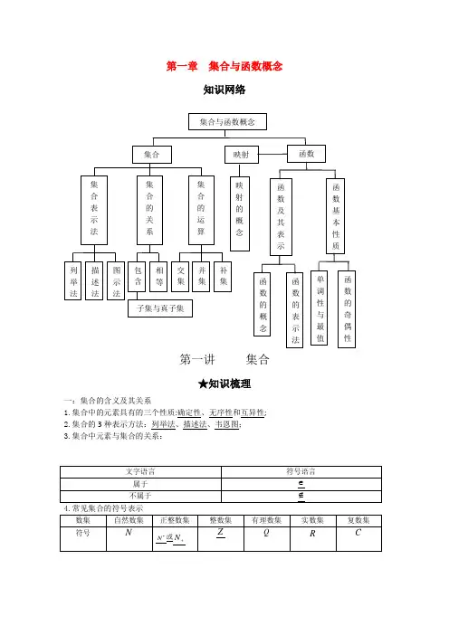
高中数学高考总复习-集合与函数概念知识点及习题第一章 集合与函数概念知识网络第一讲 集合★知识梳理一:集合的含义及其关系1.集合中的元素具有的三个性质:确定性、无序性和互异性;2.集合的3种表示方法:列举法、描述法、韦恩图;3.集合中元素与集合的关系: 文字语言 符号语言属于 ∈不属于∉4.常见集合的符号表示数集 自然数集正整数集整数集有理数集实数集 复数集符号N *N 或+NZQR C集合 集 合 表 示 法 集 合 的 运 算集 合 的 关 系 列 举 法 描 述 法 图 示 法包 含 相 等 子集与真子集交 集 并 集 补 集函数函数 及其表示 函数基本性质单调性与最值 函数的概念函数 的 奇偶性函数的表示法映射 映射的概念集合与函数概念表示关系文字语言符号语言相等集合A与集合B中的所有元素都相同BA⊆且A⊆B⇔BA=子集A中任意一元素均为B中的元素BA⊆或AB⊇真子集A中任意一元素均为B中的元素,且B中至少有一元素不是A的元素A B空集空集是任何集合的子集,是任何非空集合的真子集A⊆φ,φB(φ≠B)三:集合的基本运算①两个集合的交集:A BI= {}x x A x B∈∈且;②两个集合的并集: A BU={}x x A x B∈∈或;③设全集是U,集合A U⊆,则UC A={}x x U x A∈∉且交并补I U{|,}A B x x A x B=∈∈I且{|,}A B x x A x B=∈∈U或UC A={}x x U x A∈∉且方法:常用数轴或韦恩图进行集合的交、并、补三种运算.★重、难点突破重点:集合元素的特征、集合的三种表示方法、集合的交、并、补三种运算。
难点:正确把握集合元素的特征、进行集合的不同表示方法之间的相互转化,准确进行集合的交、并、补三种运算。
重难点:1.集合的概念掌握集合的概念的关键是把握集合元素的三大特性,要特别注意集合中元素的互异性,在解题过程中最易被忽视,因此要对结果进行检验;2.集合的表示法(1)列举法要注意元素的三个特性;(2)描述法要紧紧抓住代表元素以及它所具有的性质,{})(x fyx=如、{})(x fyy=、{})(),(xfyyx=等的差别,如果对集合中代表元素认识不清, 将导致求解错误:问题:已知集合221,1,9432x y x y M xN y ⎧⎫⎧⎫=+==+=⋂⎨⎬⎨⎬⎩⎭⎩⎭则M N=( ) A. Φ;B. {})2,0(),0,3(;C. []3,3-;D. {}3,2(3)Venn 图是直观展示集合的很好方法, 在解决集合间元素的有关问题和集合的运算时常用Venn 图。
高一数学必修一集合-函数知识点归纳(总2页)-CAL-FENGHAI.-(YICAI)-Company One1-CAL-本页仅作为文档封面,使用请直接删除高一数学必修一(集合、函数)知识点归纳1、集合三要素(三大特性) 确定性 无异性 无序性2、元素与集合之间的关系 属于∈与不属于∉ 例如:N ∈0 , *0N ∉。
3、集合与集合之间的关系 包含⊆ 真包含⊂≠ 例如:{}{}10<⊆<x x x x ,{}0<x x ⊂≠{}1<x x , 若A ⊆B 则范围B范围A ≥,A 为B 的子集 若A ⊂≠B 则范围B >范围A ,A 为B 的真子集。
4、集合的运算 交集 由所有属于A 且属于B 的元素所组成的集合 例如:B A并集 由所有属于集合A 或属于集合B 的元素所组成的集合 例如:B A补集 设S 是一个集合,A 是 S 的一个子集,由S 中所有不属于A 的元素组成的集合例如:S= {}1<x x A={0<x x 5、若一个集合里面有n 个元素,则此集合的子集个数为n 2个,真子集个数12-n 非空真子集个数22-n 例如:集合{}2,1,0子集有23个:Φ,{}0,{}1,{}2,{}1,0,{}2,0,{}2,1,{}3,2,1真子集有123-个:Φ,{}0,{}1,{}2,{}1,0,{}2,0,{}2,1 非空真子集有223-个:{}0,{}1,{}2,{}1,0,{}2,0,{}2,16就是说函数)(x f 在定义域R 上单调递增,当0<k ,y 随x 的增大而减小,y 随x 的减小而增大,也就是说函数)(x f 在定义域R 上单调递减。
当k=0,y 不随x 的变化而变化,即是)(x f 在定义域R 上不具备单调7、反比例函数:)(x f =x b (x ≠0且x R ∈),当0>b ,图像在1,3象限,函数)(x f 在定义域()0,∞-⋃()+∞,0上单调递增,当0<b ,图像在2,4象限,函数)(x f 在定义域()0,∞-⋃()+∞,0上单调递减,b=0,图像是一条与y 轴重合的直线,不具备单调。
高一数学集合与函数的概念试题答案及解析1. 设,则等于( )A .B .C .D .【答案】C 【解析】,所以. 【考点】集合交集,并集,补集.【易错点晴】集合的三要素是:确定性、互异性和无序性.研究一个集合,我们首先要看清楚它的研究对象,是实数还是点的坐标还是其它的一些元素,这是很关键的一步.第二步常常是解一元二次不等式,我们首先用十字相乘法分解因式,求得不等式的解集.在解分式不等式的过程中,要注意分母不能为零.元素与集合之间是属于和不属于的关系,集合与集合间有包含关系.在求交集时注意区间端点的取舍.熟练画数轴来解交集、并集和补集的题目.2. 下列命题正确的是( ) A .∁U (∁U P )={P}B .若M={1,∅,{2}},则{2}⊆MC .∁R Q=QD .若N={1,2,3},S={x|x ⊆N},则N ∈S【答案】D【解析】根据集合的定义和补集运算法则,集集合子集的性质,对A 、B 、C 、D 四个选项进行一一判断;解:A 、∁U (∁U P )=p ,∵{P},∴p ∈{P},故A 错误;B 、集合M 中的元素,有1和,∅,{2},知1是数,∅,{2}是集合,∴1和,∅,{2},不能构成集合B ,故B 错误;C 、∵∁R Q 为无理数集,而Q 为有理数集,故C 错误;D 、∵N={1,2,3},S={x|x ⊆N},∴N 的所有子集构成集合S ,∴N ∈S ,故D 正确; 故选D .点评:此题主要考查集合的定义及其元素与集合的关系,注意集合的三个性质:确定性,互异性,无序性,此题是一道基础题.3. 已知M={y|y=x 2+1,x ∈R},N={y|y=﹣x 2+1,x ∈R},则M∩N=( ) A .{0,1} B .{(0,1)} C .{1} D .以上均不对【答案】C【解析】根据函数值域求得集合M=[1,+∞),N}=(﹣∞,1],根据集合交集的求法求得M∩N . 解;集合M={y|y=x 2+1,x ∈R}=[1,+∞), N={y|y=﹣x 2+1,x ∈R}=(﹣∞,1], ∴M∩N={1} 故选C .点评:此题是个基础题.考查交集及其运算,以及函数的定义域和圆的有界性,同时考查学生的计算能力.4. 若U={x|x 是三角形},P={x|x 是直角三角形}则∁U P=( ) A .{x|x 是直角三角形} B .{x|x 是锐角三角形} C .{x|x 是钝角三角形}D .{x|x 是钝角三角形或锐角三角形}【答案】D【解析】根据三角形的分类得到三角形为锐角三角形,直角三角形或钝角三角形,即可求出P的补集.解:∵U={x|x是三角形},P={x|x是直角三角形},∴∁P={x|x是钝角三角形或锐角三角形}.U故选D点评:此题考查了补集及其运算,熟练掌握补集的定义是解本题的关键.5.已知集合P={x|x2+x﹣6=0},M={x|mx﹣1=0},若M⊊P,求实数m的取值范围.【答案】{0,,﹣}.【解析】由题设得P={﹣3,2},根据M⊆P,根据集合中元素个数集合B分类讨论,P=∅或{2}或{﹣3},由此求解实数m的取值范围.解:对于P:由x2+x﹣6=0得,x=﹣3或x=2,即P={﹣3,2},∵M⊊P,∴M是P的真子集,则M=∅或{2}或{﹣3},当M=∅时,mx﹣1=0无解,则m=0;当M={2}时,2m﹣1=0,解得m=;当M={﹣3}时,3m﹣1=0,解得m=﹣,综上得,实数m的取值范围是:{0,,﹣}.点评:本题考查了集合的包含关系,用列举法求出已知集合的子集,以及二次方程的解法等,体现了分类讨论思想.6.设集合P={3,4,5},Q={4,5,6,7},定义P⊕Q={(a,b)|a∈P,b∈Q},则P⊕Q的真子集个数()A.23﹣1B.27﹣1C.212D.212﹣1【答案】D【解析】由所定义的运算先求出P⊕Q中元素的个数,然后再求集合P⊕Q的所有真子集的个数.解:由所定义的运算可知,集合P⊕Q中元素(x,y)中的x取自3,4,5三个的一个,y取自4,5,6,7四个的一个,故根据乘法原理,P⊕Q中实数对的个数是:3×4=12,∴P⊕Q的所有真子集的个数为212﹣1.故选D.点评:若集合中有n个元素,则集合中有2n﹣1真子集.7.在“①高一数学课本中的难题;②所有的正三角形;③方程的实数解”中,能够表示成集合的是A.②B.③C.②③D.①②③【答案】C【解析】①不满足集合元素的确定性,②③能构成集合,③为.故选C.【考点】集合的含义.8.函数的定义域为,且对其内任意实数均有:,则在上是A.增函数B.减函数C.奇函数D.偶函数【答案】B【解析】当时,则即当时,则即所以函数在上是减函数。
高中数学集合与函数的概念知识点归纳与常考题型专题练习(附解析)知识点:第一章集合与函数概念1.1 集合1.1.1集合的含义与表示【知识要点】1、集合的含义一般地,我们把研究对象统称为元素,把一些元素组成的总体叫做集合。
2、集合的中元素的三个特性(1)元素的确定性;(2)元素的互异性;(3)元素的无序性2、“属于”的概念我们通常用大写的拉丁字母A,B,C, ……表示集合,用小写拉丁字母a,b,c, ……表示元素如:如果a是集合A的元素,就说a属于集合A 记作a∈A,如果a不属于集合A 记作a∉A 3、常用数集及其记法非负整数集(即自然数集)记作:N;正整数集记作:N*或N+ ;整数集记作:Z;有理数集记作:Q;实数集记作:R4、集合的表示法(1)列举法:把集合中的元素一一列举出来,然后用一个大括号括上。
(2)描述法:用集合所含元素的公共特征表示集合的方法称为描述法。
①语言描述法:例:{不是直角三角形的三角形}②数学式子描述法:例:不等式x-3>2的解集是{x∈R| x-3>2}或{x| x-3>2}(3)图示法(Venn图)1.1.2 集合间的基本关系【知识要点】1、“包含”关系——子集一般地,对于两个集合A与B,如果集合A的任何一个元素都是集合B的元素,我们就说这两个集合有包含关系,称集合A为集合B的子集,记作A⊆B2、“相等”关系如果集合A的任何一个元素都是集合B的元素,同时,集合B的任何一个元素都是集合A的元素,我们就说集合A等于集合B,即:A=B A B B A且⇔⊆⊆3、真子集如果A⊆B,且A≠B那就说集合A是集合B的真子集,记作A⊂B(或B⊃A)4、空集不含任何元素的集合叫做空集,记为Φ规定: 空集是任何集合的子集,空集是任何非空集合的真子集.1.1.3 集合的基本运算【知识要点】1、交集的定义一般地,由所有属于A且属于B的元素所组成的集合,叫做A,B的交集.记作A∩B(读作“A 交B”),即A∩B={x| x∈A,且x∈B}.2、并集的定义一般地,由所有属于集合A或属于集合B的元素所组成的集合,叫做A,B的并集。
集合与函数概念知识点归纳
一、集合
1、定义:集合是一种特殊的数学概念,由一组无序的、相互独立的、具有相同特征的对象构成的。
2、术语:元素是集合中的每一个成员,例如:集合{1,2,3}中1,2,3
都是它的元素。
一个集合的元素称为它的子集,可以用一对大括号表示:{x,y,z}。
3、集合的关系:
(1)子集:如果一个集合包含另一个集合中的全部元素,称前者是
后者的子集。
(2)真子集:如果一个集合中包含另一个集合中的其中一元素,称
前者是后者的真子集。
(3)并集:并集是指两个集合中元素的总和,称为两个集合的并集。
(4)交集:交集是指两个集合中都包含的元素,称为两个集合的交集。
(5)补集:补集是指一个集合之外的其他元素,称为另一个集合的
补集。
4、集合的操作:
(1)加法:将元素加入到一些集合中,使得其包含的元素增加。
(2)减法:从一些集合中删除元素,使其包含的元素减少。
(3)求幂:将一些集合中的元素以其中一种方式考虑,得到一个新
的集合。
(4)合并操作:将两个集合中的元素合并成一个集合。
二、函数
1、定义:函数是一种特殊的数学概念,它表示两个变量之间的关系,当给定一个输入时,它可以将输入映射到一个输出。
2、术语:函数由函数表达式组成。
高二集合与函数知识点归纳一、集合的基本概念集合是指具有某种特定性质的事物的总体,用大写字母A、B、C等表示。
集合中的元素用小写字母a、b、c等表示。
1.1 集合的表示方法集合可以通过列举元素的方法表示,也可以通过描述元素的性质表示。
例如:A = {1, 2, 3, 4, 5} (列举法)B = {x | x是自然数,0 < x < 10} (描述法)1.2 集合的关系(1)包含关系若集合A的所有元素都属于集合B,记作A ⊆ B,读作“集合A包含于集合B”。
例如:A = {1, 2, 3},B = {1, 2, 3, 4},则A ⊆ B。
(2)相等关系若集合A包含于集合B,并且集合B包含于集合A,则称集合A和集合B相等,记作A = B。
例如:A = {1, 2, 3},B = {3, 2, 1},则A = B。
(3)交集和并集设A和B是两个集合,其交集是指包含所有既属于A又属于B 的元素的集合,记作A ∩ B。
例如:A = {1, 2, 3},B = {2, 3, 4},则A ∩ B = {2, 3}。
其并集是指包含所有属于A或属于B的元素的集合,记作A ∪ B。
例如:A = {1, 2, 3},B = {2, 3, 4},则A ∪ B = {1, 2, 3, 4}。
二、函数的基本概念函数是一种特殊的关系,它将集合A中的每个元素x唯一地对应到集合B中的一个元素y。
常用f(x)表示函数。
函数的定义域是指使函数有定义的集合,记作D(f);函数的值域是指函数所有可能取值的集合,记作R(f)。
2.1 函数的表示方法函数可以用图像、显式公式和隐式公式等方式进行表示。
(1)显式公式表示当函数的定义域是一个数集,且通过一个公式可以直接表达函数的取值时,可使用显式公式表示函数。
例如:f(x) = x^2,其中定义域为实数集。
(2)图像表示函数的图像是函数的所有点在平面直角坐标系中的表示,通常用来直观地观察函数的性质。
第一章 集合与函数概念知识网络第一讲 集合★知识梳理一:集合的含义及其关系1.集合中的元素具有的三个性质:确定性、无序性和互异性;2.集合的3种表示方法:列举法、描述法、韦恩图;3.集合中元素与集合的关系:文字语言 符号语言属于 ∈不属于∉4.常见集合的符号表示数集 自然数集正整数集整数集有理数集实数集 复数集符号N *N 或+NZQR C集合 集 合 表 示 法 集 合 的 运 算集 合 的 关 系 列 举 法 描 述 法 图 示 法包 含 相 等 子集与真子集交 集 并 集 补 集函数函数 及其表示 函数基本性质单调性与最值 函数的概念函数 的 奇偶性函数的表示法映射 映射的概念集合与函数概念二: 集合间的基本关系表示关系文字语言符号语言相等集合A 与集合B 中的所有元素都相同B A ⊆且A ⊆B ⇔ B A =子集 A 中任意一元素均为B 中的元素B A ⊆或A B ⊇真子集A 中任意一元素均为B 中的元素,且B 中至少有一元素不是A 的元素AB空集空集是任何集合的子集,是任何非空集合的真子集A ⊆φ,φB (φ≠B )三:集合的基本运算①两个集合的交集:A B = {}x x A x B ∈∈且; ②两个集合的并集: AB ={}x x A x B ∈∈或;③设全集是U,集合A U ⊆,则U C A ={}x x U x A ∈∉且交 并 补{|,}A B x x A x B =∈∈且 {|,}A B x x A x B =∈∈或U C A ={}x x U x A ∈∉且方法:常用数轴或韦恩图进行集合的交、并、补三种运算.★重、难点突破重点:集合元素的特征、集合的三种表示方法、集合的交、并、补三种运算。
难点:正确把握集合元素的特征、进行集合的不同表示方法之间的相互转化,准确进行集合的交、并、补三种运算。
重难点: 1.集合的概念掌握集合的概念的关键是把握集合元素的三大特性,要特别注意集合中元素的互异性, 在解题过程中最易被忽视,因此要对结果进行检验; 2.集合的表示法(1)列举法要注意元素的三个特性;(2)描述法要紧紧抓住代表元素以及它所具有的性质,{})(x f y x =如、{})(x f y y =、{})(),(x f y y x =等的差别,如果对集合中代表元素认识不清,将导致求解错误:问题:已知集合221,1,9432x y x y M xN y ⎧⎫⎧⎫=+==+=⋂⎨⎬⎨⎬⎩⎭⎩⎭则M N=( ) A. Φ;B. {})2,0(),0,3(;C. []3,3-;D. {}3,2(3)Venn 图是直观展示集合的很好方法,在解决集合间元素的有关问题和集合的运算时常用Venn 图。
高一数学下册《集合与函数概念》知识点汇总第一章集合与函数概念一、集合有关概念1、集合的含义:某些指定的对象集在一起就成为一个集合,其中每一个对象叫元素。
2、集合的中元素的三个特性:1.元素的确定性;2.元素的互异性;3.元素的无序性.第一章集合与函数概念一、集合有关概念1、集合的含义:某些指定的对象集在一起就成为一个集合,其中每一个对象叫元素。
2、集合的中元素的三个特性:1.元素的确定性;2.元素的互异性;3.元素的无序性说明:对于一个给定的集合,集合中的元素是确定的,任何一个对象或者是或者不是这个给定的集合的元素。
任何一个给定的集合中,任何两个元素都是不同的对象,相同的对象归入一个集合时,仅算一个元素。
集合中的元素是平等的,没有先后顺序,因此判定两个集合是否一样,仅需比较它们的元素是否一样,不需考查排列顺序是否一样。
集合元素的三个特性使集合本身具有了确定性和整体性。
3、集合的表示:{…}如{我校的篮球队员},{太平洋大西洋印度洋北冰洋}1.用拉丁字母表示集合:A={我校的篮球队员}B={12345}2.集合的表示方法:列举法与描述法。
注意啊:常用数集及其记法:非负整数集记作:N正整数集N*或N+整数集Z有理数集Q实数集R关于“属于”的概念集合的元素通常用小写的拉丁字母表示,如:a是集合A的元素,就说a属于集合A记作a∈A,相反,a不属于集合A记作a?A列举法:把集合中的元素一一列举出来,然后用一个大括号括上。
描述法:将集合中的元素的公共属性描述出来,写在大括号内表示集合的方法。
用确定的条件表示某些对象是否属于这个集合的方法。
①语言描述法:例:{不是直角三角形的三角形}②数学式子描述法:例:不等式x-3>2的解集是{x?R|x-3>2}或{x|x-3>2}4、集合的分类:1.有限集含有有限个元素的集合2.无限集含有无限个元素的集合3.空集不含任何元素的集合例:{x|x2=-5}二、集合间的基本关系1.“包含”关系子集注意:有两种可能A是B的一部分,;A与B是同一集合。
高中数学集合与函数概念解答题专题训练含答案姓名:__________ 班级:__________考号:__________一、解答题(共20题)1、已知集合,集合.(1) 当时,求, ;(2) 设,若“ ” 是“ ” 的必要不充分条件,求实数的取值范围.2、已知条件,条件..(1) 若,求.(2) 若是的必要不充分条件,求的取值范围.3、设全集为 R ,集合,.(1) 求;(2) 求.4、若集合()满足:对任意(),均存在(),使得,则称具有性质.(1) 判断集合,是否具有性质;(只需写出结论)(2) 已知集合()具有性质.()求;()证明:.5、用描述法表示下列集合:(1) 奇数组成的集合;(2) 平面直角坐标系内第一象限的点组成的集合.6、用列举法表示下列集合:(1) 组成中国国旗的颜色名称的集合;(2) 方程组的解集.7、判断下列各组对象能否构成集合.若能构成集合,指出是有限集还是无限集;若不能构成集合,试说明理由.(1) 北京各区县的名称;(2) 尾数是5 的自然数;(3) 我们班身高大于1.7m 的同学.8、用列举法表示下列集合:(1){ x | x 是 14 的正约数} ;(2){( x, y )| x ∈{1, 2}, y ∈{1, 2}} ;(3){( x, y )| x +y = 2, x - 2 y = 4} ;(4){ x | x = ( -1) n, n ∈ N } ;(5){( x, y )|3 x + 2 y = 16, x ∈ N, y ∈ N }.9、使用“ ”“ ” 和数集符号来替代下列自然语言:(1)“255 是正整数” ;(2)“ 不是有理数” ;(3)“3.1416 是正有理数” ;(4)“ 是整数” ;(5)“ 是负实数”.10、记为平面上所有点组成的集合并且,,说明下列集合的几何意义:(1) ;(2) .11、已知集合,,求:,,12、已知集合,的定义域为B ,.(1) 求;(2) 若,求实数m 的取值范围 .13、己知集合,,其中且( 1 )当时,求及;( 2 )若集合且,求的取值范围 .14、( 1 )求;( 2 )若,求实数的取值范围.15、( 1 )若,且为真命题,求实数x 的取值范围;( 2 )若p 是q 的充分不必要条件,求实数m 的取值范围.16、已知集合,( 1 )若,求实数m 的值;( 2 )若集合A 满足 __________ ,求实数m 的取值范围 .17、设集合.( 1 )若,求实数a 的取值范围;( 2 )若,求实数a 的取值范围 .18、已知集合,求:;19、已知集合,求:;20、已知,若,求实数的取值范围.============参考答案============一、解答题1、 (1) ,(2)【解析】【分析】( 1 )先解出集合AB ,再求, ;( 2 )利用集合法列不等式组求出a 的范围 .(1)当时,..所以,.(2)当时,. .因为“ ” 是“ ” 的必要不充分条件,所以B Ü A , 只需,解得:故实数的取值范围为.2、 (1)(2)【解析】【分析】( 1 )首先求出集合,代入,得出,进而利用集合的交集、补集的定义即可求解 .( 2 )由(1 )知,得出集合,再根据是的必要不充分条件转化为集合是集合的真子集,即即可求解 .(1)由,得,所以,由,得,所以当时,. 所以所以;(2)由( 1 )知,,,是的必要不充分条件,,所以,解得所以实数的取值范围为.3、(1) ;(2) 或.【解析】【分析】(1) 根据给定条件利用交集的定义直接计算即可作答.(2) 利用并集的定义求出,再借助补集的定义直接求解作答 .(1)因为,,所以.(2)因为,,则,而全集为 R ,所以或.4、 (1) 集合具有性质;集合不具有性质;(2) ();()证明见解析 .【解析】【分析】(1) 判断集合是否具有性质P ,只要找出一个反例就可以说明不具备性质P ;(2) ()由积为零,可以得到至少有一个因式为零;()找出与的关系即可 .(1)集合具有性质;集合不具有性质,只需要找到一个反例即可,如.(2)()取,由题知,存在(),使得成立,即,又,故必有.又因为,所以.()由()得,当时,存在()使得成立,又因为,故,即.所以.又,所以,故,相加得:,即.5、 (1) ;(2) .【解析】【分析】利用集合的描述法即得 .(1)奇数组成的集合为;(2)平面直角坐标系内第一象限的点组成的集合为.6、 (1){ 红色,黄色} ;(2) .【解析】【分析】利用集合的列举法的概念即得 .(1)组成中国国旗的颜色名称的集合用列举法表示为 { 红色,黄色} ;(2)由,解得,故方程组的解集为.7、 (1) 能;有限集;(2) 能;无限集;(3) 能;有限集.【解析】【分析】根据集合的基本概念即得 .(1)因为北京各区县的名称是确定的,故北京各区县的名称能构成集合;因为北京各区县是有限的,故该集合为有限集;(2)因为尾数是 5 的自然数是确定的,故尾数是 5 的自然数能构成集合;因为尾数是 5 的自然数是无限的,故该集合为无限集;(3)因为我们班身高大于 1.7m 的同学是确定的,故我们班身高大于 1.7m 的同学能构成集合;因为我们班身高大于 1.7m 的同学是有限的,故该集合为有限集.8、 (1){1, 2, 7, 14}(2){(1, 1), (1, 2), (2, 1), (2, 2)}(3)(4){ -1, 1}(5){(0, 8), (2, 5), (4, 2)}【解析】【分析】根据集合的列举法的概念即得 .(1){ x | x 是 14 的正约数}={1, 2, 7, 14}.(2){( x, y )| x ∈{1, 2}, y ∈{1, 2}}={(1, 1), (1, 2), (2, 1), (2, 2)}.(3){( x, y )| x +y = 2, x - 2 y = 4}= .(4){ x | x = ( -1) n, n ∈ N }={ -1, 1}.(5){( x, y )|3 x + 2 y = 16, x ∈ N, y ∈ N }={(0, 8), (2, 5), (4, 2)}.9、 (1)(2)(3)(4)(5)【解析】【分析】根据题意,结合元素与集合的关系,以及常见数集的表示符号,逐项判定,即可求解 .(1)解:由“255 是正整数” ,可表示为.(2)解:由不是有理数” ,可表示为.(3)解:由 3.1416 是正有理数,可表示为.(4)解:由是整数” ,可表示为.(5)解:由是负实数,可表示为;10、 (1) 以为圆心, 5 为半径的圆内部分(2) 线段的垂直平分线【解析】【分析】( 1 )由圆的定义可得;( 2 )由线段垂直平分线的定义可得.(1)表示到点距离小于 5 的点组成的集合,即以为圆心, 5 为半径的圆内部分;(2)到距离相等,即线段的垂直平分线.11、;或.【解析】【分析】由结合的交并补运算求解即可 .【详解】因为集合,,所以.因为,所以或.12、 (1)(2) 或【解析】【分析】( 1 )求出集合,根据补集的概念求出,然后根据交集的概念即可;( 2 )分和两种情况讨论,分别求出满足条件的m 的取值范围即可 .(1)因为,所以或,又因为,所以.(2)因为,,所以当时,,解得 : ,此时满足;当时,要满足题意,需,解得:,综上,实数m 的取值范围为或.13、( 1 ),;( 2 ).【分析】( 1 )当时,解出集合、,利用交集和并集的定义可求得集合及;( 2 )解出集合,分、两种情况讨论,解出集合,由可得出关于实数的不等式组,由此可解得实数的取值范围 .( 1 )解:当时,由可得,解得,即,因为,故,.( 2 )解:由得,即,所以,.当时,,此时;当时,,由可得,解得.综上所述,实数的取值范围是.14、【分析】( 1 )先求得集合A ,再由集合的补集运算和交集运算可求得答案;( 2 )分集合C 为空集和不是空集两种情况分别建立不等式(组),可求得所求的范围 . 【详解】解:( 1 )或,所以,所以.( 2 )①当时,满足,即,解得.② 当时,因为,所以,即,综上,实数的取值范围为.15、( 1 )( 2 )【分析】( 1 )根据的值可求为真时对应的不等式的解,再求出为真时对应的不等式的解,再根据为真可求实数x 的取值范围;( 2 根据条件关系可得条件对应的集合的包含关系,故可得关于的不等式组,从而可求实数的取值范围;( 1 )为真时对应的不等式的解为,对应的不等式为,为真时对应的不等式的解为,因为为真命题,故.( 2 )因为p 是q 的充分不必要条件,故为集合的真子集,故(等号不同时成立),故或.而,故.16、【解析】【分析】( 1 )若,代入即可得出结果 .( 2 )选①,方程无实数根,利用判别式即可得出结果 .选② ,A 为单元素集,方程只有一个实数根,分别讨论和时情况,即可求出结果 .选③ ,方程在区间内有解,等价于,的值域问题,进而可得结果 .【详解】( 1 )若,则,所以( 2 )选①,则,则方程无实数根所以,且选② ,A 恰有两个子集,则A 为单元素集,则方程只有一个实数根当时,满足题意当时,所以或选③ ,,则方程在区间内有解等价于时,的值域,所以【点睛】关键点点睛:方程在区间内有解,转化为当时,求的值域问题是解题的关键 . 本题考查了运算求解能力和逻辑推理能力,转化的数学思想,属于一般题目.17、( 1 )( 2 )或【分析】( 1 )解分式不等式得集合,由得,列不等式求解即可;( 2 )讨论和列不等式求解即可 .( 1 )由得,则,解得,实数a 的取值范围是;( 2 )若,则,解得,若,则,解得或,综上,实数a 的取值范围是或.18、,,【分析】直接计算交集并集补集得到答案 .【详解】,,则,,或,.【点睛】本题考查了交并补运算,属于简单题 .19、,,【分析】直接计算交集并集补集得到答案 .【详解】,,则,,或,.【点睛】本题考查了交并补运算,属于简单题 .20、【分析】对是否为空集进行分类讨论,由此求得的取值范围 . 【详解】依题意,当时,,当时,,综上所述的取值范围为.。
集合的知识点与常考题 【知识点分析】: 一、一元二次不等式及其解法1.形如20(0) (0)ax bx c a ++><≠或其中的不等式称为关于x 的一元二次不等式.如:x 2﹣8x +7≧0。
2.如果单纯的解一个一元二次不等式的话,可以按照一下步骤处理:(1) 化二次项系数为正;(2) 若二次三项式能分解成两个一次因式的积,则求出两根12,x x .那么“0>”型的解为12x x x x <>或(俗称两根之外);“0<”型的解为12x x x <<(俗称两根之间);(3) 否则,对二次三项式进行配方,变成2224()24b ac b ax bx c a x a a -++=++,结合完全平方式为非负数的性质求解.二、分式不等式的解法类似于一元二次不等式的解法,运用“符号法则”将之化为两个一元一次不等式组处理;或者因为两个数(式)相除异号,那么这两个数(式)相乘也异号,可将分式不等式直接转化为整式不等式求解.0>ab 等价于:0b >•a 0<ab 等价于:0b <•a 如:解011x ≥-+x 等价于:解011x ≥-•+)()(x 三、绝对值不等式的解法利用不等式的性质转化|x |<c 或|x |>c (c >0)来解,如|ax b +|>c (c >0)可为ax b +>c 或ax b +<-c ;|ax b +|<c 可化为-c <ax +b <c ,再由此求出原不等式的解集。
对于含绝对值的双向不等式应化为不等式组求解,也可利用结论:“a ≤|x |≤b ⇔a ≤x ≤b 或-b ≤x ≤-a ”来求解。
如:|1﹣3x |<3,得到﹣3<1﹣3x <3两个绝对值不等式的解法:法一:利用分界点分类讨论,例:解不等式 2|x ﹣3|+|x ﹣4|<2,①若x ≥4,则3x ﹣10<2,x <4,∴舍去.②若3<x <4,则x ﹣2<2,∴3<x <4.③若x ≤3,则10﹣3x <2,∴<x ≤3.综上,不等式的解集为.法二:利用数形结合去掉绝对值符号利用绝对值的几何意义画出数轴,将绝对值转化为数轴上两点间的距离求解。
人教版高中数学必修一一、集合与函数部分 1.考点一:集合的含义及其关系1.集合中的元素具有的三个性质:确定性、无序性和互异性;2.集合的3种表示方法:列举法、描述法、韦恩图; 2.典型例题★1.已知集合A ={x |1≤x <4},B ={x |x <a };若A B ,求实数a 的取值集合解: 将数集A 表示在数轴上(如图),要满足A B ,表示数a 的点必须在4或4的右边,所求a 的取值集合为{a |a ≥4}.★★2. 已知集合A ={x |-1<x <3},A ∩B =∅,A ∪B =R ,求集合B . 解:由A ∩B =∅及A ∪B =R 知全集为R ,C R A =B ,故B =C R A ={x |x ≤-1或x ≥3} ★★3.求一次函数()f x ,使得{[()]}87f f f x x =+ 解:设()f x ax b =+(0)a ≠,则2[()]()f f x a ax b b a x ab b =++=++,232{[()]}()87f f f x a ax b ab b a x a b ab b x =+++=+++=+ 所以38a =且27a b ab b ++=解得2,1a b == 所以()21f x x =+ ★4.已知函数2()1f x x x =+-(1)求(2)f(2)求1(1)f x+ (3)若()5f x =,求x 的值 解:(1)2(2)2215f =+-=(2)2211113(1)(1)(1)11f x x x x x+=+++-=++(3)由题意: 215x x +-=,解得3,2x x =-=★★5.证明:函数1yx x=+在(1,)+∞上为增函数。
证明:设12,x x 是(1,)+∞上的任意两个实数,且12x x <,则:21121212121211()()()()x x f x f x x x x x x x x x --=+-+=-+ = 12121()(1)x x x x --因为12x x <,所以120x x -<因为12,(1,)x x ∈+∞,所以121212111,1,10x x x x x x ><-< 即12()()f x f x <所以函数1y x x=+在(1,)+∞上为增函数 二、基本初等函数部分 1.考点一、函数的概念二、函数的三种表示法:图象法、列表法、解析法1.图象法:就是用函数图象表示两个变量之间的关系; 2.列表法:就是列出表格来表示两个变量的函数关系; 3.解析法:就是把两个变量的函数关系,用等式来表示。
集合与函数基本概念例题和知识点总结一、集合的基本概念集合是数学中一个基础且重要的概念,它是由一些确定的、不同的对象所组成的整体。
集合通常用大写字母表示,如 A、B、C 等。
集合中的元素用小写字母表示,如 a、b、c 等。
如果一个元素 x 属于集合 A,我们记作 x ∈ A;如果 x 不属于集合 A,记作 x ∉ A。
集合有多种表示方法,常见的有列举法、描述法和图示法。
列举法就是将集合中的元素一一列举出来,例如集合 A ={1, 2, 3, 4, 5}。
描述法是用元素所满足的条件来描述集合,比如集合 B ={x | x 是大于 0 小于 10 的整数}。
图示法包括韦恩图等,能够直观地展示集合之间的关系。
集合之间的关系有子集、真子集、相等。
如果集合 A 的所有元素都属于集合 B,那么 A 是 B 的子集,记作 A ⊆ B;如果 A 是 B 的子集,且 B 中存在元素不属于 A,那么 A 是 B 的真子集,记作 A ⊂ B;如果A 和 B 的元素完全相同,那么 A 和 B 相等,记作 A = B。
下面通过一个例题来加深对集合概念的理解。
例 1:已知集合 A ={1, 2, 3},集合 B ={x | x² 6x + 8 = 0},判断 A 和 B 的关系。
首先求解集合 B 中的方程 x² 6x + 8 = 0,即(x 2)(x 4) = 0,解得 x = 2 或 x = 4,所以集合 B ={2, 4}。
因为集合 A 中的元素 1、3 不属于集合 B,集合 B 中的元素 2、4 不属于集合 A,所以 A 和 B 没有包含关系。
二、函数的基本概念函数是数学中另一个重要的概念,它描述了两个集合之间的一种对应关系。
设 A、B 是非空数集,如果按照某种确定的对应关系 f,使对于集合 A 中的任意一个数 x,在集合 B 中都有唯一确定的数 f(x) 与之对应,那么就称 f:A→B 为从集合 A 到集合 B 的一个函数,记作 y = f(x),x ∈ A。
高一数学集合与函数概念试题答案及解析1.已知函数.(1)若关于的方程只有一个实数解,求实数的取值范围;(2)若当时,不等式恒成立,求实数的取值范围;(3)探究函数在区间上的最大值(直接写出结果,不需给出演算步骤).【答案】(1)(2)(3)当时,在上的最大值为;当时,在上的最大值为;当时,在上的最大值为0.【解析】(1)方程,即,变形得,显然,已是该方程的根,从而欲使原方程只有一解,即要求方程有且仅有一个等于1的解或无解,结合图形得. ……4分(2)不等式对恒成立,即(*)对恒成立,①当时,(*)显然成立,此时;②当时,(*)可变形为,令因为当时,,当时,,所以,故此时.综合①②,得所求实数的取值范围是. ……8分(3)因为=……10分①当时,结合图形可知在上递减,在上递增,且,经比较,此时在上的最大值为.②当时,结合图形可知在,上递减,在,上递增,且,,经比较,知此时在上的最大值为.③当时,结合图形可知在,上递减,在,上递增,且,,经比较,知此时在上的最大值为.④当时,结合图形可知在,上递减,在,上递增,且, ,经比较,知此时在上的最大值为.当时,结合图形可知在上递减,在上递增,故此时在上的最大值为.综上所述,当时,在上的最大值为;当时,在上的最大值为;当时,在上的最大值为0. ……15分【考点】本小题主要考查由方程根的情况求参数的取值范围、恒成立问题的求解和含参数的二次函数的最值问题,考查学生数形结合思想和分类讨论思想的应用.点评:恒成立问题一般转化为最值问题解决;分类讨论时,要尽量做到不重不漏.2.若在区间上是增函数,则实数的取值范围是【答案】【解析】因为,要使函数在区间上是增函数,需要,即实数的取值范围是.【考点】本小题主要考查由函数的单调性求解参数的取值范围.点评:求解此类函数的单调性,需要分离参数,再结合初等函数的单调性求解.3.(10分)集合A是函数的定义域,,求,,.【答案】,,【解析】本试题主要是考查了函数的定义域以及集合的运算的综合运用。
第一章 集合与函数概念【1.1.1】集合的含义与表示(1)集合的概念集合中的元素具有确定性、互异性和无序性. (2)常用数集及其记法N 表示自然数集,N *或N +表示正整数集,Z 表示整数集,Q 表示有理数集,R 表示实数集.(3)集合与元素间的关系对象a 与集合M 的关系是a M ∈,或者a M ∉,两者必居其一. (4)集合的表示法①自然语言法:用文字叙述的形式来描述集合. ②列举法:把集合中的元素一一列举出来,写在大括号内表示集合.③描述法:{x |x 具有的性质},其中x 为集合的代表元素. ④图示法:用数轴或韦恩图来表示集合. (5)集合的分类①含有有限个元素的集合叫做有限集.②含有无限个元素的集合叫做无限集.③不含有任何元素的集合叫做空集(∅).【1.1.2】集合间的基本关系(6)子集、真子集、集合相等(7)已知集合A 有(1)n n ≥个元素,则它有2n 个子集,它有21n -个真子集,它有21n -个非空子集,它有22n -非空真子集.【1.1.3】集合的基本运算(8)交集、并集、补集 B{x A A = ∅=∅ B A ⊆ B B ⊆ B{x A A = A ∅= B A ⊇ B B ⊇()A C B UA A U U U ==∅=【补充知识】含绝对值的不等式与一元二次不等式的解法(1)含绝对值的不等式的解法(2)一元二次不等式的解法0)例题讲解1.已知全集U R =,则正确表示集合{1,0,1}M =-和{}2|0N x x x =+=关系的韦恩(Venn )图是 ( )答案 B解析 由{}2|0N x x x =+=,得{1,0}N =-,则N M ⊂,选B.2.设U =R ,{|0}A x x =>,{|1}B x x =>,则U AB =ð( )A .{|01}x x ≤<B .{|01}x x <≤C .{|0}x x <D .{|1}x x > 答案 B解析 对于{}1U C B x x =≤,因此U A B =ð{|01}x x <≤3.(北京文)设集合21{|2},{1}2A x xB x x =-<<=≤,则A B = ( ) A .{12}x x -≤< B .1{|1}2x x -<≤ C .{|2}x x < D .{|12}x x ≤<答案 A解析 本题主要考查集合的基本运算以及简单的不等式的解法. 属于基础知识、基本运 算的考查∵1{|2},2A x x =-<<{}2{1}|11B x x x x =≤=-≤≤, ∴{12}AB x x =-≤<,故选A.4.(山东卷理)集合{}0,2,A a =,{}21,B a =,若{}0,1,2,4,16AB =,则a 的值为 ( )A.0B.1C.2D.4 答案 D解析 ∵{}0,2,A a =,{}21,B a =,{}0,1,2,4,16A B =∴2164a a ⎧=⎨=⎩∴4a =,故选D.【命题立意】:本题考查了集合的并集运算,并用观察法得到相对应的元素,从而求得答案,本题属于容易题. 5.(全国卷Ⅱ文)已知全集U ={1,2,3,4,5,6,7,8},M ={1,3,5,7},N ={5,6,7},则C u ( M N )=( ) A.{5,7} B.{2,4} C. {2.4.8} D. {1,3,5,6,7} 答案 C6.已知全集U R =,集合{212}M x x =-≤-≤和{21,1,2,}N x x k k ==-=的关系的韦恩(Venn )图如图1所示,则阴影部分所示的集合的元素共有 ( )A. 3个B. 2个C. 1个D. 无穷多个 答案 B解析 由{212}M x x =-≤-≤得31≤≤-x ,则{}3,1=⋂N M ,有2个,选B. 7.设,a b R ∈,集合{1,,}{0,,}ba b a b a+=,则b a -= ( ) A .1 B .1- C .2 D .2-答案 C8.已知集合M ={x |x <3},N ={x |log 2x >1},则M ∩N =( )A .∅B .{x |0<x <3}C .{x |1<x <3}D .{x |2<x <3}答案 D解析 {}{}2log 12N x x x x =>=>,用数轴表示可得答案D 。
高中数学集合与函数的概念知识点归纳与常考题型专题练习(附解析)知识点:第一章集合与函数概念1.1 集合1.1.1集合的含义与表示【知识要点】1、集合的含义一般地,我们把研究对象统称为元素,把一些元素组成的总体叫做集合。
2、集合的中元素的三个特性(1)元素的确定性;(2)元素的互异性;(3)元素的无序性2、“属于”的概念我们通常用大写的拉丁字母A,B,C, ……表示集合,用小写拉丁字母a,b,c, ……表示元素如:如果a是集合A的元素,就说a属于集合A 记作a∈A,如果a不属于集合A 记作a∉A 3、常用数集及其记法非负整数集(即自然数集)记作:N;正整数集记作:N*或N+ ;整数集记作:Z;有理数集记作:Q;实数集记作:R4、集合的表示法(1)列举法:把集合中的元素一一列举出来,然后用一个大括号括上。
(2)描述法:用集合所含元素的公共特征表示集合的方法称为描述法。
①语言描述法:例:{不是直角三角形的三角形}②数学式子描述法:例:不等式x-3>2的解集是{x∈R| x-3>2}或{x| x-3>2}(3)图示法(Venn图)1.1.2 集合间的基本关系【知识要点】1、“包含”关系——子集一般地,对于两个集合A与B,如果集合A的任何一个元素都是集合B的元素,我们就说这两个集合有包含关系,称集合A为集合B的子集,记作A⊆B2、“相等”关系如果集合A的任何一个元素都是集合B的元素,同时,集合B的任何一个元素都是集合A的元素,我们就说集合A等于集合B,即:A=B A B B A且⇔⊆⊆3、真子集如果A⊆B,且A≠B那就说集合A是集合B的真子集,记作A⊂B(或B⊃A)4、空集不含任何元素的集合叫做空集,记为Φ规定: 空集是任何集合的子集,空集是任何非空集合的真子集.1.1.3 集合的基本运算【知识要点】1、交集的定义一般地,由所有属于A且属于B的元素所组成的集合,叫做A,B的交集.记作A∩B(读作“A 交B”),即A∩B={x| x∈A,且x∈B}.2、并集的定义一般地,由所有属于集合A或属于集合B的元素所组成的集合,叫做A,B的并集。
记作:A∪B(读作“A并B”),即A∪B={x | x∈A,或x∈B}.3、交集与并集的性质A∩A = A,A∩φ= φ, A∩B = B∩A,A∪A = A,A∪φ= A , A∪B = B∪A.4、全集与补集(1)全集如果集合U含有我们所要研究的各个集合的全部元素,这个集合就可以看作一个全集。
通常用U来表示。
(2)补集设U是一个集合,A是U的一个子集(即A⊆U),由U中所有不属于A的元素组成的集合,叫做U中子集A的补集(或余集)。
记作:C U A ,即C S A ={x | x∈U且x∉A} (3)性质C U(C U A)=A,(C U A)∩A=Φ,(C U A)∪A=U;(C U A)∩(C U B)=C U(A∪B),(C U A)∪(C U B)=C U(A∩B).1.2 函数及其表示1.2.1函数的概念【知识要点】1、函数的概念设A、B是非空的数集,如果按照某个确定的对应关系f,使对于集合A中的任意一个数x,在集合B中都有唯一确定的数f(x)和它对应,那么就称f:A→B为从集合A到集合B的一个函数.记作:y=f(x),x∈A.其中,x叫做自变量,x的取值范围A叫做函数的定义域;与x的值相对应的y值叫做函数值,函数值的集合{f(x)| x∈A }叫做函数的值域.【注意】(1)如果只给出解析式y=f(x),而没有指明它的定义域,则函数的定义域即是指能使这个式子有意义的实数的集合;(2)函数的定义域、值域要写成集合或区间的形式.【定义域补充】求函数的定义域时列不等式组的主要依据是(1)分式的分母不等于零;(2)偶次方根的被开方数不小于零;(3)对数式的真数必须大于零;(4)指数、对数式的底数必须大于零且不等于1.(5)如果函数是由一些基本函数通过四则运算结合而成的.那么,它的定义域是使各部分都有意义的x的值组成的集合.(6)指数为零底不可以等于零(7)实际问题中的函数的定义域还要保证实际问题有意义.(注意:求出不等式组的解集即为函数的定义域.)2、构成函数的三要素定义域、对应关系和值域【注意】(1)构成函数三个要素是定义域、对应关系和值域.由于值域是由定义域和对应关系决定的,所以,如果两个函数的定义域和对应关系完全一致,即称这两个函数相等(或为同一函数)。
(2)两个函数相等当且仅当它们的定义域和对应关系完全一致,而与表示自变量和函数值的字母无关。
3、相同函数的判断方法(1)定义域一致;(2)表达式相同(两点必须同时具备)【值域补充】(1)函数的值域取决于定义域和对应法则,不论采取什么方法求函数的值域都应先考虑其定义域.(2)应熟悉掌握一次函数、二次函数、指数、对数函数及各三角函数的值域,它是求解复杂函数值域的基础。
4、区间的概念(1)区间的分类:开区间、闭区间、半开半闭区间;(2)无穷区间;(3)区间的数轴表示.1.2.2函数的表示法【知识要点】1、常用的函数表示法及各自的优点(1)函数图象既可以是连续的曲线,也可以是直线、折线、离散的点等等,注意判断一个图形是否是函数图象的依据:作垂直于x轴的直线与曲线最多有一个交点。
(2)函数的表示法解析法:必须注明函数的定义域;图象法:描点法作图要注意:确定函数的定义域;化简函数的解析式;观察函数的特征;列表法:选取的自变量要有代表性,应能反映定义域的特征.【注意】解析法:便于算出函数值。
列表法:便于查出函数值。
图象法:便于量出函数值2、分段函数在定义域的不同部分上有不同的解析表达式的函数。
在不同的范围里求函数值时必须把自变量代入相应的表达式。
分段函数的解析式不能写成几个不同的方程,而应写成函数值几种不同的表达式并用一个左大括号括起来,并分别注明各部分的自变量的取值情况.注意:(1)分段函数是一个函数,不要把它误认为是几个函数;(2)分段函数的定义域是各段定义域的并集,值域是各段值域的并集.3、复合函数如果y=f(u),(u ∈M),u=g(x),(x ∈A),则 y=f[g(x)]=F(x),(x ∈A) 称为f 是g 的复合函数.4、函数图象知识归纳(1)定义在平面直角坐标系中,以函数 y=f(x) , (x ∈A)中的x 为横坐标,函数值y 为纵坐标的点P(x ,y)的集合C ,叫做函数 y=f(x),(x ∈A)的图象.C 上每一点的坐标(x ,y)均满足函数关系y=f(x),反过来,以满足y=f(x)的每一组有序实数对x 、y 为坐标的点(x ,y),均在C 上 . 即记为C={ P(x,y) | y= f(x) , x ∈A }图象C 一般的是一条光滑的连续曲线(或直线),也可能是由与任意平行于Y 轴的直线最多只有一个交点的若干条曲线或离散点组成.(2)画法A 、描点法根据函数解析式和定义域,求出x,y 的一些对应值并列表,以(x,y)为坐标在坐标系内描出相应的点P(x, y),最后用平滑的曲线将这些点连接起来.B 、图象变换法常用变换方法有三种,即平移变换、对称变换和伸缩变换(Ⅰ)对称变换①将y= f(x)在x 轴下方的图象向上翻得到y=∣f(x)∣的图象如:书上P21例5②y= f(x)和y= f(-x)的图象关于y 轴对称。
如1xx x y a y a a -⎛⎫=== ⎪⎝⎭与 ③y= f(x)和y= -f(x)的图象关于x 轴对称。
如1log log log a a a y x y x x ==-=与(Ⅱ)平移变换由f(x)得到f(x ±a) 左加右减;由f(x)得到f(x)±a 上加下减(3)作用A 、直观的看出函数的性质;B 、利用数形结合的方法分析解题的思路;C 、提高解题的速度;发现解题中的错误。
5、映射定义:一般地,设A 、B 是两个非空的集合,如果按某一个确定的对应法则f ,使对于集合A 中的任意一个元素x ,在集合B 中都有唯一确定的元素y 与之对应,那么就称对应f :A →B 为从集合A 到集合B 的一个映射。
记作“f :A →B”给定一个集合A 到B 的映射,如果a ∈A,b ∈B.且元素a 和元素b 对应,那么,我们把元素b 叫做元素a 的象,元素a 叫做元素b 的原象【说明】函数是一种特殊的映射,映射是一种特殊的对应(1)集合A、B及对应法则f是确定的;(2)对应法则有“方向性”,即强调从集合A到集合B的对应,它与从B到A的对应关系一般是不同的;(3)对于映射f:A→B来说,则应满足:(Ⅰ)集合A中的每一个元素,在集合B中都有象,并且象是唯一的;(Ⅱ)集合A中不同的元素,在集合B中对应的象可以是同一个;(Ⅲ)不要求集合B中的每一个元素在集合A中都有原象。
6、函数的解析式(1)函数的解析式是函数的一种表示方法,要求两个变量之间的函数关系时,一是要求出它们之间的对应法则,二是要求出函数的定义域.(2)求函数的解析式的主要方法有:待定系数法、换元法、消参法等A、如果已知函数解析式的构造时,可用待定系数法;B、已知复合函数f[g(x)]的表达式时,可用换元法,这时要注意元的取值范围;当已知表达式较简单时,也可用凑配法;C、若已知抽象函数表达式,则常用解方程组消参的方法求出f(x)1.3函数的基本性质1.3.1函数单调性与最大(小)值【知识要点】1、函数的单调性定义设函数y=f(x)的定义域为I,如果对于定义域I内的某个区间D内的任意两个自变量x1,x2,当x1<x2时,都有f(x1)<f(x2),那么就说f(x)在区间D上是增函数。
区间D称为y=f(x)的单调增区间;如果对于区间D上的任意两个自变量的值x1,x2,当x1<x2时,都有f(x1)>f(x2),那么就说f(x)在这个区间上是减函数.区间D称为y=f(x)的单调减区间.【注意】(1)函数的单调性是在定义域内的某个区间上的性质,是函数的局部性质;(2)必须是对于区间D内的任意两个自变量x1,x2;当x1<x2时,总有f(x1)<f(x2)(或f(x1)>f(x2))。
2、图象的特点如果函数y=f(x)在某个区间是增函数或减函数,那么说函数y=f(x)在这一区间上具有(严格的)单调性,在单调区间上增函数的图象从左到右是上升的,减函数的图象从左到右是下降的.3、函数单调区间与单调性的判定方法(A) 定义法①任取x1,x2∈D,且x1<x2;②作差f(x1)-f(x2);③变形(通常是因式分解和配方);④定号(即判断差f(x1)-f(x2)的正负);⑤下结论(指出函数f(x)在给定的区间D上的单调性).(B)图象法(从图象上看升降)(C)复合函数的单调性:复合函数f[g(x)]的单调性与构成它的函数u=g(x),y=f(u)的单调性密切相关,其规律如下:同增异减【注意】函数的单调区间只能是其定义域的子区间,不能把单调性相同的区间和在一起写成其并集.4、判断函数的单调性常用的结论①函数()y f x=-与()y f x=的单调性相反;②当函数()y f x=恒为正或恒有负时,1()yf x=与函数()y f x=的单调性相反;③函数()y f x=与函数()y f x C=+(C为常数)的单调性相同;④当C > 0(C为常数)时,()y f x=与()y C f x=的单调性相同;当C < 0(C为常数)时,()y f x=与()y C f x=的单调性相反;⑤函数()f x、()g x都是增(减)函数,则()()f xg x+仍是增(减)函数;⑥若()0,()0f xg x>>且()f x与()g x都是增(减)函数,则()()f xg x也是增(减)函数;若()0,()0f xg x<<且()f x与()g x都是增(减)函数,则()()f xg x也是减(增)函数;⑦设()0f x>,若()f x()(0)k f x k >、()(1)nf x n>都是增函数,而1()f x是减函数.5、函数的最大(小)值定义(ⅰ)一般地,设函数y=f(x)的定义域为I,如果存在实数M满足:(1)对于任意的x∈I,都有f(x)≤M;(2)存在x0∈I,使得f(x0) = M那么,称M是函数y=f(x)的最大值.(ⅱ)一般地,设函数y=f(x)的定义域为I,如果存在实数M满足(1)对于任意的x∈I,都有f(x)≥ M;(2)存在x0∈I,使得f(x0) = M那么,称M是函数y=f(x)的最大值.【注意】○1函数最大(小)首先应该是某一个函数值,即存在x0∈I,使得f(x0) = M;○2函数最大(小)应该是所有函数值中最大(小)的,即对于任意的x∈I,都有f(x)≤M (f(x)≥M).6、利用函数单调性的判断函数的最大(小)值的方法○1利用二次函数的性质(配方法)求函数的最大(小)值○2利用图象求函数的最大(小)值○3利用函数单调性的判断函数的最大(小)值如果函数y=f(x)在区间[a,b]上单调递增,在区间[b,c]上单调递减则函数y=f(x)在x=b处有最大值f(b);如果函数y=f(x)在区间[a ,b]上单调递减,在区间[b ,c]上单调递增则函数y=f(x)在x=b 处有最小值f(b);1.3.2 函数的奇偶性【知识要点】1、偶函数定义一般地,对于函数f(x)的定义域内的任意一个x ,都有f(-x)=f(x),那么f(x)就叫做偶函数.2、奇函数定义一般地,对于函数f(x)的定义域内的任意一个x ,都有f(-x)=—f(x),那么f(x)就叫做奇函数.【注意】①函数是奇函数或是偶函数称为函数的奇偶性,函数的奇偶性是函数的整体性质;②函数可能没有奇偶性,也可能既是奇函数又是偶函数。