LED面板灯技术分析
- 格式:docx
- 大小:292.14 KB
- 文档页数:4
浅析做好商场LED灯照明产品的几个关键技术现在越来越多的厂家投身于研发生产商场LED照明灯具,但是当前的研发技术还不是很成熟,因为要做好商场LED灯照明产品要注意几个关键技术,研发生产商场LED灯的广东天一照明小编为大家讲解:一、光性能(配光):LED的光学性能主要涉及到光谱、光度和色度等方面的性能要求。
根据新制定的行业标准“半导体发光二极管测试方法”,主要有发光峰值波长、光谱辐射带宽、轴向发光强度角、光通量、辐射通量、发光效率、色品坐标、相关色温、色纯度和主波长、显色指数等参数。
显示用的LED,主要是视觉的直观效果,因此对相关显色指数不作要求,而照明用的白光LED,色温、显色指数和照度就尤为重要,它是照明气氛和效果的重要指标,而色纯度和主波长一般没有要求。
目前全球LED行业内的主流做法是在封装LED芯片形成光源或光源模组以后,在做成商场LED灯具的时候再进行配光,这样采用的是原有传统光源的做法,因为传统光源是360°发光。
如果要把光导到应用端,目前飞利浦的传统灯具做到最好的一款,光损失也达到40%。
而我们国内众多的LED下游厂家应用的灯具光学参数其实都是芯片或者光源的光学参数,而不是整体灯具的的光学指标参数。
现在最先进的科学方法是在芯片封装上就做配光,一次把芯片的光导出来,维持最大的光输出,这样光损率只有5%-10%。
随着技术的不断改进,光损率将会越来越低,光源的光效会越来越高。
同样配有这样的光源灯具无需再做配光,相对的灯具效率将会大大提高,使之更为广泛地使用到功能性照明之中,形成相当规模的市场渠道。
因此一个好的商场LED灯供应商,是我们当务之急,我们没必要花高代价去研究我们的LED如何去配光为好,也不需要花很多时间和经历让工程师去用软件仿真,最简单的方法就是让LED白光供应商来配合。
要知道,我们的工程师如用软件去仿真,那么必需的动作就是输入和输出。
输入即前期的数据导入,输出则仿真的结果,那么要求前期的数据必须准确无误后端的仿真才能正确。
led面板灯原理
LED面板灯是一种以LED为光源的照明设备,其原理是通过半导体发光二极管(LED)将电能转化为可见光。
LED面板灯的工作原理主要是通过电流驱动LED芯片产生光。
具体原理如下:
1. PN结:LED芯片是由P型半导体和N型半导体材料构成的二极管。
在PN结处,存在能带差异,当正向电压施加到二极管时,电子从N区域向P区域注入,空穴从P区域向N区域注入,导致少数载流子的扩散和再组合。
2. 辐射再组合:在PN结的扩散和再组合的过程中,能量以光子的形式释放出来,产生可见光。
这就是LED发光的基本原理,称为辐射再组合。
3. 色温调节:为了实现不同色温的照明效果,LED面板灯通常采用不同颜色(如冷色、中性色、暖色等)的LED芯片组合。
通过调节不同颜色的亮度,可以实现不同的色温要求。
4. 驱动电路:LED面板灯通常使用直流电源供电,因此需要一个驱动电路来将交流电转换为直流电,并提供适当的电流和稳定的电压给LED芯片。
5. 散热设计:由于LED发光时会产生热量,LED面板灯还需要设计散热系统来确保LED芯片的正常工作温度,以提高LED的寿命和稳定性。
综上所述,LED面板灯通过将电能转化为可见光的方式实现照明。
其主要原理是基于半导体发光二极管的发光特性,通过驱动电路控制LED芯片的工作状态,从而达到照明的效果。
全面剖析LED灯具技术(组图)编者按:LED是英文light emitting diode的缩写,即:光线激发二极管,属于一种半导体元器件。
发光二极管的核心部分是由p型半导体和n型半导体组成的晶片,在p型半导体和n型半导体之间有一个过渡层,称为p-n结。
LED照明技术的原理LED是英文light emitting diode的缩写,即:光线激发二极管,属于一种半导体元器件。
发光二极管的核心部分是由p型半导体和n型半导体组成的晶片,在p型半导体和n型半导体之间有一个过渡层,称为p-n结。
在某些半导体材料的PN结中,注入的少数载流子与多数载流子复合时会把多余的能量以光的形式释放出来,从而把电能直接转换为光能。
PN结加反向电压,少数载流子难以注入,故不发光。
这种利用注入式电致发光原理制作的二极管叫发光二极管,通称LED。
当它处于正向工作状态时(即两端加上正向电压),电流从LED阳极流向阴极时,半导体晶体就发出从紫外到红外不同颜色的光线,光的强弱与电流有关。
打个比方,LED就像一个汉堡,可以发光的材料是夹层中的“肉饼”,而上下的电极就是夹肉的面包。
而通过对其中发光材料的研究,人们逐渐开发出各种光色、光效率越来越高的LED元件,但是无论怎么变化,LED总的发光原理和结构都没有发生太大的变化。
LED光源的优点红光LED 白光LED统光源,因此自60年代诞生以来,得到了长足的发展和应用。
而相对于白炽灯、荧光灯等老一代发光设备,LED的优点主要体现在以下几个方面:1.LED在结构上没有玻璃外壳,不需要想白炽灯或者荧光灯那样在灯管内抽真空或者冲入特定气体,因此抗震、抗冲击性良好,给生产、运输、使用各个环节带来便利。
作为一种出现时间最晚的照明技术,LED的优点不仅体现在发光质量方面,在其生产、制造、易用性方面都要大大超越白炽灯、荧光灯等2.LED元件的体积可以做的非常小,更加便于各种设备的布置和设计。
3.LED的发出的光线能量集中度很高,集中在较小的波长窗口内,纯度高。
“室内大功率LED照明灯研制”技术总结一、技术原理依据本项目运用半导体大功率白光LED,研发出的用于室内照明的LED节能灯,采用直管型、环型和点阵型LED照明灯直接替换室内传统光源,以满足室内高亮度、厨卫及装饰照明要求。
室内大功率LED照明灯具由LED恒流电源、铝基板LED光源和灯罩三部分构成:1、LED恒流电源:LED恒流电源是led电源的一种,是把电源供应转换为特定的电压电流以驱动LED发光的电压转换器,实质是利用器件对电流进行反馈,动态调节设备的供电状态,从而使得电流趋于恒定。
通常情况下:LED驱动电源的输入包括高压工频交流(即市电)、低压直流、高压直流、低压高频交流(如电子变压器的输出)等。
而LED驱动电源的输出则大多数为可随LED正向压降值变化而改变电压的恒定电流源。
2、LED光源LED光源就是发光二极管(LED)为发光体的光源。
发光二极管发明于20世纪60年代,在随后的数十年中,其基本用途是作为收录机等电子设备的指示灯。
LED的发光原理与白炽灯和气体放电灯的发光原理都不同,LED 光源的能量转化效率非常高,理论上可以达到白炽灯10%的能耗,LED相比荧光灯也可以达到50%的节能效果。
节能效果显著,这对能源十分紧张的中国来说,无疑具有十分重要的意义。
LED光源的基本特征:(1)、发光效率高LED经过几十年的技术改良,其发光效率有了较大的提升。
白炽灯、卤钨灯光效为12-24流明/瓦,荧光灯50~70流明/瓦,钠灯90~140流明/瓦,大部分的耗电变成热量损耗。
LED光效经改良后达到100流明/瓦以上,而且其光的单色性好、光谱窄,无需过滤可直接发出有色可见光。
(2)、耗电量少大功率LED单管功率1~5瓦,采用直流驱动,单管驱动电压2~3.6伏,电流300-1500毫安,反应速度快,可在高频操作。
同样照明效果的情况下,耗电量是白炽灯泡的万分之一,荧光灯管的二分之一。
日本估计,如采用光效比荧光灯还要高两倍的LED替代日本一半的白炽灯和荧光灯。
led灯具分析报告LED 灯具分析报告在当今的照明市场中,LED 灯具以其高效、节能、环保、寿命长等显著优势,逐渐成为主流产品。
本文将对 LED 灯具进行全面的分析,包括其工作原理、特点、应用领域、市场现状以及未来发展趋势等方面。
一、LED 灯具的工作原理LED(Light Emitting Diode),即发光二极管,是一种能够将电能直接转化为光能的半导体器件。
当电流通过 LED 时,电子与空穴在半导体内部复合,释放出能量,以光子的形式发出光。
与传统的白炽灯泡和荧光灯管不同,LED 灯具的发光过程不涉及热辐射和气体放电,因此能量转化效率更高,能够大大减少能源的浪费。
二、LED 灯具的特点1、节能高效LED 灯具的能耗相比传统照明灯具大幅降低。
一般来说,LED 灯具的发光效率可以达到 100 流明/瓦以上,而传统白炽灯泡仅为 10-20流明/瓦,荧光灯管也只有 50-80 流明/瓦。
这意味着在提供相同亮度的情况下,LED 灯具所需的电能更少,能够有效降低能源消耗和电费支出。
2、寿命长LED 灯具的使用寿命通常可达 50000 小时以上,远远超过传统灯具。
例如,白炽灯泡的寿命一般在 1000 小时左右,荧光灯管则在 8000-10000 小时。
长寿命的特点减少了灯具的更换频率,降低了维护成本和环境污染。
3、环保LED 灯具不含汞、铅等有害物质,对环境无污染。
同时,其节能特性也有助于减少二氧化碳等温室气体的排放,符合可持续发展的要求。
4、色彩丰富LED 灯具可以通过调节电流和芯片组合,实现多种颜色的发光,包括单色光、白光以及各种彩色光。
这使得 LED 灯具在装饰照明和特殊场景照明中具有广泛的应用。
5、响应速度快LED 灯具的响应时间极短,能够瞬间点亮,不存在传统灯具的启动延迟问题,适用于需要快速响应的照明场景,如交通信号灯等。
6、体积小LED 芯片体积小,可以设计出各种形状和尺寸的灯具,满足不同空间和装饰需求。
LED⾯板灯技术分析LED⾯板灯技术分析LED⾯板灯的优点光源LED有着诸多优点,⽬前正越来越多地运⽤到通⽤照明领域。
本⽂主要针对⽬前新兴的LED⾯板灯的相关光学设计问题做了简单阐述。
针对LED⾯板灯的光源⼊光⽅式,导光板厚度,LED排列间隔,LED出光⾓度等光学参数做了光学模拟和优化。
以出光效率和均匀度为优化⽬标,得出了两组建议配置⽅案。
关键词格栅灯、LED⾯板灯、背光照明、光学仿真优化、背光⽹点设计⼀.背景介绍第四代光源LED随着其光效的不断提⾼,和价格的逐渐降低,正越来越多地渗透到通⽤照明领域。
从室外的建筑外饰,路灯,隧道灯,到室内的射灯,桶灯,直管灯,LED已经逐步替代传统光源,或占据主导地位。
传统照明光源的照明⽅式,由于其体积的限制,⼀般以反射式为主。
通过反射罩的设计来实现特定配光的要求。
⽽LED由于其体积⼩,可以⽤反射或者透射的⽅法,利⽤反光杯或者塑料透镜,来实现照明要求。
办公室照明,⽬前⼤部分采⽤的是格栅灯作为主照明⽅式。
其格栅的⽬的是消除其表⾯亮度过⾼所产⽣的眩光的影响。
⽽如果将⽬前常⽤的荧光灯管换为LED直管灯,其眩光影响会更加明显。
现在LED直管灯很多采⽤的LED 阵列排布,外加透明灯罩来实现。
由于LED的发光⾯积⼩,其表⾯亮度会⽐荧光灯管更⾼,所以眩光问题更加严重。
如果利⽤背光照明的⽅法,则可以解决上述问题。
下⾯来介绍⼀下背光照明的基本原理。
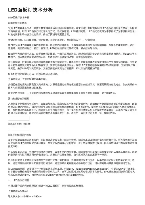
我们现在指的背光主要是侧发光式背光,其原理是通过在导光板底部添加突起或凹坑,甚⾄是硬刷⽩⾊反光点,改变光线的传播⽅向实现正⾯出射光线的效果。
在背光的设计中,⼀个主要的⽬标和挑战是保证在垂直光的传播⽅向上提升光的利⽤效率,如下图1所⽰。
图1 光线传输⽰意图⼊射光在导光板的传导过程中,若碰到散光点,就会形成各个⾓度的漫反射光,光能量的传播是随导光板的长度变化的,因此为保证出射光的均匀,出光的效率要随导光板长度的增加⽽增加,如下图2所⽰。
漫反射光的强弱与该位置的⼊射光强度成正⽐,与散射点的⾯积成正⽐。
LED面板灯主要关键技术分析随着LED灯具行业的发展,作为LED背光衍生而出的LED面板灯,其光线均匀,无眩光,结构精致,得到了很多人的喜爱,是现代时尚室内照明的新潮流。
LED面板灯的主要部件1.面板灯铝框:是LED散热的主要通道,外观简单大方,可以使用ZY0907,采用模具冲压开模费用低,加工费用也低;压铸的铝框架IP等级可以高一点,表面质感好,整体美观,但是前期投入模具费用较高。
2.LED光源:通常LED灯珠使用3528,也有人使用3014和5050。
3014和5050成本低,光效略差些,关键是其导光网点设计困难。
3528光效高网点通用性好。
3.LED导光板:将侧面LED光通过网点折射使光线从正面均匀导出,导光板是LED面板灯质量控制的关键点。
网点设计不好,看到的整体光效就很差,一般会出现中间亮两边暗,或者出现进光处有亮光带,或者可见局部暗区,再或出现不同角度亮度不一致。
要提高导光板的光效主要靠网点的设计,其次是板材的质量,但是没必要迷信一线名牌的板材,合格板材之间的透光率通常相差无几。
一般的小LED灯工厂都是直接买公用的导光板使用,就不需要重新打样设计,较多厂家使用的公版通常质量合格。
4.LED扩散板:将导光板的光均匀的导出,还能起到模糊网点作用。
扩散板一般使用亚克力2.0的板材或PC 料,差点的就是PS材料,亚克力的成本较低且透光率比PC高稍高,亚克力脆抗老化性能弱,PC的价格稍为昂贵,但抗老化性能强。
扩散板在装上以后不能看到网点,且透光率要在90%左右。
亚克力透光率在92%,PC为88%,PS大概也就80%,大家可以根据需求进行扩散板材料的选择,目前多数厂商都是采用亚克力的材料。
5.反光纸:。
LED灯工作原理和规格参数解读目录:1.工作原理2.规格参数解读1.LED灯的工作原理LED,发光二极管,是一种固态的半导体器件,它可以直接把电能转化为光能。
LED的心脏是一个半导体的晶片,整个晶片被环氧树脂封装起来。
半导体晶片由两部分组成,一部分是P型半导体,在它里面空穴占主导地位,另一端是N型半导体,在这边主要是电子。
但这两种半导体连接起来的时候,它们之间就形成一个“P-N结”,就相当于一个电场。
当电子过来的时候,会被负极,也就是N极排斥并推向正极,也就是P区,在P区里电子跟空穴复合,然后就会以光子的形式发出能量,这就是LED发光的原理。
而光的颜色(光的波长),是由形成P-N结材料决定的。
(光是能量的一种形式,一种可以被原子释放出来。
是由许多有能量和动力但没质量的微小粒子似的小捆组成的。
这些粒子被叫做光子,是光的最基本单位。
光子是因为电子移动才释放出来。
)2.规格参数解读(1)绝对最大额定值(Absolute Maximum Ratings)注意下峰值导通电压。
(2)性能特性性能特性一般包含LED的光通量参数、LED的主波长、LED的额定电压、LED的色温参数等,这些参数都要重点关注。
•光通量Luminous Flux是描述光源发光总量的大小的,光源的光通量越大,则发出的光线越多,产生的亮度越高,相同功率下效率越高。
这个光通量要重点看其对应的测试电流,注意这里的电流是测试电流而不是最大电流。
•主波长是用来表征LED的颜色的,单位是nm,主要是针对彩色的LED,不同主波长是不同的颜色,如主波长为620-630nm的为红色,520-540nm的为绿色等。
•色温是表征白光的颜色的参数,暖色温2700-3200K,中性色温4000K-5000K,冷白色温5600以上。
•额定电压表征LED在额定电流下的电压值,一般单颗LED芯片的电压3-4V,红色LED的芯片电压会相对低一点。
(3)特性曲线(Characteristic Curves)特性曲线一般包含LED的光谱分布图、温度-光通量曲线、电流-光通量曲线、电流-电压曲线。
LED照明灯具的关键参数及其检测技术分析摘要:LED灯具具有节能、寿命长、环保、安全、响应快、可靠性高、维护少、体积小、重量轻等应用优势。
检测LED照明灯产品的能效,能够明确产品在运行过程中的实际情况,为后续的产品质量控制提供详细的数据支持。
下面以对LED照明灯的性能测试项目项目为例,通过实测和计算,对比了LED照明灯的蓝光参数的测试、热特性测试,针对节能、安全、可靠性高需求提出了LED照明灯使用性能的调控方法,望为LED照明灯具产品性能的提升提供有价值的参考。
关键词:LED照明灯具;热特性;蓝光;频闪;使用性能LED灯具属于现代人类生产生活中常会用到的电器产品,照明灯具在现阶段社会生产、生活中应用非常广泛。
同传统的白炽灯、荧光灯等照明灯具相比,LED照明灯具的应用优势较为显著。
尽管如此,大众对LED照明灯具产品的功能、质量的要求,也在逐渐增高。
这就使得对LED照明灯具产品进行的参数检测工作变得尤为重要。
检测工作既有助于提升用户对产品的使用体验,又能为灯具生产方改进产品不足,提升产品质量提供重要参考[1]。
LED参数检测系统中,具体由划分成送料系统、检测系统、落料系统、PC机等部分。
LED参数检测系统结构图如图1所示。
使用LED参数检测系统进行照明灯具的性能评估,选取LED照明灯具科学性更显著的评估指标,例如热特性、高显色LED、视网膜蓝光危害富蓝化、频闪等,对处于工作状态的LED灯具进行性能测试。
评估结果将为改进LED灯具设计,提升LED灯具运行性能提供重要帮助。
图1 LED参数检测系统结构图一、项目概况飞利浦照明有限公司委托莱茵技术(上海)有限公司对室内面板灯具的蓝光参数的测试以及调整修改产品按照欧盟EN62471的标准相关要求,对预处理的样品进行检测,对超标的样品进行相应的整改。
对室内面板灯的蓝光测试等级有明确的区分。
发现不同色温的面板灯可能有不同的蓝光。
不同厂家的LED灯珠,灯珠排列以及规格对面板灯整灯的蓝光有直接影响。
面板灯一.LED面板灯LED面板灯是采用类似液晶电视背光源技术的一种新型面光源,是一款高档的室内照明灯具,其外边框由铝合金经阳极氧化而成,光源为LED,整个灯具设计给人美观简洁、大气豪华,既有良好的照明效果,又能给人带来美的感受。
LED面板灯设计独特,光经过高透光率的导光板后形成一种均匀的平面发光效果,照度均匀性好、光线柔和、舒适而不失明亮,可有效缓解眼疲劳。
从绿色照明设计方面考虑,LED面板灯材料环保、功耗小,发光效率、照明亮度等方面均要优于格栅灯,真正做到白天赏灯,晚上照明。
其正逐步取代以T8日光灯为光源的格栅灯。
二:使用场合LED面板灯广泛应用于酒店,会议室,工厂或办公室写字楼,学校,医院,住宅或者公共设施同,需要节能及要求高显色性指数照明的地场所。
四:面板灯的主要规格如下:尺寸规格:300*300、600*600、300*600、600*1200.......多数是围绕其替换对象格栅灯灯如结构图注释:以上结构是根据侧射型设计的正射型面板灯与侧射型面板优缺点:侧射型面板灯中间透光部份由三件组成:扩散板,导光板,反光膜,最主要的是导光板的材质,透光率一定要很好才行,LED的表面是与导光板的周边直接贴紧并处于中心位置才能尽可能的利用有效光.。
正射型面板灯,结构与侧面发光型类似,只是是光源均匀分布在亚克力板的后面,不能够做很薄,光源与导光板的焦距不能太近,这两者因素如考虑不好可能看见颗粒光源,影响美观。
解决方法是加厚整灯尺寸,所以整体上来说要比侧射形成本要高。
但亮度要比侧射型面板灯要高。
由于一般面板灯光的利用率都不是很高,光损失比较大,特别是侧面发光型,所以一般面板灯的功率都比较大,例如市面上600*600的面板灯一般都做到50~60W甚至更高,以用来替换相同尺寸的格栅灯,目前也有不少企业是直接以日光管做光源,如:雷士、品上、亚明等。
以下是银雨600*600面板灯与以飞利浦T5日光管为光源的格栅灯的数据对比:2、圆形面板灯,其主要是用来替换筒灯的。
1.LED面板灯介绍随着LED灯具行业的发展,作为LED背光衍生而出的LED面板灯,其设计独特,光经过高透光率的导光板后形成一种均匀的平面发光效果,照度均匀性好、光线柔和、舒适而不失明亮,可有效缓解眼疲劳。
LED面板灯还能防辐射,不会刺激孕妇、老人、儿童的皮肤,得到了很多人的喜爱,是现代时尚室内照明的新潮流。
LED面板灯在市场上有多种叫法,LED平板灯、LED面板灯、LED吸顶灯、LED天花板灯等多种叫法。
1.1面板灯特点1、LED面板灯设计灵活LED是一种点状发光体,设计人员通过点、线、面的灵活组合,可按客户要求设计各种不同形状、不同颗粒的光源,其设计非常灵活。
2、LED面板灯照度高LED面板灯采用了发光均匀的反光面板及密封式设计,配合高效导光板,及铝合金材料制成。
发光效果均匀,照度更高。
3、LED面板灯发热少LED面板灯外型轻薄,散热功能完备,功率低,发热少。
4、LED面板灯寿命长LED理论寿命长达10万小时。
如按每天8小时计算,其理论寿命在27年以上。
CPL灯杯的理论寿命甚至超过10万小时以上。
5、LED面板灯灯变化方式多样LED面板灯可以根据不同的需要和环境变化调节光色,不仅没有辐射和炫光的产生,而且可以保护视力,光色更为温和。
6、LED面板灯灯抗振力强在LED面板灯中,LED光源是一种高硬度树脂发光体而非钨丝玻璃等,不容易损坏,因此其抗振力相对较高,环境温度适应力强。
7、LED面板灯控制能力强LED面板灯可通过外接控制器进行各种动态程序的控制,能够进行色温的调控以及明暗程度的调节。
8、LED面板灯耗电低同时,LED面板灯照明技术还是一项绿色照明技术,产品不含汞、废弃物少、制造过程几乎不存在污染;半导体照明具有可循环、可回收的特点,对经济社会的可持续发展具有重要作用。
2.LED面板灯结构介绍2.1面板灯铝框面板灯铝框是LED散热的主要通道,外观简单大方,使用T6063,挤出模具,开模费用低,加工费用也低;拉伸的铝框架IP等级不是很高,表面质感好,整体美观。
LED面板灯设计全解析LED面板灯是一款高档的室内照明灯具,其外边框由铝合金组成,光源为LED,整个灯具设计美观简洁、大气豪华,既有良好的照明效果,又能给人带来美的感受。
LED面板灯设计独特,光经过高透光率的导光板后形成一种均匀的平面发光效果,照度均匀性好、光线柔和、舒适而不失明亮,可有效缓解眼疲劳。
LED面板灯他主打的就是高端照明,替代传统的日光灯盘,本人自去年接触它到现在有两年的时间了,设计过整个系列的LED面板灯,这算是我的一个骄傲吧,呵呵。
我所做的面板灯大部分都是出往国外,国外的人有钱哈,一片6060的面板灯能卖到300-400美金,外国人真有钱,听说他们买片面板灯就像是买个液晶电视一样,那可是爱不肆手,所以注定了LED面板灯的高品质要求。
自从我做面板灯那一刻起,我就想着把它做成像iphone一样。
到现在说话实话我做到了,感觉比较欣慰呵。
Led面板灯看起来结构非常简单,但其实不是那样的,有几个朋友的公司都仿过,但最后都以失败而告终,原因我也分析过,由于当时工作非常忙,就没有全面的回答他们,现在我在此向大家分享一下我在此设计LED面板灯的经验,希望对大家有所益处,当然有更高的高手,若发现不足不之处则一定指正.一·图片先什么也不说,上几张图,让大家更直观。
60*60的面板灯圆形的面板灯,主要是用来替代筒灯局部特写。
二.面板灯的组成17种物料就Ok了。
下面我就来一个一个的分析这些东东的设计与选购。
大家洗下耳朵啦!三.面板灯零件的设计1. 外框1.0外框材料的选择外框材料可以选用铝,铁,或者是其它的金属,但铁太重,其它的比如锌呀,铜啦那更不用想,又重又贵。
只有铝才是最合适的。
外框不只是起固定作用,其中还要散热良好。
为了做好LED面板灯,首先我们对外框材料进行选择,目前外框所采用的基本为金属材料,这主要出于三方面的考虑:①导热性能好——相对其它固体材料,金属具有更好的热传导能力;②易于加工——延展性好,高温相对稳定,可采用各种加工工艺;③机械强度——虽然金属也属不可再生资源,但供货量大,不需特殊工序,价格也相对低廉;依此确定了散热片所用材料类型,具体种类的确定同样需以此为标准。
当前LED照明技术分析首款LED(发光二极管)常规照明产品的面世,花了相当长的一段时间,但它的推出,让我们可以预见到照明的未来。
在此之前,照明电子的使用一直都停留在设备控制灯具本身的水平上,以电子变压器控制低压灯或是电子镇流器控制荧光灯的形式呈现。
LED在这些形式的应用中,也有数年的历史,它大多是在电子设备中以指示灯为特色。
LED最初被选为理想的指示灯光源是因为它具有使用寿命长、低成本的特点,与传统灯具相比,它还能节约能源消耗、减少热能生成。
近期在蓝光LED形式上取得的进展以及更高的输出变量,使得LED第一次成为可制造色彩变幻效果的真正有用光源。
此外,也有人声称新一代LED照明交最终取代节能型荧光灯和普通灯泡。
那么,LED真的那么有用吗?如果有用,又体现在哪呢?LED照明确实是一个“新玩意”,因为一直以来它都是比较危险且纯供消遣的。
而现在,LED的使用一般分为两大块:单色LED制造“色彩变幻”效果;“白光”。
(图:色彩变幻的LED为伦敦Marriott酒店的游泳池营造了一种安静的氛围。
)色彩变幻色彩变幻如果应用得当,真的会有一种“令人叫绝”的效果。
为了改换色彩,系统一般是使用红、绿和蓝光LED(RGB)作为单色光源,再利用被称为“增色”的技术来制造最终所需的色彩。
这听起来非常奇妙,但如果你知道钠街灯也是单色光源时,也许就不那么认为了。
你仔细看过钠灯下的色彩吗?桔色的灯影看起来效果非常好,但其他色彩就显得毫无生气而且沉闷。
这是因为只有与灯光相匹配的色彩被挑选了出来。
如果想要得到最好的LED色彩效果,那么在白色表面制造洗墙式效果、同时使用背光面板将能确保效果的最大化和物品扭曲变形的最小化。
(图:背光面板中的自动变色LED)对色彩变幻LED的控制变色LED可以通过各种方式控制。
在最简单的形式中,变色系统可以象圣诞书灯一样预先设计好,开关开启时就可以运作。
高一级层次的控制就是手动选择色彩变幻速度、序列选择以及固定的色彩方案。
关于面板灯(铝合金框体)外贸单产品的技术分析
目前存在的工艺现状
1、铝合金板材表面为“草酸阳极阳化”工艺,阳化膜成银白色,膜厚5-20µm。
此膜主要用于装饰,有一定的绝缘性和耐蚀性,但膜层较软,不耐磨,容易划伤。
因此在后期产线切割、组装过程中,很难保证膜的完整性。
2、经去仓库检查,来料表面均套上塑料套,抽出塑料套,表面已出现磨损、划伤现象。
3、框体固定件较薄,采用机制螺丝组装存在螺纹极易“拧毛”,或者不对孔,或者螺丝拧得不整齐(同样一块面板,螺丝歪歪扭扭,且大部分“十字”口损坏),费工费时。
今后的解决方法建议:
1、铝合金表面采用“硬质阳极阳化工艺”,膜厚可高达250µm,表面硬度很高,高度绝缘(耐压可达2000V以上),同时耐蚀性很高,可以适应工业大气及沿海大气环境。
后期加工容易保证氧化膜的完整性。
缺点:此膜很难做成银白色,可以做成浅灰色。
2、原材料尽量要求厂方采用表面覆膜,而不是现在的套膜。
3、整个装配过程中,此膜均不去除,只在整灯安装时或安装后由安装人员揭去,这符合产品包装、运输、安装技术要求。
4、将铝合金装配组合件改用“平头自攻螺丝”。
此铝合金强度很好,选用自攻丝时尽量选用强度较大的自攻丝,以防装配过程中损伤螺丝十字口,保证产品由外到内的工艺完整性和完美性。
以上仅供设计、采购、生产、销售相关人员参考!不当之处多批评多指正,唯此,才能保证产品一批比一批做得好,公司也会不断取得更大进步!。
LED调光技术解读对于LED光源来说,调光也是比其他荧光灯、节能灯、高压钠灯等更容易实现,所以更应该在各种类型的LED灯具中加上调光的功能。
作为一种光源,调光是很重要的。
不仅是为了在家居中得到一个更舒适的环境,在今天来说,减少不必要的电光线,以进一步实现节能减排的目的是更加重要的一件事。
而且对于LED光源来说,调光也是比其他荧光灯、节能灯、高压钠灯等更容易实现,所以更应该在各种类型的LED灯具中加上调光的功能。
第一部分采用直流电源LED的调光技术一.用调正向电流的方法来调亮度要改变LED的亮度,是很容易实现的。
首先想到的是改变它的驱动电流,因为LED的亮度是几乎和它的驱动电流直接成正比关系。
假如以350mA时的光输出作为100%,那么200mA时的光输出就大约是60%,100mA时大约是25%。
所以调节电流大小可以很容易实现亮度的调节。
1.1.1调节正向电流的方法调节LED的电流最简单的方法就是改变和LED负载串联的电流检测电阻(图2a),几乎所有DC-DC恒流芯片都有一个检测电流的接口,是通过检测到的电压和芯片内部的参考电压比较,来控制电流的恒定。
但是这个检测电阻的值通常很小,只有零点几欧,如果要在墙上装一个零点几欧的电位器来调节电流是不大可能的,因为引线电阻也会有零点几欧了。
所以有些芯片提供一个控制电压接口,改变输入的控制电压就可以改变其输出恒流值。
例如凌特公司的LT3478(图2b)只要改变R1和R2的比值,也可以改变其输出的恒流值。
输出恒流值的调节调正向电流会使色谱偏移 1.1.2调正向电流会使色谱偏移然而用调正向电流的方法来调亮度会产生一个问题,那就是在调亮度的同时也会改变它的光谱和色温。
因为目前白光LED都是用兰光LED激发黄色荧光粉而产生,当正向电流减小时,蓝光LED亮度增加而黄色荧光粉的厚度并没有按比例减薄,从而使其光谱的主波长增长,具体实例如图3所示。
主波长和正向电流的关系当正向电流为350mA时,主波长为545.8nm;当正向电流减小为200mA时,主波长为548.6nm;当正向电流减小为100mA时,主波长为550.2nm。
LED面板灯技术分析
LED面板灯的优点
光源LED有着诸多优点,目前正越来越多地运用到通用照明领域。
本文主要针对目前新兴的LED面板灯的相关光学设计问题做了简单阐述。
针对LED面板灯的光源入光方式,导光板厚度,LED排列间隔,LED出光角度等光学参数做了光学模拟和优化。
以出光效率和均匀度为优化目标,得出了两组建议配置方案。
关键词格栅灯、LED面板灯、背光照明、光学仿真优化、背光网点设计一.背景介绍
第四代光源LED随着其光效的不断提高,和价格的逐渐降低,正越来越多地渗透到通用照明领域。
从室外的建筑外饰,路灯,隧道灯,到室内的射灯,桶灯,直管灯,LED已经逐步替代传统光源,或占据主导地位。
传统照明光源的照明方式,由于其体积的限制,一般以反射式为主。
通过反射罩的设计来实现特定配光的要求。
而LED由于其体积小,可以用反射或者透射的方法,利用反光杯或者塑料透镜,来实现照明要求。
办公室照明,目前大部分采用的是格栅灯作为主照明方式。
其格栅的目的是消除其表面亮度过高所产生的眩光的影响。
而如果将目前常用的荧光灯管换为LED直管灯,其眩光影响会更加明显。
现在LED直管灯很多采用的LED 阵列排布,外加透明灯罩来实现。
由于LED的发光面积小,其表面亮度会比荧光灯管更高,所以眩光问题更加严重。
如果利用背光照明的方法,则可以解决上述问题。
下面来介绍一下背光照明的基本原理。
我们现在指的背光主要是侧发光式背光,其原理是通过在导光板底部添加突起或凹坑,甚至是硬刷白色反光点,改变光线的传播方向实现正面出射光线的效果。
在背光的设计中,一个主要的目标和挑战是保证在垂直光的传播方向上提升光的利用效率,如下图1所示。
图1 光线传输示意图
入射光在导光板的传导过程中,若碰到散光点,就会形成各个角度的漫反射光,光能量的传播是随导光板的长度变化的,因此为保证出射光的均匀,出光的效率要随导光板长度的增加而增加,如下图2所示。
漫反射光的强弱与该位置的入射光强度成正比,与散射点的面积成正比。
因此在入射光传播过程中,由于漫反射作用使得入射光的强度在逐渐减弱,因此为了保证导光板两边出光能够均匀,靠近光源这端的散射点的直径要小一些,而在另一端的直径则要大一些,如图3所示。
图2设计目标:均匀性
图3 导光板网点示意图
改变光提取效率的方法有多种:可以通过改变导光板上网点的密度、网点大小以及网点的排布间距等方式。
导光板底面的具体网点分布与LED的实际配光曲线有关,与背光板的具体尺寸也有关,设计的关键就在于找到一种合理的网点分布以获得均匀的亮度分布。
可以按照上述方法,利用光学软件进行建模,设置不同的网点参数,网点参数可以是大小或密度变化的二维或三维网点。
为提供最好的均匀性可显示网点的密度变化,为避免产生莫尔条纹,每个区域网点的密度是不一样的。
然后利用蒙特卡罗随机光线追踪的方法进行光度计算和模拟,并对追踪结果进行分析,以确定将导光板分割的单元数目;然后,通过对输出的照度分布图形进行的分析,通过不断反复调整网点参数进行优化,可以得到最终最佳的亮度和均匀性。
在Lightools里面,还提供了一个特别的网点优化工具,叫做BPO (Backlight Pattern Optimization),它是由ORA专门开发的对手机和仪器仪表盘背光进行网点设计的优化工具,它可以实现对上述网点设计的自动优化。
BPO通过改变网点的间距和大小来实现设计的要求,网点优化可以是2维的平面网点也可以是3维的网点。
一.LED面板灯结构
利用上面介绍的背光原理我们设计一款LED面板灯,来替换传统的格栅灯。
下面是其结构组成:
导光板大小: 大小595mm*595mm
光源大小:1mm*1mm,朗伯发光,光源总光通量为100lm
评价标准: 1.表面照度均匀度(最小值/最大值)
2.灯具出光效率(灯具输出的光通量/光源总的光通量).
背光模组结构如下图所示:
二.光学模拟
针对上述结构,我们针对LED入光方式、导光板厚度,LED间隔分别用
LightTools光学设计软件做了模拟和优化。
方案(一)在光源总光通量一样的情况下分别从单侧,双侧,四侧入光的情况。
导光板厚度为4mm;LED间隔为10mm;入光侧端面为光滑的垂直切面,非入光
侧贴反光条。
单侧入光双侧入光四侧入光
照度均匀度=199.73/234=85% 照度均匀度=200.68/222.57=90% 照度均匀度=203.45/223.93=91% 灯具出光效率77% 灯具出光效率74.9% 灯具出光效率74.9%
侧入光的均匀性最高。
方案(二) 导光板厚度不同: 3mm,4mm,5mm情况。
LED从两侧入光;LED间隔
为10mm;入光侧端面为光滑的垂直切面, 非入光侧帖反光条
导光板厚度3mm 导光板厚度4mm 导光板厚度5mm
从三种不同厚度的导光板的仿真结果来看,厚度为4mm的导光板的均匀
性最好,3mm的导光板次之。
在效率方面,3mm的导光板效率最高,4mm的导
光板次之。
方案(三) LED间隔不同: 5mm,10mm,15mm。
光源从两侧入光;导光板厚度为
4mm;入光侧端面为光滑的垂直切面, 非入光侧帖反光条
LED间隔5mm LED间隔10mm LED间隔15mm
照度均匀度=203.91/222.24=92%照度均匀度=200.68/222.57=90%照度均匀度=179.19/244.34=73%灯具出光效率75%灯具出光效率74.9% 灯具出光效率74.9%
从不同间隔LED的仿真结果来分析,间隔为5mm的LED排布方式能得到
最好的均匀性。
间隔从10mm到15mm,均匀性迅速降低。
三.结论
在方案一中,有三种不同的入光方式,分别为单侧,双侧和四侧。
从三
种不同的入光方式的参数对比来看,单侧入光的效率最高,而四侧入光的均
匀性最高,两侧入光无论在均匀性和效率方面很平均。
方案二和方案三共同点是LED都是双侧入光。
不同之处在于导光板的厚
度和LED的排布间隔。
从方案二和方案三的仿真结果的对比来看,当导光板
的厚度为4mm,LED的间隔为5mm时,所得到的仿真结果相比其他情况,能
得到更好的均匀性和灯具效率。
从上面方案中,我们可以得到两种优秀的结果。
这两种结果所采用的方
法却不相同。
两种配置分别是1. 两侧入光,导光板的厚度为4mm,LED的间
隔为5mm。
2. 单侧入光,导光板的厚度为4mm,LED的间隔为10mm。
其对应
的仿真效果如下图。
从两个方案的仿真结果来分析,两侧入光方案的均匀度明显高于单侧入
光的情况,而两个方案的效率差不多。
对于面板灯设计,我推荐使用单侧入
光的方式,因为虽然在均匀性上不如两侧入光的高,但是也有85%,已经足
够了,我们更看重的是出光效率。