阿拉伯数字的标准写法
- 格式:docx
- 大小:169.86 KB
- 文档页数:5
阿拉伯数字怎么写好看
阿拉伯数字好看的写法如下:
1、“1"象铅笔,是在日子格中从右上角附近起,斜线到左下角附近。
不是简单的将两角连起来。
2、“2”象小鸭,起笔碰左线,再向上、向右碰线,略成半圆,斜线到左下角,碰线一横。
3、“3”象耳朵,起笔不碰线,向上碰线,再向下碰线,略成半圆向中间弯,在虚线以上转向右下方碰线,向下碰底线,最后,弯向上碰线。
4、“4”象小旗,从上线的中间起笔,向左斜线到下格,碰左线再折右碰线。
第二笔从右上角附近下去,到下面的当中碰线。
5、“5”象钩子,从上线不到一半的地方起笔,向左下到中格角,再向上超过中线画一个大半圆碰右线,下线到左线为止。
最后,在上面画一横线。
6、“6”象哨子。
从上线偏右一点起向下方画一个孤形,碰左线、底线,向上碰右线画成一个小圆,小圆上面超过中线。
7、“7”象锄头。
从左上角到右上角画一横线,再折线向下,到底线中间偏左的地方碰线。
8、“8”象娃娃。
从右上碰线到左线成半圆,拐向右下面成圆碰右线,下线、左线,在向上,在中线以上和原线相交,最后,线到右上角附近稍离起笔处为止,不封口。
9、“9”象勺子。
在上格画一个四面碰线的附近向下角附近向左下面一真线到底线中间。
阿拉伯数字的标准写法(1)每个数字要大小匀称,笔划流畅;每个数码独立有形,使人一目了然,不能连笔书写。
(2)书写排列有序且字体要自右上方向左下方倾斜地写,(数字与底线通常成60度的倾斜)。
(3)书写的每个数字要贴紧底线,但上不可顶格。
一般每个格内数字占1/2或2/3的位置,要为更正数字留有余地。
(4)会计数码书写时,应从左至右,笔划顺序是自上而下,先左后右,防止写倒笔字。
(5)同行的相邻数字之间要空出半个阿拉伯数字的位置,但也不可预留间隔(以不能增加数字为好)。
(6)除“4”、“5”以外数字,必须一笔写成,不能人为地增加数字的笔划。
(7)“6”字要比一般数字向右上方长出1/4,“7”和“9”字要向左下方(过底线)长出1/4。
(8)对于易混淆且笔顺相近的数字,在书写时,尽可能地按标准字体书写,区分笔顺,避免混同,以防涂改。
例如:“1”不可写得过短,要保持倾斜度,将格子占满,这样可防止改写为“4”、“6”、“7”、“9”;书写“6”时要顶满格子,下圆要明显,以防止改写为“8”;“7”、“9”两字的落笔可延伸到底线下面;“6”、“8”、“9”、“0”的圆必须封口。
数字用法15问1.“099天”的写法对吗?1997年香港回归,中央电视台《新闻联播》前有“香港回归倒记时XX天”的字幕,曾出现“099天”“098天”等写法。
其实,“0”在这里是不必要的。
用“0”占位的数字,一般事先已经有确定的位数。
如机关发一定密级的文件,确定数量为150号,便从001号起至150号止,这就需要在个位和十位用“0”占位。
这样的编号都要读出“0”来,如“lnglng y”(001)“lngsns n”(033)等。
车辆牌照、邮政编码、电话号码等都是如此。
2.能否写“白发3000丈”?根据《出版物上数字用法的规定》,文学作品如果没有特殊需要不必使用阿拉伯数字,重排古籍也不必把汉字数字改写为阿拉伯数字。
阿拉伯数字“1——10”的正确书写方法在我们的日常生活和学习中,阿拉伯数字“1——10”的书写是非常基础且重要的。
正确书写这些数字不仅有助于我们清晰、准确地表达数量和信息,还能在书写美观和规范性上给人留下良好的印象。
接下来,让我们详细了解一下“1——10”每个数字的正确书写方法。
“1”的书写相对简单,它就像一根笔直的小棍子,起笔和收笔都要干净利落。
从右上角开始,稍微倾斜地向下直写到左下角,注意要保持线条的笔直和稳定。
“2”的写法要注意有两个弯。
先向上画一个半圆,再向右下方画一个半圆,两个半圆的弧度要自然流畅,连接的地方要平滑过渡。
“3”就像是一个耳朵的形状。
先从左上角开始向右上画一个半圆,然后向下画一个弯,再向右上画一个半圆,同样要注意线条的圆滑。
“4”的写法分两笔。
第一笔是竖,从上方稍偏左的位置垂直向下写;第二笔是横折,在竖的中间偏下位置向右写横,然后向左下折。
“5”的书写也有特点。
先写一个短竖,然后在竖的上方往右画一个大半圆,最后在半圆的末端向左下方画一个小弯。
“6”就像一个小勺子。
从上面的圆圈开始,顺时针画一个圈,然后向下画一个竖弯。
“7”要先写一横,然后从横的右上角斜向下写一竖,竖要略带一点弧度。
“8”的写法有点像两个小圈圈。
先从上方开始,画一个逆时针的圆圈,然后在下方接着画一个顺时针的圆圈,两个圈要紧凑但不能重叠。
“9”的写法类似于“6”,不过上面的圆圈要小一些。
先画一个小圆圈,然后向下画一个竖弯。
“10”是由“1”和“0”组成的。
先写“1”,然后在“1”的右边写“0”。
“0”要写得圆润饱满,从上方开始顺时针画一个圈。
在书写阿拉伯数字“1——10”时,还有一些需要注意的要点。
首先,要保持书写的整齐和规范,每个数字的大小要适中,不能过大或过小,并且数字之间的间距要均匀。
其次,书写的线条要流畅,不能有断断续续或者抖动的情况。
另外,书写的姿势也很重要,要保持正确的坐姿和握笔姿势,这样才能写出工整漂亮的数字。
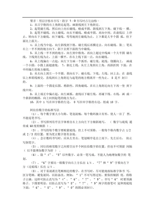
要求:用田字格本书写,数字1—9 书写时占左边格。
1:从日字格的右上角附近起笔,画斜线到左下角附近。
2:起笔碰左线,然后向上向右碰线,略成半圆,斜线到左下角,碰下线一横。
3:起笔不碰线,向上碰线,向右不碰线,略成半圆,再向中间,在虚线以上停止,转向右下方碰线,向下碰线,弯弯地到左碰线为止。
上下都是大半个圆弧,但下面比上面大。
4:从上线当中起,向左斜线到下格,碰左线后再横过去,向右碰线。
第二笔从右上一半不到的地方向下,斜下去到下面的当中碰线。
5:从上线一半不到的地方,向左到中格角,再向上超过中线画一个大半圆碰右线、下线到左线为止,上面一横平,在右上线下面一点,向右碰线。
6:从上线偏右一点起,向左下方画一个弧形,碰左线、底线,绕圈向上,画成一个小圆,小圆上面超虚线。
7:靠近上线,从左上角到右上角,再斜折到下面,在中间偏左的地方碰线。
8:从右向上到左一个半圆,拐向右下,碰右线、下线、左线,回上去,在虚线以上和原线相交,直线到右上角附近与起笔的地方稍离开一些为止。
8 是不封口的。
9:上面的一个圆是长圆,稍斜些,四角碰线,在右上角附近向左下再一竖到下线中间。
0:从上端正中偏右起,向左画弧,虚线以下碰左线,再碰下线、右线,画成一个斜斜的椭圆,向上回到起笔的地方为止。
10:其中 1 写在田字格的左边, 0 写在田字格的右边,组成 10 字。
阿拉伯数字的标准写法(1)、每个数字要大小匀称,笔划流畅;每个数码独立有形,使人一目了然,不能连笔书写。
(2)、书写排列有序且字体要自右上方向左下方倾斜地写,(数字与底线通常成 60度的倾斜)。
(3)、书写的每个数字要贴紧底线,但上不可顶格。
一般每个格内数字占 1/2 或 2/3 的位置,要为更正数字留有余地。
(4)、会计数码书写时,应从左至右,笔划顺序是自上而下,先左后右,防止写倒笔字。
(5)、同行的相邻数字之间要空出半个阿拉伯数字的位置,但也不可预留间隔(以不能增加数字为好)。
银行柜员业务知识--阿拉伯数字书写规范(一)阿拉伯数字书写规范(1)阿拉伯数字应当一个一个的写,不得连笔写,排列要整齐,在书写时应有一定的斜度,一般可掌握在60度左右。
(2)书写有高度标准,一般要求数字的高度占凭证帐页横格高度的1/2为宜,书写时要注意紧靠横格底线,使上方能留出更正空间。
(3)保持均衡的间距,每个数码字要大小一致,数字间的空隙应均匀,约半个数字大小,不宜过大以防被添加数字。
在印有数位线的凭证、账簿、报表上,每一格只能写一个数字,不得几个字挤在一个格里,也不得在数字中间留有空格。
(4)为防止被模仿或涂改,会计人员要保持个人的书写规律和特色:①“1”应居中写并不可写得过短,以防被改为“4”、“6”、“7”、“9”;②“2”的底部上绕,以免被改为“3”;③“4”的顶部不封口,写第1笔画时应上抵中线,下至下半格的四分之一处,并注意“4”的中竖要明显比“1”短。
④“6”的竖划应偏左,“4”、“7”、“9”的竖划应偏右,此外“6”的竖划应上提为一般数字的1/4;“7”“9”的竖划可下拉出格至一般数字的1/4。
书写“6”时下圆要明显,以防止改写为“8”;⑤“ 8”有两种笔顺,都起笔于右上角,结束于右上角,写“8”时,上边要稍小,下边稍大,可以斜“S”起笔也可直笔起笔,终笔与起笔交接处应成菱角,以防止将“3”改为“8”。
⑥“6”、“8”、“9”、“0”的圆圈必须封口。
(二)中文大写数字数位书写规范中文大写数字主要用于支票、传票、数据、发票等重要票据,中文大写数字庄重、笔画繁多、可防篡改,有利于避免混淆和经济损失。
中文大写是由数字和数位两部分组成,两者缺一不可。
数字包括零、壹、贰、叁、肆、伍、陆、柒、捌、玖;数位包括拾、佰、仟、万、亿、兆、圆(元)、角、分、等。
数字和数位一定要规范用字,切不可自造字,以防篡改。
一律用正楷或行书体书写,不得用简化字代替。
(三)大小写金额书写规范通常,将用阿拉伯数字表示的金额数字简称为“小写金额”,用汉字大写数字表示的金额数字简称为“大写金额”。
阿拉伯数字的书写要求:用田字格本书写,数字1—9书写时占左边格。
1:从日字格的右上角附近起笔,画斜线到左下角附近。
2:起笔碰左线,然后向上向右碰线,略成半圆,斜线到左下角,碰下线一横。
3:起笔不碰线,向上碰线,向右不碰线,略成半圆,再向中间,在虚线以上停止,转向右下方碰线,向下碰线,弯弯地到左碰线为止。
上下都是大半个圆弧,但下面比上面大。
4:从上线当中起,向左斜线到下格,碰左线后再横过去,向右碰线。
第二笔从右上一半不到的地方向下,斜下去到下面的当中碰线。
5:从上线一半不到的地方,向左到中格角,再向上超过中线画一个大半圆碰右线、下线到左线为止,上面一横平,在右上线下面一点,向右碰线。
6:从上线偏右一点起,向左下方画一个弧形,碰左线、底线,绕圈向上,画成一个小圆,小圆上面超虚线。
7:靠近上线,从左上角到右上角,再斜折到下面,在中间偏左的地方碰线。
8:从右向上到左一个半圆,拐向右下,碰右线、下线、左线,回上去,在虚线以上和原线相交,直线到右上角附近与起笔的地方稍离开一些为止。
8是不封口的。
9:上面的一个圆是长圆,稍斜些,四角碰线,在右上角附近向左下再一竖到下线中间偏左。
0:从上端正中偏右起,向左画弧,虚线以下碰左线,再碰下线、右线,画成一个斜斜的椭圆,向上回到起笔的地方为止。
10:其中1写在田字格的左边,0写在田字格的右边,组成10字。
阿拉伯数字的标准写法(1)、每个数字要大小匀称,笔划流畅;每个数码独立有形,使人一目了然,不能连笔书写。
(2)、书写排列有序且字体要自右上方向左下方倾斜地写,(数字与底线通常成60度的倾斜)。
(3)、书写的每个数字要贴紧底线,但上不可顶格。
一般每个格内数字占1/2或2/3的位置,要为更正数字留有余地。
(4)、会计数码书写时,应从左至右,笔划顺序是自上而下,先左后右,防止写倒笔字。
(5)、同行的相邻数字之间要空出半个阿拉伯数字的位置,但也不可预留间隔(以不能增加数字为好)。
田字格里写数字的标准格式“1"象粉笔,是在日子格中从右上角附近起,斜线到左下角附近.不是简单的连接起来。
2、“2”象小鸭,起笔碰左线,再向上、向右碰线,略成半圆,斜线到左下角,碰线一横。
“3象耳朵,起笔不碰线,向上碰线,再向下碰线,略成半圆向中间弯,在虚线以上转向右下方碰线,向下碰底线,最后,弯向上碰线。
“4”象小旗,从上线的中间起笔,向左斜线到下格,碰左线再折右碰线。
第二笔从右上角附近下去,到下面的当中碰线。
“5”象钩子,从上线不到一半的地方起笔,向左下到中格角,再向上超过中线画一个大半圆碰右线,下线到左线为止。
最后,在上面画一横线。
“6”象哨子。
从上线偏右一点起向下方画一个孤形,碰左线、底线,向上碰右线画成一个小圆,小圆上面超过中线。
“7”象锄头。
从左上角到右上角画一横线,再折线向下,到底线中间偏左的地方碰线。
“8”象娃娃。
从右上碰线到左线成半圆,拐向右下面成圆碰右线,下线、左线,在向上,在中线以上和原线相交,最后,线到右上角附近稍离起笔处为止。
不封口。
“9”向勺子。
在上格画一个四面碰线的附近向下角附近向左下面一真线到底线中间。
“10”象粉笔和鸡蛋。
“10”占两格,左边一格写“1”。
右边一格画一格碰上,下,左,右四边的椭圆。
阿拉伯数字“1—-10”的正确书写方法发表日期:2013—6-13要求:用田字格本书写,数字1—9书写时占左边格。
1:从日字格的右上角附近起笔,画斜线到左下角附近。
2:起笔碰左线,然后向上向右碰线,略成半圆,斜线到左下角,碰下线一横。
3:起笔不碰线,向上碰线,向右不碰线,略成半圆,再向中间,在虚线以上停止,转向右下方碰线,向下碰线,弯弯地到左碰线为止。
上下都是大半个圆弧,但下面比上面大。
4:从上线当中起,向左斜线到下格,碰左线后再横过去,向右碰线。
第二笔从右上一半不到的地方向下,斜下去到下面的当中碰线。
5:从上线一半不到的地方,向左到中格角,再向上超过中线画一个大半圆碰右线、下线到左线为止,上面一横平,在右上线下面一点,向右碰线。
阿拉伯数字1到5的写法要求:用田字格本书写,数字1—9书写时占左边格。
1:从日字格的右上角附近起笔,画斜线到左下角附近。
2:起笔碰左线,然后向上向右碰线,略成半圆,斜线到左下角,碰下线一横。
3:起笔不碰线,向上碰线,向右不碰线,略成半圆,再向中间,在虚线以上停止,转向右下方碰线,向下碰线,弯弯地到左碰线为止。
上下都是大半个圆弧,但下面比上面大。
4:从上线当中起,向左斜线到下格,碰左线后再横过去,向右碰线。
第二笔从右上一半不到的地方向下,斜下去到下面的当中碰线。
5:从上线一半不到的地方,向左到中格角,再向上超过中线画一个大半圆碰右线、下线到左线为止,上面一横平,在右上线下面一点,向右碰线。
阿拉伯数字的标准写法(1)、每个数字要大小匀称,笔划流畅;每个数码独立有形,使人一目了然,不能连笔书写。
(2)、书写排列有序且字体要自右上方向左下方倾斜地写,(数字与底线通常成60度的倾斜)。
(3)、书写的每个数字要贴紧底线,但上不可顶格。
一般每个格内数字占1/2或2/3的位置,要为更正数字留有余地。
(4)、会计数码书写时,应从左至右,笔划顺序是自上而下,先左后右,防止写倒笔字。
(5)、同行的相邻数字之间要空出半个阿拉伯数字的位置,但也不可预留间隔(以不能增加数字为好)。
(6)、除“4”、“5”以外数字,必须一笔写成,不能人为地增加数字的笔划。
(7)、“6”字要比一般数字向右上方长出1/4,“7”和“9”字要向左下方(过底线)长出1/4。
(8)、对于易混淆且笔顺相近的数字,在书写时,尽可能地按标准字体书写,区分笔顺,避免混同,以防涂改。
例如:“1”不可写得过短,要保持倾斜度,将格子占满,这样可防止改写为“4”、“6”、“7”、“9”;书写“6”时要顶满格子,下圆要明显,以防止改写为“8”;“7”、“9”两字的落笔可延伸到底线下面;“6”、“8”、“9”、“0”的圆必须封口。
田字格写数字1—20正确格式
田字格写数字1—20正确格式是如下:
“1”在日子格中从右上角附近起。
“2”起笔碰左线,再向上、向右碰线,略成半圆。
“3”起笔不碰线,向上碰线,再向下碰线,略成半圆向中间弯。
“4”从上线的中间起笔,向左斜线到下格,碰左线再折右碰线。
“5”从上线不到一半的地方起笔。
“6”从上线偏右一点起向下方画一个孤形。
“7”从左上角到右上角画一横线,再折线向下。
“8”从右上碰线到左线成半圆,拐向右下面成圆碰右线,下线、左线,在向上,在中线以上和原线相交。
“9”在上格画一个四面碰线的附近向下角附近向左下面一真线到底线中间。
“10”在日子格中从右上角附近起,一个椭圆,如下图所示:
11-20阿拉伯数字,一位数写在靠左的格子里。
二位数中十位数写在靠左格子里,个位数写在靠后格子里。
11到20的写法位数中的十位数和个位数分别占据田字格的左边和右边两格。
银行柜员业务知识--阿拉伯数字书写规范(一)阿拉伯数字书写规范(1)阿拉伯数字应当一个一个的写,不得连笔写,排列要整齐,在书写时应有一定的斜度,一般可掌握在60度左右。
(2)书写有高度标准,一般要求数字的高度占凭证帐页横格高度的1/2为宜,书写时要注意紧靠横格底线,使上方能留出更正空间。
(3)保持均衡的间距,每个数码字要大小一致,数字间的空隙应均匀,约半个数字大小,不宜过大以防被添加数字。
在印有数位线的凭证、账簿、报表上,每一格只能写一个数字,不得几个字挤在一个格里,也不得在数字中间留有空格。
(4)为防止被模仿或涂改,会计人员要保持个人的书写规律和特色:①“1”应居中写并不可写得过短,以防被改为“4”、“6”、“7”、“9”;②“2”的底部上绕,以免被改为“3”;③“4”的顶部不封口,写第1笔画时应上抵中线,下至下半格的四分之一处,并注意“4”的中竖要明显比“1”短。
④“6”的竖划应偏左,“4”、“7”、“9”的竖划应偏右,此外“6”的竖划应上提为一般数字的1/4;“7”“9”的竖划可下拉出格至一般数字的1/4。
书写“6”时下圆要明显,以防止改写为“8”;⑤“ 8”有两种笔顺,都起笔于右上角,结束于右上角,写“8”时,上边要稍小,下边稍大,可以斜“S”起笔也可直笔起笔,终笔与起笔交接处应成菱角,以防止将“3”改为“8”。
⑥“6”、“8”、“9”、“0”的圆圈必须封口。
(二)中文大写数字数位书写规范中文大写数字主要用于支票、传票、数据、发票等重要票据,中文大写数字庄重、笔画繁多、可防篡改,有利于避免混淆和经济损失。
中文大写是由数字和数位两部分组成,两者缺一不可。
数字包括零、壹、贰、叁、肆、伍、陆、柒、捌、玖;数位包括拾、佰、仟、万、亿、兆、圆(元)、角、分、等。
数字和数位一定要规范用字,切不可自造字,以防篡改。
一律用正楷或行书体书写,不得用简化字代替。
(三)大小写金额书写规范通常,将用阿拉伯数字表示的金额数字简称为“小写金额”,用汉字大写数字表示的金额数字简称为“大写金额”。
阿拉伯数字的规范写法阿拉伯数字是一种十进制数字符号系统,由0至9十个基本数字组成,并以这些数字的不同组合形式表示所有的整数。
阿拉伯数字在世界范围内被广泛使用,它们是现代数字表达的基础。
在书写和使用阿拉伯数字时,有一些规范和准则需要我们遵守,以确保数字的清晰易读和一致性。
一、基本规则1. 精确书写:使用精确的笔划和形状书写每个数字,以确保数字的清晰可辨。
2. 水平对齐:保持所有数字的底部对齐,使其在一行上排列整齐。
3. 间距均匀:在数字之间保持适当的间距,使其易于分辨。
4. 字符大小一致:确保所有数字的大小和风格一致,避免出现混乱和难以辨认的情况。
二、整数的书写1. 零的表示:使用单个水平横线“0”来表示零,而不是使用“o”或其他形状。
2. 千位分隔符:对于较大的整数,可以使用逗号作为千位分隔符,以提高数字的可读性。
例如:1,000,000。
3. 负数表示:在数字前面放置减号“-”表示负数。
例如:-10。
4. 百分比符号:在数字后面放置百分号“%”表示百分比。
例如:50%。
5. 顺序表示:按照从左到右的顺序书写每个数字,最高位数字在最左侧,个位数字在最右侧。
三、小数的书写1. 小数点:使用小数点“.”来表示小数部分的分隔符。
2. 零的省略:当小数部分为零时,可以省略零的书写。
例如:2.0可以写为2。
3. 小数位数:根据需要书写适当的小数位数,以提高数字的精确度。
例如:3.14159。
四、分数的书写1. 水平线条:使用水平线条“/”表示分数的除号。
2. 分数形式:将分子和分母用水平线条分隔,分别写在线条的两侧。
例如:1/2。
3. 混合数字:对于混合数字,使用整数部分和分数部分相结合。
例如:1 1/2。
五、序数的书写1. 序数后缀:在数字后面加上适当的后缀来表示序数。
例如:1st(第一)、2nd(第二)、3rd(第三)、4th(第四)等。
2. 缩写规则:当书写缩写形式时,后缀位与数字之间不加空格。
例如:1st、2nd、3rd。
阿拉伯数字“1——10”的正确书写方法要求:用田字格本书写,数字1—9书写时占左边格。
1:从日字格的右上角附近起笔,画斜线到左下角附近。
2:起笔碰左线,然后向上向右碰线,略成半圆,斜线到左下角,碰下线一横。
3:起笔不碰线,向上碰线,向右不碰线,略成半圆,再向中间,在虚线以上停止,转向右下方碰线,向下碰线,弯弯地到左碰线为止。
上下都是大半个圆弧,但下面比上面大。
4:从上线当中起,向左斜线到下格,碰左线后再横过去,向右碰线。
第二笔从右上一半不到的地方向下,斜下去到下面的当中碰线。
5:从上线一半不到的地方,向左到中格角,再向上超过中线画一个大半圆碰右线、下线到左线为止,上面一横平,在右上线下面一点,向右碰线。
6:从上线偏右一点起,向左下方画一个弧形,碰左线、底线,绕圈向上,画成一个小圆,小圆上面超虚线。
7:靠近上线,从左上角到右上角,再斜折到下面,在中间偏左的地方碰线。
8:从右向上到左一个半圆,拐向右下,碰右线、下线、左线,回上去,在虚线以上和原线相交,直线到右上角附近与起笔的地方稍离开一些为止。
8是不封口的。
9:上面的一个圆是长圆,稍斜些,四角碰线,在右上角附近向左下再一竖到下线中间。
0:从上端正中偏右起,向左画弧,虚线以下碰左线,再碰下线、右线,画成一个斜斜的椭圆,向上回到起笔的地方为止。
10:其中1写在田字格的左边,0写在田字格的右边,组成10字。
阿拉伯数字的标准写法(1)、每个数字要大小匀称,笔划流畅;每个数码独立有形,使人一目了然,不能连笔书写。
(2)、书写排列有序且字体要自右上方向左下方倾斜地写,(数字与底线通常成60度的倾斜)。
(3)、书写的每个数字要贴紧底线,但上不可顶格。
一般每个格内数字占1/2或2/3的位置,要为更正数字留有余地。
(4)、会计数码书写时,应从左至右,笔划顺序是自上而下,先左后右,防止写倒笔字。
(5)、同行的相邻数字之间要空出半个阿拉伯数字的位置,但也不可预留间隔(以不能增加数字为好)。
阿拉伯数字的标准写法 Company Document number:WTUT-WT88Y-W8BBGB-BWYTT-19998
要求:用田字格本书写,数字1—9书写时占左边格。
1:从日字格的右上角附近起笔,画斜线到左下角附近。
2:起笔碰左线,然后向上向右碰线,略成半圆,斜线到左下角,碰下线一横。
3:起笔不碰线,向上碰线,向右不碰线,略成半圆,再向中间,在虚线以上停止,转向右下方碰线,向下碰线,弯弯地到左碰线为止。
上下都是大半个圆弧,但下面比上面大。
4:从上线当中起,向左斜线到下格,碰左线后再横过去,向右碰线。
第二笔从右上一半不到的地方向下,斜下去到下面的当中碰线。
5:从上线一半不到的地方,向左到中格角,再向上超过中线画一个大半圆碰右线、下线到左线为止,上面一横平,在右上线下面一点,向右碰线。
6:从上线偏右一点起,向左下方画一个弧形,碰左线、底线,绕圈向上,画成一个小圆,小圆上面超虚线。
7:靠近上线,从左上角到右上角,再斜折到下面,在中间偏左的地方碰线。
8:从右向上到左一个半圆,拐向右下,碰右线、下线、左线,回上去,在虚线以上和原线相交,直线到右上角附近与起笔的地方稍离开一些为止。
8是不封口的。
9:上面的一个圆是长圆,稍斜些,四角碰线,在右上角附近向左下再一竖到下线中间。
0:从上端正中偏右起,向左画弧,虚线以下碰左线,再碰下线、右线,画成一个斜斜的椭圆,向上回到起笔的地方为止。
10:其中1写在田字格的左边,0写在田字格的右边,组成10字。
阿拉伯数字的标准写法
(1)、每个数字要大小匀称,笔划流畅;每个数码独立有形,使人一目了然,不能连笔书写。
(2)、书写排列有序且字体要自右上方向左下方倾斜地写,(数字与底线通常成60度的倾斜)。
(3)、书写的每个数字要贴紧底线,但上不可顶格。
一般每个格内数字占1/2或2/3的位置,要为更正数字留有余地。
(4)、会计数码书写时,应从左至右,笔划顺序是自上而下,先左后右,防止写倒笔字。
(5)、同行的相邻数字之间要空出半个阿拉伯数字的位置,但也不可预留间隔(以不能增加数字为好)。
(6)、除“4”、“5”以外数字,必须一笔写成,不能人为地增加数字的笔划。
(7)、“6”字要比一般数字向右上方长出1/4,“7”和“9”字要向左下方(过底线)长出1/4。
(8)、对于易混淆且笔顺相近的数字,在书写时,尽可能地按标准字体书写,区分笔顺,避免混同,以防涂改。
例如:“1”不可写得过短,要保持倾斜度,将格子占满,这样可防止改写为“4”、“6”、“7”、“9”;书写“6”时要顶满格子,下圆要明显,以防止改写为“8”;“7”、“9”两字的落笔可延伸到底线下面;“6”、“8”、“9”、“0”的圆必须封口。
另外,说一下阿拉伯数字的标准写法是:
1、每个数字要大小匀称,笔画匀畅,每个数字独立有形,使人一目了然,不能连笔书写。
2、书写排列有序且字体要算右上方向左下方倾斜地写(数字与底线通常成60度的倾斜。
3、书写的每个数字要贴紧底线,但上不可顶格,一般每个格内数字占
1/2或2/3的位置,要为更正数字留有余地。
4、会计数字书写时,应以左到右,笔画顺序是自上而下,先左后右,防止写倒笔字。
5、同行的相邻数字之间要空出半个阿拉伯安息字的位置,但也不可预留间隔(以不能增加数字为好)。
6、除4、5以外数字,必须一笔写成,不能人为地增加数字的笔画。
7、6字要比一般数字向右止方长出1/4,7和9要左下方(过底线)长出1/4。
8、对于易混淆且笔顺相近的数字,在书写时,尽可能地按标准字体书写,区分笔顺,避免混同,以防涂改。
“1”不可写得过短,要保持倾斜度,将格子占满,这样可防止改写为4、6、7、9;“4”的顶部留有缺口,不能封闭;书写“6”时要顶满格子,下圆要明显,以防改写为8;7、9两字的落笔可延伸到底线下面;6、8、9、0的圆要封口;除“7”和“9”外,其它数字都要靠底线书写。
采用小写数字来表示金额时,一般在小写数前加一人民币符号“¥”。
因此在小写金额后面,就无需再写货币单位“元”了。
如:人民币贰佰陆拾伍元叁角肆分,用小写数字表示,即是¥。
需要注意的是,在书写小写金额时,人民币
符号“¥”同小写数字间不能留有空格以防发生他人涂改。
若小写金额没有角分位,既到“元”为止时.在书写中,应将角分位用“.0”补齐,不得留有空位。
如“人民币陆佰伍拾元整,应写成;¥;人民币叁佰贰拾元伍角,应写成:¥。
在这里我强调一下,实际工作中,尽管十分小心,尽量避免差错,但由于情况的复杂性,难免会发生一些错误。
对所记数字,一旦发现差错,不得任意涂改、刀刮、粘贴或用药水消退,应按规定采用规范的更正方法----划线更正法进行更改,以保证数字的真实性和明确责任。