机动车驾驶教练员职业资格考评申报表
- 格式:doc
- 大小:22.01 KB
- 文档页数:7
机动车驾驶培训教练员教学质量信誉考核表(年度)姓名性别学历出生年月准驾车型准驾年限理论□驾驶操作□准教车型执教年限服务单位教练证号湘(长)扣分记录内容(代码)扣分内容(代码)扣分加分加分内容分值自我考核意见签名年月日服务单位意见考核评定分数:扣分:加分:计分:(公章)年月日考核意见县(市)道路运输管理机构审核意见:(签章)年月日市(州)道路运输管理机构或培训管理机构考核意见:(签章)说明:1、本表前三行和“自我考核意见”栏由教练员本人填写;2、“扣分记录”栏中内容(代码)应当根据《机动车驾驶培训教练员教学质量信誉考核评分标准》第一部分和扣分标准的相应序号填写,例如:教练员超出准教类别的,应当填写“一.4”;3、此表可用A4纸复印(印正反两面)长沙市教练员教学质量信誉考核驾培机构自评表(公章)年月日驾培机构名称自评得分校长签名姓名性别学历出生年月联系电话驾驶证准驾车型理论□驾驶操作□准教车型执教年限教练证号湘(长)机动车教练员教学质量信誉考核评分标准一、资质情况10分扣分标准自评扣分备注1、持过期《教练员证》执教的收缴《教练员证》扣10分2、持涂改的《教练员证》的收缴《教练员证》扣10分3、出让、转借《教练员证》的上缴《教练员证》扣10分4、超出准教类别的扣5分5、超出准教车型的扣8分6、未佩带《教练员证》执教的扣5分7、未按规定办理变更服务单位手续的扣5分二、教学业绩15分1、全年培训人数低于本校教练员平均培训量的,每低一个百分点扣1分2、科目一结业考核合格率低于85%的,每低一个百分点扣1分3、科目二结业考核合格率低于80%的,每低一个百分点扣1分4、科目三结业考核合格率低于75%的,每低一个百分点扣1分5、科目一驾驶考试合格率低于75%的,每低一个百分点扣1分6、科目二结业考核合格率低于70%的,每低一个百分点扣1分7、科目三结业考核合格率低于60%的,每低一个百分点扣1分三、教学质量排行情况15分1、名次在单位教学质量排行榜末位一次的扣10分2、名次在本单位教学质量排行榜末二、三位一次的扣5分3、连续两次或两次以上名次在本单位教学质量排行榜末位的扣15分4、连续两次或两次以上名次在本单位教学质量排行榜末二、三位的扣10分四、参加再教育情况20分1、没有参加本单位组织的再教育培训的扣20分2、一年内参加再教育培训时间少于一周的扣5分3、再教育培训后考试不合格的扣5分4、未完成再教育培训全部内容(职业道德、驾驶新知识、新技术等)的扣5分五、不良记录40分(一)执行教学大纲情况1、不按教学大纲规定的学时培训的,每少一个学时扣2分2、不按教学大纲规定的内容培训的,每少一个学时扣2分3、理论教练员只发教材和考辅材料不上课的扣40分4、理论教练员不授课只讲考题让学员背考题的扣5分5、理论教练员不使用多媒体软件教学的扣5分6、驾驶操作教练员不讲授驾驶理论只教驾驶动作的扣5分(二)《教学日志》填写情况1、不使用《教学日志》的扣40分2、填写《教学日志》漏项的,每漏一项扣2分3、填写《教学日志》不真实的扣5分次4、未按天、按次填写《教学日志》的,每差一天、每差一次扣1分5、教练员代替学员签名的扣3分次6、未将《教学日志》送交单位归档的扣2分次(三)《培训记录》填写情况1、不使用《培训记录》的扣10分2、未经培训的学员填写《培训记录》的,每人次扣5分3、填写《培训记录》漏项的,每漏一项扣3分4、让学员在空白《培训记录》上签名的扣5分次5、填写《培训记录》有其他弄虚作假行为的扣5分次(四)廉洁施教情况1、向学员索要钱物的扣20分次2、收受学员钱物的扣5分次3、参加学员出资宴请的扣2分次4、参加学员组织的消费性娱乐活动的扣5分次5、让学员为自己谋取其他不正当利益的扣10分次(五)质量信誉考核规定的其他情况1、教学时搭乘无关人员的扣1分次2、未在公安交警部门核定的训练线路进行教学的扣5分次3、在驾培机构许可的场地以外进行场内科目训练的扣10分次4、不遵守教学纪律的扣1分次5、擅自改变教学计划或随意改变教学时间的扣2分次6、驾驶小型汽车道路训练时不系安全带或未让学员系安全带的扣2分次7、教学中服务态度差或不使用文明用语的扣2分次8、教学中不注意形象,穿戴不合适服饰的扣1分次9、教学中体罚或变相体罚学员的扣3分次10、教学过程中饮酒的扣5分次11、教学过程中醉酒的扣40分12、教学中违反安全操作规程的扣5分次13、教学过程中发生轻微、一般事故、负次要责任的扣2分次14、教学过程中发生轻微、一般事故、负同等以上责任的扣40分15、教学过程中发生重大、特大事故、负次要责任的扣20分次16、教学过程中发生重大、特大事故、负同等以上要责任的扣40分17、教学中的不良行为被举报或在市级以上媒体曝光,查证属实扣10分次18、送学员考试过程中有贿考、舞弊等其他违反考试纪律行为的扣40分加分标准1、为教学作出贡献的,在县级会议以上介绍经验的加5分2、为教学作出贡献的,在市级会议以上介绍经验的加10分3、为教学作出贡献的,在省级会议以上介绍经验的加20分4、在市级教练员比武中取得前三名的加10分5、在省级教练员比武中取得前三名的加20分6、先进的教学方法及手段被市级以上道路运输管理机关推广的加20分7、被评为市级以上劳动模范的加20分8、被授予市级以上先进个人荣誉称号的加10分(注:没有扣分的在自扣栏打“√”)。
教练员考核评分表考核目的教练员考核评分表旨在对教练员的综合能力进行评价和得分,以便更好地指导和支持教练员的个人发展。
通过考核评分表可以客观地评估教练员在教学、领导力、沟通能力等方面的表现,并为教练员提供改进和成长的机会。
考核内容1. 教学能力(40分)•技术掌握:考核教练员在相关领域的专业知识和技能掌握程度。
评分标准:熟练掌握并能准确传授相关技术和知识,对学员的问题能给予恰当的解答。
(10分)•教学方法:考核教练员在教学过程中的方法和策略是否科学合理,是否能促进学员的学习效果。
评分标准:教学方法灵活多样,能根据学员的不同需求进行调整和变化,能够激发学员的学习热情和兴趣。
(10分)•教学效果:考核教练员的教学效果,即学员在教练员指导下的学习成果和进步。
评分标准:学员的综合能力和技术水平是否有显著提高,学员对教练员的教学反馈是否积极。
(20分)2. 领导力(30分)•组织能力:考核教练员在组织训练和比赛等活动时的能力和效果。
评分标准:能合理安排训练和比赛计划,有良好的组织能力和时间管理能力,能够有效地协调团队成员的工作。
(10分)•激励能力:考核教练员激励学员的能力,是否能够激发学员的潜力和积极性。
评分标准:能够给予学员充分的鼓励和支持,激发学员的学习热情和进取心,做到言传身教。
(10分)•团队建设:考核教练员在团队建设方面的能力和贡献。
评分标准:能够促进团队内部的合作和协作,帮助团队成员发展和成长,营造良好的团队氛围。
(10分)3. 沟通能力(20分)•语言表达:考核教练员的语言表达能力,包括口头和书面表达。
评分标准:能够清晰、准确、流利地进行语言表达,能够有效地传达信息和意图。
(10分)•听取反馈:考核教练员接受学员和上级反馈的能力。
评分标准:能够积极主动地听取学员和上级的反馈意见,对反馈进行客观分析并及时做出调整和改进。
(10分)4. 个人素质(10分)•职业道德:考核教练员的职业道德和职业素养。
教练员考核评分表格1. 引言本文档旨在介绍一个用于评估和考核教练员的评分表格。
该评分表格将提供一个全面的评估指标,用于评价教练员在培训、指导和管理学员方面的表现。
通过使用这个评分表格,培训机构和相关机构可以更加客观、系统地评估教练员的综合能力和表现。
2. 背景在现代教育和培训领域,教练员扮演着至关重要的角色。
他们负责指导、培训和辅导学员以实现其个人和职业目标。
然而,并非所有的教练员都具备相同的素质和能力。
因此,有必要建立一个评估教练员表现的方法,并提供相应的评分标准。
3. 评分表格结构教练员考核评分表格分为多个部分,每个部分包含一组评估指标和相应的分值。
评估指标根据教练员的工作职责和预期表现制定,以确保对教练员的关键能力进行全面评价。
以下是评分表格的主要部分:3.1 专业知识这部分评估教练员的专业知识和技能水平。
评估指标可能包括:•学科知识水平•培训方法和技巧•行业最新动态的掌握程度3.2 沟通能力这部分评估教练员的沟通能力和表达能力。
评估指标可能包括:•语言表达能力•听取和理解他人意见的能力•有效运用非语言沟通技巧的能力3.3 学员管理这部分评估教练员在学员管理方面的表现。
评估指标可能包括:•学员关系建立和维护能力•学员需求分析和个性化指导能力•学员进展追踪和评估能力3.4 课程设计与准备这部分评估教练员在课程设计和准备方面的表现。
评估指标可能包括:•课程目标和内容设计的合理性•教学材料选择和准备的质量•适应学员特点和需求的课程调整能力3.5 思维能力这部分评估教练员的思维能力和问题解决能力。
评估指标可能包括:•分析和归纳能力•创新和创意思维能力•应变和适应能力4. 评分标准评分标准是根据每个评估指标的重要性和优秀表现的程度来制定的。
一般来说,评分标准包括多个等级,如下所示:•优秀:表现出色,达到或超越预期的要求•良好:表现良好,基本满足要求•一般:表现一般,需要改进•低于一般:表现不佳,需要明显改进•失败:无法达到要求,需要重新考核或培训通过对每个评估指标的评分,可以计算出总体评分。
附件1二级机动车驾驶教练员职业资格申报表省(区、市)四川省单位名称申请人姓名申报等级二级机动车驾驶教练员申报时间年月日交通运输部职业资格中心制附表1无重大以上道路交通责任事故记录证明附表2机动车安全驾驶经历声明本人郑重声明:本人完全了解申报二级机动车驾驶教练员职业资格中关于机动车驾驶教练员安全驾驶经历的有关条件,清楚符合机动车安全驾驶经历是本次申报的必要条件;并知道本人如果发生交通责任事故的,将不具备申报资格。
本着诚实信用原则,本人郑重声明:本人自取得机动车驾驶证,从事机动车驾驶培训教练员工作期间,未发生重大以上道路交通责任事故,且具有年以上安全驾驶经历。
本人保证本声明真实、准确。
本人清楚提供虚假信息所应承担的法律责任,并将承担由此引起的后果。
声明人签名:年月日附件2二级机动车驾驶教练员申报材料填报注意事项一、材料明细及排列顺序(一)二级机动车驾驶教练员职业资格申报表;(二)无重大以上道路交通责任事故记录证明或机动车安全驾驶经历声明;(三)机动车驾驶证、机动车驾驶培训教练员证及身份证复印件;(四)学历证明复印件;(五)获奖证书及论文复印件;(六)近期免冠正面2寸白底照片1张。
以上材料一式1份,除照片外须统一使用A4纸打印,并严格按顺序排列,封装在档案袋内,切勿使用订书钉装订,未按照要求准备的材料不予受理。
电子版照片可根据省(区、市)二级机动车驾驶教练员管理机构的要求通过光盘或电子邮箱等方式提交(电子版照片的大小为一寸或小二寸,格式为jpg,文件大小在15k-45k之间)。
二、“二级机动车驾驶教练员职业资格申报表”填写注意事项(一)申请人应当如实填写各项内容。
(二)表格可在电脑中填好后打印,但签名处必须手写或加盖个人人名章;也可A4纸打印后手工填写,但要求字迹清晰,否则后果自负。
(三)“申报等级”为二级机动车驾驶教练员。
(四)“已获职业资格证书或技术职称”填写申请人所获得最高级别的国家职业资格名称及级别,或职称级别。
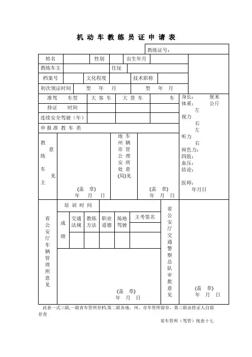
机动车驾驶培训教练员教学质量信誉考核表机动车驾驶培训教练员教学质量信誉考核表(年度)姓名性别学历出生年月准驾准驾理论□准教执教车型年限驾驶操作□车型年限服务教练湘(长)单位证号内容(代码)扣分内容(代码)扣分扣分记录加加分内容分值分自我考核意见签名年月日考核评定分数:服务扣分:加分:计分:单位意见(公章)年月日县(市)道路运输管理机构审核意见:考(签章)核意年月日见市(州)道路运输管理机构或培训管理机构考核意见:(签章)说明:1、本表前三行和“自我考核意见”栏由教练员本人填写;2、“扣分记录”栏中内容(代码)应当根据《机动车驾驶培训教练员教学质量信誉考核评分标准》第一部分和扣分标准的相应序号填写,例如:教练员超出准教类别的,应当填写“一.4”;3、此表可用A4纸复印(印正反两面)长沙市教练员教学质量信誉考核驾培机构自评表(公章)年月日驾培机构自评校长名称得分签名姓名性学出联系别历生年月电话驾驶证理论□准教执教教练准驾车型驾驶操作□车型年限证号湘(长)机动车教练员教学质量信誉考核评分标准一、资质情况10分扣分标准自评扣分备注1、持过期《教练员证》执教的收缴《教练员证》扣10分2、持涂改的《教练员证》的收缴《教练员证》扣10分3、出让、转借《教练员证》的上缴《教练员证》扣10分4、超出准教类别的扣5分5、超出准教车型的扣8分6、未佩带《教练员证》执教的扣5分7、未按规定办理变更服务单位手续的扣5分二、教学业绩15分1、全年培训人数低于本校教练员平均培训量的,每低一个百分点扣1分2、科目一结业考核合格率低于85%的,每低一个百分点扣1分3、科目二结业考核合格率低于80%的,每低一个百分点扣1分4、科目三结业考核合格率低于75%的,每低一个百分点扣1分5、科目一驾驶考试合格率低于75%的,每低一个百分点扣1分6、科目二结业考核合格率低于70%的,每低一个百分点扣1分7、科目三结业考核合格率低于60%的,每低一个百分点扣1分三、教学质量排行情况15分1、名次在单位教学质量排行榜末位一次的扣10分2、名次在本单位教学质量排行榜末二、三位一次的扣5分3、连续两次或两次以上名次在本单位教学质量排行榜末位的扣15分4、连续两次或两次以上名次在本单位教学质量排行榜末二、三位的扣10分四、参加再教育情况20分1、没有参加本单位组织的再教育培训的扣20分2、一年内参加再教育培训时间少于一周的扣5分3、再教育培训后考试不合格的扣5分4、未完成再教育培训全部内容(职业道德、驾驶新知识、新技术等)的扣5分五、不良记录40分(一)执行教学大纲情况1、不按教学大纲规定的学时培训的,每少一个学时扣2分2、不按教学大纲规定的内容培训的,每少一个学时扣2分3、理论教练员只发教材和考辅材料不上课的扣40分4、理论教练员不授课只讲考题让学员背考题的扣5分5、理论教练员不使用多媒体软件教学的扣5分6、驾驶操作教练员不讲授驾驶理论只教驾驶动作的扣5分(二)《教学日志》填写情况1、不使用《教学日志》的扣40分2、填写《教学日志》漏项的,每漏一项扣2分3、填写《教学日志》不真实的扣5分次4、未按天、按次填写《教学日志》的,每差一天、每差一次扣1分5、教练员代替学员签名的扣3分次6、未将《教学日志》送交单位归档的扣2分次(三)《培训记录》填写情况1、不使用《培训记录》的扣10分2、未经培训的学员填写《培训记录》的,每人次扣5分3、填写《培训记录》漏项的,每漏一项扣3分4、让学员在空白《培训记录》上签名的扣5分次5、填写《培训记录》有其他弄虚作假行为的扣5分次(四)廉洁施教情况1、向学员索要钱物的扣20分次2、收受学员钱物的扣5分次3、参加学员出资宴请的扣2分次4、参加学员组织的消费性娱乐活动的扣5分次5、让学员为自己谋取其他不正当利益的扣10分次(五)质量信誉考核规定的其他情况1、教学时搭乘无关人员的扣1分次2、未在公安交警部门核定的训练线路进行教学的扣5分次3、在驾培机构许可的场地以外进行场内科目训练的扣10分次4、不遵守教学纪律的扣1分次5、擅自改变教学计划或随意改变教学时间的扣2分次6、驾驶小型汽车道路训练时不系安全带或未让学员系安全带的扣2分次7、教学中服务态度差或不使用文明用语的扣2分次8、教学中不注意形象,穿戴不合适服饰的扣1分次9、教学中体罚或变相体罚学员的扣3分次10、教学过程中饮酒的扣5分次11、教学过程中醉酒的扣40分12、教学中违反安全操作规程的扣5分次13、教学过程中发生轻微、一般事故、负次要责任的扣2分次14、教学过程中发生轻微、一般事故、负同等以上责任的扣40分15、教学过程中发生重大、特大事故、负次要责任的扣20分次16、教学过程中发生重大、特大事故、负同等以上要责任的扣40分17、教学中的不良行为被举报或在市级以上媒体曝光,查证属扣10分实次18、送学员考试过程中有贿考、舞弊等其他违反考试纪律行为扣40分的加分标准1、为教学作出贡献的,在县级会议以上介绍经验的加5分2、为教学作出贡献的,在市级会议以上介绍经验的加10分3、为教学作出贡献的,在省级会议以上介绍经验的加20分4、在市级教练员比武中取得前三名的加10分5、在省级教练员比武中取得前三名的加20分6、先进的教学方法及手段被市级以上道路运输管理机关推广的加20分7、被评为市级以上劳动模范的加20分8、被授予市级以上先进个人荣誉称号的加10分。
附件1二级机动车驾驶教练员职业资格申报表省(区、市)单位名称申请人姓名申报等级申报时间年月日交通运输部职业资格中心制无重大以上道路交通责任事故记录证明机动车安全驾驶经历声明本人郑重声明:本人完全了解申报二级机动车驾驶教练员职业资格中关于机动车驾驶教练员安全驾驶经历的有关条件,清楚符合机动车安全驾驶经历是本次申报的必要条件;并知道本人如果发生交通责任事故的,将不具备申报资格。
本着诚实信用原则,本人郑重声明:本人自取得机动车驾驶证,从事机动车驾驶培训教练员工作期间,未发生重大以上道路交通责任事故,且具有年以上安全驾驶经历。
本人保证本声明真实、准确。
本人清楚提供虚假信息所应承担的法律责任,并将承担由此引起的后果。
声明人签名:年月日二级机动车驾驶教练员申报材料填报注意事项一、材料明细及排列顺序(一)二级机动车驾驶教练员职业资格申报表;(二)无重大以上道路交通责任事故记录证明或机动车安全驾驶经历声明;(三)机动车驾驶证、机动车驾驶培训教练员证及身份证复印件;(四)学历证明复印件;(五)获奖证书及论文复印件;(六)近期免冠正面2寸白底照片1张。
以上材料一式1份,除照片外须统一使用A4纸打印,并严格按顺序排列,封装在档案袋内,切勿使用订书钉装订,未按照要求准备的材料不予受理。
电子版照片可根据省(区、市)二级机动车驾驶教练员管理机构的要求通过光盘或电子邮箱等方式提交(电子版照片的大小为一寸或小二寸,格式为jpg,文件大小在15k-45k之间)。
二、“二级机动车驾驶教练员职业资格申报表”填写注意事项(一)申请人应当如实填写各项内容。
(二)表格可在电脑中填好后打印,但签名处必须手写或加盖个人人名章;也可A4纸打印后手工填写,但要求字迹清晰,否则后果自负。
(三)“申报等级”为二级机动车驾驶教练员。
(四)“已获职业资格证书或技术职称”填写申请人所获得最高级别的国家职业资格名称及级别,或职称级别。
如:三级公路测量工,或助理工程师。
机动车驾驶教练员职业资需经单位负责人签字或盖章。
可另附页。
格考评申报表7. 本表中所附“无重大以上道路交通责任事故记录证明”及“机动车安省(区、市)
”,申请人可根据实际全驾驶经历声明(盖章)情况选择由道路交通安全主管部门出具单位名称证明或本人签字声明。
申请人姓名基本
情况
报申等级出生日性别姓名间申报时期日年月身份证贯民族籍交通运输
部职业资格中心制号填写注意事项职业资格证书或技术职.申请人应当如实填写,字迹 1
称工整清晰,用A4纸打印。
”根据工作安排,申报等级.“ 2单位名称业从
本次首先开展二级机动车驾驶培训教单位单位地址练员职业资格考评。
邮政编码联系电话座机手机”栏中应当填写符专业学历3. “合国家教育行政主管部门认定的专业教练员证件准教车型编号学历。
驾驶证档案累计从事机动车驾驶培训教练 4“.准驾车型编号”按满周年累计计算。
员工作实际年限最高学历毕业时学专院校及专业主要工作经历、教学成果及获5. “间历”指申请人对本人在职业生涯中得奖励业
年月的历史业绩、能力特征和教育培训经历学进行自我评述和评价。
可另附页。
月年历”指申报时所6. 从业单位证明“在单位对申请人的历史业绩提供相应证训培驶驾车动机事从计累月年参加工作时明,包括从业
年以上安全并将承担由此引起符合考核认定条件同意申报机动不符合考核认定条件不同意申报(印章
格。
本人郑重本着诚实信用原则,声明:本人自取得机动车驾驶证,从事机动车驾驶培训教练员工作。