最全面的建筑工程施工流程图
- 格式:doc
- 大小:78.00 KB
- 文档页数:8
一级建筑工程施工流程图一、前期准备阶段前期准备阶段是建筑工程施工的第一阶段,主要是对工程进行立项、规划和预算等工作,确保项目可以按时、按质、按量完成。
具体流程如下:1. 立项阶段(1)项目确定:确定工程项目的需求和具体内容,包括工程类型、规模、功能、用途等。
(2)招投标:对工程项目开展招标工作,选择合适的施工单位和设计单位。
(3)签订合同:与中标单位签订正式施工合同,明确各方责任和权利。
2. 规划阶段(1)确定施工方案:根据工程设计图纸,确定具体的施工方案和施工计划。
(2)编制工程图纸:根据施工方案,编制各种施工图纸和施工文档。
3. 预算阶段(1)编制预算:根据工程设计图纸和施工方案,进行工程造价预算,并核定施工成本。
(2)融资筹备:确定工程资金来源,与银行或其他资金机构签订融资协议。
二、施工准备阶段施工准备阶段是建筑工程施工的第二阶段,主要是对施工现场进行准备和组织,确保施工可以正常启动。
具体流程如下:1. 环境清理(1)清除杂物:对施工场地进行清理,清除杂物及不必要的设施。
(2)绿化处理:根据规划要求,对施工场地进行绿化处理,满足环保要求。
2. 施工准备(1)设备调试:对施工所需设备进行检修和调试,确保设备运转正常。
(2)材料进场:根据施工计划,将所需施工材料运至施工现场。
(3)劳动力组织:招募足够的施工人员,进行分工和组织。
3. 安全防护(1)施工方案:制定施工安全方案,明确施工安全措施和应急措施。
(2)安全培训:对施工人员进行安全培训,提高施工作业人员的安全意识。
三、土建施工阶段土建施工阶段是建筑工程施工的核心阶段,主要是进行建筑结构的施工和主体工程的建设。
具体流程如下:1. 基础施工(1)地平工程:进行场地平整和土方开挖,为地基施工做准备。
(2)地基处理:进行地基处理和地基加固,提高土壤的承载能力。
(3)基础施工:进行地基基础施工,包括浇筑地基、搭设模板等工作。
2. 结构施工(1)主体结构:进行主体结构的施工,包括搭设结构支架、浇筑混凝土等工作。
工程建设项目史上最完整的全流程图,必收藏备用!2019-05-29 11:19工程建设项目一直以来都是众人眼中的“老大难”,文中四大流程中的24张图带你全面了解工程建设项目的全流程!一、工程建设项目前期工作流程1.1工程建设项目基本流程1.2工程建设项目建设项目投资决策(建议书、可研)流程1.3工程建设项目建设项目设计阶段工作流程1.4工程建设项目准备阶段工作流程二、工程建设项目管理流程2.1工程建设项目管理基本流程2.2招投标基本流程2.3合同签订流程2.4施工准备流程三、项目风险管理与信息管理流程3.1项目风险管理流程3.2项目信息管理流程3.3竣工验收流程四、工程项目监理工作基本流程4.1工程项目实施监理的总流程4.2施工准备阶段监理工作流程4.3施工阶段工程投资控制流程4.4施工阶段工程进度控制流程4.5施工阶段工程质量控制流程4.6施工阶段安全监理控制流程4.7合同管理控制流程4.8信息管理控制流程4.9组织协调控制流程4.10工程质量问题及工程质量事故处理流程4.11工程安全事故处理流程4.12工程洽商控制及签证工作流程4.13工程竣工验收控制流程一、工程建设项目前期工作流程1.1工程建设项目基本流程方案设计初步设计及其审批|扩初设计施工图i殳讣及梵审批|建设准备施L许可施工与安装生产准备竣工验收投资决策阶段项H建议书竣工结篦G竣工决贰]交付使用阶段采购打施匸阶段1.2工程建设项目建设项目投资决策(建议书、可研)流程企业投礙项鬥投运机会研究报批项冃建议丐未通过Hg +1通过划拨、出让等方式获得I一地换用权通过招标、拍实、挂牌零方式获得上地楼川权项目终止1 F q卩- 谨行项目町行性研通过批通过过"1批准| [通过尖施烦H1.3工程建设项目建设项目设计阶段工作流程签署土地山让冷同+ H纳土地出止金,倾収t 国有土地使用权证》办理(拆迁许町证扎并委托拆迁会司进拧拆迁1.4工程建设项目准备阶段工作流程、工程建设项目管理流程 2.1工程建设项目管理基本流程2.2招投标基本流程2.3合同签订流程2.4施工准备流程三、项目风险管理与信息管理流程3.1项目风险管理流程•消极保留•非保险转移•何避风险•枳极保留•保险转移3.2项目信息管理流程政府相关部门建设单位监理单位承建单位向有关部门发布心息通报不止确不正确卄正确坝忖决策机构正确相关部门执行3.3竣工验收流程四、工程项目监理工作基本流程4.1工程项目实施监理的总流程4.2施工准备阶段监理工作流程进用定匸程总进度讣划度审烹匸程甲孝月工程进捽制加强进度计划的渤态控对年華舟进度计划悭出慘改意见控制认圧•程欣斌聂进度檢応、会签工程变更丈件誥览计款佬还处理嗑脑爭件轍罡、会签匚竄变更文件收集与监理育关的合同对合同遊纤廿析硏究井跟象管理吐境例倉、各种专业晶破周书监玦月报,会蚯族简报交流信息协讨觀牡齐片2间的关系4.3施工阶段工程投资控制流程4.4施工阶段工程进度控制流程4.5施工阶段工程质量控制流程填报工程报检单不合格厂仃格监理匸世帅现场检資及审僅试验报柠签发工程摇墅单及我附件修改 加擀复试或 更换材料卜道王序施丄施匸试齡及监理取样签 J:不合裕改各分项、隐蔽I:程自检I附:1. 隐检单 2, 预輪单3, 质就保证资料 4、 分顶工程质斎评定表4.6施工阶段安全监理控制流程审阅设计文件’参加设计交底(确保屯体姑构、屈屋功能和施r撫作,用中的安全)审査《施工组织设计》、t专项安全施丄力案沢t安全防范预案》、编卿*监现细则(落实《施I安全,的皆理制喷和技林施)噥L内外境总施场、坏魁折现部帅低明场地身周边之地上、蝕下管线復施已作好安全处理与锲护审核开【条件F达开工令m匸凱织设讣》号i专顼应全施匚方案』已审犹、珂场略「右房血、迫跻、水电哪)已克成•蟲理匚作总魯•中对“安全i^?r '作进行息结4.7合同管理控制流程琴抑T-程揺投标,协妙迂设(项目曾理}单位选迢承包单位井签订旌丄:合同。
工程施工管理流程图1.1施工阶段管理工作总程序框图(图1-1)2.1工程施工(质量、进度、成本、安全)控制动态图质量控制进度控制选择分包商、供应商施工并确认隐、预检工程施工并确认检验批、分项分部工程米购并确认进场材料、构配件、设备记录、整理、汇总工程质量报表参加工程质量事故的调查处理制定工程总进度计划制定工程年季月度工程进度计划加强对进度计划的动态控制对年季月度进度计划进行修改确定完成的工程量沟通参加建设各方之间的关系项目部参加监理部组织的竣工预检3.1工程质量保证体系工作流程图4.1工程质量控制体系流程图:5.1工程质量控制程序1)单位工程质量控制基本程序(图2)开工基本程序(图 5 —2)1.2.3.4.5.6.7.8. 熟悉各掌握施工图纸,做好会审, 参与设计交底编制施工组织设计(施工方案),并认真执行建立并完善项目组织机构及技术、质量保证体系并确定其有效运行选择施工分包商及供应商现场检查,核查工程隐检、预检,实行三检制施工并确认检验批、分项、分部工程验收采购并确定进场的材料、构配件、设备的质量,对影响工程质量、使用功能及观感的材料设备进行预控记录、整理、汇总工程归档资料针对本工程的内容,根据本工程的施工组织设计及施工方案,编制本工程的质量计划作为质量控制的依据第一次工地会议已开过,已经过施工管理交底,项目经理部认为已具备开工条件,填报〈〈工程开工/复工报审表》(A1)项目经理部经有关质检、监理人员检查签认后可进入下一道工序质量部工程部、物资部、F整改合格工程部工程竣工,自检合格,填写〈〈工程竣工报验单》(A 10),申请竣工验收项目经理部签复表(A 10)要求整改总监理工程师项目监理部组织的竣工预4■验收1 . 确定各施工工序质量控制目标2.确定各施工工序和工艺过程的质量控制点3.制定质量隐患防范措施4.质量控制管理程序执行细则检查施工准备情况:1. 各项开工报批手续已落实2. 施工组织设计及施工方案已批准3. 现场测量控制桩已经查验合格4. 现场“四通一平”已经满足施工需要5. 项目经理部的施工、管理、技术人员已到位6. 各项管理制度已建立7. 主要建筑材料及施工设备已到场,并满足开工需要8.其它开工需要的条件已具备项目经理项目监理部审查合今格审查不合格结构安全及功能检测质量监督站参加业主组织的竣工验验,项目经理部1r进行工程移交工程技术质量资料归档项目经理部质量部技术部原表(A 1)报项目监理部总监理工程师合格工程开工项目经理部3)分包单位资格审查基本和序(图5—3)4)施工组织设计(施工方案)审批基本程序(图 5 —4)编制工程项目的施工组织设计(施工方案),技术部组织管理人员进行审查项目总工审核以下重点内容:1.承包单位的报批手续和申报程序是否符合要求2.施工程序和顺序是否合理,采取的施工方法是否可行,质量保证措施是否可靠3.工期安排是否符合施工合同规定的开工、竣工日期4.进度计划能否保证施工的连续性和均衡性5.承包单位的技术、质量保证体系是否健全6.安全施工防止事故,消防、场区卫生环保、文明施工的保证措施是否安排齐备7.季节施工方案、专项施工方案的可行性、合理性、先进性8.其它必要的内容项目总工报项目监理部技术部不同意修改后再报5)工程测量放线签认基本程序(图 6 )工程材料、构配件和设备质量控制基本程序(图 5 —6)1. 3. 4. 5. 6. 7.物资供应计划审批物资采购计划丄程部、商务部■ 项目经理 IP物资部采购文件 供方评价 物资部、商务部物资部、商务部采购文件审批项目经理物资采购物资部供方的资情况现状物资质量的验证对物资部报来的工程用材料的质量资料进行审 核,对材料实物进行检查签定(需要时)对产品是否影响结构安全度、耐久性、使用功 能、观感效果,以及是否符合设计要求及违反 现行法令、法规的规定,进行严格的控制 物资部选定工程用材料后,报送产品合格证、 材质化验单、复试合格证等有关规定的资料, 物资部选定建筑构配件厂后,报送厂家资质、 产品合格证等有关规定的文件资料,选定设备 制造厂后,报送厂家资质、产品合格证、产品 说明书等有关规定的文件资料 对到场的建筑材料、构配件进行检查核对,并 按有关规定进行法定检验,监理见证取样送检 对到场设备进行开箱检验清点(必要时会同设 备安装单位) 质量部合格业绩运输及社储存会信能力誉供方质量 管理体系不合格填报〈〈工程材料/构件/设备报审表》 (A 9)报项目监理部记录工程物资质量台帐质量部出库物资质量检查、物资质量台帐物资用于工程实体亠 --工程部 w------------------ 1质量部7)工程预检、隐检,检验批、分项、分部工程签认基本程序(图 5 —7)8)工程质量问题及工程质量事故处理基本程序(图5—8)9)单位工程验收基本程序(图5—9)10 )工程项目保修阶段验收基本程序(图 5 —10)提出竣丄验收要求1.组织各专业(含分包商)现场进行竣工自检合格2.各项施工技术资料根据有关规定整理齐全合格3.竣工档案完成,基本符合城建档案管理部门的要求4.填报〈〈工程竣工报验单》丄程部、技术部组织各专业质量丄程师申核竣丄资料并现场检查丄程完成情况及工程质量,进行内部验收,发现问题要求工程部整改项目经理、总工1.组织建设、设计、承包单位进行竣工预验,对发现的工程质量缺陷通知承包单位整改2.对竣工资料审核中发现的问题通知承包单位修改,并签批(A 10)表总监理工程师V.承包单位整改后,填写(A~10)表,再次要求验收2. 总监理工程师组织监理人员检查,认为合格可以进行正式验收,总监理工程师签复(A 10)表项目经理部、项目监理部组织承包、设计、监理单位有关人员监领导人员位按请各出上级主管部门人员进行正式验收,验合格的竣工档人员在做好工程竣证书》工作字。
建筑工程施工现场管理各种流程图
附图9-2 进行全面检查不间断完善
落实完善各种安全设施方案投入人财物施工工长对班组进行教育
分发个人劳动用品安全管理组织计划
在施工现场进行安全教育
编制安全施工方案
总工程师安全负责人项目经理
施工操作人员进场
公司有关部门进场进行安全教育
人员不注意安全生产
每周一次安全学习
设施不能满足要求
加强学习
加强教育
进行监督检查制定相关制度、规定施工过程
按规定处罚
安全教育制度
仅供学习与交流,如有侵权请联系网站删除谢谢6。
建筑施工工艺流程图填方施工流程图挡土墙施工工艺流程图质量管理机构质量保证体系现场质量检查程序回填土压实质量检验程序工期保证组织机构工期保证体系施工进度控制系统安全保证体系住宅楼工程总体施工程序零平下结构工程施工程序基础施工工序±0.00层以上结构工程施工程序钢筋施工程序内外装饰装修施工程序电气安装工程施工程序室内管道工程施工程序人工挖土工艺流程:确定开挖的顺序和坡度→沿灰线切出槽边轮廓线→分层开挖→修整槽边→清底机械挖土工艺流程:确定开挖的顺序和坡度→分段分层平均下挖→修边和清底基土钎探工艺流程:放钎点线→就位打钎拔钎灌砂记录锤击数检查孔深人工回填土工艺流程:基坑(槽)底地坪上清理→检验土质→分层铺土、耙平→夯打密实→检验密实度→修整找平验收机械回填土工艺流程:基坑底地坪上清理→检验土质→分层铺土→分层碾压密实→检验密实度→修整找平验收灰土地基施工工艺流程:检验土料和石灰粉的质量并过筛→灰土拌合→槽底清理→分层铺灰土→夯打密实→找平验收砂石地基施工工艺流程:检验砂石质量→拌和砂浆9人工级配→分层铺筑砂石→洒水→夯实或碾压→找平验收钢筋混凝土预制桩打桩工艺流程:就桩桩机→起吊预制桩→稳桩→打桩→接桩→送桩→中间检查验收→移桩机至下一个桩位泥浆护壁回转钻孔灌注桩施工工艺流程:钻孔机就位→钻孔→注泥浆→下套管→继续钻孔→排渣→清孔→吊放钢筋笼→射水清底→插入混凝土导管→浇筑混凝土→拔出导管→插桩顶钢筋螺旋钻孔灌注桩施工工艺流程:钻孔机就位→钻孔→检查质量→孔底清理→孔口盖板→移钻孔机人工成孔灌注桩施工工艺流程:放线定桩位及高程→开挖第一节桩孔土方→支护壁模板放附加钢筋→浇筑第一节护壁混凝土→检查桩位(中心)轴线→架设垂直运输架→安装电动葫芦(卷扬机或木辘轳)→安装吊桶、照明、活动盖板、水泵、通风机等→开挖吊运第二节桩孔土方(修边)→先拆第一节支第二节护壁模板(放附加钢筋)→浇第二节护壁混凝土→检查桩位(中心)轴线→逐层往下循环作业→开挖扩底部分→检查验收→吊放钢筋笼→放混凝土溜筒(导管) →浇筑桩身混凝土(随浇随振)→插桩顶钢筋桩承台施工工艺流程:核对钢筋半成品→钢筋绑扎→预埋管线及铁活→绑好砂浆垫块钢筋绑扎工艺流程:确定组装钢模板方案→组装钢模板→模板预检混凝土浇筑工艺流程:搅拌混凝土→浇筑→振捣→养护设备基础施工工艺流程:槽底或模板内清工艺流程:槽底或模板内清理→混凝土拌制→混凝土浇筑→混凝土振捣→混凝土养护理→混凝土拌制→混凝土浇筑→混凝土振捣→混凝土找平→混凝土养护素混凝土基础施工工艺流程:槽底或模板内清理→混凝土拌制→混凝土浇筑→混凝土振捣→混凝土养护防水混凝土施工工艺流程作业准备→混凝土搅拌→运输→混凝土浇筑→养护水泥砂浆防水层施工工艺流程:墙、地面基层处理→刷水泥素浆→抹底层砂浆→刷水泥素浆→抹面层砂浆→刷水泥砂浆→养护平面铺贴卷材工艺流程:保护墙放线→砌筑保护墙→抹保护墙找平层→抹垫层找平层→养护→清理→喷涂冷底子油→铺贴附加油毡层→铺第一层立墙油毡→铺第一层平面油毡→分层先立面后平面)→抹保护层立面铺贴卷材工艺流程:拆除根部临时保护墙→结构面抹找平层→养护→喷涂冷底子油→接铺阴阳角处附加层→铺第一层油毡→铺第二层油毡→(按,设计分层铺设)→砌筑保护墙(保护层)地下改性沥青油毡(SBS)防水层施工工艺流程基层清理→涂刷基层处理剂→铺贴附加层→热熔铺贴卷材→热熔封边→做保护层地下高分子合成(三元乙丙)橡胶卷材防水层施工工艺流程:基层清理→聚氨酯底胶配制→涂刷聚氯酯底胶→特殊部位进行增补处理(附加层)→卷材粘贴面涂胶基层表面涂胶→铺贴防水卷材做保护层地下聚氨酯防水涂料冷作业施工工艺流程:基层清理→涂刷底胶→涂膜防水层施工→做保护层砖混结构构造柱、圈梁、板缝支模工艺流程:作业准备→混凝土搅拌→混凝土运输→混凝土浇筑、振捣→混凝土养护框架结构定型组合钢模板的安装与拆除工艺标准安装柱模板工艺流程:弹柱位置线→抹找平层作定位墩→安装柱模板→安柱箍→安拉杆或斜撑→办预检安装剪力墙模板工艺流程:弹线→安门洞口模板→安一侧模板→安另一侧模板→调整固定→办预检安装梁模板工艺流程:弹线→支立柱→调整标高→安装梁底模→绑梁钢筋→安装侧模→办预检安装楼板模板工艺流程:地面夯实→支立柱→安大小龙骨→铺模板→校正标高加立杆的水平拉杆→办预检组合钢木(竹)胶合板模板的安装与拆除工艺标准柱模板安装工艺单块就位组拼工艺流程:搭设安装架子→第一层模板安装就位→检查对角线、垂直和位置→安装柱箍→第二、三等层柱模板及柱箍安装→安有梁口的柱模板→全面检查校正→群体固定单片预组拼柱模板工艺流程:单片预组拼柱组拼→第一片柱模就位→第二片柱模就位用角模连接→安装第三、四片柱模→检查柱模对角线及位移并纠正→自下而上安装柱箍并做斜撑→全面检查安装质量→群体柱模固定墙模板安装工艺:墙模板单块就位组拼安装工艺流程:组装前检查→安装门窗口模板→安装第一步模板(两侧) →安装内钢楞→调整模板平直→调整模板平直、垂直→安装第二步至顶部两侧模板→安装内钢楞调平直→安装穿墙螺栓→安装外钢楞→加斜撑并调模板平直→与柱、墙、楼板模板连接预拼装墙模板工艺流程:安装前检查→安装门窗口模板→一侧墙模吊装就位→安装斜撑→插入穿墙螺栓及塑料套管→清扫墙内杂物→安装就位另一侧墙模板→安装斜撑→穿墙螺栓穿过另一侧墙模→调整模板位置→紧固穿墙螺栓→斜撑固定→与相邻模板连接梁模板安装工艺:梁模板单块就位安装工艺流程:弹出梁轴线及水平线并复核→搭设梁模支架→安装梁底楞或梁卡具→安装梁底模板→梁底起拱→绑扎钢筋→安装侧梁模→安装另一侧梁模→安装上下锁口楞、斜撑楞及腰楞和对拉螺栓→复核梁模尺寸、位置→与相邻模板连固梁模板单片预组合模板安装工艺流程:弹出梁轴线及水平线并做复核→搭设梁模支架→预组拼模板检查→底模吊装就位安装起拱→绑扎钢筋→侧模安装→安装侧向支撑或梁卡固定→检查梁口平直模板尺寸→卡梁口卡→与相邻模板连固梁模整体预组合模板安装工艺流程:弹出梁轴线及水平线并做复核→搭设梁模支架→梁模整体吊装就位→梁模与支架连固→复核梁模位置尺寸→侧模斜撑固定→上梁口卡楼板模板安装工艺:楼板模板单块就位安装工艺流程:搭设支架→安装横纵钢(木) 楞→调整楼板下皮标高及起拱→铺设模板块→检查模板上皮标高、平整度楼板、梁模板拆除工艺流程:拆除支架部分水平拉杆和剪力撑→拆除梁连接件及侧模板→下调楼板模板支柱顶翼托螺旋2~3cm,使模板下降→分段分片拆除楼板模板、钢(木)楞及支柱→拆除梁底模板及支撑系统柱子模板拆除工艺:分散拆除工艺流程:拆除拉杆或斜撑→自上而下拆掉(穿柱螺栓)或柱箍→拆除竖楞,自上而下拆钢框竹编模板→模板及配件运输维护分片拆模工艺流程:拆掉拉杆或斜撑→自上而下拆掉柱箍→拆掉柱连接角一侧U形卡,分二片或四片拆离→吊运片模板墙模拆除工艺:墙模分散拆除工艺流程:拆除斜撑→自上而下拆掉穿墙螺栓及外楞→分层自上而下拆除内楞及竹编模板→模板及配件运输及维护楼板、梁模板拆除工艺流程:拆除支架部分水平拉杆和剪力撑→拆除梁连接件及侧模板→下调楼板模板支柱顶翼托螺旋2~3cm,使模板下降→分段分片拆除楼板模板、钢(木)楞及支柱→拆除梁底模板及支撑系统柱子模板拆除工艺:分散拆除工艺流程:拆除拉杆或斜撑→自上而下拆掉(穿柱螺栓)或柱箍→拆除竖楞,自上而下拆钢框竹编模板→模板及配件运输维护分片拆模工艺流程:拆掉拉杆或斜撑→自上而下拆掉柱箍→拆掉柱连接角一侧U形卡,分二片或四片拆离→吊运片模板墙模拆除工艺:墙模分散拆除工艺流程:拆除斜撑→自上而下拆掉穿墙螺栓及外楞→分层自上而下拆除内楞及竹编模板→模板及配件运输及维护墙模整体拆除工艺流程:拆除穿墙螺栓→调节三角斜支腿丝框使底脚离开地面→拆除组拼大模板端接缝处连接窄条模板→敲击组拼大模立楞上端,使之脱离墙体→用撬棍撬组拼大模底边肋,使之全部脱离墙体→吊运组拼大模现浇剪力墙结构大模板的安装与拆除工艺标准外板内模结构安装大模板工艺流程:准备工作→安正号模板→安装外墙板→安反号模板→固定模板上口→预检外砖内模结构安装大模板工艺流程:外墙砌砖→安装正、反号大模板→安装角模→预检全现浇结构安装大模板工艺流程:准备工作→挂外架子→安内横墙模板→安内纵墙模板→安堵头模板→安外墙内侧模板→合模前钢筋隐检→安外墙外侧模板→预检密肋楼板模壳的安装与拆除模壳模板安装的操作工艺(以主次木楞支撑体系为例)流程:安装支架→安装主次木楞→调整密肋梁底标高及起拱→安装模壳→质量检验模壳模板拆除的操作工艺流程:拆除角钢→拆起模壳→拆除支架钢筋绑扎与安装工程操作工艺流程:划钢筋位置线→运钢筋到使用部位→绑底板及梁钢筋→绑墙钢筋构造柱钢筋绑扎工艺流程:预绑构造柱钢筋骨架→修整底层伸出的构造柱塔接筋→安装构造柱钢筋骨架→绑扎搭接部位箍筋圈梁钢筋的绑扎工艺流程:画钢筋位置线→放圈梁受力筋→穿箍筋→绑扎箍筋板缝钢筋绑扎工艺流程支护缝模板→预制板端头预应力锚固筋向上弯成45°→放通长水平构造筋→与板端锚固筋绑扎剪力墙结构大模板墙体钢筋绑扎工艺标准剪力墙钢筋现场绑扎工艺流程:修改预留搭接筋→绑立筋→绑横筋→绑拉筋或支撑筋剪力墙采用预制网片的绑扎工艺流程修理预留搭接筋→临时固定网片→绑扎根部钢筋→绑门窗洞加筋→绑拉筋或支撑筋现浇框架结构钢筋绑扎工艺标准绑柱子钢筋工艺流程:套柱箍筋→搭接绑扎竖向受力筋→画箍筋间距线→绑箍筋绑剪力墙钢筋工艺流程:立2~4根竖筋→画水平障距→绑定位横筋→绑其余横筋→绑其余横竖筋梁钢筋绑扎工艺流程:模内绑扎:画主次梁箍筋间距→放主梁次梁箍筋→穿主梁底层纵筋及弯起筋→穿次梁底层纵筋并与箍筋固定→穿主梁上层纵向架立筋→按箍筋间距绑扎→穿次梁上层纵向钢筋→按箍筋间距绑扎模外绑扎(先在梁模板上口绑扎成型后再入模内):画箍盘间距→在主次梁模板上口铺横杆数根→在横杆上面放箍筋→穿主梁下层纵筋→穿次梁下层钢筋→穿主梁上层钢筋→按箍筋间距绑扎→穿次梁上层纵筋→按箍筋间距绑扎板钢筋绑扎工艺流程:清理模板→模板上画线→绑板下受力筋→绑负弯短钢筋楼梯钢筋绑扎工艺流程:划位置线→绑主筋→绑分布筋→绑踏步筋双钢筋叠合板钢筋绑扎工艺流程图:检查支座及板缝硬架支模上平标高→画叠合板位置线→吊装叠合板→调整支座处叠合板搁置长度→整理叠合板甩出钢筋钢筋接头钢筋手工电弧焊工艺流程:检查设备→选择焊接参数→试焊作模拟试件→送试→确定焊接参数→施焊→质量检验水平钢筋窄间隙焊工艺流程检查设备→选择焊接参数→试焊作模拟试件→送试→确定焊接参数→施焊→质量检验钢筋气压焊工艺流程:检查设备、气源→钢筋端头制备→安装焊接夹具和钢筋→试焊、作试件→施焊→卸下夹具→质量检查钢筋闪光对焊工艺流程:检查设备→选择焊接工艺及参数→试焊、作模拟试件→送试→确定焊接参数→焊接→质量检验连续闪光对焊工艺过程:闭合电路→闪光(两钢筋端面轻微接触) →连续闪光加热到将近熔点(两钢筋端面徐徐移动接触) →带电顶锻→无电顶锻预热闪光对焊工艺过程:闭合电路→断续闪光预热(两钢筋端面交替接触和分开) →连续闪光加热到将近熔点(两钢筋端面徐徐移动接触) →带电顶锻→无电顶锻闪光一预热闪光对焊工艺过程:闭合电路→一次闪光闪平端面(两钢筋端面轻微徐徐接触) →连续闪光预热(两钢筋端面交替接触和分开) →二次连续闪光加热到将近熔点(两钢筋端面徐徐移动接触) →带电顶锻→无电顶锻钢筋电渣力焊工艺工艺流程:检查设备、电源→钢筋端头制备→选择焊接参数→安装焊接夹具和钢筋→安放铁丝球(也可省去)→安放焊剂灌、填装焊剂→试焊、作试件→确定焊接参数→施焊→回收焊剂→卸下夹具→质量检查电渣压力焊的工艺过程:闭合电路→引弧→电弧过程→电渣过程→挤压断电带肋钢筋径向挤压连接工艺流程:钢套筒、钢筋挤压部位检查、清理、矫正→钢筋端头压接标志→钢筋插入钢套筒→挤压→检查验收锥螺纹钢筋接头工艺流程:钢筋下料→钢筋镦粗钢筋套丝→接头单体试件试验→钢筋连接→质量检查砖混结构、构造柱、圈梁、板缝等混凝土施工工艺流程:作业准备→混凝土搅拌→混凝土运输→混凝土浇筑、振捣→混凝土养护剪力墙结构大模板普通混凝土施工工艺流程:作业准备→混凝土搅拌→混凝土运输→混凝土浇筑、振捣→拆模、养护全现浇结构(大模板)轻骨料混凝土施工工艺流程闪光一预热闪光对焊工艺过程:闭合电路→一次闪光闪平端面(两钢筋端面轻微徐徐接触) →连续闪光预热(两钢筋端面交替接触和分开) →二次连续闪光加热到将近熔点(两钢筋端面徐徐移动接触) →带电顶锻→无电顶锻钢筋电渣力焊工艺工艺流程:检查设备、电源→钢筋端头制备→选择焊接参数→安装焊接夹具和钢筋→安放铁丝球(也可省去)→安放焊剂灌、填装焊剂→试焊、作试件→确定焊接参数→施焊→回收焊剂→卸下夹具→质量检查电渣压力焊的工艺过程:闭合电路→引弧→电弧过程→电渣过程→挤压断电带肋钢筋径向挤压连接工艺流程:钢套筒、钢筋挤压部位检查、清理、矫正→钢筋端头压接标志→钢筋插入钢套筒→挤压→检查验收锥螺纹钢筋接头工艺流程:钢筋下料→钢筋镦粗钢筋套丝→接头单体试件试验→钢筋连接→质量检查砖混结构、构造柱、圈梁、板缝等混凝土施工工艺流程:作业准备→混凝土搅拌→混凝土运输→混凝土浇筑、振捣→混凝土养护剪力墙结构大模板普通混凝土施工工艺流程:作业准备→混凝土搅拌→混凝土运输→混凝土浇筑、振捣→拆模、养护全现浇结构(大模板)轻骨料混凝土施工工艺流程作业准备→材料计量→搅拌→运输→浇筑→振捣→养护现浇框架结构混凝土浇筑施工工艺流程;作业准备→混凝土搅拌→凝土运输→柱、梁、板、剪力墙、楼梯混凝土浇筑与振捣→养护双钢筋叠合板安装施工工艺流程:检查支座及板缝硬架支模上平标高→画叠合板位置线→吊装叠合板→调整支座处叠合板搁置长度→整理叠合板甩出钢筋构件安装工程预应力短向圆孔板安装工艺流程:抹找平层或硬架支模→画板位置线→吊装楼板→调整板位置→绑扎或焊接锚固筋预应力实心整间大楼板安工艺流程:抹砂浆找平层或硬架支模→吊装大楼板→调整板位置→整理绑扎钢筋预制钢筋混凝土框架结构构件安装工艺流程:柱吊装(校正→定位→焊接) →梁吊装(校正→主筋焊接) →梁柱节点核心区处理→剪力墙施工→板安装预制外墙板安装工艺流程:抹找平层→外墙板就位→外墙板临时固定→插油毡条、聚苯条、塑料条→插节点构造钢筋→键槽钢筋焊接,浇注混凝土→外墙板底部捻干硬性水泥砂浆→拆除外墙板临时支撑预制外墙板构造防水施工工艺流程:做立缝防水→做平缝防水→做十字缝防水→其他部位防水→淋水试验预制楼梯、休息板及垃圾安装工艺流程:浇水泥浆→安装休息板→安装楼梯段→焊接→灌缝→安垃圾道预制阳台、雨罩、通道板安装工艺流程坐浆→吊装→调整→焊接→浇长混凝土预制钢筋混凝土隔墙板安装工艺流程:安装就位→检查、校正→支撑、加固→焊接固定→捻缝加气混凝土条板安装工艺流程:弹位置线→处理条板的长、宽尺寸→清理安装位置上下端→浇筑混凝土带→弹条板安装分块线→安装条板预应力混凝土工程预应力后张法张拉施工工艺流程:检查构件(或块体) ↓预应力筋制作→穿预应力筋↓锚具检验→安装具及张拉设备张拉设备预检→张拉孔道灌浆→制作水泥浆试块↓起吊←压水泥浆试块无粘结预应力施工工艺流程:施工准备→梁、板模板支搭→非预应力下钢筋铺放、绑扎→无粘结预应力筋铺放、端部节点安装→非预应力上钢筋铺放、绑扎→无粘结预应力起拱、绑扎→隐检验收→混凝土浇筑及振捣→混凝土养护→张拉→端部处钢结构工程钢结构手工电弧焊焊接工艺流程作业准备→电弧焊接(平焊、立焊、横焊、仰焊) →焊缝检查扭剪型高强螺栓连接工艺流程:作业准备→选择螺栓并配套→接头组装→安装临时螺栓→安装高强螺栓→高强螺栓紧固→检查验收大六角高强度螺栓连接工艺流程:作业准备→接头组装→安装临时螺栓→安装高强螺栓→高强螺栓紧固→检查验收钢屋架制作工艺流程:加工准备及下料→零件加工→小装配(小拼) →总装配(总拼) →屋架焊接→支撑连接板,檩条、支座角钢装配、焊接→成品检验→除锈、油漆、编号钢屋架安装工艺流程:作业准备→屋架组拼→屋架安装→连接与固定→检查、验收→除锈、刷涂料钢网架结构拼装工艺流程:作业准备→球加工及检验→杆加工及检验→小拼单元→中拼单元→焊接→拼装单元验收钢网架结构安装工艺流程:放线、验线→安装下弦平面网络→安装上弦倒三角网络→安装下弦正三角网络→调整、紧固→安装屋面帽头→支座焊接、验收焊接球地面安装高空合拢法工艺流程:放线、验线→安装平面网格→安装立体网格→安装上弦网格→网架整体提升→网架高空合拢→网架验收钢结构防腐涂装工艺流程:基面清理→底漆涂装→面漆涂装→检查验收钢结构防火涂料涂装工艺流程:作业准备→防火涂料配料、搅拌→喷涂→检查验收砖基础砌筑工艺流程:拌制砂浆→确定组砌方法→排砖撂底→砌筑→抹防潮层一般砖砌体砌筑工艺流程:砂浆配合比→计量排砖撂底盘角组砌方法作业准备砖浇水砂浆搅拌砌砖验收测量放线立皮数杆挂线料石砌筑工艺流程:砂浆搅拌→作业准备→试排撂底→砌料石→验评中型砌块砌筑工程施工工艺流程:墙体放线→制备砂浆→砌块排列→铺砂浆→砌块就位→校正→砌块浇水砂筑镶砖→竖缝灌砂浆→勒缝空心砖砌筑工艺流程:确定开挖的顺序和坡度→分段分层平均下挖→修边和清底地面与楼面工程炉渣垫层施工工艺流程:基层处理→炉渣过筛与水闷→找标高、弹线、做找平墩→基层洒水湿润、拌合炉渣→铺炉渣垫层→刮平、滚压→养护混凝土垫层施工工艺流程:基层处理→找标高、弹水平控制线→混凝土搅拌→铺设混凝土→振捣→找平→养护陶粒混凝土垫层施工工艺流程:基层处理→找标高弹水平控制线→陶粒过筛、水闷→搅拌→铺设陶粒混凝土→养护细石混凝土地面施工工艺流程:找标高、弹面层水平线→基层处理→洒水湿润→抹灰饼→抹标筋→刷素水泥浆→浇筑细石混凝土→抹面层压光→养护水泥砂浆地面施工工艺流程:基层处理→找标高、弹线→洒水湿润→抹灰饼和标筋→搅拌砂浆→刷水泥浆结合层→铺水泥砂浆面层→木抹子搓平→铁抹子压第一遍→第二遍压光→第三遍压光→养护现制水磨石地面施工工艺流程:基层处理→找标高→弹水平线→铺抹找平层砂浆→养护→弹分格线→镶分格条→拌制水磨石拌合料→涂刷水泥浆结合层→铺水磨石拌合料→滚压、抹平→试磨→粗磨→细磨→磨光→草酸清洗→打蜡上光预制水磨石地面施工工艺流程:基层处理→定线→水磨石板浸水→砂浆拌制→基层洒水及刷水泥浆→铺水泥砂浆结合层及预制水磨石板→养护灌缝→贴镶踢脚板→酸洗打蜡陶瓷锦砖地面施工工艺流程:清理基层、弹线→刷水泥素浆→水泥砂浆找平层→水泥浆结合层→铺贴陶瓷锦砖→修理→刷水、揭纸→拨缝→灌缝→养护塑料板地面施工工艺流程:基层处理→弹线→试铺→刷底子胶→铺贴塑料地面→铺贴塑料踢脚板→擦光上蜡活动地板施工工艺流程:基层处理→找中、套方、分格、弹线→安装支座和横梁组件铺设活动地板面层→清擦和打虹大理石、花岗石及碎拼大理石地面施工艺流程:准备工作→试拼→弹线→试排→刷水泥浆及铺砂浆结合层→铺大理石板块(或花岗石板块) →灌缝、擦缝→打蜡大理石(或花岗石)踢脚板工艺流程①:粘贴法:找标高水平线→水泥砂浆打底→贴大理石踢脚板→擦缝→打蜡灌浆法找标高水平线→拉水平通线→安装踢脚板→灌水泥砂浆→擦缝→打蜡碎拼大理石面层施工工艺流程:挑选碎块大理石→弹线试拼→基层清理→扫水泥素浆→铺砂浆结合层→铺大理石碎块→灌缝→磨光打蜡缸砖、水泥花砖、通体砖地面施工工艺流程:基层处理→找标高、弹线→抹找平层砂浆→弹铺砖控制线→铺砖→勾缝、擦缝→养护→踢脚板安装预制混凝土板块和水泥方砖路面铺设施工工艺流程:灰土垫层→找标高、拉线→马路牙子→铺砌路面砖→灌缝长条、拼花硬木地板施工工艺流程:厕、浴间涂膜防水施工工艺标准安装木搁栅→钉木地板→刨平→净面细刨、磨光→安装踢脚板厕、浴间涂膜防水施工工艺标准聚氨酯防水涂料施工工艺流程:清扫基层→涂刷底胶→细部附加层→第一层涂膜→第二层涂膜→第三层涂膜和粘石渣→防水层试水→防水层验收氯丁胶乳沥青防水涂料施工工艺流程:基层处理→涂刮氯丁胶乳沥青水腻子→刮第一遍涂料→细部构造和加强层→铺贴玻璃丝布(或无纺布) 同时刷二遍涂料→刷第三遍涂料→刷第四遍涂料→蓄水试验→防水层验收SBS橡胶改性沥青防水涂料施工工艺流程:基层处理→涂刷第一遍涂料→细部处理一布二涂→蓄水试验→防水层验收地。
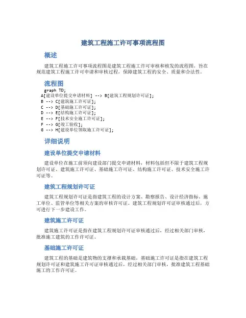
建筑工程施工许可事项流程图概述建筑工程施工许可事项流程图是建筑工程施工许可审核和核发的流程图,旨在规范建筑工程施工许可申请和审核过程,保障建筑工程的安全、质量和合法性。
流程图graph TD;A[建设单位提交申请材料] --> B[建筑工程规划许可证];B --> C[建筑施工许可证];C --> D[基础施工许可证];D --> E[结构施工许可证];E --> F[技术安全施工许可证];F --> G[竣工验收];G --> H[建设单位领取施工许可证];详细说明建设单位提交申请材料建设单位在施工前须向建设部门提交申请材料,材料包括但不限于建筑工程规划许可证、建筑施工许可证、基础施工许可证、结构施工许可证、技术安全施工许可证等。
建筑工程规划许可证建筑工程规划许可证是指建筑工程的设计方案、勘察报告、设计经济指标、施工单位、监管单位等相关方案的审核许可证。
建筑工程规划许可证审核通过后,方可进行下一步建设工作。
建筑施工许可证建筑施工许可证是指在建筑工程规划许可证审核通过后,经过相关部门审核,批准施工建筑的工作许可证。
基础施工许可证建筑工程的基础是建筑物的支撑和承载基础,基础施工许可证是指在建筑工程规划许可证和建筑施工许可证审核通过后,经过相关部门审核,批准建筑工程基础施工的工作许可证。
结构施工许可证结构施工许可证是指在建筑工程规划许可证、建筑施工许可证和基础施工许可证审核通过后,经过相关部门审核,批准建筑工程结构施工的工作许可证。
技术安全施工许可证技术安全施工许可证是指在建筑工程规划许可证、建筑施工许可证、基础施工许可证和结构施工许可证审核通过后,经过相关部门审核,批准建筑工程技术安全施工的工作许可证。
竣工验收竣工验收是指建筑工程完成后,经过验收机构验收合格后,方可领取施工许可证。
建设单位领取施工许可证建设单位在完成了以上所有步骤后,经过相关部门审核,方可领取属于自己的施工许可证。
业 主 提 供总承包施工单位监理工程师审批监理工程师查验总承包施工单位施工单位监理工程师查验接下页建筑工程施工测量工序流程图一、施工测量前期准备规划总 平面图单位工程 施工图三 者 (合 一) 统 一转发规划部门(灰测绘单位 成果资料人员上岗证、仪器检定 证实测方案B2-1(编制、审核、审 方案批)不同意线)验线合格通知单业主现场交桩(规划验线合格)测 绘单位实测单位工程楼座桩依据一、 二、工程定位测同 意注:B2-1(A1监)工程技术文件报审表量工程定位桩、外控 (高程、平面)网、 桩位保护标识工程定位测量成果资料1、 B2-2 施工测量放线报验表2、 C3-1 工程定位测量记录资料规程 测量规程工程定位测量 成果资料不同意3、 测绘成果查验记录4、 平面定位复测记录5、 高程查验引测记录6、 平面定位控制桩布置图7、 原始地面方格网标高(视合同)8、 测绘成果(平面、高程)单三、土方施工前测量工同 意作技术组 土方开挖图(编制、审核、审批)外控桩 现场放的降水井位、桩位、基坑上口线B2-1 降水、护坡、基坑 B2-2 井位、桩位、上口线 不同意同意注:B2-2(A2 监)施工测量放线报验表监理工程师查验施工单位施工单位监理工程师查验接下页高程意四、土方施工测监理同意注:C5-4交接检查记录量若土方开挖、降水、护坡桩为分包方施工则需进行交接C5-4测坑上、桩头位移观测点实测坑上护坡桩桩头预留位移观测点位移量位移基准点抄基坑立壁上留点(腰桩)距基坑底整米数标高值或高程点交——移交单位接——接收单位见证-总包或监理单位位移观测成果资料:①B2-2②位移观测成果基础依据高程引测记录:三个外控桩腰桩按±0.00负整米数值投测主控轴线基坑下口线、集水坑、电梯井位置线及坑底、集水坑、电梯井底高程①B2-2②高程引测记录五、垫层施工测量实测坑底高程地基验槽测量记录:(C5-5)附件①B2-2②坑底下口线平面图③坑底、集水坑底、电梯井坑底高程不同意同意注:C5-5地基验槽检查记录(工程技术用表)投测主控轴线外控桩腰桩(高程)基础垫层施工前:垫层外轮廓边线,集水坑,电梯井上、下边线及标高桩;基础垫层上:基础底外轮廓线、集水坑、电梯井、垫层标高、基槽断面尺寸和坡度测10.0×10.0m梅花状垫层标高桩垫层上(基槽验线)测量成果资料:①B2-2;②C3-2;③平面自检(交接检)记录(自存);④垫层上实测不同(自存)同意注:C3-2基槽验线记录监理工程师查验总承包施工单位总承包施工单位 监理工程师查验接下页监理同意六、防水保护层施工测量腰桩 (高程点)外控桩腰桩 (高程点)防水卷材上做 3.0m ×3.0m 踏饼(标高)投测主控轴线基础板底线:(主体生根线) 墙、柱轴线、边线、梁边线、集 水坑、电梯井上、下口边线、基 础外边线(视情况)基础板底测量成果资料1、 B2-22、 C3-33、 C3-44、 标高复测记录 (自存)实测防水保护层上高程 抄测基础顶标高线资料规程 测量规程基础板底测量成果资料不同意 同 意七、基础(楼层)面施工测量投测主控轴线5、 保护层上实测高程6、 平面自检(交接检)记录(自存) 注:C3-3 楼层平面放线记录 C3-4 楼层标高抄测记录外控桩高程点基础(楼层)砼面:墙、柱轴线、 边线,借线,门窗洞口线(垂直度 偏差),集水坑、电梯井、设备线实测砼板面高 程基础(楼层)砼面测量成果资料: ①B2-2; ②C3-3③平面自检(交接检)记录(自存)④基础(楼层)砼面实测高程(自 存) 不同意提醒业主,配合测 绘单位首层规划验线首层规划验线成果 单与工程规划位置、 尺寸不符找原因向 业主汇报 首层规划验线 成果单与工程 规划位置、尺 寸一致同 意监理工程师查验总承包施工单位总承包施工单位监理工程师查验同意使用八、楼层(墙、柱)标高(建筑+0.500m 或+1.000m )线抄测引测三个标高点高程点 三个抄测楼层墙、柱:建筑标 高+0.500m 或+1.000m 线楼层标高抄测成果资料: ①B2-2; ②C3-4; ③标高复测记录(自存)不同意同 意九、建筑物垂直度、标高总高测量记录(结构完及竣工)阳角屋顶同点首层基准点首层高程点① 阳角屋顶双向垂直度偏差值 ② 外檐屋顶距散水顶面高度外檐屋顶高度建筑物垂直度、标高总高测量成 果资料(结构完工及竣工) ①B2-2; ②C3-5不同意提醒业主,配合测 绘单位竣工规划验 收竣工规划验收成果 单与工程规划位置、 尺寸不符找原因向 业主汇报竣工规划验收成 果单与工程规划 位置、尺寸一致。
房屋建筑工程施工流程图11522一、建筑施工中的几个备案:1、安全开工备案(向质监站备案);2、活动房备案(向质监站备案);3、物料提升机、塔吊等起重机械使用前备案(向质监站备案);4、工程竣工备案(由建设单位向建设局备案);二、建筑施工中的几个验收:1、基槽验收:土方开挖后基槽验收,并形成书面地基验槽记录。
由项目部提出申请,监理工程师组织建设、设计、勘察、施工、分包等单位负责人员进行共同验收。
2、检验批验收:每一层或其他部位的模板、钢筋、混凝土、砖砌体等施工完毕,应进行验收,并形成书面验收记录。
由项目部提出申请,监理工程师组织建设、设计、勘察、施工、分包等单位负责人员进行共同验收。
3、分部、分项验收:在检验批验收合格的基础上,由项目部提出申请,监理工程师组织建设、设计、勘察、施工、分包等单位负责人员进行共同验收。
4、中间结构验收:砖砌体施工完毕,欲进入抹灰等装修阶段施工之前,必须请质监站进行中间结构监督验收。
由项目部提出申请,监理工程师组织建设、设计、勘察、施工、分包等单位负责人员进行共同验收。
5、中间结构验收:砖砌体施工完毕,欲进入抹灰等装修阶段施工之前,必须请质监站进行中间结构监督验收。
由项目部提出申请,监理工程师组织建设、设计、勘察、施工、分包等单位负责人员进行共同验收。
6、建筑节能专项验收:节能施工完毕,必须请质监站进行节能工程监督验收。
由项目部提出申请,监理工程师组织建设、设计、勘察、施工、分包等单位负责人员进行共同验收。
7、工程预验收:竣工扫尾工程结束后,由项目部提出申请,监理工程师组织建设、设计、勘察、施工、分包等单位负责人员进行共同验收。
8、分户验收验收:预验收结束后,必须请质监站进行节能工程监督验收。
由项目部提出申请,监理工程师组织建设、设计、勘察、施工、分包等单位负责人员进行共同验收。
9、工程竣工验收:施工单位完成所有合同及设计图纸内容后,由项目部向监理工程师提交竣工报告,总监理工程师审核签署意见后报甲方工程师验收。
工程建设项目全流程图一、工程建设项目前期工作流程1.1 工程建设项目基本流程1.2工程建设项目建设项目投资决策(建议书、可研)流程1.3 工程建设项目建设项目设计阶段工作流程1.4 工程建设项目准备阶段工作流程二、工程建设项目管理流程2.1 工程建设项目管理基本流程2.2 招投标基本流程2.3 合同签订流程2.4 施工准备流程三、项目风险管理与信息管理流程3.1 项目风险管理流程3.2 项目信息管理流程3.3 竣工验收流程四、工程项目监理工作基本流程4.1 工程项目实施监理的总流程4.2 施工准备阶段监理工作流程4.3 施工阶段工程投资控制流程4.4 施工阶段工程进度控制流程4.5 施工阶段工程质量控制流程4.6 施工阶段安全监理控制流程4.7 合同管理控制流程4.8 信息管理控制流程4.9 组织协调控制流程4.10 工程质量问题及工程质量事故处理流程4.11 工程安全事故处理流程4.12 工程洽商控制及签证工作流程4.13 工程竣工验收控制流程一、工程建设项目前期工作流程1.1工程建设项目基本流程1.2建设项目投资决策(建议书、可行性研究报告)流程政府投资项目企业投资项目1.3 工程建设项目建设项目设计阶段工作流程1.4 工程建设项目准备阶段工作流程二、工程项目建设管理流程2.1 工程建设项目管理基本流程三、项目风险管理与信息管理流程3.1 项目风险管理流程·消极保留·非保险转移·消极保留·积极保留·保险转移·减小风险3.2 项目信息管理流程3.3 竣工验收流程四、工程项目监理工作基本流程4.9 组织协调控制流程4.10 工程质量问题及工程质量事故处理流程4.11 工程安全事故处理流程4.12 工程洽商控制及签证工作流程4.13 工程竣工验收控制流程4.14 保修阶段监理工作流程。