M集群通信解决方案
- 格式:doc
- 大小:376.00 KB
- 文档页数:13
基于民航800M数字集群信号干扰的故障排查与解决方案作者:张智慧来源:《中国科技博览》2018年第25期[摘要]本文主要是介绍沈阳民航800M数字集群出现的干扰故障时的案例,以及分析故障原因,找出解决故障的方法。
[关键词]800M数字集群、故障案例、故障原因、解决方案。
中图分类号:TN99.5 文献标识码:A 文章编号:1009-914X(2018)25-0093-011 引言(一)集群是一种共享资源、分担费用、共用信道设备及服务的多用途、高效能的无线调度通信系统,呼叫方式为PTT (Push To Talk)的一种专业移动通信系统,集中控制和管理信道并动态方式分配信道给用户。
数字集群通信系统采用先进的数字技术,数字信令方式,语音数字编码技术,先进的调制解调技术,数字集群系统集多功能于一体,在技术上和系统容量上满足大型共网的建设要求,能提供指挥调度、电话互联、数据传输、短消息收发等多种业务。
(二)数字集群通信系统的特点是:1、全双工通信方式;2、呼叫建立速度快;3、主叫按下PTT键,即可建立通信链路;4、被叫无需任何操作,即可接听;5、松开PTT键,系统即可释放链路;呼叫模式为一对一的私密呼叫和一对多的群组呼叫。
(三)本站数字集群通信系统的组成:1、基站:由站点控制器(SC)、若干基本无线收发信机(BR)、收发天线、天馈线系统和电源等设备组成。
2、移动台:用于运行中或停留在某未定地点进行通信的用户台,包括车载台、便携台的手持台。
3、主控制中心(MSO):包括系统控制器、系统管理终端和电源等设备,主要控制和管理整个集群通信系统的运行、交换和接续。
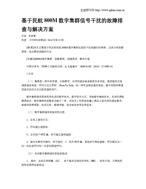
2 故障案例桃仙集群有线通信部,集群室值班员接到用户申告。
桃仙机场T3航站楼A、B、C岛800M数字集群对讲机无信号。
在接到申告后值班员按照应急报告程序规定向本站领导进行上报,并针对T3航站楼内A、B、C岛故障现象进行如下分析:(1)有遮挡物。
当场内遮挡信号正常收发, T3航站楼A、B、C岛的数字集群信号是由MTS2的信号进行工作,如图,图中所示为集群MTS2对T3航站楼A、B、C岛的信号覆盖。
350M集群通信系统概述集群通信业务是指利用具有信道共用和动态分配等技术特点的集群通信系统组成的集群通信共网,为多个部门、单位等集团用户提供的专用指挥调度等通信业务。
集群通信系统,是一种高级移动调度系统,代表着通信体制之一的专用移动通信网发展方向。
它是按照动态信道指配的方式实现多用户共享多信道的无线电移动通信系统。
该系统一般由终端设备、基站和中心控制站等组成,具有调度、群呼、优先呼、虚拟专用网、漫游等功能。
集群通信系统的可用信道可为系统的全体用户共用,具有自动选择信道功能,它是共享资源、分担费用、共用信道设备及服务的多用途、高效能的无线调度通信系统。
模拟集群通信与数字集群通信模拟集群通信采用模拟话音进行通信,整个系统没有数字制技术,后来为了使通信连接更为可靠,不少集群通信系统供应商采用了数字信令,使集群通信系统的用户连接比较可靠、联通的速度有所提高,而且系统功能也相应增多。
数字集群通信网是二十世纪末兴起的新型移动通信系统,它除了具备公众移动通信网(GSM、CDMA)所能提供的个人移动通信服务外,还能实现个人与群体间的任意通信,并可进行自主编控,是集对讲机、GSM、CDMA和图像传输于一体的智能化通信网。
数字集群通信在技术上的特点和优势决定了它不仅具备个人通信的全部功能,而且它能控制与实现个人与群体间任意通讯,性高,功能丰富,真正全面实现了通讯的智能化。
另外,经调研80%通话来自于团队部的工作联络,数字集群由于其部矛盾通话成本极低,从而大大降低了团队的通信开支,在强调社会管理成本控制和企业成本核算的今天,数字集群通信网特别适合中国国情,能为使用者带来明显的经济效益。
数字集群通信网主要应用于政府管理部门、工商企业、公安、铁路、交通、水利、能源、工商、税务、证券等企业部联络和指挥控制。
同时,某些专业人士对它也有极大的需求。
无论大型演习或是防讯抗洪斗争,有了全通网,调动千军万马从此无需千呼万唤;警察执勤巡逻,可以利用手机即时与其专用数据中心查证,伪造证照立马现形。
现状分析我国公安集群无线通信系统所采用的通信体制是MPT1327集群信令系统和在“MPT1327集群脑系统接口性能规范”基础上制定的CPSX编号制式。
MPT1327模拟集群系统是最早引入我国的集群系统。
首先,系统内部没有制定互联的标准,造成各厂商之间无法互联互通,甚至在同一省市由于存在不同厂商的模拟系统,同一地市的公安部门都无法互联互通,全国公安联网更是天方夜谭,根本无法实现;其次,由于MPT1327固有的技术缺陷,移动终端无法越区切换,移动终端从某一基站覆盖范围移动到另一基站覆盖范围是通信将中断,给实际工作带来诸多不便;第三,由于数据功能和数据接口没有定义,除语音调度外,系统更多功能无法实现,单纯的对讲功能已不能满足用户的需要;第四,模拟系统专网建设需要投入较高的建设成本,每年还要投入大量的人力和资金进行维护,这不是一般的用户能够承受的;第五,随着数字移动通信技术的飞速发展以及国家加强对无线频点的管制,用户很难再申请到新频点,模拟运营面临停牌,模拟集群网已趋向淘汰。
需求说明随着社会经济的不断发展,日常公共安全管理、重大活动勤务保障和反恐处突的需求非常迫切,公安机关对无线通信的需求不断增长,现有频率资源十分紧张,频率干扰日益严重,缺乏通信安全手段,现有模拟系统无法支持大容量数据业务(大容量的GPS定位等),公安无线通信难以满足同一指挥、反应快速、协调有序、安全准确、运转高效、可靠地进行通信联络和信息传输。
系统在满足公安需求的前提下存在以下亟待解决的问题:◆频率资源不足现有模拟通信频率带宽为25KHz,可用于公安集群通信的频点仅为160对,难于建设更多集群基站和信道,无法增加覆盖范围和移动用户,已经严重制约了无线通信系统的发展。
◆信号干扰日益严重城市无线电波传输环境越来越恶劣,对现有公安无线通信带来了直接的影响。
另外,由于在部分省市公安的市区采用了模拟集群同播、模拟常规等同播系统,造成重叠区同频信号干扰严重,这不但直接影响了警务活动的效率,更可能在关键时刻造成不可挽回的损失。
集群移动通信系统1·引言1·1 背景与目的在当今互联网时代,集群移动通信系统已成为现代社会不可或缺的关键技术之一。
随着移动设备的普及与通信技术的不断发展,集群移动通信系统的需求也日益增加。
本文档旨在提供关于集群移动通信系统的详尽介绍与相关指南,帮助用户了解该系统的工作原理、架构和应用场景,以及潜在的挑战和解决方案。
1·2 文档范围本文档适用于所有对集群移动通信系统感兴趣的用户、开发者和运营商。
它涵盖了系统的基本概念、技术架构、关键特性和应用示例。
此外,本文档还包括与集群移动通信系统相关的法律名词和注释,以及附加的参考资料。
2·系统概述2·1 系统定义集群移动通信系统是一种基于集群化网络和移动通信技术的系统,用于在移动设备间进行通信和数据交换。
它通过建立多个移动设备之间的连接,实现高效的信息传输和协作。
2·2 系统架构集群移动通信系统由以下几个主要组件组成:●集群控制器:负责集群的管理和协调,包括设册、路由分配和任务调度等功能。
●移动设备:参与集群通信的移动终端设备,可以是智能方式、平板电脑或其他具备通信功能的设备。
●通信网络:提供移动设备之间的通信支持,可以是无线局域网、蜂窝网络或其他无线通信技术。
2·3 系统特性●高可靠性:集群移动通信系统具有自我修复和容错机制,能够在设备故障或通信中断的情况下保持稳定的连接。
●高效性:系统通过优化路由算法和数据传输机制,实现低延迟和高吞吐量的通信性能。
●可扩展性:系统支持动态增加或删除移动设备,以适应不同规模和需求的集群通信。
3·系统部署与配置3·1 硬件要求●集群控制器:建议使用高性能的服务器或云平台,具备足够的计算和存储能力。
●移动设备:要求设备具备良好的通信和计算性能,支持安装系统所需的应用程序和协议栈。
3·2 软件要求●集群控制器:建议使用专用的集群管理软件,提供集中管理和监控的功能。
0M集群通信解决方案嘿,各位客官,今儿个给大家带来一份重量级的方案——0M集群通信解决方案。
别看这名字高大上,其实里面的内容都是接地气的干货。
咱们这就开始吧!一、背景篇在这个信息爆炸的时代,通信技术可是发展的火车头。
咱们国家近年来在通信领域取得的成就,那可是有目共睹的。
但是,现有的通信技术还存在一些瓶颈,比如信号覆盖不均匀、网络拥堵等问题。
为了解决这些问题,我们提出了0M集群通信解决方案。
二、方案篇1.技术原理0M集群通信技术,简单来说,就是将多个通信基站组成一个集群,通过智能调度算法,实现基站之间的资源共享,从而提高通信效率。
这个技术原理说起来简单,但实现起来可不容易。
2.关键技术(1)智能调度算法智能调度算法是0M集群通信技术的核心。
它通过分析用户需求、基站负载、网络状况等因素,实现基站之间的动态分配资源,确保用户在任何时候都能享受到最优的通信服务。
(2)基站虚拟化基站虚拟化技术,是将一个物理基站虚拟成多个逻辑基站,实现基站资源的最大化利用。
这样一来,基站之间的资源就可以互相借用,大大提高了通信效率。
3.实施方案(1)基站部署在实施0M集群通信技术时,要对现有基站进行升级改造。
这包括:增加基站数量,提高基站之间的互联互通能力,以及采用更先进的通信设备。
(2)网络优化网络优化是关键。
通过对基站之间的信号进行智能调度,实现网络资源的合理分配,降低网络拥堵现象。
(3)用户接入用户接入是0M集群通信技术的一环。
我们需要为用户提供便捷的接入方式,比如:eSIM卡、短信认证等。
三、优势篇1.信号覆盖范围广0M集群通信技术通过基站之间的资源共享,实现了信号覆盖范围的扩大,让用户在任何地方都能享受到优质的通信服务。
2.通信效率高智能调度算法和基站虚拟化技术,让0M集群通信技术在通信效率上有了质的飞跃。
用户在通信过程中,不再受到网络拥堵的困扰。
3.资源利用率高0M集群通信技术实现了基站资源的最大化利用,降低了通信成本,提高了企业的经济效益。
mqtt集群方案在现代的物联网应用中,传感器设备的数量和数据量快速增长,为了满足高并发和高可靠性的需求,采用MQTT(Message Queue Telemetry Transport)协议的集群方案成为了一种重要选择。
本文将介绍MQTT集群的相关概念以及常用的集群方案。
一、MQTT集群方案概述MQTT是一种轻量级的发布/订阅消息协议,它适用于低带宽和不稳定网络环境下的物联网通信。
MQTT集群方案的主要目的是提高消息传输的性能和可用性,确保消息能够高效地传递到订阅者。
二、MQTT集群方案实现方式1. 主从模式主从模式是一种常见的MQTT集群实现方式,其中一个节点作为主节点(Master),其他节点作为从节点(Slave)。
主节点负责接收所有的发布消息,并根据订阅关系将消息发送给相应的从节点。
从节点负责维护订阅关系并将消息发送给订阅者。
主从模式的优点是简单易用,适用于规模较小的物联网应用。
然而,它存在单点故障的问题,如果主节点失效,整个集群将无法正常工作。
2. 多主模式多主模式是在主从模式的基础上进行改进,集群中可以同时存在多个主节点。
每个主节点都可以接收和处理发布消息,并根据订阅关系将消息发送给相应的从节点。
多主模式提高了系统的可用性和性能,并解决了单点故障的问题。
多主模式的实现方式有多种,可以使用共享文件系统或者数据库来实现主节点之间的消息同步和状态同步。
3. 分片模式分片模式是一种更为复杂但也更为可扩展的MQTT集群方案。
在分片模式中,集群中的每个节点都负责处理特定范围的订阅关系和消息传输。
当消息发布时,集群根据订阅关系和节点负载情况将消息分发到相应的节点。
分片模式的优点是可以灵活扩展节点数量,提高系统的可伸缩性和容错能力。
然而,由于涉及到节点之间的消息路由和负载均衡,分片模式的实现相对复杂,并需要考虑节点之间的通信延迟和一致性控制。
三、MQTT集群方案的选型考虑因素在选择适合的MQTT集群方案时,我们需要考虑以下因素:1. 可用性:集群方案应具备高可用性,并能在节点故障时自动切换和恢复。
集群解决方案随着科技的不断进步,计算机技术日新月异,人们的数据处理需求也在不断增长。
在处理大规模数据和复杂任务时,传统的单一服务器往往无法满足要求,因此,集群解决方案应运而生。
本文将介绍集群解决方案及其在实践中的应用。
一、什么是集群解决方案是一种通过将多个独立计算节点组合成工作单元的方法,以达到提高计算能力和可靠性的目的。
每个计算节点都是一个独立的服务器,它们通过高速网络连接在一起,共同完成任务。
集群解决方案的核心理念是并行计算,即将任务拆分成多个子任务并分配给不同计算节点进行同时处理。
二、集群解决方案的应用领域1. 数据分析与挖掘在大数据时代,数据分析与挖掘成为许多企业不可或缺的一环。
通过集群解决方案,可以将庞大的数据集分成若干部分,分配给集群中的不同节点进行并行计算,提高数据处理效率。
同时,通过集合多个计算节点的计算能力,可以更快地完成复杂的数据挖掘任务。
2. 科学计算与模拟在科学领域,模拟和计算是非常重要的工具。
许多科研项目需要进行大规模的计算和模拟,而集群解决方案能够提供高性能计算环境。
科研人员可以将复杂的数学模型分解成多个子任务,并分配给集群中的不同节点进行并行计算,从而加快计算速度并提高准确性。
3. 高性能服务器集群对于大型企业和机构而言,高性能服务器是不可或缺的基础设施。
通过搭建集群解决方案,可以实现高性能计算和存储,满足企业的大规模数据处理和分析需求。
此外,集群解决方案还可以提供高可用性和容错能力,确保业务的连续性。
三、集群解决方案的实施要实施一个高效的集群解决方案,需要考虑以下几个方面:1. 网络架构集群的网络架构是构建一个高效集群解决方案的关键。
高速和可靠的网络连接可以确保节点间的数据传输和通信效率,提高整个集群的工作效果。
2. 软件平台选择合适的软件平台对于集群解决方案的实施至关重要。
开源的软件平台如Hadoop和Spark等提供了丰富的工具和框架,方便集群管理和任务调度的实现。
350M集群通信解决方案我国公安集群无线通信系统所采用的通信体制是MPT1327集群信令系统和在“MPT1327集群脑系统接口性能规范”基础上制定的CPSX编号制式。
MPT1327模拟集群系统是最早引入我国的集群系统。
首先,系统内部没有制定互联的标准,造成各厂商之间无法互联互通,甚至在同一省市由于存在不同厂商的模拟系统,同一地市的公安部门都无法互联互通,全国公安联网更是天方夜谭,根本无法实现;其次,由于MPT1327固有的技术缺陷,移动终端无法越区切换,移动终端从某一基站覆盖范围移动到另一基站覆盖范围是通信将中断,给实际工作带来诸多不便;第三,由于数据功能和数据接口没有定义,除语音调度外,系统更多功能无法实现,单纯的对讲功能已不能满足用户的需要;第四,模拟系统专网建设需要投入较高的建设成本,每年还要投入大量的人力和资金进行维护,这不是一般的用户能够承受的;第五,随着数字移动通信技术的飞速发展以及国家加强对无线频点的管制,用户很难再申请到新频点,模拟运营面临停牌,模拟集群网已趋向淘汰。
随着社会经济的不断发展,日常公共安全管理、重大活动勤务保障和反恐处突的需求非常迫切,公安机关对无线通信的需求不断增长,现有频率资源十分紧张,频率干扰日益严重,缺乏通信安全手段,现有模拟系统无法支持大容量数据业务(大容量的GPS定位等),公安无线通信难以满足同一指挥、反应快速、协调有序、安全准确、运转高效、可靠地进行通信联络和信息传输。
系统在满足公安需求的前提下存在以下亟待解决的问题:◆频率资源不足现有模拟通信频率带宽为25KHz,可用于公安集群通信的频点仅为160对,难于建设更多集群基站和信道,无法增加覆盖范围和移动用户,已经严重制约了无线通信系统的发展。
◆信号干扰日益严重城市无线电波传输环境越来越恶劣,对现有公安无线通信带来了直接的影响。
另外,由于在部分省市公安的市区采用了模拟集群同播、模拟常规等同播系统,造成重叠区同频信号干扰严重,这不但直接影响了警务活动的效率,更可能在关键时刻造成不可挽回的损失。
350兆数字集群通信系统解决方案目录一、行业背景 (1)二、建设目标 (1)三、建设内容 (1)四、解决方案 (2)4.1系统架构 (2)4.2系统功能 (3)4.2.1无缝漫游 (3)4.2.2全面的选呼功能 (4)4.2.3可视化调度 (4)4.2.4调度台通讯 (4)4.2.5系统管理 (5)4.2.6智能录音 (5)五、项目实施与售后服务 (5)1.项目声明 (5)2.组织机构 (5)3.项目管理 (6)4.项目监理 (6)5.技术文档 (6)6.业务、技术培训 (7)7.运行维护、升级要求 (7)8.保密及版权要求 (7)一、行业背景数字集群公网是一种利用现代数字通信技术,公用频率、公用设施、共享覆盖、共享业务、分担费用,使每个部门在集群网络基础上建立功能性的虚拟专网,从而享受方便、可靠服务的数字集群组网方式。
各地相继建设了数字集群政府共网,为应急联动部门提供了统一、安全、快速、高效的无线指挥调度系统,保障了各类大型活动和重大事件的指挥调度通信通畅。
350兆集群通信系统是以话音为主的无线指挥通信系统,是目前指挥调度、救灾抢险、交通管理、社会治安、重大保卫活动以及日常警务必不可少的重要无线通信手段。
所以,为了促进警察业务的不断提高,增加相关部门对突发事故与应急保障的处理能力,建设350 MHz警用集群通信系统是非常有必要的。
二、建设目标本方案根据有关部门的实际通信需求,在部门原有通信系统基础上,在适当地点选址,补建站点,组建一套安全可靠、稳定实用、操作便利、管理和维护方便并且具有良好的扩展性的覆盖所需范围的集群通信系统网络。
网络能够提高通信容量和系统稳定性,适应当前公安业务发展的需求。
系统具有传统的单呼、组呼、群呼业务;能够对通话内容进行监听以及录音管理;具备后台操作管理模块,对系统进行远程的才做和维护;集成GIS组件,使指挥调度更加直观明了。
三、建设内容350兆数字集群无线通信系统,解决大量干警语音通信的需要,解决跨部门跨区域通话的需要,解决用户大范围漫游使用的需要。
1.1公安无线集群通信系统公安无线通信系统使用三号线运营通信的800MHz无线数字集群通信系统(系统已签定了供货合同),在大坪安防指挥中心、赖家桥消防指挥中心各设800MHz数字集群系统的调度台1套,三号线通信无线系统提供接入条件,本系统需解决接口;公安用户分成一个或多个群,三号线一期工程公安配置800MHz 数字集群系统安防和消防调度台各1套(含基站扩容接口)、车载台6台(安防2台、消防4台)、固定台4台(安防和消防各1台,2个派出所各1台)、手持台安防70台、消防30台,充电器4台。
二号线还使用目前的400MHz(低端)无线专用信道通信系统不变。
1.1.1技术规格:1.1.1.1调度台调度员通过调度台可以呼叫本部门移动用户,并具有最高优先权。
能显示各种呼叫信息:序号、时间、车组号、车次号、ID号、呼叫状态、数据信息内容;应能给出各种呼入的提示音;应配有专用音频接口装置;并能实施系统的相应话音功能。
能显示呼叫序号、时间、ID号、呼叫状态、数据信息内容;应能给出各种呼入的提示音;应配有专用音频接口装置;并能实施系统的相应话音功能。
人机界面应采用中文图形界面。
并应操作方便、友好,使调度员能够方便地使用所有调度指挥功能。
承包人应给出操作界面的建议。
调度台设备由调度服务器和基于计算机的调度台终端所组成(显示器采用液晶屏),调度服务器与调度台应采用服务器/客户机配置方式,调度服务器应考虑冗余备份。
其外围设备包括麦克风、扬声器和手柄等。
调度员通话应具有麦克、扬声器和手柄两种方式,行车调度员配有鼠标通话操作方式外,还有键盘或触摸屏操作方式。
1.1.1.2固定台发射机电性能要求✓工作频段:806-821MHz✓信道间隔:25kHz✓输出功率:≥3W✓射频输出阻抗:50欧姆✓频率精度:±0.2ppm✓离散寄生发射:≤-36dBm(100kHz的测量带宽)✓载波带外辐射:<-80dBc(载频偏离100-250MHz)✓邻道功率:-60dBc接收机电性能要求✓工作频段:851-866MHz✓信道间隔:25kHz✓静态参考灵敏度:-112dBm✓动态参考灵敏度:-103dBm✓射频输入阻抗:50欧姆✓同频干扰抗扰性:C/Ic19dB✓邻道干扰抗扰性:C/Ia–45dB✓阻塞:-40dBm(偏离标称接收机频率50kHz~100kHz)✓寄生响应抑制:67dB✓互调响应抗扰性:65dB✓无用传导发射最大允许电平:-57dBm(9kHz~1GHz)✓用辐射发射最大允许电平:-57dBm(30MHz~1GHz)其他要求✓天线安装方式:车站固定电台采用室内安装方式。
集群通信解决方案在现代计算机系统中,集群已经成为了提高性能和可靠性的重要组件。
然而,集群通信是集群系统中一个非常重要的问题,因为它直接影响到集群系统中的任务调度、数据管理、资源调配等核心问题。
在这篇文档中,我们将从集群通信的需求分析出发,介绍集群通信的基本原理,然后详细介绍现有的几种集群通信解决方案,并对其进行评估和比较。
集群通信的需求分析在集群系统中,各个节点之间需要进行通信来完成一些重要的任务。
这些任务可能包括共享数据、协同计算、任务调度、事件通知等。
在实际应用中,要求集群通信具有以下特点:1.高效性:集群通信需要具有高效的性能,能够在各种负载情况下保持低延迟和高吞吐量。
2.可扩展性:随着节点的增加,集群通信需要具有良好的可扩展性,而且可以动态地适应节点的增加或减少,避免单点瓶颈问题。
3.可靠性:集群通信需要具有高度的可靠性,能够自动恢复故障节点,防止数据丢失和系统崩溃。
4.安全性:集群通信需要具有高度的安全性,可以保护数据的机密性和完整性,避免被非法使用或篡改。
5.易用性:集群通信需要具有良好的易用性,能够为用户提供简洁、直观、一致的编程接口。
集群通信的基本原理集群通信的基本原理是通过网络连接将各个节点连接起来,形成一个互相协作的系统。
在集群系统中,节点之间的通信可以采用不同的模式,例如同步通信、异步通信、单向通信、双向通信等。
此外,集群通信还需要采用特定的通信协议来实现数据交换和消息传递。
常见的集群通信协议包括TCP/IP、MPI、InfiniBand等。
现有的集群通信解决方案目前,市面上存在多种集群通信解决方案,包括:1. MPIMPI是最常用的集群通信标准之一,它提供了丰富的功能和稳定的性能,被广泛应用于高性能计算领域。
MPI采用了消息传递的方式来进行节点之间的通信,通过发送和接收消息来实现数据交换和任务调度。
MPI还提供了一系列标准函数和接口,为用户提供方便的编程方式。
MPI的优点包括可扩展性强、移植性好、可靠性高等。
中石油科技园区数字集群通信系统解决方案目录1.概述 (3)1.1.项目背景 (3)1.2.数字集群通信优势 (4)1.3.设计原则 (4)1.3.1.先进性和适用性 (4)1.3.2.标准性和开放性 (4)1.3.3.可靠性和稳定性 (4)1.3.4.灵活性和兼容性 (5)1.3.5.实用性和经济性 (5)1.3.6.安全性和保密性 (5)1.3.7.扩展性和升级能力 (5)1.3.8.可管理性和易维护性 (5)1.4.建设目标 (5)1.4.1.集群系统 (6)1.4.2.组呼、单呼、群呼 (6)1.4.3.调度台通讯 (6)1.4.4.语音管理 (6)1.4.6.设备定位 (7)2.系统总体设计规划 (7)2.1.系统结构图 (7)2.2.系统功能 (8)2.2.1.IP网络互联、实现超级覆盖 (8)2.2.2.无缝漫游 (8)2.2.3.全面的选呼功能 (8)2.2.4.GPS定位 (8)2.2.5.可视化调度 (9)2.2.6.直通(Direct Talk)技术 (9)2.2.7.系统管理 (9)2.2.8.智能录音 (9)3.调度平台应用 (9)3.1.数据配置 (10)3.1.1.设备管理 (10)3.1.2.群组管理 (10)3.1.3.人员管理 (10)3.1.4.信道管理 (10)3.1.5.站点管理 (10)3.1.6.DirectTalk (11)3.2.实时调度 (11)3.2.1.语音监听 (11)3.2.3.可视化调度 (12)3.3.查询分析 (12)3.3.1.呼叫记录 (13)3.3.2.录音搜索 (13)3.3.3.数据分析 (13)3.4.监控/设置中继台 (13)4.系统建设设备需求 (13)1.概述1.1.项目背景随着国家经济建设的发展,生产调度和应急指挥工作量也变的日趋繁重,工作通讯也成为比较重点的问题。
原有的常规模拟通讯网已经无法满足各项工作的调度指挥需求,为了提升工作效率,高质量的完成各项任务,需建立一套安全保密、迅速快捷、方便有效、稳定可靠的超短波通讯系统。
集群通信解决方案随着互联网技术的迅速发展,大量的用户并发访问的需求越来越迫切,需要一种高效可靠的集群通信方案。
本文将介绍一些当前常用的集群通信解决方案,并比较它们的优缺点,以供参考。
集群通信的定义集群通信是指在分布式系统中,不同节点之间的通信和协作。
通俗来说,就是将多台应用服务器组成一个集群,通过互相通信,协同完成某个任务。
集群通信的实现方式1. 基于共享内存的集群通信基于共享内存的集群通信方式是指多个进程或线程共享同一段内存空间,不同进程或线程可以直接在该内存空间中读写数据。
在同一个主机上的集群中,可以使用共享内存作为通信方式。
这种方式的优点是高效,因为数据在内存中直接交换,并且不存在任何网络通信的延迟和带宽限制。
但是缺点也很明显,它只适用于同一个主机上的进程或线程之间通信,无法扩展到不同主机之间。
2. 基于消息队列的集群通信消息队列是一种典型的异步通信方式,多个节点之间通过将消息发送到公共的队列中来进行通信。
在该模型中,消息的发送和接收是异步的,即发送者不需要等待接收者的回复。
比如,使用RabbitMQ、ActiveMQ等消息队列系统,可以方便地实现分布式应用程序中的集群通信。
优点是消息队列的可扩展性好,可以支持大量的消息传输,而且具有高可靠性和可靠的消息传递机制。
但是,需要对消息队列进行专门的配置和管理,增加了部署和维护的成本。
3. 基于TCP/IP的集群通信TCP/IP协议是Internet的核心协议之一,也是实现分布式应用程序中集群通信的一种常用方式。
在该模型中,多个节点都通过TCP/IP协议进行通信,并建立长连接。
优点是对于支持TCP/IP协议的各种应用程序都适用,在通信协议方面也具有比较高的稳定性和可靠性。
但是,需要在通信协议上进行更多的定制化实现,以适应不同场景的需求。
4. 基于UDP的集群通信UDP是一种简单的协议,它不保证消息传输的可靠性和顺序性。
但是UDP的消息传输速度较快,在需要快速传输信息的场景下比较适用。
3.1 三方通话当2号线列车跨线运行时进入2号线与1号线联络图1 列车跨线进入联络线2 号线2 号线列车1 号线联络线图2 列车跨线场景1 号线列车 1011 号线固定台 21 号线车站 22 号线列车 201(车次 021)1 号线固定台 11 号线车站 1(基站 1)1 号线正线4 LTE-M 宽带集群互联互通实现方案4.1 三方通话实现当列车运行到1号线与2号线之间的联络线时进行三方通话。
此时需要设置1号、2号线行调和司机的三方通话组,当列车进入联络线后,车载台转到三方通话组,调度使用三方通话组与列车进行组呼通信,如图4所示。
多个通话组实现调度监听、通播组呼叫、派接呼叫、动态重组车通话、功能号呼叫等LTE-M 互联互通场景实现时需要给车载台配置2套或多套通话组,分别归属于不同的互联互通线路。
例如2号线列车201在2号线运行时使号线的通话组,当列车201跨线运行到1号线后转号线通话组。
多个通话组方式对LTE-M 系统宽带集群互联互通应用场景实现方式如下。
(1)调度监听实现时,行调可以使用列车当前运行图3 列车跨线站车通话场景1 号线列车 1011 号线固定台 31 号线车站 32 号线列车 2011 号线固定台 21 号线车站 2 1 号线固定台 11 号线车站 11 号线正线201 车运行方向图4 三方通话组1 号线行调通话组监听列表:三方通话组2 号线行调通话组监听列表:三方通话组图5 跨线电台状态追踪1 号线行调通话组监听列表:1. 车组 1012. 车站 1 组3. 车站 2 组4. 车组 2015. 1 号线列车通播组电台状态:1. 101 车头车载台2. 101 车尾车载台3. 201 车头车载台4. 201 车尾车载台5. 1 号线固定台 16. 1 号线固定台 2结束语集群调度是城市轨道交通列车调度的重要环节LTE-M 宽带集群在城市轨道交通中将逐渐取代以前的窄带集群通信。
为实现列车跨线、并线运营等场景,换乘站、控制中心或车辆段共用的情况,LTE-M 集群互联互通将成为必然发展趋势。
现状分析我国公安集群无线通信系统所采用的通信体制是集群信令系统和在“集群脑系统接口性能规范”基础上制定的编号制式。
模拟集群系统是最早引入我国的集群系统。
首先,系统内部没有制定互联的标准,造成各厂商之间无法互联互通,甚至在同一省市由于存在不同厂商的模拟系统,同一地市的公安部门都无法互联互通,全国公安联网更是天方夜谭,根本无法实现;其次,由于固有的技术缺陷,移动终端无法越区切换,移动终端从某一基站覆盖范围移动到另一基站覆盖范围是通信将中断,给实际工作带来诸多不便;第三,由于数据功能和数据接口没有定义,除语音调度外,系统更多功能无法实现,单纯的对讲功能已不能满足用户的需要;第四,模拟系统专网建设需要投入较高的建设成本,每年还要投入大量的人力和资金进行维护,这不是一般的用户能够承受的;第五,随着数字移动通信技术的飞速发展以及国家加强对无线频点的管制,用户很难再申请到新频点,模拟运营面临停牌,模拟集群网已趋向淘汰。
需求说明随着社会经济的不断发展,日常公共安全管理、重大活动勤务保障和反恐处突的需求非常迫切,公安机关对无线通信的需求不断增长,现有频率资源十分紧张,频率干扰日益严重,缺乏通信安全手段,现有模拟系统无法支持大容量数据业务(大容量的定位等),公安无线通信难以满足同一指挥、反应快速、协调有序、安全准确、运转高效、可靠地进行通信联络和信息传输。
系统在满足公安需求的前提下存在以下亟待解决的问题:◆频率资源不足现有模拟通信频率带宽为,可用于公安集群通信的频点仅为对,难于建设更多集群基站和信道,无法增加覆盖范围和移动用户,已经严重制约了无线通信系统的发展。
◆信号干扰日益严重城市无线电波传输环境越来越恶劣,对现有公安无线通信带来了直接的影响。
另外,由于在部分省市公安的市区采用了模拟集群同播、模拟常规等同播系统,造成重叠区同频信号干扰严重,这不但直接影响了警务活动的效率,更可能在关键时刻造成不可挽回的损失。
◆通信保密性差社会治安形式日益复杂,突发事件日益增多,公安反恐维稳任务日益加重,通信安全的保障是公安机关有力打击犯罪的根本举措。
现在的模拟通信通过简单的频谱扫描就可以获取通信信息,这给公安机关的通信留下巨大的隐患,对重大警务活动的安全性带来危害。
◆系统业务扩展性差现有模拟集群系统无法支持较大容量数据业务,除语音调度外,数据功能和数据接口没有定义,使得系统功能过于单一。
如:大容量的定位(警力分布),警情信息发布、警用数据查询等。
现有模拟系统的定位信息的传输依赖的是中国移动或电信等公共移动通信网,但当重大事件发生时,公共移动通信网往往将面临关闭停用,这将给警务活动带来不利的影响。
◆现有兆模拟系统资源利用率低目前部分市公安建有两套模拟系统来满足公安不同类型的警务活动。
其中:模拟集群系统满足日常警务活动(治安、巡逻等)需要,模拟常规同播系统满足重大活动的应急指挥通信需要,两套系统的资源无法充分有效利用,而且不能有效联网,关键情况下,两个网的用户不能互通,无法实现对现场警力的统一指挥和调度◆全网录音的需求公安的集群通信系统本身是一种高级专业的指挥调度系统,录音系统对调度和通话过程中产生的语音必须具备实时监控、录音、保存和回放等功能。
系统需将发生的所有语音呼叫提供记录,并存储于后台服务器中,使系统在高压力下能够高效、长期稳定运行,为发生的警情事件提供有力的证据。
◆越区切换的需求当移动终端从一个小区(指基站或者基站的覆盖范围)移动到另一个小区时,移动终端通信将中断,无法进行有效的信道切换,造成掉话或数据断开,影响通信。
甚至有可能由于外界干扰而却换到另一条话音信道,造成无法估量的影响。
◆互联互通的需求由于现有的模拟系统没有制定系统间互联的标准,因此,外界系统很难将集群调度的功能特点融入到指挥坐席中,即使相互开放私有接口,也只能是现场开发,不能形成成熟稳定的应用功能,再要锦上添花就更加困难了,模拟集群与指挥中心有线调度系统互连也不理想,这也是现有模拟集群中心交换设计能力不足造成的。
因此,为避免重大事故的出现,确保关键时刻的通信畅通,系统的互连互通和升级模拟系统的中心交换是解决上述问题的关键所在。
◆大型活动安保的需求随着各地经济的发展和改革开放,举办的大型活动与日俱增,呈现出规模大、规格高、影响大等特点,如何确保大型活动现场的安全成为公安机关关注的首要问题。
在大型活动中指挥调度指令的上传下达,各单位之间的通信联络已经应对突发事件的反应,都离不开无线通信的保障。
无线通信网络的稳定性、覆盖范围和系统用户容量是无线通信保障的重要环节。
◆应急突发事件的需求为适应新时期国民经济和社会持续发展的要求,全面提高公安对各类突发事件的管理水平和应急处理能力,需建立健全应急通信保障体系,及时动员和组织公安系统的通信资源,迅速、高效、有序地开展通信保障应急工作,做到统一指挥、统一调度、满足突发公共事件情况下通信保障应急和通信恢复工作的需要,确保通信的安全畅通。
◆“模转数”如何平滑过渡的需求截止到年底,全国公安模拟基站有个,模拟信道机有万个,无线终端万部。
这么庞大的模拟用户量和之前政府投入巨额的资金建设模拟系统,因此在建设数字集群系统前,不得不是公安领导要慎重考虑的问题:“如何保护和利用好原有老的模拟系统,在此基础上考虑如何能平滑过渡到新的数字系统”。
针对现状与需求所阐述公安现有模拟系统所存在的问题,东方通信提出数字集群系统公安行业整体解决方案:解决之道一数字集群系统:图数字集群系统组网架构示意图本方案采用东方通信数字集群系统,系统由以下主要子系统组成:◆基站子系统;◆交换子系统;◆网管子系统;◆调度子系统。
交换中心、网管系统、调度中心设置在用户的交换控制中心,彼此通过连接;各基站通过传输链路与交换中心互联;固定台、车载台和手持台沿基站无线覆盖射频信号通过空中接口登录到基站后接入到系统中,构成一个具备完善调度指挥功能的链状数字无线集群系统。
解决之道二同频同播系统:图数字集群同频同播系统组网架构示意图同频同播系统是建立多个同播基站,并利用链路将这些基站连接起来,每个基站负责一定范围的覆盖,这样利用多个同频基站和链路连接就可以完成大区域的同播覆盖,从而加大无线对讲网的覆盖范围,提高覆盖区的通信质量。
图同频同播服务器示意图同频同播系统的构成:◆主要由同频同播服务器、同播基站、链路构成。
同频同播系统特点:◆极大地节省频谱资源。
◆用户使用方便。
由于采用同频覆盖,所以移动用户在整个覆盖范围内无需转换频道。
◆可实现大范围无缝覆盖。
◆组网方式灵活,扩容方便。
◆完善的管理功能,人性化的界面,使用户易于操作使用。
◆强弱不同的话音信号,经优化后大大改善了系统的话音质量。
解决之道三平滑模转数:系统在满足公安需求的前提下还存在“模转数”如何平滑过渡难题,的解决方法如下:图数字集群系统与模拟系统混合组网架构示意图◆模拟基站的接入对于原有模拟基站,不需要做任何变化,由东方通信研发的“模拟系统互通网关”设备即可实现新建的数字集群系统和现有模拟系统的互联互通。
“模拟系统互通网关”设备可放置在原有模拟集群基站或者数字集群基站的机柜中,“模拟系统互通网关”设备放置的位置需为模拟信号可覆盖的区域。
该方案一套“模拟系统互通网关”设备支持一路组呼叫。
◆与模拟交换互联该方案由东方通信研发的模拟交换互通网关即可实现与原有模拟交换机的互联,前提条件是原有模拟交换机须开放相关接口协议。
◆模拟基站数字化改造该方案针对目前公安领导普遍所困惑的“如何保护和利用好原有老的模拟系统,在此基础上考虑如何能平滑过渡到新的数字系统”这一技术难题。
因此,东方通信和北京信和安联合推出“现役模拟基站改造升级为数模兼容基站”的解决方案。
此方案分为如下步骤实施:第一步,模拟基站数字化;目的:彻底解决目前模拟系统存在诸如:系统联网困难、突发话务量容易死机...等诸多问题,同时简化网络结构,提高系统运行效率,并继续使用模拟终端,用户不需要做任何改变。
方法:首先用数字交换中心替换模拟系统交换中心,同时模拟基站中的信道控制器和基站控制器需要替换为新的“数模兼容信道控制器”和“数模兼容基站控制器”,保留原有模拟系统中的模拟信道机、电源及天馈部分,不改变空中接口的信令,仍然使用模拟终端;虽然还是模拟终端和模拟信道,但系统内部的接口和信令已经全部数字化。
第二步,模拟信道机数字化;目的:根据业务的需求,逐步增加数字终端的数量,模拟终端随使用年限自然淘汰,模拟信道也随之逐步转换为数字信道,平滑迁移到数字集群系统。
方法:对保留下来的模拟信道机进行数字化改造,增加“数模兼容信道管理模块”,此时该基站转换为为数模兼容基站,同时支持模拟终端和数字终端的入网和使用。
随着数字终端的增加,模拟终端的自然淘汰,逐步减少模拟信道数量,增加数字信道数量,直到全部转换到数字终端和数字信道;改造后的基站统一接入数字交换中心,可实现单呼、组呼、遥晕、复活、登记等集群功能。
本方案是国内首个把现役模拟基站转换为数模兼容基站、并最终迁移到数字集群系统、全球最平滑实现“模转数”的整体解决方案,真正保护了用户已有投资,大幅度减少了数字化投资。
总结) 多体制,多频段。
东方通信可提供全套的制式的数字集群系统设备,并支持不同制式、不同频段的混合组网。
) 强大的数字交换中心。
系统的交换中心可同时支持基站、基站、模拟集群基站的接入,实现和公安现有的模拟集群系统、模拟常规、同频同播和数字集群系统的互联互通,保护原有投资。
) 系统高可靠性。
本地双机热备,主备无缝切换,不影响业务,支持异地容灾热备份,恢复业务仅需秒。
) 系统高安全性。
系统支持嵌入公安部门的加密与鉴权方案,提供更高的安全性。
) 虚拟专网技术。
多个业务部门或警种可以共享一个数字集群系统网络,网络中所有的系统管理功能都可以合理地分配给每一个业务部门或警种,以满足每个业务部门或警种的需求。
系统为各业务部门或警种提供专用调度台,组成虚拟专网。
系统支持多个虚拟专网和虚拟网嵌套,不同的虚拟专网之间具有高度的通信保密性和独立的控制权限,不会产生干扰和失密。
) 基站多样化。
固定基站、移动基站、室外基站,适用于不同的安装条件和使用环境[]) 多样化使用的移动基站系统的移动基站可运行于单站集群模式,或者通过卫星微波方式接入数字集群系统,适用于不同的临时应急通信需求。
移动基站和固定基站共享控制信道,作为固定基站的载波扩容,极大方便应急情况或大话务量时的通信保障。
) 一体化指挥调度。
系统支持和公安现有有线调度系统、公网电话和手机的互联互通,实现统一指挥。
) 业务功能可定制开发。
系统提供丰富的应用功能,包括调度指挥系统、数据查询、警情信息通报、远程无线调度、勤务辅助决策等多种定制业务功能。