金属硬度测试实验指导书讲解
- 格式:doc
- 大小:1.05 MB
- 文档页数:13
金属材料性能分析实验指导书实验 硬度实验一. 实验目的1. 熟悉常用的各种硬度计的选择与操作。
2. 了解常用硬度计的试验原理与结构。
3. 了解各种硬度值之间及硬度值与强度之间的大致关系。
二. 实验设备、仪器及试样1. 仪器设备HRD-150型电动洛氏硬度计,HB-3000型布氏硬度计及读数显微镜, HV-50型维氏硬度计, MH-3型显微硬度计。
2. 试样中碳钢淬火、淬火不同温度回火试样或试件,有色金属(Cu 、Al ),灰铸铁。
三.各种硬度计的试验原理及操作1. 洛氏硬度计硬度计主要技术参数:初试验力98.07N (10kg );总试验力分别为58804N(60kg)、980.7N(kg)、1471N(150kg);压头规格两种,分别为金刚石圆锥(锥顶角120˚)压头和钢球压头(直径1.588mm );试件最大高度50mm ;压头中心至机壁距离135mm 。
使用范围:如表1所示(1)实验原理洛氏硬度试验以测量压痕深度表示材料的硬度值。
洛氏硬度是初载F 0和主载F 1组合成总载F 把120O 金刚石压头或钢球压头压入金属表层,卸去主载F 1,在初载F 0条件下测得主载F 1的压入深度,计算硬度值,即-HR=0.002k h(1) 式中,HR 为洛氏硬度值符号,k 为转向系数,h 为计量压入深度。
当使用金刚石圆锥压头时,k 取0.2mm ;当使用小淬火钢球压头时,k 取0.26mm 。
(2)试验前的准备工作试样或试件:厚度应不小于10倍压痕深度,被测试表面需平坦光洁,不得带有油、氧化皮、裂缝、明显刀痕、凹坑等。
但注意在清理过程中不得使之因发热而软化。
与工作台接触的试样表面也要求比较平坦和清洁。
工作台:根据试样的大小与形状选择合适的工作台,要保证试样能平稳地安放在工作台上。
砝码:共有三个,分别标有符号:A 、B 及C 。
作HRA 时用A 砝码。
作HRB 时用A 和B 二个砝码。
作HRC 时用A 、B 和C 三个砝码。
金属材料的硬度值测定一、实验目的了解钢的热处理操作及硬度实验原理,并用硬度计检测硬度。
二、实验设备和仪器1、洛氏硬度计若干台。
2、碳钢试样若干。
三、实验原理及步骤1.实验原理(1)硬度测试原理洛氏硬度洛氏硬度试验是以一定的压力将一特定形态的压头压入被测材料的表面,如图3所示。
根据压痕的深度来测量材料的软硬,压痕愈深,硬度愈低,反之硬度愈高。
被测材料的硬度可直接在硬度计刻度盘上读出。
表1 常用洛氏硬度的试验条件和应用按压头和载荷不同,洛氏硬度分为HRA、HRB和HRC三种类型,如表1所示。
洛氏硬度测量简单易行,压痕小,既可以测量成品和零件的硬度,也可以检测较薄工件或表面较薄硬化层的硬度。
三种洛氏硬度中,以HRC应用最多。
2. 步骤(1)实验前复习有关内容和阅读实验指导书,为实验做好理论方面的准备。
(2)切割、打磨碳钢棒材,准备淬火试样。
注意检查试样,检测硬度的两端面要磨平。
(3)阅读热处理电炉使用说明书,掌握控温仪表的使用,在教师指导下熟悉热处理电炉的使用。
(4)熟悉硬度计的操作步骤,校准硬度计。
(5)在洛氏硬度计上检测待处理的碳钢试样硬度,了解其状态。
记下硬度值。
3、注意事项(1)操作时,切勿打闹,要谨慎操作以免烫伤。
(2)要注意积累相关的实验操作经验。
因为热处理过程中的操作技巧也是不可或缺的影响因素。
如淬火时试件出炉入水的速度就会影响试件金相组织和性能。
同时,掌握金相组织、性能与热处理关系的理论知识,如退火钢出现块状铁素体+块状珠光体、淬火后转化为马氏体十二次渗碳体、低温回火转化成回火马氏体、中温回火转化成回火托氏、高温回火转化成回火索氏体,从而理解退火使钢软化、正火使钢细化、淬火使钢硬化、回火使钢多性化的真正含义。
(3)实验开始前要准备好实验物品,发现有损坏的应及时维修或更换。
准备试样,由于市面上碳钢材料质量有一定的波动,材料的准备不是简单的采购,应对其质量和性能有充分的了解。
根据操作规程、按照实验内容要求进行反复调试,确保实验顺利进行。
实验五金属材料的硬度实验一、实验目的1、熟悉掌握布氏、洛氏和维氏硬度测定的基本原理和硬度值表示方法;2、熟悉掌握布氏、洛氏和维氏硬度测定的应用范围;3、熟悉掌握布氏、洛氏和维氏硬度计的主要结构及操作方法;二、实验原理金属的硬度可以认为是金属材料表面在接触应力作用下抵抗塑性变形的一种能力,硬度测量能够给出金属材料软硬程度的数量概念;由于在金属表面以下不同深处材料所承受的应力和所发生的变形程度不同,因而硬度值可以综合反映压痕附近局部体积内金属的弹性、微量塑变抗力、塑变强化能力以及大量形变抗力;硬度值越高,表明金属抵抗塑性变形能力越高,材料产生塑性变形就越困难;另外,硬度与其它力学性能如强度指标σb塑性指标ψ和δ之间有一定的内在联系,所以从某种意义上说硬度的大小对于机械零件或工具的使用性能及寿命具有决定性意义;1、硬度的实验方法硬度的实验方法很多,主要有以下三大类:1 压入法该方法测出的硬度值主要反映金属表面抵抗另一物体压入引起塑性变形的能力;压入法又可分为布氏硬度HBW、洛氏硬度HR、维氏硬度HV、努氏硬度HK、显微硬度;在机械工业中广泛采用的测定硬度的方法是压入法;2 刻划法该方法测出的硬度表征金属抵抗破裂的能力;3 弹性回跳法该方法是将规定形状的金刚石冲头从固定的高度h0落在试样表面上,冲头被弹起一定高度h;金属越硬,回跳高度h数值越大,因而规定用h/h0K=HS;称为肖氏硬度,主要用于大型工件及表面曲面的曲率半径>32mm的工件;2、硬度测试的作用与特点1 金属的硬度测试可大概推知其对应的强度金属的硬度与强度指标之间存在如下的定量关系:σb≈式中σb–材料的抗拉强度;HBW–布氏硬度值;K–系数,与材质和处理状态有关,常用材料K值如下:碳素结构钢HBW>175 K=退火状态的碳钢K=~合金调质钢K=~非铁金属合金K=~2 硬度试验时应力状态最软即最大切应力远远大于最大正应力,因而不论是塑性材料还是脆性材料均能发生塑性变形;3 硬度值对材料的耐磨性、疲劳强度等性能也有定性的参考价值;通常硬度越高,这些性能也就越好;在机械零件设计图样上对力学性能的技术要求,往往只标注硬度值,其原因就在于此;4 硬度测定后由于仅在金属表面局部体内产生很小压痕,几乎不破坏被检验的零件,基本属于无损检测,因而适合于成品检验或半成品检验;5 设备简单,操作便捷,只需整理零件表面,不需要特殊制备试样;6 对极小、极大的零件均可测量;对极薄的金属层,如渗碳层、氮化层均可测试;四、洛氏硬度试验方法1、试验原理洛氏硬度试验法是用金刚石圆锥体压头或一定直径的钢球压头,在初始试验力F0和主试验力F1先后作用下压入试件表面,在总试验力F F0+F1的作用并保持一定时间后,卸除主试验力F1,保持初试验力F0时的残余压痕深度;洛氏硬度的大小是按压痕深度来测量的,可以由洛氏硬度计上的刻度盘指示出来,不需计算;每压入0.002mm为一个洛氏硬度单位;此种实验特点是硬度测试速度快,留下压痕小,被广泛用于检验试件的硬度;试验原理图如图5–2所示;为了避免压头与试样接触不良而影响测量压痕印深度的准确性,洛氏法规定一律先加初始试验力F0;图5–2洛氏硬度试验原理图1–在初始试验力F0下的压入深度;2–在总试验力F0+F1下的压入深度;3–去除主试验力F1后的弹性回复深度;4–残余压入深度h;5–试样表面;6–测量基准面;7–压头位置洛氏硬度试验压头有两种:一种是顶角120°的金刚石圆锥,另一种是直径为1.5875mm的淬火钢球或 3.175mm的淬火钢球;根据金属材料软硬程度不一,可选用不同的压头和载荷配合使用;具体选用范围见表5–4;表5–4 洛氏硬度的试验范围2、洛氏硬度测定的要求1 根据被测定金属材料硬度高低,按表5–4选定压头和载荷;2 试样在制备过程中,应尽量避免由于受热、冷加工等对试样表面硬度的影响;3 试样的试验面尽可能是平面,不应有氧化皮及其他污物;4 试样或试验层厚度应不小于e的十倍;试验后,试样背面不得有肉眼可见变形痕迹;5 试样的试验面、支承面、试验台表面和压头表面应清洁;试样应稳固地放置在试验台上,以保证在试验过程中不产生位移及变形;6 在任何情况下,不允许压头与试验台及支座触碰;试验支承面、支座、和试验台工作面上均不得有压痕;7 试验时,必须保证试验力方向与试样的试验面垂直;8 在试验过程中,试验装置不应受到冲击和振动;9 施加初始试验力时,指针或指示线不得超过硬度计规定范围,否则应卸除初始试验力,在试样另一位置试验;10 达到要求的保持时间后,在2s内平稳地卸除主试验力,保持初始试验力,从相应的标尺刻度上读出硬度值;11 两相邻压痕中心间距离至少应为压痕直径的4倍,但不得小于2mm;任一压痕中心距试样边缘距离至少应为压痕直径的倍,但不得小于1mm;12 在每个试样上的试验点数应不少于四点第一点不记;对大批量试样的检验,点数可适当减少; 3、表示方法1 洛氏硬度用符号HR表示;HR前面为硬度值,后面为使用的标尺;例如:50HRC表示用C标尺测定的洛氏硬度值为50;2 试验报告中给出的洛氏硬度值应精确至个洛氏硬度单位;4、洛氏硬度试验机的结构1 机体与工作台:试验机有坚固的铸铁机体,在机体前面安装有不同形状的工作台,通过手轮的转动,借助螺杆的上下移动,而使工作台上升或下降;2 加载机构:有加载杠杆横杆及挂重杆纵杆等组成,通过杠杆系统将载荷转至压头而压入试样;借扇形齿轮的转动可完成加载和卸载任务;3 千分表指示盘,通过指示盘指示各种不同的硬度值;5、洛氏硬度试验机的操作规程1 根据试样预期硬度按表5–3确定压头和载荷,并装入试验机;2 将符合要求的试样放置在试样台上,将手轮顺时针旋转,使升降丝杆上升,压头渐渐接触试样,刻度盘指针开始转动;此时小指针从黑点移到红点,与此同时,大指针转动三圈至零位±5HR分度处,即停止上升;此时即已予加载荷;3 微调刻度盘调零,HRA、HRC零点为0,HRB零点为30;4 揿按钮开关;5 指示照明灯从亮到熄,等保荷时间到第二次灯亮,指示灯停转,立即读出硬度测试值;HRA、HRC 读外圈黑刻度,HRB读内圈红刻度;6 逆时针旋转手轮,取出试样,测试完毕;。
金属材料硬度测试实验一、实验目的:1、了解淬火、回火工艺对典型碳钢性能的影响;2、了解20、45、T11钢的热处理工艺;3、掌握布氏硬度、洛氏硬度的测定方法及原理;4、了解各钢号的淬火、回火不同工艺对应下的硬度。
二、 实验原理:1、布氏硬度的测量原理选择一事实上的载荷P ,把直径为D 的淬火钢球压入试件表面并保持一定时间,然后卸去载荷,测量钢球在试样表面压出的压痕直径d ,计算出压痕面积,算出载荷P 与压痕面积的比值,这个比值所表示的硬度就是布氏硬度,用符号HB 表示。
布氏硬度的测量原理如图14-4所示。
设压痕的深度为h ,则压痕的球冠面积为:(14-4)图14-4 布氏硬度计试验原理示意图式中:P----测试用的载荷(kg ); D----压头钢球的直径(mm ); d----压痕直径(mm );F----压痕面积(mm 2)。
布氏硬度的单位为kg/mm 2,这是目前各国文献中常用的单位,通常只给出数值而不写单位,如HB200,若要换算成国际单位MPa ,需要将硬度值乘以9.81。
布氏硬度的压头钢球直径有Φ2.5mm,Φ5mm,Φ10mm 三种,载荷有15.6kg 、62.5kg 、182.5kg 、250kg 、750kg 、1000kg 、3000kg 七种。
可根据材料的软硬不同选择配合使用。
在布氏硬度测量中只要满足P/D 2为常数,则同一材料测得的布氏硬度值是相同的。
不同材料测得的布氏硬度值也可以进行比较。
为了提高测量精度,通常使0.25<d/D<0.5,与此对应的压入角29°<φ<60°,这样就需不(2DF Dh D ππ==-2/P HB mm F ==同的材料使用不同的P/D 2值。
国家标准规定P/D 2的比值为30、10、25三种。
在测量中对较软的材料因塑性变形较大,施加载荷应小一些。
布氏硬度试验的优点是其硬度代表性全面,因压痕面积较大,能反映较大范围内金属各组成相综合影响的平均性能,而不受个别组成相及微小不均匀度的影响。
金属材料及热处理实验指导书〔2022-2022 秋季学期〕指导教师:***实验1 金属材料硬度测定一、实验目的1.理解不同种类硬度测定的根本原理及常用硬度试验法的应用范围。
2.学会使用布氏、洛氏、维氏硬度计并掌握相应硬度的测试方法。
二、实验原理概述金属的硬度可以认为是金属材料外表在接触应力作用下抵抗塑性变形的一种才能。
硬度测量可以给出金属材料软硬程度的数量概念。
由于在金属外表以下不同深处材料所承受的应力和所发生的变形程度不同,因此硬度值可以综合地反映压痕附近局部体积内金属的弹性、微量塑性变形抗力、塑性变形强化才能以及大量变形抗力。
硬度值越高,说明金属抵抗塑性变形的才能越大,材料产生塑性变形就越困难。
另外,硬度与其他力学性能〔如强度、塑性〕之间有着一定的内在联络,所以从某种意义上说硬度的大小对于材料的使用寿命具有决定性的作用。
常用的硬度试验方法有:布氏硬度试验——主要用于测量铸铁、非铁金属及经过退火、正火和调质处理的钢材。
洛氏硬度试验——主要用于测量成品零件。
维氏硬度试验——主要用于测定较薄材料和硬材料。
显微硬度试验——主要用于测定显微组织组分或相组分的硬度。
1.布氏硬度布氏硬度实验是施加一定大小的载荷F,将直径为D的钢球压入被测金属外表〔如图1-1所示〕保持一定时间,然后卸除载荷,根据钢球在金属外表上所压出的凹痕面积A凹求出平均应力值,以此作为硬度值的计量指标,并用符号HB表示。
其计算公式如下:HB=F/A凹〔1-1〕式中HB——布氏硬度;F——施加外力,N;A凹——压痕面积,mm2。
图1-1 布氏硬度的试验原理根据压痕面积和球面面积之比等于压痕深度h和钢球直径之比的几何关系,可知压痕局部的球面面积为:A凹=πDh 〔1-2〕式中D——钢球直径,mm;h——压痕深度,mm。
由于测量压痕直径d要比测定压痕深度h容易故可将式〔1-2〕中的h改换成d来表示,这样可以根据集合关系求出(D/2)-h=[(D/2)2-( d/2 )]1/2h=[D-(D2-d2)1/2]/2 〔1-3〕将式(1-2)和式(1-3)代入式(1-1)既得HB==(1-4)当试验力P 的单位是N 时HB= = (1-5)式中的d 是变数,故只需测出压痕直径d,根据D 和F 值就可以计算出HB 值。
硬度计作业指导书引言概述:硬度计是一种用于测试材料硬度的仪器,广泛应用于金属材料、塑料、橡胶等各种材料的硬度测试。
本文将详细介绍硬度计的使用方法和注意事项,帮助读者正确使用硬度计进行硬度测试。
一、准备工作1.1 硬度计校准:在使用硬度计之前,需要对硬度计进行校准,确保测试结果的准确性。
1.2 样品准备:准备好需要测试的样品,并确保样品表面平整、清洁,没有明显的划痕或凹坑。
1.3 环境条件:测试时需要在恒定的温度和湿度条件下进行,避免外界因素对测试结果的影响。
二、硬度测试步骤2.1 调节硬度计:根据样品的材料和硬度范围,调节硬度计的刻度,确保测试结果准确。
2.2 放置样品:将样品放置在硬度计的测试台上,确保样品与测试台接触牢固。
2.3 施加载荷:根据硬度计的要求,施加适当的载荷,使压头与样品表面接触并施加一定的压力。
三、测试结果记录3.1 读取硬度值:在载荷施加后,观察硬度计上显示的硬度数值,记录下测试结果。
3.2 多次测试:为了提高测试结果的准确性,可以对同一样品进行多次测试,并取平均值作为最终结果。
3.3 记录数据:将测试结果记录在硬度测试报告中,包括样品信息、测试条件、测试结果等内容。
四、安全注意事项4.1 防止受伤:在使用硬度计时,要注意避免手部受伤,避免手指被压头夹住。
4.2 避免误操作:在操作硬度计时,要按照正确的步骤进行,避免误操作导致测试结果不准确。
4.3 保养维护:定期对硬度计进行保养和维护,保持仪器的良好状态,确保测试结果的准确性。
五、常见问题解决5.1 测试结果异常:如果测试结果与预期不符,可以检查硬度计的校准情况,或者重新测试样品。
5.2 仪器故障:如果硬度计出现故障,应及时联系维修人员进行处理,避免影响后续测试工作。
5.3 数据处理:对测试结果进行分析和处理时,要注意排除外界因素的干扰,确保数据的准确性和可靠性。
结语:通过本文的介绍,读者可以了解如何正确使用硬度计进行硬度测试,并掌握一些注意事项和常见问题的解决方法,希望能帮助读者更好地进行硬度测试工作。
金属洛氏硬度试验
1、目的和范围
测定金属材料的硬度。
2、仪具与材料
洛氏硬度计及配套的压头。
3、试验方法
3.1 试样
3.1.1 试样在制备过程中,应尽量避免由于受热,冷加工等对试样表面的影响。
3.1.2 试样的试验表面尽可能是平面,不应有氧化皮及其他污物,表面粗糙度一般不大于0.8μm,必要时要对表面下针部位进行打磨,以露出原有的金属光泽为准。
3.1.3 试样或试验层最小厚度应不小于0.2mm。
3.2 环境温度
试验一般在10℃~35℃室温进行。
对精度要求较高的试验,室温控制在23±5℃。
3.3 试验步骤
3.3.1 试验前,依据试样材料选择压头类型和洛氏硬度标尺,然后使用与试样硬度值相近的标准洛氏硬度块对硬度计进行校验。
3.3.2 试样的试验面、支承面、试台表面和压头表面应清洁。
试样应稳固地放置在试台上,以保证在试验过程中不产生位移及变
形。
3.3.3 试验时,必须保证试验力方向与试样的试验面垂直。
3.3.4 施加初试试验力时,读数不能超过“600±10”,否则应卸除初试试验力,在试样另一位置试验。
硬度检测每个试样一般测试3点,每一点测得的硬度值加上修正值便可反映该件零件的实际硬度值。
1、试验报告
试验报告应包括材料种类和试件规格型号,试验温度,试验数据。
北京理工大学珠海学院-工程材料及热处理实验工程材料及热处理实验指导书北京理工大学珠海学院机械与车辆学院2012.10实验一金属材料的硬度实验一、实验目的1、了解硬度测定的基本原理及应用范围。
2、了解布氏、洛氏硬度实验机的主要结构及操作方法。
二、概述金属的硬度可以认为是金属材料表面在接触应力作用下抵抗塑性变形的一种能力。
硬度测量能够给出金属材料软硬程度的数量概念。
硬度值越高,表明金属抵抗塑性变形的能力越大,材料产生塑性变形就越困难。
另外硬度与其他机械性能(如强度指标σ b及塑性指标ψ和δ)之间有着一定的内在联系。
所以从某种意义上说硬度的大小对于机械零件或工具的使用性能及寿命具有决定性意义。
测量硬度的方法很多,在机械工业中广泛采用压入法来测定硬度,压入法又分为布氏硬度、洛氏硬度、维氏硬度等。
压入法硬度试验的主要特点是:①实验时应力状态最软,(即最大切应力远远大于最大正应力)因而不论是塑性材料还是脆性材料均能发生塑性变形。
②金属的硬度与强度指标之间存在如下近似关系:σ b=K*HB式中:σ b ——材料的抗拉强度值;HB——布氏硬度值K——系数退火状态的碳钢K=0.34~0.36 合金调质钢K=0.33~0.35有色金属合金K=0.33~0.53③硬度值对材料的耐磨性、疲劳强度等性能也有一定的参考价值,通常硬度值高,这些性能也就好。
在机械零件设计图纸上对机械性能的技术要求,往往只标注硬度值,其原因就在于此。
④硬度测量后由于仅在金属表面局部体积内产生很小压痕,并不损坏零件,因而适合于成品检验。
⑤设备简单,操作迅速方便。
三、布氏硬度(一)布氏硬度试验的基本原理布氏硬度试验是施加一定大小的载荷P,将直径为D的钢球压入被测金属表面(如图1-1所示)保持一定时间,然后卸除载荷,根据钢球在金属表面上所压出的凹痕面积F凹求出平均应力值,以此作为硬度值的计量指标,并用符号HB 表示。
图1-1 布氏硬度试验原理图其计算公式如下:HB =P/F 凹 (1-1) 式中: HB ——布氏硬度值;P ——载荷(Kgf );(1 Kgf =9.8N ) F 凹——凹痕面积(mm 2)。
实验1 金属材料硬度测定1. 实验目的本实验旨在通过掌握硬度测试方法,学习不同材料硬度测量技术,熟悉金属材料硬度测定原理,掌握各种硬度测量仪的使用方法。
2. 实验原理硬度是指物质的抵抗力,该抵抗力指的是物体在受到压力作用下之前的正确形变情况。
硬度测量是材料试验中的一个重要参数,它可以测量材料的机械特性。
硬度测定的原理是利用一定大小的压力使锥形钢珠、锥形钻头、钻石锥等硬质体在材料表面下形成印痕,再测量印痕的尺寸,以此推算出材料硬度。
一般说来,硬度值越大,材料越难被刮擦、穿刺。
常见的硬度测定方法有洛氏硬度、布氏硬度、维氏硬度、钻石锥压入试验法、哈氏硬度法等。
3. 实验器材(1) HRS-150V 桌面式拉伸和硬度综合试验机;(2) 哈氏硬度计(通用型);4. 实验步骤(1) 准备不同材料的试样(大小需符合要求);(2) 根据不同材料的特点,选择适当的硬度测定方法;(3) 将试样固定在硬度测定仪上,并调节好测试范围;(4) 运用总压法,使硬质体产生一定的压力对试样的表面进行测量;(5) 重复测量,取三次算术平均值,记录下硬度值;(6) 按照相应的方法,将不同材料的硬度测定结果记录在相应的表格中。
5. 实验注意事项(1) 试样应干净,不得有污染物;(2) 对于硬度测定仪器的选择,应结合样品的材质和尺寸来考虑;(3) 在重复测量时,应将试样重新调整到测试仪的原点,并在开始前仔细检查;(4) 软材料的测量要及时将压头的印痕完全抹平,避免过长时间等待,以免印痕熟化造成测量误差。
6. 实验结果分析通过本实验,我们可以对比不同材料的硬度值,发现不同的测量方法对不同的材料会产生显著的影响。
如果材料硬度值低,就应该选择适合的方法进行测试,以得到准确的数据。
通过本实验,我们认识了多种硬度测试方法,学会了如何选择适当的硬度测试仪器,并在实验中成功地测量了不同材料的硬度值,增强了我们对材料力学性能的理解。
在实验中,我们还学会了如何准确地操作硬度测量仪器,如何去除测量误差,如何评估硬度值。
金属的硬度测试一、实验目的1.了解布氏、洛氏的构造原理2、掌握布氏、洛氏测定方法及应用范围 3. 了解影响硬度的因素。
二、实验原理 1、布氏硬度试验布氏硬度是在直径为D (毫米)的淬火钢球上施加规定的负荷P(公斤力),压入试样表面办(如图1),保持一定时间后卸载荷,以压痕表面积F 除所承受的平均压力之商值来表示布氏硬度值,符号为HB ,计算公式是.试验时应根据材料的预期硬度值。
并考虑试样的厚度,按国家标准G B231~63中的试验规范来选择钢球直径D,载荷P 和加载时间t,测得压痕直径d 后按上式计算或查表。
试验时为防止压痕周围因塑性变形产生形变硬化而影响试验结果,一般规定压痕中心距试样边缘距离应不小于压痕直径的2.5倍,相邻两压痕中心的距离应不小于压痕直径的呢4倍.对于硬度低的材料此距离还应增大。
为使压痕清晰以保证测量精确,试样表面应尽可能光洁。
试样表面的压痕直径用读数显微镜测量,应从相互垂直的方向各测一次,取其算术平均值,其测量精确度。
当用直径为10毫米或5毫米的钢球试验时为0.02毫米,当用直径为2.5毫米钢球时应达到0.01毫米。
布氏硬度广泛用于各种退火状态下的钢材、铸铁、有色金属的试验,也用于经调质处理及硬度小于HB450的机器零件的硬度实验。
2、洛氏硬度试验洛氏硬度是在先后两次施加载荷(初载荷P 0及主载荷P 1)的条件下,将标准压头(金刚石圆锥体或小钢球)压入试样表面来进行的。
图2为测定洛氏硬度的原理图。
0一0为金刚石压头没有和试样接触时的位置,l —l 为加上初载荷P 0后压头压入试样深度为h1的位置;2一2为加上总载荷P (P =P 0+P 1)后压头压入试样深度为h2的位置;3一3为卸主载荷P 1(但仍保留初载荷P O ),由于试样弹性变形的恢复,压头深度为h3的位置。
由图可见,压头受主载荷P1作用实际压人深度h =h3-h1,此值被用来衡量金属的软硬程度,以HR 表示,其计算公式为.用金刚石压头时K =0.2毫米,黑色表盘刻度指示其值。
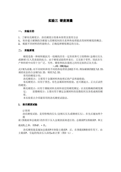
实验三硬度测量一、实验目的1.了解布氏硬度计、洛氏硬度计的基本原理及使用方法1.初步建立碳钢的含碳量与其硬度间的关系和热处理能改变材料硬度的概念。
2.根据不同材料的性能特点,正确选择硬度测定的方法。
二、实验原理硬度是指一种材料抵抗另一较硬的具有一定形状和尺寸的物体(金刚石压头或钢球)压入其表面的抗力。
由于硬度试验简单易行,又无损于零件,因此在生产和科研中应用十分广泛。
另外,硬度和抗拉强度之间有近似的正比关系:σb=K·HB(Mpa)式中K为系数,对不同材料和其不同的热处理状态K值不同。
例如碳钢的K值为3.53,调质状态的合金钢为3.33,铸铝为2.55。
常用的硬度计有:洛氏硬度计:主要用于金属材料热处理后的产品性能检验;布氏硬度计:应用于黑色、有色金属原材料检验,也可测退火、正火后试件的硬度;维氏硬度计:应用于薄板材料及材料表层的硬度测定,以及较精确的硬度测定;显微硬度计:主要应用于测定金属材料的显微组织及各组成相的硬度。
本实验重点介绍最常用的洛氏硬度试验法。
1.洛氏硬度试验1)原理洛氏硬度试验,是用特殊的压头(金刚石压头或钢球压头),在先后施加两个载荷(预载荷和总载荷)的作用下压人金属表面来进行的。
总载荷P为预载荷P。
和主载荷P1之和,即P=P。
+ P1。
洛氏硬度值是施加总载荷P并卸除主载荷P。
后,在预载荷R继续作用下,由主载荷P。
引起的残余压人深度e来计算(图3—1)。
图3-1 洛氏硬度测量原理示意图图中,h。
表示在预载荷P。
作用下压头压入被试材料的深度,h1表示施加总载荷P并卸除主载荷P1,但仍保留预载荷P。
时,压头压入被试材料的深度。
深度差e=h1-h。
,该值用来表示被测材料硬度的高低。
在实际应用中,为了使硬的材料得出的硬度值比软的材料得出的硬度值高,以符合一般的习惯,将被测材料的硬度值用公式加以适当变换。
即HR=[K-(h1一h。
)]/C式中,K为一常数,其值在采用金刚石压头时为0.2,采用钢球压头时为0.26,C为另一常数,代表指示器读数盘每一刻度相当于压头压人被测材料的深度,其值为0.002mm。
实验一、金属材料的硬度实验一、实验目的1. 了解硬度测定的基本原理及应用范围。
2. 了解洛氏硬度试验机的主要结构及操作方法。
二、实验原理硬度是金属材料局部抵抗硬物压入其表面的能力或金属材料表面抵抗局部塑性变形的能力。
测量硬度的方法主要有压入法、回跳法和刻划法三大类:压入法硬度试验的主要特点是:实验时应力状态最软(即最大切应力远远大于最大正应力),因而不论是塑性材料还是脆性材料均能发生塑性变形。
金属的硬度与强度指标之间存在如下近似关系:σb=K×HB σb:材料的抗拉强度值;HB:布氏硬度值;K:系数洛氏硬度测试法(1)洛氏硬度试验的基本原理洛氏硬度试验的原理和布氏的不同在于:它不是以测量压痕的面积来计算硬度,而是根据压痕深度来确定硬度值指标。
洛氏硬度测定时,在规定条件下,将压头(顶角为120°的金刚石圆锥或直径为1/16"(1.588mm)的淬火钢球或硬质合金球)分两个步骤压入试样表面。
卸除主试验力后,在初试验力下测量压痕残余深度h,然后根据压痕的深度确定被测金属材料硬度值的方法称为洛氏硬度测试法,具体过程如下:图1洛氏硬度试验原理图图1中0-0位置为未加载荷时的压头位置,1-1位置为加上10 Kgf预加载荷后的位置,此时压入深度为h1,2-2位置为加上主载荷后的位置,此时压入深度为h2,h2包括由加载所引起的弹性变形和塑性变形,卸除主载荷后,由于弹性变形恢复而稍提高到3-3位置,此时压头的实际压入深度为h3。
洛氏硬度就是以主载荷所引起的残余压入深度(h=h3-h1)来表示。
但这样直接以压入深度的大小表示硬度,将会出现硬的金属硬度值小,而软的金属硬度值大的现象,这与布氏硬度所标志的硬度值大小的概念相矛盾。
为了与习惯上数值越大硬度越高的概念相一致,采用一常数(k)减去(h3-h1)的差值表示硬度值。
为简便起见又规定每0.002mm 压入深度作为一个硬度单位(即刻度盘上一小格)。
金属硬度的测定实验一、实验目的1.了解布氏、洛氏及显微维氏硬度测定的基本原理及应用范围。
2.了解布氏、洛氏及显微维氏硬度试验机及硬度数据的测试方法。
二、实验原理金属的硬度可以认为是金属材料局部表面在接触压力的任用下抵抗塑性变形的一种能力。
硬度值是材料性能的一个重要指标。
试验方法简单、迅速,不需要专门的试样,同时保持试样的完整性,设备也比较简单。
而且对大多数金属材料,硬度值估算出它的抗拉强度。
因此在设计图纸的技术条件中大多规定材料的硬度值。
检验材料或工艺是否合格有时也需用硬度。
所以硬度试验在生产中广泛使用。
硬度测试方法很多,有压入法、弹性回跳法、划痕法。
压入法就是一个很硬的压头以一定的压力压入试样的表面,使金属产生压痕,然后根据压痕的大小来确定硬度值。
压痕越大,则材料越软;反之,则材料越硬。
根据压头类型和几何尺寸等条件的不同,常用的压入法用于测量布氏、洛氏和维氏硬度三种。
弹性回跳法就是将撞销从一定高度落到所试材料的表面上而发生回跳,用测得的撞销回跳的高度来表示硬度。
所测的硬度称为肖氏硬度。
撞销是一只具有尖端的小锥,尖端上常镶有金刚钻。
应用划痕法将棱锥形金刚钻针刻划所试物体的表面而发生划痕,用测得的划痕的深度分十级来表示硬度:滑石(talc)1(硬度最小),石膏(gypsum)2,方解石(calcite)3,萤石(fluorite)4,磷灰石(apatite)5,正长石(feldspar;orthoclase;periclase)6,石英(quartz)7,黄玉(topaz)8,刚玉(corundum)9,金刚石(diamond)10。
用划痕法测得的硬度称为莫氏硬度。
三、布氏硬度(HB )布氏硬度用符号HB 表示。
这种试验方法是把规定直径(10mm 、5mm 、2.5mm )的硬质合金球以一定的试验力压入所测材料的表面(如图1-1所示),保持规定时间后,测量表面压痕直径(如图1-2所示),然后按下式计算硬度:)(222d D D D P F P HBW --==π 式中 HBW-表示用硬质合金球测试时的布氏硬度值;P-载荷(kg );(1kg =9.8N )D-压头钢球直径(mm );d-压痕平均直径(mm );F-压痕面积(mm 2);式中只有d 是变数,故只需要测出压痕直径d ,根据已知D 和P 值就可以计算出HB 值。
硬度检测作业指导书一、前言硬度检测是常用的一种检测方法,其可以反映材料的力学性能,包括强度和韧性等。
硬度检测作为一个重要的质量控制环节,被广泛应用于各个领域。
为了正确地进行硬度检测,本篇文章编写了《硬度检测作业指导书》,旨在帮助读者正确地掌握硬度检测的内容和方法。
二、硬度概述硬度是材料表面抵抗外力作用的程度,也就是表明了材料的硬度和抗压强度。
硬度测试通常采用压入硬度和反弹硬度两种方式。
其中常用的硬度测试方法主要包括布氏硬度、维氏硬度、洛氏硬度、巴氏硬度和显微硬度测试等。
三、布氏硬度测试布氏硬度测试是一种压入硬度测试方法。
它把一定压力的球形或钻头,平均压入试样表面,然后测定所压入的深度,利用深度和压力比值来表示材料的硬度。
根据试样材料的硬度,布氏硬度值通常在100~800之间。
(一)测试仪器进行布氏硬度测试,需要使用布氏硬度计。
(二)操作流程1. 选择适当的试样。
试样的表面不应有太大的凹坑、孔洞等表面缺陷以及气泡等。
2. 将测试仪器放在水平地面上,调整气泡为中心。
3. 用钳子夹住要测试的试样,使其垂直于测试仪器上。
4. 使用升降手轮把要测试的试样送入测试仪器,直到所测试的面部分与压头平行。
5. 启动读数装置,并按压力要求操作,压头在测试材料上停留10~15秒钟。
6. 把压头合适地卸出,读取压头所压入试样的一个直径的两个对称点处的压印深度,并测量印迹的长度。
然后,在压印痕迹相邻的区域上重复测试至五次,并对这五次直径长的平均值,作为该试样的布氏硬度值。
7. 根据不同的几何形状,应用不同的计算公式计算试样的硬度值。
四、维氏硬度测试维氏硬度测试是一种压入硬度测试方式,主要针对强度优良的金属材料。
该测试方法根据钢制球形硬度头或钢制棱形硬度头的压入深度来估算材料的硬度,通常使用的是菱形或三棱形的压头。
(一)测试仪器进行维氏硬度测试,需要使用维氏硬度计。
(二)操作流程1. 准备好进行试验的试样。
2. 确定测试位置及取用初始温度。
北京理工大学珠海学院-工程材料及热处理实验工程材料及热处理实验指导书北京理工大学珠海学院机械与车辆学院2012.10实验一金属材料的硬度实验一、实验目的1、了解硬度测定的基本原理及应用范围。
2、了解布氏、洛氏硬度实验机的主要结构及操作方法。
二、概述金属的硬度可以认为是金属材料表面在接触应力作用下抵抗塑性变形的一种能力。
硬度测量能够给出金属材料软硬程度的数量概念。
硬度值越高,表明金属抵抗塑性变形的能力越大,材料产生塑性变形就越困难。
另外硬度与其他机械性能(如强度指标σ b及塑性指标ψ和δ)之间有着一定的内在联系。
所以从某种意义上说硬度的大小对于机械零件或工具的使用性能及寿命具有决定性意义。
测量硬度的方法很多,在机械工业中广泛采用压入法来测定硬度,压入法又分为布氏硬度、洛氏硬度、维氏硬度等。
压入法硬度试验的主要特点是:①实验时应力状态最软,(即最大切应力远远大于最大正应力)因而不论是塑性材料还是脆性材料均能发生塑性变形。
②金属的硬度与强度指标之间存在如下近似关系:σ b=K*HB式中:σ b ——材料的抗拉强度值;HB——布氏硬度值K——系数退火状态的碳钢K=0.34~0.36 合金调质钢K=0.33~0.35有色金属合金K=0.33~0.53③硬度值对材料的耐磨性、疲劳强度等性能也有一定的参考价值,通常硬度值高,这些性能也就好。
在机械零件设计图纸上对机械性能的技术要求,往往只标注硬度值,其原因就在于此。
④硬度测量后由于仅在金属表面局部体积内产生很小压痕,并不损坏零件,因而适合于成品检验。
⑤设备简单,操作迅速方便。
三、布氏硬度(一)布氏硬度试验的基本原理布氏硬度试验是施加一定大小的载荷P,将直径为D的钢球压入被测金属表面(如图1-1所示)保持一定时间,然后卸除载荷,根据钢球在金属表面上所压出的凹痕面积F凹求出平均应力值,以此作为硬度值的计量指标,并用符号HB 表示。
图1-1 布氏硬度试验原理图其计算公式如下:HB =P/F 凹 (1-1) 式中: HB ——布氏硬度值;P ——载荷(Kgf );(1 Kgf =9.8N ) F 凹——凹痕面积(mm 2)。
根据压痕面积和球面之比等于压痕深度和钢球直径之比的几何关系,可知压痕部分的球面积为:Dh F π=凹 (1-2) 式中:D ——钢球直径(mm ); h ——压痕深度(mm )由于测量压痕直径d 要比测定压痕深度h 容易,故可将(1-2)式中h 改换成d 来表示,这可根据图3-1(b) 中△Oab 的关系求出。
2222)()(21d D h D -=- )(2122d D D h --= (1-3)将式(1-2)和(1-3)代入式(1-1)即得:)(222d D D D PDh P HB --==ππ (1-4) 式中只有d 是变数,故只需测出压痕直径d ,根据已知D 和P 值就可计算出HB 值。
在实际测量时,可由测出之压痕直径d 直接查表得到HB 值。
由于金属材料有硬有软,所测工件有厚有薄,若只采用同一种载荷(如3000kgf )和钢球直径(如10mm )时,则对硬的金属适合,而对极软的金属就不适合,会发生整个钢球陷入金属中的现象;若对于厚的工件适合,则对于薄件会出现压透的可能,所以在测定不同材料的布氏硬度值时就要求有不同的载荷P 和钢球直径D 。
为了得到统一的、可以相互进行比较的数值,必须使P 和D 之间维持某一比值关系,以保证所得到的压痕形状的几何相似关系,其必要条件就是压入角ϕ保持不变。
根据相似原理由图1-1(b )中可知d 和ϕ的关系是:2sin 22sin 2ϕϕD d d D ==或 (1-5) 以此代入式(1-4)得:⎥⎥⎦⎤⎢⎢⎣⎡--=)sin 11(2222ϕπDP HB (1-6)式(1-6)说明,当ϕ值为常数时,为使HB 值相同,2DP也就保持为一定值。
因此对同一材料而言,不论采用何种大小的载荷和钢球直径,只要能满足2DP=常数,所得的HB值是一样的。
对不同材料来说,所得的HB 值也是可以进行比较的。
按照GB231-63规定,2DP比值有30、10和2.5三种,具体试验数据和适用范围可参考表1-1。
表1-1 布氏硬度试验规范(二)布氏硬度试验机的结构和操作1、布氏硬度试验机的结构HB-3000型布氏硬度试验机的外形结构如图1-2所示。
其主要部件及作用如下: (1)机体与工作台:硬度机是铸铁机体,在机体前台面上安装了丝杠座,其中装有丝杠,丝杠上装立柱和工作台,可上下移动。
(2)杠杆机构:杠杆系统通过电动机可将载荷自动加在试样上。
(3)压轴部分:用以保证工作时试样与压头中心对准。
(4)减速器部分:带动曲柄及曲柄连杆,在电机转动及反转时,将载荷加到压轴上或从压轴上卸除。
(5)换向开关系统:是控制电机回转方向的装置,使加、卸载荷自动进行。
图1-2 HB-3000布氏硬度试验机外形结构图1—指示灯;2—压头;3—工作台;4—立柱;5—丝杠;6—手轮;7—载荷砝码;8—压紧螺钉;9—时间定位器;10—加载按钮2、操作前的准备工作(1)根据表1-1选择压头,且将压头擦拭干净,装入主轴衬套中。
(2)根据表1-1选定载荷,加上相应的砝码。
(3)安装工作台。
当试样高度<120mm时,应将立柱安装在升降螺杆上,然后安装好工作台进行试验。
(4)根据表1-1确定持续时间T,然后将压紧螺钉拧松,把圆盘上的时间定位器(红色指示点)转到与持续时间相符的位置上。
(5)接通电源,电源指示灯燃亮,证明通电正常。
3、操作规程(1)将试样放在工作台上,顺时针方向旋转手轮,工作台上升,使压头压向试样表面直到手轮与下面螺母产生相对滑动为止。
(2)按动加载按钮,启动电动机,即开始加载荷。
此时因压紧螺钉已拧松,圆盘并不转动,当保荷指示灯闪亮的同时,迅速拧紧压紧螺钉,使圆盘转动。
达到所要求的持续时间后,转动自动停止。
从保荷指示灯闪亮到熄灭为试验力保持时间。
(3)逆时针方向旋转手轮,使工作台降下。
取下试样用20倍读数显微镜测量压痕直径d值,并查附表1确定硬度HB数值。
4、注意事项(1)安装砝码时,一定将吊杆的本身重量187.5公斤加进去。
(2)试样厚度应不小于压痕深度的10倍。
试验后,试样背面及边缘呈明显变形痕迹时,则试验无效。
(3)压痕直径d应在以下范围内,否则无效。
0.24D<d<0.6D(4)压痕中心至试样边缘应大于D,两压痕中心大于2D。
(5)试样表面必须平整光洁无氧化皮,以使压痕边缘清晰,保证精确测量压痕直径d。
(6)用显微镜测量压痕直径d时,应从相互垂直的两个方向上读取,取其平均值。
在相互垂直方向测量直径之差不能超过较小直径的2%,否则无效。
HBE-3000B是在HB-3000基础上改进的,具有比HB-3000硬度计操作更方便、测量更精确等特点。
四、洛氏硬度(一) 洛氏硬度试验的基本原理洛氏硬度同布氏硬度一样也属于压入硬度法,但它不是测定压痕面积,而是根据压痕深度来确定硬度值指标。
其试验原理如图1-3所示。
图1-3 洛氏硬度试验原理图洛氏硬度试验所用压头有两种:一种是顶角为120°的金刚石圆锥,另一种是直径为1/16"(1.588mm)的淬火钢球。
根据金属材料软硬程度不一,可选用不同的压头和载荷配合使用,最常用的是HRA、HRB和HRC。
这三种洛氏硬度的压头、负荷及使用范围列于表1-2中。
标尺所用符号/压头总负荷kgf表盘上刻度颜色测量范围应用范围HRA120°金刚石圆锥60 黑色70-85碳化物、硬质合金、淬火工具钢、浅层表面硬化层表注: (1)金刚石圆锥的顶角为120°+30',顶角圆弧半径为0.21±0.01mm(2)初负荷均为10公斤 洛氏硬度测定时,需要先后两次施加载荷(初载荷及主载荷),预加载荷的目的是使压头与试样表面接触良好,以保证测量结果准确。
图1-3中0-0位置为未加载荷时的压头位置,1-1位置为加上10 Kgf 预加载荷后的位置,此时压入深度为h 1,2-2位置为加上主载荷后的位置,此时压入深度为h 2,h 2包括由加载所引起的弹性变形和塑性变形,卸除主载荷后,由于弹性变形恢复而稍提高到3-3位置,此时压头的实际压入深度为h 3。
洛氏硬度就是以主载荷所引起的残余压入深度(h=h 3-h 1)来表示。
但这样直接以压入深度的大小表示硬度,将会出现硬的金属硬度值小,而软的金属硬度值大的现象,这与布氏硬度所标志的硬度值大小的概念相矛盾。
为了与习惯上数值越大硬度越高的概念相一致,采用一常数(K )减去(h 3-h 1)的差值表示硬度值。
为简便起见又规定每0.002mm 压入深度作为一个硬度单位(即刻度盘上一小格)。
洛氏硬度值的计算公式如下:002.0)(13h h K HR --=式中:h 1——预加载荷压入试样的深度(mm ); h 3——卸除主载荷后压入试样的深度(mm ); K ——常数,采用金刚石圆锥时K =0.2(用于HRA 、HRC );采用钢球时K =0.26(用于HRB )。
因此上式可改为: HRC (或HRA )=002.010013h h --HRB =002.013013h h --(二)洛氏硬度试验机的结构和操作1、洛氏硬度试验机的结构HR -150型杠杆式洛氏硬度试验机的结构如图1-4所示,其主要部分及作用如下:(1)机体及工作台:试验机有坚固的铸铁机体,在机体前面安装有不同形状的工作台,通过手轮的转动,借助螺杆的上下移动而使工作台上升或下降。
图1-4 HR—150型洛氏硬度计结构图1.指示器;2.操纵手柄;3.缓冲器;4.砝玛座;5、6.砝码;7.吊杆;8.吊套;9.机体;10加载杠杆;11.顶杆;12.调整盘;13.主轴;14.压头;15.试样;16.工作台;17.升降丝杆;18.手轮(2)加载机构:由加载杠杆(横杆)及挂重架(纵杆)等组成,通过杠杆系统将载荷传至压头而压入试样,借扇形齿轮的转动可完成加载和卸载任务。
(3)千分表指示盘:通过刻度盘指示各种不同的硬度值(如图1-5所示)。
图1-5 洛氏硬度指示盘2、操作规程(1)根据试样预期硬度按表1-2确定压头并装入试验机;按表1-2确定载荷,转动右侧上方的转盘,使得所选的载荷对准红点(此时,右后方手柄必须处于卸荷状态,即后极限位置)。
(2)将打磨后的试样置于工作台上,顺时针旋转手轮,使试样与压头缓慢接触,直到表盘小指针指在小红点”处,此时即已预加载荷10Kgf。
然后旋转指示器外壳,使B、C之间长刻度线与大指针对正(顺时针或逆时针旋转均可)。
(3)向前拉动右侧下方水平方向的加荷手柄,以施加主载荷(此时指示器的大指针转动)。
(4)当指示器指针停稳后,将右后方卸荷手柄向后推,卸除主载荷。