电子警察系统技术指标
- 格式:doc
- 大小:6.31 MB
- 文档页数:12
一、电子警察子系统技术方案1.系统概述视频电子警察安装于城市交通路口,24小时全天候对闯红灯的机动车辆进行记录。
公安交通管理部门将拍摄的照片作为依据可以对交通者进行处罚和教育,可以大大得高机动车驾驶员的自觉性,增强安全意识,减少因闯红灯行为而造成的交通事故、堵塞和交通混乱,提高交通路口的车辆通行速度,保证道路畅通。
机动车闯红灯自动监测记录系统采用稳定可靠的地感线圈检测技术,成功的抓捕各种闯红灯车辆,该系统可24小时全天候自动抓拍车辆,有效捕捉闯红灯车辆,自动记录车辆闯红灯全过程,并存储在大容量的工业计算机;拍摄的车辆清晰可见,闯红灯过程记录毫无争议,可为处理交通事故判断提供可靠的依据。
2.系统分析根据地理位置、环境和气候,更宜采用地感线圈的检测方式以求达到更加稳定可靠的检测效果和数据。
另根据公安部门对复杂路况的监测管理要求,以及对肇事逃逸、案件的处理需求, 应采用视频拍摄方式进行录像取证和排查,以求更加有力的对路口进行违章处罚和治安防。
系统建设充分考虑采用先进而成熟的技术,既保证系统实用成熟,又能够适应未来的业务发展和技术的更新要求。
系统应具备良好的扩充性、可移植性和兼容性,系统设计方案充分利用现有的信息化建设成果和路口资源,并预留扩展接口。
平台采用开放性设计,可配置多种数据传输接口,对外提供标准的接口,以满足更多用户共享信息和其他系统协同工作的要求。
能够对行驶车辆的闯红灯等行为进行抓拍,形成的证据资料应包括时间、行车方向、地点、类型、车辆类型、车牌、车牌颜色等容。
系统拍摄所形成的图片文件必须为标准格式、并组成标准的库文件,压宿图片大小必须与现有的处理系统数据格式大小保持一致性。
系统功能全面、完善、安全、稳定而可靠。
对于每个监控点录像所形成的视频文件,在前端工控机保存时间为至少3天。
在进行工程的设计中充分考虑到未来的发展需求,以目前的系统容量为基础,对未来发展的科学预测为依据,保证系统具可持续维护和扩展的能力。
电子警察系统设备清单及技术要求一、设备清单二、交通违法抓拍设施采购系统建设要求1.1系统要求要求采用高清纯视频方式进行闯红灯抓拍,前端嵌入式工控机进行视频检测。
1.1.1闯红灯抓拍功能利用视频检测与车辆行为分析技术,在各种环境下对监控区域内行驶的车辆进行检测,对违法车辆进行有效捕获;一旦有违法车辆通过,视频检测器立即对目标车辆进行抓拍,捕获三张以上不同位置的图像反映机动车闯红灯违法过程:抓拍图像要符合《中华人民共和国公共安全行业标准〈闯红灯电子警察系统通用技术条件〉》GA/T496-2009标准,不会因间距太大影响对违法机动车辆进行违法认定。
图片格式采用JPEG格式,JPEG图片编码符合ISO/IEC15444:2000的要求。
在任何情况下抓拍图片能同时清晰辨别违法车辆类型、车身颜色、红灯信号、车牌号码和颜色,清晰反映驾驶员及车辆基本特征;不会出现因红灯信号泛白、光晕等颜色失真而影响人工对红灯信号的判断。
图片合成时,不会出现原始图片遗漏、错位等情形,避免交通管理部门执法过程中出现争议。
此外,系统可以灵活配置输出图片的组合方式及叠加内容,包括时间,地点,行驶方向,车道号,红灯开始时间/结束时间,违法类型、车牌号码及颜色。
1.1.2绿灯卡口功能系统能够捕获所有时间经过被监控车道的车辆图像,包括黄灯、绿灯(正常行驶)期间通过的车辆,并自动记录车辆图片及通行信息,同时自动识别车牌号码并上传至指挥中心。
通过车辆车速要求不超过160km/h。
图片由两张图片合成,左侧为全景图片,右侧为车牌局部放大图片;图片上可根据实际需要进行信息叠加:通行时间,车辆类型,车道号,车速,红(绿)灯开始和结束,路口名称,路口方向。
1.1.3多种违法行为记录功能系统可实现多种行为的违法抓拍,包括逆行、违法变道、违法压线、不按规定车道行驶、超速抓拍,功能项可选。
1.1.4逆行抓拍系统可以智能判断车辆行驶方向,对违法逆行车辆抓拍记录两个位置的通行信息,清晰反映机动车违法过程,且至少一张位置的图像能清淅辩别车辆号牌、车辆特征等信息。
高清超速抓拍电子警察系统解决方案1、概述为提高道路交通管理的科技含量,进一步加大对机动车肇事逃逸和车辆盗抢案件的打击力度,加强对违章、涉案车辆和公路干线交通状况的监控,通过在交通要道上安装车辆监测记录设备对与相邻省份之间、市与市之间的主要出入路口或路段进行全天候24小时实时监测.通过摄像及抓拍的方式自动记录经过卡口的每一辆车辆的特征,由处理器对所拍摄照片上的车辆牌照号码、车牌颜色进行自动识别,并自动记录车辆行驶方向、车速、通行时间等各种参数,并能清晰捕获前排驾驶员的脸部特征.为侦破交通肇事逃逸案件和治安、刑事案件提供科学、有效的追查线索和执法依据;同时对车辆超速、违法占道等违章进行检测报警,以有效遏制交通违章现象,消除事故隐患,保障公路的畅通和人民群众的生命财产安全.2、核心技术介绍国省干道超速抓拍电子警察系统的基本功能要求自动记录通行车辆的车牌颜色、车牌号码、行驶方向、车速、通行时间等各种参数,公安部发布的新旧行业标准里面的“车辆号牌识别”和“速度测定"就是两项最为重要,也是决定产品总体性能的技术指标,下面分别做以简要介绍.2.1、车牌识别“车辆号牌自动识别"简称“车牌识别”技术(License Plate Recognition , LPR)是以计算机技术、图像处理技术、模糊识别为基础,建立车辆的特征模型,识别车辆特征,如号牌、车型、颜色等.它是一个以特定目标为对象的专用计算机视觉系统,能从一幅图像中自动提取车牌图像,自动分割字符,进而对字符进行识别,它运用先进的图像处理、模式识别和人工智能技术,对采集到的图像信息进行处理,能够实时准确地自动识别出车牌的数字、字母及汉字字符,并直接给出识别结果,使得车辆的电脑化监控和管理成为现实.车牌识别产品是通过车辆检测技术对车辆进行检测,检测到车辆后给摄像机发出抓拍命令,摄像机自动抓拍车辆图像,接下来车牌识别单元便开始对拍摄到的机动车号牌进行识别,识别内容包括:“GA36—92”(92式牌照)、“GA36。
电子警察系统设备清单及技术要求一、设备清单二、交通违法抓拍设施采购系统建设要求系统要求要求采纳高清纯视频方式进行闯红灯抓拍,前端嵌入式工控机进行视频检测。
1.1.1闯红灯抓拍功能利用视频检测与车辆行为分析技术,在各类环境下对监控区域内行驶的车辆进行检测,对违法车辆进行有效捕捉;一旦有违法车辆通过,视频检测器当即对目标车辆进行抓拍,捕捉三张以上不同位置的图像反映机动车闯红灯违法进程:抓拍图像要符合《中华人民共和国公共平安行业标准〈闯红灯电子警察系统通用技术条件〉》GA/T496-2020标准,可不能因间距太大阻碍对违法机动车辆进行违法认定。
图片格式采纳JPEG格式,JPEG图片编码符合ISO/IEC 15444:2000的要求。
在任何情形下抓拍图片能同时清楚分辨违法车辆类型、车身颜色、红灯信号、车牌号码和颜色,清楚反映驾驶员及车辆大体特点;可不能显现因红灯信号泛白、光晕等颜色失真而阻碍人工对红灯信号的判定。
图片合成时,可不能显现原始图片遗漏、错位等情形,幸免交通治理部门执法进程中显现争议。
另外,系统能够灵活配置输出图片的组合方式及叠加内容,包括时刻,地址,行驶方向,车道号,红灯开始时刻/终止时刻,违法类型、车牌号码及颜色。
1.1.2绿灯卡口功能系统能够捕捉所有时刻通过被监控车道的车辆图像,包括黄灯、绿灯(正常行驶)期间通过的车辆,并自动记录车辆图片及通行信息,同时自动识别车牌号码并上传至指挥中心。
通过车辆车速要求不超过160km/h。
图片由两张图片合成,左侧为全景图片,右边为车牌局部放大图片;图片上可依如实际需要进行信息叠加:通行时刻,车辆类型,车道号,车速,红(绿)灯开始和终止,路口名称,路口方向。
1.1.3多种违法行为记录功能系统可实现多种行为的违法抓拍,包括逆行、违法变道、违法压线、不按规定车道行驶、超速抓拍,功能项可选。
1.1.4逆行抓拍系统能够智能判定车辆行驶方向,对违法逆行车辆抓拍记录两个位置的通行信息,清楚反映机动车违法进程,且至少一张位置的图像能清淅辩别车辆号牌、车辆特点等信息。
高清电子警察系统技术要求一、高清闯红灯电子警察系统1.系统前端图像采集设备采用高清视频检测方式或地感线圈检测高清视频抓拍方式。
2.系统可捕获4向8车道闯红灯车辆(能扩展到12车道),可在后台自动识别读取违章车辆号牌。
3.系统前端为高清智能抓拍,采用实时网络回传。
每个路口的管理、控制服务器需安装在交警支队指挥中心。
4.路口抓拍图片需自动上传到后台服务器(需网络支持)。
5.实时记录整个违章过程,提供三张图片:二张车辆闯红灯的过程(全景),包括停车线、车型、车身颜色、红灯状态,在第三张车辆特写图片上可以清晰的看到车辆号牌。
每张图片应包含时间信息,至少应精确到0.1s。
违法数据图片必须为合成图片,具有防篡改功能。
每条违法合成图片大小不超过800k。
6.中心后台服务器可管理大量违章车辆信息。
可按车辆号码、违章时间、违章地点等查询违章车辆,并浏览、修改、删除违章车辆信息,进行事故回放。
7.可对图像任意部分进行放大、缩小并具有强大的图像增强功能,将某些肉眼难以识别的车辆图像变得清晰可辨。
8.可打印违章处罚通知单,违法确认书,用户可根据自身实际需求进行修改报表格式、内容。
9.可对各路口的违法信息进行统计,供有关部门做出相应的措施。
如:按时期、车型、路口等方式,并可以打印输出报表。
10.完善的用户权限管理功能。
11.完善的系统日志功能,对所有合法用户的重要操作在后台进行记录,供管理员调用查看。
12.可对路口所有过往车辆进行抓拍记录,并适时回传至交警支队指挥中心后台服务器进行存储。
13.适应车速范围:10-180公里/小时。
14.要求在白天和夜间都能清晰辨别红灯信息。
15.抓拍到的图片传输到交警支队指挥中心,进行实时数据传输和历史数据传输的设置。
16.记录图片采用JPEG格式存盘。
要求所有原始图片信息存储1个月以上。
17.可对抓拍软件进行参数设置,包括视频抓拍参数、车道数目、车道属性、保存图像的大小、数据保留天数等参数的设置。
高清电子警察系统技术方案随着国家交通安全意识的不断提高和智能化技术的不断发展,电子警察系统已成为重要的交通监控手段之一。
本文主要介绍了一种基于高清技术的电子警察系统技术方案。
一、技术方案总体设计该电子警察系统主要包括高清摄像头、数字信号处理器、存储设备、通信设备、机箱及支架等部分,下面分别介绍各部分的技术方案。
1、高清摄像头选用分辨率高达1920x1080的高清摄像头,采用1/2.8英寸CMOS图像传感器,可有效提高成像质量。
该摄像头支持24小时不间断工作,能够自动调节光圈,保证在不同条件下实时成像。
2、数字信号处理器选用高性能数字信号处理器,将接收到的模拟信号转换为数字信号,并对信号进行处理和分析,提取出车辆的牌照信息和违法行为信息。
该数字处理器能够实时处理高清视频信号,并将数据传输到存储设备。
3、存储设备选用高速大容量的存储设备,能够支持对数十台高清摄像头的数据进行实时存储和管理。
存储设备需具备可扩展性,能够灵活地满足不同场景的存储需求。
4、通信设备选用流媒体传输协议,实现视频数据的即时传输。
选用千兆以太网接口,确保传输速度和带宽,保证数据的实时性和完整性。
5、机箱及支架选用坚固耐用的机箱和支架,满足不同场景的安装需求,确保设备的稳定性和安全性。
二、技术方案主要特点1、高清成像质量采用1920x1080的高清摄像头,能够输出清晰、细腻的图像,提高牌照识别的准确性。
2、实时监控数字信号处理器采用高性能CPU,能够实时处理高清视频信号,实现即时监控和数据处理。
3、数据存储安全存储设备具备数据备份、数据恢复和容灾功能,保证数据的安全性和完整性。
4、智能分析数字信号处理器采用人工智能算法,能够自动分析车辆的牌照信息和违法行为信息。
同时,还支持多种分析算法,能够通过升级软件实现更多的智能分析功能。
5、可扩展性强存储设备灵活可扩展,能够根据实际情况动态调整存储容量和存储时间。
6、维护方便采用可拆卸式设备设计,能够方便地进行设备维护和升级。
道路电子警察监控系统项目技术道路电子警察监控系统是一种将电子技术应用于城市交通管理的智能化系统。
该系统采用先进的计算机、视频监控、车牌识别等技术,结合城市交通管理实际需要构建起来的智能化交通监控系统。
通过对车辆的监控以及违章行为的监控,使得交通管理部门能够及时地发现并处理违章行为,促进城市的交通管理。
一、系统组成和结构1.系统组成道路电子警察监控系统主要由以下几个组成部分:(1)基础设施:包括道路、路灯、监控相机、监视器等;(2)服务器:包括数据库管理系统、视频服务器、图像识别服务器等;(3)客户端:包括管理端和用户端。
2.系统结构道路电子警察监控系统主要由以下几个组成部分:(1)监控部分:包括视频控制、视频录制、车辆监控等;(2)违法检测部分:包括车道线识别、车牌识别、红绿灯状态监控等;(3)系统管理部分:主要负责系统的维护,包括运行状态监控、数据库管理等。
二、系统技术的应用1.视频监控技术道路电子警察监控系统采用高清晰度视频监控技术,以监控城市中所有的道路以及路口,保证其全方位的覆盖和观测。
通过这种技术,监测车辆行驶记录,对肇事者处以罚款等具体的处罚,对于提高道路安全水平、管理城市交通流量具有重要的作用。
2.车牌识别技术道路电子警察监控系统采用先进的车牌识别技术,实现对车辆的违章行为的监控。
该技术能够准确地识别车辆牌照号码,通过这种识别技术,对非法车辆、犯罪车辆的对比数据库进行实时比较,在车辆特征及车主信息匹配后,以此为依据对非法车辆进行处罚。
3.交通流量分析技术道路电子警察监控系统采用先进的交通流量分析技术,通过对数据的采集、分析、处理和管理,使交通监管部门能够了解城市各路段的交通状况,以此优化道路资源的利用,较好地缓解城市交通拥堵。
4.违法行为检测和分析技术道路电子警察监控系统采用车道线识别、车牌识别、红绿灯状态监控等技术完善违法行为的检测与分析。
系统能够对违章车辆的照片、违法行为信息以及其他相关信息进行自动化的管理和记录,以此依据督导员对交通违章的抓捕力度和处罚力度进行调整和优化。
电子警察系统(路口违章车辆抓拍系统)1、系统主要需求(系统介绍、系统作用等);2、系统组成及网络结构3、系统工作流程描述4、系统功能体现5、主要性能指标6、前端抓拍设备技术指标和参数7、电气安全8、环境适应性9、其它10、电子警察系统主要组成部分的设计与选择1)车辆检测方式的选择2)抓拍方式的选择电子饕察系统(抓拍红绿灯设备)闯红灯自动抓拍记录系统(俗称“电子警察系统”)是利用车辆检测技术、信号控制技术、计算机技术、图像处理技术、通信技术等现代高科技在交通管理中的应用,是检测机动车闯红灯违法行为的有效手段。
该系统应24小时不间断全天候工作,将对遏制机动车闯红灯违法行为起到重要的作用。
一、系统主要需求:(一)系统应具有良好的可扩充性、可移植性和兼容性,充分考虑到了系统的发展因素,系统设计方案充分利用现有的信息化建设成果和路口资源,并预留扩展接口。
(二)系统功能全面、完善、安全、稳定而可靠。
确保系统指挥中心管理部分、通信网络部分和路口控制部分等一系列的设备和信息传输链路24小时不间断应用。
不受天气变化的影响(包括台风、暴雨和打雷等)。
(三)违法照片中需要记录清晰地车牌、停车线、信号灯以及完整的违法过程。
具体要求如下:1)第一张全景图片应包含并能清晰辨别红灯信号(或倒计时灯)、车辆类型、车身颜色且显示的机动车车头(整个车身的前三分之一)处在停车线后(没有越过停车线)或压在停车线上。
2)第二和第三张全景图片应包含并能清晰辨别红灯信号(或倒计时灯)、车辆类型、车身颜色且能无可争辩的显示红灯期间该车整个车身已经越过停车线的情况。
3)手动鼠标进行框选车牌特写部位,所选图片信息应能清晰辨别车牌号码和车牌颜色。
4)对于路口信号灯是箭头灯的拍摄点,要求拍摄效果能清楚地在后端看清箭头所指方向。
二、系统组成及网络结构1)电子警察系统由路口抓拍设备、传输系统、中心处理系统(后台集成管理系统)三部分组成。
其示意图1如下:图1电子系统组成结构图2)网络结构典型的系统结构如图所示:前端抓拍设备中心集成管理系统图2典型的系统结构由于本系统是指挥中管理平台的一部分,必须充分考虑到使用公共网络的安全性。
电子警察规范一、系统功能:1、违章数据提交形式:三张高清过程合成图片及一段10秒左右过程录像。
三张过程照片要求第一张在停车线内,第二张在过停车线处,第三张在路口中心线之外并且能够明确判定车辆行驶方向;要求第一二张照片能够清晰识别车辆号牌,第三张照片基本能够识别车辆号牌。
违法图片上需要叠加红灯开始时间、抓拍时间、红灯结束时间、抓拍车道、抓拍方向、抓拍地点。
违法图片证据应符合GA/T832的要求。
过程录像要求能完整记录车辆进入路口至驶离路口的完整轨迹,并且能够识别违章车辆的号牌。
数据要求能够接入支队非现场处罚系统。
2、红灯信号要求:要求提供的违章照片中红灯信号轮廓、颜色清晰可辨,无争议,满足处罚要求。
3、支持违章行为:闯红灯、不安导向车道、压线行驶等违章行为,能明确区分各种违章行为类型,闯红灯行为以车辆实际行驶方向为红灯为准。
4、支持车道类型:右转、直行、左转、调头车道,各种混合车道,左转待转区车道,直行待行区车道。
5、检测方式:采用视频检测及跟踪技术。
不得采用地感线圈等破坏路面检测方式。
6、实现方式:建议采用一体机方案。
采用稳定可靠的实现方案。
7、补光方式:建议采用led补光灯或led频闪灯,根据规范要求每车道平均功率不高于50w,要求采用低照度高清相机,尽量降低光污染。
8、摄像机要求:采用ccd感光芯片,作为核心部件,要求采用高品质机芯;分辨率不低于500万像素,建议采用800万以上;9、对时功能:要求前端所有设备支持NTP对时功能,跟中心NTP服务器对时,保证时间的一致性,24小时内误差时间不超过1.0S。
10、对机房设备要求:由于机房空间有限,不得在机房安装大量设备,允许每50个左右路口安装一台服务器,用于对路口设备的管理。
11、工程要求:施工尽量简单,工程量少,立杆、机箱、防雷等设计符合相关标准要求。
12、系统需要满足《GAT995-2021道路交通安全违法行为视频取证设备技术规范》和《GA/T 832―2021道路交通安全违法行为图像取证技术规范》要求。
智能电子警察抓拍系统技术方案目录一、概述 (3)二、设计依据 (4)三、设计原则 (5)四、系统功能 (6)五、系统组成 (7)5.1前端系统组成 (7)5.1.1前端主要设备 (8)5.1.2前端存储设计 (9)5.1.2前端设备布局 (10)5.1.3前端设备安装及固定 (11)5.1.4前端检测抓拍原理 (12)5.1.5前端业务处理流程及功能 (14)5.2传输系统 (18)5.3中心系统 (19)5.3.1数据处理流程 (19)5.3.2违法处理 (20)5.3.3布控告警 (21)5.3.4通行库处理 (21)5.3.5视频管理 (22)5.3.6统计报表 (22)5.3.7流量统计 (25)5.3.8系统管理 (26)5.3.9系统运行需求 (26)六、设备选型 (27)七、系统指标 (29)八、设备清单 (30)8.1前端部分(以单方向两车道为例) (30)8.2基础部分 (31)8.3中心部分 (31)一、概述随着我国经济的快速发展,机动车辆数量迅猛增长,主要道路尤其是城市内的交通流越来越拥挤,驾驶人素质的良莠不齐也造成了车辆的违章现象的不断增加,尤其是在城市交叉路口的闯红灯现象使出现各类交通事故的隐患大大增加。
所以遏制道路交通路口的违章现象,降低事故发生率,已成为各城市综合解决交通问题最重要的举措之一。
为了更好地记录惩治闯红灯违章车辆,在城市需要监管的重要路口设置闯红灯电子警察系统成为首要之选,这套系统的设立会规范行车司机的驾车行为,减轻公安干警的工作强度,改变城市的交通面貌,大大减少事故的发生。
电子警察系统的功能就是利用车辆检测和自动控制技术实现自动拍摄城市交叉路口闯红灯的机动车辆照片,为交警部门处理该类违章提供客观准确的依据,同时可以大大节省警力。
该系统可24小时不间断工作,每时每刻准备拍摄闯红灯车辆。
目前有许多城市的交通路口全部或部分配置了闯红灯违章自动记录系统,这些系统的前端核心设备一般分为两种:普通摄像机视频抓拍或数码照相机抓拍。
电子警察工程技术方案引言随着城市交通的日益拥挤和交通违法行为的增加,传统的交通执法手段已经无法满足城市交通管理的需要。
电子警察技术的应用,成为了解决这一问题的有效手段。
电子警察能够通过先进的技术手段对交通违法行为进行自动监控和处理,有效提高了交通管理的效率和水平。
本文将就电子警察工程技术方案展开讨论,包括其技术原理、系统设计和应用实践等方面。
一、技术原理电子警察系统主要由监控摄像头、图像识别系统、数据库和违法处理系统等部分组成。
其技术原理主要包括以下几个方面:1.1 监控摄像头监控摄像头是电子警察系统的基础设备。
它能够以多种方式进行布控,包括固定式摄像头、移动式摄像头和卫星遥感摄像头等。
监控摄像头能够对交通路口、道路等公共场所进行实时监控,捕捉交通违法行为的全过程。
1.2 图像识别系统图像识别系统是电子警察系统的核心技术之一。
通过计算机视觉和图像处理技术,对监控摄像头捕捉到的图像进行自动识别和分析,并提取出交通违法行为的相关特征。
目前,图像识别系统已经能够对车辆的牌照、车型、颜色等信息进行高效准确的识别。
1.3 数据库数据库是电子警察系统的信息管理中心,用于存储和管理监控摄像头捕捉到的图像信息、车辆信息等数据。
数据库的建设和管理对于电子警察系统的正常运行和信息查询、统计具有重要意义。
1.4 违法处理系统违法处理系统是电子警察系统的核心功能之一。
它通过与交通管理部门的信息系统进行对接,能够实现对交通违法行为的自动处理和处罚。
违法处理系统能够实现自动下发罚单、信息通知等功能,有效减轻了执法人员的工作负担。
二、系统设计电子警察系统的设计应考虑到整个城市交通管理的需求,包括交通监控、违法处理、信息管理等方面。
其系统设计应包括以下几个关键环节:2.1 系统架构电子警察系统应该采用分布式系统架构,能够实现摄像头、图像识别系统、数据库和处理系统等多个功能模块的分布式部署,实现对全城市交通违法行为的多点监控和处理。
高清电子警察系统招标参数高清电子警察系统技术需求闯红灯电子警察系统采用高清摄像机实时记录闯红灯违法行为的一种方法,记录违章图片和录像,再现车辆闯红灯时的车辆车型、车牌号码、红灯状态、路口状态和车辆闯红灯时的动态过程,实现对违法行为的无人监管。
闯红灯电子警察系统需应用视频检测技术实现视频实时检测红绿灯状态、自动抓拍违章车辆,为交警部门处理该类违章提供准确的依据,基本由车辆检测、抓拍、信息传输、数据检索及处理等几个部分组成。
要求电子警察系统对视频区域内的车辆进行监控,对闯红灯车辆进行捕获、识别、保存。
1.系统功能和工作方式闯红灯电子警察系统利用非现场执法手段对城市交叉路口的机动车交通违法行为进行常年不间断的自动取证。
为保证地区信息共享,必须有统一的工作方式、业务流程以及设备要求。
为保持系统的稳定性以及防病毒的需要,信息传输必须符合系统整体传输协议和信息加解密要求,以满足非现场执法系统平台的技术处理和接口要求,达到收集、预处理、交互、处理、发布等一条龙作业,使信息共享最大化、系统信息安全稳定最强化、操作流程科学化。
为保证各监视路口、控制中心的无缝连接,所有路口闯红灯电子警察设备必须按照统一的数据格式操作并纳入中心系统的序列,按同一加密算法进行加密。
系统拍摄的图片必须以JPG图片形式保存,并在JPG文件头部写入加密后的信息,录像采用MPEG4压缩方式,最终数据保存在控制中心数据库中。
当形成违章正式数据后,通过以太网将各种数据信息自动上传中心。
数据信息能够根据需要随意配置。
路口各种数据(包括图片和录像等)必须一一对应,有机结合,不需人工搜寻,以满足现场执法系统平台的技术处理要求以及业务流程要求。
2.系统功能需求投标方建设的电子警察系统应至少具有下列功能,以满足日常工作的需要。
1.对每一辆闯红灯车辆进行拍摄,并生成违章图片,自动传送到中心。
2.对通过路口的车辆轨迹进行判断,能够对变道行驶、压线等违章车辆进行拍摄,并生成违章图片,自动传送到中心。
电子警察系统设备清单及技术要求一、设备清单二、交通违法抓拍设施采购系统建设要求1.1系统要求要求采用高清纯视频方式进行闯红灯抓拍,前端嵌入式工控机进行视频检测。
1.1.1闯红灯抓拍功能利用视频检测与车辆行为分析技术,在各种环境下对监控区域内行驶的车辆进行检测,对违法车辆进行有效捕获;一旦有违法车辆通过,视频检测器立即对目标车辆进行抓拍,捕获三张以上不同位置的图像反映机动车闯红灯违法过程:抓拍图像要符合《中华人民共和国公共安全行业标准〈闯红灯电子警察系统通用技术条件〉》GA/T496-2009标准,不会因间距太大影响对违法机动车辆进行违法认定。
图片格式采用JPEG格式,JPEG图片编码符合ISO/IEC15444:2000的要求。
在任何情况下抓拍图片能同时清晰辨别违法车辆类型、车身颜色、红灯信号、车牌号码和颜色,清晰反映驾驶员及车辆基本特征;不会出现因红灯信号泛白、光晕等颜色失真而影响人工对红灯信号的判断。
图片合成时,不会出现原始图片遗漏、错位等情形,避免交通管理部门执法过程中出现争议。
此外,系统可以灵活配置输出图片的组合方式及叠加内容,包括时间,地点,行驶方向,车道号,红灯开始时间/结束时间,违法类型、车牌号码及颜色。
1.1.2绿灯卡口功能系统能够捕获所有时间经过被监控车道的车辆图像,包括黄灯、绿灯(正常行驶)期间通过的车辆,并自动记录车辆图片及通行信息,同时自动识别车牌号码并上传至指挥中心。
通过车辆车速要求不超过160km/h。
图片由两张图片合成,左侧为全景图片,右侧为车牌局部放大图片;图片上可根据实际需要进行信息叠加:通行时间,车辆类型,车道号,车速,红(绿)灯开始和结束,路口名称,路口方向。
1.1.3多种违法行为记录功能系统可实现多种行为的违法抓拍,包括逆行、违法变道、违法压线、不按规定车道行驶、超速抓拍,功能项可选。
1.1.4逆行抓拍系统可以智能判断车辆行驶方向,对违法逆行车辆抓拍记录两个位置的通行信息,清晰反映机动车违法过程,且至少一张位置的图像能清淅辩别车辆号牌、车辆特征等信息。
高清卡口型电子警察技术规格和要求一、系统应符合以下标准和规范:●《闯红灯自动记录系统通用技术条件》(GA/T496-2009)●《工业企业通信设计规范》(GBJ42-81)●《电气装置安装工程施工及验收规范》()●《民用建筑电气设计规范》(JGJ/T16-92)●《建筑物防雷设计规范》(GB50057-94)●《工业企业通讯接地设计规范》(GBJ79-85)●《中华人民共和国公共安全行业标准》(GA/T70-94/T74-94)●《计算机软件开发规范》(GB8566-88)●《以太网100BASE-T标准》(IEEE802.3U)二.系统建设原则:●标准化:系统的标准化是系统建设的前提,系统应严格按照公安部《闯红灯自动记录系统通用技术条件》(GA/T496-2009)规定的技术要求进行设计。
●可扩展性和兼容性:由于用户未来的需求会不断发展,系统建设的规模将随之扩大,在设计上,既要在功能上推陈出新,又要兼容旧的系统,以保护用户的投资,因此系统必须能与之前建设的电子警察系统相配套,以便统一管理。
●易用性:系统应采用嵌入式,模块化的设计使安装使用方便。
用户只需简单的接线,并按相应的调试程序进行安装调试就可达到最佳的应用效果。
所有实时监控、牌照识别、实时上传等工作,均为完全智能控制,不用单独设置。
●合理性:严格以系统工程学及其它先进理论指导设计,使系统的各部分合理配置,有机融合并尽可能的发挥设备潜力和软件功能,最大限度地提高性能价格比。
●先进性:充分利用科技进步成果,采用先进设备和软件,使系统具有完备的功能,并且易于升级换代,在保证其先进性的前提下具有较长的生命周期。
●实用性:系统功能充分满足用户的实际需求,人机界面友好,易于使用、管理、维护、扩展。
●可行性:系统设计、选材、选型符合国家和地方政府的法规政策,与用户及公安部、省厅颁布的相关规划和标准规范相适应,与用户在经济能力方面的实际情况相吻合。
●可靠性:采取选用高集成设备,采用自动检测、自动报警、自动监控和容错等技术来保证可靠性。
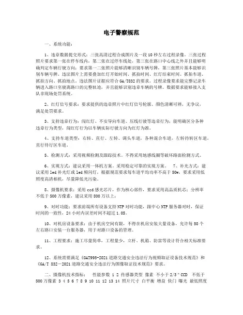
电子警察系统技术指标
系统整体设计要求
系统由路口前端设备、网络传输系统、后台管理系统三大部分组成。
路口前端设备主要用于闯红灯检测、视频、高清违法图片等数据采集,并采用网络传输系统将其传输至公安内网后台服务器端。
后台管理系统则针对海量的视频、图片数据进行一系列业务处理,以形成最终确定的违法数据自动导入违法数据库中。
三者关系如下图所示:
C/S客户端B/S客户端
光纤收发器
光纤收发器
工控主机
LED补光灯
I/O I/O
补光灯补光灯
交通灯信号检测器
交通灯信号
检测器
抓拍控制单元抓拍控制单元图1. 系统整体结构图
系统主要功能要求
1、信息采集
能对过往所有车辆信息进行自动采集。
自动采集信息主要是机动车,对采集的信息要符合金盾工程有关数据规范。
对机动车号牌抓拍、识别、存储,保存时间不低于30天。
当系统容量饱和时,系统应能自动对最前面的图像数据依次进行覆盖。
无论是白天还是在夜间所拍摄存储的车辆图像的照片必须能够清晰地辩识牌照,同时能够显示路口信息和车辆违法过程。
系统应记录下车辆通过时间、地点、车速、车型、行驶方向、车牌号码及号牌颜色,并将这些数据叠加在系统抓拍到的图片上,同时将车辆信息登记入数据库。
闯红灯车辆要求有四张相应图片:三张车辆违法图像,即车辆停车线前、在停车线上、通过了停车线,和一张车辆近景特写照片。
全景图像要求能清晰辨认出停车线、红绿灯信号、车辆基本特征;特写照片要求能清晰辨认出机动车号牌。
机动车违法信息上传至监控中心服务器。
在发生网络等故障时,系统能将数据、图片等保存在路口前端,待故障排除后系统自动将数据、图片等上传到指挥中心。
2、闯红灯违法行为抓拍
能自动拍摄闯红灯违法行为,要求拍摄的图像符合信息采集相关要求,并将图像及相关信息上传至监控中心服务器。
3、号牌自动识别
根据《公路车辆智能检测记录系统通用技术条件》(GA/T497-2009),系统安装设计要求,对道路车辆监控记录,过往车辆具有24小时连续自动抓拍;在车辆通过时,系统能准确拍摄其特征图像和全景图像,并在抓拍图片中标明车辆信息。
系统能在强反光、强逆光、弱光及车辆跑偏等情况下实现对车辆号牌的准确抓拍和识别。
车牌识别能够识别符合“GA36-1992”(92式牌照)和“GA36.1-2001”(02式新牌照)标准的民用车牌照和军车、警车等特殊牌照的汉字、字母、数字、颜色等信息。
能够识别0—9十个阿拉伯数字,A—Z 二十六个大写英文字母及相关的汉字:京、津、晋、冀、蒙、辽、吉、黑、沪、苏、浙、皖、闽、鲁、豫、鄂、湘、粤、桂、琼、川、贵、云、藏、陕、甘、青、宁、渝、赣、新、台、港、澳、军、空、海、北、沈、兰、济、南、广、成、京、警、学、特、使、领、试、境、消、边、通、林、电、军、警。
车牌颜色:蓝、白、黑、黄。
在车速5~140km/h范围内,车辆图像准确捕获率在99%以上。
夜间图像处理具有强光抑制功能。
车牌识别时间要求小于0.5秒;车牌识别率 >95%(人眼可看清的车辆照片号牌的全天候识别检测率),车牌识别正确率 >90%(人眼可看清的车辆照片号牌的全天候识别正确率)。
所拍摄图像包含车辆全部特征,并附加时间、地点、车速、行驶方向、车牌号码及车牌颜色等车辆信息。
4、视频监控
视频监控,即将路面安装的大量视频监控设备信号接入公安网内,支持在系统中远程查看路口路面实时状况,并进行录像截图等操作处理。
视频监控模块主要包含如下几个功能:
⏹实时视频监控
在管理平台可以实时查看前端视频,系统通过流媒体服务器技术支持多用户多路视频同时查看的功能。
用户可以主动查看前端设备,也通过前端设备报警来触发查看视频。
⏹历史视频查看
系统支持查看历史视频,历史视频保存在前端工控机中。
系统可以通过增加存储设备来在中心保存历史视频。
⏹视频录像截图处理
可以对正在查看的实时或历史视频进行本地录像、截图操作,并分别形成独立的视频文件和图片文件保存于指定位置。
⏹其他视频接入
系统提供开放统一的接口支持新的视频设备接入,实现接口的前端设备通过注册后均可接入系统。
5、前端存储
除将视频、图像及违法记录通过网络发送至综合信息管理平台外,系统需支持数据的前端存储。
视频、图像及违法记录在前端工控机进行存储,当存储空间已满时循环覆盖最早历史数据。
前端存储需提供数据冗余功能,以提高系统的可靠性。
此外,前端存储可以对网络传输的数据进行调度,以提高系统的实时响应能力,增加可用性。
6、数据传输
在具备光缆传输的情况下,能通过网络视频或者点对点光纤的方式将全景视频图像传输到中心电视墙显示或者进入硬盘录像机,机动车闯红灯信息上传到数据中心的服务器。
可以
针对前端视频信号进行实时观看、存储以及数据查询。
在路口不具备光纤通讯的情况,系统需能够实现本地录像和存储,保存格式为Mpeg4,每小时生成一个文件;硬盘容量不够时,可自动循环覆盖前面的录像内容。
前端设备具有联网数据传输功能,可以通过网络将违法图片、图像信息自动传输到指定数据中心。
传输方式有实时传输和非实时传输两种方式,用户可以任意选择一种方式进行数据传输;传输时,当遇到网络故障导致传输失败,具备断点续传功能;前端设备具有现场数据备份存储功能,同时需具备无线网卡下载或配备USB接口的活动硬盘下载图像接口。
7、综合管理平台
系统登陆界面友好,统一界面、统一平台,操作简便容易,采用B/S模式操作和访问,系统配置参数能灵活配置,要求系统具有违法管理、违法查询、违法统计及系统管理等功能。
该系统的查询内容包括机动车通过路口详细信息及相关采集项目统计和报警信息查询。
可设定多级权限。
可对用户的各项操作进行日志记录。
系统主要技术指标
1、功能指标
1)自动判别机动车进入停止线时红灯的状态,只对在机动车对应行驶车道的信号灯红灯有
效状态下驶入停止线的车辆进行记录,机动车在其对应的黄灯或绿灯相位时越过停止线,闯红灯自动记录系统不应有抓拍动作。
对于红灯亮时前进入停车线的静止车辆不拍照;对于红灯亮后进入停车线,但不向前行驶,只在绿灯亮后向前行驶的车辆不拍照。
2)同时具备三条以上(含三条)车道控制与拍摄能力,并且能够对不同车道的违法行为进
行自动识别和抓拍。
3)自动记录机动车闯红灯过程中三个位置的信息以反映机动车闯红灯违法过程。
第一个位
置的信息应能清晰辨别闯红灯时间、车辆类型、红灯信号和机动车压在或越过停止线的情况;第二和第三个位置的信息应能清晰辨别闯红灯时间、车辆类型、红灯信号和车辆向前行驶的二个位置状态,其中至少有一个位置的信息能够清晰辨别号牌号码。
4)违法照片上具有违法车辆的车型、车牌及红灯信号,可以根据要求将违法信息标注在照
片的指定位置上,包括违法时间(年、月、日、时、分、秒)、路口信息(地点和行驶方向)、红灯启动时间、红灯持续时间、红灯停止时间、检测车道编号、违法行为类型、车辆行驶速度、设备编号等信息。
5)对于所拍摄的闯红灯图像,其图像中的信号灯红色突出、明显、无法律异议。
与此同时,
应采用先进、实用、成熟的视频成像技术。
6)全景摄像机兼作视频监控,采用循环覆盖方式保存视频图像时间7天以上。
7)所拍摄的违法车辆图片应具有防修改鉴别功能,可自动生成闯红灯违法车辆的地点与方
向、日期与时间等字符信息并叠加在拍摄的图片上。
8)能对外界环境照度进行自动判别,在拍摄光线不足时自动启动补光灯工作,同时具有方
向检测功能,可以防止逆向左转弯车辆压到检测器线圈造成误拍。
9)能适用于多相位信号控制路口,可适用于多车道监控的场合。
同时,可调节红灯延时拍
照时间、绿闪时间,具有红灯周期自学习功能,能够记录每一个周期的红灯时间。
10)路口主机具有时钟校对能力和死机自动复位功能。
11)图片格式采用JPEG格式,除保留原始违法图片外,在上传违法数据库时大小、格式、
清晰度等需符合取证要求,JPEG图片编码符合ISO/IEC 15444:2000的要求。
每个违法记录由一组1~4张图片组成,反映一个违法过程。
2、性能指标
3、主要设备技术指标(1)高清工业抓拍相机
(2)高清监控摄像机
(3)LED补光灯
(4)车辆检测器
(5)红灯检测器
(6)高性能高可靠性工控机
(7)应用服务器
(8)数据库服务器。