开关电源维修
- 格式:doc
- 大小:815.00 KB
- 文档页数:3
开关电源常见故障检修方法开关电源是利用现代电力电子技术,控制开关晶体管开通和关断的时间比率,维持稳定输出电压的一种电源。
广泛运用在工业、军事、科研、通讯、医疗及多种家用电器中。
开关电源的发展与应用在节约能源、节约资源及保护环境方面都具有重要的意义。
下面我们就来看看开关电源电路图与维修技巧。
开关电源的主要电路是由输入电磁干扰滤波器(EMI)、整流滤波电路、功率变换电路、PWM控制器电路、输出整流滤波电路组成。
辅助电路有输入过欠压保护电路、输出过欠压保护电路、输出过流保护电路、输出短路保护电路等。
开关电源电路图开关电源的维修步骤:1、断电情况下,“看、闻、问、量”看:打开电源的外壳,检查保险丝是否熔断,再观察电源的内部情况,如果发现电源的PCB板上有烧焦处或元件破裂,则应重点检查此处元件及相关电路元件。
闻:闻一下电源内部是否有糊味,检查是否有烧焦的元器件。
问:问一下电源损坏的经过,是否对电源进行违规操作。
量:没通电前,用万用表量一下高压电容两端的电压先。
如果是开关电源不起振或开关管开路引起的故障,则大多数情况下,高压滤波电容两端的电压未泄放悼,用万用表测量AC电源线两端的正反向电阻及电容器充电情况,电阻值不应过低,否则电源内部可能存在短路。
电容器应能充放电。
脱开负载,分别测量各组输出端的对地电阻,正常时,表针应有电容器充放电摆动,最后指示的应为该路的泄放电阻的阻值。
2、加电检测通电后观察电源是否有烧保险及个别元件冒烟等现象,若有要及时切断供电进行检修。
测量高压滤波电容两端有无300伏输出,若无应重点查整流二极管、滤波电容等。
测量高频变压器次级线圈有无输出,若无应重点查开关管是否损坏,是否起振,保护电路是否动作等,若有则应重点检查各输出侧的整流二极管、滤波电容、三通稳压管等。
如果电源启动一下就停止,则该电源处于保护状态下,可直接测量PWM芯片保护输入脚的电压,如果电压超出规定值,则说明电源处于保护状态下,应重点检查产生保护的原因。
开关电源工作原理及维修技巧开关电源是现代电子设备中广泛应用的一种电源供应方式。
它以其高效、稳定、可靠的优点,被广泛应用在通信、计算机、工控等领域。
本文将介绍开关电源的工作原理,并分享一些常见故障的维修技巧。
一、开关电源的工作原理开关电源的工作原理基于开关管的开关动作。
它通过将输入直流电压经过变压器降压、整流滤波后得到直流电源,再通过开关管的开关动作进行调节和控制,最终输出稳定的直流电压。
以下是开关电源的工作原理流程:1. 输入电压调整:开关电源通过输入电路接收来自电网的交流电压,并通过变压器将其降压转换为适合电源内部使用的直流电压。
2. 整流滤波:经过变压器的降压,得到的直流电压仍然存在波动和纹波。
开关电源通过整流电路,将交流电压转换为直流电压,并通过滤波电路去除纹波,从而得到稳定的直流电源。
3. 电压变换:开关电源中的开关管负责对电源输出电压进行调节和控制。
当需要增加输出电压时,开关管关闭,此时磁场储能在变压器中。
而当需要降低输出电压时,开关管打开,此时磁场释放能量,通过变压器将电压降低到所需的输出电压。
4. 输出稳定:开关管通过调节开关动作的频率和占空比,控制输出电压的稳定性。
通过负反馈控制,开关电源可以实现对输出电压的精确控制,从而确保工作在设定的电压范围内。
二、开关电源的常见故障及维修技巧尽管开关电源在工作上具有高效、稳定的特点,但由于工作环境、负载变化等原因,仍然可能出现各种故障。
下面是一些常见的开关电源故障及相应的维修技巧:1. 输出电压异常当开关电源输出电压异常,例如过高或过低,可能是由于电源输出端电容损坏、电感元件损坏或者控制芯片故障导致。
此时,可通过测量输出电压、检查元件损坏情况来确诊故障点,并进行相应的更换或修复。
2. 整流滤波故障整流滤波电路是保证开关电源获得稳定直流电压的关键部分。
若出现纹波过大、输出电压波动较大等问题,可能是整流二极管或滤波电容损坏引起的。
在维修时,可通过测试电容容值,检测二极管正常工作情况,及时更换损坏元件。
1.开关电源的维修要点(1)、知道开关电源所需电压:检查开关电源所需的电源电压:看滤波电容耐压,具体如:550V两串联或450V/420V三串联为690V交流整流电压、375V—450V两串联的为380V交流整流电压、375V—450V时为220V交流整流电压、200—250V是110V交流整流电压、100-160V 为48V或63交流整流电压、35—63V为24V交流整流电压、25—35V为12V或15V交流整流电压。
16V为6.3至10V交流整流电压。
10V为5至6.3V交流整流电压、6.3V为3V以下交流整流电压。
(2)、判断开关电源正负极:测出触发板上开关电源的正负极:检查整流滤波电容的负极应接到功率开关管的E或S极,整流滤波电容正极应通过开关电源变压器连接至功率开关管的C或D极(确保该电路连接正常)如果不通则电路开路。
电容两端接保险管端为电源正负极。
(3)、预测开关电源的各组输出电压值和自身负载情况:根据开关电源输出整流滤波电容的容量和耐压值判断输出电压并每一组都作记录,最后用二极管档测试电容两端压降,判断负载有没有短路或开路或不正常,当红表笔接电容的正极,黑表笔接电容的负极,测试出来后的压降必须大于红表笔接电容的负极而黑表笔接电容的正极,否则该组负载不正常。
(4)、测量开关电源主回路有没有击穿或短路:先用数字表二极管档测量整流滤波电容两端,正向(红表笔接电容正极、黑表笔接电容负极)无穷大,反向(红表笔接电容负极、黑表笔接电容正极)压降约0.3—1.0。
保证没有短路、测量保险管是否完好。
(5)、测试主电路原件:开关管是否短路,启动电阻拆下测试阻值是否正常,功率限制电阻是否正常,(6)、检查开关电源的电容:拆下开关电源上所有电容检查容量是否减少,耐压是否变低。
(7)、检查开关电源元器件:检测开关电源电路上元件焊接是否良好,有无烧糊现象(8)、测试开关电源:接通开关电源所需的测试电源,电源上灯泡应该亮一下间隔约几秒至几十秒后熄灭,同时听到脉冲变压器起振的声音,证明开关电源当前工作正常。
开关电源坏了怎么维修?开关电源维修步骤和技巧开关电源电路的故障诊断与维修也越来越重要,这里简单介绍一下维修过程和注意事项。
(1)修理开关电源时,首先用万用表检测各功率部件是否击穿短路,如电源整流桥堆,开关管,高频大功率整流管;抑制浪涌电流的大功率电阻是否烧断。
再检测各输出电压端口电阻是否异常,上述部件如有损坏则需更换。
(2)第一步完成后,接通电源后还不能正常工作,接着要检测功率因数模块(PFC)和脉宽调制组件(PWM),查阅相关资料,熟悉PFC和PWM模块每个脚的功能及其模块正常工作的必备条件。
(3)然后,对于具有PFC电路的电源则需测量滤波电容两端电压是否为380VDC左右,如有380VDC左右电压,说明PFC模块工作正常,接着检测PWM组件的工作状态,测量其电源输入端VC,参考电压输出端VR,启动控制Vstart/Vcontrol端电压是否正常,利用220VAC/220VAC隔离变压器给开关电源供电,用示波器观测PWM模块CT端对地的波形是否为线性良好的锯齿波或三角形,如TL494 CT端为锯齿波,FA5310其CT端为三角波。
输出端V0的波形是否为有序的窄脉冲信号。
(4)在开关电源维修实践中,有许多开关电源采用UC38××系列8脚PWM组件,大多数电源不能工作都是因为电源启动电阻损坏,或芯片性能下降。
当R断路后无VC,PWM组件无法工作,需更换与原来功率阻值相同的电阻。
当PWM组件启动电流增加后,可减小R值到PWM组件能正常工作为止。
在修一台GE DR电源时,PWM模块为UC3843,检测未发现其他异常,在R(220K)上并接一个220K的电阻后,PWM组件工作,输出电压均正常。
有时候由于外围电路故障,致使VR端5V电压为0V,PWM组件也不工作,在修柯达8900相机电源时,遇到此情况,把与VR端相连的外电路断开,VR从0V变为5V,PWM组件正常工作,输出电压均正常。
开关电源维修案例
嘿,朋友们!今天我要给你们讲讲我遇到的一个特别的开关电源维修案例,那可真是像一场刺激的冒险!
有一次,客户火急火燎地找到我,说他们的设备电源出问题了,整个系统都瘫痪啦!我一看,嘿,这开关电源闹脾气呢!就好像人的心脏出了毛病,整个人都没了精神。
我开始仔细排查,那感觉就像侦探在寻找蛛丝马迹。
我检查了每一个元件,发现有个电容鼓包了,这可不是个小问题呀!我对客户说:“你看,就这电容,它罢工啦!”客户着急地问:“那能修好吗?”我信心满满地回答:“当然能!小意思啦!”
接着,我就开始更换电容,这过程可不轻松,就像给病人做手术一样小心翼翼。
换好后,我忐忑地按下电源开关,心里默默祈祷:一定要成功啊!嘿,你猜怎么着,电源指示灯亮起来啦!那一刻,我高兴得差点跳起来,那感觉太棒啦,就像打了一场大胜仗!
然后我把设备交还给客户,客户一脸惊喜地说:“哎呀,真厉害呀!”我说:“哈哈,这不算啥,我就是专门解决这些电源难题的专家嘛!”
通过这个维修案例,我深刻体会到,开关电源虽然看起来不大,但它可是设备的关键啊!就像人体的心脏一样重要,一旦出问题,整个系统都可能受影响。
所以日常的维护和及时的维修真的太重要啦,我们可不能小瞧了它呀!你们说是不是?。
开关电源常见故障维修技巧
电气故障检修中电源故障占电子设备故障的大多数。
故熟悉开关电源常见故障和维修技巧,有利于缩短电子设备故障维修时间,提高个人设备维护技能。
一、常见故障
⑴保险丝熔断:
一般情况下,保险丝熔断说明电源的内部线路有问题。
由于电源工作在
高电压、大电流的状态下,电网电压的波动、浪涌都会引起电源内电流瞬间增大而使保险丝熔断。
重点应检查电源输入端的整流二极管,高压滤波电解电容,逆变功率开关管等,检查一下这此元器件有无击穿、开路、损坏等。
如果确实是保险丝熔断,应该首先查看电路板上的各个元件,看这些元件的外表有没有被烧糊,有没有电解液溢出,如果没有发现上述情况,则用万用表测量开关管有无击穿短路。
需要特别注意的是:切不可在查出某元件损坏时,更换后直接开机,这样很有可能由于其它高压元件仍有故障又将更换的元件损坏,一定要对上述电路的所有高压元件进行全面检查测量后,才能彻底排除保险丝熔断的故障。
⑵无直流电压输出或电压输出不稳定
如果保险丝是完好的,在有负载情况下,各级直流电压无输出。
这种情
况主要是以下原因造成的:电源中出现开路、短路现象,过压、过流保护电路出现故障,辅助电源故障,振荡电路没有工作,电源负载过重,高频整流滤波电路中整流二极管被击穿,滤波电容漏电等。
在用万用表测量次级元件,排除了高频整流二极管击穿、负载短路的情况后,如果这时输出为零,则可以肯定是电源的控制电路出了故障。
若有部分电压输出说明前级电路工作正常,故障。
3842开关电源维修技巧开关电源是现代电子设备中常见的电源类型之一,它具有高效率、稳定性好等优点,因此在各种电子设备中得到广泛应用。
然而,由于使用环境、元器件老化等原因,开关电源也会出现故障。
本文将介绍一些常见的3842开关电源维修技巧,帮助读者解决开关电源故障问题。
一、开关电源无输出当3842开关电源无输出时,首先需要检查输入电压是否正常。
可以使用万用表测量输入电压,确保其在额定范围内。
如果输入电压正常,那么可能是开关电源内部元器件损坏导致的。
这时可以逐一检查开关管、变压器、滤波电容等元器件,查找可能存在的故障点。
如果发现元器件损坏,需要及时更换。
二、开关电源输出电压不稳定当3842开关电源输出电压不稳定时,可能是反馈电路出现问题。
可以检查反馈电路中的电阻、电容是否正常,是否存在松动或焊接不良的情况。
另外,也可以检查输出电压调节电路,确保其工作正常。
如果以上检查都没有问题,那么可能是开关管损坏导致的。
这时需要更换开关管,并重新调试开关电源。
三、开关电源工作温度过高当3842开关电源工作温度过高时,可能是散热不良导致的。
可以检查散热器是否清洁,散热风扇是否正常工作。
另外,也可以检查开关电源内部的散热元件,如散热片、散热胶等,确保其正常工作。
如果散热问题得到解决,但温度仍然过高,那么可能是开关管损坏导致的。
这时需要更换开关管,并重新调试开关电源。
四、开关电源启动困难当3842开关电源启动困难时,可能是启动电路出现问题。
可以检查启动电路中的电阻、电容是否正常,是否存在松动或焊接不良的情况。
另外,也可以检查启动电路的供电电压是否正常。
如果以上检查都没有问题,那么可能是开关管损坏导致的。
这时需要更换开关管,并重新调试开关电源。
维修开关电源时,需要注意安全问题。
在操作过程中,应断开电源,并确保电容器中的电荷已经放电完毕。
另外,还应注意防止静电对电子元器件的损坏,使用合适的防静电措施。
3842开关电源维修需要综合运用电子技术知识和实际操作经验。
开关电源电压低怎么维修现代电子设备中,开关电源被广泛应用于各种电子产品中,它能够将输入的交流电转换成稳定的直流电供电给设备,保障设备正常工作。
然而,有时候开关电源可能出现电压低的问题,这会导致设备无法正常运行,因此需要及时维修。
本文将介绍开关电源电压低的可能原因及维修方法。
可能原因分析1. 电源输入问题电源输入电压不稳定或过低是导致开关电源输出电压低的常见原因之一。
可能是供电线路不良、插座接触不良或供电电压不稳定等问题导致电源输入异常。
2. 开关电源内部元件故障开关电源内部元件包括电容、变压器、二极管等,如果这些元件出现故障或老化,就会降低开关电源的转换效率,导致输出电压下降。
3. 控制IC故障开关电源中的控制IC是控制电源开关和保证输出稳定的核心部件之一,如果控制IC 出现故障,可能会导致输出电压异常。
4. 输出端负载故障连接在开关电源输出端的负载如电路板、电子元器件等,如果出现故障或短路,也会导致开关电源输出电压下降。
维修方法1. 检查电源输入首先,检查电源输入线路是否正常连接,插座是否接触良好,排除电源输入问题。
如果发现电源输入电压不稳定,可以尝试更换供电线路或使用稳压器等设备来提供稳定的输入电压。
2. 检查开关电源内部元件打开开关电源外壳,仔细检查内部元件的状态,如电容是否鼓包、变压器是否发热、二极管是否烧损等,发现有异常情况的元件需要更换。
3. 检测控制IC使用万用表等工具检测控制IC的工作状态,确认控制IC是否正常工作。
如若控制IC故障,需要更换新的控制IC。
4. 排除负载故障断开输出端连接的负载,测试开关电源输出电压,确定是否是负载故障导致的电压下降。
如有需要,修复或更换损坏的负载部件。
5. 综合排查如果以上方法都无法解决问题,可以综合考虑各方面可能原因,采取逐步排查的方法,逐步确定故障点,并进行修复。
在进行开关电源维修时,需要注意安全问题,如在操作时断开电源,避免触电等意外情况发生。
开关电源常见故障及检修方法梳理一.保险丝熔断●原因分析:一般情况下,保险丝熔断说明开关电源的内部电路存在短路或过流的故障。
由于开关电源工作在高电压,大电流的状态下,直流滤波和变换振荡电路在高压状态工作时间太长,电压变化相对大。
电网电压的波动,浪涌都会引起电源内电流瞬间增大而使保险丝熔断。
●检查重点:应检查电源输入端的整流二极管,高压滤波电解电容,开关功率管,UC3842本身及外围元器件等。
检查一下这些元器件有无击穿,开路,损坏,烧焦,炸裂等现象。
●维修方法:1.首先仔细查看电路板上面的各个元件,看是否在这些元件的外表有没有被烧糊, 有没有电解液溢出,闻一闻有没有异味。
经看,闻之后,再用万用表进行检查。
2.测量一下电源输入端的电阻值,若小于200K,则说明后端有局部短路现象,然后分别测量四只整流二极管正,反向电阻和两个限流电阻的阻值,看其有无短路或烧坏;3.然后再测量一下电源滤波电容是否能进行正常充放电,再就测量一下开关功率管是否击穿损坏,以及UC3842本身,及周围元件是否击穿,烧坏等。
4.需要说明的一点是:因是在路测量,有可能会使测量结果有误,造成误判。
因此必要时可把元器件焊下来再进行测量。
如果仍然没有上述情况则测量一下输入电源线及输出电源线是否内部短路。
5.一般情况下,熔断器熔断故障,整流二极管,电源滤波电容,开关功率管,UC3842是易损件,损坏的概率可达95%以上,一般着重检查一下这些元器件,就可很容易排除此类故障。
二.无直流电压输出或电压输出不稳定●原因分析:如果保险丝是完好的,在有负载的情况下,各级直流电压无输出。
这种情况主要是以下原因造成的:电源中出现开路,短路现象,过压,过流保护电路出现故障,振荡电路没有工作,电源负载过重,高频整流滤波电路中整流二极管被击穿,滤波电容漏电等。
●维修方法:1.首先,用万用表测量一下高频变压器次级的各个元器件是否有损坏。
2.在排除了高频整流二极管击穿、负载短路的情况后,然后在测量各输出端的直流电压,如果这时输出仍为零,则可以肯定是电源的控制电路出了故障。
开关电源维修步骤| 开关电源的常见故障及应对方法什么是开关电源?开关电源由主电路、控制电路、检测电路、辅助电源四大部分组成。
它是一种电压转换电路,主要的工作内容是升压和降压,广泛应用于现代电子产品。
因为开关三极管总是工作在“开”和“关”的状态,所以叫开关电源。
开关电源维修步骤:1、查电源:检查电源,不仅要用万用表检查电压大小,还要用示波器检查电压波形2、查晶振:检查晶振有没有起振,可以用示波器检查晶振脚的波形来查看3、查复位:检查复位信号是不是正常,复位脉冲有没有正确送到CPU芯片的复位脚。
4、查总线:数据总线、地址总线、控制总线的任何一根开路或短路都可引发故障,可以通过测试平行总线的对地电阻比较某路有没有故障来判断,或者观察各路总线的波形来判断。
5、查接口芯片:接口芯片是坏得较多的一类元件,可通过代换或专用仪器检测来判断是否损坏。
6、更换元器件:通过线路测试、元器件检测等工作,对找出的故障进行处理,包括线路修复、元器件更换、改造等工作。
7、测试电源:故障排除后,上机前,要进行离线加载测试。
合格后方可进行上机负载测试和使用。
开关电源的常见故障及应对方法:1.保险丝或保险管烧断主要检查整流桥各二极管、大滤波电容及开关管等部位,抗干扰电路出问题也会导致保险丝或保险管烧断、发黑。
值得注意的是,因开关管击穿导致的保险丝或保险管烧断往往还伴随着过流检测电阻和电源控制芯片的损坏,负温度系数热敏电阻也裉容易和保险丝或保险管一起烧坏。
2.无输出,但保险丝或保险管正常这种现象说明开关电源未工作,或者工作后进入了保护状态。
首先测量电源控制芯片的启动脚是否有启动电压,若无启动电压或者启动电压太低,则检查启动电阻和启动脚外接的元器件是否有漏电存在,此时如电源控制芯片正常,则经上述检查可很快查到故障。
若有启动电压,则测量控制芯片的驱动输出脚(厚膜电路没有驱动输出脚)在开机瞬间是否有高低电平的跳变。
若无跳变,说明控制芯片损坏、外围振荡电路元器件或保护电路有问题,可先代换控制芯片,再检查外围元器件。
494开关电源原理与维修一、494开关电源的原理494开关电源是一种常用的直流电源,它采用了开关电源控制器494作为关键部件,通过控制开关管的导通和断开来实现输入交流电向输出直流电的转换。
494开关电源的基本原理是先将输入交流电通过整流滤波电路转换为直流电,然后通过开关电源控制器494产生高频脉冲信号,通过变压器将直流电转换为高频交流电,再经过整流滤波电路得到稳定的直流输出。
开关电源控制器494采用了反馈控制的方式,通过对输出电压进行采样和比较,控制开关管的导通和断开时间,以使输出电压稳定在设定值。
同时,494还具有过载保护、短路保护、过压保护等功能,保证了开关电源的安全可靠运行。
二、494开关电源的维修1. 故障现象分析在进行开关电源的维修前,首先需要对故障现象进行分析。
常见的故障现象有输出电压不稳定、输出电压为零、变压器发热等。
通过对故障现象的分析,可以初步判断出故障的原因所在。
2. 故障排除步骤在进行开关电源的故障排除时,需要按照以下步骤进行:(1)检查输入电源:检查输入电源是否正常,是否有输入电压,输入电压是否稳定。
(2)检查输出电路:检查输出电路是否有短路、开路等情况。
(3)检查开关电源控制器494:检查494控制芯片是否损坏,是否有松动接触等情况。
(4)检查变压器:检查变压器是否发热、有无短路等情况。
(5)检查滤波电路:检查滤波电容是否损坏,是否有松动接触等情况。
3. 故障原因分析根据故障排除步骤的结果,可以初步判断出故障的原因所在。
常见的故障原因有输入电源异常、输出电路故障、开关电源控制器故障、变压器故障、滤波电路故障等。
4. 故障处理方法根据故障原因的判断,可以采取相应的处理方法进行维修。
一般的处理方法有更换故障元件、修复焊接点、调整输出电压等。
5. 维修注意事项在进行开关电源的维修时,需要注意以下事项:(1)确保电源断开:在进行维修操作前,必须确保开关电源已经断开电源,并等待一段时间,以确保电容器已经放电。
LED 24V开关电源维修技巧主要包括以下步骤:
1. 拆卸外壳:首先,需要用螺丝刀拆卸开关电源的外壳,以便观察内部元器件是否有损坏或异常。
2. 检查元器件:观察内部元器件,如电阻、电容、保险丝等,是否有烧毁、爆裂或脱焊等现象。
如果有,需要购买相同型号的元器件进行更换。
3. 测量保险丝:使用万用表测量保险丝是否通畅,如果保险丝损坏,需要更换新的保险丝。
4. 检查变压器:变压器是开关电源中关键的部件,需要检查其是否有损坏。
可以通过测量变压器磁绕组的阻值来判断。
如果有阻值且主绕组与辅绕组之间有差别,则说明变压器没有问题。
5. 检查压敏电阻:压敏电阻通常用于保护其他元器件免受输入端电压过高的损害。
如果压敏电阻爆裂,需要及时更换。
6. 测量电容:使用万用表测量开关电源中的电容,看其是否正常。
一般情况下,电容不会爆裂,但在测量时需要注意电容的量会瞬时消失。
7. 故障排查:如果上述步骤都无法解决问题,需要进一步排查其他元器件或电路板上的线路是否有断路、短路等问题。
在维修过程中,需要注意安全,避免触电和短路。
开关电源维修各种电子设备离不开开关电源,开关电源质量的优劣直接关系到电子设备的使用性能。
电源开关在使用的过程中难免会出现一些常见的故障。
今天,小编就告诉大家电源开关常用的维修技巧,以供大家参考。
开关电晕维修技巧1、修理开关电源时,首先用万用表检测各功率部件是否击穿短路,如电源整流桥堆,开关管,高频大功率整流管。
抑制浪涌电流的大功率电阻是否烧断。
再检测各输出电压端口电阻是否异常,上述部件如有损坏则需更换。
开关电源不启振,一般查看开关频率是否正确、保护电路是否封锁、电压反馈电路、电流反馈电路又没问题,开关管是否击穿等;先检查保险丝是否熔断,再观察电源的内部情况。
如果发现电源的PCB板上有烧焦处或元件破裂,则应重点检查此处元件及相关电路元件。
闻一下电源内部是否有糊味,检查是否有烧焦的元器件。
用万用表量一下高压电容两端的电压。
2、变压器发热或发出嗞嗞嗞声,一般是开关频率不对。
3、输出电压电源指示灯一闪一闪的,一般是副边有短路的。
关于开关电源的维修技巧方面没通电前,加电检测通电后观察电源是否有烧保险及个别元件冒烟等现象,若有要及时切断供电进行检修。
测量高压滤波电容两端有无300伏输出,若无应重点查整流二极管、滤波电容等。
测量高频变压器次级线圈有无输出,若无应重点查开关管是否损坏,是否起振,保护电路是否动作等,若有则应重点检查各输出侧的整流二极管、滤波电容、三通稳压管等。
如果电源启动一下就停止,则该电源处于保护状态下,可直接测量PWM芯片保护输入脚的电压,如果电压超出规定值,则说明电源处于保护状态下,应重点检查产生保护的原因。
以上就是小编想要教大家的一些常用的开关电源的维修技巧,需要自己动手今天开关电源维修的小伙伴可以参考一下。
如果自己是在不会弄,最好还是请专业的电工来维修。
开关电源维修通用六篇开关电源是现代电子设备的重要组成部分,广泛应用于计算机、通信、科研、医疗、工业自动化等领域。
本文将按照故障分类,介绍开关电源维修的六个通用方法。
1. 故障现象:开关电源不能启动当开关电源不能启动时,可能是电源负载过大,电压输入异常,内部元器件损坏等原因所导致。
我们可以采用以下方法进行检修:1) 检查负载电流是否超过额定值,如过载应立即停电并更换高功率电源。
2) 检查输入电压是否正常,若不正常应及时更换或修复输入线路。
3) 检查输出电路是否短路或开路,按照电路分析结果更换元器件。
2. 故障现象:开关电源输出电压不稳定当开关电源输出电压不稳定时,可能是反馈电路故障、输出电感电阻增大等原因所导致。
我们可以采用以下方法进行检修:1) 检查反馈电路元件是否正常,如有异常需更换。
2) 检查输出电感电阻是否增大,如电阻值偏大需更换。
3) 检查开关管是否正常,如有损坏需更换或修复。
3. 故障现象:开关电源输出电压为零当开关电源输出电压为零时,可能是输出端短路,保护电路故障等原因所导致。
我们可以采用以下方法进行检修:1) 检查输出端是否短路,如有短路需消除短路障碍物。
2) 检查保护电路是否正常,如有异常需检查并更换保护元件。
3) 检查开关管是否正常,如有损坏需更换或修复。
4. 故障现象:开关电源开关频繁断电当开关电源开关频繁断电时,可能是过流保护触发、开关管温度过高导致自保护、电源输出电压异常等原因所导致。
我们可以采用以下方法进行检修:1) 检查过流保护元件是否正常,如过流保护元件损坏需更换。
2) 检查开关管是否发热异常,如发热需检查散热器和风扇的是否正常工作。
3) 检查输出电压是否异常,如异常需检查输出电路并更换故障元件。
5. 故障现象:开关电源噪音大开关电源噪音大可能是输出电容值不合适、开关频率过高、电源变压器有振铃等原因所导致。
我们可以采用以下方法进行检修:1) 检查输出电容是否合适,如果超出范围则更换电容。
48伏开关电源维修技巧1. 嘿,你知道吗,48 伏开关电源维修可不能瞎搞!就像医生看病一样,得找对病因。
比如说,电源指示灯不亮了,这时候你就得好好排查啦,是不是线路断了呀?2. 哎呀呀,48 伏开关电源出问题了别慌!就好比车子抛锚了,咱得冷静应对。
要是听到“滋滋”声,那可得小心了,这可能是哪里在报警呢,你说是不是?3. 嘿,维修 48 伏开关电源有技巧的哟!好比开锁得找对钥匙。
如果电源输出不稳定,那是不是里面有元件老化了呀,你想想!4. 哇塞,48 伏开关电源维修可讲究啦!跟解一道难题似的。
当你发现电源发烫,这不就像人发烧一样嘛,得赶紧想办法降温呀!5. 嘿哟,48 伏开关电源维修可不容易呢!就像驯服一匹野马。
比如遇到电源突然跳闸,那肯定是有大问题啦,你还不赶紧排查排查?6. 哎呀,48 伏开关电源坏了可咋办呀!别着急,这就跟治病救人一样有办法。
要是电源有异味,这可不是好兆头呀,你可得重视起来!7. 嘿,48 伏开关电源的维修要点你得知道呀!好比打仗得有战略。
如果电源启动不了,是不是像汽车打不着火一样让人着急呀,得赶紧找原因呀!8. 哇哦,48 伏开关电源维修要小心哦!就像走钢丝一样。
比如发现电容鼓包了,这就像气球要爆了一样危险呀,你还不赶紧处理?9. 嘿呀,维修 48 伏开关电源得有耐心哟!和钓鱼一样。
要是碰到电源噪声大,那肯定是哪里不舒服啦,你得仔细找找呀!10. 哎呀呀,48 伏开关电源维修可马虎不得!就像建房子得根基稳。
当你发现电源无输出,这可麻烦了呀,你还不赶紧想办法解决呀!我的观点结论:48 伏开关电源维修需要我们认真对待,掌握这些技巧能让我们更好地解决问题,让电源恢复正常工作。
开关电源常见四大故障及检修方法开关电源是各种电子设备必不可缺的组成部分,其性能优劣直接关系到电子设备的技术指标及能否安全可靠地工作。
由于深圳开关电源内部关键元器件工作在高频开关状态,功耗小,转化率高,且体积和重量只有线性电源的20%—30%,故目前它已成为稳压电源的主流产品。
电子设备电气故障的检修,本着从易到难的原则,基本上都是先从电源入手,在确定其电源正常后,再进行其他部位的检修,且电源故障占电子设备电气故障的大多数。
故了解开头电源基本工作原理,熟悉其维修技巧和常见故障,有利于缩短电子设备故障维修时间,提高个人设备维护技能。
1. 无输出,保险管正常这种现象说明开关电源未工作或进入了保护状态。
首先要测量电源控制芯片的启动脚是否有启动电压,若无启动电压或者启动电压太低,则要检查启动电阻和启动脚外接的元件是否漏电,此时如电源控制芯片正常,则经上述检查可以迅速查到故障。
若有启动电压,则测量控制芯片的输出端在开机瞬间是否有高、低电平的跳变,若无跳变,说明控制芯片坏、外围振荡电路元件或保护电路有问题,可先代换控制芯片,再检查外围元件;若有跳变,一般为开关管不良或损坏。
2. 保险烧或炸主要检查300V上的大滤波电容、整流桥各二极管及开关管等部位,抗干扰电路出问题也会导致保险烧、发黑。
需要注意的是:因开关管击穿导致保险烧一般会把电流检测电阻和电源控制芯片烧坏。
负温度系数热敏电阻也很容易和保险一起被烧坏。
3. 有输出电压,但输出电压过高这种故障一般来自于稳压取样和稳压控制电路。
在直流输出、取样电阻、误差取样放大器如TL431、光耦、电源控制芯片等电路共同构成一个闭合的控制环路,任何一处出问题就会导致输出电压升高。
4. 输出电压过低除稳压控制电路会引起输出电压低,还有下面一些原因也会引起输出电压低:a. 开关电源负载有短路故障(特别是DC/DC变换器短路或性能不良等),此时,应该断开开关电源电路的所有负载,以区分是开关电源电路还是负载电路有故障。
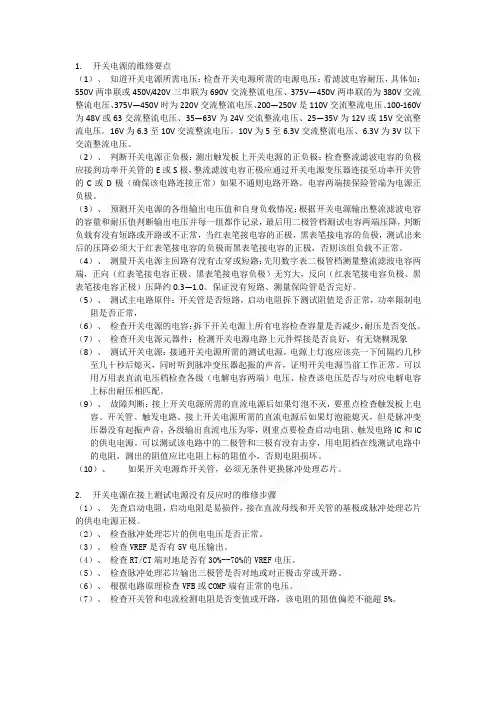
—开关电源维修方法
介绍:
该集成电路型号为TL494,有些电源中这个集成电路的型
号
为
KA7500,这两种集成电路参数接近,可以直接互换。
脉宽调制控制电路,这部分主要作用是电压调整,电流调整,开关三
极管驱动等。
开关电源整流输出部分
这部分为交
流220V 输入整流输出300V 直流
TL494CN 、KA7500C 为PWM 控制芯片。
经仔细查阅、对比TL494CN 、KA7500C 两种芯片的原厂资料,发现这两种芯片的外部引脚排列完全相同,就连其内部的电路也几乎完全相同,区别仅仅是两种芯片的内部运放输入端的基准源大小略微有点差别,对电路的功能和性能没有影响,因此这两种芯片完全可以相互替代使用,并且代换时芯片的外围电路的参数不必做任何的修改。
该电容漏电,容量下降会导致空载电压正常,带负载电压下降的故障
该电容漏电,容量下降会导致空载电
压正常,带负载电
压下降的故障
这部分元件是开关三极管保护电路,开关管损坏更换前要检查这
部分电路是否有器件
性能不良
开关三极管激励变压器,开路或短路均会引起无输出。
这两个三极管是开关三极管,是开关电源里的易损件,这两个三极管开路或短路均会导致烧
保险丝无输出的故
障
附件: 开关电源维修方法.
doc
直接更换成本: 设备名称 型号参数 单位 价格
稳压电源 12V3A 块 45.00 稳压电源 18V6A 块 65.00 开关电源 18V5A 块 90.00 开关电源 12V3A 个 45.00 开关电源
24V5A
个
125.00
这两个接线柱为220V 输入,
检修前首先测量交流电压是否正常 这四个接线柱分别是两组直流电压输出端
这个端子是接地端
交流输入保险丝,无输出首先检查保险丝是否完好
低通滤波电感线圈,用于高频滤波,该元件故障几率很小
交流滤波电容,该电容短路引起烧保险丝,无输出
桥式整流,其中一臂击穿会引起烧保险丝无输出
启动电阻,该电阻断路会引起无输出
这两个电容是300V 滤波电容,该电容短路引起烧保险丝,无输出
电压调整微调电阻,该电阻性能不良会引起输出电压不稳定
电源输出指示
二极管,正常时为高亮,输出电压降低时微亮
这两根康铜丝是过流检
测电阻,虚焊会引起不接负载时有输出,接负载后无输出的故障
电压调整部分,元件虚焊
会导致不接负载时有输出,接负载后无输出的故障
整流用双二极管,短路及击穿会导致无输
出,开关管严重发热。
输出滤波电感,此元件故障率很低 开关变压器,磁芯松动
会导致开关电源噪音增加及带负载能力下降
单次维修成本一般不超过10元,比购买新电源至少节省几十元,按单个项目每月1个的维修数量每个电源节省50元的标准计算,
全年可节省:50元*1个/月*12月*10个项目=6000元;
此方法的优点就是:
图文形式说明了弱点设备电源维修的方法,并配以分项说明,适用于项目维修人员学习,掌握方法后可以提高维修人员的维修技能,同时也能够将降低设备维修的成本。