土地增值税清算相关政策规定
- 格式:pptx
- 大小:317.81 KB
- 文档页数:3
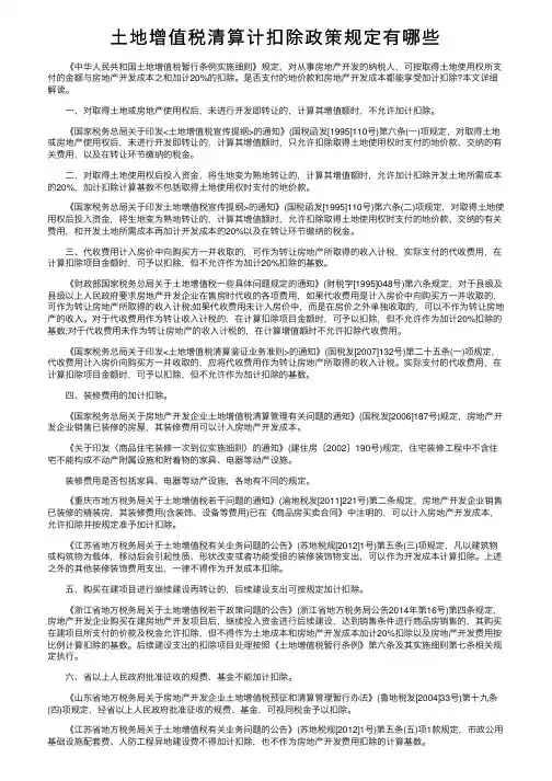
⼟地增值税清算计扣除政策规定有哪些《中华⼈民共和国⼟地增值税暂⾏条例实施细则》规定,对从事房地产开发的纳税⼈,可按取得⼟地使⽤权所⽀付的⾦额与房地产开发成本之和加计20%的扣除。
是否⽀付的地价款和房地产开发成本都能享受加计扣除?本⽂详细解读。
⼀、对取得⼟地或房地产使⽤权后,未进⾏开发即转让的,计算其增值额时,不允许加计扣除。
《国家税务总局关于印发<⼟地增值税宣传提纲>的通知》(国税函发[1995]110号)第六条(⼀)项规定,对取得⼟地或房地产使⽤权后,未进⾏开发即转让的,计算其增值额时,只允许扣除取得⼟地使⽤权时⽀付的地价款、交纳的有关费⽤,以及在转让环节缴纳的税⾦。
⼆、对取得⼟地使⽤权后投⼊资⾦,将⽣地变为熟地转让的,计算其增值额时,允许加计扣除开发⼟地所需成本的20%,加计扣除计算基数不包括取得⼟地使⽤权时⽀付的地价款。
《国家税务总局关于印发⼟地增值税宣传提纲>的通知》(国税函发[1995]110号)第六条(⼆)项规定,对取得⼟地使⽤权后投⼊资⾦,将⽣地变为熟地转让的,计算其增值额时,允许扣除取得⼟地使⽤权时⽀付的地价款、交纳的有关费⽤,和开发⼟地所需成本再加计开发成本的20%以及在转让环节缴纳的税⾦。
三、代收费⽤计⼊房价中向购买⽅⼀并收取的,可作为转让房地产所取得的收⼊计税,实际⽀付的代收费⽤,在计算扣除项⽬⾦额时,可予以扣除,但不允许作为加计20%扣除的基数。
《财政部国家税务总局关于⼟地增值税⼀些具体问题规定的通知》(财税字[1995]048号)第六条规定,对于县级及县级以上⼈民政府要求房地产开发企业在售房时代收的各项费⽤,如果代收费⽤是计⼊房价中向购买⽅⼀并收取的,可作为转让房地产所取得的收⼊计税;如果代收费⽤未计⼊房价中,⽽是在房价之外单独收取的,可以不作为转让房地产的收⼊。
对于代收费⽤作为转让收⼊计税的,在计算扣除项⽬⾦额时,可予以扣除,但不允许作为加计20%扣除的基数;对于代收费⽤未作为转让房地产的收⼊计税的,在计算增值额时不允许扣除代收费⽤。
土地增值税未达85%清算比例计算摘要:一、土地增值税清算条件及流程二、土地增值税未达85%清算比例计算方法三、具体计算步骤四、案例解析正文:土地增值税作为我国房地产行业的一项重要税收政策,对于调控房地产市场、促进土地资源的合理利用具有重要意义。
在土地增值税清算过程中,未达到85%的清算比例该如何计算呢?本文将为您详细解析。
一、土地增值税清算条件及流程根据国家税务总局的规定,房地产开发企业符合以下情形之一时,应进行土地增值税的清算:1.房地产开发项目全部竣工、完成销售的;2.整体转让未竣工决算房地产开发项目的;在项目竣工并销售完毕后,企业需进行土地增值税清算。
清算过程中,应按照税收政策规定,计算应纳税额并缴纳税款。
二、土地增值税未达85%清算比例计算方法在计算土地增值税时,应税收入是一个关键指标。
根据规定,土地增值税应税收入分为两种情况:1.一般计税项目:土地增值税应税收入不含增值税销项税额。
我们可以根据计算公式推导出应税收入,即不含税销售收入加上当期允许扣除的土地价款。
2.简易计税项目:土地增值税应税收入不含增值税额。
计算方法同样为不含税销售收入加上当期允许扣除的土地价款。
三、具体计算步骤1.确定土地增值税清算对象,如房地产开发项目、整体转让等。
2.收集相关资料,如项目审批文件、销售合同、土地使用权证书等。
3.计算应税收入,根据项目类型选择适用的计算方法。
4.计算扣除项目金额,包括土地使用权价款、房地产开发成本、费用等。
5.计算增值额,即应税收入减去扣除项目金额。
6.计算增值率,即增值额除以扣除项目金额。
7.根据增值率和适用的税率,计算土地增值税税额。
四、案例解析某房地产开发企业2014年1月开始开发某项目,2016年10月项目全部竣工并销售完毕。
2016年12月进行土地增值税清算,整个项目共缴纳土地增值税1100万元。
假设该项目为一般计税项目,未达85%的清算比例该如何计算?1.收集项目相关资料,如销售合同、土地使用权证书等。
土地增值税清算:重点关注加计扣除政策规定《中华人民共和国土地增值税暂行条例实施细则》规定,对从事房地产开发的纳税人,可按取得土地使用权所支付的金额与房地产开发成本之和加计20%的扣除。
是否支付的地价款和房地产开发成本都能享受加计扣除?本文详细解读。
一、对取得土地或房地产使用权后,未进行开发即转让的,计算其增值额时,不允许加计扣除。
《国家税务总局关于印发<土地增值税宣传提纲>的通知》(国税函发[1995]110号)第六条(一)项规定,对取得土地或房地产使用权后,未进行开发即转让的,计算其增值额时,只允许扣除取得土地使用权时支付的地价款、交纳的有关费用,以及在转让环节缴纳的税金。
二、对取得土地使用权后投入资金,将生地变为熟地转让的,计算其增值额时,允许加计扣除开发土地所需成本的20%,加计扣除计算基数不包括取得土地使用权时支付的地价款。
《国家税务总局关于印发土地增值税宣传提纲>的通知》(国税函发[1995]110号)第六条(二)项规定,对取得土地使用权后投入资金,将生地变为熟地转让的,计算其增值额时,允许扣除取得土地使用权时支付的地价款、交纳的有关费用,和开发土地所需成本再加计开发成本的20%以及在转让环节缴纳的税金。
三、代收费用计入房价中向购买方一并收取的,可作为转让房地产所取得的收入计税,实际支付的代收费用,在计算扣除项目金额时,可予以扣除,但不允许作为加计20%扣除的基数。
(财税字[1995]048号)《财政部国家税务总局关于土地增值税一些具体问题规定的通知》第六条规定,对于县级及县级以上人民政府要求房地产开发企业在售房时代收的各项费用,如果代收费用是计入房价中向购买方一并收取的,可作为转让房地产所取得的收入计税;如果代收费用未计入房价中,而是在房价之外单独收取的,可以不作为转让房地产的收入。
对于代收费用作为转让收入计税的,在计算扣除项目金额时,可予以扣除,但不允许作为加计20%扣除的基数;对于代收费用未作为转让房地产的收入计税的,在计算增值额时不允许扣除代收费用。
土地增值税清算关联交易调整政策依据一、背景介绍土地增值税是对土地增值所得征收的一种税收,是我国房地产市场调控的重要手段之一。
在土地增值税清算过程中,关联交易的存在常常引发争议,为了规范关联交易行为,相应的调整政策也应运而生。
二、土地增值税清算的意义土地增值税清算是指在土地转让过程中,将土地增值所得纳入税收范围,对其进行征收的一种税收政策。
土地增值税清算的意义在于:1.调节房地产市场:土地增值税清算可以通过提高土地成本,抑制房地产市场的过度投机和投机性购房行为,从而达到调节市场的目的。
2.增加财政收入:土地增值税清算可以增加财政收入,用于改善民生、提高基础设施建设水平等,促进经济社会的可持续发展。
3.优化资源配置:土地增值税清算可以通过调节土地供给和需求关系,优化资源配置,提高土地利用效率。
三、关联交易问题的存在关联交易是指在土地转让过程中,涉及到双方存在关系的交易行为。
关联交易问题主要表现在以下几个方面:1.价格不合理:由于关联关系的存在,土地转让价格可能存在不合理的情况,导致土地增值税的计算不准确。
2.资金流动不透明:关联交易往往伴随着资金的流动,但由于信息不对称等原因,资金流动往往不透明,难以监管。
3.利益输送问题:关联交易可能存在利益输送问题,一方通过关联交易获取不正当的利益,损害了其他市场参与者的利益。
四、土地增值税清算关联交易调整政策依据针对关联交易问题,我国政府出台了一系列政策进行调整,以保障土地增值税清算的公平性和准确性。
1. 《土地管理法》《土地管理法》是我国土地管理的基本法律,对土地增值税清算关联交易进行了规定。
根据该法,关联交易的土地转让价格应当按照市场价格确定,不得低于土地的评估价值。
2. 《土地增值税暂行条例》《土地增值税暂行条例》对土地增值税的征收和清算进行了具体规定,其中也包括了关联交易的相关内容。
根据该条例,关联交易的土地转让价格应当按照公允市场价格确定,不得低于土地的评估价值。
土地增值税清算关联交易调整政策依据一、土地增值税清算关联交易调整政策背景随着我国房地产市场的不断发展,土地增值税作为一项重要的税收政策,对于调控市场、保障国家财政收入具有重要作用。
然而,在土地增值税清算过程中,关联交易的调整问题一直困扰着税务部门和企业。
为规范土地增值税清算工作,国家税务总局于近期出台了关于土地增值税清算关联交易调整的政策规定。
二、土地增值税清算关联交易调整政策内容1.关联交易的定义及范围关联交易是指企业在土地增值税清算过程中,与关联方之间进行的房地产交易、资产转让等行为。
关联方包括母公司、子公司、控股股东、实际控制人等。
关联交易的范围涵盖房地产购销、资产转让、借款、投资、担保等多种业务。
2.关联交易的税务处理原则在土地增值税清算中,关联交易的处理应遵循以下原则:(1)独立交易原则:关联方之间的交易应按照市场价格和商业条件进行,确保交易公平合理。
(2)实质重于形式原则:对于关联方之间的交易,应关注交易的实质,而非仅限于形式。
3.关联交易的调整方法关联交易的调整主要包括以下几个方面:(1)关联方之间的房地产交易价格调整为市场价格;(2)关联方之间的资产转让价格调整为市场价格;(3)关联方之间的借款利息调整为市场利率;(4)关联方之间的投资收益调整为正常投资回报率。
三、土地增值税清算关联交易调整政策实施意义土地增值税清算关联交易调整政策的出台,对于规范土地增值税清算工作、堵塞税收漏洞、维护市场秩序具有重要意义。
此举将有助于提高土地增值税的征管水平,确保国家财政收入,促进房地产市场的健康发展。
四、企业应对策略及建议面对土地增值税清算关联交易调整政策,企业应采取以下措施:1.加强内部管理,规范关联交易行为,确保交易公平、合理、透明;2.完善财务报表,确保数据真实、准确、完整;3.加强对税收政策的关注和研究,及时了解政策动态,合理筹划税收成本;4.加强与税务部门的沟通,妥善解决关联交易调整问题,确保企业利益。
房地产开发企业土地增值税清算管理办法第一章总则第一条为了规范房地产开发企业土地增值税清算管理工作,根据《中华人民共和国税收征收管理法》、《中华人民共和国土地增值税暂行条例》、《中华人民共和国土地增值税暂行条例实施细则》和《国家税务总局关于房地产开发企业土地增值税清算管理有关问题的通知》及有关文件的规定,制定本办法。
第二条凡从事房地产开发的企业应办理清算土地增值税手续的房地产开发项目,包括未预征土地增值税税款的房地产开发项目,均适用本办法.第三条土地增值税清算以纳税人初始填报的《土地增值税项目登记表》中房地产开发项目为对象,对一个清算项目中既有普通标准住宅工程又有其他商品房工程的,应分别核算增值额。
第四条纳税人在办理土地增值税清算税款手续时应在报送有关资料的同时附送中介机构出具的《土地增值税清算鉴证报告》(以下简称《鉴证报告》,标准格式见附件1)。
第二章清算条件第五条符合下列情况之一的,纳税人应到主管地方税务机关办理土地增值税清算手续:(一)全部竣工并销售完毕的房地产开发项目.(二)整体转让未竣工的房地产开发项目.(三)直接转让土地使用权的项目。
(四)纳税人申请注销税务登记的房地产开发项目.第六条符合下列情况之一的,主管地方税务机关可要求纳税人进行土地增值税清算:(一)纳税人开发的房地产开发项目已通过竣工验收,在整个预(销)售的房地产开发建筑面积达到可销售总建筑面积的比例85%(含)以上的。
(二)取得销售(预售)许可证满三年仍未销售完毕的。
(三)经主管地方税务机关进行纳税评估发现问题后,认为需要办理土地增值税清算的房地产开发项目.第七条房地产开发企业纳税人建造商品房,已自用或出租使用年限在一年以上再出售的,应按照转让旧房及建筑物的政策规定缴纳土地增值税,不再列入土地增值税清算的范围。
第三章清算申请与受理第八条凡符合应办理土地增值税清算条件的纳税人,应在90日内向主管地方税务机关提出清算税款申请,并据实填写《土地增值税清算申请表》(附件2),经主管地方税务机关核准后,即可办理竣工清算税款手续.对纳税人清算土地增值税申请不符合受理条件的,应将不予核准的理由在《土地增值税清算申请表》中注明并退回纳税人。
国税发[2009]91号土地增值税清算管理规程第一章总则第一条为了加强土地增值税征收管理,规范土地增值税清算工作,根据《中华人民共和国税收征收管理法》及其实施细则、《中华人民共和国土地增值税暂行条例》及其实施细则等规定,制定本规程(以下简称《规程》)。
第二条《规程》适用于房地产开发项目土地增值税清算工作。
第三条《规程》所称土地增值税清算,是指纳税人在符合土地增值税清算条件后,依照税收法律、法规及土地增值税有关政策规定,计算房地产开发项目应缴纳的土地增值税税额,并填写《土地增值税清算申报表》,向主管税务机关提供有关资料,办理土地增值税清算手续,结清该房地产项目应缴纳土地增值税税款的行为。
第四条纳税人应当如实申报应缴纳的土地增值税税额,保证清算申报的真实性、准确性和完整性。
第五条税务机关应当为纳税人提供优质纳税服务,加强土地增值税政策宣传辅导。
主管税务机关应及时对纳税人清算申报的收入、扣除项目金额、增值额、增值率以及税款计算等情况进行审核,依法征收土地增值税。
第二章前期管理第六条主管税务机关应加强房地产开发项目的日常税收管理,实施项目管理。
主管税务机关应从纳税人取得土地使用权开始,按项目分别建立档案、设置台帐,对纳税人项目立项、规划设计、施工、预售、竣工验收、工程结算、项目清盘等房地产开发全过程情况实行跟踪监控,做到税务管理与纳税人项目开发同步。
第七条主管税务机关对纳税人项目开发期间的会计核算工作应当积极关注,对纳税人分期开发项目或者同时开发多个项目的,应督促纳税人根据清算要求按不同期间和不同项目合理归集有关收入、成本、费用。
第八条对纳税人分期开发项目或者同时开发多个项目的,有条件的地区,主管税务机关可结合发票管理规定,对纳税人实施项目专用票据管理措施。
第三章清算受理第九条纳税人符合下列条件之一的,应进行土地增值税的清算。
(一)房地产开发项目全部竣工、完成销售的;(二)整体转让未竣工决算房地产开发项目的;(三)直接转让土地使用权的。
房地产开发企业土地增值税清算管理办法第一章总则第一条为了规范房地产开发企业土地增值税的清算工作,确保税收法规的严格执行,根据《中华人民共和国土地增值税暂行条例》及相关法律法规,制定本办法。
第二条本办法适用于在中华人民共和国境内从事房地产开发的企业(以下简称“企业”)在土地转让、开发、销售等环节产生的土地增值税的清算。
第三条企业应当按照本办法的规定,及时、准确、完整地进行土地增值税的申报和清算。
第二章清算条件与程序第四条企业在以下情形之一时,应当进行土地增值税的清算:(一)房地产开发项目全部竣工并销售完毕;(二)企业解散、破产或者因其他原因终止;(三)税务机关依法要求企业进行清算。
第五条企业进行土地增值税清算时,应当向所在地税务机关提交以下资料:(一)土地增值税清算申请书;(二)土地使用权证书、土地转让合同、房地产开发合同等相关资料;(三)项目竣工验收报告和销售明细表;(四)税务机关要求的其他相关资料。
第六条税务机关应当自收到企业清算申请之日起30个工作日内完成审核,并通知企业清算结果。
第三章清算计算第七条土地增值税的计算应当遵循以下原则:(一)合法性原则:企业应当提供合法、有效的凭证和资料;(二)真实性原则:企业申报的收入和成本应当真实、准确;(三)一致性原则:企业计算土地增值税的方法和程序应当与税务机关的规定保持一致。
第八条土地增值税的计算公式为:应纳税额 = (转让房地产收入 - 扣除项目金额)× 适用税率 - 速算扣除数第九条扣除项目包括但不限于:(一)取得土地使用权所支付的金额;(二)房地产开发成本;(三)房地产开发费用;(四)与转让房地产有关的税金;(五)其他按规定可以扣除的项目。
第四章法律责任第十条企业未按照本办法规定进行土地增值税清算的,税务机关可以依法追缴应纳税款,并处以罚款。
第十一条企业通过提供虚假资料、隐瞒收入等手段逃避土地增值税清算的,税务机关将依法追究其法律责任。
土地增值税清算管理规程土地增值税清算管理规程如下第一章总则第一条为了加强土地增值税征收管理,规范土地增值税清算工作,根据《中华人民共和国税收征收管理法》及其实施细则、《中华人民共和国土地增值税暂行条例》及其实施细则等规定,制定本规程(以下简称《规程》)。
第二条《规程》适用于房地产开发项目土地增值税清算工作。
第三条《规程》所称土地增值税清算,是指纳税人在符合土地增值税清算条件后,依照税收法律、法规及土地增值税有关政策规定,计算房地产开发项目应缴纳的土地增值税税额,并填写《土地增值税清算申报表》,向主管税务机关提供有关资料,办理土地增值税清算手续,结清该房地产项目应缴纳土地增值税税款的行为。
第四条纳税人应当如实申报应缴纳的土地增值税税额,保证清算申报的真实性、准确性和完整性。
第五条税务机关应当为纳税人提供优质纳税服务,加强土地增值税政策宣传辅导。
主管税务机关应及时对纳税人清算申报的收入、扣除项目金额、增值额、增值率以及税款计算等情况进行审核,依法征收土地增值税。
第二章前期管理第六条主管税务机关应加强房地产开发项目的日常税收管理,实施项目管理。
主管税务机关应从纳税人取得土地使用权开始,按项目分别建立档案、设置台帐,对纳税人项目立项、规划设计、施工、预售、竣工验收、工程结算、项目清盘等房地产开发全过程情况实行跟踪监控,做到税务管理与纳税人项目开发同步。
第七条主管税务机关对纳税人项目开发期间的会计核算工作应当积极关注,对纳税人分期开发项目或者同时开发多个项目的,应督促纳税人根据清算要求按不同期间和不同项目合理归集有关收入、成本、费用。
第八条对纳税人分期开发项目或者同时开发多个项目的,有条件的地区,主管税务机关可结合发票管理规定,对纳税人实施项目专用票据管理措施。
第三章清算受理第九条纳税人符合下列条件之一的,应进行土地增值税的清算。
(一)房地产开发项目全部竣工、完成销售的;(二)整体转让未竣工决算房地产开发项目的;(三)直接转让土地使用权的。
房地产开发企业土地增值税清算管理办法房地产开发企业土地增值税清算管理办法第一章总则第一条为了规范房地产开发企业土地增值税征收管理,做好土地增值税清算审核工作,根据《中华人民共和国税收征收管理法》及其实施细则、《中华人民共和国土地增值税暂行条例》及其实施细则、《土地增值税清算管理规程》及其相关政策规定,制定本办法。
第二条凡在本省境内从事房地产开发的企业,其开发的房地产项目符合土地增值税清算条件的,均适用本办法。
第三条房地产开发企业是土地增值税的清算主体,符合清算条件的房地产开发项目,纳税人应当在规定期限内自行完成清算或委托有清算资质的中介机构完成清算。
接受委托进行土地增值税清算鉴证业务的中介机构,应当按《土地增值税清算鉴证业务准则》的有关规定完成清算鉴证,出具《土地增值税清算鉴证报告》,并对清算鉴证结果承担相应的法律责任。
第四条土地增值税清算以纳税人初始填报的《土地增值税项目登记表》中房地产开发项目为清算单位。
分期开发的项目以分期项目为清算单位。
同一清算单位中既有普通标准住宅又有非普通住宅及其他房地产开发项目的,应当分别核算增值额,计征土地增值税。
未分别核算或不能分别核算增值额的,建造的普通标准住宅不能适用条例第八条(一)项的免税规定,应当按合理的方式分别计算住宅和其他房地产开发项目的增值额。
第八条纳税人在土地增值税清算时未转让的房地产,在清算时不列收入,不扣除相应的成本和费用。
清算后销售或有偿转让未使用及使用年限在一年以内的房地产的,纳税人应当按规定进行土地增值税纳税申报,收入按实际取得的收入计算,扣除项目金额按清算时的单位建筑面积成本费用乘以销售或转让面积计算。
清算后再销售或转让使用年限超过一年以上房地产的,应当按照转让旧房及建筑物的政策规定计算缴纳土地增值税。
第三章清算申请与受理第九条凡符合应办理土地增值税清算条件的项目,纳税人应当在满足条件之日起90日内到主管地税机关办理清算手续,并据实填写《土地增值税清算表》;凡属地税机关要求纳税人进行土地增值税进行清算的项目,主管地税机关应当下发《土地增值税清算通知书》,纳税人应当在接到清算通知之日起90日内,到主管地税机关办理清算手续。
土地增值税清算关联交易调整政策依据摘要:I.引言- 介绍土地增值税清算关联交易调整政策的背景和重要性II.土地增值税清算关联交易调整政策的具体内容- 定义关联交易- 关联交易调整政策的具体规定- 关联交易调整政策的影响III.政策依据- 相关法律法规- 政策出台的目的和意义IV.总结- 对土地增值税清算关联交易调整政策的评价和展望正文:I.引言随着我国房地产市场的不断发展,土地增值税清算关联交易调整政策越来越受到社会各界的关注。
这一政策对于规范房地产市场秩序,保障国家税收具有重要意义。
本文将详细介绍土地增值税清算关联交易调整政策的具体内容和政策依据。
II.土地增值税清算关联交易调整政策的具体内容1.定义关联交易关联交易,是指房地产开发企业与其关联方之间的业务往来,包括销售商品房、土地使用权、在建工程等。
关联方,是指与房地产开发企业存在直接或间接控制关系的企业,或者与房地产开发企业共同被第三方控制的企业。
2.关联交易调整政策的具体规定根据《中华人民共和国土地增值税法》及其实施细则的规定,房地产开发企业在进行土地增值税清算时,应当将关联交易的收入和支出进行调整。
具体调整方法如下:(1) 对于房地产开发企业与其关联方之间的销售商品房、土地使用权、在建工程等交易,如果交易价格明显低于市场价格,税务机关有权调整交易价格。
(2) 对于房地产开发企业与其关联方之间的借款、租金、承包工程等业务往来,如果交易价格明显高于市场价格,税务机关有权调整交易价格。
3.关联交易调整政策的影响土地增值税清算关联交易调整政策的实施,对于规范房地产市场秩序,保障国家税收具有重要意义。
一方面,该政策有助于防止房地产开发企业通过关联交易逃避税收;另一方面,该政策有助于降低房地产市场的价格泡沫,促进市场健康稳定发展。
III.政策依据1.相关法律法规土地增值税清算关联交易调整政策的依据主要包括《中华人民共和国土地增值税法》、《中华人民共和国土地增值税法实施条例》等法律法规。
2024年房地产行业土地增值税清算整治方案如下:
2024年房地产行业土地增值税清算整治方案包括以下几点:一、加强政府监管力度,严格执行土地增值税政策,确保土地增值税的合规清算;二、建立健全土地增值税征收管理制度,规范税收清算流程,提高税收征收效率;三、加强对土地增值税征收情况的监测和分析,及时发现和纠正违规行为,防止土地增值税逃税行为的发生。
根据2024年房地产行业土地增值税清算整治方案,各地区要加强协作,建立信息共享机制,提高监管效率,确保土地增值税的清算准确无误;同时,要加强对房地产企业的税务宣传和培训,提高企业遵纪守法意识,避免发生税收风险。
2024年房地产行业土地增值税清算整治方案要求各级税务部门要依法加强对土地增值税的监管,建立健全风险防控机制,加强税收合规性管理,保障国家税收收入的稳定增长;同时,要推动税收信息化建设,提高税收征收服务水平,优化税收征管环境,促进税收制度的规范化和透明化。
综上所述,2024年房地产行业土地增值税清算整治方案的实施将有力地促进税收合规性,规范房地产市场秩序,保障国家税收收入的稳定增长,为房地产行业的健康发展和社会经济的稳定增长做出积极贡献。
第 1 页共 1 页。
土增清算合同暂估比例10%土增清算合同暂估比例10%是我国税收政策中的一项重要规定,主要用于土地增值税的清算过程中。
在土地增值税清算中,暂估比例的合理运用对于保障国家税收和维护纳税人权益具有重要意义。
一、土增清算合同暂估比例的背景和意义近年来,我国房地产市场快速发展,土地增值税收入逐年攀升。
为加强土地增值税管理,提高税收征管水平,国家税务总局出台了土增清算合同暂估比例的政策。
这一政策旨在规范土地增值税清算程序,确保税收政策公平、公正、公开地实施。
二、土增清算合同暂估比例的具体计算方法根据国家税务总局的规定,土增清算合同暂估比例为10%。
具体计算方法如下:1.计算土地增值额:土地增值额= 土地出让价款- 土地取得成本2.计算土地增值额与扣除项目金额的比例:暂估比例= 土地增值额/ 扣除项目金额× 100%3.计算应纳税额:应纳税额= 土地增值额× 暂估比例三、土增清算合同暂估比例的影响和应用土增清算合同暂估比例对纳税人、税务机关以及房地产市场都有重要影响。
1.有利于纳税人合理分担税收负担。
暂估比例使纳税人能够在土地增值税清算过程中更加明确了解自身税收负担,有利于税收公平。
2.有利于税务机关加强税收征管。
暂估比例为税务机关提供了有效手段,有助于识别潜在税收风险,打击偷逃税行为。
3.有利于房地产市场的健康发展。
土增清算合同暂估比例的实施有助于规范房地产市场秩序,遏制投机炒房行为。
四、总结:土增清算合同暂估比例的重要性总之,土增清算合同暂估比例作为我国税收政策的重要组成部分,既有利于保障国家税收,又有利于维护纳税人权益。