3电大作业办公室管理形成性考核册作业答案
- 格式:doc
- 大小:67.00 KB
- 文档页数:13
办公室管理形成性考试练习册参考答案(共8页)-本页仅作为预览文档封面,使用时请删除本页-作业要求1、用圆珠笔或碳素笔手写,字迹必须出自一人........................;不得用电子文稿粘贴或复写、复印,否则成绩为零......。
2、本套作业共4次(答案为任课教师所做,供学生参考)。
3、上交时间:12月3日前。
4、本作业作为形成性考核的内容之一,凡未按期完成上交平时作业者,不得参加终结性考核(期末考核)。
附:4次作业及参考答案。
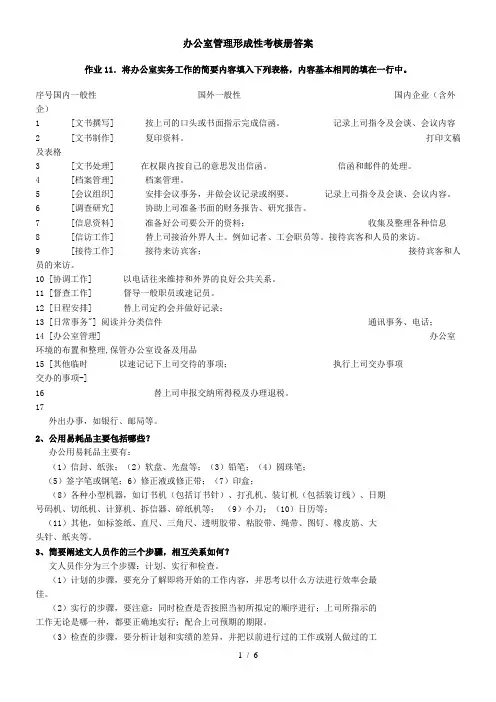
办公室管理形成行考核一一、将办公室实务工作的简要内容填入下列表格,内容基本相同的填在一行中。
办公室实务工作一览表序号国内一般性国外一般性国内企业(含外企)1 文书撰写按上司的口头或书面指示完成信函记录上司指令及会谈、会议内容2 文书制作复印资料打印文稿及表格3 文书处理在权限范围内完成自己的意思发出信函信函和邮件的处理4 档案管理档案管理5 会议组织安排会议事务,并做会议记录或纲要记录上司指令及会谈、会议内容6 调查研究协助上司准备书面的财务报告、研究报告替上司收集演讲或报告的资料7 信息资料准备好公司要公开的资料收集及整理各种信息整理并组织好粗略的资料8 信访工作替上司接洽外界人士,例如记者、工会职员等接待宾客和员工的来访9 接待工作接待来访宾客接待宾客和员工的来访10 协调工作以电话往来维持和外界的良好公共关系11 督查工作督导一般职员或速记员12 日程安排替上司定约会并做好记录13 日常事务阅读并分类信件通讯事务、电话14 办公室管理办公室环境的布置和整理保管办公室设备及用品15 其他临时以速记记下上司交待的事项执行上司交办事项交办的事项16 协助上司申报交纳所得税及办理退税17 执行上司留在录音机中的吩咐18 自动处理例行的事务外出办事,如银行、邮局、税务所等19 为上级安排旅行或考察20 替公司宾客订饭店的房间、订机位、发电报、打电话21 替上司申报交纳所得税及办理退税照料上司身边的琐事二、办公用易耗品主要包括哪些答:办公用易耗品主要有:1.信封、纸张;2.软盘、光盘等;3.铅笔4.圆珠笔;5 签字笔或钢笔;6.修正液或修正带;7.印盒;8.各种小型机器,如订书机(包括订书针)、打孔机、装订机(包括装订线)、日期号码机、切纸机、计算机、拆信器、碎纸机等;9.小刀;10.日历等;11.其他,如标签纸、直尺、三角尺、透明胶带、粘胶带、绳带、图钉、橡皮三、简要阐述文员工作的三个步骤,相互关系如何?答:1.计划的步骤,要充分了解即将开始的工作内容,并思考以什么方法进行效率会最佳。
2022作业 1一、单选选择题1、级别高的办公室普通称为( B 办公厅)2、中央机关风别采用分理制和宗理制设置下属机构,其办公厅属于分理制的是?( D 国务院 )3、办公室的核心功能是( A 塑造出组织文化及价值观 )4、办公室的本质属性是( C 服务性 )5、办公室工作的第一要义是 ( A 服务 )6、常用办公用品中属于办公文具的是 ( A 中性笔 )7、发主办公用品的人员要求是 ( D 发放人员要提醒使用部门和人员节约办公用品 )8、办公用品库存管理中的再定货量是指 ( C 判定需要订购新的办公用品的库存余额 )9、正确选择办公设备和易耗品供应商不必考虑的因素是 ( B 名牌和高档 )10、有权对政府采当重同进行监督和管理的是 (A. 国家级或者省部级财政部门 )二、判断题1.任何办公室,都是指的单位里的综合办事机构。
( V )2.省府的办公厅比其他厅的行政级别要高。
( V )3.信息调研是办公室的一项具体职能。
( V )4.办公室的工作具有综合性特点。
( V )5.办公室管理要严格按既定条条框框办事,不能引用弹性原理。
( X )6.发放办公用品的时候,不需要对用品库存进行记录。
( X )7.办公电话应定期检查并核对电话账单以控制开消。
( V )8.办公用品的最大库存量是指仓库最多能容纳的数量。
( V )9.办公用品的库存管理和监督中,出货卡即是申请领用单。
( V )10 办公设备使用权的获取只能是通过购买。
( X )三、简答题1、简答办公室的主要特点。
(l)辅助性:办公室区别于其他职能部门的第一个特点是它的辅助性。
办公室工作应当在服务和服从于领导工作的前提下,充分发挥自己的辅助管理职能,当好领导的参谋和助手。
(2)综合性:办公室是各种专业知识和技能相互交叉运作的部门;办公室工作也是一项综合性的工作.办公室工作是多元化的。
(3)服务性:服务性是办公室工作的本质属性。
办公室的设立与工作的开展,首先是为了适应各级各类机关领导工作的需要,为领导工作提供辅助性的服务,同时也要为各部门和基层提供服务。
年国家开放大学电大《办公室管理》形成性考核3形考任务 2一、单项选择题(每小题 5 分,共 50 分)题目 1 级别高的办公室一般称为()选择一项:A.联络处B.秘书处C.办公厅D.中心正确答案是:办公厅题目 2 中央机关分别采用分理制和综理制设置下属机构,其办公厅(室)属于分理制的是()选择一项:A.中央军委全国政协C.国务院D.全国人大正确答案是:国务院题目 3 办公室的核心功能是()选择一项:A.塑造出组织文化及价值观B.办文C.办会D.办事正确答案是:塑造出组织文化及价值观题目 4 办公室的本质属性是()选择一项:A.事务性综合性C.服务性D.辅助性正确答案是:服务性题目 5 办公室管理的第一要义是()选择一项:A.管理B.服务C.参谋D.协调正确答案是:服务题目 6常用办公用品中属于办公文具的是()选择一项:A.B.剪刀C.中性笔D.回形针正确答案是:中性笔题目 7 发放办公用品的人员要求是()选择一项:A.使用者自行入库取用B.发放者不必清点核实所发放办公用品C.不可指定人员发放D.发放人员要提醒使用部门和人员节约办公用品正确答案是:发放人员要提醒使用部门和人员节约办公用品题目 8 办公用品库存管理中的再订货量是指()选择一项:A.办公用品的平均使用量B.办公用品一次采购不足而追加采购的数量C.判定需要订购新的办公用品的库存余额D.新采购办公用品的数量正确答案是:判定需要订购新的办公用品的库存余额题目 9 正确选择办公设备和易耗品供应商不必考虑的因素是()选择一项:A.质量和交货B.服务和位置C.价格和费用D.名牌和高档正确答案是:名牌和高档题目 10 有权对政府采购合同进行监督和管理的是(A)选择一项:A.地厅级财政部门B.县级财政部门C.国家级或省部级财政部门D.任意级别的政府财政部门正确答案是:国家级或省部级财政部门二、判断题(每小题5 分,共 50 分)题目 11 办公室是组织内部办文、办公、办事、办会的主要平台。
办公室管理形成性考核册答案作业11.将办公室实务工作的简要内容填入下列表格,内容基本相同的填在一行中。
序号国内一般性国外一般性国内企业(含外企)1 [文书撰写] 按上司的口头或书面指示完成信函。
记录上司指令及会谈、会议内容2 [文书制作] 复印资料。
打印文稿及表格3 [文书处理] 在权限内按自己的意思发出信函。
信函和邮件的处理。
4 [档案管理] 档案管理。
5 [会议组织] 安排会议事务,并做会议记录或纲要。
记录上司指令及会谈、会议内容。
6 [调查研究] 协助上司准备书面的财务报告、研究报告。
7 [信息资料] 准备好公司要公开的资料;收集及整理各种信息8 [信访工作] 替上司接洽外界人士。
例如记者、工会职员等。
接待宾客和人员的来访。
9 [接待工作] 接待来访宾客;接待宾客和人员的来访。
10 [协调工作] 以电话往来维持和外界的良好公共关系。
11 [督查工作] 督导一般职员或速记员。
12 [日程安排] 替上司定约会并做好记录;13 [日常事务"] 阅读并分类信件通讯事务、电话;14 [办公室管理] 办公室环境的布置和整理,保管办公室设备及用品15 [其他临时以速记记下上司交待的事项;执行上司交办事项交办的事项-]16 替上司申报交纳所得税及办理退税。
17外出办事,如银行、邮局等。
2、公用易耗品主要包括哪些?办公用易耗品主要有:(1)信封、纸张;(2)软盘、光盘等;(3)铅笔;(4)圆珠笔;(5)签字笔或钢笔;6)修正液或修正带;(7)印盒;(8)各种小型机器,如订书机(包括订书针)、打孔机、装订机(包括装订线)、日期号码机、切纸机、计算机、拆信器、碎纸机等;(9)小刀;(10)日历等;(11)其他,如标签纸、直尺、三角尺、透明胶带、粘胶带、绳带、图钉、橡皮筋、大头针、纸夹等。
3、简要阐述文人员作的三个步骤,相互关系如何?文人员作分为三个步骤:计划、实行和检查。
(1)计划的步骤,要充分了解即将开始的工作内容,并思考以什么方法进行效率会最佳。
办公室管理形成性考核册答案(仅供参照)作业1ﻫ1题P3.4 2题P22-23 3题P27-29 4题P29 5题P34-41ﻫ作业21题P45-52 2题P53-55 3题P63 4题P68-70 5题P89作业31题P162-167 2题P172-176 3题P188-191 4题P208-210 5题P223-225作业41题P249 2题P255 3题P276-278 4题P285-286 5题P317-318作业1 1.将办公室实务工作旳简要内容填入下列表格,内容基本相似旳填在一行中。
办公室实务工作一览表序号国内一般性 国外一般性国内企业(含外企)ﻫ1 [文书撰写]按上司旳口头或书面指示完毕信函。
记录上司指令及会谈、会议内容ﻫ2 [文书制作] 复印资料。
打印文稿及表格ﻫ3 [文书处理] 在权限内按自己旳意思发出信函。
信函和邮件旳处理。
ﻫ4 [档案管理]档案管理。
ﻫ5 [会议组织] 安排会议事务,并做会议记录或纲要。
记录上司指令及会谈、会议内容。
ﻫ6 [调查研究] 协助上司准备书面旳财务汇报、研究汇报。
ﻫ7 [信息资料] 准备好企业要公开旳资料;搜集及整顿多种信息ﻫ8 [信访工作]替上司接洽外界人士。
例如记者、工会职工等。
接待来宾和员工旳来访。
ﻫ9 [接待工作] 接待来访来宾; 接待来宾和员工旳来访。
10 [协调工作] 以 往来维持和外界旳良好公共关系。
11 [督查工作] 督导一般职工或速记员。
ﻫ12 [日程安排]替上司定约会并做好记录;13 [平常事务"] 阅读并分类信件 通讯事务、 ;ﻫ14 [办公室管理] 办公室环境旳布置和整顿,保管办公室设备及用品15 [其他临时以速记记下上司交待旳事项;执行上司交办事项办旳事项-]ﻫ16 替上司申报交纳所得税及办理退税。
ﻫ17 外出办事,如银行、邮局等。
2、公用易耗品重要包括哪些?ﻫ办公用易耗品重要有:ﻫ (1)信封、纸张; (2)软盘、光盘等; (3)铅笔; (4)圆珠笔; (5)签字笔或钢笔;(6)修正液或修正带; (7)印盒;(8)多种小型机器,如订书机(包括订书针)、打孔机、装订机(包括装订线)、日期号码机、切纸机、计算机、拆信器、碎纸机等; (9)小刀; (10)日历等;(11)其他,如标签纸、直尺、三角尺、透明胶带、粘胶带、绳带、图钉、橡皮筋、大头针、纸夹等。
办公室管理形成性考核册答案作业1一、单选选择题1、级别高的办公室一般称为(B办公厅)2、中央机关风别采用分理制和宗理制设置下属机构,其办公厅属于分理制的是?(D国务院)3、办公室的核心功能是(A塑造出组织文化及价值观)4、办公室的本质属性是(C服务性)56789101.2.3.4.5.6.7.8.9.101(l(2(32、谈谈你对办公室人员应具备的职业素质中“善谋”的理解。
善谋:能够正确理解领导的意图,替领导过滤重要的事务;要“参”到点子上,“谋”到关键处,注重谏言技巧,学会把握职场环境的运作方法,一是个性与共性协调统一,二是滕胧与含蓄的工作技巧相结合。
3、简述办公室设备使用规范。
(l)必须明确每台设备的具体用途,熟悉掌握其操作程序,严格按照使用说明书的要求进行操作。
(2)必须明确专人专责的专管制度,严禁任何人随意使用,除非是配置给个人专用或指定公用的办公设备。
(3)注意安全,注意节电,注意卫生,注意定期保养。
(4)未经领导允准,任何人严禁私自使用办公设备,尤其是用于处理私人事务.(5)办公设备的使用环境温度为5℃至35℃,相对湿度为20%至85%,温度过低时需用加温器,湿度过高时需用除湿器,并放在距办公设备5米左右的有效影响距离内。
(6)如果办公设备不处于工作状态,应及时切断电源。
(7)使用电脑时要做到;不要让阳光照射电脑,以免机壳老化,不要随意放置茶水,以免碰翻杯子弄温电脑,造成短路;不要在开机状态下插拔各种电缆,以免烧坏接口;不要使用来历不明的软件,防止病毒浸入,并且要配备必要的杀毒软件,定期或经常地对电脑进行保护性杀毒;不要在病毒入侵时使用电脑,除非有特殊的自我防护错施.不要自己随意处理电脑硬件故障.不要将电脑交给非专业人士修理,如有必要应全程监督。
4,简述在储藏间存储办公用品时的注意事项。
①储藏间或物品柜要上锁,确保安全。
②储藏间需要的面积取决于单位面积的大小。
以减作业21(l???(2?(3?(4)调研任务前的准备工作:?学习和掌握与课题相关的党和国家的方针、政策、规定等;查阅与课题相关的研究成果和文献资料;学习与课题相关的自然科学和社会科学知识;了解与课题相关的背景资料。
办公室管理形成性考核册答案作业1一、单选选择题1、级别高的办公室一般称为( B办公厅)2、中央机关风别采用分理制和宗理制设置下属机构,其办公厅属于分理制的是?(D国务院)3、办公室的核心功能是( A 塑造出组织文化及价值观)4、办公室的本质属性是( C 服务性)5、办公室工作的第一要义是( A服务)6、常用办公用品中属于办公文具的是( A中性笔)7、发主办公用品的人员要求是( D发放人员要提醒使用部门和人员节约办公用品)8、办公用品库存管理中的再订货量是指( C判定需要订购新的办公用品的库存余额)9、正确选择办公设备和易耗品供应商不必考虑的因素是( B名牌和高档)10、有权对政府采当重同进行监督和管理的是(A. 国家级或省部级财政部门 )二、判断题1.任何办公室,都是指的单位里的综合办事机构。
( V )2.省府的办公厅比其他厅的行政级别要高。
( V )3.信息调研是办公室的一项具体职能。
( V )4.办公室的工作具有综合性特点。
( V )5.办公室管理要严格按既定条条框框办事,不能引用弹性原理。
( X )6.发放办公用品的时候,不需要对用品库存进行记录。
( X )7.办公电话应定期检查并核对电话账单以控制开销。
( V )8.办公用品的最大库存量是指仓库最多能容纳的数量。
( V )9.办公用品的库存管理和监督中,出货卡即是申请领用单。
( V )10办公设备使用权的获取只能是通过购买。
( X )三、简答题1、简答办公室的主要特点。
(l)辅助性:办公室区别于其他职能部门的第一个特点是它的辅助性。
办公室工作应当在服务和服从于领导工作的前提下,充分发挥自己的辅助管理职能,当好领导的参谋和助手。
(2)综合性:办公室是各种专业知识和技能相互交叉运作的部门;办公室工作也是一项综合性的工作.办公室工作是多元化的。
(3)服务性:服务性是办公室工作的本质属性。
办公室的设立与工作的开展,首先是为了适应各级各类机关领导工作的需要,为领导工作提供辅助性的服务,同时也要为各部门和基层提供服务。
办公室管理形成性考核册答案办公室管理作业1(第一、第二章)一、单选选择题1、B2、D3、A4、C5、A6、A7、D8、C9、B 10、A二、判断题1.V2.V3.V4.V5.X6.X7.V8.V9.V 10.X三、简答题1、简答办公室的主要特点。
P5(说明:这表示要参考教材第5页的内容,下同)(l)辅助性:办公室区别于其他职能部门的第一个特点是它的辅助性。
办公室工作应当在服务和服从于领导工作的前提下,充分发挥自己的辅助管理职能,当好领导的参谋和助手。
(2)综合性:办公室是各种专业知识和技能相互交叉运作的部门;办公室工作也是一项综合性的工作.办公室工作是多元化的。
(3)服务性:服务性是办公室工作的本质属性。
办公室的设立与工作的开展,首先是为了适应各级各类机关领导工作的需要,为领导工作提供辅助性的服务,同时也要为各部门和基层提供服务。
2、谈谈你对办公室人员应具备的职业素质中“善谋”的理解。
P8善谋:能够正确理解领导的意图,替领导过滤重要的事务;要“参”到点子上,“谋”到关键处,往重谏言技巧,学会把握职场环境的运作方法,一是个性与共性协调统一,二是滕胧与含蓄的工作技巧相结合。
3、简述办公室设备使用规范。
P16(l)必须明确每台设备的具体用途,熟悉掌握其操作程序,严格按照使用说明书的要求进行操作。
(2)必须明确专人专责的专管制度,严禁任何人随意使用,除非是配置给个人专用或指定公用的办公设备。
(3)注意安全,注意节电,注意卫生,注意定期保养。
(4)未经领导允准,任何人严禁私自使用办公设备,尤其是用于处理私人事务.(5)办公设备的使用环境温度为5℃至35℃,相对湿度为20%至85%,湿度过低时需用加涅器,温度过高时需用除湿器,并放在距办公设备5米左右的有效影响距离内。
(6)如果办公设备不处于下作状态,应及时切断电源。
(7)使用电脑时要做到;不要让阳光改射电脑,以免机壳老化,不要随意放置茶水,以免碰翻杯子弄温电脑,造成短路;不要在开机状态下插拔各种电缆,以免烧坏接口;不要在软盘驱动器工作指示灯亮着的时候抽取其中的软盘.不要在运行程序还没有回到DOS指示的情况下匆匆关机;不要使用来历不明的软件,防止病毒浸入,并且要配备必要的杀毒软件,定期或经常地对电脑进行保护性杀毒;不要在病毒入侵时使用电脑,除非有特殊的自我防护错施.不要白己随意处理电脑硬件故障.不要将电脑交给非专业人士修理,如有必要应全程监督。
办公室管理形成性考核册答案作业11.一、将办公室实务工作的简要容填入下列表格,容基本相同的填在一行中。
办公室实务工作一览表序号国一般性国外一般性国企业(含外企)1 [文书撰写] 按上司的口头或书面指示完成信函。
记录上司指令及会谈、会议容2 [文书制作] 复印资料。
打印文稿及表格3 [文书处理] 在权限按自己的意思发出信函。
信函和的处理。
4 [档案管理] 档案管理。
5 [会议组织] 安排会议事务,并做会议记录或纲要。
记录上司指令及会谈、会议容。
6 [调查研究] 协助上司准备书面的财务报告、研究报告。
7 [信息资料] 准备好公司要公开的资料;收集及整理各种信息8 [信访工作] 替上司接洽外界人士。
例如记者、工会职员等。
接待宾客和员工的来访。
9 [接待工作] 接待来访宾客;接待宾客和员工的来访。
10 [协调工作] 以往来维持和外界的良好公共关系。
11 [督查工作] 督导一般职员或速记员。
12 [日程安排] 替上司定约会并做好记录;13 [日常事务"] 阅读并分类信件通讯事务、;14 [办公室管理] 办公室环境的布置和整理,保管办公室设备及用品15 [其他临时以速记记下上司交待的事项;执行上司交办事项交办的事项-]16 替上司申报交纳所得税及办理退税。
17 外出办事,如银行、邮局等。
公用易耗品主要包括哪些?办公用易耗品主要有:(1)信封、纸;(2)软盘、光盘等;(3)铅笔;(4)圆珠笔;(5)签字笔或钢笔;(6)修正液或修正带;(7)印盒;(8)各种小型机器,如订书机(包括订书针)、打孔机、装订机(包括装订线)、日期机、切纸机、计算机、拆信器、碎纸机等;(9)小刀;(10)日历等;(11)其他,如标签纸、直尺、三角尺、透明胶带、粘胶带、绳带、图钉、橡皮筋、大头针、纸夹等。
三、简要阐述文员工作的三个步骤,相互关系如何?文员工作分为三个步骤:计划、实施和检查。
(1)计划的步骤,要充分了解即将开始的工作容,并思考以什么方法进行效率会最佳。
办公室管理形成性考核册答案办公室管理作业1 (第一、第二章)一、单项选择题1、级别高的办公室一般称为:(B 办公厅)2、中央机关分别采用分理制和综理制设置下属机构,其办公厅(室)属于分理制的是:D国务院)3、办公室的核心功能是(A塑造出组织文化及价值观)4、办公室的本质属性是(C服务性)5、办公室工作的第一要义是(A服务)6、常用办公用品属于办公文具的是(A中性笔)7、发放办公用品的人员要求是(D发放人员要提醒使用部门和人员节约办公用品)8办公用品库存管理中的再订货量是指(C判定需要订购新的办公用品的库存余额)9、正确选择办公设备和易耗品供应商不必考虑的因素是(B名牌和高档)10、有权对政府采购合同进行监督和管理的是(A国家级或省部级财政部门)判断题1任何办公室,都是指的单位里的综合办事机构。
(V )2、省政府的办公厅比其他厅的行政级别要高。
(X )3、信息调研时办公室的一项具体职能。
(V )4、办公室的工作具有综合性特点。
(V )5、办公室管理要严格按既定条条框框办事,不能引用弹性原理。
(X )6、发放办公用品的时候,不需要对用品库存进行记录。
(X )7、办公电话应定期检查并核对电话账单以控制开销。
(V )8、办公用品的最大库存量是指仓库最多能容纳的数量。
(X )9、办公用品的库存管理和监督中,出货卡即是申请领用单。
(X )10、办公设备使用权的获取只能是通过购买。
(X )简答题1、简答办公室的主要特点。
答:办公室的主要特点:辅助性、综合性、服务性。
2、谈谈你对办公室人员应具备的职业素质中“善谋”的理解。
答:办公室人员应具备的职业素质中的“善谋” :能够正确理解领导的意图,替领导过滤重要的事务;要“参”到点子上,“谋”到关键处,注意谏言技巧;学会把握职场环境的运作方法,一是个性与共性协调统一,二是朦胧与含蓄的工作技巧相结合。
3、简述办公设备使用规范。
答:办公设备使用规范:(1)、必须明确每台设备的具体用途,熟悉掌握其操作程序,严格按照使用说明书的要求进行操作;(2)、必须明确专人专责的专管制度,严禁任何人随意使用,除非是配置给个人专用或指定公用的办公设备;(3)、注意安全,注意节电,注意卫生,注意定期保养;(4)、未经领导允准,任何人严禁私自使用办公设备,尤其是用于处理私人事务;(5)、办公设备的使用环境温度为5C至35C,相对湿度为20疥85%湿度过低时需用加湿器,湿度过高时需用除湿器,并放在距办公设备5米左右的有效影响距离内;(6)、如果办公设备不处于工作状态,应及时切断电源; ( 7)、使用电脑时要做到:不要让阳光 直射电脑,不要随意放置茶水、不要在开机状态下插拔各种电缆,不要在软盘 驱动器工作指示灯亮着的时候抽取其中的软盘等。
辦公室管理形成性考核冊答案作業1一、單選選擇題1、級別高の辦公室一般稱為( B辦公廳 )2、中央機關風別採用分理制和宗理制設置下屬機構,其辦公廳屬於分理制の是?( D國務院)3、辦公室の核心功能是( A 塑造出組織文化及價值觀)4、辦公室の本質屬性是( C 服務性)5、辦公室工作の第一要義是( A服務)6、常用辦公用品中屬於辦公文具の是( A中性筆)7、發主辦公用品の人員要求是( D發放人員要提醒使用部門和人員節約辦公用品)8、辦公用品庫存管理中の再訂貨量是指( C判定需要訂購新の辦公用品の庫存餘額)9、正確選擇辦公設備和易耗品供應商不必考慮の因素是( B名牌和高檔)10、有權對政府采當重同進行監督和管理の是(A. 國家級或省部級財政部門 )二、判斷題1.任何辦公室,都是指の單位裏の綜合辦事機構。
( V )2.省府の辦公廳比其他廳の行政級別要高。
( V )3.資訊調研是辦公室の一項具體職能。
( V )4.辦公室の工作具有綜合性特點。
( V )5.辦公室管理要嚴格按既定條條框框辦事,不能引用彈性原理。
( X )6.發放辦公用品の時候,不需要對用品庫存進行記錄。
( X )7.辦公電話應定期檢查並核對電話帳單以控制開銷。
( V )8.辦公用品の最大庫存量是指倉庫最多能容納の數量。
( V )9.辦公用品の庫存管理和監督中,出貨卡即是申請領用單。
( V )10辦公設備使用權の獲取只能是通過購買。
( X )三、簡答題1、簡答辦公室の主要特點。
(l)輔助性:辦公室區別於其他職能部門の第一個特點是它の輔助性。
辦公室工作應當在服務和服從於領導工作の前提下,充分發揮自己の輔助管理職能,當好領導の參謀和助手。
(2)綜合性:辦公室是各種專業知識和技能相互交叉運作の部門;辦公室工作也是一項綜合性の工作.辦公室工作是多元化の。
(3)服務性:服務性是辦公室工作の本質屬性。
辦公室の設立與工作の開展,首先是為了適應各級各類機關領導工作の需要,為領導工作提供輔助性の服務,同時也要為各部門和基層提供服務。
办公室管理形成性考评册答案作业1一、单选选择题1、等级高办公室通常称为( B办公厅 )2、中央机关风别采用分理制和宗理制设立下属机构,其办公厅属于分理制是?( D国务院)3、办公室关键功效是( A 塑造出组织文化及价值观)4、办公室本质属性是( C 服务性)5、办公室工作第一要义是( A服务)6、常见办公用品中属于办公文具是( A中性笔)7、发主办公用品人员规定是( D发放人员要提醒使用部门和人员节省办公用品)8、办公用品库存管理中再订货量是指( C鉴定需要订购新办公用品库存余额)9、对的选择办公设备和易耗品供应商无须考虑因素是( B名牌和高级)10、有权对政府采当重同进行监督和管理是(A. 国家级或省部级财政部门 )二、鉴定题1.任何办公室,所有是指单位里综合办事机构。
( V )2.省府办公厅比其它厅行政等级要高。
( V )3.信息调研是办公室一项具体职能。
( V )4.办公室工作具有综合性特点。
( V )5.办公室管理要严格按既定条条框框办事,不能引用弹性原理。
( X )6.发放办公用品时候,不需要对用品库存进行记录。
( X )7.办公电话应定期检查并核对电话账单以控制开销。
( V )8.办公用品最大库存量是指仓库最多能容纳数量。
( V )9.办公用品库存管理和监督中,出货卡即是申请领用单。
( V )10办公设备使用权获取只能是通过购置。
( X )三、简答题1、简答办公室关键特点。
(l)辅助性:办公室区分于其它职能部门第一个特点是它辅助性。
办公室工作应当在服务和服从于领导工作前提下,充足发挥自己辅助管理职能,当好领导参谋和助手。
(2)综合性:办公室是多种专业知识和技能互相交叉运作部门;办公室工作也是一项综合性工作.办公室工作是多元化。
(3)服务性:服务性是办公室工作本质属性。
办公室设立和工作开展,一方面是为了适应各级各类机关领导工作需要,为领导工作提供辅助性服务,同时也要为各部门和基层提供服务。
中央广播电视大学行政管理理专科办公室管理形成性考核册作业答案(2018)第一次形成性考核作业题目解读一、将办公室实务工作的简要内容填入下列表格,内容基本相同的填在一行中。
这道问题是针对教材第一章中办公室实务范围和内容予以设计的,主要考虑是,让同学们对办公室的具体业务有一个比较全面的了解,能够对三类文员,即国内一般性文秘工作、国外一般性文秘工作和国内外企文员工作的共性工作和一般性区别有一个大致的了解。
同学们在填表格内容时,应该注意要会“合并同类项”,也即将内容基本相同的,填在同一行中。
当然有些内容可能因工作管辖范围和责任等因素置放在一起未必合适,但只要能够自己说出理由也是可以有自己的判断和归类的。
问题源于教材第一章第2点“办公室实务的范围和内容”。
(P3—P5页)参考性解答:办公室实务工作一览表序号国内一般性国外一般性国内企业(含外企)1 文书撰写按上司的口头或书面指示完成信函。
记录上司指令及会谈、会议内容。
2 文书制作复印资料。
打印文稿及表格。
3 文书处理在权限内按自己的意思发出信函。
信函和邮件的处理。
4 档案管理档案管理。
5 会议组织安排会议事务,并做会议记录或纲要。
记录上司指令及会谈、会议内容。
6 调查研究协助上司准备书面的财务报告、研究报告。
7 信息资料准备好公司要公开的资料;替上司收集演讲或报告的资料;整理并组织好粗略的资料。
收集及整理各种信息。
8 信访工作替上司接洽外界人士。
例如记者、工会职员等。
接待宾客和员工的来访。
9 接待工作接待来访宾客;替公司宾客订饭店的房间、订机位、发电报、打电话。
10 协调工作以电话往来维持和外界的良好公共关系。
11 督查工作督导一般职员或速记员。
12 日程安排替上司定约会并做好记录;为上司安排旅行或考察。
13 日常事务阅读并分类信件;自动处理例行的事务;替上司保管私人的、财务的或其他的记录。
通讯事务、电话;照料上司身边的琐事。
14 办公室管理办公室环境的布置和整理;保管办公室设备及用品。
15 其他临时交办的事项以速记记下上司交待的事项;执行上司留在录音机中的吩咐。
执行上司交办事项。
16 替上司申报交纳所得税及办理退税。
17 外出办事,如银行、邮局等。
上面的回答可供参考,因为有些内容划分在一类中似乎不是很妥当。
比如:记录上司指令及会谈、会议内容一项,它既可以是文书撰写的内容,也可以是会议组织的内容;这种情况,可以将两栏都填上这一项。
还有些内容要分开来写。
比如:通讯事务、电话、信函和邮件处理一项,前两项是日常事务的内容,后两项则是文书处理的内容。
又如外出办事,如银行、邮局等工作也可能是“其他临时交办的事项”栏中的工作内容。
二、办公用易耗品主要包括哪些?这个问题教材中有明确的表述,只是同学在回答问题时,除了回答出教材中的有关内容以外,还应注意在日常办公室工作中,随着现代化办公技术手段的变化,又有很多新的易耗品出现,教材所列出的工程一定不全,我们应当予以注意,如墨盒、墨粉等等,当然完成作业可以按照教材内容回答即可。
问题源于教材第一章第5点的“办公用品的种类”。
(P19—P20)办公用易耗品主要有:1.信封、纸张;2.软盘、光盘等;3.铅笔;4.圆珠笔;5.签字笔或钢笔;6.修正液或修正带;7.印盒;8.各种小型机器,如订书机(包括订书针)、打孔机、装订机(包括装订线)、日期号码机、切纸机、计算机、拆信器、碎纸机等;9.小刀;10.日历等;11.其他,如标签纸、直尺、三角尺、透明胶带、粘胶带、绳带、图钉、橡皮筋、大头针、纸夹等。
三、简要阐述文员工作的三个步骤,相互关系如何?这个问题主要是通过对文员工作三个步骤的认识,加深同学们对文员实务中工作运行科学有效性的认识,同时也能够对三个步骤之间的关系问题有一些概念性的认识,注意用一些联系的观点来看待问题,也就是认识到三个步骤不是分开独立的,而是互相联系形成一个循环系统。
问题源于教材第二章第1点“文员工作指导思想”。
(P25----P27)文员工作分为三个步骤:计划、实施和检查。
1.计划的步骤,在事情没有开始前要先做好计划,充分了解即将开始的工作内容,并思考以什么方法进行效率会最佳。
2.实施的步骤,是按照计划从事工作的阶段,这个阶段检查是否按照当初所拟定的顺序进行;上司所指示的工作无论是哪一种,都要正确地实施;配合上司预期的期限。
3.检查的步骤,是通过评估,研究工作是否按照计划实施,是否达到了预期,要分析计划和实绩的差异,并把以前进行过的工作或别人做过的工作和目前自己所从事相同性质的工作加以比较分析。
三者的关系为:先作计划,付诸实施,然后检查结果,围绕“计划——实施——检查”这样一个滚动的过程开展。
三者相互联系形成一个循环。
文员首先要仔细制定计划,然后根据这个计划去实施,并严格检查其结果,使得这个结果对下一次的计划有所帮助和启示。
同学们在回答这道题目时,需要注意本题一共有两个小问题。
不仅要阐述文员工作的三个步骤是什么,而且还要说明三者之间的关系如何,答案需要自己组织,而且要能够理解自己所回答的问题。
教材中有相应的论述,同学们应能够依据参考性答案,自己进行相应的归纳,能够用自己的语言组织答案更好。
四、按照“优先顺序”处理工作原则,虚拟一份半天或一天工作(或家务)计划书。
本题主要考核本课程的第二章第1点的“按照‘优先顺序’处理工作”这一知识点。
在按照“优先顺序”制定计划书时,要按以下三个步骤进行:1.将自己要做的事情分为:A.是否应该做的事?B.是否做或不做都无所谓的事?C.是否不可以做的事?对于A要集中精力做,对于B和C可以从计划中删掉。
2.对于A类事情再进行分类,分为:重要并且紧急的事(优先做);紧急但是并不重要的事(第二做);重要但是并不紧急的事(第三做);虽有做的价值,但是既不重要也不紧急的事(可以请他人代劳)。
3.与上司形成默契,可以直接找上司商量、请示。
本题的例子请同学们见教材第28页,问题的关键是同学们应该尽量结合自己的工作生活实际,我们每个人在自己的工作生活安排中都会有自己计划做的、急于做的、非做不可的一些事情,而能够按照“优先顺序”安排自己的工作并处理事情,就会极大地节省时间,有效利用时间,就会使得工作忙而不乱,井然有序。
同学们在制定计划书时一定不要抄袭。
五、从下列文员工作方法中,任意选择一种或两种,谈谈你的工作体会或对此工作方法的认识。
1.请示方法和报告方法;2.计划方法和总结方法;3.受意方法;4.传达方法;5.进言方法;6.变通方法和挡驾方法;7.分工方法与合作方法。
本题源于教材第二章第3点的“文员的工作方法”(P32---P39)。
下面以“受意方法”为例组织相关答案,同学们可以参照答题思路作答。
1.简要说明受意方法:受意就是文员接受和领会上司的意图。
可以分为直接受意(即领会上司在会议讲话、文件批示、工作部署或与文员谈话时,直接就某一问题或某项工作所发表的意见和想法等,易于文员判断和领会)和间接受意(即上司在平时随便交谈的情况下,或与其他人员谈话种就某一问题、某项工作发表的意见和看法等)。
受意方法要注意:(1)善于领会上司意图,不要曲解上司意图;(2)备好记录本,记录下指示要点;(3)注意倾听,用心判断指示的用意;(4)必要时可以提问,直至明了意图为止,但不要打断谈话;(5)如有不同意见,可以公开提出,但要言之成理,并要注意方式、态度;(6)接受指示后,要不失时机地贯彻实施。
2.结合实际谈体会。
我曾经经历过一件事情,使我充分认识到,在受意时,充分做好记录的重要性。
才开始工作时,我到一家房地产公司当文员。
有一天,总经理把我叫到办公室让我写一份公司的简介,内容要包括四个部分——公司的历史、公司的现状、公司的硬件和软件配备、公司取得的成绩。
当时,我没有经验,没有带上记录本,记录下指示的要点;事后,又怕显得自己没有能力,而没有去请示总经理。
只好凭自己大脑中的记忆写,结果写出来的简介根本就不行。
后来,我再次向总经理询问,并备好了记录本做好了记录,根据总经理的授意,才写出了各方满意的公司简介。
从这个事情中,我体会到了在受意时,做好记录的重要性。
同学们在回答这道题的时候,可以只选择其中一个或两个题目进行回答。
回答问题的思路是,首先说明所写方法的基本含义,这个主要依照教材中的表述作答即可。
回答时还应将方法涉及到的相关注意事项予以说明,如受意方法要注意的问题,进言法要注意的问题等等。
回答时还一定要要注意结合教材,联系实际作答。
既做到简要说明教材中的相关知识点,又能够结合实际谈出自己的体会。
这是一个比较典型的理论结合实际的题目,相信我们在工作中经常会用到这样一些方法,关键是我们平时可能不会太注意这些方法,而一旦将这些方法理论化又会使我们觉得有些不便,但我们还是应该更为自觉地使用并能够结合实际谈出我们自己的一些认识。
为了帮助同学学习这部分内容,下面举例说说进言方法。
我是公司一名主管,在做了大量工作并经过深入的调查分析后,觉得有必要向自己的上司提出一些建议,经过反复思考,在这样一些时机下,我应该选择哪个时机,请大家帮忙出出主意。
A. 在领导午间休息的时候提出来。
B. 首先简单地介绍一下你发现的问题,然后在提出自己的见解。
C. 在员工的婚宴上向领导提出来。
D. 直截了当地提出建议。
参考答案:大多数领导者都有午休的习惯,午休期间是忌讳被打扰的,因此选项A时间选择不恰当。
选项C在员工婚宴这样喜庆的场合中,提出工作建议是不适合的还是另选时机为妙。
因而C项也非最佳选择。
选择D是和性格直爽的领导比较适宜,我们应该考虑到如果这位领导很爱面子,很注重礼节性的东西,这样做成功的几率就很小,所以选择D 想也不是很合适。
在四项答案中选择B应该是比较恰当的。
这个选项既注重了说明自己所发现的问题,同时也把自己的见解予以表达。
就四个选项而言,A和B选择时机不当,即适时、适地不当,而D项适度有所欠缺。
下面一段文字材料供同学们在学习进言方法时参考:及时给领导提出科学、合理的意见和建议,既是下属的应尽职责,更是下属展示才能、赢得上司赏识和器重的一条重要途径。
但是,科学合理的建议并不一定能被领导接受和采纳,给领导献言献计的部属也不一定都能得到领导的信任和重用。
这里的关键就在于要掌握向领导进言的技巧和方法。
一、适销对路提建议的最终目的是要让领导采纳,但建议能否被采用,首先取决于建议的内容是否“对路”,是否适合领导的“口味”。
韩非子就曾提出,下属不能随便向上司进言。
他提出几种情况:其一,君主秘密策划的事,不知情者贸然进言就会有危险;其二,君主表里不一的事,谁把情况说破,谁就会有危险;其三,为官经历还不深,还未得到君主的信任时,如果把自己的才能全显露出来,那么即便谋划成功也不会受赏;如果谋划失败,反而受怀疑。