行车整体移位施工方案
- 格式:pdf
- 大小:994.88 KB
- 文档页数:16
小车行车轨道调整施工方案项目背景在小车行车轨道的使用过程中,由于长时间使用、外力影响或其他原因,轨道可能会出现磨损、偏移等问题,导致小车行驶不稳定或无法正常运行。
因此,对小车行车轨道进行调整施工是非常必要的。
本文档旨在提供一个小车行车轨道调整施工方案,以确保轨道的平稳运行和小车行驶的稳定性。
本施工方案将涵盖调整前的准备工作、调整过程中的注意事项以及调整后的维护措施。
准备工作在进行小车行车轨道调整施工之前,需要进行以下准备工作:1.确定调整的范围和目标:了解小车行车轨道的具体情况,包括磨损程度、偏移范围等,确定调整的目标和范围。
2.确定合适的调整工具和材料:根据轨道的情况和目标,选择合适的调整工具和材料,如砂轮、润滑剂等。
3.制定施工计划:根据项目的复杂度和施工时间的限制,合理制定施工计划,确保施工过程的顺利进行。
4.安全措施:在施工前,确保所有参与施工人员具备必要的安全知识和技能,并提供必要的个人防护设备,如手套、安全鞋等。
调整过程根据小车行车轨道的具体情况,调整的过程可能会有所不同。
下面是一个一般的调整流程:1.检查轨道磨损情况:首先,仔细检查轨道的磨损情况。
使用放大镜等工具可以更好地观察轨道的细节,并记录下磨损的情况和位置。
2.磨损修复:对于轨道表面的磨损,可以使用砂轮等工具进行修复。
根据轨道的材料和磨损程度,选择合适的砂轮,并按照其使用说明进行操作。
修复后,再次检查轨道表面的平整度。
3.调整轨道的偏移:如果轨道出现了偏移,需要进行偏移调整。
首先,确定偏移的位置和程度,并记录下来。
然后,使用合适的工具(如螺丝刀)进行调整,确保轨道与地面垂直,并且能够稳定地支撑小车行驶。
4.试行调整后的轨道:在调整完成后,进行试行。
放置小车于轨道上,进行行驶测试,确保轨道稳定,并且小车行驶平稳。
如果出现问题,需要进一步进行调整。
维护措施轨道调整完成后,为了保证轨道的持久稳定性,需要进行相应的维护措施。
以下是一些常见的维护措施:1.定期清洁:定期对轨道进行清洁,清除积尘和其他杂物,保持轨道的光滑度和平整度。
一、工程概况本项目为某工厂行车安装工程,主要包括行车主体结构、驱动系统、起升机构、运行机构、安全保护装置等。
为确保行车安装工程顺利进行,特制定本施工方案。
二、施工准备1. 施工组织(1)成立行车安装工程领导小组,负责整个工程的组织实施和协调。
(2)设立现场施工负责人,负责现场施工的全面管理工作。
(3)明确各施工人员的职责,确保施工过程中的安全、质量和进度。
2. 施工材料(1)行车主体结构:钢材、焊接材料、连接件等。
(2)驱动系统:电机、减速机、制动器、电缆等。
(3)起升机构:钢丝绳、卷筒、吊钩、滑轮等。
(4)运行机构:轨道、导轨、车轮、轴承等。
(5)安全保护装置:限位器、缓冲器、安全钩等。
3. 施工工具(1)焊接设备:电焊机、切割机、气割机等。
(2)安装工具:扳手、螺丝刀、锤子、水平尺等。
(3)检测工具:测距仪、测高仪、测力计等。
三、施工工艺1. 施工顺序(1)行车主体结构安装:先安装立柱,再安装横梁,最后安装轨道。
(2)驱动系统安装:安装电机、减速机、制动器等。
(3)起升机构安装:安装钢丝绳、卷筒、吊钩、滑轮等。
(4)运行机构安装:安装轨道、导轨、车轮、轴承等。
(5)安全保护装置安装:安装限位器、缓冲器、安全钩等。
2. 施工方法(1)行车主体结构安装:采用焊接和螺栓连接的方式,确保结构的稳定性和安全性。
(2)驱动系统安装:先安装电机,再安装减速机、制动器等,确保各部件的连接牢固。
(3)起升机构安装:先安装钢丝绳,再安装卷筒、吊钩、滑轮等,确保起升机构的功能正常。
(4)运行机构安装:先安装轨道,再安装导轨、车轮、轴承等,确保运行机构的平稳运行。
(5)安全保护装置安装:根据现场实际情况,合理安装限位器、缓冲器、安全钩等,确保行车运行的安全性。
四、质量控制1. 材料质量控制:确保所有施工材料符合国家相关标准,并进行严格的检验。
2. 施工质量控制:严格执行施工规范,确保施工过程中的质量和安全。
3. 检测与验收:在施工过程中,定期进行检测与验收,确保各项指标达到要求。
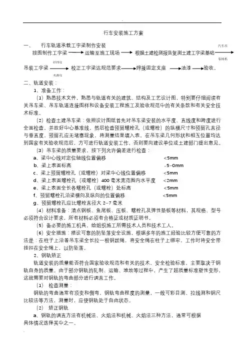
行车安装施工方案一、行车轨道承载工字梁制作安装按图制作工字梁运输至施工现场吊装工字梁校正工字梁达规范要求焊接固定支座油漆验收。
二、轨道安装:1、准备工作:(1)熟悉技术文件,熟悉与轨道有关的建筑、结构及工艺设计图,特别要仔细阅读有关吊车梁、吊车轨道连接图样和设备安装工程施工及验收规范中的有关条款和有关安全技术标准。
(2)检查土建吊车梁:依照设计图纸首先对吊车梁安装的水平度、直线度和跨度进行全面检查,并放好中心基准线。
然后检查预留螺栓孔(或螺栓)的纵横尺寸和预留孔直径与垂直度,预留孔应无堵塞现象,将测量结果填入表。
在吊车梁几何形状和相互位置均达到国家有关验收规范后,方可进行轨道安装工作,否则要向建设单位或土建部门提出意见。
(3)吊车梁的质量要求,按下列允许偏差进行检查:a、梁中心线对定位轴线位置偏移<5mmb、梁上表面标高-5~0mmc、梁上预留螺栓孔(或螺栓)对梁中心线位置偏移<5mmd、梁上表面螺栓孔(或螺栓)400毫米宽范围内水平度<2mme、梁上表面全长各螺栓孔(或螺栓)处标高<5mmf、预留螺栓孔沿梁横向及纵向的位置偏移<5mmg、预留螺栓孔应比螺栓直径大2~7毫米(4)材料准备:清点钢板、鱼尾板、压板、螺栓孔及弹性垫板等材料,其规格、型号必须符合设计要求,所有材料必须有合格证或材质证明书。
(5)备必要的施工机具,给组织施工所需技术人员和技术工人。
(6)安全措施:搭设可靠的防坠落安全设施,根据多年的施工经验比较方便可靠的方法是:在柱子上沿着吊车梁全长拉一根钢丝绳,将安全绳在柱子上绑牢,工作时将安全带挂扣在安全绳上,以防坠落。
2、钢轨矫正轨道安装的质量能否符合国家验收规范和有关的技术、安全检验标准,主要取决于钢轨自身的质量。
由于部分钢轨的轧制、运输、堆放等过程中,产生了超质量标准塑性变形,这就需要对钢轨的弯曲部分进行调直工作。
(1)检查测量:钢轨的弯曲通常有顶变和侧弯,钢轨弯曲程度的测量,一般可彩目测、拉线测和钢尺比较法等方法,测量时,应使钢轨处于自由状态。
移位施工方案一、引言移位施工是指将建筑物或设备从一个位置移动到另一个位置的过程。
在很多情况下,移位施工是必要的,例如建筑改造、设备更新以及土地利用优化等。
为了确保移位施工的顺利进行,需要制定详细的移位施工方案。
二、移位施工计划1. 移位目标明确移位的目标和需求,包括移位的时间要求、空间要求以及移位后的布局等。
2. 移位策略根据移位的性质和规模,确定合适的移位策略。
移位策略可以分为渐进式移位和大规模移位两种。
2.1 渐进式移位渐进式移位是指将建筑物或设备分批次移动,以减少对正常生产生活的影响。
这种移位策略适用于建筑改造或设备更新等小规模的移位工程。
具体步骤包括:•制定移位计划,确定每个批次的移位时间和范围。
•准备移位所需的设备和人力资源。
•搭建临时支撑结构,确保建筑物或设备在移位过程中的安全性。
•将建筑物或设备逐批次移动到指定位置。
•进行移位后的调整和整理,确保移位后的布局符合要求。
2.2 大规模移位大规模移位是指将建筑物或设备一次性移动到新的位置。
这种移位策略适用于土地利用优化、厂房搬迁等大规模的移位工程。
具体步骤包括:•制定移位计划,确定移位时间和范围。
•准备充分的设备和人力资源。
•搭建强固的支撑结构,确保建筑物或设备在移位过程中的安全性。
•按计划将建筑物或设备移动到指定位置。
•进行移位后的调整和整理,确保移位后的布局符合要求。
3. 移位风险评估在制定移位施工方案的过程中,需要充分评估可能出现的风险,并制定相应的应对措施。
常见的移位风险包括建筑物结构受损、设备损坏、人员安全等。
通过风险评估,可以有效降低移位工程带来的潜在风险。
4. 移位预算和资源安排制定详细的移位预算,包括设备租赁、人力资源、物流运输等方面的成本。
同时,合理安排资源的使用,确保移位施工的顺利进行。
三、移位施工步骤1. 准备工作在移位施工开始之前,需要进行充分的准备工作,包括物料准备、人员培训和移位计划的沟通等。
2. 施工准备根据移位策略,准备相应的设备和人力资源。
1 工程概况本工程为江南造船300 t ×59.5 m 门式起重机(以下简称300 t 龙门吊)移位项目,施工地点位于江南造船东部作业区450 t 龙门吊平台区域。
本工程将300 t 龙门吊整体向东滑移78 m 。
本工程300 t 龙门吊为双主梁、中小吨位、中小跨度门式起重机,主要由门架结构、上下小车、起重机运行机构、电气设备和维修用悬臂回转吊等组成。
该机的额定起重能力为上小车150 t ×2,下小车180/20 t 。
300 t 龙门吊的轨距为59.5 m ,梁底高度50 m ,整机自重约808 t 。
2 移位方案根据本台300 t 龙门吊的重量、尺寸、滑移距离,以及现场的场地情况,特别是就位场地4#总组平台较移出场地又高出250 mm ,需要通过12 m 长的斜坡的特殊情况[1]。
将300 t 龙门吊整体顶高300 mm ,并对斜坡找平处理后,用我司自有的全自动推进装置来完成龙门吊的滑移工作。
通过液压系统给推进器的油顶输出液压力,计算机程控系统对设备移动状况进行监控和协调;推进器呈一进一停的蜗牛式行走,将本台300 t 龙门吊整体滑移就位。
根据现场的场地情况,使用4条滑道,每条滑道上布置2根6 m 长的承载梁。
①在刚、柔性腿行走机构平衡梁底部插入箱型梁,箱型梁两端下方各布置1根顶升梁,顶升梁两侧各布置1台320 t 千斤顶;千斤顶受力,将龙门吊顶空,刚、柔性腿侧的行走轮组也与轨道脱空。
②千斤顶将龙门吊行走机构顶升合适高度后,依次将路基箱、钢板滑道、滑移梁等安装到位。
300 t ×59.5 m 门式起重机整体移位施工技术王 琛(上海振华重工集团有限公司,上海 200125)摘 要 :门式起重机的跨度大,如果可以整体运输能够降低施工成本,但是整体的运输搬迁常常涉及整体位移的问题。
因此,如何将龙门起重机安全地移动到指定位置非常重要。
结合江南造船厂300 t ×59.5 m 门式起重机整体向东滑移实例,重点分析大型龙门起重机的整机横移技术。
行车施工方案行车施工方案是指在道路施工中,对交通进行管制和安排的一种计划性安排。
下面是一个700字的行车施工方案,供参考:行车施工方案一、施工概述本次施工旨在对XX路进行道路翻新和水电管线维修工作。
施工时间为2022年6月1日至2022年7月1日,总计30天。
为保证施工的高效进行,需对行车进行管制和调整。
二、施工区域本次施工影响路段为XX路1号至XX路50号之间的路段,全长500米。
施工区域包括行车道和人行道两部分。
三、施工时段施工时间设置为每日的9:00-17:00,共计8个小时。
在此时段内实行交通管制和施工工作。
四、交通管制1. 施工期间,对施工区域的行车道进行封闭,禁止车辆通行。
施工期间,路段两侧道路分别开辟临时车道,供车辆通行。
2. 行人通行区域沿用现有人行道,不受影响。
3. 设置固定警示牌、路障等设施,提醒驾驶员注意施工区域。
同时,派遣工作人员进行交通引导和疏导。
五、交通疏导1. 为了减少施工期间的交通拥堵,建议驾驶员提前规划路线,避开施工区域。
2. 需要通过施工区域的车辆,应按照工作人员的指令行驶,并注意安全。
3. 鼓励居民和公众尽量减少开车出行,选择公共交通或其他代步工具。
六、安全措施1. 施工区域设置明显的防护标志和安全标识,提醒行人和驾驶员注意施工区域。
2. 施工人员需佩戴安全帽、反光背心等安全防护装备,并遵守交通规则。
3. 水电管线施工需要注意排水,防止积水造成安全隐患。
4. 施工期间,如遇恶劣天气(如大雨、大雪等),需暂停施工工作,并提前设置警示标志。
七、社会宣传1. 提前通知当地居民和单位,告知施工时间和影响范围。
2. 在施工区域设置公告牌,告知过往司机和行人路段封闭信息和施工进度。
3. 在媒体和社交平台上发布施工通知和交通疏导信息,提醒公众注意交通安全。
八、应急预案1. 在施工现场设置紧急救援点,装备必要的急救设备。
2. 如遇施工区域内的紧急情况,及时报警并采取相应的应急措施。
一、方案概述为确保行车施工的安全、高效和顺利进行,特制定本行车专项施工方案。
本方案适用于所有行车施工项目,包括但不限于轨道铺设、桥梁施工、隧道施工等。
方案旨在规范施工流程,明确安全要求,确保施工质量,减少施工对周边环境和交通的影响。
二、施工准备1. 组织机构成立行车施工项目部,明确各部门职责,确保施工组织有序。
2. 施工人员组织专业施工队伍,进行岗前培训,确保施工人员具备相应技能和知识。
3. 施工材料根据工程需求,准备所需材料,包括轨道、桥梁构件、隧道施工材料等。
4. 施工设备确保施工设备完好,进行必要的检查和维护,确保设备性能稳定。
三、施工流程1. 轨道施工(1)测量放样:根据设计图纸,进行轨道中心线、轨距等测量放样。
(2)轨道铺设:按照放样结果,进行轨道铺设,确保轨道平整、牢固。
(3)轨道连接:对铺设好的轨道进行连接,确保连接牢固、可靠。
2. 桥梁施工(1)基础施工:按照设计要求,进行桥梁基础施工,确保基础稳固。
(2)上部结构施工:进行桥梁上部结构施工,包括梁、板、柱等构件的安装。
(3)桥面施工:完成桥梁上部结构后,进行桥面施工,包括防水、排水等。
3. 隧道施工(1)隧道洞口施工:进行隧道洞口施工,包括洞口加固、排水等。
(2)隧道主体施工:进行隧道主体施工,包括开挖、支护、衬砌等。
(3)隧道洞口封闭:完成隧道主体施工后,进行洞口封闭。
四、安全措施1. 施工现场安全管理(1)建立健全施工现场安全管理制度,明确各级人员的安全职责。
(2)加强施工现场安全检查,及时发现和消除安全隐患。
(3)严格执行安全操作规程,确保施工安全。
2. 交通安全管理(1)制定交通安全管理制度,确保施工期间交通安全。
(2)加强施工现场交通疏导,设置警示标志,确保交通秩序。
(3)对施工车辆进行定期检查,确保车辆安全。
3. 环境保护(1)严格执行环境保护法律法规,减少施工对周边环境的影响。
(2)对施工废弃物进行分类处理,确保废弃物无害化处理。
行车施工方案行车施工方案一、施工目的与施工地点为了确保公路的通行安全和交通的流畅有序,需对某段道路进行施工改造。
本次施工工程位于市区某主干道的西侧,全长500米。
施工目的是将原有的道路进行拓宽并重新铺设路面,以提高道路的承载能力和行车安全。
二、施工时间安排施工时间为每天上午7:00至下午6:00,共计持续施工15天。
在施工期间,将进行围挡搭设、挖土拓宽、路面铺设等工作。
三、施工准备工作1. 设计并制定施工方案:根据现场实际情况,委托专业设计机构设计并制定施工方案,确保施工安全和施工质量。
2. 地面清理:清除施工区域内的杂草、垃圾等,保证施工场地整洁有序。
3. 采购施工材料:根据施工方案和设计要求,采购所需的材料,包括钢筋、水泥、砂石等。
四、施工步骤及措施1. 搭设围挡:在施工现场的周围搭设围挡,确保施工区域与行人和车辆互相分离,保障施工人员和过往车辆的安全。
2. 拓宽道路:对原有道路进行挖掘,将两侧地面拓宽3米,同时挖掘300mm深度的路基。
3. 路基处理:对挖掘出的路基进行强夯处理,确保路基的坚实和稳定。
4. 铺设基层:在路基上放置碎石,采用压路机进行碾压,以确保基层平整。
5. 铺设面层:将石子混凝土铺设在基层上,确保路面的坚实和平整。
同时,在正式铺设路面前,做好充分的湿润处理和结构层与面层的粘接处理。
6. 路面养护:对新铺设的路面进行养护,保持路面的平整和光滑,预留适当时间进行养护并保护,确保质量合格。
五、施工安全措施1. 施工现场设立指挥部,严格按照方案施工,并有专人负责监督。
2. 为施工人员配备个人防护装备,包括安全帽、工作服、手套、口罩等,并进行相关安全培训。
3. 在施工现场设置明显的警示标识和指示标志,提醒过往车辆和行人注意安全。
4. 定期进行施工现场的清理和整理,保持施工区域的整洁和有序。
5. 定期组织安全培训和演练,提高施工人员的安全意识和应急处理能力。
六、施工质量控制1. 施工过程中,严格按照设计方案和施工规范进行施工。
行车与轨道安装施工方案一、前期准备工作1.方案编制:确定行车与轨道安装的施工范围、时间节点、施工方法等,并编制详细的施工方案。
2.施工设备准备:根据施工方案确定需要的行车和轨道安装设备,包括起重机械、轨道安装机械、辅助设备等。
3.材料准备:采购所需的轨道材料、道床材料、石渣等。
二、行车安装工作1.安全措施:在施工现场设置施工警示标志,确保行车安装期间的安全。
2.起重机械安装:按照现场具体情况确定起重机械的安装位置和安装方式。
3.基础处理:确认起重机械的安装基础是否符合要求,如不符合,需进行基础处理工作。
4.行车轨道安装:根据施工方案,安装行车运行轨道,并进行精确调整,确保行车的平稳运行。
5.行车配件安装:根据施工方案,安装行车的配件,包括遥控器、电缆等。
6.系统调试:对行车进行系统调试,确保各项功能正常。
三、轨道安装工作1.标高控制:根据设计要求,进行测量,在施工点的两端设置控制点。
2.道床处理:清理施工道床,将石渣填充到道床中,并进行压实。
3.轨道焊接:根据施工方案,将轨道进行焊接,确保形成完整的轨道线路。
4.线路铺设:将轨道安装在道床上,保持轨道的水平和纵向标高。
5.轨枕安装:根据施工方案,安装轨枕并进行固定。
6.钢轨修整:对铺设好的轨道进行修整,保证轨道的连接平整。
7.钢轨固定:通过道床上的螺栓将钢轨与道床连接起来,并进行细调。
8.系统调试:对轨道进行系统调试,确保轨道的配置和使用功能正常。
四、安全措施1.施工现场设置安全沟通管道,确保施工期间与其他工种之间的信息交流畅通。
2.临时用电安全:对施工现场的电气设备进行检查和接地,杜绝电气事故。
3.勤换风:在封闭环境下施工时,及时更换新鲜空气,防止工人中暑或缺氧。
4.垂直运输:采用专人直线运输工法,严禁人员乘坐起重机械进行垂直升降。
5.施工现场设置安全网、安全带等,确保工人在高空作业时的安全。
五、施工进度控制1.制定详细的施工计划,包括工序、工期、设备调试等。
行车安装施工方案行车安装施工方案一、施工概述为了提高行车的舒适性、安全性和便利性,我们将进行车载电子产品的安装工作。
安装项目包括车载导航仪、倒车影像系统、蓝牙电话、车载音响等。
二、施工流程1. 确定安装位置:根据车辆结构和用户需求确定各个设备的安装位置,并做好标记。
2. 布线:根据安装位置,将线缆和配件依次连接起来,并注意线路的牢固度和整洁度。
3. 固定设备:将设备固定在车辆上,使用扎带或螺丝进行牢固固定。
4. 连接电源:将设备与车辆电源连接,确保接线正确、牢固而安全。
5. 调试测试:安装完成后进行设备的功能测试和调试,确保正常使用。
6. 清理工作:清理施工现场,将多余的材料和工具进行整理和清理。
三、安全措施1. 施工前,确保车辆停稳,切断车辆电源,防止事故发生。
2. 安装过程中,严格按照使用手册和接线图进行操作,避免设备故障和短路现象。
3. 注意线路的绝缘和防水,尽量将线路隐藏在车辆内部,避免外界因素对其造成损害。
4. 安装过程中,注意个人的安全,佩戴劳动保护用品,避免意外伤害。
四、质量控制1. 选用优质设备和配件,确保产品的品质。
2. 在施工过程中,由专业技术人员进行监督和指导,确保施工质量。
3. 完成施工后,进行设备的功能测试和严格验收,确保设备正常使用。
五、服务保障1. 安装完成后,提供设备的使用说明书和售后服务卡,方便用户使用和售后维修。
2. 提供设备的保修服务,保修期为一年,保修范围包括设备本身的质量问题和施工不合格造成的故障。
3. 提供技术支持热线和上门服务,解决用户在使用过程中出现的问题和故障。
经过以上施工方案的实施,车辆将具备更好的导航功能、倒车辅助功能、通讯功能和娱乐功能,提升行车的便利性和舒适性。
同时,我们将尽最大努力确保施工质量和售后服务,满足用户的需求和期望。
一、工程概况本工程为某高速公路路段平移工程,旨在解决原有道路线形不足、安全隐患等问题。
平移长度约为500米,涉及路基、桥梁、隧道等结构物。
为确保工程顺利进行,特制定本施工方案。
二、施工组织1. 组织机构成立高速公路平移工程指挥部,下设工程部、施工部、安全部、质量部、物资部、财务部等部门,负责工程的全面管理。
2. 人员配置根据工程规模和施工要求,合理配置各类专业技术人员和施工人员,确保施工质量、进度和安全。
三、施工工艺1. 路基平移(1)路基平移前,对原有路基进行检测,确保路基质量符合要求。
(2)采用分段切割、分段平移的方式,将路基分段切割成多个单元,便于平移。
(3)采用液压千斤顶等设备,对路基单元进行平移,确保路基平移过程中稳定。
(4)平移过程中,加强监测,确保路基平移安全、准确。
2. 桥梁平移(1)桥梁平移前,对桥梁进行检测,确保桥梁结构安全。
(2)采用分段切割、分段平移的方式,将桥梁分段切割成多个单元,便于平移。
(3)采用液压千斤顶等设备,对桥梁单元进行平移,确保桥梁平移过程中稳定。
(4)平移过程中,加强监测,确保桥梁平移安全、准确。
3. 隧道平移(1)隧道平移前,对隧道进行检测,确保隧道结构安全。
(2)采用分段切割、分段平移的方式,将隧道分段切割成多个单元,便于平移。
(3)采用液压千斤顶等设备,对隧道单元进行平移,确保隧道平移过程中稳定。
(4)平移过程中,加强监测,确保隧道平移安全、准确。
四、施工进度安排1. 施工准备阶段:1个月(1)完成工程招标、合同签订等工作。
(2)组织施工队伍进场,进行施工人员的培训。
(3)完成施工材料、设备的采购和进场。
2. 施工实施阶段:6个月(1)路基平移:2个月(2)桥梁平移:2个月(3)隧道平移:2个月3. 施工验收阶段:1个月五、安全、质量保证措施1. 安全保证措施(1)严格执行安全生产责任制,加强施工现场安全管理。
(2)加强施工人员安全教育,提高安全意识。
门座式起重机变轨移位施工工法门座式起重机变轨移位施工工法一、前言门座式起重机变轨移位施工工法是一种将门座式起重机从一处移动到另一处的施工工法。
它具有灵活、高效、可控的特点,适应范围广,广泛应用于各类机械化建设项目中。
二、工法特点1. 灵活性:该工法可根据实际需要进行调整,适应不同尺寸和形状的工程场地。
2. 高效性:采用自动化操作,可以快速准确地完成起重机的变轨移位,节省时间和人力成本。
3. 可控性:通过对起重机运行轨道和操作系统进行合理设计,保证施工过程的控制性和稳定性。
三、适应范围门座式起重机变轨移位施工工法适用于各类机械化建设项目,特别是对于需要频繁更换工作场地的项目,具有较高的适应性。
四、工艺原理该工法的工艺原理是将门座式起重机分解为吊机、端梁、轨道等组成部分,通过对吊机进行移动和拆装,实现起重机的变轨移位。
具体工艺原理如下:1. 施工工法与实际工程之间的联系:根据实际工程需要,设计合适的施工平台和铁路轨道系统。
2. 采取的技术措施:使用专业的起重机移位设备和支撑系统,保证施工过程的安全和稳定。
五、施工工艺1. 准备工作:确定需要移位的门座式起重机位置和目标位置,安排好工作人员和机具设备。
2. 拆卸施工:先拆卸起重机的吊机和端梁,然后进行移位和安装。
3. 移位施工:根据设计要求和工程平台情况,进行起重机的移位施工。
4. 安装施工:根据实际需要,安装起重机的吊机和端梁,完成变轨移位施工。
六、劳动组织在门座式起重机变轨移位施工中,需要合理安排施工队伍,确保施工过程的协调和顺利进行。
劳动组织应包括施工人员、技术人员、监理人员等,并确保他们具备相应的专业知识和技能。
七、机具设备门座式起重机变轨移位施工中,需要使用起重机移位设备、支撑系统、安全设备等机具设备,以保障施工过程的安全和顺利进行。
八、质量控制为了确保施工质量达到设计要求,对门座式起重机变轨移位施工的质量进行控制是至关重要的。
质量控制方法和措施包括对施工过程的监督、检查和测试,并及时采取纠正措施,确保施工质量符合要求。
车辆搬移方案模板1. 背景及目的本文档旨在提供车辆搬移方案的模板,帮助车辆搬移工程的负责人和团队制定详细的方案和流程。
通过合理规划和组织,确保车辆搬移工作的高效完成,减少潜在风险和不必要的损失。
2. 工程概述车辆搬移工程的概述应包括以下内容: - 工程名称和标识 - 工程目标和背景 - 前置条件和假设 - 达成工程目标的关键要素3. 工程执行方案工程执行方案应包括以下内容: - 工程阶段划分和时间安排 - 工程资源需求和分配 - 工程风险评估和应对措施 - 工程质量要求和监控措施4. 车辆搬移流程车辆搬移流程应当详尽描述车辆搬移的各个环节和步骤,包括: - 准备工作:准备搬运所需的人力、工具和设备;准确计算车辆数量和规格;确保搬运现场的平安和顺畅 - 上车操作:确定正确的上车位置和角度;指导操作员进行平安进入和退出车辆的步骤 - 搬运过程:确保车辆稳固和平稳,防止碰撞和损坏;按照预定路线进行搬运,防止交通拥堵和事故发生 - 卸车操作:确保适宜的下车点;指导操作员按照平安程序进行卸车操作5. 工程沟通与协调为了确保工程的顺利进行,恰当的沟通和协调至关重要。
以下是工程沟通与协调方案的要素: - 沟通渠道和频率:确定主要的沟通渠道,例如会议、邮件、即时消息工具等,并规定沟通的频率和时间表 - 负责人和相关方:明确工程团队成员的职责和角色,并确定相关方的参与和配合方式 - 沟通内容:确定沟通的具体内容和格式,例如工程进展报告、问题反应和决策需求等6. 进度和质量控制为了确保工程按时按质高效完成,应制定相应的进度和质量控制方案,包括以下内容: - 进度控制:制定工程进度方案,建立里程碑和关键任务,跟踪工程进展并及时调整和协调 - 质量控制:制定工程质量标准和验收标准,确保搬运过程中不发生任何车辆损坏和质量问题7. 风险管理在车辆搬移工程中,存在一定的风险和不确定因素。
为了降低风险,应采取以下措施: - 风险评估:对车辆搬移工程进行风险评估,识别潜在的风险和风险等级 - 风险应对:制定相应的风险应对措施和预案,以降低风险的影响8. 工程收尾和总结车辆搬移工程完成后,应进行工程收尾和总结,包括以下内容: - 验收和交付:进行工程验收,确保到达工程目标和质量要求;完成相关的交付和文档整理 - 工程总结和经验教训:对工程执行过程和结果进行总结和评估,以提炼经验教训,并为今后类似工程提供参考9. 引用和附件在文档中引用的所有文献、标准和附件,应在此处列出,以便读者查阅和参考。
行车轨道工程施工方案一、施工准备1.1 施工前期工作在进行行车轨道工程施工前,需要做好施工前期准备工作:1.1.1 勘察地质条件和选址在施工前,需要对施工地点进行地质勘察,了解土壤情况、地下水情况以及地质灾害情况,以便在施工中针对地质情况进行相应的处理措施。
1.1.2 制定施工方案根据勘察结果和设计要求,制定详细的施工方案,包括施工工艺、施工工期、施工队伍等,确保施工的顺利进行。
1.1.3 资材采购根据施工方案,确定所需的施工材料和设备,进行采购工作。
1.1.4 环保审批进行环保审批工作,确保施工符合环境保护要求。
1.1.5 安全生产培训对施工人员进行安全生产培训,加强安全意识,确保施工过程中的安全。
1.2 施工组织在施工前期,需要进行施工组织工作,包括:1.2.1 成立施工组织机构确定施工队伍的组织架构,明确施工人员的职责和权利,确保施工队伍的顺利进行。
1.2.2 制定工程施工方案根据设计要求和施工条件,编制详细的工程施工方案,包括工程进度、工程质量要求等。
1.2.3 管理施工人员指定专人负责施工进度和质量,对施工队伍进行管理和监督。
1.2.4 安全检查加强对施工现场的安全检查和管理,确保施工过程中的安全。
1.2.5 环保工作落实环保措施,确保施工过程中的环境保护工作。
二、施工工艺2.1 地基处理根据地质勘察结果,对地基进行必要的处理,包括土石方施工、地基加固、排水工程等。
2.2 轨道铺设将轨道铺设在地基上,按照设计要求进行轨梁的排列和连接。
2.3 轨道调整对轨道进行适当的调整,确保轨道的平整和轨面的曲线符合设计要求。
2.4 轨道固定将轨道用固定件固定在地基上,确保轨道的稳定性。
2.5 线路设置根据设计要求进行线路的设置,确保轨道的通畅。
2.6 结构施工进行轨道道岔、轨道连续板、轨道交叉等结构的施工工作,确保轨道的完整和稳定。
2.7 接触网施工进行接触网的架设,确保车辆的供电问题。
2.8 信号系统安装安装信号系统,确保车辆的运行安全。
目录一、工程概况 (2)二、施工准备 (2)三、技术要求 (2)四、安全措施 (3)五、施工流程 (4)六、劳动力组织 (4)七、进度计划 (5)一、工程概况:青草沙岛域输水管线工程原水过江管工作井~中间工作井东线隧道施工已全部完成,根据施工筹划,2#盾构机将已原水过江管工作井为始发井继续推进西线隧道。
原有两台40T行车仍处于东线隧道位置,为配合西线隧道施工,该两台40T行车去转移至西线工作井吊运施工范围内。
经多方比选,现采用非拆装横向平移的方法进行行车移位施工,该方法曾成功应用于复兴路越江隧道、翔殷路越江隧道ME150T平移及塘桥MG32T行车、上中路越江隧道MG25T行车平移施工,避免了行车拆除、安装等重大危险源作业,又可大大节约工期,该方法安全可靠。
二、施工准备:1.凡是参与施工的各工种人员应熟悉本方案。
2.施工前对施工人员进行安全交底,安全员现场监督。
3.准备齐全匹配的平车、支座、油顶、手拉葫芦等机械工具。
4.清理场地确保行车平移的工作范围,保证平移的位置。
5.复核临时铺设的轨道水平标高、轨距、直线性和垂直度。
三、技术要求:1.就位井口上的轨道铺设要求与原铺设的轨道一致,跨度、标高达到标准。
2.临时轨道要高于原轨道50mm,临时轨道与原轨道成直角。
3.临时轨道轨距与所平移起重机下横梁的中心距一致。
4.临时轨道的基础牢固定位。
5.平移前需固定小车,切断电源卷起电缆。
四、安全措施:起重机的吊装是特种设备作业的专业工作,全体施工人员必须严格遵守起重机械安全规程《GB6062-85》,建筑安装工人安全技术操作规程《(80)建工劳字第24》,施工现场临时用电安全技术规范等。
现场施工时应加强组织纪律性、坚守岗位、严格服从指挥,特提以下要求:1.施工前严禁饮酒。
2.进入安装作业现场必须正确带好安全帽并系好帽扣。
3.两米以上高空作业必须使用安全带并把保险钩子扣在牢固处。
4.安装作业现场应设警告标志并设有专人负责看管,严禁闲人进入施工作业现场。
施工方案修订版工程名称:转炉炼钢厂15+15t行车换位施工单位:攀钢集团工程技术有限公司成都分公司编制/时间:何道荣2014年2月5日审核/时间:批准/时间:目录1施工方案编制依据 (1)2工程概况 (1)2.1工程内容 (1)2.2工程概况 (1)2.3吊装现场 (2)2.4行车概况 (3)2.5 吊车进出场 (3)3施工管理措施 (3)3.1组织管理机构 (3)3.2施工管理机构的运行机制 (3)4施工总体布置 (4)4.1实行方针目标管理 (4)4.2推行全面质量管理 (4)4.3施工机具安排计划 (4)4.4劳动力组织 (4)5主要施工方案 (5)5.1行车整体拆卸主要吊装方法 (5)5.2 施工顺序 (7)5.3施工准备 (7)5.4拆除和恢复安装步骤 (8)6 质量控制措施 (9)7工期及保证措施 (10)7.1施工工期 (10)7.2施工时间安排 (10)7.3工期保证措施 (10)8安全生产及防范措施 (10)8.1组织管理措施 (10)8.2安全生产措施 (11)附表 (12)附图 (12)项目机构管理图 (14)1施工方案编制依据1.1 本工程现场踏勘情况,结合我公司多年从事该类工程施工的经验;以及安装方对该工程的简单介绍;1.2 安装方提供的攀成钢转炉车间15+15t行车的相关图纸、吊装重量、吊装高度、吊装条件;1.3 SH/T3515-2003《大型设备吊装工程施工工艺标准》;1.4 SYB-4112-80《起重工操作规程》;1.5 Q/CNPC-YGS G326。
12-2002《大型设备吊装管理标准》;1.6 GB6067-85《起重机械安全规程》;1.7 JGT33-2001《建筑器械使用安全技术规程》;1.8 JGJ80-91《建筑施工高处作业安全技术规范》;1.9 GB/T3608-93《高处作业分级》;1.10 GB50221—95 《钢结构工程质量检验评定标准》;1.11GB50205—2001 《钢结构工程施工质量验收规范》;1.12企业的技术、设备能力和管理制度;1.13国家现行的施工验收规范、建筑安装工程质量评定标准、四川省工程建设地方标准、交通运输法、建筑施工安全规程及省市对基本建设的有关规定、国家工期定额、以及公司ISO9001:2000国际认证的质量体系手册、程序文件、作业文件等有关内容,260t汽车式起重机的起重性能。
2工程概况2.1工程内容攀成钢转炉炼钢厂转炉车间因生产工艺需要,将加料跨一台15+15t行车从新安装150t行车东面移至西面。
我公司采用一台260t汽车吊,进行15+15t行车整体提升旋转约60°拆卸吊放在该车间地面上,汽车吊收杆;待新安装150t行车从西面开到东头时再将此行车整体吊放在该车间原停车位。
因该行车用汽车吊整体提升后才能实现旋转,受小车高度影响,无法实现有效提升,故需要将小车先拆除后再将该行车整体起吊落下,待该车间最大行车驶离后再把该15+15t行车整体吊装就位。
最后安装拆除的小车和电气部分,恢复供电行车运行。
2.2工程概况该行车梁轨顶标高为20.79m,小车顶面距屋架下弦高度约5.4m,加料跨轴中心间距为24m,其柱间净距仅为21m,行车长度为22.5m,场地较窄。
该车间已进行屋盖系统的安装,其屋架下弦标高为27.3m ,屋架下弦离屋架上弦高度为2m,吊装时控制吊臂不能碰撞屋架及屋面檩条。
为方便吊装提升后旋转角度尽可能小,需要将行车板梁南侧第五跨栏杆拆除一大部分。
2.3吊装现场吊装现场位于攀成钢转炉炼钢厂加料跨,根据现场条件,只能利用车间3~4轴线停车,需甲方提供长36米宽19米的吊装施工场地,该场地内需甲方拆除所有影响吊装施工的一切空障地障,为我方提供必要的吊装施工条件。
2.4行车概况该行车为15+15t桥式起重机,行车整体重量为54t,其中小车总车体重量为17t,行车车架总重37t。
外型尺寸为22.5×7.5×3.5m(最大处尺寸)。
2.5 吊车进出场2.5.1进出场线路:青白江—攀成钢施工现场。
2.5.2吊车行驶距离:50KM。
2.5.3吊车行驶沿途满足进出场需要。
3施工管理措施3.1组织管理机构3.1.1 根据本工程的特点,我公司将此工程列为我公司2014年的重点项目,并在人力、物力、财力上予以保证,精心组织实施,实行项目法管理,在公司组织精兵强将,由公司副经理负责成立具有丰富该类施工经验的优秀项目经理为首的项目经理部,实行严格的岗位责任制和目标管理,并由公司专业工程师驻现场协调解决工程中所遇到的技术问题,做到有计划的组织施工管理,确保工程的质量、安全、工期、成本及文明施工。
3.1.2施工组织机构详见“项目机构管理图”。
3.1.3质量保证系统、施工质量保证系统、施工质量管理体系。
3.1.4 施工组织:经公司决定,该工程施工组织管理人员为下:项目经理、项目技术负责人、安全员、吊装指挥。
3.2施工管理机构的运行机制项目经理部是企业形象的代表,是否有健全的各项管理制度,将直接影响项目管理中各项施工活动的顺利开展;建立合理的工程施工程序,最大限度地发挥每位施工人员的主观能动性。
3.2.1建立健全各项管理制度1)项目经理部组织管理制度;2)项目部职业道德专项考核制度;3)项目经理与公司签订的经济、责任承包合同;4)项目部成本考核制度,项目经理部的分工与协作制度;5)项目部施工人员考勤考核制度;6)项目部各职能成员各级质量管理责任制度;7)安全与技术交底制度;8)项目部各职能成员各级文明运输责任制度;9)设备管理责任制度;10)技术管理责任制度;11)材料管理责任制度项目各职能成员各级安全管理责任制度;12)劳动保护用品使用制度;13)工程技术档案管理制度。
3.2.2施工组织机构的启动与运作1)根据本工程特点,针对性地组建项目班子,人选一旦确定,全班人选将处于启动状态,未进入运作之前可根据设计要求积极为本工程做好开工前准备工作(材料、机械、技术等准备工作与策划工作)。
2)根据项目经理部实际工作,具体明确项目每个管理人员的责、权、利、使项目管理人员有条不紊,忙而有序地开展工作,从而大幅度提高项目经理部的工作效率,有效促进管理整体实力的强化。
3)以项目已制定的各项目管理制度来指导、督促、规范每个管理人员的工作质量、效率。
4)注重社会效益,将项目职业道德作为专项考核制度,并在项目管理中大力提倡与推广。
5)一切工作均以此为中心,确保“优质、快速、高效”完成本工程。
4施工总体布置本工程为我公司公司2014年年初的重点检修工程,公司将利用自身特有的各种优势、施工经验、技术实力,保证工程质量,安全、工期。
4.1实行方针目标管理4.1.1质量目标:保证做到不损伤设备、公路设施,确保行车吊装就位一次性验收合格。
4.1.2安全目标:杜绝死亡及重大工伤、机械、火灾、水灾事故发生,做到“机不掉漆、人不掉皮、万无一失、完整无损”。
4.1.3文明施工目标:创公司“最佳标准化文明单位”。
4.1.4技术管理目标:建立准确、及时、完整的技术档案和职能明确的技术管理体系。
4.2推行全面质量管理坚持质量第一的原则,提供优质满意的服务,顾客满意是我们永远不变的宗旨,提供一流的技术服务,让顾客完全满意。
确保工程质量达到优良工程标准,认真推行全面质量管理。
4.2.1严格按照我公司ISO9001:2000国际认证的质量体系进行管理运作。
4.2.2建立以项目技术负责人为核心。
各专业责任工长及质量检查员为成员的现场服务组。
4.2.3建立健全质量管理岗位责任制,实行技术、管理标准化。
4.2.4针对工程特点,抓住影响质量的关键部位和容易出现质量通病的环节,严格按照PDCA循环过程,有秩序地开展质量管理活动。
4.2.5加强质量、技术管理。
施工前必须进行技术交底,施工中把好三检关。
4.2.6对该工程各分项工程严格按照施工规范、按施工工艺进行实施,确保工程质量。
4.3施工机具安排计划根据工程量及目标工期要求,本工程一次性投入施工机具如下:1)260t汽车式起重机 1台,为吊车转载配重的重型车辆2台;2)交通车1台;3)长7.5米规格为Φ36(6×37+1)钢丝绳吊绳4根,长5米规格为Φ24(6×37+1)钢丝绳吊绳4根,其它常用钢绳10根;4)25T卸扣4个、18T卸扣6个;5)标准枕木10根,缆风绳100米、牵引及防转动麻绳两根;6)千斤顶(16t)的4台;7)其它吊索具,焊接、切割工具及劳保用品配套。
4.4劳动力组织本工程实施前必须做好各工种劳动力的组织、调配工作,确保本工程劳动力的需用量,使本工程不致因劳动力的不足而停滞、脱节、影响工程的施工。
同时,对劳动力实行动态管理,充分发挥本公司自身人员的技术优势,结合本工程的施工特点,根据本工程量和进度计划,确定劳动力的使用计划详见劳动力需用计划:5主要施工方案5.1行车整体拆卸主要吊装方法根据15+15t 行车的重量、外形尺寸、吊装高度及其结构特点,以及现场吊装条件的许可和吊装条件的限制,结合我施工单位现有的起重能力,综合经济安全可行的施工方针,现决定采用一台260t 汽车式起重机进行该行车的吊装。
根据260t 汽车吊资料查阅得知以下数据:汽车吊在臂杆长31.1米,工作旋转半径为18米时,额定起重为42.5t ;汽车吊在比杆长31.1米,工作旋转半径为16米时,额定起重为49t 。
5.1.1行车吊装吊点的设置吊点位置为行车大梁重心外2.7米处,吊点处现场把行车平台割洞,并在行车梁底边梭角处焊上弧形瓦块,梁上边焊上挡板(以防捆绑绳滑落)。
5.1.2 260t 汽车吊吊装可行性验算1) 起重量的验算∵Q 起=Q 额×K=49×0.9=44.1tQ 实=Q +q =(54-17)+1.5=38.5t∴Q 起(44.1t)>Q 实(38.5t)Q 实/Q 额=37/49=75.5%∴260吨汽车起重机起重性能满足该行车吊装需要。
2) 起升高度的验算∵H 起=2.5m +√31.12-162 =29.1mH 实=h1+h2+h3+h4+h5=22.2+0.85+2.4+1.7+1.3=28.45m∴H起=29.1m>H实=28.45m注:2.5m——260吨汽车吊车身高31.1m——260吨汽车吊臂长16m—工作半径(吊钩垂直中心与吊车转台中心距离)h1——15+15t行车梁轨顶标高22.2mh2——吊装间隙0.85mh3——吊绳高度2.4m以内h4——吊钩高度1.7mh5——吊杆头垂直高度1.3m∴260吨汽车式起重机起升高度满足该行车吊装需要H29.1m汽车吊汽车吊吊装立面示意图3)吊装时行车是否碰撞吊臂经验算,吊装时行车不会碰撞吊臂,因而该吊装方法安全可靠;4)吊装时吊臂是否碰撞屋顶因为吊装时吊臂离地高度为29.1m,而屋架下弦离地高度约27.4m和屋顶离地高度29.4m,所以吊装时吊臂会碰撞屋架下弦而不会碰撞屋顶,所以吊装时要把行车停放在第4轴线或第6轴线屋架下,以利吊臂远离屋架下弦,并且吊装操作时一定密切关注吊臂与屋顶和屋架的距离,注意操作精确动作缓慢。