环境监测课后答案
- 格式:doc
- 大小:97.00 KB
- 文档页数:3
环境监测习题(答案)第一章:名词解释:环境监测通过对影响环境质量因素的代表值的测定,确定环境质量(或污染程度)及其变换趋势。
P2填空:1.各种污染物对人类和其他生物的影响包括单独作用、拮抗作用、相加作用和相乘作用。
(抗拮、相乘)2.环境监测具有综合性、连续性和追踪性的特点。
(综合性、连续性、追踪性)3.监测工业废水的一类污染物,在车间车间处理设备排放口布设采样点;二类污染物在排污单位总排放口布设采样点。
(车间或车间处理设施排放口排污单位总排放口)4.“中国环境优先污染物黑名单”包括 14 种化学类别,共68 种有毒化学物质。
(14 68)简答:1环境监测的分类(一)按监测目的分类监视性监测(又称为例行监测或常规监测);特定目的监测(又称为特例监测或应急监测);仲裁监测;考核验证监测;咨询服务监测;研究性监测(又称科研监测)。
(二)按监测介质对象分类:按监测介质的对象不同可将环境监测分为:水质监测、空气监测、土壤监测、固体废弃物监测、生物监测、噪声和振动监测、电磁辐射监测、放射性监测、热监测、光监测、卫生(病源体、病毒、寄生虫等)监测。
2.我国环境标准的分类和分级我国的环境标准分为:(1)环境质量标准(2)污染物排放标准(或污染控制标准)(3)环境基础标准(4)环境方法标准(5)环境标准物质标准(6)环保仪器、设备标准等6类。
分为国家标准、地方标准和行业标准3级。
3.什么是优先污染物,具有什么特点?优先污染物:对众多的污染物进行筛选并排序,从中筛选出潜在危害性大、在环境中出现频率高的污染物作为监测和控制对象,这一过程就是数学上所说的优先过程。
那么经过优先选择的污染物称为环境优先污染物,简称优先污染物(Priority Pillutants)。
特点:难以降解、在环境中有一定残留水平、出现频率较高、具有生物积累性、“三致”物质(致癌、致畸、致突变)、毒性较大的污染物,以及现代已有检出方法的污染物。
第二章名词解释:水体自净污染物进入水体后首先被稀释,随后经过复杂的物理、化学和生物转化,使污染物浓度降低、性质发生变化,水体自然地恢复原样的过程称为自净。
1、溶解氧DO测定原理、过程:原理:水样中加入碱性KI,水中的DO将Mn2+氧化成Mn4+并生成沉淀,加酸后沉淀溶解。
Mn4+可将I-氧化并释放出与DO量相当的I2,以淀粉为指示剂用硫代硫酸钠标准溶液滴定释放出的碘,可计算出DO含量。
过程:采样:①将水样采集到溶解氧瓶中,采样时不需曝气或留有气泡在瓶中。
可先用水样冲洗溶解氧瓶后,沿瓶垂直直接倾注水样至溢出V3到V2容积。
②将吸管插入液下加1ml硫酸锰、2ml碱性KI溶液。
加塞,颠倒混合数次保存于阴暗处。
测定:析出I2打开瓶塞立即加入1ml硫酸,混合数次至沉淀溶解,移取上述水样100ml于250ml容量瓶中,用硫代硫酸钠标液滴定至淡黄色,加1ml淀粉继续滴定至蓝色刚褪去,记录硫代硫酸钠消耗量。
计算DO(mg/L)=(C*V*8*1000)/v水2、COD测定原理、过程:原理(重铬酸钾法):在强酸溶液中用一定量的K2Cr2O7氧化水中还原性的物质。
过量的K2Cr2O7以试亚铁灵为指示剂,用硫酸亚铁铵溶液回滴,根据其用量可以算出水样中还原性物质消耗氧的量。
Cr2O72-+14H++6e-=2Cr3++7H2O 、Cr2O72-+14H++6Fe2+=6Fe3++2Cr3++7H2O过程:取水样20ml(原样或稀释样)于锥形瓶中一0.4gHgSO4→混匀一0.25mol/L(1/6K2Cr2O7)100ml→接回流装置一自冷凝管上口加Ag2SO4-H2SO430ml→混匀,回流2h→冷却一自冷凝管上口加水80ml→取下锥形瓶一2滴试亚铁灵→用0.1mol/L硫酸亚铁铵溶液滴定由蓝绿变红棕色。
计算:COD(O2,mg/L)=C0*(V0-V1)*8*1000 / V3、BOD测定原理、过程:原理:水样于20℃±1℃培养5d后分别测定培养前后溶解氧量,二者之差为BOD5,以氧的mg/L表示。
过程:①不稀释水样测定:将水样分别转入两个溶解氧瓶中,要曝气不要气泡。
有一个印染厂(化纤产品的比例小于30%)位于一条河旁边,河道流量为1.5m3/s(枯水期),该厂下游5km处是居民饮用水源,兼作渔业水源。
该厂废水排入河道后经过3km的流动即可与河水完全混合。
印染厂每天排放经过生化处理的废水1380m3/d,水质如下:pH=7.5,BOD5=80mg/L,COD=240mg/L,氰化物=0.2mg/L,挥发酚=0.5mg/L,硫化物=0.8mg/L,苯胺=1.0mg/L,悬浮物=100mg/L,色度=150°。
印染厂上游水质如下:pH=7.3,水温<33℃,水面无明显泡沫、油膜及漂浮物,天然色度<15°,嗅和浊度一级,DO=5.5mg/L,BOD5=2.6mg/L,CODcr=5.5mg/L,挥发酚=0.004mg/L,氰化物=0.02mg/L,As=0.005mg/L,总Hg=0.0001mg/L,Cd=0.005mg/L,Cu=0.008mg/L,Cr6+=0.015mg/L,Pb=0.04mg/L,石油类=0.2mg/L,硫化物=0.01mg/L,大肠菌群=800个/L。
厂区位置如图所示。
问:①该河流属国家地面水质量标准第几级?②该厂排放的废水是否达到排放标准?③如不考虑水体自净,在下游3km处废水和河水混合后的水质是否满足渔业用水水质标准?如不符合则废水处理上应采取什么措施?解:======================================================================2004级兽医药理学一、名词解释。
1、受体2、药物代谢酶3、半衰期4、协同作用5、M样受体6、化学治疗药7、MIC8、PAE9、耐药性10、解热镇痛抗炎药二、填空题。
1、药物的不良反应重要为毒性反应、副作用、过敏反应和后遗效应等。
2、传出神经的主要神经递质包括乙酰胆碱和去甲肾上腺素。
3、受体激动剂对受体具体有亲和力,同时具有内在活性。
环境监测部分课后习题答案第一章绪论一、名词解释1、环境监测:环境监测是通过对影响环境质量因素的代表值的测定,确定环境质量或环境污染程度及其变化趋势。
2、特定目的的环境监测:特定目的的环境监测又称为特例监测,是具有某些特定目的或用途的环境监测。
3、环境标准:为了保证人群健康,防治环境污染,促使生态良性循环,合理利用资源,促进经济发展,根据环境保护法和相关规定,对有关环境的各项工作所做的相关规定。
4、环境优先监测:对环境优先污染物(对众多有毒污染物进行分级排队,从中筛选出潜在危害性大,在环境中出现频率高的污染物作为监测和控制对象。
这一过程就是数学上的优先过程,经过优先选择的污染物称环境优先污染物)进行的环境监测,称为环境优先监测。
二、简答思考1、环境监测的主要目的是什么?答:环境监测的主要目的可归纳为以下四点:①、根据环境质量标准,评价环境质量②、根据污染物特点、分布情况和环境条件,追踪污染源,研究和提供污染变化趋势,为实现监督管理、控制污染提供依据。
③、收集环境本底数据,积累长期监测资料。
为研究环境容量,实施总量控制、目标管理、预测预报环境质量提供数据。
④、为保护人类健康、保护环境、合理使用自然资源、制定环境法规、标准规划等服务。
2、环境监测技术有哪些?并简述其发展趋势。
答:(1)环境监测技术包括采样技术、测试技术和数据处理技术。
以下以测试技术为主说明其类型。
环境监测的测试技术包括以下两种:①、化学物理技术:对环境样品中污染物的成分分析及其结构与状态的分析多采用化学分析方法和仪器分析方法。
仪器分析则是以物理和物理化学方法为基础的分析方法。
②、生物技术:生物技术是利用动植物在污染环境中所产生的各种反应信息来判断环境质量的方法。
生物监测技术包括测定生物体内污染物含量,观察生物在环境中受伤害所表现的症状,通过测定生物的生理化学反应,生物群落结构和种类变化等,来判断环境质量。
(2)环境监测技术的发展趋势可归纳为以下三点:①、新技术不断应用到监测技术中,新技术的应用使环境监测的精确度、覆盖面积、监测能力得以提升。
环境监测_东华大学中国大学mooc课后章节答案期末考试题库2023年1.土壤监测的目的一般包括:土壤背景值调查、土壤质量现状监测、污染物土地处理的动态监测、土壤污染事故监测等。
参考答案:正确2.燃烧氧化-非色散红外吸收法测定总有机碳适用于工业废水和生活污水,但不适用于地表水。
参考答案:错误3.监测环境空气中气态污染物时,要获得小时平均浓度,样品的采集时间应不小于30min。
参考答案:错误4.在红外波段识别水体是较容易。
参考答案:正确5.用盐酸萘乙二胺分光光度法测定环境空气中的氮氧化物,此方法的特点是采样和显色同时进行。
参考答案:正确6.用盐酸萘乙二胺分光光度法测定环境空气中的氮氧化物时,吸收液在运输和采样过程中应避光,因为日光照射能使显色剂显色。
参考答案:正确7.当AQI指数为145时,其评价等级为?参考答案:轻度污染8.以下哪个项目需要在现场测定?参考答案:pH9.一般污染较轻的地区,植被受污染的情况不宜被人察觉,但其光谱反射率却会明显变化,在遥感影像上表现为灰度的差异。
参考答案:正确10.利用()遥感图像能够对城市的热岛效应进行有效的调查,对城市下垫面的热辐射进行白天和夜间扫描,在该图像上,温度高的地区色调为浅色,温度低的地区则为深色。
参考答案:热红外11.根据水体对近红外和红外线部分几乎全吸收及雷达波在水中急速衰减的特性,可以获得准确的水边线位置,从而保证水面面积量测的精度参考答案:正确12.山区旱耕地的色调多为灰白色,地块坡度较大,土坎不明显。
参考答案:正确13.采用碘量法测定水中溶解氧时,水样中含有大量亚硝酸盐会干扰测定,可用哪种试剂将亚硝酸盐分解后再用碘量法测定。
参考答案:叠氮化钠14.GIS是指在计算机软硬件支持下,对空间信息进行输入、存储、查询、运算、分析和表达的技术系统。
参考答案:正确15.如果要鉴定某土壤样品中是否含有多氯联苯,并要在检出含有多氯联苯的前提下,测定出多氯联苯的浓度,可采用的检测设备为()参考答案:气相色谱-质谱仪16.ICP-AES法测定水样中的镉时,为减少空白值应在测定过程中尽量使用什么纯度的试剂?参考答案:优级纯17.二氧化硫和硫酸气溶胶之间在低浓度时存在相加作用。
环境监测习题含参考答案一、单选题(共90题,每题1分,共90分)1、反渗透的产水量和入口水的温度()。
A、成反比B、无关C、成正比D、为对数关系正确答案:C2、一般万分之一天平的称量误差为±0.2mg, 在重量分析中使用万分之一天平的称量时,要保证分析结果误差在 0.1%范围内,称样量不得少于()。
A、0.1gB、0.05gC、0.4gD、0.2g正确答案:D3、下列化学仪器中,不可在火焰上直接加热的是()。
A、试管B、烧杯C、坩埚D、蒸发皿正确答案:B4、地下水监测井井管内径不宜小于()米。
A、0.1B、0.2C、0.5正确答案:A5、依据RB/T214-2017《检验检测机构资质认定能力评价检验检测机构通用要求》规定,检验检测机构应当对检验检测原始记录、报告或证书归档留存,保证其具有可()。
()A、完整性B、追溯性C、完好性D、唯一性正确答案:B6、工业企业厂界噪声监测点位应选在法定厂界外1m,高度()m以上,距任一反射面距离不小于lm的位置。
A、2.0B、1.5C、1.2D、1.0正确答案:C7、准确移取1.0mg/mL铜的标准溶液2.50mL,于容量瓶中稀释至500mL,则稀释后的溶液含铜【μg/mL】为()。
A、2.5B、5.0C、0.5D、25正确答案:B8、下列各物质中属于酸性氧化物的有()。
A、生石灰B、氧化铁C、干冰正确答案:C9、表示精密度的有效数字根据分析方法和待测物的浓度不同,一般只取()位有效数字。
()A、1~2B、1~3C、2~4D、2~3正确答案:A10、()不得为建设单位指定对其建设项目进行环境影响评价的机构。
A、国家环保总局B、各级人民政府计划部门C、任何单位和个人D、地方各级环保部门正确答案:C11、定量采集水生附着生物时,用()最适宜。
A、园林耙具B、标准显微镜载玻片C、采泥器正确答案:B12、测定农药或除草剂等项目的样品瓶按一般规则清洗后,在烘箱内()℃下烘干4小时。
环境监测习题(附参考答案)一、单选题(共90题,每题1分,共90分)1、污水监测中,部分监测项目因保存方式不同,须单独采集储存,以下除哪个项目外均须单独采样。
()A、微生物B、氰化物C、总氮D、石油类正确答案:C2、省级人民政府依法可以制定严于国家标准的()。
A、地方环保基础和方法标准B、地方环境质量标准C、地方球境基准D、地方污染物排放标准正确答案:D3、当排污单位的生产工艺过程连续且稳定,有污水处理设施并正常运行,其污水能稳定排放的浓度变化不超过()%,瞬时水样具有较好的代表性,可用瞬时水样的浓度代表采样时间段内的采样浓度。
()A、10B、20C、15D、5正确答案:A4、测定某造纸厂COD含量时,采样点应位于()。
()A、车间排污口B、工厂总排污口C、二者皆可以D、视废水流量而定正确答案:B5、在某一时段内,在同一采样点位断面按等时间间隔所采等体积水样为()。
A、等比例混合水样B、瞬时水样C、等时混合水样正确答案:C6、环境振动测量的物理量为()。
A、加速度级B、压强C、压级D、振速正确答案:A7、测定大气中NO2时,需要在现场同时测定气温和气压,其目的是()。
A、了解气象因素B、换算标况体积C、判断污染水平D、以上都对正确答案:B8、用25ml移液管移出的溶液体积应记录为()。
A、25.0mlB、25mlC、25.00mlD、25.0000ml正确答案:C9、等比例混和水样为()。
A、在某一时段内,从水中不连续地随机(如地点)采集的样品按比例混和所得的混和水样。
B、在某一时段内,在同一采样点按等时间间隔采等体积水样的混合水样。
C、在某一时段内,在同一采样点所采水样量随时间与流量成比例的混合水样。
正确答案:C10、用EDTA-2Na滴定法测定硬度时,滴定操作应控制不超过5min,其目的是()。
A、防止铬黑T分解B、终点明显C、使CaCO3沉淀减至最少D、避免氨挥发而改变pH值E、避免磷酸盐干扰。
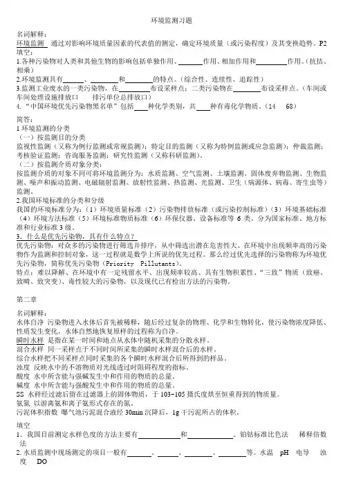
环境监测习题名词解释:环境监测通过对影响环境质量因素的代表值的测定,确定环境质量(或污染程度)及其变换趋势。
P2 填空:1.各种污染物对人类和其他生物的影响包括单独作用、作用、相加作用和作用。
(抗拮、相乘)2.环境监测具有、和的特点。
(综合性、连续性、追踪性)3.监测工业废水的一类污染物,在布设采样点;二类污染物在布设采样点。
(车间或车间处理设施排放口排污单位总排放口)4.“中国环境优先污染物黑名单”包括种化学类别,共种有毒化学物质。
(14 68)简答:1环境监测的分类(一)按监测目的分类监视性监测(又称为例行监测或常规监测);特定目的监测(又称为特例监测或应急监测);仲裁监测;考核验证监测;咨询服务监测;研究性监测(又称科研监测)。
(二)按监测介质对象分类:按监测介质的对象不同可将环境监测分为:水质监测、空气监测、土壤监测、固体废弃物监测、生物监测、噪声和振动监测、电磁辐射监测、放射性监测、热监测、光监测、卫生(病源体、病毒、寄生虫等)监测。
2.我国环境标准的分类和分级我国的环境标准分为:(1)环境质量标准(2)污染物排放标准(或污染控制标准)(3)环境基础标准(4)环境方法标准(5)环境标准物质标准(6)环保仪器、设备标准等6类。
分为国家标准、地方标准和行业标准3级。
3.什么是优先污染物,具有什么特点?优先污染物:对众多的污染物进行筛选并排序,从中筛选出潜在危害性大、在环境中出现频率高的污染物作为监测和控制对象,这一过程就是数学上所说的优先过程。
那么经过优先选择的污染物称为环境优先污染物,简称优先污染物(Priority Pillutants)。
特点:难以降解、在环境中有一定残留水平、出现频率较高、具有生物积累性、“三致”物质(致癌、致畸、致突变)、毒性较大的污染物,以及现代已有检出方法的污染物。
第二章名词解释:水体自净污染物进入水体后首先被稀释,随后经过复杂的物理、化学和生物转化,使污染物浓度降低、性质发生变化,水体自然地恢复原样的过程称为自净。
第二章水和废水监测之邯郸勺丸创作3.对于产业废水排放源,怎样布设采样点?怎样丈量污染物排放总量?(1)在车间或车间处理设施的废水排放口布设采样点,监测第一类污染物;在工场废水总排放口布设采样点,监测第二类污染物.(2)已有废水处理设施的工场,在处理设施的总排放口布设采样点.如需了解废水处理效果和调控处理工艺参数提供依据,应在处理设施进水口和部分单元处理设施进、出口布设采样点.(3)用某一时段污染物平均浓度乘以该时段废(污)水排放量即为该时段污染物的排放总量.4.水样有哪几种保管办法?试举几个实例说明怎样按照被测物质的性质选用不合的保管办法.(1)冷藏或冷冻办法(2)加入化学试剂保管法加入生物抑制剂、调节pH、加入氧化剂或还原剂如:在测定氨氮、硝酸盐氮、化学需氧量的水样中加入HgCl2,可抑制生物的氧化还原作用;测定氰化物或挥发酚的水样中加入NaOH溶液调pH至12,使之生成稳定的酚盐.5.水样在阐发测定之前,为什么要进行预处理?预处理包含哪些内容?(1)被污染的环境水样和废(污)水样所含组分庞杂,多数污染祖坟含量低,存在形态各别,共存组分的搅扰等,都会影响阐发测定,故需预处理.(2)预处理包含悬浮物的去除、水样的消解、待测组分的浓缩和别离.14.说明原子吸收光谱法测定金属化合物的原理,用方块图示意其测定流程.(1)利用待测元素原子蒸汽中基态原子对光源收回的特征谱线的吸收来进行阐发.(2)原子吸收光谱法测定金属化合物测定流程光源—单色器—样品室—检测器—显示光源—原子化系统—分光系统—检测系统16.石墨炉原子吸收光谱法与火焰原子吸收光谱法有何不合之处?两种办法各有何优缺点?(1)石墨炉原子吸收光谱法测定,其测定灵敏度高于火焰原子吸收光谱法,但基体搅扰较火焰原子吸收光谱法严重.(2)火焰原子吸收光谱法温度高,准确度高,精密度低,石墨炉原子吸收光谱法温度较低,准确度低,精密度高.18.怎样用分光光度法测定水样中的六价铬?六价铬用二苯碳酰二肼分光光度法测定,总铬用原子分光光度法.19.试比较分光光度法和原子吸收光谱法的原理、仪器的主要组成部分及测定对象的主要不合之处.(1)分光光度法是建立在份子吸收光谱基础上的阐发办法,吸收峰峰值波长处的吸光度与被测物质的浓度之间的关系合适朗伯—比尔定律这是定量阐发的基础.原子吸收光谱法也称原子吸收分光光度法,简称原子吸收法.在一定实验条件下,特征光强的变更与火焰中待测基态原子的浓度有定量关系,故只要测得吸光度,就可以求出样品溶液中待测元素的浓度.(2)分光光度法使用的仪器称为分光光度计,基本组成有光源、分光系统、吸收池、检测器及缩小装置以及指示、记录系统.原子吸收光谱法使用的仪器为原子吸收分光光度计或原子吸收光谱仪,它由光源、原子化系统、分光系统及检测系统四个主要部分组成.(3)用分光光度法监测时,往往将被测物质转化成有色物质;原子吸收光谱法将含有待测元素的样品溶液通过原子化系统喷成细雾,并在火焰中解离成基态原子.23.怎样收集和测定溶解氧的水样?说明氧电极法和碘量法测定溶解氧的原理.两种办法各有什么优缺点?(1)可用采样容器直接收集,水样需充满采样容器,宜在现场测定,办法有碘量法和氧电极法.(2)氧电极法利用产生的与氧浓度成正比的扩散电流来求出水样中的溶解氧.碘量法利用Na2S2O3滴定释放出的碘计算出溶解氧含量.(3)碘量法测定DO准确,简便;水中氧化性物质、还原性物质、亚硝酸盐、Fe³﹢等会搅扰溶解氧的测定.氧电极法适用于地表水、地下水、生活污水、产业废水和盐水中DO的测定,不受色度.浊度等影响,快速简便,可用于现场和连续自动测定,但水中Cl、SO2、H2S、NH3、Br2、I2等会搅扰测定.29. 简述COD、BOD、TOD、TOC的含义;对同一种水样来说,它们之间在数量上是否有一定的关系?为什么?⑴COD,即化学需氧量,指在一定条件下,水中易被氧化的还原性物质所消耗氧化剂的量,结果以氧的浓度(mg/L)暗示.代表有机物的污染.BOD,即生化需氧量,指在有溶解氧的条件下,好氧微生物在分化水中有机物的生物化学氧化过程中所消耗的溶解氧量.TOC,即总有机碳,指以碳的含量暗示水体中有机物总量的综合指标.⑵它们在数量上没有特定的关系.因为COD以氧的浓度暗示,和BOD一样,TOC则以碳的含量暗示.30. 概述重铬酸钾法测定COD原理.在强酸性溶液中,用定量的重铬酸钾在催化剂Ag2SO4存在下氧化水样中还原性物质(有机物),过量的以亚铁灵坐指示剂滴定,可计算出氧化有机物所耗的K2Cr2O7,继而算出COD.因Cl-能被重铬酸钾氧化,并与Ag2SO4作用,可加入适量的Hg2SO4络合.31. 高锰酸盐指数和化学需氧量在应用上有何区别?两者在数量上有何关系?为什么?(1)高锰酸盐指数是以高锰酸钾溶液为氧化剂测得的化学需氧量,化学需氧量是以重铬酸钾为氧化剂测得的化学需氧量,高锰酸盐指数常被作为地表水受有机物和还原性无机物污染程度的综合指标.(2)化学需氧量和高锰酸盐指数是采取不合的氧化剂在各自的氧化条件下测定的,设有明显的相关关系.一般,重铬酸钾法的氧化率达90%,而高锰酸盐指数的氧化率为50%左右.35.用方块示意气象色谱阐发的流程,简述阐发含有多组分有机化合物的原理;欲获得良好的阐发结果,应选择和控制哪些因素或条件?①供气系统—进料系统—别离系统—检测部分不合物质在相对运动的两相具有不合的分派系数,当这些物质随流动相移动时,就在两相之间进行贩毒多次分派,使原来分派系数只有微小差别的各组分得到很好的别离,依次进入家侧器测定,达到别离、阐发各组分的目的.②选择色谱柱内径及柱长、固定相、气化温度及柱温、载气及其流速、进样时间和进样量等条件的选择.36.用方块图示意气象色谱法测定水样中的氯苯类化合物的程序,为什么选择电子捕获检测器?(1)供气—进样—别离—检测(2)电子捕获检测器是一种阐发痕量电负性(亲电子)有机化合物很有效的检测器,对卤素等有高响应值,对烷烃、烯烃等响应值很小.第三章空气和废气监测6.直接采样法和富集采样法各适用于什么情况?怎样提高溶液吸收法的采样效率?①当空气中的被测组分浓度较高,或者监测办法灵敏度高时,直接收集少量气样即可满足监测阐发要求,可用直接采样法;当空气的污染物浓度比较低(10-9—10-6)需采取富集采样法对空气中的污染物进行浓缩.②溶液吸收法的吸收效率主要取决于吸收速率和气样和吸收液的基础面积,选择效能好的吸收液可提高吸收效率;选用结构适宜的吸收管也可.9.简述四氯汞盐吸收—副玫瑰苯胺分光光度法与甲醛吸收—副玫瑰苯胺风景光度法测定SO2原理的异同之处.影响办法测定准确度的因素有哪些?(1)①甲醛吸收—副玫瑰苯胺分光光度法原理:空气中SO2被甲醛缓冲溶液吸收后,生成稳定的羟基甲醛加成化合物,加入氢氧化钠溶液使加成化合物分化,释放出S02与盐酸副玫瑰苯胺反响,生成紫红色络合物,其最大吸收波长为577nm,用分光光度法测定.注意事项:在测定过程中,主要搅扰物为氮氧化物、臭氧和某些重金属元素.②四氯汞盐吸收—副玫瑰苯胺分光光度法原理:空气中S02被四氯汞钾溶液吸收后,生成稳定的二氯亚硫酸盐络合物再与甲醛及盐酸副玫瑰甲胺作用,生成紫红色络合物,在577nm处丈量吸光度.(2)相同点:首先都要用吸收液吸收空气中的SO2.都有紫红色络合物生成,都在波长577nm处测定吸光度.两种办法的灵敏度,准确度都很高.不合点:前者样品收集后相对稳定,但操纵条件要求较严格.后者吸收液(四氯汞钾吸收液)毒性较大.10.简述用盐酸萘乙二胺分光光度法测定空气中的NOx的原理.用方块图示意怎样用酸性高锰酸钾溶液氧化法测定NO2、NO和NOx.⑴原理:用无水乙酸、对氨基苯磺酸和盐酸萘乙二胺配成吸收液采样,空气中的NO2被吸收转酿成亚硝酸和硝酸.在无水乙酸存在的条件下,亚硝酸与对氨基苯磺酸产生重氮反响,然后再与盐酸萘乙二胺偶合,生成玫瑰红色偶氮染料,其颜色深浅与气样中NO2浓度成正比,因此,可用分光光度法测定.⑵酸性高锰酸钾氧化法流程空气入口—显色吸收液瓶—酸性高锰酸钾溶液氧化瓶—显色吸收液瓶—枯燥瓶—止水夹—流量计—抽气泵11.以方块图示意用气象色谱法测定CO的流程,说明其测定原理.气象色谱法测定CO的流程氢气钢瓶—减压阀—枯燥净化管—流量调节阀—流量计—六通阀—定量管—转化炉—色谱柱—火焰离子检测器—缩小器—记录仪12.怎样用气象色谱法测定空气中的总烃和非甲烷烃?辨别测定它们有何意义?(1)===气象色谱法测定总烃和非甲烷烃的流程氮气钢瓶—净化器—六通阀(带1mL定量管)—填充GDX-502担体的不锈钢柱—不锈钢螺旋空柱—火焰离子化检测器—氢气钢瓶—空气压缩机—缩小器—记录仪(2)污染环境空气的烃类一般指具有挥发性的碳氢化合物,经常使用总烃(包含甲烷在内的碳氢化合物)和非甲烷烃(除甲烷以外的碳氢化合物) 暗示.空气中的烃类主要是甲烷,但空气严重污染时,甲烷以外的烃类大量增加.甲烷不介入光化学反响,因此,测。
环境监测作业参考答案一、选择题1、在进行环境监测时,我们首先要进行的是()。
A.采样B.实验分析C.数据处理D.现场调查正确答案是:D.现场调查。
在进行环境监测时,我们需要先进行现场调查,了解现场情况,确定采样点位和采样时间,为后续的采样和分析提供基础数据。
2、下列哪种方法不属于环境监测的方法?()。
A.化学分析法B.仪器分析法C.生物测定法D.遥感遥测法正确答案是:D.遥感遥测法。
遥感遥测法属于环境监测的辅助方法,不属于环境监测的主要方法。
3、在进行空气质量监测时,我们通常使用()来测定二氧化硫的含量。
A.化学分析法B.色谱法C.质谱法D.光谱法正确答案是:A.化学分析法。
测定二氧化硫的常用方法是化学分析法,使用甲醛缓冲溶液吸收二氧化硫,生成亚硫酸氢钠,用标准氢氧化钠溶液滴定。
4、对于水质的监测,下列哪种指标表示水中有机物的含量?()。
A. BOD5B. CODC. TOCD. BOD25正确答案是:C. TOC。
总有机碳(TOC)是指水样在一定条件下,经氧化剂氧化水样中有机物所消耗氧化剂的量,它反映了水样中全部有机物含量的总和。
因此,TOC表示水中有机物的含量。
5、下列哪种物质不属于环境监测的范畴?()。
A.大气污染物B.水污染物C.土壤污染物D.食品污染物正确答案是:D.食品污染物。
食品污染物不属于环境监测的范畴,而是属于食品安全监管的范畴。
环境监测主要环境中的污染物质,如大气、水、土壤等中的污染物。
工程制图作业参考答案一、单项选择题1、以下哪项不是工程制图的常用工具?A.直尺B.量角器C.圆规D.电焊机2、在绘制机械零件图时,哪一项不是必须标注的?A.尺寸B.材质C.公差D.电路图3、工程制图中,哪个方向一般不作为默认的视向?A.正视B.侧视C.后视D.俯视二、填空题1、工程制图中,通常使用______来表示一个平面或立体。
2、在机械零件图中,通常使用______来标注尺寸。
3、工程制图中,一般使用______来表示一个立体在某个平面的投影。
《环境监测》习题库一、名词解释1、环境监测2、环境优先污染物3、优先监测4、研究性监测5、准确度6、精密度7、COD Cr8、BOD59、TOC 10、TOD 11、高锰酸盐指数12、有效数字13、相对偏差14、不可滤残渣15、空白试验15、综合水样16、一次污染物17、降尘18、PM1019、TSP 20、硫酸盐化速率21、等效连续A声级22、L90 23、固体废物24、生物污染25、3S技术二、填空题1.监测某河流时采样断面的布设,在污染源对水体水质有影响的河段,一般需要设置断面、断面和断面。
2.环境监测的内容按监测对象分为水和废水监测、大气和废气监测、、土壤监测、生物污染监测、监测、放射性污染监测等。
3.用碘量法测定水的溶解氧(DO),用虹吸法采样,用和对DO进行现场固定,用酸化。
4.监测方案内容包括:采样方案、分析测定方案和。
5.环境监测的类型有监视性监测、研究性监测、。
6.环境污染的特点有 . 和综合性等。
综合性又包括单独作用、相加作用、拮抗作用和。
7.环境监测的一般程序是:确定监测目的、进行现场调查、、评价监测结果、编制监测报告8.环境监测质量保证体系主要由六个关键系统构成:即布点系统、、运储系统、系统、数据处理系统和综合评价系统。
9.误差按产生的原因和性质分为、随机(偶然)误差和过失误差。
误差的表示方法可以分为和。
10.实验室内部进行质量控制的一种常用的、简便有效的方法是。
常用的有和均数——极差控制图。
11.水样的类型分为、混合水样、和平均比例混合水样等。
12.在水质采样断面的一条垂线上,当水深7.5m时 , 应设置个采样点,应分别设在和米处;若水深3m ,采样点设在水面下处。
13.水质监测现场测定项目一般包括:、、电导率、、浊度等。
14.实验用化学试剂一般分为4级。
即优级纯、、化学纯和实验试剂。
15.环境监测就是运用现代科学技术手段对代表环境污染和的各种环境要素的监视、监控和测定,从而科学评价环境质量及其变化趋势的一门学科。
第二章水和废水监测3.对于工业废水排放源,怎样布设采样点?怎样测量污染物排放总量?(1)在车间或车间处理设施的废水排放口布设采样点,监测第一类污染物;在工厂废水总排放口布设采样点,监测第二类污染物。
(2)已有废水处理设施的工厂,在处理设施的总排放口布设采样点。
如需了解废水处理效果和调控处理工艺参数提供依据,应在处理设施进水口和部分单元处理设施进、出口布设采样点。
(3)用某一时段污染物平均浓度乘以该时段废(污)水排放量即为该时段污染物的排放总量。
4.水样有哪几种保存方法?试举几个实例说明怎样根据被测物质的性质选用不同的保存方法。
(1)冷藏或冷冻方法(2)加入化学试剂保存法加入生物抑制剂、调节pH、加入氧化剂或还原剂如:在测定氨氮、硝酸盐氮、化学需氧量的水样中加入HgCl2,可抑制生物的氧化还原作用;测定氰化物或挥发酚的水样中加入NaOH溶液调pH至12,使之生成稳定的酚盐。
5.水样在分析测定之前,为什么要进行预处理?预处理包括哪些内容?(1)被污染的环境水样和废(污)水样所含组分复杂,多数污染祖坟含量低,存在形态各异,共存组分的干扰等,都会影响分析测定,故需预处理。
(2)预处理包括悬浮物的去除、水样的消解、待测组分的浓缩和分离。
14.说明原子吸收光谱法测定金属化合物的原理,用方块图示意其测定流程。
(1)利用待测元素原子蒸汽中基态原子对光源发出的特征谱线的吸收来进行分析。
(2)原子吸收光谱法测定金属化合物测定流程光源—单色器—样品室—检测器—显示光源—原子化系统—分光系统—检测系统16.石墨炉原子吸收光谱法与火焰原子吸收光谱法有何不同之处?两种方法各有何优缺点?(1)石墨炉原子吸收光谱法测定,其测定灵敏度高于火焰原子吸收光谱法,但基体干扰较火焰原子吸收光谱法严重。
(2)火焰原子吸收光谱法温度高,准确度高,精密度低,石墨炉原子吸收光谱法温度较低,准确度低,精密度高。
18.怎样用分光光度法测定水样中的六价铬?六价铬用二苯碳酰二肼分光光度法测定,总铬用原子分光光度法。
环境监测_东华大学中国大学mooc课后章节答案期末考试题库2023年1.污水综合排放标准把污染物分几类?答案:3类2.以下哪个项目采样时不需要充满容器?答案:氯化物3.用稀释倍数法测定水样的色度,其结果表述的单位是什么?答案:倍4.用纳氏试剂分光光度法测定氨氮,预处理的方法是什么?答案:蒸馏法5.测定COD时,用硫酸亚铁铵回滴时,溶液滴定终点的颜色是什么?答案:红褐色6.用重铬酸钾法测定COD时,加热回流过程中,加的催化剂是什么?答案:硫酸-硫酸银7.测定水中高锰酸盐指数时,在沸水浴加热完毕后,溶液颜色变浅或全部褪去,接下来的操作是什么?答案:将水样稀释后重测8.测定挥发酚的水样采集后须加入硫酸铜,起到的作用是什么?答案:抑制微生物作用9.下列哪个污染物属于二次污染物?答案:臭氧10.下列哪种方法不属于直接采样法?答案:溶液吸收法11.在烟道中设置采样点时,应将采样点设置在阻力构件,如弯头、接头、变径管段下游方向大于几倍直径处?答案:612.用甲醛吸收-副玫瑰苯胺分光光度法测定环境空气中的二氧化硫,加入氨磺酸钠是为了消除气样中什么组分的干扰?答案:氮氧化物13.在COD的自动监测过程中,可用下列哪种方法判断滴定的终点?答案:恒电流库伦法14.在CEMS中,下列哪项指标不能用直接测量法进行监测?答案:一氧化碳15.为检查实验室间是否存在系统误差。
可采用()进行控制。
答案:双样图16.衡量实验室内测定结果质量的主要指标是( )。
答案:精密度和准确度17.可见光遥感的探测波谱范围是?答案:0.38~0.76um18.地面遥感平台的高度是?答案:0~50m19.氮氧化物包括多种化合物,目前遥感监测中主要是针对那种化合物检测展开?答案:NO220.在水环境遥感监测中,不可以直接监测指标是?答案:化学需氧量21.在水环境遥感监测中,属于间接监测指标是?答案:溶解氧22.利用()遥感图像能够对城市的热岛效应进行有效的调查,对城市下垫面的热辐射进行白天和夜间扫描,在该图像上,温度高的地区色调为浅色,温度低的地区则为深色。
第一章 绪论1.环境监测的主要任务是什么?答:环境监测的主要任务即环境监测的目的是准确、及时、全面地反映环境质量现状及发展趋势,为环境管理、污染源控制、环境规划等提供科学依据。
具体可归纳为:(1)根据环境质量标准,评价环境质量。
(2)根据污染特点、分布情况和环境条件,追踪污染源、研究和提供污染变化趋势,为实现监督管理、控制污染提供依据。
(3)收集环境本底数据,积累长期监测资料,为研究环境容量、实施总量控制、目标管理、预测预报环境质量提供数据。
(4)为保护人类健康、保护环境、合理使用自然资源、制订环境法规、标准、规划等服务。
2.根据环境污染的特点说明对近代环境监测提出哪些要求?答:环境污染是各种污染因素本身及其相互作用的结果。
同时,环境污染还受社会评价的影响而具有社会性。
它的特点可归纳为:1.时间分布性;2.空间分布性;3.环境污染与污染物含量(或污染因素强度)的关系;4.污染因素的综合效应;5.环境污染的社会评价。
环境监测的要求:测定数据准确可靠,快速灵敏,选择性好。
3.环境监测和环境分析有何区别?答:环境分析以化学分析为主,对环境样品进行化学分析以确定其组成和含量,不包含物理分析和生物分析,环境分析阶段是被动监测阶段;环境监测不仅包括化学分析,还采用了物理监测和生物监测的手段,是主动监测阶段和连续自动监测阶段。
4.为什么分光光度法在目前环境监测中还是较常用的方法?它有何特点?发展方向是什么?答:分光光度法是常用的一种分析方法特点:仪器成熟、价格低廉、操作容易、测定成分广,国内外标准方法用得很普遍,灵敏度较高,原则上可测 ppm级较勉强。
发展方向是提高灵敏度,其主要方法是高效的富集方法、高灵敏度的显色剂、试剂纯化、改进光源、选用长光路的比色皿、与计算机联用。
5.简述环境监测的一般过程,并说明每步的工作内容。
答:现场调查(收集与监测对象、污染源等有关的资料),监测计划设计(制定监测方案),优化布点(根据监测对象和污染物的分布合理布设监测点),样品采集(在各监测点上采集样品),运送保存(根据要求将所采样品运送到实验室并采取适当的方法保存)分析测试(对个项目进行测试),数据处理(按要求整理监测数据),综合评价(对所测结果综合评价得出结论)。
第一章1.下述中属于特定环境监测的是()。
答案:考核监测;污染事故监测;仲裁监测;新建企业周围环境现状监测2.下列关于设置监测项目的说法,不正确的是: ( )答案:石油类是饮用水源地监测中必测的项目3.《中华人民共和国环境保护法》规定,对本辖区环境质量负责的是____ _答案:地方各级人民政府4.某条河流位于国家自然保护区内,按照保护目标应将其划分为类。
答案:Ⅰ5.下列哪些属于二类环境空气质量功能区:答案:商业交通居民混合区;居住区;文化区;特定工业区第二章1.一定形态的污染物在环境中有发生演变过程,在不同条件下可转变为其他形态,具有不同强度的毒性。
这里污染物形态指污染物在环境中呈现的。
答案:价态;异构状态;化学状态2.具体判断某一区域水环境污染程度时,位于该区域所有污染源上游、能够提供这一区域水环境本底值的断面称为。
答案:对照断面3.河流水质监测时,如河宽850m,则每个监测断面应布设条采样垂线。
答案:34.下列监测项目中,一律在车间或车间处理设施排放口采样的是答案:六价铬5.把不同采样点,同时采集的各个瞬时水样混合后所得到的样品称为。
答案:综合水样第三章1.空气污染类型中的氧化型污染物,主要来源是答案:燃油锅炉排放的NOx2.大气污染监测常用的布点方法包括:答案:功能区布点法;扇形布点法;网格布点法;同心圆布点法3.采用碘量法测定烟气中的二氧化硫时,采样后应尽快对样品进行滴定,样品放置时间不要超过 h。
答案:14.氟离子选择电极法测试空气和废气中氟化物时,电池的电动势与溶液中的氟离子浓度呈线性关系。
答案:错5.以下关于可吸入颗粒物(PM10)的测定的说法,正确的是答案:测定PM10,如果测定日平均浓度,样品采集在一张滤膜上第四章1.鉴别一种废物是否有害,以下方法最完整的是:答案:所有说法全对2.以下关于固体废弃物运输车的采样方法的说法,正确的是:答案:在车中,采样点应均匀分布在车厢的对角线上3.以下关于固体废弃物腐蚀性的鉴别标准的说法,正确的是:答案:温度为55℃以下时,对钢制品的腐蚀深度大于0.64cm/a的废物4.一般具有( ),即可称为有害固体废物答案:放射性5.以下关于浸出试验的说法,不正确的是:答案:在任何情况下,不可用类似形状与容器的玻璃瓶代替聚乙烯瓶第五章1.测试项目需要新鲜土壤样品时,采集后用可密封的聚乙烯或玻璃瓶容器盛装,并且_______保存。
2.怎样制定地面水体水质的监测方案?以河流为例,说明如何设置监测断面和采样点?
流过或汇集在地球表面上的水,如海洋、河流、湖泊、水库、沟渠中的水,统称为地表水。
制定过程:明确监测目的——调查研究——确定监测项目——布设监测网点——合理安排采样时间和采样频率——选择采样方法和分析技术——制定质量控制和保障措施——制定实施计划。
对于河流设置三个监测断面:a对照断面、b控制断面、c削减断面。
对照断面设在河流进入城市或工业区上游100—500m的地方,避开各种废水、污水流入口或回流处。
只设一个。
控制断面设在排污口下游较充分混合的断面下游,在排污口下游500—1000m处。
可设多个。
削减断面设在最后一个排污口下游1500m处。
只设一个。
④采样点位的确定
河流上——选取采样断面;
采样断面上——选取采样垂线(根据河宽分别设一个、二个、三个垂线)
采样垂线上——选取采样点(根据水深分别设一个、二个、三个点)
4、水样有哪几种保存方法?实例说明怎样根据被测物质的性质选择不同的保存方法。
水样的保存方法有:(1)冷藏,(2)冷冻,(3)加入保存剂(①加入生物抑制剂②调节pH值③加入氧化剂或还原剂)
例:冷藏、冷冻:易挥发、易分解物质的分析测定。
测定氨氮、硝酸盐氮、化学需氧量的水样可加入而氯化汞,抑制生物的氧化还原作用。
测定金属离子可调节PH值,防止金属的水解。
测定金属汞,可加入硝酸氧化剂,保持汞的高价态。
5、水样在分析测定之前为什么要预处理?预处理包括那些内容?
环境水样所含的组分复杂,并且多数污染组分含量低,存在形态各异,所以在分析测定之前需要预处理,使欲测组分适合测定方法要求的形态、浓度并消除共存组分的干扰。
水样的消解:当测定含有机物水样的无机元素时,需进行水样的消解,目的是破坏有机物,溶解悬浮性固体,将各种价态的无机元素氧化成单一的高价态。
消解后的水样应清澈、透明、无沉淀。
富集与分离:水样中的待测组分低于测定方法的下限时,必须进行富集或浓缩;共存组分的干扰时,必须采取分离或掩蔽措施。
8、怎样用萃取法从水样中分离富集欲测有机污染物和无机污染物质?各举一例。
用4—氨基安替比林分光光度法测定水样中的挥发酚时,如果含量低,则经预蒸馏分离后,需再用三氯甲烷萃取。
用气相色谱法测定六六六、DDT时,需用石油醚萃取。
用分光光度法测定水样中测定水样中的金属离子时,可用三氯甲烷从水中萃取后测定。
11、简要说明ICP—AES 法测定金属元素的原理。
用方块图示意其测定流程。
该方法有何优点?测定原理见P67
水样的预处理→配制标准溶液(试剂空白溶液)→调节仪器参数→试剂空白值的测定→水样的测定→读数→计算。
优点:准确度和精确度高、测定快速、可同时测定多种元素、应用广泛。
12、冷原子吸收法和冷原子榮光法测定水样中的汞,在原理和仪器方面有何主要的相同和不同点?
相同点:水样中的汞还原成基态的汞原子蒸汽吸收紫外光源、仪器的前部分是相同的。
不同点:前者测对紫外光的吸光度;后者测在紫外光的激发下汞原子产生的榮光强度,其光电倍增管必须放在与吸收池垂直的方向上。
18、试比较分光光度法和原子吸收分光光度法的原理、仪器主要组成部分及测定对象的主要不同之处?
原理的不同:被测元素与显色剂生成有色物质,再用分光光度仪测吸光度;而原子吸收分光光度法是被测元素原子化后,吸收来自光源的特征光,测其吸光度。
仪器的不同:原子化系统、吸收池的不同。
测定对象的不同:金属、非金属、有机物均可测定;而原子吸收分光光度法主要是金属元素的测定。
19、简述用原子吸收分光光度法测定砷的原理。
与火焰原子吸收分光光度法有何不同?原理
见p86.
不同点:砷被生成砷化氢,由载气带人电热石英管中而原子化,测其吸光度。
而火焰原子吸收分光光度法是待测元素的溶液喷入火焰炬而原子化,测其吸光度。