顾客满意度(SEM)模型
- 格式:pdf
- 大小:261.71 KB
- 文档页数:2
顾客满意度评价模型引言顾客满意度是企业成功的关键因素之一。
通过进行客户满意度评价,企业可以了解顾客对产品或服务的满意程度,并据此调整和优化其业务策略。
本文将介绍一种常用的顾客满意度评价模型,帮助企业系统地评估顾客的满意度,并提供实际的改进建议。
1. 顾客满意度定义顾客满意度是指顾客对企业提供的产品或服务的评价和感受。
它是一个多维度的概念,涉及产品质量、服务质量、价格感知、品牌形象等方面。
顾客满意度评价需要考虑客户需求和期望与实际体验的差距,以及对企业行为的反应和评价。
2. 顾客满意度评价模型常用的顾客满意度评价模型之一是SERVQUAL模型。
该模型基于服务质量的五个维度进行评估,包括可靠性、回应性、保证、可信度和感知价值。
每个维度都有对应的评价指标。
- 可靠性(Reliability):产品或服务的稳定性和一致性。
- 回应性(Responsiveness):企业对顾客请求和需求的及时响应能力。
- 保证(Assurance):企业员工的专业素质和信誉。
- 可信度(Empathy):企业员工对顾客的关注和理解程度。
- 感知价值(Tangibles):产品或服务的物理或观感特性。
基于这些维度和评价指标,通过调查问卷、访谈或观察等方法,企业可以客观地评估顾客满意度的各个方面。
3. 顾客满意度评价过程顾客满意度评价过程包括以下几个步骤:- 设定评估目标:确定评估的目标和范围,明确要评价的方面。
- 选择评估方法:选择合适的方法,例如问卷调查、访谈、观察等。
- 设计评估工具:根据所选方法,设计评估工具,包括评估指标、问题或观察标准等。
- 数据收集:进行评估工具的实施和数据收集。
- 数据分析:对收集到的数据进行统计和分析,得出评估结果。
- 结果解释和改进建议:根据评估结果,解释结果并提出相应的改进建议。
4. 结论顾客满意度评价模型是企业评估和改进顾客满意度的重要工具。
通过采用合适的模型和评估方法,企业可以深入了解顾客需求和期望,优化产品和服务,提高顾客满意度,从而获得更大的商业成功。
顾客满意度监测与提高模型(C u s t o m e r S a t i s f a c t i o n M o n i t o r i n g&I m p r o v e m e n t M o d e l,C S M I)·让您赢得更多的忠实顾客顾客是上帝·追求顾客满意成为现代企业的营销目标之一顾客满意使营销成本最小化·鼓励满意顾客重复购买的成本·获得一个新顾客的成本·挽留一个不满意顾客的成本不满意顾客的口碑影响-坏事传千里·满意顾客平均向3个人传播口碑·不满意顾客会向9-10个人抱怨其经历顾客满意度研究目的·衡量顾客满意度·了解对满意度影响较大的关键因素--客观、准确的衡量工具·确定自身优势和弱势·寻找提高满意度和忠诚度的行动策略--有效可操作决策支持最终目的是帮助客户赢得更多的忠实顾客,实现成本最小化、收入最大化、利润最大化顾客满意度模型顾客满意度指标·基础指标:总体满意度(T O P2)(C S I)·辅助指标:-不满意比例指标(S o D)-关键因素满意度-顾客忠诚度、重复购买率和推荐率-(加权)平均数指标·相对指标:-横向排序指标:不同部门、地区的对比排序-横向差距指标:对比竞争对手或行业领导者的差距-纵向改善指标:对比以往满意度数据满意度比较模型的应用因素贡献度分析--亟待改进,保持优势提高满意度首要行动原则--重要程度高、满意程度低的因素是重点改善目标提高满意度的行动准则二--综合权衡满意度、忠诚度、推荐率作为行动目标提高满意度行动准则三--缩小与竞争对手或行业领导者在关键满意因素上的差距(因素2是品牌A相对竞争品牌的弱点,应重点改善)提高满意度行动准则四--选择最佳因素组合·模拟不同因素组合的改善效果,选取成本最小,而使整体效益获得最大提高的因素组合提高满意度行动准则五--不满意顾客群需要特别关注·不满意顾客群容易流失成为竞争对手的顾客·不满意顾客通过传播不满影响数倍顾客的购买决策·分析造成顾客不满意的关键因素,尽量挽留顾客,提高顾客保持力·争取竞争对手的不满意顾客提高满意度行动准则·大用量客户/重要客户是重点服务对象-对于某些产品,20%的顾客可能占企业收入的80%·对于耐用品,接近更新/增购期顾客的意见值得重视·顾客的具体意见有助制定改善措施-有时,后期的定性研究显得颇为重要·流失顾客经验值得分析满意度跟踪研究目的·动态跟踪顾客满意度的变化,评估满意度改善措施的效果·检验和完善满意度提高模型,制定最为有效的行动策略·通过成本收益核算(R O I),为企业相关策略提供支持,提高企业价值和竞争力行动决策建议·行动决策建议建立在提高顾客满意度行动原则和跟踪研究的基础上·行动决策建议针对不同研究项目具体而异·行动决策将体现从宏观方针到具体措施、针对不同决策层的各层次建议顾客满意度为什么要做顾客满意度调查?顾客满意(CS)是企业成功的重要因素。
结构方程模型在顾客满意度测评中的应用研究结构方程模型(Structural Equation Modeling,简称SEM)是一种多变量统计分析方法,它可以用来探究变量之间的关系,包括直接和间接的关系。
在顾客满意度测评中,结构方程模型可以被用来建立一个模型,来探究顾客满意度与其他变量之间的关系。
顾客满意度是一个非常重要的指标,它可以反映出企业的服务质量和产品质量。
在顾客满意度测评中,我们需要考虑的因素非常多,包括顾客的个人特征、服务质量、产品质量、价格等等。
这些因素之间的关系非常复杂,如果我们只是简单地用单变量分析来探究它们之间的关系,很难得到准确的结论。
而结构方程模型可以帮助我们建立一个复杂的模型,来探究这些因素之间的关系。
在建立结构方程模型时,我们需要先确定模型的变量和指标。
变量是我们要研究的因素,指标是我们用来衡量这些因素的具体表现。
例如,如果我们要研究服务质量对顾客满意度的影响,服务质量就是变量,而服务态度、服务速度、服务效果等就是指标。
建立好模型之后,我们需要进行数据采集和分析。
数据采集可以通过问卷调查、访谈等方式进行,分析则需要使用结构方程模型软件进行。
在分析过程中,我们需要考虑到模型的拟合度、因素之间的关系、指标的权重等等因素。
通过结构方程模型,我们可以得到一个完整的顾客满意度测评模型,可以帮助企业更好地了解顾客的需求和满意度,进而改进产品和服务质量。
同时,结构方程模型也可以帮助企业预测顾客满意度的变化趋势,从而更好地制定营销策略和服务方案。
总之,结构方程模型在顾客满意度测评中的应用非常广泛,它可以帮助我们建立一个复杂的模型,来探究顾客满意度与其他变量之间的关系。
通过结构方程模型,我们可以更好地了解顾客的需求和满意度,进而改进产品和服务质量,提高企业的竞争力。
结构方程模型用于顾客满意度测评之实际应用引言顾客满意度是衡量企业成功的重要指标之一。
了解顾客对产品或服务的满意程度有助于企业改进客户体验以及提高客户保留率。
传统的满意度测评方法主要依赖于问卷调查和统计分析,但这种方法存在许多限制。
近年来,结构方程模型(SEM)被广泛应用于顾客满意度测评,其可以更全面地分析和解释顾客满意度构成因素之间的关系。
结构方程模型的基本概念结构方程模型是一种统计方法,用于研究观测变量和潜在变量之间的关系,并用路径图图示化这些关系。
SEM由测量模型和结构模型组成。
测量模型用于评估观测变量与潜在变量之间的关系,结构模型用于评估潜在变量之间的关系。
通过SEM,可以将直接和间接效果的相对重要性量化,并提供对模型拟合度的评估。
SEM在顾客满意度测评中的应用SEM可以用于分析和解释顾客满意度构成因素之间的关系,从而更全面地了解影响顾客满意度的因素。
以下是SEM在顾客满意度测评中的实际应用示例:1. 定义构建和测量指标测量模型是SEM的核心组成部分,用于定义顾客满意度的构建和测量指标。
通过定义适当的构建和测量指标,可以更准确地测量和评估顾客满意度。
2. 评估构成因素之间的关系结构模型用于评估顾客满意度构成因素之间的关系。
通过SEM,可以确定影响顾客满意度的主要因素,并了解这些因素之间的相互作用关系。
这有助于企业确定改善顾客满意度的重点领域。
3. 提供模型拟合度评估通过SEM,可以评估模型与实际数据之间的拟合程度。
拟合度指标可以提供关于模型的可靠性和可解释性的信息。
如果模型拟合度较低,意味着模型需要进行修正或改进。
4. 预测顾客满意度水平SEM可以用于预测顾客满意度水平。
通过对模型进行建立和估计,可以确定影响顾客满意度的主要因素,并利用这些因素来预测特定产品或服务的顾客满意度水平。
SEM的优势和限制结构方程模型在顾客满意度测评中具有许多优势,例如能够同时分析多个变量、灵活性高、提供模型拟合度评估等。
顾客满意度测评模型一、模型构成与变量定义泉州沃尔德营销研究咨询公司顾客满意度测评模型包含七个变量,即往来前的预期、往来后的感觉、差异程度、满意程度、抱怨行为、忠诚程度及抱怨处理,它们之间的结构关系模型如下图所示:模型中的七个变量都是难以直接量化的潜在变量,下面先对各潜在变量的定义说明如下:1、往来前的预期事前预期即反映对产品或服务的期望,消费者在购买某项产品或服务之前,会根据以往的经验、广告或口碑等对厂商所提供的产品或服务有所期望。
消费者可能有四种不同的预期模式:理想型、一般预期型、最低容忍度型及欲求满足型。
本模型以消费者对产品或服务的一般预期为定义,测量在产品或服务各属性方面是否能达成消费者使用产品或服务目的之事前信念。
2、往来后的感觉感受表现被视为一种比较的标准,消费者购买前的所有消费经验,将会建立一种比较标准,在购买后会以实际的感受表现与上述标准相比较。
往来后的实际感受表现不仅对事前预期有影响,并且它还可以影响满意度是无庸置疑的。
3、差异程度预期与实际表现的差异是对产品或服务事前预期与感受到的实际表现之间的差距,此差距的大小程度与方向将引起满意度不同的变化。
差异程度的处理方法有两种:(1)以感受表现的测量值减去对产品或服务事前预期的测量值;(2)单独测量差异程度,Oliver认为预期与实际表现之间的差异对满意度有独立且显著的影响。
本模型采用第二种方法。
4、满意程度满意程度是一种对产品或服务的事前预期与感受到的实际表现之评估与比较的结果。
当顾客购买及使用了产品或接受了服务之后,如果感受到的实际表现能够符合或超过事前预期,则顾客会感到满意;反之,若未能达到事前预期,则会有不满意产生。
5、抱怨行为当消费者购买及使用了产品或接受了服务之后,可能对该产品或服务感到不满,进而产生抱怨行为。
本模型探讨的抱怨行为是顾客在与厂商往来的过程中,若有任何不满意时,其所可能采取的行动。
下图表示了不满意的顾客可能采取的几种行动。
SEM模型结构方程模型(Structural Equation Modeling, 简称SEM模型)什么是SEM模型?结构方程模型(Structural equation modeling, SEM)是一种融合了因素分析和路径分析的多元统计技术。
它的强势在于对多变量间交互关系的定量研究。
在近三十年内,SEM大量的应用于社会科学及行为科学的领域里,并在近几年开始逐渐应用于市场研究中.顾客满意度就是顾客认为产品或服务是否达到或超过他的预期的一种感受。
结构方程模型(SEM)就是对顾客满意度的研究采用的模型方法之一。
其目的在于探索事物间的因果关系,并将这种关系用因果模型、路径图等形式加以表述。
如下图:图: SEM模型的基本框架在模型中包括两类变量:一类为观测变量,是可以通过访谈或其他方式调查得到的,用长方形表示;一类为结构变量,是无法直接观察的变量,又称为潜变量,用椭圆形表示。
各变量之间均存在一定的关系,这种关系是可以计算的。
计算出来的值就叫参数,参数值的大小,意味着该指标对满意度的影响的大小,都是直接决定顾客购买与否的重要因素。
如果能科学地测算出参数值,就可以找出影响顾客满意度的关键绩效因素,引导企业进行完善或者改进,达到快速提升顾客满意度的目的。
[编辑]SEM的主要优势第一,它可以立体、多层次的展现驱动力分析。
这种多层次的因果关系更加符合真实的人类思维形式,而这是传统回归分析无法做到的。
SEM根据不同属性的抽象程度将属性分成多层进行分析。
第二,SEM分析可以将无法直接测量的属性纳入分析,比方说消费者忠诚度。
这样就可以将数据分析的范围加大,尤其适合一些比较抽象的归纳性的属性。
第三,SEM分析可以将各属性之间的因果关系量化,使它们能在同一个层面进行对比,同时也可以使用同一个模型对各细分市场或各竞争对手进行比较。
[编辑]SEM模型案例分析某通信分公司屡次位居榜尾,于是痛下决心改革。
该分公司有三类业务:固话业务、小灵通业务以及上网业务。
基于SEM的公交乘客满意度测评模型李琼;马兴慧;朱顺应【摘要】乘客是公交行业最为重要的资源,为了提高公交服务质量,深入了解公交满意度的影响因素,提出了基于SEM的公交乘客满意度测评模型,并针对影响较大的因素给出相应的改进措施。
然后结合武汉市公交行业特点,针对武汉市公交乘客进行问卷调查,利用结构方程模型进行数据分析,据此建立由感知质量、感知价值和乘客期望等潜变量构成的结构方程模型,分析和检验结果表明实际调查数据与模型拟合度较优,说明公交乘客满意度指数模型建立较为成功,可以利用到公交服务领域中,并为公交行业提供相应的改进措施。
%In this paper, in order to improve the quality of the public transportation services and understand in-depth the factors affecting the passenger satisfaction, we proposed the SEM-based bus passenger satisfaction measurement model and in view of the major factors proposed the corresponding modification measures. Next, in view of the characteristics of the public transportation system of Wuhan, we had a questionnaire survey on the bus passengers there, and built the structural equation model composed by such latent variables as perceived quality, perceived value and customer expectation, etc., which yielded results in close fitness to the result of the survey, thus demonstrating the validity of the model established.【期刊名称】《物流技术》【年(卷),期】2016(035)010【总页数】5页(P78-81,97)【关键词】公交乘客;满意度测评;SEM模型【作者】李琼;马兴慧;朱顺应【作者单位】武汉理工大学交通学院,湖北武汉 430063;武汉理工大学交通学院,湖北武汉 430063;武汉理工大学交通学院,湖北武汉 430063【正文语种】中文【中图分类】O141.4;F570.7在经济迅速发展的背景下,我国城市化进程也在逐渐加快,城市拥堵越来越严重[1],公共交通作为现代城市客运交通的主导,已经成为发展城市客运交通系统的共识[2]。
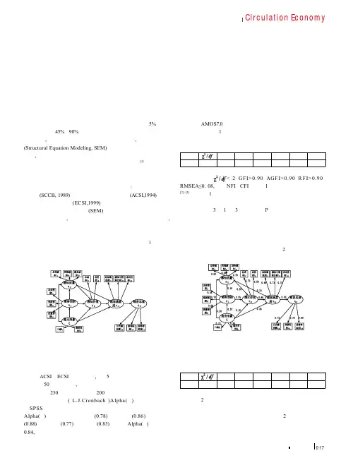
Circulation Economy流通经济 2012年10月017基于SEM的本土连锁超市顾客满意度模型研究广西工学院管理学院 宋金才摘 要:本文运用结构方程模型(SEM),通过对各种主流顾客满意指数模型的研究和在查阅相关文献认知的基础上,结合本土连锁超市本身和地域特点,提出了一个满意度模型,并进行实证。
结果表明模型中的结构变量对顾客满意度的影响显著,结构模型中各变量之间的路径系数与假定基本符合。
最后,在研究分析的基础上给出了相应结论及建议。
关键词:SEM 连锁超市 顾客满意度中图分类号:F724 文献标识码:A 文章编号:1005-5800(2012)10(c)-017-02顾客越满意对该企业的忠诚度就越高,根据国际著名的管理咨询公司——贝恩公司的研究结果,顾客忠诚度每提高5%,企业的利润就会有45%~90%的提升。
而顾客满意度作为一个经济心理学的概念,往往需要借助其他的外在变量进行测量, 结构方程模型(Structural Equation Modeling, SEM)是一种通用的线性统计建模技术, 并没有严格的假设限定条件,且允许自变量与因变量存在测量误差,为此类问题的定量化分析提供了很好的工具[1]。
1 顾客满意度理论模型对顾客满意度进行测度的主流模型主要有:瑞典顾客满意度晴雨表(SCCB, 1989)、美国顾客满意度指数模型(ACSI,1994)、欧洲顾客满意度指数模型(ECSI,1999)。
而实际上,基本的顾客满意度模型就是一个结构方程模型(SEM),模型将顾客满意度的一端联接到决定性的因素,即品牌形象、顾客期望、感知质量和感知价值,另一端联接到其结果顾客忠诚。
在研究上述模型和查阅相关文献认知的基础上,结合联华超市自身和本土的实际,提出超市顾客满意度模型,如下图1所示。
模型中其中前四个要素是前提变量,后两个要素是结果变量,前提变量综合决定并影响着结果变量。
图1 超市顾客满意度模型2 模型的实证2.1 数据信息的采集本研究针对柳州联华超市的顾客,采用随机抽样调查,问卷部分参照ACSI 和ECSI 的问题模式,采用5级量表,在正式开展调查之前进行了50份的试调查, 以保证调查结构的严谨性和完备性。
顾客满意度:SEM模型
周文
【期刊名称】《商界:评论》
【年(卷),期】2007(000)002
【摘要】企业的生存与发展取决于产品或服务满足顾客需求并使其满意的程度,顾客满意度已经成为企业新的竞争力。
【总页数】2页(P144-145)
【作者】周文
【作者单位】君友商务咨询有限公司战略发展部经理、资深研究员
【正文语种】中文
【中图分类】F274
【相关文献】
1.基于SEM的城市社区卫生服务顾客满意度指数模型的实证研究 [J], 罗庆;汪茂云;刘欢;卢祖洵;刘军安
2.小微企业O2O平台微创新研究——基于“一米送”公司顾客满意度SEM模型[J], 陈修齐;林巧彬
3.基于SEM的饭店顾客满意度测评模型研究 [J], 黄燕玲;黄震方;袁林旺
4.基于SEM的本土连锁超市顾客满意度模型研究 [J], 宋金才
5.基于SEM的经济型连锁酒店顾客满意度研究——以长沙市309个调查样本为例[J], 姚先林;黄燕平
因版权原因,仅展示原文概要,查看原文内容请购买。
基于结构方程模型的用户满意度分析与优化研究使用结构方程模型(SEM)分析用户满意度并进行优化研究是一种常见的研究方法。
SEM是一种多变量统计分析方法,可以用于构建潜变量和测量变量之间的结构模型,并估计各个变量之间的关系。
在用户满意度研究中,SEM可以被应用来量化影响用户满意度的各种因素,并优化这些因素以提高用户满意度。
为了进行用户满意度分析与优化研究,首先需要定义用户满意度的概念,并确定影响用户满意度的因素。
用户满意度是指用户对于某一产品、服务或系统的总体满意程度。
因此,在研究中需要将用户满意度作为潜变量进行测量和分析。
而影响用户满意度的因素可以是产品质量、服务质量、价格、品牌声誉等等。
接下来,使用结构方程模型可以将这些影响因素与用户满意度之间的关系进行量化分析。
通过构建一个符合实际情况的结构模型,可以测量和评价各个因素对于用户满意度的影响程度。
结构方程模型可以通过路径分析来评估各个因素之间的直接和间接效应,从而帮助研究者更好地理解用户满意度形成的过程。
在分析过程中,还可以使用各种统计指标来评估模型的拟合度和效果。
比如,拟合度指标可以用来评估观测数据与建模数据之间的拟合程度。
常见的拟合度指标包括卡方拟合优度指标、根均方误差逼近指标、比较拟合指标等等。
此外,还可以通过修改模型来优化用户满意度。
比如,在结构方程模型中,可以通过增加或删除某些路径或因素来进一步改善模型拟合度。
这种方法被称为模型修改。
除了使用结构方程模型进行用户满意度分析,在优化研究中,还可以利用SEM进行预测和模拟。
结构方程模型可以根据已有的数据进行预测分析,评估不同因素对用户满意度的影响。
此外,可以进行模拟实验,对不同因素进行变动和调整,以观察用户满意度的变化情况。
通过这些模拟和预测,可以找到最佳的优化策略,以提高用户满意度。
总结起来,基于结构方程模型的用户满意度分析与优化研究是一种有效的方法。
通过构建结构模型,可以量化影响用户满意度的因素,并评估各个因素之间的关系。
顾客满意测评模型和方法指南1. 引言嘿,大家好!今天我们来聊聊顾客满意度这个话题。
说实话,谁不想知道自己的产品或服务有没有打动人心呢?不论你是经营小店的老板,还是大企业的高管,顾客的满意度就像一把金钥匙,能帮你打开成功的大门。
想想看,如果顾客对你服务不满意,那可真是像给自己挖了个坑,自己跳进去还不自知。
今天,我们就来探讨一下顾客满意测评的模型和方法,轻松搞定这件事儿,让你在商海中乘风破浪。
2. 顾客满意度的重要性2.1 为啥要关注顾客满意度?首先,咱得弄清楚,顾客满意度到底有多重要。
你有没有遇到过这样的情况:你花了心思准备了一道大餐,结果顾客却只吃了一口就摇头?那种心情,就像冬天的冰水一下子泼在你身上,冷得透心凉。
顾客满意度不高,直接影响口碑,生意也就跟着遭殃。
俗话说:“无米之炊”,顾客不满意,何谈生意兴隆呢?2.2 顾客满意度与忠诚度的关系再说,顾客满意度和忠诚度是绝对有关系的。
你想想,如果顾客对你的服务满意,下次他们就更有可能再来消费。
就像老朋友一样,大家都喜欢和让自己开心的人在一起。
研究显示,满意的顾客更容易推荐你的产品,这可是免费的广告呀!所以,提升顾客满意度,简直就是一箭双雕的好事。
3. 顾客满意测评的模型和方法3.1 常见的测评模型说到测评模型,首先不得不提的就是SERVQUAL模型。
这个模型可是被很多公司奉为圭臬。
它通过五个维度来测量顾客的期望和感知,包括可靠性、响应性、保证性、同理心和有形性。
简单来说,就是要让顾客觉得你的服务靠谱、及时、有保障、关心他们的需求,并且看上去也得体面。
每一项都是“顾客满意度”这道大菜的调味料,缺一不可。
3.2 收集反馈的方法那么,如何收集顾客的反馈呢?这里有几个简单又有效的方法,快来看看吧!首先,问卷调查是最经典的方式之一。
你可以通过电子邮件或者社交媒体发送调查问卷,问问顾客对你产品的看法。
别忘了,调查要简洁明了,让顾客愿意花时间填写。
其次,面对面的访谈也是个不错的主意。
基本模型介绍:顾客满意度SEM模型上图中,品牌形象、感知质量、感知价值、满意度和忠诚度是结构变量(Construct Variables),也称作潜变量(Latent Variables),X n 是相应结构变量的观测变量(Manifest Variables),其中n的个数不限,但要满足SEM的Identification原则。
此模型中,结构变量是无法直接观察的变量,而观测变量是可以通过访谈或其他方式调查得到的,每个观测变量都是相应结构变量的指标(Indicator),结构变量和相应指标之间的关系可分为两类:反映型(Reflective)和构成型(Formative),通常情况下,借助SEM的研究都尽量选择反映型指标。
结构变量之间的箭头表示所连接结构变量之间的因果关系,图中的ζn和δn是结构变量或观测变量在此模型中无法解释的方差(即受模型外因素影响的部分),例如此模型中的忠诚度,不但受满意度变量的影响,它还受到用户个人性格、家庭等多方面的影响,而这些影响因素并不在此模型的研究内容之内。
由于SEM 模型中的因果关系复杂,采用矩阵的形式描述。
用于描述测量模型(指标变量)的等式为:⎪⎪⎪⎪⎪⎭⎫ ⎝⎛+⎪⎪⎪⎪⎪⎭⎫ ⎝⎛⎪⎪⎪⎪⎪⎭⎫ ⎝⎛=⎪⎪⎪⎪⎪⎭⎫ ⎝⎛n n n LY IM PQ X X X δδδλλλ............00...0...212121 其中,PQ 是感知质量,IM 是品牌形象,LY 是用户忠诚度,⎪⎪⎪⎪⎪⎭⎫⎝⎛n λλλ......00...021是一个n 行(指标个数)6列(结构变量个数)的系数矩阵。
用于描述结构变量之间的因果关系的结构化等式的矩阵形式为:⎪⎪⎪⎪⎪⎭⎫⎝⎛+⎪⎪⎪⎪⎪⎭⎫ ⎝⎛⎪⎪⎪⎭⎫ ⎝⎛=⎪⎪⎪⎪⎪⎭⎫ ⎝⎛5215511..............................ζζζγγLY IM PQ LY IM PQ其中,γnm 是第m 个结构变量对第n 个结构变量的作用,不存在此因果关系的为0。