《无双大蛇Z》全素材入手方法
- 格式:doc
- 大小:89.00 KB
- 文档页数:5
全武将登场条件蜀:赵云:蜀传初期/蜀10章“杂贺之战”关羽:蜀7章“江户城之战”/蜀传初期张飞:蜀7章“江户城之战”/蜀传初期诸葛亮:蜀7章“江户城之战”/蜀14章“小谷城之战”;远吕志2章“成都之战”刘备:蜀8章“古志城之战”/蜀传初期马超:战国2章外传“川中岛之战”全部民避难且过关时马超健在/吴14章“阳平关之战”黄忠:战国1章“荆州之战”/战国传初期姜维:蜀2章外传“南中突破战”钓野伏成功且过关时姜维健在/魏11章“贱岳之战”魏延:蜀3章“成都之战”/蜀10章“杂贺之战”庞统:魏4章“夷陵之战”/魏13章“小牧长久手之战”月英:蜀2章“长谷堂之战”/蜀14章“小谷城之战”关平:战国1章“荆州之战”/战国传初期星彩:蜀传初期/蜀传初期魏:夏侯敦:魏4章“夷陵之战”/魏10章“汜水关之战”典韦:魏7章“山崎之战”/魏传初期许褚:魏1章“杭濑川之战”/吴13章“桶狭间之战”曹操:魏7章“山崎之战”/魏传初期夏侯渊:魏4章“夷陵之战”/魏10章“汜水关之战”张辽:魏传初期/蜀13章“葭萌关之战”司马懿:战国6章外传“小田原城决战”铁鼠和仙狸各自返回南砦和北砦之前将其击破/战国12章“长坂之战”徐晃:魏传初期/战国传初期张郃:魏2章外传“南中侵攻战”曹丕与张郃接触说得后过关/魏传初期甄姬:魏6章外传“凉州之战”10分钟内击破6个妖术兵长和伪曹丕。
注意事项:击败伪曹丕前要先变身太子跟甄姬对话不然就无法入手甄姬 /魏12章“小牧长久手之战”曹仁:战国5章外传“长筱之战”开始后2分钟内救出第三势力军(以出现“武田信玄、上杉谦信的救出成功”的信息为准),之后曹仁出击后将其击破/魏12章“小牧长久手之战”曹丕:魏传初期/魏12章“小牧长久手之战”庞德:蜀3章外传“贱岳之战”北条军全部救出后击破庞德/吴13章“桶狭间之战”吴:周瑜:吴1章“定军山之战”/吴10章“金崎之战”陆逊:战国3章外传“下邳之战”己方全生存的情况下与陆逊汇合/蜀11章“长筱之战”太史慈:吴2章“长坂之战”/吴11章“贱岳之战”孙尚香:吴5章“关原之战”/蜀传初期;远吕志4章“合肥之战”孙坚:吴7章“小牧长久手之战”/吴传初期孙权:吴7章“小牧长久手之战”/吴传初期;远吕志4章“合肥之战”吕蒙:吴3章“小谷城之战”/战国13章“凉州之战”甘宁:魏6章“陈仓之战” /战国13章“凉州之战”黄盖:魏5章“小田原城之战”/吴传初期孙策:吴传初期/吴12章“严岛之战”;远吕志4章“合肥之战”大乔:吴5章外传“姉川之战”开始后5分钟内救出大乔/吴12章“严岛之战”;远吕志4章“合肥之战”小乔:战国3章“九州之战”/吴10章“金崎之战”周泰:吴6章“合肥之战”/吴传初期;远吕志4章“合肥之战”凌统:战国5章“官渡之战”/吴传初期他1:貂蝉:魏5章外传“五关突破战”和貂蝉汇合后过关/吴传终章“赤壁之战”吕布:各势力终章外传击破吕布并使其感服/吴传终章“赤壁之战”备注:感服的条件是遭遇吕布后在没有离开其一定范围内将其击破董卓:战国4章外传击破全部输送部队/远吕智传初期袁绍:蜀5章“吴郡之战”/魏11章“贱岳之战”张角:战国3章“九州之战”/战国9章“楼桑村之战”孟获:蜀4章“南中之战”/吴11章“南中之战”祝融:蜀4章“南中之战”/吴11章“南中之战”左慈:各势力第8章完成/蜀9章“石亭之战”他2:远吕智:远吕智传初期妲己:远吕智传初期太公望:蜀9章“石亭之战”孙悟空:魏终章“官渡之战”伏羲:战国11章“长谷堂之战”女娲:魏传初期源义经:吴9章“濡须口之战”平清盛:战国终章“关原之战”卑弥呼:蜀终章“五丈原之战”真•远吕智:蛇魔和再临全关卡完成一次(最后一个除外)百百目鬼:获得任意5个炼成素材牛鬼:获得任意25个炼成素材三藏法师:初期登场弁庆:初期登场战1:真田幸村:蜀3章“成都之战”/战国10章“冀州之战”前田庆次:吴6章外传“大阪湾之战”开始后20分钟内前田庆次开门/远吕智1章“小田原城之战”织田信长:战国传初期/魏15章“潼关之战”;战国14章“虎牢关之战”明智光秀:战国传初期/蜀12章“五行山之战”石川五右卫门:蜀4章外传“赤壁逃亡战”10个特殊箱子全部破坏/吴10章“金崎之战”上杉谦信:战国7章“五丈原之战”/战国11章“长谷堂之战”阿市:魏6章“陈仓之战”/魏14章“邪马台之战”阿国:战国3章“九州之战”/吴传初期くのいち:吴4章外传撤退的NPC无败走且过关时くのいち健在/魏传初期杂贺孙市:蜀2章“长谷堂之战”/魏12章“冀城之战”武田信玄:战国7章“五丈原之战”/战国10章“冀州之战”伊达政宗:蜀5章外传“街亭之战”己方夹击策略成功后过关/远吕智5章“江户城之战”战2:浓姬:吴3章外传“建业城之战”传令全被击破过关/战国14章“虎牢关之战”服部半藏:吴传初期/蜀传初期;远吕智5章“江户城之战”森兰丸:吴1章“定军山之战”/吴传初期丰臣秀吉:战国传初期/战国14章“虎牢关之战”今川义元:魏4章外传“杂贺之战”8名工作兵长全部在进入中央砦之前将其击破/蜀传初期本多忠胜:各势力7章外传都达成本多忠胜感服/蜀传初期感服条件:1、蜀7章外传“西凉之战”:没有民败走,过关后感服2、魏7章外传“南中争霸战”:玩家亲自击破吕布,且过关时本多父子3人全部健在3、吴7章外传“冀州之战”:本多忠胜第2次出现后2分钟内将其击破,且过关时本多忠胜健在4、战国7章外传“金崎之战”:己方武将无人败走,本多忠胜没有败走,己方援军出现(传令兵脱出后3分钟经过)后过关稻姬:吴5章“关原之战”/蜀传初期德川家康:吴传初期/蜀传初期;远吕智5章“江户城之战”石田三成:魏2章“天水之战”/魏15章“潼关之战”浅井长政:魏6章“陈仓之战”/魏14章“邪马台之战”岛左近:吴3章“小谷城之战”/战国传初期战3:岛津义弘:蜀传初期/战国传初期立花誾千代:蜀1章“上田城之战”/吴传初期直江兼续:战国7章“五丈原之战”/战国11章“长谷堂之战”宁宁:魏3章外传“冀州讨伐战”宁宁的2个分身出现后4分钟内将其击破/战国14章“虎牢关之战”风魔小太郎:吴2章外传“常山之战”所有的输送兵长输送完后击破风魔小太郎/远吕智1章“小田原城之战”宫本武藏:蜀6章外传“手取川之战”水计成功且过关时剑豪全体生存/战国传初期前田利家:---/魏12章“冀城之战”长宗我部元亲:---/吴传初期加拉夏:---/蜀12章“五行山之战”佐佐木小次郎:---/战国10章“冀州之战”柴田胜家:---/魏15章“潼关之战”全剧情模式出现条件1. 大坂城之战登场角色:曹操 / 刘备 / 孙权关卡难度:★★★★★出现条件:曹操、刘备、孙权熟练度皆达20。
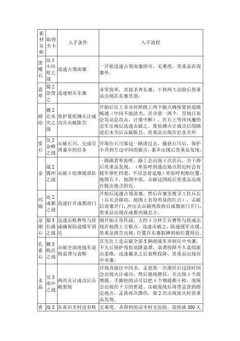
取得关卡:OR战国本能寺之战取得条件:完成灭火事件流程:很烦的一关,地图也有点复杂,大家要有点耐心,ㄧ开始先去救"假"曹操,之后他会变成妲己, KO她会发生火灾事件,之后信长会派出一个武将出来灭火,玩家就跟着他,帮他开路让他到指定的地点, 最后就会出现灭火事件,贵重物品出现。
取得关卡:OR蜀传长谷堂之战取得条件:快速救出月英流程,开始后先去和杂贺孙市会和,他会让你帮忙清掉他身边的敌将,清完门就开了,然后就直奔月英那,顺路杀杀妖术兵长,打破关押月英的牢笼,贵重物品讯息出现。
取得关卡:OR魏传天水之战取得条件:守护住东.西.中央砦流程:ㄧ开始先守护住中央砦(就清光所有会攻击中央砦的武将),之后以此类推去守住东西2砦, 先去清西砦在去东砦东砦比较烦,会出现一个伏兵黄盖,清光之后,等东西砦长各自说出砦安全的讯息,贵重物品讯息出现,这关3个砦长不能阵亡且都得报出本砦危险解除才出贵重物品信息,如果没有请等等,别急,这关没时间限制,要有耐心。
取得关卡:OR吴传长板之战取得条件:保护光驱敌军计策流程:开始时先往中间清过去,陆逊会发动伏兵,击破伏兵(凌统),之后就去破岛左近,等一阵子,陆逊会发动造桥计谋,会出现一个工作兵长在中间,在他没有成功铺桥之前KO他, 并完成阻止甘宁突袭事件,贵重物品讯息出现取得关卡:OR战国九州之战取得条件:迅速击破阿国.小乔.张角流程:开始后12分钟内击破张角、小乔和阿国,小乔开门比较麻烦,为了节省时间,先灭张角、阿国,在灭小乔。
取得关卡: OR蜀传吴郡之战取得条件:看破伏兵,并速击倒流程:开始后10分钟内看破三处伏兵,ㄧ开始先往下进军等待讯息,在第一批伏兵出现时,真田幸村会说要玩家去3个空城巡查,先到下方空城,会有叫你推倒所有的弓箭台,并清光弓箭台上掉下来的小兵,清光之后,第一批伏兵会现身,击破后,到左方的城,角落会发现一个单独的我方小兵,会出现讯息,跟着他(有点耐心,他会绕来绕去的...),他会引出第2批伏兵,击破后,到上方的空城,角落有一个单独的敌方小兵,击破他,最后一批伏兵便会出现,击破之后,贵重物品讯息便会出现,3个城池无顺序,只要看破伏兵即可。
1、黑曜石:战国2章“本能寺之战”着火灭火2、翡翠:蜀2章“长谷堂之战”开始后8分钟内救出月英3、琥珀:魏2章“天水之战”己方三个据点没有被攻破的情况下击破地图上的所有敌将4、莹石:吴2章“长坂之战”破坏敌军的所有计策流程:击破凌统为首的伏兵;工作部队出现后未到达己方本阵时击破岛左近和存活的工作兵长;甘宁移动后将其击破5、金:战国3章“九州之战”开始后12分钟内击破张角、小乔和阿国6、玛瑙:蜀5章“吴郡之战”开始后10分钟内看破三处伏兵流程:东边的砦需要破坏所有橹并消灭敌兵;北边的击破一个西北角落单的敌兵;西边的跟踪西北角的奇怪的己方士兵(路线是西北角—东北角—进入据点旁)7、金刚石:战国6章“樊城之战”开始后7分钟内樊城水位下降(击破张郃)8、孔雀石:魏4章“夷陵之战”开始后7分钟内玩家亲自击破庞统9、水晶:吴4章“大阪城之战”开始后12分钟内救出孙坚、可儿才藏和蒋钦10、青玉:魏7章“山崎之战”开始后5分钟内制压天王山(击破诸葛亮)11、红玉:蜀7章“江户城之战”开始后10分钟内玩家亲自击破关羽和张飞12、神形符:吴7章“小牧长久手之战”己方无人败走的情况下救出孙坚和孙权13、定海珠:战国10章“冀州之战”开始后10分钟内击破浑沌、猪豚蛇、铁鼠、佐佐木小次郎、攫猿、蜈蚣佬和风鬼备注:浑沌、猪豚蛇、铁鼠必须在其出现后3分钟内击破14、定风珠:蜀10章“杂贺之战”开始后一定时间内魏延到达中央砦放火注意:中央砦的敌将不可全部击破15、白玉环:魏10章“汜水关之战”夏侯渊放火成功后玩家亲自击破陈宫备注:中央地区带斗气状态的敌将不可全部击破16、阴阳珠:吴10章“金崎之战”开始后一定时间内玩家亲自击破石川五右卫门,之后小乔引出董卓后出现17、吸魂砂:远吕智2章“成都之战”开始后一定时间内玩家亲自击破诸葛亮18、混天绫:蜀13章“葭萌关之战”张辽未败走的情况下玩家亲自击破孙悟空本体19、神气环:蜀11章“长筱之战”开始后一定时间内玩家亲自击破貂蝉20、风火轮:魏11章“贱岳之战”袁谭和袁熙投诚,玩家亲自破坏全部虎战车21、勾玉:吴11章“南中之战”孟获的2次火计成功,并且玩家亲自击破庞统22、朱雀翼:远吕智4章“合肥之战”开始后一定时间内破坏桥,玩家亲自击破甘宁和张辽备注:破坏桥的条件是工作兵长通过桥后在无败走的情况下1分30秒经过,且伏兵部队的武将没有被全部击破23、青龙胆:魏14章“邪马台之战”迅速制压炮台,之后玩家亲自击破前田庆次24、白虎牙:吴14章“阳平关之战”伏兵出现后5分钟内全部击破,貂蝉出现后2分钟内玩家亲自将其击破25、玄武甲:战国15章“白帝城之战”开始后15分钟内织田信长(NPC)、丰臣秀吉(NPC)和上杉谦信(NPC)分别从白帝城南门、北门、东门进入26、蓬菜の玉の枝:远吕智7章“三方原之战”开始后10分钟内发生缩地术,之后玩家击破森兰丸和森可成备注:发动缩地术的条件是妖术兵长进入兵粮库,且兵粮库的敌将全被击破27、仏の御石の钵:蜀终章“五丈原之战”开始后6分钟内开门,之后2分钟内玩家亲自击破妲己和卑弥呼备注:开门的条件是太公望(NPC)到达中央门且门外的敌将全被击破28、火鼠の皮衣:魏终章“官渡之战”开始后一定时间内发生三段击,卑弥呼出现后玩家迅速将其击破29、燕の子安の贝:吴终章“赤壁之战”开始后5分钟内制压祭坛、中央船连接后3分钟内玩家亲自击破前田庆次和妲己30、龙の首の玉:战国终章“关原之战”开始后4分钟内停止全部3处大筒(以出现“全部大筒停止”的信息为准),之后玩家亲自击破前田庆次和妲己。
大蛇蜀:赵云:蜀传初期星彩:蜀传初期岛津义弘:蜀传初期立花誾千代:蜀1章“上田城之战”杂贺孙市:蜀2章“长谷堂之战”月英:蜀2章“长谷堂之战”2、翡翠:蜀2章“长谷堂之战”开始后8分钟内救出月英姜维:蜀2章外传“南中突破战”钓野伏成功且过关时姜维健在真田幸村:蜀3章“成都之战”魏延:蜀3章“成都之战”庞德:蜀3章外传“贱岳之战”北条军全部救出后击破庞德孟获:蜀4章“南中之战”祝融:蜀4章“南中之战”石川五右卫门:蜀4章外传“赤壁逃亡战”10个特殊箱子全部破坏袁绍:蜀5章“吴郡之战”6、玛瑙:蜀5章“吴郡之战”开始后10分钟内看破三处伏兵流程:东边的砦需要破坏所有橹并消灭敌兵;北边的击破一个西北角落单的敌兵;西边的跟踪西北角的奇怪的己方士兵(路线是西北角—东北角—进入据点旁)伊达政宗:蜀5章外传“街亭之战”己方夹击策略成功后过关宫本武藏:蜀6章外传“手取川之战”水计成功且过关时剑豪全体生存关羽:蜀7章“江户城之战”张飞:蜀7章“江户城之战”诸葛亮:蜀7章“江户城之战”11、红玉:蜀7章“江户城之战”开始后10分钟内玩家亲自击破关羽和张飞刘备:蜀8章“古志城之战”魏:曹丕:魏传初期徐晃:魏传初期张辽:魏传初期许褚:魏1章“杭濑川之战”石田三成:魏2章“天水之战”3、琥珀:魏2章“天水之战”己方三个据点没有被攻破的情况下击破地图上的所有敌将张郃:魏2章外传“南中侵攻战”曹丕与张郃接触说得后过关宁宁:魏3章外传“冀州讨伐战”宁宁的2个分身出现后4分钟内将其击破庞统:魏4章“夷陵之战”夏侯敦:魏4章“夷陵之战”夏侯渊:魏4章“夷陵之战”8、孔雀石:魏4章“夷陵之战”开始后7分钟内玩家亲自击破庞统今川义元:魏4章外传“杂贺之战”8名工作兵长全部在进入中央砦之前将其击破黄盖:魏5章“小田原城之战”貂蝉:魏5章外传“五关突破战”和貂蝉汇合后过关浅井长政:魏6章“陈仓之战”阿市:魏6章“陈仓之战”甘宁:魏6章“陈仓之战”甄姬:魏6章外传“凉州之战”击破6个妖术兵长和伪曹丕典韦:魏7章“山崎之战”曹操:魏7章“山崎之战”10、青玉:魏7章“山崎之战”开始后5分钟内制压天王山(击破诸葛亮)吴:孙策:吴传初期德川家康:吴传初期服部半藏:吴传初期周瑜:吴1章“定军山之战”森兰丸:吴1章“定军山之战”太史慈:吴2章“长坂之战”4、莹石:吴2章“长坂之战”破坏敌军的所有计策流程:击破凌统为首的伏兵;工作部队出现后未到达己方本阵时击破岛左近和存活的工作兵长;甘宁移动后将其击破风魔小太郎:吴2章外传“常山之战”所有的输送兵长输送完后击破风魔小太郎吕蒙:吴3章“小谷城之战”岛左近:吴3章“小谷城之战”浓姬:吴3章外传“建业城之战”传令全被击破过关9、水晶:吴4章“大阪城之战”开始后12分钟内救出孙坚、可儿才藏和蒋钦くのいち:吴4章外传撤退的NPC无败走且过关时くのいち健在孙尚香:吴5章“关原之战”稻姬:吴5章“关原之战”大乔:吴5章外传“姉川之战”开始后5分钟内救出大乔周泰:吴6章“合肥之战”前田庆次:吴6章外传“大阪湾之战”开始后20分钟内前田庆次开门孙坚:吴7章“小牧长久手之战”孙权:吴7章“小牧长久手之战”12、神形符:吴7章“小牧长久手之战”己方无人败走的情况下救出孙坚和孙权战国:织田信长:战国传初期明智光秀:战国传初期丰臣秀吉:战国传初期黄忠:战国1章“荆州之战”关平:战国1章“荆州之战”1、黑曜石:战国2章“本能寺之战”着火灭火马超:战国2章外传“川中岛之战”全部民避难且过关时马超健在小乔:战国3章“九州之战”张角:战国3章“九州之战”阿国:战国3章“九州之战”5、金:战国3章“九州之战”开始后12分钟内击破张角、小乔和阿国陆逊:战国3章外传“下邳之战”己方全生存的情况下与陆逊汇合董卓:战国4章外传击破全部输送部队凌统:战国5章“官渡之战”曹仁:战国5章外传“长筱之战”开始后2分钟内救出第三势力军(以出现“武田信玄、上杉谦信的救出成功”的信息为准),之后曹仁出击后将其击破7、金刚石:战国6章“樊城之战”开始后7分钟内樊城水位下降(击破张郃)司马懿:战国6章外传“小田原城决战” 铁鼠和仙狸各自返回南砦和北砦之前将其击破武田信玄:战国7章“五丈原之战”上杉谦信:战国7章“五丈原之战”直江兼续:战国7章“五丈原之战”他:吕布:各势力终章外传击破吕布并使其感服备注:感服的条件是遭遇吕布后在没有离开其一定范围内将其击破本多忠胜:各势力7章外传都达成本多忠胜感服/蜀传初期感服条件:1、蜀7章外传“西凉之战”:没有民败走,过关后感服2、魏7章外传“南中争霸战”:玩家亲自击破吕布,且过关时本多父子3人全部健在3、吴7章外传“冀州之战”:本多忠胜第2次出现后2分钟内将其击破,且过关时本多忠胜健在4、战国7章外传“金崎之战”:己方武将无人败走,本多忠胜没有败走,己方援军出现(传令兵脱出后3分钟经过)后过关左慈:各势力第8章完成百百目鬼:获得任意5个炼成素材牛鬼:获得任意25个炼成素材三藏法师:初期登场弁庆:初期登场再临蜀:刘备:蜀传初期关羽:蜀传初期张飞:蜀传初期星彩:蜀传初期孙尚香:蜀传初期今川义元:蜀传初期本多忠胜:蜀传初期稻姬:蜀传初期德川家康:蜀传初期服部半藏:蜀传初期左慈:蜀9章“石亭之战”太公望:蜀9章“石亭之战”赵云:蜀10章“杂贺之战”魏延:蜀10章“杂贺之战”14、定风珠:蜀10章“杂贺之战”开始后一定时间内魏延到达中央砦放火注意:中央砦的敌将不可全部击破陆逊:蜀11章“长筱之战”19、神气环:蜀11章“长筱之战”开始后一定时间内玩家亲自击破貂蝉明智光秀:蜀12章“五行山之战”加拉夏:蜀12章“五行山之战”张辽:蜀13章“葭萌关之战”18、混天绫:蜀13章“葭萌关之战”张辽未败走的情况下玩家亲自击破孙悟空本体诸葛亮:蜀14章“小谷城之战”月英:蜀14章“小谷城之战”卑弥呼:蜀终章“五丈原之战”27、仏の御石の钵:蜀终章“五丈原之战”开始后6分钟内开门,之后2分钟内玩家亲自击破妲己和卑弥呼备注:开门的条件是太公望(NPC)到达中央门且门外的敌将全被击破魏:曹操:魏传初期典韦:魏传初期张郃:魏传初期女娲:魏传初期くのいち:魏传初期夏侯敦:魏10章“汜水关之战”夏侯渊:魏10章“汜水关之战”15、白玉环:魏10章“汜水关之战”夏侯渊放火成功后玩家亲自击破陈宫备注:中央地区带斗气状态的敌将不可全部击破姜维:魏11章“贱岳之战”袁绍:魏11章“贱岳之战”太史慈:魏11章“贱岳之战”20、风火轮:魏11章“贱岳之战”袁谭和袁熙投诚,玩家亲自破坏全部虎战车前田利家:魏12章“冀城之战”杂贺孙市:魏12章“冀城之战”甄姬:魏13章“小牧长久手之战”曹仁:魏13章“小牧长久手之战”曹丕:魏13章“小牧长久手之战”庞统:魏13章“小牧长久手之战”阿市:魏14章“邪马台之战”浅井长政:魏14章“邪马台之战”23、青龙胆:魏14章“邪马台之战”迅速制压炮台,之后玩家亲自击破前田庆次石田三成:魏15章“潼关之战”织田信长:魏15章“潼关之战”柴田胜家:魏15章“潼关之战”孙悟空:魏终章“官渡之战”28、火鼠の皮衣:魏终章“官渡之战”开始后一定时间内发生三段击,卑弥呼出现后玩家迅速将其击破吴:孙坚:吴传初期孙权:吴传初期黄盖:吴传初期凌统:吴传初期周泰:吴传初期阿国:吴传初期长宗我部元亲:吴传初期森兰丸:吴传初期立花誾千代:吴传初期源义经:吴9章“濡须口之战”周瑜:吴10章“金崎之战”小乔:吴10章“金崎之战”石川五右卫门:吴10章“金崎之战”16、阴阳珠:吴10章“金崎之战”开始后一定时间内玩家亲自击破石川五右卫门,之后小乔引出董卓后出现孟获:吴11章“南中之战”祝融:吴11章“南中之战”21、勾玉:吴11章“南中之战”孟获的2次火计成功,并且玩家亲自击破庞统孙策:吴12章“严岛之战”大乔:吴12章“严岛之战”许褚:吴13章“桶狭间之战”庞德:吴13章“桶狭间之战”马超:吴14章“阳平关之战”24、白虎牙:吴14章“阳平关之战”伏兵出现后5分钟内全部击破,貂蝉出现后2分钟内玩家亲自将其击破貂蝉:吴传终章“赤壁之战”吕布:吴传终章“赤壁之战”29、燕の子安の贝:吴终章“赤壁之战”开始后5分钟内制压祭坛、中央船连接后3分钟内玩家亲自击破前田庆次和妲己战国:黄忠:战国传初期关平:战国传初期徐晃:战国传初期宫本武藏:战国传初期岛左近:战国传初期岛津义弘:战国传初期张角:战国9章“楼桑村之战”武田信玄:战国10章“冀州之战”真田幸村:战国10章“冀州之战”佐佐木小次郎:战国10章“冀州之战”13、定海珠:战国10章“冀州之战”开始后10分钟内击破浑沌、猪豚蛇、铁鼠、佐佐木小次郎、攫猿、蜈蚣佬和风鬼备注:浑沌、猪豚蛇、铁鼠必须在其出现后3分钟内击破上杉谦信:战国11章“长谷堂之战”直江兼续:战国11章“长谷堂之战”伏羲:战国11章“长谷堂之战”司马懿:战国12章“长坂之战”吕蒙:战国13章“凉州之战”甘宁:战国13章“凉州之战”宁宁:战国14章“虎牢关之战”织田信长:战国14章“虎牢关之战”浓姬:战国14章“虎牢关之战”丰臣秀吉:战国14章“虎牢关之战”25、玄武甲:战国15章“白帝城之战”开始后15分钟内织田信长(NPC)、丰臣秀吉(NPC)和上杉谦信(NPC)分别从白帝城南门、北门、东门进入平清盛:战国终章“关原之战”30、龙の首の玉:战国终章“关原之战”开始后4分钟内停止全部3处大筒(以出现“全部大筒停止”的信息为准),之后玩家亲自击破前田庆次和妲己远:远吕智:远吕智传初期妲己:远吕智传初期董卓:远吕智传初期前田庆次:远吕智1章“小田原城之战”风魔小太郎:远吕智1章“小田原城之战”诸葛亮:远吕志2章“成都之战”17、吸魂砂:远吕智2章“成都之战”开始后一定时间内玩家亲自击破诸葛亮孙权:远吕志4章“合肥之战”孙尚香:远吕志4章“合肥之战”周泰:远吕志4章“合肥之战”孙策:远吕志4章“合肥之战”大乔:远吕志4章“合肥之战”22、朱雀翼:远吕智4章“合肥之战”开始后一定时间内破坏桥,玩家亲自击破甘宁和张辽备注:破坏桥的条件是工作兵长通过桥后在无败走的情况下1分30秒经过,且伏兵部队的武将没有被全部击破服部半藏:远吕智5章“江户城之战”伊达政宗:远吕智5章“江户城之战”德川家康:远吕智5章“江户城之战”26、蓬菜の玉の枝:远吕智7章“三方原之战”开始后10分钟内发生缩地术,之后玩家击破森兰丸和森可成备注:发动缩地术的条件是妖术兵长进入兵粮库,且兵粮库的敌将全被击破真·远吕智:剧情模式全关卡完成一次(最后一个除外)体力增加:赵云(1)、关羽(3)、张飞(1)、关平(1)、夏侯敦(1)、典韦(1)、许褚(2)、夏侯渊(3)、徐晃(3)、太史慈(1)、周泰(1)、吕布(1)、董卓(1)、孟获(2)、石川五右卫门(1)、武田信玄(3)、森兰丸(2)、本多忠胜(2)、石田三成(3)、岛津义弘(3)无双增加:诸葛亮(3)、黄忠(2)、庞统(1)、曹操(1)、张辽(3)、徐晃(2)、甄姬(1)、周瑜(2)、孙尚香(3)、貂蝉(1)、左慈(3)、妲己(4)、三藏法师(1)、织田信长(4)、阿市(1)、阿国(1)、服部半藏(1)、今川义元(1)、石田三成(4)、立花誾千代(2)、直江兼续(1)攻击强化:关羽(1)、张飞(3)、马超(1)、姜维(1)、关平(4)、夏侯敦(4)、典韦(2)、张辽(4)、庞德(1)、太史慈(1)、孙坚(1)、黄盖(1)、吕布(2)、祝融(1)、左慈(2)、三藏法师(3)、弁庆(1)、真田幸村(1)、前田庆次(1)、岛津义弘(2)、宫本武藏(1)防御强化:赵云(3)、刘备(1)、月英(4)、星彩(4)、曹仁(1)、曹丕(1)、孙权(2)、黄盖(2)、孙策(1)、袁绍(2)、妲己(1)、真田幸村(2)、织田信长(2)、明智光秀(3)、上杉谦信(3)、武田信玄(1)、本多忠胜(3)、稻姬(1)、德川家康(3)、岛左近(1)速度上升:马超(2)、魏延(2)、星彩(2)、张郃(1)、陆逊(1)、孙尚香(1)、甘宁(3)、大乔(1)、周泰(2)、凌统(1)、明智光秀(2)、くのいち(1)、伊达政宗(1)、浓姬(2)、服部半藏(3)、丰臣秀吉(3)、浅井长政(3)、立花誾千代(1)、宁宁(1)、风魔小太郎(1)马术强化:关羽(2)、刘备(3)、马超(3)、张辽(1)、吕布(3)、太公望(1)、伏羲(2)、源义经(3)、前田庆次(2)、明智光秀(1)、今川义元(2)、德川家康(1)、岛津义弘(1)、前田利家(2)、加拉夏(3)运上升:许褚(1)、小乔(2)、凌统(4)、袁绍(4)、张角(1)、孟获(3)、太公望(2)、伏羲(3)、平清盛(1)、阿国(3)、杂贺孙市(3)、丰臣秀吉(1)、宁宁(2)、前田利家(3)、佐佐木小次郎(1)力型强化:关羽(4)、张飞(2)、马超(4)、关平(2)、许褚(3)、夏侯渊(1)、张辽(2)、庞德(2)、孙权(1)、黄盖(3)、孙策(2)、吕布(4)、董卓(2)、孟获(1)、祝融(2)、弁庆(3)、前田庆次(3)、石川五右卫门(2)、上杉谦信(2)、本多忠胜(1)、岛津义弘(4)技型强化:姜维(2)、庞统(2)、星彩(1)、夏侯敦(3)、曹操(3)、司马懿(1)、张郃(2)、甄姬(2)、孙尚香(4)、甘宁(2)、小乔(1)、周泰(3)、凌统(2)、左慈(4)、明智光秀(4)、伊达政宗(3)、浓姬(1)、石田三成(2)、宁宁(3)速型强化:赵云(4)、刘备(2)、黄忠(3)、月英(1)、典韦(3)、徐晃(4)、曹丕(4)、周瑜(3)、陆逊(2)、大乔(2)、貂蝉(2)、袁绍(1)、张角(3)、三藏法师(2)、真田幸村(3)、阿市(3)、阿国(2)、杂贺孙市(2)、服部半藏(4)、丰臣秀吉(2)、宫本武藏(2)特殊强化:诸葛亮(2)、曹仁(2)、曹丕(3)、太史慈(3)、孙坚(3)、吕蒙(1)、远吕智(1)、妲己(3)、织田信长(1)、くのいち(2)、武田信玄(4)、森兰丸(1)、今川义元(3)、稻姬(2)、德川家康(2)、浅井长政(4)、岛左近(3)、立花誾千代(3)、直江兼续(2)、风魔小太郎(2)必杀强化:诸葛亮(1)、姜维(3)、庞统(3)、月英(2)、夏侯渊(2)、司马懿(2)、庞德(4)、周瑜(4)、陆逊(3)、孙权(4)、吕蒙(2)、甘宁(1)、孙策(3)、张角(4)、祝融(3)、弁庆(2)、石川五右卫门(3)、上杉谦信(1)、森兰丸(4)、德川家康(4)、浅井长政(1)经验值增:关平(3)、典韦(4)、曹操(2)、曹丕(2)、庞德(3)、太史慈(4)、孙坚(2)、孙权(3)、吕蒙(3)、黄盖(4)、孙策(4)、袁绍(3)、孟获(4)、左慈(1)、远吕智(2)、织田信长(3)、上杉谦信(4)、武田信玄(2)、丰臣秀吉(4)、本多忠胜(4)待机回复:姜维(4)、曹仁(3)、大乔(3)、周泰(4)、董卓(3)、太公望(3)、女娲(1)、平清盛(2)、阿市(2)、杂贺孙市(1)、服部半藏(2)、稻姬(3)、宁宁(4)、长宗我部元亲(1)、佐佐木小次郎(2)消费轻减:诸葛亮(4)、魏延(1)、庞统(4)、月英(3)、司马懿(3)、陆逊(4)、祝融(4)、孙悟空(1)、女娲(2)、平清盛(3)、石田三成(1)、浅井长政(2)、岛左近(2)、直江兼续(3)、长宗我部元亲(2)、佐佐木小次郎(3)连击回复:夏侯敦(2)、张郃(3)、周瑜(1)、孙尚香(2)、甘宁(4)、凌统(3)、妲己(2)、孙悟空(2)、女娲(3)、卑弥呼(1)、真田幸村(4)、宫本武藏(3)、长宗我部元亲(3)、柴田胜家(1)、风魔小太郎(3)回复体力:黄忠(1)、夏侯渊(4)、甄姬(3)、貂蝉(3)、张角(2)、孙悟空(3)、源义经(1)、卑弥呼(2)、石川五右卫门(4)、阿国(4)、くのいち(3)、伊达政宗(2)、浓姬(3)、加拉夏(1)、柴田胜家(2)回复无双:赵云(2)、张飞(4)、魏延(3)、星彩(3)、许褚(4)、徐晃(1)、小乔(3)、远吕智(3)、伏羲(1)、源义经(2)、森兰丸(3)、立花誾千代(4)、前田利家(1)、加拉夏(2)、柴田胜家(3)。
《无双大蛇》全素材取得方法内容来自于PS2攻略,PC版也可参考1、黑曜石:战国2章“本能寺之战”着火灭火2、翡翠:蜀2章“长谷堂之战”开始后8分钟内救出月英3、琥珀:魏2章“天水之战”己方三个据点没有被攻破的情况下击破地图上的所有敌将4、莹石:吴2章“长坂之战”破坏敌军的所有计策流程:击破凌统为首的伏兵;工作部队出现后未到达己方本阵时击破岛左近和存活的工作兵长;甘宁移动后将其击破5、金:战国3章“九州之战”开始后12分钟内击破张角、小乔和阿国6、玛瑙:蜀5章“吴郡之战”开始后10分钟内看破三处伏兵流程:东边的砦需要破坏所有橹并消灭敌兵;北边的击破一个西北角落单的敌兵;西边的跟踪西北角的奇怪的己方士兵(路线是西北 角—东北角—进入据点旁)7、金刚石:战国6章“樊城之战”开始后7分钟内樊城水位下降(击破张郃)8、孔雀石:魏4章“夷陵之战”开始后7分钟内玩家亲自击破庞统9、水晶:吴4章“大阪城之战”开始后12分钟内救出孙坚、可儿才藏和蒋钦10、青玉:魏7章“山崎之战”开始后5分钟内制压天王山(击破诸葛亮)11、红玉:蜀7章“江户城之战”开始后10分钟内玩家亲自击破关羽和张飞12、神形符:吴7章“小牧长久手之战”己方无人败走的情况下救出孙坚和孙权13、定海珠:战国10章“冀州之战”开始后10分钟内击破浑沌、猪豚蛇、铁鼠、佐佐木小次郎、攫猿、蜈蚣佬和风鬼备注:浑沌、猪豚蛇、铁鼠必须在其出现后3分钟内击破14、定风珠:蜀10章“杂贺之战”开始后一定时间内魏延到达中央砦放火注意:中央砦的敌将不可全部击破15、白玉环:魏10章“汜水关之战”夏侯渊放火成功后玩家亲自击破陈宫备注:中央地区带斗气状态的敌将不可全部击破16、阴阳珠:吴10章“金崎之战”开始后一定时间内玩家亲自击破石川五右卫门,之后小乔引出董卓后出现17、吸魂砂:远吕智2章“成都之战”开始后一定时间内玩家亲自击破诸葛亮18、混天绫:蜀13章“葭萌关之战”张辽未败走的情况下玩家亲自击破孙悟空本体19、神气环:蜀11章“长筱之战”开始后一定时间内玩家亲自击破貂蝉20、风火轮:魏11章“贱岳之战”袁谭和袁熙投诚,玩家亲自破坏全部虎战车21、勾玉:吴11章“南中之战”孟获的2次火计成功,并且玩家亲自击破庞统22、朱雀翼:远吕智4章“合肥之战”开始后一定时间内破坏桥,玩家亲自击破甘宁和张辽备注:破坏桥的条件是工作兵长通过桥后在无败走的情况下1分30秒经过,且伏兵部队的武将没有被全部击破23、青龙胆:魏14章“邪马台之战”迅速制压炮台,之后玩家亲自击破前田庆次24、白虎牙:吴14章“阳平关之战”伏兵出现后5分钟内全部击破,貂蝉出现后2分钟内玩家亲自将其击破25、玄武甲:战国15章“白帝城之战”开始后15分钟内织田信长(NPC)、丰臣秀吉(NPC)和上杉谦信(NPC)分别从白帝城 南门、北门、东门进入26、蓬菜の玉の枝:远吕智7章“三方原之战”开始后10分钟内发生缩地术,之后玩家击破森兰丸和森可成备注:发动缩地术的条件是妖术兵长进入兵粮库,且兵粮库的敌将全被击破27、仏の御石の钵:蜀终章“五丈原之战”开始后6分钟内开门,之后2分钟内玩家亲自击破妲己和卑弥呼备注:开门的条件是太公望(NPC)到达中央门且门外的敌将全被击破28、火鼠の皮衣:魏终章“官渡之战”开始后一定时间内发生三段击,卑弥呼出现后玩家迅速将其击破29、燕の子安の贝:吴终章“赤壁之战”开始后5分钟内制压祭坛、中央船连接后3分钟内玩家亲自击破前田庆次和妲己30、龙の首の玉:战国终章“关原之战”开始后4分钟内停止全部3处大筒(以出现“全部大筒停止”的信息为准),之后玩家亲自击破前田庆次和妲己。
《⽆双⼤蛇Z》素材全⼊⼿⽅法都是个⼈获得⽅法有偏差的地⽅还请见谅:蜀势⼒翡翠.蜀⼆章长⾕堂之战条件迅速救出被困武将5分钟内救出⽉英.妲⼰说完话贵重物品出现在左⾯玛瑙.蜀5章吴君之战条件迅速看穿敌⼈所有伏兵开始先去右下岩台打破4个⼸箭⽊塔伏兵出现(每打坏⼀座⽊塔会出现⼀队敌兵要都击破伏兵才会出现).之后从左⾯门出去去中间岩台击⾥⾯有个敌兵把他击破伏兵出现.最后去左⾯岩台⾥⾯⼀个我⽅可疑⼠兵⼀直跟他跑伏兵救会出现贵重物品出现在中间岩台左侧(伏兵杀不杀都⾏我都是在5分钟内完成过了不知道⾏不⾏没试过)红⽟.蜀7章江户城之战条件迅速击破2名勇将只要快速击杀张飞和关⽻救⾏贵重物品出现在地图右下的抛点兵长那了定风珠.蜀10章杂贺之战条件作战迅速成功开始先往右边岩台也就是东台杀过去然后迅速压制.等⼀会援兵出现然后魏延会去中间岩台⽤⽕计你要先把⼩兵清理掉不然之要有⼀个敌兵魏延都会停下另外⼀队伏兵位置是你刚开始的地⽅要快速清掉时间不能超过5分钟魏延进⼊中间岩台⼀会贵重物品出现在东岩台也就是刚开始压制的地⽅神⽓环.蜀11章长筱之战条件迅速打开城门开始先快速解决第⼀阵武将.第⼆阵武将.第三阵武将.之后去北岩台清理伏兵(没出现的话等⼀会.主要杀2个武将)杀完之后援军到来.之后东岩⼤门打开别的先不要管迅速把貂禅击破等⼀会贵重物品出现就在貂禅不远处(我是10分钟之内完成过了时间有没有不知道没试过)混天绫.蜀13章葭萌关之战张辽死之前击破孙猴⼦开始先把三路的武将和董卓杀了然后等⼀会张辽会出现在看破3个妖术兵长.击破3个妖术兵长(不是你击破的也可以)之后会出先孙猴⼦的分⾝随便杀⼀个开门进去杀孙猴⼦的真⾝杀死之后等他们废话⼀会贵重物品出现在孙猴⼦不远处全程10分钟左右.)佛⽯的钵.蜀终章五丈原之战条件.迅速使作战成功,然后击破妖魔及其⼿下开始先击破左⾯的4个武将修陀.风⿁.司马懿.陰摩羅⿁.之后在击破右边的⽔⿁.野槌.⾦⿁.隐形⿁.外带兵长和2个妖术也杀掉(妖术兵长是不是都你杀的⽆所谓.伊达出现后⽆视他)之后就帮太公望清理敌兵.这样太公望到城下直接开门.开门之后直接杀向妲⼰击破后.在去击破卑弥呼.贵重物品出现在⼤蛇边上全程6分钟开门2到3分钟击破妲⼰和卑弥呼蜀传终琥珀.魏2章天⽔之战条件防御岩台成功开始先击破西边防御点的武将之后击破东防御点的武将击破之后黄盖会出现也击破.之后在去击破中间武将然后在去中岩击破明智光秀.在去击破西岩的武将贵重物品出现在地图右上⾓孔雀⽯.魏4章夷陵之战条件迅速击破敌⼈隐藏武将开始随便打打.等⼯作兵出现后迅速击破之就等庞统刚进⼊⼋阵图追上去击破后贵重物品出现在⼋阵图内在庞统所在的岩台南⼊⼜进⼊⼋阵图最左⾯的路⼀直⾛就能看见青⽟.魏7章⼭崎之战条件迅速将⼤筒占为⾃军所有开始直接杀向诸葛亮途中有⼀个武将直接杀死之后直接击破诸葛亮贵重物品出现在右下⾓的岩台⾥⽩⽟环.魏10章汜⽔关之战条件与猛将2⼈⼀起使作战成功,迅速击破敌军师开始快速清理敌兵和武将还兵长给夏侯渊快速⾏⾛的机会之后风魔出现快速击破和清理忍者兵.当夏侯渊到达地点后马上去救援夏侯惇别让他死了武将都杀清理完的时候吕布也该出城了.吧管吕布直接杀陈宫击破后贵重物品出现在吕布所在的城外(建议如果兵器没有天舞或是没有长兵器的满级的武将还是过最低难度.夏侯渊要在5分钟之内到达地点因为夏侯惇只能坚持5到6分钟就要挂掉⽽且夏侯惇周围的5到6个敌武将都是带觉醒和⽃⽓还⼀刚直效果弄不好你就要挂掉)风⽕轮魏11章贱岳之战使名族成为⼰⽅阵营,⾃⼰击破所有敌⼈兵器开始先压制中央岩台途中击破3名武将和所有虎头车然后去右下清理袁谭下⽅的敌兵和兵长(袁谭门外的武将不要杀)完成后等⼀会苟攸会去说服袁谭之后等⼀会袁绍会派姜维送信要迅速击破姜维之后假姜维出现说服袁熙贵重物品出现在中央岩台青龙胆魏14章邪马台之战迅速阻⽌敌⼈炮击,击破倾奇者先随便杀武将等出现压制⼤筒信息的时候迅速压制中间会出现伏兵全部击破会出现浅井究姜维的动画之后还会说他带来援军在右下⾓不过妲⼰在那封锁先过去杀死3名后出现的武将之后前⽥出现破之贵重物品出现前⽥左⾯⽕⿏的⽪⾐魏终章官渡之战迅速使作战成功,然后快速击破可怜的敌将开始先遇兵杀兵.遇将杀将直接杀到伊达所在的城外先不进杀到正门把正门清理⼲净在进城杀掉伊达压制⼤筒之后帮助3个前岩的武将防御前岩击破敌武将之后前⽥庆次会冲击本阵过去击破前⽥和另外2个武将等⼀会(时间有可能很长别急)曹操会发动三段射击.帮助武将我们⽅武将杀掉司马懿.⼤蛇会掉动主⼒.卑弥呼出现在地图右下2分钟内击破贵重物品出现在⼤蛇的城⾥%{p a g e-b r e a k|1|p a g e-b r e a k}%魏传终萤⽯.吴2章长坂之战条件击败敌⼈的所有策略开始直奔凌统伏兵那去解决途中的武将.击破凌统后杀向岛左近将⼯作兵长和岛左近击破⼀会陆逊会派⽢宁去偷袭本阵阻⽌⽢宁将⽢宁击破贵重物品出现在左上⾓⽔晶.吴4章⼤阪城之战条件迅速解救被囚武将们救完孙坚他会要求去另外2个武将⼀个在关着孙坚对⾯的⼆楼⾥⼀个在西⾯的岩台⾥救出2个贵重物品出现忘了在哪了⾃⼰看吧阴阳珠吴10章⾦崎之战董卓出现为⽌击破1500⼈开始先随便杀等出现⽯川五右卫门的信息后直接击破他等⼀会出现⼩乔去引诱董卓的信息帮助⼩乔引诱董卓(⼲掉阻挡⼩乔的武将和敌兵)董卓出现后贵重物品出现在地图坐下⾓.(我也没杀到1500也救杀到800左右救出了看来条件⼀点⽑病呵呵)勾⽟.吴11章南中之战条件使作战成功,迅速击破凤雏开始先边杀边听他们废话等孟获⾏动的时候在快速向前杀帮助孟获潜伏成功之后击破曹仁为⾸的武将然后黄祖进军孟获这时会放⽕快速击破黄祖和敌兵(没放⽕的话等⼀会放⽕在杀黄祖)帮助孟获前往第⼆个潜伏点这时会有伏兵统统杀掉孟获潜伏后庞统出现在敌武将最多的⾥⾯快速找到孟获击破之后等孟获第⼆次⽕计成功贵重物品出现.从开始到杀庞统要在7分钟内完成第⼆次⽕计不在范围内⽩虎⽛.吴14章阳平关之战条件⼀边保护全部⼰⽅,⼀边迅速击破敌⼈的先⼿和妖魔开始先把中间的三个武将解决之后地图会看不见在敌⽅门前⼀个妖术兵长击破就好了之后将敌⽅城⾥的4个武将加上伏兵⼀个6个武将都解决掉后貂蝉出现2分钟内击破贵重物品出现(如果没出等⼀会期间我⽅不能有武将败退)燕的⼦安贝.吴终章条件迅速压制祭坛,然后快速击破敌⼈有名武将先杀船上的武将等援军到了之后通过左下⽅去祭坛将武将全部击破压制祭坛然后会带船上将复活的武将杀掉等第⼆次援军到了之后直接杀掉前⽥庆次和妲⼰贵重物品出现吴传终战国势⼒⿊曜⽯.战国2章本能寺之战条件迅速灭⽕这章简单按着给的提⽰救完曹操后起⽕先将周瑜击破让在将曹操周围的伏兵击破然后就是东边和陈澜⼀起的武将击破贵重物品出现⾦.战国3章九州之战条件⼀定时间内击破张⾓、⼩乔、阿国这章更简单破张⾓、⼩乔、阿国贵重物品出现⾦刚⽯战国6章樊城之战条件迅速降低⽔位开始随便杀⼀个武将.敌⽅就会前线退兵.之后直接向左上⽅的⽔门杀去.等到曹丕加重⽔门防御时直接杀进去击破张郃为⾸的武将出现⽔位降下的动画贵重物品出现定海珠战国10章翼洲之战条件迅速击破敌⼈增援及敌⼈伏兵依次击破黄泉军.修陀.混沌.猪饨蛇.铁⿏.佐佐⽊⼩次郎.仙狸.攫猿.风⿁.蜈蚣.猩猩之后贵重物品出现⽞武甲.战国15章⽩帝城之战条件迅速使军神、魔王、太阁分别从三个⽅向突⼊敌城开始先帮助丰⾂秀吉将董卓为⾸的武将和⼩兵清理⼲净.之后去帮助上杉谦信到达⽩帝城城门.在去帮助丰⾂秀吉进⼊⽩帝城(信长不⽤帮这Y很猛⾃⼰带兵先杀进城⾥了)然后⾃⼰进⼊⽩帝城贵重物品出现龙の⾸の⽟:战国终章关原之战条件迅速使作战成功,然后击破敌⼈有名武将开始直接杀向松尾岩台将岩台压制之后去击破⽚仓压制⼤筒在去击破伊达压制⼤筒全都压制后去击破猩猩(这时前⽥庆次会带兵奇袭先不要管他)⼤门开了之后直接击破妲⼰.在回本阵击破前⽥庆次和⼏个武将等⼀会贵重物品出现远吕志势⼒吸魂沙远2章成都之战条件突破⼤门后迅速击破敌军师开始进城之后迅速击破2个武将清理⼩兵等会在城⾥出现⼯作兵长击破城门开启出城之后击破2个武将成都⼤门开启进城直接击破诸葛亮贵重物品出现朱雀翼远4章合肥之战条件迅速使作战成功,快速击破猛将开始先把伏兵凌统⼲掉清完之后回到桥那清理⼩兵等⼯作兵长过桥⼀会桥对⾯会出现张辽等⼏个武将先不要管只清理给阻⽌⼯作兵长的敌兵和武将⼯作兵长炸桥估计要要3分钟左右炸完桥在清理张辽等武将贵重物品出现蓬菜の⽟の枝远7章三⽅原之战条件迅速发动法术,然后击破敌⼈有名武将先清理开始的武将之后回本阵等妖术兵长出现后和妖术兵长⼀起⾛给妖术兵长清理敌兵和武将妖术兵长到了兵粮库外之后迅速击破兵粮库的武将压制兵粮库之后出现缩地成⼨远军出现在兵粮库完成后去击破森兰丸和森可成贵重物品出现(妖术兵长发动缩地成⼨要在10分钟之内)完~~~·以上都是个⼈的获得素材⽅法有可能⽅法有些偏差但确实能刷出来素材个⼈认为素材⼤概是能⽆限刷的我记得我没有把故事模式通关的时候去刷素材还是能得到的通关之后虽然素材能刷出来但是得不到所以我认为想刷素材还是留⼏章图试试这也是我个⼈看法没试过不知道⾏不⾏毕竟全部都打通关了不容易很累的呵呵不知道哪位朋友试下试过之后⾏不⾏告诉我声 逗游⽹——中国2亿游戏⽤户⼀致选择的”⼀站式“游戏服务平台。
,技能必须要有的是天舞+弯曲+金甲+神速10+雷10+阳10+斩10+极意10道具本人在今天终于成功拿完30样道具,开启了戏剧模式邪马台之战因为这次道具出现关卡有些许变动所以发此文让想拿"真.远吕智"的大家有个方向本人因为杂事很多,所以各道具入手方式可能必须分几次PO上,请见谅道具名"玛瑙"出现关卡: OR蜀传吴郡之战出现条件:看破伏兵,并速击倒流程: ㄧ开始先往下进军等待讯息,在第一批伏兵出现时,真田幸村会说要玩家去3个空城巡查,先到下方空城,会有叫你推倒所有的弓箭台,并清光弓箭台上掉下来的小兵,清光之后,第一批伏兵会现身,击破后,到左方的城,角落会发现一个单独的我方小兵,会出现讯息,跟着他(有点耐心,他会绕来绕去的...),他会引出第2批伏兵,击破后,到上方的空城,角落有一个单独的敌方小兵,击破他,最后一批伏兵便会出现,击破之后,贵重物品讯息便会出现道具名"火鼠の皮衣"出现关卡:再临魏传关渡之战出现条件:引发三段射击事件,之后击倒卑弥呼流程: ㄧ开始先进下方的城清掉伊达正宗,附近武将也清一下,之后会有讯息发三路军去占领3个据点,帮助这3路军成功进入据点之后,等待一段时间(不要心急,不可以杀太快,不然曹操会自动放弃战略),曹操就会发动三段射击事件,发生之后,玩家在开始杀敌等待卑弥呼,最后远吕智会呼唤出最后一批援军(卑弥呼在右下角),迅速击破卑弥呼即可,贵重物品讯息出现道具名"燕の子安の贝"出现关卡:再临吴传赤壁之战出现条件:迅速压制祭坛,之后击破妲己跟庆次流程:一开始,先清掉上方的敌将,触发敌将复活事件,之后等待第一批水军支援,待第一批水军登场(会搭桥),迅速前往压制祭坛(清光上面的武将),之后会发生破除妖术的对话跟要求下一批水军的对话,等待第二批水军到来(会造往上面的桥),之后迅速上右上方的船KO掉妲己跟庆次,就会出现贵重物品讯息道具名"蓬莱の玉の枝"出现关卡:再临远吕志三方原之战出现条件:占领军粮库,触发缩地事件,之后清掉森兰丸.蜂须贺小六.森可成流程:这是一个比较有取得难度的道具, ㄧ开始先往前清掉一些武将,等待妲己讯息,在触发敌军撤退事件之后,妲己会提出占据军粮库的事件,之后会出现2个妖术兵长,保护他们到兵粮库(只要有小兵在他们旁边,他们就不会移动,所以要清光他们身边的小兵),到达后,迅速清光兵粮库的武将(明智光秀等等),之后会触发缩地事件,接下来前往右下方,清掉森兰丸.蜂须贺小六.森可成3人即可,贵重物品讯息出现,记住,这保护妖术兵长到占领兵粮库是有时间限制的,好像10分钟左右,如果没赶上时间,远吕志会说放弃妲己的计谋的对话,听到这句话,你就可以确定你失败了道具名"玄武甲"出现关卡:再临战国白帝城之战出现条件:引导信长.谦幸.秀吉进入白帝城流程:很简单但很花时间的道具, ㄧ开始随便挑ㄧ路护送至白帝城(要确定看到进入白帝城的讯息),再去帮助其他2人,以此类推,等三人都到达白帝城,贵重物品讯息就会出现道具名"水晶"出现关卡:OR吴传大阪城之战出现条件:救出被囚禁的2武将流程:先救出城中的孙坚,之后会出现希望你救出被囚禁武将的讯息,之后先不要管孙坚(只要有敌军,他就不会移动到脱出点),去救左下方的武将(他被关在一个小据点,里面有曹仁),救出后,再到救出孙坚的城,但记住,要从左侧入口进入(同个城,但有被隔开),到楼上即可救出最后ㄧ个武将,贵重讯息达成道具名:"红玉"出现关卡:OR蜀传江户城之战出现条件:击破张飞.关羽流程:就从你开始的点进城, ㄧ路杀到张飞那,击破之后,进城,上2楼杀关羽,即有贵重物品讯息,很简单的一关道具名:"朱雀翼"入手关卡:再临远吕志合肥之战入手条件:完成断桥事件,之后再击破张獠.甘宁流程:一开始先压制北方的据点(有凌统的那据点),再去压制左下角落,之后会出现张獠.甘宁的出场讯息(也会有动画),不要太急的把他们干掉,等断桥计谋的讯息出现,我方本阵会出现工作兵长,掩护他到桥上,之后他会说要你保护他ㄧ段时间(约1-2分钟),这段时间你就待在他身边清兵即可,不要跑去KO甘.张两人,之后会有动画"断桥成功",然后马上前往KO甘.章两人,贵重物品讯息出现道具名:"定风珠"入手关卡:再临蜀传杂贺之战入手条件:迅速让火计成功流程: ㄧ开始前往压制东寨,成功之后ㄧ段时间,中寨的庆次会激励中寨,记住不要去中寨,去压制西寨,压制之后,会出现中寨断粮的讯息,此时东寨出现援军赵云.魏延,等待魏延说出要烧中寨的讯息,之后保护他进入中寨(中间会遇到伏兵),魏延到达之后火计就会成功,快速压制中寨,贵重物品讯息出现道具名"金"入手关卡:OR战国九州之战入手条件:迅速击破阿国.小乔.张角流程:击破顺序没有限制,看你自己觉得怎么清会比较方便即可,记住,未看到贵重物品讯息,岛左近不要也杀了,不然你会看到获胜时,出现贵重物品讯息. .....这很残念道具名"金刚石"入手关卡:OR战国樊城之战入手条件:迅速达成水位降低流程: ㄧ开始清掉开始点的敌将,等待秀吉说出关水门的讯息,之后到左上方的据点,守门是余禁,击破他,水门据点会开,进去KO掉张郃等武将,压制水门成功,之后等待剧情动画出现,贵重物品讯息出现,顺带ㄧ题,击破余禁跟压制水门之后有点耐心,因为中间会有很多吴军落跑的对话,有点冗长,所以我们要的重要讯息不会第一时间出现道具名"仏の御石の钵"取得关卡:再临蜀传五丈原之战取得条件:清光所有ㄧ开始杀的到的敌将(城外的),开门后迅速KO妲己跟卑迷呼流程:一开始先清光城外所有的武将(城内你要杀也杀不到),让太公望到达中央城门,我在5分50秒达成城门开启事件,之后进去迅速秒掉妲己跟卑迷呼,我是花了1分28秒,重要讯息出现道具名"龙の首の玉"取得关卡:再临战国关原之战取得条件:占领3座炮台,之后清掉妲己跟庆次流程:简单来说, ㄧ开始就不要管中央的敌人,直接去压制右下角的炮台,之后顺那条路往上压制,就可以轻松压制3炮台,之后去KO掉妲己,庆次会以伏兵身分出现在本阵,再回头KO他,我ㄧ共花了6分钟左右,贵重物品讯息出现道具名"神行符"取得关卡:OR吴传小牧长手之战取得条件:在我方有任何武将败亡前救出孙坚.孙权流程,不要管上面的敌人,直接就迅速往孙坚他们那座城过去,进城之后,压制那座城(清光城里武将),只要在这期间没有我方武将被KO,贵重物品讯息出现道具名"翡翠"取得关卡:OR蜀传长谷堂之战取得条件:快速救出月英流程:超简单的一个道具取得法,就快速去就月英即可,救出月英,会出现伏兵,清光之后,贵重物品讯息出现,这物品,应该很多人随便玩就打出来了道具名"琥珀"取得关卡:OR魏传天水之战取得条件:守护住东.西.中央寨流程: ㄧ开始先守护住中央寨(就清光所有会攻击中央寨的武将),之后以此类推去守住东西2寨,东寨比较烦,会出现一个伏兵黄盖,清光之后,等东西寨长各自说出寨安全的讯息,贵重物品讯息出现道具名"黑曜石"取得关卡:OR战国本能寺之战取得条件:完成灭火事件流程:很烦的一关,地图也有点复杂,大家要有点耐心, ㄧ开始先去就"假"曹操,之后他会变成妲己,KO她会发生火灾事件,之后信长会派出一个武将出来灭火,玩家就跟着他,帮他开路让他到指定的地点,最后就会出现灭火事件,贵重物品讯息出现先更新到这,有时间再更新对了,跟大家说ㄧ下,戏剧模式第一关"大阪城之战",P2版是要刘.曹.权3人熟练度50,这次Z 放宽标准,只要这三人熟练度有到20即可。
《无双大蛇Z》极难模式全素材入手法及相应注意点一览游侠会员:什么义弘(原创撰写)1、黑曜石:战国2章“本能寺之战”/v_show/id_XMTM4MDUyNzc2.html流程:灭火成功距离掩护滝川一益灭火信息不超过5分钟注意点:不要烤太久的火,Z里火烧的威力还是很大的。
2、翡翠:蜀2章“长谷堂之战”/v_show/id_XMTM4MDU3MTE2.html流程:距离开始不超过7分钟月英救援成功注意:打完注意月英走向即可,别来个月英战死就得不偿失了。
3、琥珀:魏2章“天水之战”/v_show/id_XMTM4MDU5NTky.html流程:完成西方、中央、东方敌军歼灭事件。
注意:速度快点就行,两边的宅武将极易败走。
4、莹石:吴2章“长坂之战”/v_show/id_XMTM4MDY1OTg4.html流程:阻止火计(击破島左近和工作兵長)阻止甘宁出航亲自击破凌統、七里頼周,击破甘寧注意:杀将效率一定要高5、金:战国3章“九州之战”/v_show/id_XMTM4MDY4NDky.html流程:距离开始不超过12分钟亲自击破張角、阿国、小喬注意:按照张角-阿国-小乔的顺序来,12分很充裕。
6、玛瑙:蜀5章“吴郡之战”/v_show/id_XMTM4MjY3MDQ4.html流程:距离开始不超过10分钟完成三处伏兵看破(诸葛亮未出现的前提下,左方:紧跟兵卒中央:击破兵卒右方:击破箭塔中隐藏的4个兵卒)。
注意:三个空城注意如何识别伏兵就行了。
7、金刚石:战国6章“樊城之战”/v_show/id_XMTM4MjY5MDQ4.html流程:距离开始不超过7分钟击破張郃及水门内敌武将完成水门事件注意:无8、孔雀石:魏4章“夷陵之战”/v_show/id_XMTM4MjcwOTY0.html流程:距离庞統向石兵八陣撤退不超过3分钟亲自击破庞统注意:庞统好杀,八阵图却不好走,把小地图记熟,或去蛇传再临章节里的夷陵里面八阵多走走。
《⽆双⼤蛇Z》素材全⼊⼿⽅法都是个⼈获得⽅法有偏差的地⽅还请见谅:蜀势⼒翡翠.蜀⼆章长⾕堂之战条件迅速救出被困武将5分钟内救出⽉英.妲⼰说完话贵重物品出现在左⾯玛瑙.蜀5章吴君之战条件迅速看穿敌⼈所有伏兵开始先去右下岩台打破4个⼸箭⽊塔伏兵出现(每打坏⼀座⽊塔会出现⼀队敌兵要都击破伏兵才会出现).之后从左⾯门出去去中间岩台击⾥⾯有个敌兵把他击破伏兵出现.最后去左⾯岩台⾥⾯⼀个我⽅可疑⼠兵⼀直跟他跑伏兵救会出现贵重物品出现在中间岩台左侧(伏兵杀不杀都⾏我都是在5分钟内完成过了不知道⾏不⾏没试过)红⽟.蜀7章江户城之战条件迅速击破2名勇将只要快速击杀张飞和关⽻救⾏贵重物品出现在地图右下的抛点兵长那了定风珠.蜀10章杂贺之战条件作战迅速成功开始先往右边岩台也就是东台杀过去然后迅速压制.等⼀会援兵出现然后魏延会去中间岩台⽤⽕计你要先把⼩兵清理掉不然之要有⼀个敌兵魏延都会停下另外⼀队伏兵位置是你刚开始的地⽅要快速清掉时间不能超过5分钟魏延进⼊中间岩台⼀会贵重物品出现在东岩台也就是刚开始压制的地⽅神⽓环.蜀11章长筱之战条件迅速打开城门开始先快速解决第⼀阵武将.第⼆阵武将.第三阵武将.之后去北岩台清理伏兵(没出现的话等⼀会.主要杀2个武将)杀完之后援军到来.之后东岩⼤门打开别的先不要管迅速把貂禅击破等⼀会贵重物品出现就在貂禅不远处(我是10分钟之内完成过了时间有没有不知道没试过)混天绫.蜀13章葭萌关之战张辽死之前击破孙猴⼦开始先把三路的武将和董卓杀了然后等⼀会张辽会出现在看破3个妖术兵长.击破3个妖术兵长(不是你击破的也可以)之后会出先孙猴⼦的分⾝随便杀⼀个开门进去杀孙猴⼦的真⾝杀死之后等他们废话⼀会贵重物品出现在孙猴⼦不远处全程10分钟左右.)佛⽯的钵.蜀终章五丈原之战条件.迅速使作战成功,然后击破妖魔及其⼿下开始先击破左⾯的4个武将修陀.风⿁.司马懿.陰摩羅⿁.之后在击破右边的⽔⿁.野槌.⾦⿁.隐形⿁.外带兵长和2个妖术也杀掉(妖术兵长是不是都你杀的⽆所谓.伊达出现后⽆视他)之后就帮太公望清理敌兵.这样太公望到城下直接开门.开门之后直接杀向妲⼰击破后.在去击破卑弥呼.贵重物品出现在⼤蛇边上全程6分钟开门2到3分钟击破妲⼰和卑弥呼蜀传终琥珀.魏2章天⽔之战条件防御岩台成功开始先击破西边防御点的武将之后击破东防御点的武将击破之后黄盖会出现也击破.之后在去击破中间武将然后在去中岩击破明智光秀.在去击破西岩的武将贵重物品出现在地图右上⾓孔雀⽯.魏4章夷陵之战条件迅速击破敌⼈隐藏武将开始随便打打.等⼯作兵出现后迅速击破之就等庞统刚进⼊⼋阵图追上去击破后贵重物品出现在⼋阵图内在庞统所在的岩台南⼊⼜进⼊⼋阵图最左⾯的路⼀直⾛就能看见青⽟.魏7章⼭崎之战条件迅速将⼤筒占为⾃军所有开始直接杀向诸葛亮途中有⼀个武将直接杀死之后直接击破诸葛亮贵重物品出现在右下⾓的岩台⾥⽩⽟环.魏10章汜⽔关之战条件与猛将2⼈⼀起使作战成功,迅速击破敌军师开始快速清理敌兵和武将还兵长给夏侯渊快速⾏⾛的机会之后风魔出现快速击破和清理忍者兵.当夏侯渊到达地点后马上去救援夏侯惇别让他死了武将都杀清理完的时候吕布也该出城了.吧管吕布直接杀陈宫击破后贵重物品出现在吕布所在的城外(建议如果兵器没有天舞或是没有长兵器的满级的武将还是过最低难度.夏侯渊要在5分钟之内到达地点因为夏侯惇只能坚持5到6分钟就要挂掉⽽且夏侯惇周围的5到6个敌武将都是带觉醒和⽃⽓还⼀刚直效果弄不好你就要挂掉)风⽕轮魏11章贱岳之战使名族成为⼰⽅阵营,⾃⼰击破所有敌⼈兵器开始先压制中央岩台途中击破3名武将和所有虎头车然后去右下清理袁谭下⽅的敌兵和兵长(袁谭门外的武将不要杀)完成后等⼀会苟攸会去说服袁谭之后等⼀会袁绍会派姜维送信要迅速击破姜维之后假姜维出现说服袁熙贵重物品出现在中央岩台青龙胆魏14章邪马台之战迅速阻⽌敌⼈炮击,击破倾奇者先随便杀武将等出现压制⼤筒信息的时候迅速压制中间会出现伏兵全部击破会出现浅井究姜维的动画之后还会说他带来援军在右下⾓不过妲⼰在那封锁先过去杀死3名后出现的武将之后前⽥出现破之贵重物品出现前⽥左⾯⽕⿏的⽪⾐魏终章官渡之战迅速使作战成功,然后快速击破可怜的敌将开始先遇兵杀兵.遇将杀将直接杀到伊达所在的城外先不进杀到正门把正门清理⼲净在进城杀掉伊达压制⼤筒之后帮助3个前岩的武将防御前岩击破敌武将之后前⽥庆次会冲击本阵过去击破前⽥和另外2个武将等⼀会(时间有可能很长别急)曹操会发动三段射击.帮助武将我们⽅武将杀掉司马懿.⼤蛇会掉动主⼒.卑弥呼出现在地图右下2分钟内击破贵重物品出现在⼤蛇的城⾥%{p a g e-b r e a k|1|p a g e-b r e a k}%魏传终萤⽯.吴2章长坂之战条件击败敌⼈的所有策略开始直奔凌统伏兵那去解决途中的武将.击破凌统后杀向岛左近将⼯作兵长和岛左近击破⼀会陆逊会派⽢宁去偷袭本阵阻⽌⽢宁将⽢宁击破贵重物品出现在左上⾓⽔晶.吴4章⼤阪城之战条件迅速解救被囚武将们救完孙坚他会要求去另外2个武将⼀个在关着孙坚对⾯的⼆楼⾥⼀个在西⾯的岩台⾥救出2个贵重物品出现忘了在哪了⾃⼰看吧阴阳珠吴10章⾦崎之战董卓出现为⽌击破1500⼈开始先随便杀等出现⽯川五右卫门的信息后直接击破他等⼀会出现⼩乔去引诱董卓的信息帮助⼩乔引诱董卓(⼲掉阻挡⼩乔的武将和敌兵)董卓出现后贵重物品出现在地图坐下⾓.(我也没杀到1500也救杀到800左右救出了看来条件⼀点⽑病呵呵)勾⽟.吴11章南中之战条件使作战成功,迅速击破凤雏开始先边杀边听他们废话等孟获⾏动的时候在快速向前杀帮助孟获潜伏成功之后击破曹仁为⾸的武将然后黄祖进军孟获这时会放⽕快速击破黄祖和敌兵(没放⽕的话等⼀会放⽕在杀黄祖)帮助孟获前往第⼆个潜伏点这时会有伏兵统统杀掉孟获潜伏后庞统出现在敌武将最多的⾥⾯快速找到孟获击破之后等孟获第⼆次⽕计成功贵重物品出现.从开始到杀庞统要在7分钟内完成第⼆次⽕计不在范围内⽩虎⽛.吴14章阳平关之战条件⼀边保护全部⼰⽅,⼀边迅速击破敌⼈的先⼿和妖魔开始先把中间的三个武将解决之后地图会看不见在敌⽅门前⼀个妖术兵长击破就好了之后将敌⽅城⾥的4个武将加上伏兵⼀个6个武将都解决掉后貂蝉出现2分钟内击破贵重物品出现(如果没出等⼀会期间我⽅不能有武将败退)燕的⼦安贝.吴终章条件迅速压制祭坛,然后快速击破敌⼈有名武将先杀船上的武将等援军到了之后通过左下⽅去祭坛将武将全部击破压制祭坛然后会带船上将复活的武将杀掉等第⼆次援军到了之后直接杀掉前⽥庆次和妲⼰贵重物品出现吴传终战国势⼒⿊曜⽯.战国2章本能寺之战条件迅速灭⽕这章简单按着给的提⽰救完曹操后起⽕先将周瑜击破让在将曹操周围的伏兵击破然后就是东边和陈澜⼀起的武将击破贵重物品出现⾦.战国3章九州之战条件⼀定时间内击破张⾓、⼩乔、阿国这章更简单破张⾓、⼩乔、阿国贵重物品出现⾦刚⽯战国6章樊城之战条件迅速降低⽔位开始随便杀⼀个武将.敌⽅就会前线退兵.之后直接向左上⽅的⽔门杀去.等到曹丕加重⽔门防御时直接杀进去击破张郃为⾸的武将出现⽔位降下的动画贵重物品出现定海珠战国10章翼洲之战条件迅速击破敌⼈增援及敌⼈伏兵依次击破黄泉军.修陀.混沌.猪饨蛇.铁⿏.佐佐⽊⼩次郎.仙狸.攫猿.风⿁.蜈蚣.猩猩之后贵重物品出现⽞武甲.战国15章⽩帝城之战条件迅速使军神、魔王、太阁分别从三个⽅向突⼊敌城开始先帮助丰⾂秀吉将董卓为⾸的武将和⼩兵清理⼲净.之后去帮助上杉谦信到达⽩帝城城门.在去帮助丰⾂秀吉进⼊⽩帝城(信长不⽤帮这Y很猛⾃⼰带兵先杀进城⾥了)然后⾃⼰进⼊⽩帝城贵重物品出现龙の⾸の⽟:战国终章关原之战条件迅速使作战成功,然后击破敌⼈有名武将开始直接杀向松尾岩台将岩台压制之后去击破⽚仓压制⼤筒在去击破伊达压制⼤筒全都压制后去击破猩猩(这时前⽥庆次会带兵奇袭先不要管他)⼤门开了之后直接击破妲⼰.在回本阵击破前⽥庆次和⼏个武将等⼀会贵重物品出现远吕志势⼒吸魂沙远2章成都之战条件突破⼤门后迅速击破敌军师开始进城之后迅速击破2个武将清理⼩兵等会在城⾥出现⼯作兵长击破城门开启出城之后击破2个武将成都⼤门开启进城直接击破诸葛亮贵重物品出现朱雀翼远4章合肥之战条件迅速使作战成功,快速击破猛将开始先把伏兵凌统⼲掉清完之后回到桥那清理⼩兵等⼯作兵长过桥⼀会桥对⾯会出现张辽等⼏个武将先不要管只清理给阻⽌⼯作兵长的敌兵和武将⼯作兵长炸桥估计要要3分钟左右炸完桥在清理张辽等武将贵重物品出现蓬菜の⽟の枝远7章三⽅原之战条件迅速发动法术,然后击破敌⼈有名武将先清理开始的武将之后回本阵等妖术兵长出现后和妖术兵长⼀起⾛给妖术兵长清理敌兵和武将妖术兵长到了兵粮库外之后迅速击破兵粮库的武将压制兵粮库之后出现缩地成⼨远军出现在兵粮库完成后去击破森兰丸和森可成贵重物品出现(妖术兵长发动缩地成⼨要在10分钟之内)完~~~·以上都是个⼈的获得素材⽅法有可能⽅法有些偏差但确实能刷出来素材个⼈认为素材⼤概是能⽆限刷的我记得我没有把故事模式通关的时候去刷素材还是能得到的通关之后虽然素材能刷出来但是得不到所以我认为想刷素材还是留⼏章图试试这也是我个⼈看法没试过不知道⾏不⾏毕竟全部都打通关了不容易很累的呵呵不知道哪位朋友试下试过之后⾏不⾏告诉我声 逗游⽹——中国2亿游戏⽤户⼀致选择的”⼀站式“游戏服务平台。
缺少什么素材就要快一点补全1、黑曜石:战国2章“本能寺之战”着火灭火备注:发生火灾事件后,保护泷川一益到指定的地点,就会出现灭火事件2、翡翠:蜀2章“长谷堂之战”开始后8分钟内救出月英3、琥珀:魏2章“天水之战”己方三个据点没有被攻破的情况下击破地图上的所有敌将4、莹石:吴2章“长坂之战”破坏敌军的所有计策备注:击破凌统为首的伏兵;工作部队出现(出现两次)后未到达己方本阵时击破,之后击破岛左近,甘宁移动后将其击破。
5、金:战国3章“九州之战”开始后12分钟内击破张角、小乔和阿国6、玛瑙:蜀5章“吴郡之战”开始后10分钟内看破三处伏兵备注:1下方的空城拆塔灭兵;2西边的空城跟踪西北角的奇怪的己方士兵;3北边的空城击破一个西北角落单的敌兵。
7、金刚石:战国6章“樊城之战”开始后7分钟内樊城水位下降(击破张郃)8、孔雀石:魏4章“夷陵之战”开始后7分钟内玩家亲自击破庞统9、水晶:吴4章“大阪城之战”开始后12分钟内救出孙坚、可儿才藏(在楼到另一边,要在1楼别的门上去)和蒋钦10、青玉:魏7章“山崎之战”开始后5分钟内制压天王山(击破诸葛亮)11、红玉:蜀7章“江户城之战”开始后10分钟内玩家亲自击破关羽和张飞12、神形符:吴7章“小牧长久手之战”己方无人败走的情况下救出孙坚和孙权13、定海珠:战国10章“冀州之战”开始后10分钟内击破浑沌、猪豚蛇、铁鼠、佐佐木小次郎、攫猿、蜈蚣佬和风鬼。
备注:浑沌、猪豚蛇、铁鼠必须在其出现后3分钟内击破。
14、定风珠:蜀10章“杂贺之战”开始后一定时间内魏延到达中央砦放火备注:中央砦的敌将不可全部击破15、白玉环:魏10章“汜水关之战”放火成功后(护送夏侯渊到山洞下面)玩家亲自击破陈宫。
备注:中央地区带斗气状态的敌将不可全部击破16、阴阳珠:吴10章“金崎之战”开始后一定时间内玩家亲自击破石川五右卫门,之后保护小乔引出董卓后出现贵重物品。
17、吸魂砂:远吕智2章“成都之战”先压制南砦,之后击破工作兵长,再干掉诸葛亮即可18、混天绫:蜀13章“葭萌关之战”张辽未败走的情况下玩家亲自击破孙悟空本体,毒雾发生之后出现。