无双大蛇Z炼成素材图表+文字详解
- 格式:doc
- 大小:184.00 KB
- 文档页数:12
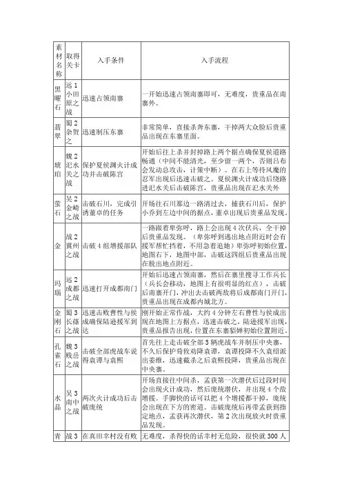
取得关卡:OR战国本能寺之战取得条件:完成灭火事件流程:很烦的一关,地图也有点复杂,大家要有点耐心,ㄧ开始先去救"假"曹操,之后他会变成妲己, KO她会发生火灾事件,之后信长会派出一个武将出来灭火,玩家就跟着他,帮他开路让他到指定的地点, 最后就会出现灭火事件,贵重物品出现。
取得关卡:OR蜀传长谷堂之战取得条件:快速救出月英流程,开始后先去和杂贺孙市会和,他会让你帮忙清掉他身边的敌将,清完门就开了,然后就直奔月英那,顺路杀杀妖术兵长,打破关押月英的牢笼,贵重物品讯息出现。
取得关卡:OR魏传天水之战取得条件:守护住东.西.中央砦流程:ㄧ开始先守护住中央砦(就清光所有会攻击中央砦的武将),之后以此类推去守住东西2砦, 先去清西砦在去东砦东砦比较烦,会出现一个伏兵黄盖,清光之后,等东西砦长各自说出砦安全的讯息,贵重物品讯息出现,这关3个砦长不能阵亡且都得报出本砦危险解除才出贵重物品信息,如果没有请等等,别急,这关没时间限制,要有耐心。
取得关卡:OR吴传长板之战取得条件:保护光驱敌军计策流程:开始时先往中间清过去,陆逊会发动伏兵,击破伏兵(凌统),之后就去破岛左近,等一阵子,陆逊会发动造桥计谋,会出现一个工作兵长在中间,在他没有成功铺桥之前KO他, 并完成阻止甘宁突袭事件,贵重物品讯息出现取得关卡:OR战国九州之战取得条件:迅速击破阿国.小乔.张角流程:开始后12分钟内击破张角、小乔和阿国,小乔开门比较麻烦,为了节省时间,先灭张角、阿国,在灭小乔。
取得关卡: OR蜀传吴郡之战取得条件:看破伏兵,并速击倒流程:开始后10分钟内看破三处伏兵,ㄧ开始先往下进军等待讯息,在第一批伏兵出现时,真田幸村会说要玩家去3个空城巡查,先到下方空城,会有叫你推倒所有的弓箭台,并清光弓箭台上掉下来的小兵,清光之后,第一批伏兵会现身,击破后,到左方的城,角落会发现一个单独的我方小兵,会出现讯息,跟着他(有点耐心,他会绕来绕去的...),他会引出第2批伏兵,击破后,到上方的空城,角落有一个单独的敌方小兵,击破他,最后一批伏兵便会出现,击破之后,贵重物品讯息便会出现,3个城池无顺序,只要看破伏兵即可。
蜀国:赵云:S级武器配置:飞龙,顽强,金甲:炎,雷,阳,斩,生,活,风,神。
金甲,赋活,飞龙或天阵:雷,阳,斩,生,活,风,分,神。
特级配置:关羽:S级武器配置:弯曲,赋活,金甲:炎,冰,雷,阳,斩,生,活,风。
飞龙,金甲,赋活:炎,冰,雷,阳,斩,风,分,神。
特级配置:5张飞:A级武器配置:金甲,赋活,天阵:冰,雷,阳,斩,活,风,分,神(8)。
特级配置:4马超:SS武器配置:飞龙,金甲,自选:炎,冰,雷,阳,斩,活,风,分。
炎,冰,雷,阳,斩,风,分,神。
特级配置:5诸葛亮:A级武器配置:金甲,顽强,飞龙:冰,雷,阳,斩,活,风,分,神。
特级:5刘备:武器配置:顽强,赋活,天活或天阵:炎,冰,雷,阳,斩,活,风,分。
特级:3黄忠:S武器配置:顽强,金甲,赋活:雷,阳,斩,生,活,破,勇,极。
炎,雷,阳,斩,生,活,风,神。
特级:3姜维:A~S武器配置:顽强,金甲,赋活:炎,雷,阳,斩,活,风,分,神。
炎,冰,雷,阳,斩,生,活,风。
特技:2魏延:A武器配置:金甲,赋活,天活或天阵:炎,冰,雷,阳,斩,风,分,神(7)。
特技:1庞统:S武器配置:金甲,顽强,赋活:炎,冰,雷,阳,斩,活,分,神(7)。
特技:2月英:S武器配置:顽强,金甲,赋活:雷,阳,斩,生,活,风,分,神。
炎,雷,阳,斩,生,活,风,神。
特技:3用法:R4,R6,C1够了。
她的普方够快,出R6不难。
女版电风扇无须多言。
关平:SS武器配置:天阵,赋活,天活或金甲:炎,冰,雷,阳,斩,生,活,风。
(未配置)特技:4星彩:S武器配置:顽强,金甲,飞龙:炎,冰,雷,阳,斩,风,分,神(4)。
特技:1----------------------------------------------------------------------------------------------------------------------------魏夏侯惇:S武器配置:顽强,金甲,飞龙:炎,冰,雷,阳,斩,活,风,神。
都是个人获得方法有偏差的地方还请见谅:蜀势力翡翠.蜀二章长谷堂之战条件迅速救出被困武将5分钟内救出月英.妲己说完话贵重物品出现在左面玛瑙.蜀5章吴君之战条件迅速看穿敌人所有伏兵开始先去右下岩台打破4个弓箭木塔伏兵出现(每打坏一座木塔会出现一队敌兵要都击破伏兵才会出现).之后从左面门出去去中间岩台击里面有个敌兵把他击破伏兵出现.最后去左面岩台里面一个我方可疑士兵一直跟他跑伏兵救会出现贵重物品出现在中间岩台左侧(伏兵杀不杀都行我都是在5分钟内完成过了不知道行不行没试过)红玉.蜀7章江户城之战条件迅速击破2名勇将只要快速击杀张飞和关羽救行贵重物品出现在地图右下的抛点兵长那了定风珠.蜀10章杂贺之战条件作战迅速成功开始先往右边岩台也就是东台杀过去然后迅速压制.等一会援兵出现然后魏延会去中间岩台用火计你要先把小兵清理掉不然之要有一个敌兵魏延都会停下另外一队伏兵位置是你刚开始的地方要快速清掉时间不能超过5分钟魏延进入中间岩台一会贵重物品出现在东岩台也就是刚开始压制的地方神气环.蜀11章长筱之战条件迅速打开城门开始先快速解决第一阵武将.第二阵武将.第三阵武将.之后去北岩台清理伏兵(没出现的话等一会.主要杀2个武将)杀完之后援军到来.之后东岩大门打开别的先不要管迅速把貂禅击破等一会贵重物品出现就在貂禅不远处(我是10分钟之内完成过了时间有没有不知道没试过)混天绫.蜀13章葭萌关之战张辽死之前击破孙猴子开始先把三路的武将和董卓杀了然后等一会张辽会出现在看破3个妖术兵长.击破3个妖术兵长(不是你击破的也可以)之后会出先孙猴子的分身随便杀一个开门进去杀孙猴子的真身杀死之后等他们废话一会贵重物品出现在孙猴子不远处全程10分钟左右.)佛石的钵.蜀终章五丈原之战条件.迅速使作战成功,然后击破妖魔及其手下开始先击破左面的4个武将修陀.风鬼.司马懿.陰摩羅鬼.之后在击破右边的水鬼.野槌.金鬼.隐形鬼.外带兵长和2个妖术也杀掉(妖术兵长是不是都你杀的无所谓.伊达出现后无视他)之后就帮太公望清理敌兵.这样太公望到城下直接开门.开门之后直接杀向妲己击破后.在去击破卑弥呼.贵重物品出现在大蛇边上全程6分钟开门2到3分钟击破妲己和卑弥呼蜀传终xx势力琥珀.xx2xx天水之战条件防御岩台成功开始先击破西边防御点的武将之后击破东防御点的武将击破之后黄盖会出现也击破.之后在去击破中间武将然后在去中岩击破明智光秀.在去击破西岩的武将贵重物品出现在地图右上角孔雀石.魏4章夷陵之战条件迅速击破敌人隐藏武将开始随便打打.等工作兵出现后迅速击破之就等庞统刚进入八阵图追上去击破后贵重物品出现在八阵图内在庞统所在的岩台南入口进入八阵图最左面的路一直走就能看见青玉.魏7章山崎之战条件迅速将大筒占为自军所有开始直接杀向诸葛亮途中有一个武将直接杀死之后直接击破诸葛亮贵重物品出现在右下角的岩台里白玉环.魏10章汜水关之战条件与猛将2人一起使作战成功,迅速击破敌军师开始快速清理敌兵和武将还兵长给夏侯渊快速行走的机会之后风魔出现快速击破和清理忍者兵.当夏侯渊到达地点后马上去救援夏侯惇别让他死了武将都杀清理完的时候吕布也该出城了.吧管吕布直接杀陈宫击破后贵重物品出现在吕布所在的城外(建议如果兵器没有天舞或是没有长兵器的满级的武将还是过最低难度.夏侯渊要在5分钟之内到达地点因为夏侯惇只能坚持5到6分钟就要挂掉而且夏侯惇周围的5到6个敌武将都是带觉醒和斗气还一刚直效果弄不好你就要挂掉)风火轮魏11章贱岳之战使名族成为己方阵营,自己击破所有敌人兵器开始先压制中央岩台途中击破3名武将和所有虎头车然后去右下清理袁谭下方的敌兵和兵长(袁谭门外的武将不要杀)完成后等一会苟攸会去说服袁谭之后等一会袁绍会派姜维送信要迅速击破姜维之后假姜维出现说服袁熙贵重物品出现在中央岩台青龙胆魏14章邪马台之战迅速阻止敌人炮击,击破倾奇者先随便杀武将等出现压制大筒信息的时候迅速压制中间会出现伏兵全部击破会出现浅井究姜维的动画之后还会说他带来援军在右下角不过妲己在那封锁先过去杀死3名后出现的武将之后前田出现破之贵重物品出现前田左面火鼠的皮衣魏终章官渡之战迅速使作战成功,然后快速击破可怜的敌将开始先遇兵杀兵.遇将杀将直接杀到伊达所在的城外先不进杀到正门把正门清理干净在进城杀掉伊达压制大筒之后帮助3个前岩的武将防御前岩击破敌武将之后前田庆次会冲击本阵过去击破前田和另外2个武将等一会(时间有可能很长别急)曹操会发动三段射击.帮助武将我们方武将杀掉司马懿.大蛇会掉动主力.卑弥呼出现在地图右下2分钟内击破贵重物品出现在大蛇的城里xxxx势力萤石.吴2章长坂之战条件击败敌人的所有策略开始直奔凌统伏兵那去解决途中的武将.击破凌统后杀向岛左近将工作兵长和岛左近击破一会陆逊会派甘宁去偷袭本阵阻止甘宁将甘宁击破贵重物品出现在左上角水晶.吴4章大阪城之战条件迅速解救被囚武将们救完孙坚他会要求去另外2个武将一个在关着孙坚对面的二楼里一个在西面的岩台里救出2个贵重物品出现忘了在哪了自己看吧阴阳珠吴10章金崎之战董卓出现为止击破1500人开始先随便杀等出现石川五右卫门的信息后直接击破他等一会出现小乔去引诱董卓的信息帮助小乔引诱董卓(干掉阻挡小乔的武将和敌兵)董卓出现后贵重物品出现在地图坐下角.(我也没杀到1500也救杀到800左右救出了看来条件一点毛病呵呵)勾玉.吴11章南中之战条件使作战成功,迅速击破凤雏开始先边杀边听他们废话等孟获行动的时候在快速向前杀帮助孟获潜伏成功之后击破曹仁为首的武将然后黄祖进军孟获这时会放火快速击破黄祖和敌兵(没放火的话等一会放火在杀黄祖)帮助孟获前往第二个潜伏点这时会有伏兵统统杀掉孟获潜伏后庞统出现在敌武将最多的里面快速找到孟获击破之后等孟获第二次火计成功贵重物品出现.从开始到杀庞统要在7分钟内完成第二次火计不在范围内白虎牙.吴14章阳平关之战条件一边保护全部己方,一边迅速击破敌人的先手和妖魔开始先把中间的三个武将解决之后地图会看不见在敌方门前一个妖术兵长击破就好了之后将敌方城里的4个武将加上伏兵一个6个武将都解决掉后貂蝉出现2分钟内击破贵重物品出现(如果没出等一会期间我方不能有武将败退)燕的子安贝.吴终章条件迅速压制祭坛,然后快速击破敌人有名武将先杀船上的武将等援军到了之后通过左下方去祭坛将武将全部击破压制祭坛然后会带船上将复活的武将杀掉等第二次援军到了之后直接杀掉前田庆次和妲己贵重物品出现xx战国势力xx.战国2xxxx之战条件迅速灭火这章简单按着给的提示救完曹操后起火先将周瑜击破让在将曹操周围的伏兵击破然后就是东边和陈澜一起的武将击破贵重物品出现金.战国3章九州之战条件一定时间内击破张角、小乔、阿国这章更简单破张角、小乔、阿国贵重物品出现xx战国6xxxx之战条件迅速降低水位开始随便杀一个武将.敌方就会前线退兵.之后直接向左上方的水门杀去.等到曹丕加重水门防御时直接杀进去击破张郃为首的武将出现水位降下的动画贵重物品出现定海珠战国10章翼洲之战条件迅速击破敌人增援及敌人伏兵依次击破黄泉军.修陀.混沌.猪饨蛇.铁鼠.佐佐木小次郎.仙狸.攫猿.风鬼.蜈蚣.猩猩之后贵重物品出现玄武甲.战国15章白帝城之战条件迅速使军神、魔王、太阁分别从三个方向突入敌城开始先帮助丰臣秀吉将董卓为首的武将和小兵清理干净.之后去帮助上杉谦信到达白帝城城门.在去帮助丰臣秀吉进入白帝城(信长不用帮这Y很猛自己带兵先杀进城里了)然后自己进入白帝城贵重物品出现龙の首のxx:战国终章关原之战条件迅速使作战成功,然后击破敌人有名武将开始直接杀向松尾岩台将岩台压制之后去击破片仓压制大筒在去击破伊达压制大筒全都压制后去击破猩猩(这时前田庆次会带兵奇袭先不要管他)大门开了之后直接击破妲己.在回本阵击破前田庆次和几个武将等一会贵重物品出现远xx势力吸魂沙远2章成都之战条件突破大门后迅速击破敌军师开始进城之后迅速击破2个武将清理小兵等会在城里出现工作兵长击破城门开启出城之后击破2个武将成都大门开启进城直接击破诸葛亮贵重物品出现朱雀翼远4章合肥之战条件迅速使作战成功,快速击破猛将开始先把伏兵凌统干掉清完之后回到桥那清理小兵等工作兵长过桥一会桥对面会出现张辽等几个武将先不要管只清理给阻止工作兵长的敌兵和武将工作兵长炸桥估计要要3分钟左右炸完桥在清理张辽等武将贵重物品出现蓬菜の玉の枝远7章三方原之战条件迅速发动法术,然后击破敌人有名武将先清理开始的武将之后回本阵等妖术兵长出现后和妖术兵长一起走给妖术兵长清理敌兵和武将妖术兵长到了兵粮库外之后迅速击破兵粮库的武将压制兵粮库之后出现缩地成寸远军出现在兵粮库完成后去击破森兰丸和森可成贵重物品出现(妖术兵长发动缩地成寸要在10分钟之内)。
无双大蛇这边我推荐先玩蜀国,初始武将即可使用赵云。
有人会说战国初期可以使用明智光秀,R1有多赖大家都知道;吴国有服部半藏,EX技扣血量逆天(就连反击都可以打掉很多血),怎么不先玩那两国?答案就是,那些都是过去,在Z里面的大部分R技全都被弱化,明智光秀的R1对武将取消了僵直(周泰也是,但是周泰的C技要比明智光秀的好用一些),服部半藏的EX技也几乎就看得见出招加速。
估计原因就是原来好大部分玩家不喜欢使用天舞的关系吧。
第一章结束就会加入立花誾千代(再临的初始武将),这是游戏最早可以得到的万能型武将,强力推荐(建议把存储经验全给她)。
她的C5是正面的范围浮空技能(这个雷球在以后特技多了的时候,扣血量相当实在,打大蛇就只用了这个,他就一直中招倒地,根本爬不起来),C6是360度群晕技能。
再推荐一套连击:C5把敌人浮空,敌人落地前接12口,前期的武将一行血,基本就空了。
她的R1技能也可以打掉武将很多血,还会提供大概15-20秒的增益(增加攻击力和范围),买一赠一,相当实惠。
有了天舞之后,加上旋风和神速(神速最好别过5,不然手指吃苦),平砍即可搞定一切关卡。
第二章过后还会加入月英,也是好用的武将,C1(要连按△)刷兵还是对将都很实用,对武将时掌握好距离,一次最多可以打掉半血。
装了天舞之后,在难しい模式下,可以秒一般的武将。
有了这三个人,蜀国的任务就没什么难点了。
这时就有一些存储经验和强化特技,再来进行其他国的任务就变得简单了。
------------------------------------------------------魏国,前期可以用一下张辽,推荐技能C3、C4。
张辽的攻击力是不错的,就是范围有点郁闷。
想当年我玩三国无双OL的时候,用了好久的钩镰刀,虽说不是高手,但是,刀下鬼也是有很多的,呵呵。
之后在魏3章外传打出宁宁:「冀州讨伐战」宁宁的2个分身出现后4分钟内将其击破。
宁宁的速度比女忍慢一些,比较好控制,C技有点少,但是都很好用。
下面给出各国流程及出现的武将蜀国初期可使用之武将:蜀-刘备、关羽、张飞、星彩吳-孙尚香战2-服部半藏、今川义元、本多忠胜、稻姬、德川家康关卡难度入手武将石亭之战1星左慈、太公望杂贺之战2星赵云、魏延长筱之战2星陆逊五行山之战3星明智光秀、嘉拉夏葭萌关之战3星张辽小谷城之战4星诸葛亮、月英古志城之战4星无五丈原之战5星卑弥呼魏国初始可使用人物魏:曹操、典韦、张郃战1:くのいち他:女媧关卡难度入手武将司州之战1星无汜水关之战2星夏侯惇、夏侯渊贱岳之战2星太史慈、袁绍、姜维冀城之战3星前田利家、杂贺孙市小牧长久手之战3星甄姬、庞统、曹丕、曹仁邪马台之战4星阿市、浅井长政潼关之战4星织田信长、石田三成、柴田胜家官渡之战5星孙悟空吴国初始可使用人物吴-孙坚、孙权、黄盖、周泰、凌统战1-阿国战2-森兰丸战3-立花誾千代、长宗我部元亲关卡难度入手武将濡须口之战1星源义经金崎之战2星周瑜、小乔、石川五佑卫门南中之战2星孟获、祝融严岛之战3星孙策、大乔桶狭间之战3星许褚、庞德阳平关之战4星马超山崎之战4星无赤壁之战5星貂禅、吕布战国初始可使用人物蜀-黄忠、关平魏-徐晃战2-岛左近战3-岛津义弘、宮本武藏关卡难度入手武将楼桑村之战1星张角冀州之战2星真田幸村、武田信玄、佐佐木小次郎长谷堂救出战2星上杉谦信、直江兼续、伏犧长阪之战3星司马懿凉州之战3星吕蒙、甘宁虎牢关之战4星织田信长、浓姬、丰臣秀吉、宁宁白帝城之战4星无关原之战5星平清盛难度入手武将小田原城之战1星前田庆次、风魔小太郎成都之战2星诸葛亮川中岛之战2星无合肥之之战3星孙尚香.孙权.孙策.大乔.周泰江户城之战3星伊达政宗、服部半藏、稻姬、德川家康夷陵之战4星无三方原之战4星无火河之战5星无注:部分人物出现关卡并不只限定于1关百目目鬼(只限对战模式及生存模式使用):贵重品素材入手5个牛鬼(只限对战模式及生存模式使用):贵重品素材入手25个真·远吕智:故事模式及戏剧模式全关卡过关(难度随意)戏剧模式中无法更换使用武将,出现条件目前未明确,欢迎大家补充个人猜测:可能与壁纸的收集率有关编号战斗难度使用武将出现条件1 大阪城之战5星曹操,刘备,孙权2 樊城之战5星织田信长、丰臣秀吉、德川家康3 合肥新城之战1星诸葛亮、周瑜、武田信玄4 严岛突破战1星赵云、真田幸村、岛津义弘5 祁山之战1星关羽、徐晃、上杉谦信6 小田原城决战5星关羽、夏侯惇、呂蒙7 吴郡之战1星姜维、陆逊、岛左近8 邪马台决战5星前田庆次、呂布、本多忠胜9 荊州之战1星曹仁、孙坚、柴田胜家10 新城之战2星典韦、周泰、森兰丸初期既可使用11 南中救出战1星马超、浅井长政、直江兼续12 南中争霸战1星庞徳、孙策、前田利家13 冀州攻防战2星庞统、张角、左慈14 大阪湾之战1星张郃、貂禅、长宗我部元亲15 汉水之战1星关平、曹丕、嘉拉夏16 上田城之战4星甘宁、风魔小太郎、张辽17 九州之战2星孙尚香、大乔、阿市18 本能寺之战4星黄忠、夏侯渊、稻姫19 火河决战1星张飞、本多忠胜、宫本武藏初期即可使用20 麦城之战2星袁绍、祝融、宁宁21 四国之战1星月英、凌统、明智光秀22 下邳之战1星司马懿、伊达政宗、石田三成23 陈仓之战3星星彩、立花誾千代、今川义元初期即可使用24 庐山之战2星甄姫、小乔、浓姫25 长沙之战2星孟获、石川五右卫门、阿国26 南中攻防战2星魏延、太史慈、佐佐木小次郎27 兖州之战3星黄盖、许褚、服部半蔵28 长谷堂之战1星董卓、くのいち、杂贺孙市壁纸取得方法武将壁纸(每人6张)1.该武将入手后2.该武将之全特技习得3.该武将之熟练度204.该武将之熟练度305.该武将之熟练度406.该武将之熟练度50特殊壁纸(共3张)1.故事模式全关卡过关2.戏剧模式全关卡过关3.故事模式和戏剧模式全难度过关(也就是说所有关卡都要用「简单、普通、难、激难」四个难度打通过)武将隐藏服装获得方法:该武将熟练度达到10游戏新加的要素“战术”效果战术效果条件号令我方全军士气上升击破5个敌将防柵我方总大将防御力上升击破100人起舞我方全军体力兵力回复战斗开始后10分钟后击倒敌将齐射我方全军弓箭和射击能力上升击破2个敌将对决我方全军受攻击时所受的伤害减少击破300人武器练成能力能力效果兵法能力上升道具维持时间延长不屈红血状态下起身后攻击力2倍旋回被打飞时比较容易快速起身补给敌兵一定几率掉落包子狙击弓箭和射击能力上升天活可无视体力发动真无双乱舞天阵可无视体力发动合体技弯曲所受伤害减轻顽强蓄力攻击不易被中断飞龙蓄力攻击可用跳跃取消金甲被射击攻击击中不会产生硬直连携待命角色无双槽过半时即可发动援护攻击赋活无双槽慢慢回复再生战死后有一次复活机会天舞无双槽全满时全攻击带属性能力练成表初级能力素材兵法炎1+黑曜石不屈勇猛1+翡翠旋回破天1 旋风1 +琥珀补给吸生1 吸活1 +萤石狙击勇猛1 神速1 极意1 +金中级能力素材天活炎1 分身1 雷1+玛瑙天阵炎1 旋风1 分身1 极意1 +金刚石弯曲阳1 吸生1 旋风1 背水1 +孔雀石顽强冰1 吸活1 勇猛1 分身1 极意1 +青玉白玉环飞龙斩1 破天1 分身1 神速1 极意1 +水晶神行符高级能力素材金甲雷1 斩1 吸活1 分身1 神速1 背水1 +红玉定风珠连携冰1 破天1 勇猛1 旋风1 分身1 神速1 +定海珠阴阳珠吸魂砂混天綾赋活炎2 阳2 吸生2 吸活2 旋风2 神速2 极意2 +风火轮勾玉神气还龙之首之玉再生冰2 阳2 吸生2 吸活2 旋风2 分身2 神速2 背水2 +朱雀翼青龙胆白虎牙玄武甲天舞炎2 冰2 雷2 阳2 斩2 吸活2 勇猛2 极意2 +蓬莱之玉之枝佛之御石之钵火鼠之皮衣燕之子安之贝贵重品素材入手由nemesis00提供,在此感谢之1 贵重品拿取无难度限制,自由模式和故事模式均可2 贵重品取得后可以无限使用,无须重复拿取3 下面的入手只是初步方法,详细条件欢迎大家一起测试讨论素材名入手关卡入手条件推荐流程黑曜石远吕智1章-小田原之战迅速制压南砦开场直接上前制压南砦,贵重品发现翡翠蜀2章-杂贺之战迅速制压东砦开场直接进右下角的东砦干掉两大众脸,贵重品发现琥珀魏2章-汜水关之战使夏侯渊火计发动成功后击破陈宫一开始顺路往夏侯惇方向杀过去,路上据点清掉,中间敌将也可以清点(中间不能清光,至少留一两个,否则吕布会发动总攻击,计策中断),风魔出现后迅速击破之,然后带夏侯渊到中间放火,清干净中间后再击破陈宫,贵重品发现萤石吴2章-金崎之战击破石川胖子,完成引诱董卓的任务开场往石川胖子那边一路清过去,捕获石川后,保护小乔到左边中间的据点,董卓出现后贵重品发现。
⽆双⼤蛇Z-⼤乱⽃图⽂⼼得 蛇魔⽆双⼤乱⽃又出来了 ⽆双O R O C H I Z是真·三国⽆双系列和战国⽆双系列的融合作品。
⽆双蛇魔Z算是收录⽆双蛇魔和⽆双蛇魔魔王降临所有内容,并添加了新的⾓⾊(三藏法师、弁庆、百百⽬⿁、⽜⿁)和关卡(140关)。
该游戏成为⽆双系列中萤幕⼈数最多的⼀款。
⾝为这类游戏苦⼿的我⼀直没有全部全破或完全刷马刷宝过,只记得第⼀次接触是真三国⽆双4,那代好像是唯⼀⼀款所有⼈物全解的,玩吕布如同开外挂⼀样轻松,后来光荣又全锁⼈物了,得靠双⼿⼀个个解出来,实在痛苦。
不过有些⼈乐在其中。
还好先前也有玩过战国⽆双,不然真写不下去 好多⼈物,有的还不知叫啥名的 呼~还好我也有玩过⿁武者 不然真不知这魔王从哪来,原来魔王又跑来乱⼊时空了 远吕志 这游戏包括真三国系列12345所有⼈+战国⽆双系列123所有⼈ +其他12⼀堆⼈算⼀算应该有96位的样⼦,保证打到⼿软掉。
(天阿,怎么又是我出场了。
织⽥信长累累的说) (哈哈这次我不附⾝在信长⾝上了,要整⼤家⼀下。
) ⼩弟⼀直没把⽆双系列讲解⼀下,之前都抓些图混过这次试看看好了 若写的不好请多包含了 ⼀个个摸看看 先摸故事模式好了,有分三国+战国,选个吴国看看 ⾥⾯又有好⼏14-15关,第⼀关定军⼭之战,吴国远吕智V S叛乱军 看⼀下公听会怎会孙策+德川秀忠等V S马超+森可成呢? 原来是⾂服在魔王的淫威之下,不得⼰替它出兵 ⼤致故事就这样反正两派都各拥⼀边,所有⼈物平均分散 谁的马甲掉了阿 好像是从魔王降临那版就流⾏三⼈⾏了,以前真三和战⽆系列都⼀⼈出场 玩久了也会腻,⾃从改采三⼈⽅式后,趣味性也增加了,随时可以换⼈ (服部:夭寿,才⼀切出场就被打后脑,真是不吉) 看⼀下3对3⽃⽜各队合体技组合表 吕布+本多忠胜+远吕智天下⽆双 伏犠+⼥娲+太公望仙界的⼈ 曹操+孙坚+刘备三国豪杰 孙权+孙策+孙尚⾹孙家⼦弟 刘备+关⽻+张飞桃园三结义 典韦+周泰+森兰丸忠⼼护主 甄姫+浓姫+妲⼰妖艶的⼥⼈ 杂贺孙市+伊达政宗+德川家康使⽤⽕药军械的⼈ 司马懿+周瑜+诸葛亮神兵妙计的奇才 夏侯渊+黄忠+稻姫⼸箭名⼈ 魏延+吕布+明智光秀叛贼 ⼥忍+服部半藏+风魔⼩太郎忍者 织⽥信长+德川家康+丰⾂秀吉战国三霸主 ---------------------- ⾃由模式 则是任选三⼈,⼈物有分⼒型、技型、速型,⾃由模式好处就是⾃⼰选喜爱的⾓⾊ 然后再套故事模式的剧本下去乱玩,三种型的切换起来搞连技和团技很刺激地 (初期解的⼈不多没得选) 摸⼀下剧情模式 听说之前没有这个,剧情模式可说是单机主轴吧,⼤致就战国的⼈v s 三国的⼈,兵多将多打到⼀整个⼿软就是了。
武器炼成炼成能力效果必要武器属性必要炼成素材兵法能力上升道具的持续时间增加炎1 黑曜石不屈濒死状态下倒地起身后攻击力变为2倍勇猛1 翡翠回旋浮空后容易受身破天1 旋风1 琥珀补给敌兵以一定几率掉落桃子吸生1 吸活1 萤石狙击弓箭和射击的威力上升勇猛1 神速1 极意1 金天活与体力无关即可发动真·无双乱舞或无双秘奥义炎1 分身1 雷1 玛瑙天阵与体力无关即可发动合体技炎1 旋风1 分身1 极意1 金刚石弯曲受到的伤害减少阳1 吸生1 旋风1 背水1 孔雀石顽强蓄力攻击中可以承受住攻击冰1 吸活1 勇猛1 分身1极意1青玉白玉环飞龙蓄力攻击中可以跳跃斩1 破天1 分身1 神速1极意1水晶神行符金甲受到弓箭或射击攻击无硬直雷1 斩1 吸活1 分身1神速1 背水1红玉定风珠连携发动援护攻击时只需要消耗一半无双冰1 破天1 勇猛1 旋风1分身1 神速1定海珠阴阳珠吸魂砂混天绫赋活无双量表将缓缓增加炎2 阳2 吸生2 吸活2旋风2 神速2 极意2神气环龙首玉再生体力用尽时可以复活一次冰2 阳2 吸生2 吸活2旋风2 分身2 神速2 背水2朱雀翼青龙胆白虎牙玄武甲天舞无双量表全满时,所有攻击都将附带属性炎2 冰2 雷2 阳2 斩2吸活2 勇猛2 极意2蓬莱玉枝佛御石钵火鼠之裘燕子安贝人物取得各势力第8章外传出现方法蜀:第7章江户城之战,天守起火后2分内带领我方全部武将逃离天守,过关后开启第8章外传魏:第7章山崎之战,妲己叛变后1分内将其击破,过关后开启第8章外传吴:第7章小牧长久手之战,开始后3分内救出孙坚、孙权,过关后开启第8章外传战国:第7章五丈原之战,击破1000人,过关后开启第8章外传故事模式(蛇魔)本多忠胜感服条件蜀:第7章外传西凉之战,保护全部百姓逃脱魏:第7章外传南中争霸战,避免本多忠胜、本多忠政、本多忠朝的败退并亲自击破吕布吴:第7章外传冀州之战,连续两次亲自击破本多忠胜,第二次需要在本多忠胜出现后2分内完成战国:第7章外传金崎之战,保护传令兵到达逃脱地点并成功召来援军,避免我方任何一名武将败退,避免本多忠胜败退达成以上条件后,可以使用本多忠胜故事模式(蛇魔)吕布感服条件各个势力的“第8章外传”,在与吕布相遇后迅速击破他,过关后可以使用吕布人物取得流程·蜀传故事模式(蛇魔)初期武将:赵云、星彩、岛津义弘第1章上田城之战过关后可使用立花訚千代第2章长谷堂之战过关后可使用月英、杂贺孙市第3章成都之战过关后可使用魏延、真田幸村第4章南中之战过关后可使用孟获、祝融第5章吴郡之战过关后可使用袁绍第6章虎牢关之战无第7章江户城之战过关后可使用关羽、张飞、诸葛亮第8章古志城之战过关后可使用刘备,同时开启蜀再临故事第2章外传南中突破战使钓野伏战术成功,过关后可使用姜维第3章外传贱岳之战成功救出北条军全部武将,过关后可使用庞德第4章外传赤壁逃亡战打破全部10个箱子,击破风魔小太郎、宫本武藏,过关后可使用石川五右卫门第5章外传街亭之战成功夹击远吕智军,过关后可使用伊达政宗第6章外传手取川之战成功打开水门,在此之前避免剑豪众任何一人败退,过关后可使用宫本武藏第7章外传西凉之战见上文的本多忠胜感服条件第8章外传三方原之战见上文的吕布感服条件故事模式(再临)初期武将:刘备、孙尚香、关羽、张飞、星彩、今川义元、德川家康、服部半藏、本多忠胜、稻姬第9章石亭之战过关后可使用左慈、太公望第10章杂贺之战过关后可使用赵云、魏延第11章长筱之战过关后可使用陆逊第12章五行山之战过关后可使用明智光秀、加西亚第13章葭萌关之战过关后可使用张辽第14章小谷城之战过关后可使用诸葛亮、月英第15章古志城之战无终章五丈原之战过关后可使用卑弥呼人物取得流程·魏传故事模式(蛇魔)初期武将:曹丕、张辽、徐晃第1章杭濑川之战过关后可使用许褚第2章天水之战过关后可使用石田三成第3章夏口之战无第4章夷陵之战过关后可使用夏侯惇、夏侯渊、庞统第5章小田原城之战过关后可使用黄盖第6章陈仓之战过关后可使用浅井长政、阿市、甘宁第7章山崎之战过关后可使用曹操、典韦第8章古志城之战过关后开启魏再临故事第2章外传南中进攻战使曹丕与张郃联合,过关后可使用张郃第3章外传冀州讨伐战击破阻止友军进军的隐密头,宁宁的分身出现后4分内将分身击破,击破服部半藏、风魔小太郎和女忍,过关后可使用宁宁第4章外传杂贺之战工作兵长出现后成功阻止全部8个工作兵长进入砦,过关后可使用今川义元第5章外传五关突破战迅速与貂蝉联合,过关后可使用貂蝉第6章外传凉州之战迅速击破全部妖术兵长,击破伪曹丕,过关后可使用甄宓第7章外传南中争霸战见上文的本多忠胜感服条件第8章外传合淝新城之战见上文的吕布感服条件故事模式(再临)初期武将:典韦、张郃、女忍、女娲、曹操第9章司州之战无第10章汜水关之战过关后可使用夏侯惇、夏侯渊第11章贱岳之战过关后可使用太史慈、袁绍、姜维第12章冀城之战过关后可使用杂贺孙市、前田利家第13章小牧长久手之战过关后可使用甄宓、庞统、曹仁、曹丕第14章邪马台之战过关后可使用阿市、浅井长政第15章潼关之战过关后可使用织田信长、石田三成、柴田胜家终章官渡之战过关后可使用孙悟空人物取得流程·吴传故事模式(蛇魔)初期武将:孙策、德川家康、服部半藏第1章定军山之战过关后可使用周瑜、森兰丸第2章长坂之战过关后可使用太史慈第3章小谷城之战过关后可使用吕蒙、岛左近第4章大坂城之战无第5章关原之战过关后可使用孙尚香、稻姬第6章合淝之战过关后可使用周泰第7章小牧长久手之战过关后可使用孙坚、孙权第8章古志城之战过关后开启吴再临故事第2章外传常山之战夺回三个兵粮库,护送三个输送兵长顺利输送兵粮,亲自击破风魔小太郎,过关后可使用风魔小太郎第3章外传建业城之战避免任何一个传令兵逃脱,过关后可使用浓姬第4章外传宛城之战保护全部百姓和今川义元逃脱,避免女忍败退,过关后可使用女忍第5章外传姊川之战迅速救出大乔,过关后可使用大乔第6章外传大坂湾之战开始后20分内带领全部我方援军到达前田庆次的砦前,过关后可使用前田庆次第7章外传冀州之战见上文的本多忠胜感服条件第8章外传赤壁之战见上文的吕布感服条件故事模式(再临)初期武将:周泰、立花訚千代、长宗我部元亲、孙坚、孙权、黄盖、凌统、阿国、森兰丸第9章濡须口之战过关后可使用源义经第10章金崎之战过关后可使用周瑜、小乔、石川五右卫门第11章南中之战过关后可使用孟获、祝融第12章严岛之战过关后可使用孙策、大乔第13章桶狭间之战过关后可使用许褚、庞德第14章阳平关之战过关后可使用马超第15章山崎之战无终章赤壁之战过关后可使用貂蝉、吕布人物取得流程·战国传故事模式(蛇魔)初期武将:织田信长、明智光秀、丰臣秀吉第1章荆州之战过关后可使用黄忠、关平第2章本能寺之战无第3章九州之战过关后可使用张角、小乔、阿国第4章潼关之战无第5章官渡之战过关后可使用凌统第6章樊城之战无第7章五丈原之战过关后可使用武田信玄、上杉谦信、直江兼续第8章古志城之战过关后开启战国再临故事第2章外传川中岛之战保护全部百姓逃脱,过关后可使用马超第3章外传下邳之战与陆逊联合,在此之前避免我方任何一人败退,过关后可使用陆逊第4章外传汜水关之战击破全部输送部队,过关后可使用董卓第5章外传长筱之战迅速救出武田信玄、上杉谦信,成功护送全部骑马队,曹仁开始进军后击破曹仁,过关后可使用曹仁第6章外传小田原城决战在铁鼠和仙狸各自返回南砦和北砦之前将其击破,过关后可使用司马懿第7章外传金崎之战见上文的本多忠胜感服条件第8章外传白帝城之战见上文的吕布感服条件故事模式(再临)初期武将:岛左近、关平、宫本武藏、黄忠、徐晃、岛津义弘第9章楼桑村之战过关后可使用张角第10章冀州之战过关后可使用真田幸村、武田信玄、佐佐木小次郎第11章长谷堂救援战过关后可使用上杉谦信、直江兼续、伏羲第12章长坂之战过关后可使用司马懿第13章凉州之战过关后可使用吕蒙、甘宁第14章虎牢关之战过关后可使用织田信长、浓姬、丰臣秀吉、宁宁第15章白帝城之战无终章关原之战过关后可使用平清盛人物取得流程·远吕智传当蜀、魏、吴、战国的再临故事全都开启的同时会开启远吕智传初期武将:远吕智、妲己、董卓第1章小田原城之战过关后可使用前田庆次、风魔小太郎第2章成都之战过关后可使用诸葛亮第3章川中岛之战无第4章合淝之战过关后可使用孙尚香、孙权、孙策、大乔、周泰第5章江户城之战过关后可使用伊达政宗、服部半藏、稻姬、德川家康第6章夷陵之战无第7章三方原之战无终章火河之战无其他人物的取得“三藏法师”和“弁庆”是初期人物,在自由模式及已通关的故事模式中可选获得任意5个炼成素材后,可使用百百目鬼获得任意25个炼成素材后,可使用牛鬼剧情模式除了最后一个关卡外的其他关卡全部通关后,可使用真·远吕智素材获得1、黑曜石:战国2章“本能寺之战”着火灭火2、翡翠:蜀2章“长谷堂之战”开始后8分钟内救出月英3、琥珀:魏2章“天水之战”己方三个据点没有被攻破的情况下击破地图上的所有敌将4、萤石:吴2章“长坂之战”破坏敌军的所有计策流程:击破凌统为首的伏兵;工作部队出现后未到达己方本阵时击破岛左近和存活的工作兵长;甘宁移动后将其击破5、金:战国3章“九州之战”开始后12分钟内击破张角、小乔和阿国6、玛瑙:蜀5章“吴郡之战”开始后10分钟内看破三处伏兵流程:东边的砦需要破坏所有橹并消灭敌兵;北边的击破一个西北角落单的敌兵;西边的跟踪西北角的奇怪的己方士兵(路线是西北角—东北角—进入据点旁)7、金刚石:战国6章“樊城之战”开始后7分钟内樊城水位下降(击破张郃)8、孔雀石:魏4章“夷陵之战”开始后7分钟内玩家亲自击破庞统9、水晶:吴4章“大阪城之战”开始后12分钟内救出孙坚、可儿才藏和蒋钦10、青玉:魏7章“山崎之战”开始后5分钟内制压天王山(击破诸葛亮)11、红玉:蜀7章“江户城之战”开始后10分钟内玩家亲自击破关羽和张飞12、神形符:吴7章“小牧长久手之战”己方无人败走的情况下救出孙坚和孙权13、定海珠:战国10章“冀州之战”开始后10分钟内击破浑沌、猪豚蛇、铁鼠、佐佐木小次郎、攫猿、蜈蚣佬和风鬼游戏人物壁纸(20张)备注:浑沌、猪豚蛇、铁鼠必须在其出现后3分钟内击破14、定风珠:蜀10章“杂贺之战”开始后一定时间内魏延到达中央砦放火注意:中央砦的敌将不可全部击破15、白玉环:魏10章“汜水关之战”夏侯渊放火成功后玩家亲自击破陈宫备注:中央地区带斗气状态的敌将不可全部击破16、阴阳珠:吴10章“金崎之战”开始后一定时间内玩家亲自击破石川五右卫门,之后小乔引出董卓后出现17、吸魂砂:远吕智2章“成都之战”开始后一定时间内玩家亲自击破诸葛亮18、混天绫:蜀13章“葭萌关之战”张辽未败走的情况下玩家亲自击破孙悟空本体19、神气环:蜀11章“长筱之战”开始后一定时间内玩家亲自击破貂蝉20、风火轮:魏11章“贱岳之战”袁谭和袁熙投诚,玩家亲自破坏全部虎战车21、勾玉:吴11章“南中之战”孟获的2次火计成功,并且玩家亲自击破庞统22、朱雀翼:远吕智4章“合肥之战”开始后一定时间内破坏桥,玩家亲自击破甘宁和张辽备注:破坏桥的条件是工作兵长通过桥后在无败走的情况下1分30秒经过,且伏兵部队的武将没有被全部击破23、青龙胆:魏14章“邪马台之战”迅速制压炮台,之后玩家亲自击破前田庆次24、白虎牙:吴14章“阳平关之战”伏兵出现后5分钟内全部击破,貂蝉出现后2分钟内玩家亲自将其击破25、玄武甲:战国15章“白帝城之战”开始后15分钟内织田信长(NPC)、丰臣秀吉(NPC)和上杉谦信(NPC)分别从白帝城南门、北门、东门进入26、蓬菜玉枝:远吕智7章“三方原之战”开始后10分钟内发生缩地术,之后玩家击破森兰丸、森长可、蜂须贺小六以及佐久间信盛备注:发动缩地术的条件是妖术兵长进入兵粮库,且兵粮库的敌将全被击破27、佛御石钵:蜀终章“五丈原之战”开始后6分钟内开门,之后2分钟内玩家亲自击破妲己和卑弥呼备注:开门的条件是太公望(NPC)到达中央门且门外的敌将全被击破28、火鼠之裘:魏终章“官渡之战”开始后一定时间内发生三段击,卑弥呼出现后玩家迅速将其击破29、燕子安贝:吴终章“赤壁之战”开始后5分钟内制压祭坛、中央船连接后3分钟内玩家亲自击破前田庆次和妲己30、龙首之玉:战国终章“关原之战”开始后4分钟内停止全部3处大筒(以出现“全部大筒停止”的信息为准),之后玩家亲自击破前田庆次和妲己1 道具名"黑曜石"取得关卡:OR战国本能寺之战取得条件:完成灭火事件流程:很烦的一关,地图也有点复杂,大家要有点耐心,ㄧ开始先去救"假"曹操,之后他会变成妲己,KO她会发生火灾事件,之后信长会派出一个武将出来灭火,玩家就跟着他,帮他开路让他到指定的地点,最后就会出现灭火事件,贵重物品讯息出现取得关卡:OR蜀传长谷堂之战取得条件:快速救出月英流程,开始后8分钟内救出月英3 道具名"琥珀"取得关卡:OR魏传天水之战取得条件:守护住东.西.中央砦流程:ㄧ开始先守护住中央砦(就清光所有会攻击中央砦的武将),之后以此类推去守住东西2砦,东砦比较烦,会出现一个伏兵黄盖,清光之后,等东西砦长各自说出砦安全的讯息,贵重物品讯息出现4 道具名"萤石"取得关卡:OR吴传长板之战取得条件:保护光驱敌军计策流程:开始时先往中间清过去,陆逊会发动伏兵,击破伏兵(凌统),之后就去破岛左近,等一阵子,陆逊会发动造桥计谋,会出现一个工作兵长在中间,在他没有成功铺桥之前KO他, 并完成阻止甘宁突袭事件,贵重物品讯息出现5 道具名"金"取得关卡:OR战国九州岛之战取得条件:迅速击破阿国.小乔.张角流程:开始后12分钟内击破张角、小乔和阿国6 道具名"玛瑙"取得关卡: OR蜀传吴郡之战取得条件:看破伏兵,并速击倒流程:开始后10分钟内看破三处伏兵,ㄧ开始先往下进军等待讯息,在第一批伏兵出现时,真田幸村会说要玩家去3个空城巡查,先到下方空城,会有叫你推倒所有的弓箭台,并清光弓箭台上掉下来的小兵,清光之后,第一批伏兵会现身,击破后,到左方的城,角落会发现一个单独的我方小兵,会出现讯息,跟着他(有点耐心,他会绕来绕去的...),他会引出第2批伏兵,击破后,到上方的空城,角落有一个单独的敌方小兵,击破他,最后一批伏兵便会出现,击破之后,贵重物品讯息便会出现7 道具名"金刚石"取得关卡:OR战国樊城之战取得条件:迅速达成水位降低流程:开始后7分钟内樊城水位下降(击破张合),ㄧ开始清掉开始点的敌将,等待秀吉说出关水门的讯息,之后到左上方的据点,守门是余禁,击破他,水门据点会开,进去KO掉张合等武将,压制水门成功,之后等待剧情动画出现,贵重物品讯息出现,顺带ㄧ题,击破余禁跟压制水门之后有点耐心,因为中间会有很多吴军落跑的对话,有点冗长,所以我们要的重要讯息不会第一时间出现取得关卡:OR魏传夷陵之战取得条件:击破逃往石兵八阵的庞统流程:开始后7分钟内玩家亲自击破庞统9 道具名"水晶"取得关卡:OR吴传大阪城之战取得条件:救出被囚禁的2武将流程:开始后12分钟内救出孙坚、可儿才藏和蒋钦,先救出城中的孙坚,之后会出现希望你救出被囚禁武将的讯息,之后先不要管孙坚(只要有敌军,他就不会移动到脱出点),去救左方的武将(他被关在一个小据点),救出后,再到救出孙坚的城,但记住,要从左侧入口进入(同个城,但有被隔开),到楼上即可救出最后ㄧ个武将,贵重讯息达成,我再次重新测试,我还是先跑去救外面的武将,再跑回城里救城里武将,总共花了12分钟讯息出现,所以说此关基本上是没有时间限制的10 道具名"青玉"取得关卡:OR魏传山崎之战取得条件:迅速击破诸葛亮流程:开始后5分钟内制压天王山(击破诸葛亮)11 道具名:"红玉"取得关卡:OR蜀传江户城之战取得条件:击破张飞.关羽流程:开始后10分钟内玩家亲自击破关羽和张飞12 道具名"神行符"取得关卡:OR吴传小牧长手之战取得条件:在我方有任何武将败亡前救出孙坚.孙权流程,不要管上面的敌人,直接就迅速往孙坚他们那座城过去,进城之后,压制那座城(清光城里武将),只要在这期间没有我方武将被KO,贵重物品讯息出现13 道具名"定海珠"取得关卡:再临战国冀州之战取得条件:清掉所有帮助妲己的伏兵流程:开始后10分钟内击破浑沌、猪豚蛇、铁鼠、佐佐木小次郎、攫猿、蜈蚣佬和风鬼备注:浑沌、猪豚蛇、铁鼠必须在其出现后3分钟内击破,ㄧ开始清光武将就跟在妲己身边,出来伏兵就马上击破,继续呆在妲己身边,共4波伏兵,到中央祭坛为最终ㄧ波,之后耐心等待讯息,不要击破妲己跟卑迷呼,在听完ㄧ大断废话之后,会看到伏兵击破的讯息,贵重物品讯息也会跟着出现,接下来......就杀吧14 道具名:"定风珠"取得关卡:再临蜀传杂贺之战取得条件:迅速让火计成功流程:ㄧ开始前往压制东砦,成功之后ㄧ段时间,中砦的庆次会激励中砦,记住不要去中砦,去压制西砦,压制之后,会出现中砦断粮的讯息,此时东砦出现援军赵云.魏延,等待魏延说出要烧中砦的讯息,之后保护他进入中砦(中间会遇到伏兵),魏延到达之后火计就会成功,贵重物品讯息出现,火计要在5分钟之内完成15 道具名"白玉环"取得关卡:再临魏传泛水关之战取得条件:迅速达成火计,夏侯兄弟不能有人阵亡,之后击破陈宫流程:ㄧ开始先把右边那一条往上的路线给清干净(这是夏侯渊的进军路线),等待出现中砦吕布军过于强悍的讯息,之后曹操会发出要夏侯渊施行火计的讯息,接下来就保护渊到中砦引发火计,切记中砦的夏侯敦不能阵亡,火计成功之后,清光中砦所有敌将,ㄧ段时间吕布会开启城门,迅速KO掉里面的陈宫,贵重物品讯息出现16 道具名"阴阳珠"取得关卡:再临战国金崎之战取得条件:完成小乔的色诱计流程:ㄧ开始先到中下方击破五右卫门,之后会得到董卓的大概位置,先清光场上所有武将等小乔的讯息,讯息出来后,保护小乔到指定地点色诱出董卓,贵重物品讯息出现17 道具名:"吸魂沙"取得关卡:再临远吕志成都之战取得条件:迅速击破诸葛亮流程:先压制南砦,之后诸葛亮会在南砦放ㄧ个工作兵长,击破兵长,南砦才会开门,之后直接杀进城都城ko掉诸葛亮,贵重物品讯息出现18 道具名:"混天绫"取得关卡:再临蜀传霞萌关之战取得条件:守护关羽,并击破悟空真身流程:ㄧ开始清光中央3据点以南的武将,之后张辽会登场,此时会出现3妖兵长,清掉之后, 悟空会变出3分身,都清掉,悟空真身会出现在中央(身上有电),清掉之后,关羽建在,贵重物品讯息出现19 道具名"神气环"取得关卡:再临蜀传长筱之战取得条件:快速打开吕布本阵城门流程:ㄧ开始清第一阵的兵,清光吕布会发动第二阵兵,一样清掉,之后进砦杀掉守备头,达成压制投石机,之后到下方清第三阵兵,之后会有陆逊要豋场的讯息, 但他登场地点会出现侯成跟曹性,击破后等陆逊豋场,之后吕布会派出右上方砦里的精锐部队(第四阵)突袭,去击破,里面有貂蝉,清光后,吕布会大怒而开门,贵重讯息出现20 道具名"风火轮"取得关卡:再临魏传贱岳之战取得条件:虎战车全由玩家击破, 之后煽动袁谭.袁熙叛变流程:ㄧ开始去压制中央砦,并清光所有虎战车,之后等待张合讯息,讯息出来后,护送指定武将到袁谭的砦前,会发生袁谭叛变事件,之后等姜维发出要送信的讯息,去击破姜维,张合之后会发出假姜维去袁熙的砦前劝降,成功之后,贵重物品讯息出现21 道具名"勾玉"取得关卡:再临吴传南中之战取得条件:完成火计,之后迅速ko掉庞统流程:ㄧ开始先接触孟获,触发火计讯息,之后孟获会潜伏,等他出现后护送他到指定地点,庞统此时也会潜伏,迅速完成火计,等庞统现身(会突袭本阵),回头ko掉他,贵重物品讯息出现22 道具名:"朱雀翼"取得关卡:再临远吕志合肥之战取得条件:完成断桥事件,之后再击破张獠.甘宁流程:一开始先压制北方的据点(有凌统的那据点),再去压制左下角落,之后会出现张獠.甘宁的出场讯息(也会有动画),不要太急的把他们干掉,等断桥计谋的讯息出现,我方本阵会出现工作兵长,掩护他到桥上,之后他会说要你保护他ㄧ段时间(约1-2分钟),这段时间你就待在他身边清兵即可,不要跑去KO甘. 张两人,之后会有动画"断桥成功",然后马上前往KO甘.章两人,贵重物品讯息出现23 道具名"青龙胆"取得关卡:再临魏传邪马台之战取得条件:迅速停止对方大炮攻击,之后击破庆次流程:ㄧ开始等待压制大炮的讯息,之后快速压制在中央的大炮(杀守备头),杀完会出现敌军, 全k掉并发生长政的增援动画,之后长政会说要带一批援军,但据点(右下方)被妲己给封住,所以马上到右下方(有偶像机关),砍光敌将,等庆次豋场(同样在右下方),出场后迅速k掉,等待一段时间,贵重物品讯息出现24 道具名"白虎牙"取得关卡:再临吴传阳平关之战取得条件:快速击破敌将流程:伏兵出现后5分钟内全部击破,貂蝉出现后2分钟内玩家亲自将其击破,ㄧ开始.先把。
能力炼成特技习得:体力增加:赵云(1)、关羽(3)、张飞(1)、关平(1)、夏侯敦(1)、典韦(1)、许褚(2)、夏侯渊(3)、徐晃(3)、太史慈(1)、周泰(1)、吕布(1)、董卓(1)、孟获(2)、石川五右卫门(1)、武田信玄(3)、森兰丸(2)、本多忠胜(2)、石田三成(3)、岛津义弘(3)无双增加:诸葛亮(3)、黄忠(2)、庞统(1)、曹操(1)、张辽(3)、徐晃(2)、甄姬(1)、周瑜(2)、孙尚香(3)、貂蝉(1)、左慈(3)、妲己(4)、三藏法师(1)、织田信长(4)、阿市(1)、阿国(1)、服部半藏(1)、今川义元(1)、石田三成(4)、立花誾千代(2)、直江兼续(1)攻击强化:关羽(1)、张飞(3)、马超(1)、姜维(1)、关平(4)、夏侯敦(4)、典韦(2)、张辽(4)、庞德(1)、太史慈(1)、孙坚(1)、黄盖(1)、吕布(2)、祝融(1)、左慈(2)、三藏法师(3)、弁庆(1)、真田幸村(1)、前田庆次(1)、岛津义弘(2)、宫本武藏(1)防御强化赵云(3)、刘备(1)、月英(4)、星彩(4)、曹仁(1)、曹丕(1)、孙权(2)、黄盖(2)、孙策(1)、袁绍(2)、妲己(1)、真田幸村(2)、织田信长(2)、明智光秀(3)、上杉谦信(3)、武田信玄(1)、本多忠胜(3)、稻姬(1)、德川家康(3)、岛左近(1)速度上升:马超(2)、魏延(2)、星彩(2)、张郃(1)、陆逊(1)、孙尚香(1)、甘宁(3)、大乔(1)、周泰(2)、凌统(1)、明智光秀(2)、くのいち(1)、伊达政宗(1)、浓姬(2)、服部半藏(3)、丰臣秀吉(3)、浅井长政(3)、立花誾千代(1)、宁宁(1)、风魔小太郎(1)马术强化:关羽(2)、刘备(3)、马超(3)、张辽(1)、吕布(3)、太公望(1)、伏羲(2)、源义经(3)、前田庆次(2)、明智光秀(1)、今川义元(2)、德川家康(1)、岛津义弘(1)、前田利家(2)、加拉夏(3)运气上升:许褚(1)、小乔(2)、凌统(4)、袁绍(4)、张角(1)、孟获(3)、太公望(2)、伏羲(3)、平清盛(1)、阿国(3)、杂贺孙市(3)、丰臣秀吉(1)、宁宁(2)、前田利家(3)、佐佐木小次郎(1)力型强化:关羽(4)、张飞(2)、马超(4)、关平(2)、许褚(3)、夏侯渊(1)、张辽(2)、庞德(2)、孙权(1)、黄盖(3)、孙策2)、吕布(4)、董卓(2)、孟获(1)、祝融(2)、弁庆(3)、前田庆次(3)、石川五右卫门(2)、上杉谦信(2)、本多忠胜(1)、岛津义弘(4)技型强化:姜维2)、庞统2)、星彩1)、夏侯敦(3)、曹操(3)、司马懿(1)、张郃(2)、甄姬(2)、孙尚香(4)、甘宁(2)、小乔(1)、周泰(3)、凌统(2)、左慈(4)、明智光秀(4)、伊达政宗(3)、浓姬(1)、石田三成(2)、宁宁(3)速型强化:赵云(4)、刘备(2)、黄忠(3)、月英(1)、典韦(3)、徐晃(4)、曹丕(4)、周瑜(3)、陆逊(2)、大乔(2)、貂蝉2)、袁绍(1)、张角(3)、三藏法师(2)、真田幸村(3)、阿市(3)、阿国(2)、杂贺孙市(2)、服部半藏(4)、丰臣秀吉(2)、宫本武藏(2)特殊强化:诸葛亮(2)、曹仁(2)、曹丕(3)、太史慈(3)、孙坚(3)、吕蒙(1)、远吕智(1)、妲己(3)、织田信长(1)、くのいち(2)、武田信玄(4)、森兰丸(1)、今川义元(3)、稻姬(2)、德川家康(2)、浅井长政(4)、岛左近(3)、立花誾千代(3)、直江兼续(2)、风魔小太郎(2)必杀强化:诸葛亮1)、姜维3)、庞统3)、月英2)、夏侯渊2)、司马懿2)、庞德4)、周瑜4)、陆逊3)、孙权4)、吕蒙2)、甘宁1)、孙策3)、张角4)、祝融3)、弁庆2)、石川五右3)、上杉谦信1)、森兰丸4)、德川4)、浅井长政1)经验值增:关平(3)、典韦(4)、曹操(2)、曹丕(2)、庞德(3)、太史慈(4)、孙坚(2)、孙权(3)、吕蒙(3)、黄盖(4)、孙策(4)、袁绍(3)、孟获(4)、左慈(1)、远吕智(2)、织田信长(3)、上杉谦信(4)、武田信玄(2)、丰臣秀吉(4)、本多忠胜(4)待机回复:姜维4)、曹仁3)、大乔3)、周泰(4)、董卓(3)、太公望(3)、女娲(1)、平清盛(2)、阿市(2)、杂贺孙市(1)、服部半藏(2)、稻姬(3)、宁宁(4)、长宗我部元亲(1)、佐佐木小次郎(2)消费轻减:诸葛亮(4)、魏延(1)、庞统(4)、月英(3)、司马懿(3)、陆逊(4)、祝融(4)、孙悟空(1)、女娲(2)、平清盛(3)、石田三成(1)、浅井长政(2)、岛左近(2)、直江兼续(3)、长宗我部元亲(2)、佐佐木小次郎(3)连击回复:夏侯敦(2)、张郃(3)、周瑜(1)、孙尚香(2)、甘宁(4)、凌统(3)、妲己(2)、孙悟空(2)、女娲(3)、卑弥呼(1)、真田幸村(4)、宫本武藏(3)、长宗我部元亲(3)、柴田胜家(1)、风魔小太郎(3)回复体力:黄忠(1)、夏侯渊4)、甄姬(3)、貂蝉(3)、张角(2)、孙悟空(3)、源义经(1)、卑弥呼(2)、石川五右卫门(4)、阿国(4)、くのいち(3)、伊达政宗(2)、浓姬(3)、加拉夏(1)、柴田胜家(2)回复无双:赵云(2)、张飞(4)、魏延(3)、星彩(3)、许褚(4)、徐晃(1)、小乔(3)、远吕智(3)、伏羲(1)、源义经(2)、森兰丸(3)、立花誾千代(4)、前田利家(1)、加拉夏(2)、柴田胜家(3)素材获方法蜀势力31翡翠.蜀二章长谷堂之战条件迅速救出被困武将5分钟内救出月英.妲己说完话贵重物品出现在左面30玛瑙.蜀5章吴君之战条件迅速看穿敌人所有伏兵。
取得关卡:OR战国本能寺之战取得条件:完成灭火事件流程:很烦的一关,地图也有点复杂,大家要有点耐心,ㄧ开始先去救"假"曹操,之后他会变成妲己, KO她会发生火灾事件,之后信长会派出一个武将出来灭火,玩家就跟着他,帮他开路让他到指定的地点, 最后就会出现灭火事件,贵重物品出现。
取得关卡:OR蜀传长谷堂之战取得条件:快速救出月英流程,开始后先去和杂贺孙市会和,他会让你帮忙清掉他身边的敌将,清完门就开了,然后就直奔月英那,顺路杀杀妖术兵长,打破关押月英的牢笼,贵重物品讯息出现。
取得关卡:OR魏传天水之战取得条件:守护住东.西.中央砦流程:ㄧ开始先守护住中央砦(就清光所有会攻击中央砦的武将),之后以此类推去守住东西2砦, 先去清西砦在去东砦东砦比较烦,会出现一个伏兵黄盖,清光之后,等东西砦长各自说出砦安全的讯息,贵重物品讯息出现,这关3个砦长不能阵亡且都得报出本砦危险解除才出贵重物品信息,如果没有请等等,别急,这关没时间限制,要有耐心。
取得关卡:OR吴传长板之战取得条件:保护光驱敌军计策流程:开始时先往中间清过去,陆逊会发动伏兵,击破伏兵(凌统),之后就去破岛左近,等一阵子,陆逊会发动造桥计谋,会出现一个工作兵长在中间,在他没有成功铺桥之前KO他, 并完成阻止甘宁突袭事件,贵重物品讯息出现取得关卡:OR战国九州之战取得条件:迅速击破阿国.小乔.张角流程:开始后12分钟内击破张角、小乔和阿国,小乔开门比较麻烦,为了节省时间,先灭张角、阿国,在灭小乔。
取得关卡: OR蜀传吴郡之战取得条件:看破伏兵,并速击倒流程:开始后10分钟内看破三处伏兵,ㄧ开始先往下进军等待讯息,在第一批伏兵出现时,真田幸村会说要玩家去3个空城巡查,先到下方空城,会有叫你推倒所有的弓箭台,并清光弓箭台上掉下来的小兵,清光之后,第一批伏兵会现身,击破后,到左方的城,角落会发现一个单独的我方小兵,会出现讯息,跟着他(有点耐心,他会绕来绕去的...),他会引出第2批伏兵,击破后,到上方的空城,角落有一个单独的敌方小兵,击破他,最后一批伏兵便会出现,击破之后,贵重物品讯息便会出现,3个城池无顺序,只要看破伏兵即可。
无双大蛇Z炼成素材一览表作者:雄日期:2010-1-29 8:08:42全素材入手法(表格)..................................................................... .......................................全素材入手法1 道具名"黑曜石"取得关卡:OR战国本能寺之战取得条件:完成灭火事件流程:很烦的一关,地图也有点复杂,大家要有点耐心,ㄧ开始先去救"假"曹操,之后他会变成妲己,KO她会发生火灾事件,之后信长会派出一个武将出来灭火,玩家就跟着他,帮他开路让他到指定的地点,最后就会出现灭火事件,贵重物品讯息出现2 道具名"翡翠"取得关卡:OR蜀传长谷堂之战取得条件:快速救出月英流程,开始后8分钟内救出月英3 道具名"琥珀"取得关卡:OR魏传天水之战取得条件:守护住东.西.中央砦流程:ㄧ开始先守护住中央砦(就清光所有会攻击中央砦的武将),之后以此类推去守住东西2砦,东砦比较烦,会出现一个伏兵黄盖,清光之后,等东西砦长各自说出砦安全的讯息,贵重物品讯息出现4 道具名"萤石"取得关卡:OR吴传长板之战取得条件:保护光驱敌军计策流程:开始时先往中间清过去,陆逊会发动伏兵,击破伏兵(凌统),之后就去破岛左近,等一阵子,陆逊会发动造桥计谋,会出现一个工作兵长在中间,在他没有成功铺桥之前KO他,并完成阻止甘宁突袭事件,贵重物品讯息出现5 道具名"金"取得关卡:OR战国九州岛之战取得条件:迅速击破阿国.小乔.张角流程:开始后12分钟内击破张角、小乔和阿国6 道具名"玛瑙"取得关卡: OR蜀传吴郡之战取得条件:看破伏兵,并速击倒流程:开始后10分钟内看破三处伏兵,ㄧ开始先往下进军等待讯息,在第一批伏兵出现时,真田幸村会说要玩家去3个空城巡查,先到下方空城,会有叫你推倒所有的弓箭台,并清光弓箭台上掉下来的小兵,清光之后,第一批伏兵会现身,击破后,到左方的城,角落会发现一个单独的我方小兵,会出现讯息,跟着他(有点耐心,他会绕来绕去的...),他会引出第2批伏兵,击破后,到上方的空城,角落有一个单独的敌方小兵,击破他,最后一批伏兵便会出现,击破之后,贵重物品讯息便会出现7 道具名"金刚石"取得关卡:OR战国樊城之战取得条件:迅速达成水位降低流程:开始后7分钟内樊城水位下降(击破张合),ㄧ开始清掉开始点的敌将,等待秀吉说出关水门的讯息,之后到左上方的据点,守门是余禁,击破他,水门据点会开,进去KO掉张合等武将,压制水门成功,之后等待剧情动画出现,贵重物品讯息出现,顺带ㄧ题,击破余禁跟压制水门之后有点耐心,因为中间会有很多吴军落跑的对话,有点冗长,所以我们要的重要讯息不会第一时间出现8 道具名"孔雀石"取得关卡:OR魏传夷陵之战取得条件:击破逃往石兵八阵的庞统流程:开始后7分钟内玩家亲自击破庞统9 道具名"水晶"取得关卡:OR吴传大阪城之战取得条件:救出被囚禁的2武将流程:开始后12分钟内救出孙坚、可儿才藏和蒋钦,先救出城中的孙坚,之后会出现希望你救出被囚禁武将的讯息,之后先不要管孙坚(只要有敌军,他就不会移动到脱出点),去救左方的武将(他被关在一个小据点),救出后,再到救出孙坚的城,但记住,要从左侧入口进入(同个城,但有被隔开),到楼上即可救出最后ㄧ个武将,贵重讯息达成,我再次重新测试,我还是先跑去救外面的武将,再跑回城里救城里武将,总共花了12分钟讯息出现,所以说此关基本上是没有时间限制的10 道具名"青玉"取得关卡:OR魏传山崎之战取得条件:迅速击破诸葛亮流程:开始后5分钟内制压天王山(击破诸葛亮)11 道具名:"红玉"取得关卡:OR蜀传江户城之战取得条件:击破张飞.关羽流程:开始后10分钟内玩家亲自击破关羽和张飞12 道具名"神行符"取得关卡:OR吴传小牧长手之战取得条件:在我方有任何武将败亡前救出孙坚.孙权流程,不要管上面的敌人,直接就迅速往孙坚他们那座城过去,进城之后,压制那座城(清光城里武将),只要在这期间没有我方武将被KO,贵重物品讯息出现13 道具名"定海珠"取得关卡:再临战国冀州之战取得条件:清掉所有帮助妲己的伏兵流程:开始后10分钟内击破浑沌、猪豚蛇、铁鼠、佐佐木小次郎、攫猿、蜈蚣佬和风鬼备注:浑沌、猪豚蛇、铁鼠必须在其出现后3分钟内击破,ㄧ开始清光武将就跟在妲己身边,出来伏兵就马上击破,继续呆在妲己身边,共4波伏兵,到中央祭坛为最终ㄧ波,之后耐心等待讯息,不要击破妲己跟卑迷呼,在听完ㄧ大断废话之后,会看到伏兵击破的讯息,贵重物品讯息也会跟着出现,接下来......就杀吧14 道具名:"定风珠"取得关卡:再临蜀传杂贺之战取得条件:迅速让火计成功流程:ㄧ开始前往压制东砦,成功之后ㄧ段时间,中砦的庆次会激励中砦,记住不要去中砦,去压制西砦,压制之后,会出现中砦断粮的讯息,此时东砦出现援军赵云.魏延,等待魏延说出要烧中砦的讯息,之后保护他进入中砦(中间会遇到伏兵),魏延到达之后火计就会成功,贵重物品讯息出现,火计要在5分钟之内完成15 道具名"白玉环"取得关卡:再临魏传泛水关之战取得条件:迅速达成火计,夏侯兄弟不能有人阵亡,之后击破陈宫流程:ㄧ开始先把右边那一条往上的路线给清干净(这是夏侯渊的进军路线),等待出现中砦吕布军过于强悍的讯息,之后曹操会发出要夏侯渊施行火计的讯息,接下来就保护渊到中砦引发火计,切记中砦的夏侯惇不能阵亡,火计成功之后,清光中砦所有敌将,ㄧ段时间吕布会开启城门,迅速KO掉里面的陈宫,贵重物品讯息出现16 道具名"阴阳珠"取得关卡:再临战国金崎之战取得条件:完成小乔的色诱计流程:ㄧ开始先到中下方击破五右卫门,之后会得到董卓的大概位置,先清光场上所有武将等小乔的讯息,讯息出来后,保护小乔到指定地点色诱出董卓,贵重物品讯息出现17 道具名:"吸魂沙"取得关卡:再临远吕志成都之战取得条件:迅速击破诸葛亮流程:先压制南砦,之后诸葛亮会在南砦放ㄧ个工作兵长,击破兵长,南砦才会开门,之后直接杀进城都城ko掉诸葛亮,贵重物品讯息出现18 道具名:"混天绫"取得关卡:再临蜀传霞萌关之战取得条件:守护关羽,并击破悟空真身流程:ㄧ开始清光中央3据点以南的武将,之后张辽会登场,此时会出现3妖兵长,清掉之后,悟空会变出3分身,都清掉,悟空真身会出现在中央(身上有电),清掉之后,关羽建在,贵重物品讯息出现19 道具名"神气环"取得关卡:再临蜀传长筱之战取得条件:快速打开吕布本阵城门流程:ㄧ开始清第一阵的兵,清光吕布会发动第二阵兵,一样清掉,之后进砦杀掉守备头,达成压制投石机,之后到下方清第三阵兵,之后会有陆逊要豋场的讯息, 但他登场地点会出现侯成跟曹性,击破后等陆逊豋场,之后吕布会派出右上方砦里的精锐部队(第四阵)突袭,去击破,里面有貂蝉,清光后,吕布会大怒而开门,贵重讯息出现20 道具名"风火轮"取得关卡:再临魏传贱岳之战取得条件:虎战车全由玩家击破, 之后煽动袁谭.袁熙叛变流程:ㄧ开始去压制中央砦,并清光所有虎战车,之后等待张合讯息,讯息出来后,护送指定武将到袁谭的砦前,会发生袁谭叛变事件,之后等姜维发出要送信的讯息,去击破姜维,张合之后会发出假姜维去袁熙的砦前劝降,成功之后,贵重物品讯息出现21 道具名"勾玉"取得关卡:再临吴传南中之战取得条件:完成火计,之后迅速ko掉庞统流程:ㄧ开始先接触孟获,触发火计讯息,之后孟获会潜伏,等他出现后护送他到指定地点,庞统此时也会潜伏,迅速完成火计,等庞统现身(会突袭本阵),回头ko掉他,贵重物品讯息出现22 道具名:"朱雀翼"取得关卡:再临远吕志合肥之战取得条件:完成断桥事件,之后再击破张獠.甘宁流程:一开始先压制北方的据点(有凌统的那据点),再去压制左下角落,之后会出现张獠.甘宁的出场讯息(也会有动画),不要太急的把他们干掉,等断桥计谋的讯息出现,我方本阵会出现工作兵长,掩护他到桥上,之后他会说要你保护他ㄧ段时间(约1-2分钟),这段时间你就待在他身边清兵即可,不要跑去KO甘. 张两人,之后会有动画"断桥成功",然后马上前往KO甘.章两人,贵重物品讯息出现23 道具名"青龙胆"取得关卡:再临魏传邪马台之战取得条件:迅速停止对方大炮攻击,之后击破庆次流程:ㄧ开始等待压制大炮的讯息,之后快速压制在中央的大炮(杀守备头),杀完会出现敌军,全k掉并发生长政的增援动画,之后长政会说要带一批援军,但据点(右下方)被妲己给封住,所以马上到右下方(有偶像机关),砍光敌将,等庆次豋场(同样在右下方),出场后迅速k掉,等待一段时间,贵重物品讯息出现24 道具名"白虎牙"取得关卡:再临吴传阳平关之战取得条件:快速击破敌将流程:伏兵出现后5分钟内全部击破,貂蝉出现后2分钟内玩家亲自将其击破,ㄧ开始.先把中下城砦的武将ko掉,压制左据点,之后直接杀上去,将中城砦的武将都k掉,往右走等高顺出来k掉,再回中下城砦妖术兵长跟武将都推掉,从右边绕上去,将中城砦的武将压制,往右等貂蝉出来k掉,贵重物品讯息出现25 道具名"玄武甲"取得关卡:再临战国白帝城之战取得条件:引导信长.谦幸.秀吉进入白帝城流程:开始后15分钟内织田信长(NPC)、丰臣秀吉(NPC)和上杉谦信(NPC)分别从白帝城南门、北门、东门进入很简单但很花时间的道具,ㄧ开始随便挑ㄧ路护送至白帝城(要确定看到进入白帝城的讯息),再去帮助其它2人,以此类推,等三人都到达白帝城,贵重物品讯息就会出现,附带一提,不能让信长.谦幸.秀吉在队伍中26 道具名"蓬莱の玉の枝"取得关卡:再临远吕志三方原之战取得条件:占领军粮库,触发缩地事件,之后清掉森兰丸.蜂须贺小六.森可成,以及击败佐久间盛政和池田恒与其中一人流程:这是一个比较有取得难度的道具,ㄧ开始先往前清掉一些武将,等待妲己讯息,在触发敌军撤退事件之后,妲己会提出占据军粮库的事件,之后会出现2个妖术兵长,保护他们到兵粮库(只要有小兵在他们旁边,他们就不会移动,所以要清光他们身边的小兵),到达后,迅速清光兵粮库的武将(明智光秀等等),之后会触发缩地事件,接下来前往右下方,清掉森兰丸.蜂须贺小六.森可成3人(还有杀佐久.池田其中一人)即可,贵重物品讯息出现,记住,这保护妖术兵长到占领兵粮库是有时间限制的,10分钟,如果没赶上时间,远吕志会说放弃妲己的计谋的对话,听到这句话,你就可以确定你失败了,还有我个人又在测试ㄧ次,发现妖兵长并不一定跑到兵粮库里,其实只要将妖兵长护送至门口即可,ㄧ到门口马上进去压制兵粮库,妖兵长的缩地之术还是会成功27 道具名"仏の御石の钵"取得关卡:再临蜀传五丈原之战取得条件:清光所有ㄧ开始杀的到的敌将(城外的),开门后迅速KO妲己跟卑迷呼流程:开始后6分钟内开门,之后2分钟内玩家亲自击破妲己和卑弥呼,备注:开门的条件是太公望(NPC)到达中央门且门外的敌将全被击破,一开始先清光城外所有的武将(城内你要杀也杀不到),让太公望到达中央城门,我在5分50秒达成城门开启事件,之后进去迅速秒掉妲己跟卑迷呼,我是花了1分28秒,重要讯息出现28 道具名"火鼠の皮衣"取得关卡:再临魏传关渡之战取得条件:引发三段射击事件,之后击倒卑弥呼流程:ㄧ开始先进下方的城清掉伊达正宗,附近武将也清一下,之后会有讯息发三路军去占领3个据点,帮助这3路军成功进入据点之后,等待一段时间(不要心急,不可以杀太快,不然曹操会自动放弃战略),曹操就会发动三段射击事件,发生之后,玩家在开始杀敌等待卑弥呼,最后远吕智会呼唤出最后一批援军(卑弥呼在右下角),迅速击破卑弥呼即可,贵重物品讯息出现29 道具名"燕の子安の贝"取得关卡:再临吴传赤壁之战取得条件:迅速压制祭坛,之后击破妲己跟庆次流程:开始后5分钟内制压祭坛、中央船连接后3分钟内玩家亲自击破前田庆次和妲己,一开始,先清掉上方的敌将,触发敌将复活事件,之后等待第一批水军支持,待第一批水军登场(会搭桥),迅速前往压制祭坛(清光上面的武将),之后会发生破除妖术的对话跟要求下一批水军的对话,等待第二批水军到来(会造往上面的桥),之后迅速上右上方的船KO掉妲己跟庆次,就会出现贵重物品讯息30 道具名"龙の首の玉"取得关卡:再临战国关原之战取得条件:占领3座炮台,之后清掉妲己跟庆次流程:开始后4分钟内停止全部3处大筒(以出现“全部大筒停止”的信息为准),之后玩家亲自击破前田庆次和妲己,简单来说,ㄧ开始就不要管中央的敌人,直接去压制右下角的炮台,之后顺那条路往上压制,就可以轻松压制3炮台,之后去KO掉妲己,庆次会以伏兵身分出现在本阵,再回头KO他,我ㄧ共花了6分钟左右,贵重物品讯息出现武器能力效果------------------------------------------------------------------- 初级:能力效果兵法能力上升道具维持时间延长不屈红血状态下起身后攻击力2倍旋回被打飞时比较容易快速起身补给敌兵一定几率掉落包子狙击弓箭和射击能力上升------------------------------------------------------------------- 中级:天活可无视体力发动真无双乱舞天阵可无视体力发动合体技弯曲所受伤害减轻顽强蓄力攻击不易被中断飞龙蓄力攻击可用跳跃取消------------------------------------------------------------------- 高级:金甲被射击攻击击中不会产生硬直连携待命角色无双槽过半时即可发动援护攻击赋活无双槽慢慢回复再生战死后有一次复活机会天舞无双槽全满时全攻击带属性-------------------------------------------------------------------------------------------------------武器能力练成表初级能力素材兵法炎1 +黑曜石不屈勇猛1 +翡翠旋回破天1 旋风1 +琥珀补给吸生1 吸活1 +萤石狙击勇猛1 神速1 极意1 +金中级能力素材天活炎1 分身1 雷 1 +玛瑙天阵炎1 旋风1 分身1 极意1 +金刚石弯曲阳1 吸生1 旋风1 背水1 +孔雀石顽强冰1 吸活1 勇猛1 分身1 极意1 +青玉白玉环飞龙斩1 破天1 分身1 神速1 极意1 +水晶神行符高级能力素材金甲雷1 斩1 吸活1 分身1 神速1 背水1 +红玉定风珠连携冰1 破天1 勇猛1 旋风1 分身1 神速1 +定海珠阴阳珠吸魂砂混天绫赋活炎2 阳2 吸生2 吸活2 旋风2 神速2 极意2 +风火轮勾玉神气还龙之首之玉再生冰2 阳2 吸生2 吸活2 旋风2 分身2 神速2 背水2 +朱雀翼青龙胆白虎牙玄武甲天舞炎2 冰2 雷2 阳2 斩2 吸活2 勇猛2 极意2 +蓬莱之玉之枝佛之御石之钵火鼠之皮衣燕之子安之贝。