钻夹具设计要点--钻套
- 格式:docx
- 大小:431.25 KB
- 文档页数:10
钻模夹具设计要点文章目录[隐藏]•(1)钻套。
•(2)钻模板。
•(3)夹具体。
(1)钻套。
钻套是引导刀具的元件,用以保证孔的加工位置,并防止加工过程中刀具的偏斜。
按结构特点钻套可分为四种类型,即固定钻套、可换钻套、快换钻套和特殊钻套。
固定钻套如图1 (a) 所示,直接压入钻模板或夹具体的孔中,位置精度较高,但磨损后不易拆卸,故多用于中、小批量生产。
可换钻套如图1 (b)所示,以间隙配合安装在衬套中,而衬套则压入钻模板或夹具体的孔中。
为防止钻套在衬套中转动而加-一个固定螺钉。
可换钻套在磨损后可以更换,故多用于大批量生产。
快换钻套如图1(c)所示,具有快速更换的特点,更换时不需要拧动螺钉,而只要将钻套逆时针方向转动-一个角度,使螺钉头部对准钻套缺口,即可取下钻套。
快换钻套多用于同一个孔需经多个工步(钻、扩、铰等)加工的情况。
上述三种钻套均已标准化,其规格可查阅有关手册。
特殊钻套如图2所示,用于特殊加工的场合,如在斜面上钻孔,在工件凹陷处钻孔,钻多个小间距孔等。
此时不宜使用标准钻套,可根据特殊要求设计专用钻套。
图1钻套(a)固定钻套; (b)可换钻套; (e)快换钻套1-钻套; 2-村套; 3-钻模板:4一螺钉图2 特殊钻套钻套中引导孔的尺寸及其偏差应根据所引导的刀具尺寸来确定。
通常取刀具的最大极限尺寸为引导孔的基本尺寸,孔径公差依加工精度要求来确定。
钻孔和扩孔时可取F7,粗铰时取G7,精铰时取G6。
若钻套引导的不是刀具的切削部分,而是刀具的导向部分,常取配合为H7/f7,H7/g6, H6/g5。
钻套的高度H如图3所示,直接影响钻套的导向性能,同时影响刀具与钻套之间的摩擦情况。
通常取H= (1~2.5) d。
对于精度要求较高的孔、直径较小的孔和刀具刚性较差时应取较大值。
图3 钻套高度与容屑间隙钻套与工件之间应留有排屑间隙,此间隙不宜过大,以免影响导向作用,一般可取h=(0.3~1.2) d。
加工铸铁和黄铜等脆性材料时,可取较小值;加工钢等韧性材料时,可取较大值。
通用钻孔夹具设计在现代制造业中,钻孔是许多产品加工过程中必不可少的一环。
为了提高钻孔的效率和精度,设计通用钻孔夹具成为了一个重要的研究领域。
本文将探讨通用钻孔夹具设计的关键因素,包括模块化、标准化和精度等,以便为相关制造业提供有益的参考。
关键词:1、通用钻孔夹具2、模块化3、标准化4、精度通用钻孔夹具是一种可以适应多种不同钻孔需求的工具,通过对不同零件进行快速更换和调整,可以大大提高生产效率。
模块化和标准化设计是实现这一目标的关键因素。
模块化设计是指将钻孔夹具设计成一系列标准化的模块,这些模块可以单独使用,也可以组合使用。
通过模块化的设计,可以大大降低夹具的设计和制造成本,同时还可以提高夹具的互换性和可维修性。
标准化设计是指将钻孔夹具的各个组成部分都设计成符合国际标准或行业标准的形式。
标准化设计不仅可以提高夹具的质量和可靠性,还可以方便用户对夹具进行维护和升级。
精度是钻孔夹具设计的另一个重要因素。
钻孔的精度直接影响到产品的质量和生产效率。
为了提高钻孔夹具的精度,设计师需要考虑到夹具的材料、结构、热处理和表面处理等因素。
此外,设计师还需要对夹具进行严格的检测和校准,确保夹具的精度符合要求。
通用钻孔夹具设计的基本原则包括模块化、标准化和精度。
通过采用这些设计原则,可以提高钻孔夹具的适应性、降低成本、方便维护,同时保证高精度的钻孔加工。
通用钻孔夹具的主要组成部分包括钻套、夹头、连接件和底座等。
钻套是夹具的关键部件之一,它用来定位和固定钻头,要求具有较高的耐磨性和抗冲击性。
夹头是用来固定工件的部件,要求具有较高的夹紧力和定位精度。
连接件是用来连接钻套和夹头的部件,要求具有较高的刚性和耐疲劳性。
底座是夹具的基座,要求具有较高的稳定性和承重能力。
通用钻孔夹具的设计流程包括以下几个步骤:1、分析钻孔需求:明确钻孔的尺寸、位置和深度等要求,以及工件的材质和结构特点。
2、确定技术参数:根据钻孔需求,确定夹具的关键技术参数,例如钻套的内径、外径和长度,夹头的尺寸和夹紧力等。
钻夹具设计要点1。
钻模类型的选择钻模类型很多,在设计钻模时,首先要根据工件的形状、尺寸、重量和加工要求,并考虑生产批量、工厂工艺装备的技术状况等具体条件,选择钻模类型和结构。
在选型时要注意以下几点:(1)工件被加工孔径大于10mm时,钻模应固定在工作台上(特别是钢件)。
因此其夹具体上应有专供夹压用的凸缘或凸台。
(2)当工件上加工的孔处在同一回转半径,且夹具的总重量超过100N时,应采用具有分度装置的回转钻模,如能与通用回转台配合使用则更好.(3)当在一般的中型工件某一平面上加工若干个任意分布的平行孔系时,宜采用固定式钻模在摇臂钻床上加工。
大型工件则可采用盖板式钻模在摇臂钻床上加工。
如生产批量较大,则可在立式钻床或组合机床上采用多轴传动头加工。
(4)对于孔的垂直度允差大于0.1mm和孔距位置允差大于±0.15mm的中小型工件,宜优先采用滑柱式钻模,以缩短夹具的设计制造周期.2.钻套类型的选择和设计钻套和钻模板是钻夹具上的特殊元件。
钻套装配在钻模板或夹具体上,其作用是确定被加工孔的位置和引导刀具加工。
(1)钻套的类型根据钻套的结构和使用特点,主要有四种类型。
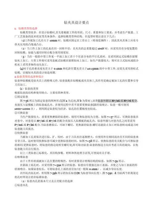
①固定钻套图7-56所示为固定钻套的两种形式(图a为无肩,图b为带肩),该类钻套外圆以H7/n6或H7/r6配合,直接压入钻模板上的钻套底孔内。
在使用过程中若不需要更换钻套(据经验统计,钻套一般可使用1000~12000次),则用固定钻套较为经济,钻孔的位置精度也较高。
②可换钻套当生产批量较大,需要更换磨损的钻套时,则用可换钻套较为方便,如图7—57所示。
可换钻套装在衬套中,衬套是以H7/n6或H7/r6的配合直接压入钻模板的底孔内,钻套外圆与衬套内孔之间常采用F7/m6或F7/k6配合.当钻套磨损后,可卸下螺钉,更换新的钻套.螺钉还能防止加工时钻套转动或退刀时钻套随刀具拔出.③快换钻套当被加工孔需依次进行钻、扩、铰时,由于刀具直径逐渐增大,应使用外径相同而内径不同的钻套来引导刀具,这时使用快换钻套可减少更换钻套的时间,如图7—58所示。
(二)钻夹具设计要点1.钻模类型的选择钻模类型很多,在设计钻模时,首先要根据工件的形状、尺寸、重量和加工要求,并考虑生产批量、工厂工艺装备的技术状况等具体条件,选择钻模类型和结构。
在选型时要注意以下几点:(1)工件被加工孔径大于10mm时,钻模应固定在工作台上(特别是钢件)。
因此其夹具体上应有专供夹压用的凸缘或凸台。
(2)当工件上加工的孔处在同一回转半径,且夹具的总重量超过100N时,应采用具有分度装置的回转钻模,如能与通用回转台配合使用则更好。
(3)当在一般的中型工件某一平面上加工若干个任意分布的平行孔系时,宜采用固定式钻模在摇臂钻床上加工。
大型工件则可采用盖板式钻模在摇臂钻床上加工。
如生产批量较大,则可在立式钻床或组合机床上采用多轴传动头加工。
(4)对于孔的垂直度允差大于0.1mm和孔距位置允差大于±0.15mm的中小型工件,宜优先采用滑柱式钻模,以缩短夹具的设计制造周期。
2.钻套类型的选择和设计钻套和钻模板是钻夹具上的特殊元件。
钻套装配在钻模板或夹具体上,其作用是确定被加工孔的位置和引导刀具加工。
(1)钻套的类型根据钻套的结构和使用特点,主要有四种类型。
①固定钻套图7-56所示为固定钻套的两种形式(图a为无肩,图b为带肩),该类钻套外圆以H7/n6或H7/r6配合,直接压入钻模板上的钻套底孔内。
在使用过程中若不需要更换钻套(据经验统计,钻套一般可使用1000~12000次),则用固定钻套较为经济,钻孔的位置精度也较高。
②可换钻套当生产批量较大,需要更换磨损的钻套时,则用可换钻套较为方便,如图7-57所示。
可换钻套装在衬套中,衬套是以H7/n6或H7/r6的配合直接压入钻模板的底孔内,钻套外圆与衬套内孔之间常采用F7/m6或F7/k6配合。
当钻套磨损后,可卸下螺钉,更换新的钻套。
螺钉还能防止加工时钻套转动或退刀时钻套随刀具拔出。
③快换钻套当被加工孔需依次进行钻、扩、铰时,由于刀具直径逐渐增大,应使用外径相同而内径不同的钻套来引导刀具,这时使用快换钻套可减少更换钻套的时间,如图7-58所示。
钻床夹具设计特点
一、钻床夹具的主要类型
钻床夹具简称钻模,主要用于加工孔及螺纹。
它主要由钻套、钻模板、定位及夹紧装置夹具体组成。
其主要类型有以下几种。
(1)固定式钻模在使用中,这类钻模在机床上的位置固定不动,而且加工精度较高,主要用于立式钻床上加工直径较大的单孔或摇臂钻床加工平行孔系。
(2)回转式钻模这类钻模上有分度装置,因此可以在工件上加工出若干个绕轴线分布的轴向或径向孔系。
(3)翻转式钻模主要用于加工小型工件不同表面上的孔,孔径小于f8~f10mm。
它可以减少安装次数,提高被加工孔的位置精度。
其结构较简单,加工钻模一般手工进行翻转,所以夹具及工件应小于10 kg为宜。
(4)盖板式钻模这种钻模无夹具体,其定位元件和夹紧装置直接装在钻模板上。
钻模板在工件上装夹,适合于体积大而笨重的工件上的小孔加工。
夹具、结构简单轻便,易清除切屑;但是每次夹具需从工件上装卸,较费时,故此钻模的质量一般不宜超过10 kg。
(5)滑柱式钻模滑柱式钻模是带有升降钻模板的通用可调夹具。
这种钻模有结构简单、操作方便、动作迅速、制造周期短的优点,生产中应用较广。
二、钻模的设计要点
1.钻套钻套安装在钻模板或夹具体上,用来确定工件上加工孔的位置,引导刀具进行加工,提高加工过程中工艺系统的刚性并防振。
钻套可分为标准钻套和特殊钻套两大类。
(1)固定钻套(2)可换钻套(3)快换钻套(4)特殊钻套
2.钻模板钻模板用于安装钻套,确保钻套在钻模上的正确位置,钻模板多装在夹具体或支架上,常见的钻模板有:(1)固定式钻模板(2)铰链式钻模板(3)可卸(分离)式钻模板(4)悬挂式钻模板。
25钻床夹具设计总结一、引言钻床夹具是一种用于加工工件的专用夹具,广泛应用于机械制造行业。
它能够固定工件,使得钻床在进行钻孔、镗孔等加工过程中保持工件的位置稳定,从而提高加工精度和效率。
本文主要对钻床夹具的设计进行总结与分析,总结关键点、注意事项等。
二、钻床夹具设计的关键点1.适应性:钻床夹具的设计应该能够适应不同种类、尺寸的工件,具有一定的通用性。
可以通过设计可调节的夹具结构、可更换的夹具部件等方式实现。
2.刚性:钻床夹具在加工过程中需要具备足够的刚性,以保证工件的位置稳定。
可以通过选用高硬度、高强度材料,增加夹具的结构强度来实现。
另外,还可以增加夹具的支撑点、减小夹具部件的长度等方式来提高夹具的刚性。
3.稳定性:钻床夹具在加工过程中需要保持稳定的位置,以减小加工误差。
可以通过设计稳定的夹具支撑面、采用深度固定夹具等方式来提高夹具的稳定性。
4.精度:钻床夹具需要保证加工工件的精度,应尽量减小夹具本身的加工误差。
可以通过采用精密加工工艺、优化夹具结构、提高夹具部件的精度等方式来提高夹具的精度。
三、钻床夹具设计的注意事项1.安全性:钻床夹具设计应注意避免夹具在加工过程中发生意外脱离或松动,以确保操作人员的安全。
2.耐用性:钻床夹具设计应注意材料的选择和处理,以提高夹具的耐用度。
应尽量选择耐磨、耐腐蚀、耐疲劳的材料,并对夹具部件进行适当的表面处理。
3.便于操作:钻床夹具设计应考虑到操作人员的操作习惯和人体工程学要求,使得夹具易于调整、装卸工件,并能够快速、准确地定位工件。
4.可维护性:钻床夹具设计应注意方便夹具的维护和修理。
应选择易于购买和更换的标准件,设计合理的夹具结构和拆卸方式。
四、钻床夹具设计中的工程案例1.通用钻床夹具设计:通过设计可调节的夹具结构,采用可更换的夹具部件等方式,使得夹具适用于不同尺寸的工件,提高了夹具的适应性。
2.高精度钻床夹具设计:通过采用精密加工工艺,优化夹具结构,提高夹具部件的精度等方式,使得夹具本身的加工误差减小到最小,保证了加工工件的精度。
典型钻床夹具的设计摘要:主要技术指标能保证工件的加工精度、提高生产效率、工艺性好和使用性好。
我们在设计专用夹具时为了能满足工件的加工精度要求,考虑了合理的定位方案、合适的尺寸、公差和技术要求,并进行了必要的精度分析。
由于是中批量生产,采用了回转式钻床夹具,提高了生产效率。
在工艺性方面使这种夹具的结构简单、合理、便于加工、装配、检验和维修。
在使用性方面这种夹具的操作简便、省力、安全可靠,排屑也方便,必要时可设置排屑结构。
通过对钻床夹具设计的制作,进一步巩固和所学基本知识并使所学知识得到综合运用。
学会查阅和收集技术资料,提高运用计算机辅助设计的能力,树立正确的设计思想和严谨的工作作风。
关键词:夹具的基本概念,分度装置,零件分析,精度分析,零件的加工工艺目录引言 (3)第1章夹具的基本概念 (4)夹具的概念 (4)夹具的组成 (4)第2章分度装置的设计 (5)第3章零件分析 (6)工艺分析 (6)零件工艺规程设计 (7)第4章典型夹具的设计 (7)典型夹具的设计要点 (7)夹具的设计 (8)夹紧力的确定 (10)夹紧表面的选择 (11)夹紧元件的确定 (12)第5章夹具设计精度分析 (12)定位误差的分析与计算 (12)螺栓的公称直径 (14)夹具加工精度的分析 (16)第6章夹具各零件的加工工艺 (20)底板加工工艺路线 (20)支撑板加工工艺路线 (21)钻模板加工工艺路线 (23)轴加工工艺路线 (24)分度盘的加工工艺路线 (24)定位端盖的加工路线 (25)定位销的加工工艺路线 (26)机械加工工艺过程卡片 (26)结论 (28)【参考文献】 (29)致谢 (30)引言毕业设计是对学生在学完本专业的课程之后进行的一次综合考察,是对学到基本理论、基本原理付诸于实践,经培养其分析问题和解决总是的能力。
它是一次对学生是知识结构、理论水平、实践经验、操作技能、创作思维能力的培养和训练。
我的毕业设计课题典型钻床夹具的设计。
钻床夹具设计说明书设计内容:1、加工工件图2、钻床夹具装配图1张3、钻床夹具零件3张4、课程设计说明书 1份前言:1、主要技术指标1)保证工件的加工精度专用夹具应有合理的定位方案、合适的尺寸、公差和技术要求,并进行必要的精度分析,确保夹具能满足工件的加工精度要求。
2)提高生产效率专用夹具的复杂程度要与工件的生产纲领相适应。
应根据工件生产批量的大小选用不同复杂程度的快速高效夹紧装置,以缩短辅助时间,提高生产效率。
3)工艺性好专用夹具的结构简单、合理、便于加工、装配、检验和维修。
专用夹具的生产属于中批量生产。
4)使用性好专用夹具的操作应简便、省力、安全可靠,排屑应方便,必要时可设置排屑结构。
5)经济性好除考虑专用夹具本身结构简单、标准化程度高、成本低廉外,还应根据生产纲领对夹具方案进行必要的经济分析,以提高夹具在生产中的经济效益。
2、设计方案、设计方法、设计手段(一)研究原始资料在明确夹具设计任务后,应对以下几方面的原始资料进行研究。
1、研究加工工件图样了解该工件的结构形状、尺寸、材料、热处理要求,主要表面的加工精度、表面粗糙度及其它技术要求。
2、熟悉工艺文件,明确以下内容(1)毛坯的种类、形状、加工余量及其精度。
(2)工件的加工工艺过程、工序图、本工序所处的地位,本工序前已加工表面的精度及表面粗糙度,基准面的状况。
(3)本工序所使用的机床、刀具及其它辅具的规格。
(4)本工序所采用的切削量。
(二)拟订夹具的结构方案拟订夹具的结构方案包括以下几个内容1)确定夹具的类型各类机床夹具均有多种不同的类型、钻床夹具有固定式、翻转式、盖板式和滑板式等,应根据工件的型状、尺寸、加工要求及重量确定为固定式。
2)确定工件的定位方案,设计定位装置根据六点定位原则,通过分析工序图确定工件以椎孔定位,定位元件为心轴。
3)确定工件的夹紧方式,设计夹紧装置常用的夹紧机构有斜楔夹紧、螺旋夹紧、偏心夹紧、铰链夹紧等。
根据工件的结构,加工方法其因素确定为螺旋夹紧。
孔加工常用工艺装备(4)时间:2009-4-28 人气:809来源:机电商情网(二)钻夹具设计要点1.钻模类型的选择钻模类型很多,在设计钻模时,首先要根据工件的形状、尺寸、重量和加工要求,并考虑生产批量、工厂工艺装备的技术状况等具体条件,选择钻模类型和结构。
在选型时要注意以下几点:(1)工件被加工孔径大于10mm时,钻模应固定在工作台上(特别是钢件)。
因此其夹具体上应有专供夹压用的凸缘或凸台。
(2)当工件上加工的孔处在同一回转半径,且夹具的总重量超过100N时,应采用具有分度装置的回转钻模,如能与通用回转台配合使用则更好。
(3)当在一般的中型工件某一平面上加工若干个任意分布的平行孔系时,宜采用固定式钻模在摇臂钻床上加工。
大型工件则可采用盖板式钻模在摇臂钻床上加工。
如生产批量较大,则可在立式钻床或组合机床上采用多轴传动头加工。
(4)对于孔的垂直度允差大于和孔距位置允差大于±的中小型工件,宜优先采用滑柱式钻模,以缩短夹具的设计制造周期。
2.钻套类型的选择和设计钻套和钻模板是钻夹具上的特殊元件。
钻套装配在钻模板或夹具体上,其作用是确定被加工孔的位置和引导刀具加工。
(1)钻套的类型根据钻套的结构和使用特点,主要有四种类型。
①固定钻套图7-56所示为固定钻套的两种形式(图a为无肩,图b为带肩),该类钻套外圆以H7/n6或H7/r6配合,直接压入钻模板上的钻套底孔内。
在使用过程中若不需要更换钻套(据经验统计,钻套一般可使用1000~12000次),则用固定钻套较为经济,钻孔的位置精度也较高。
当生产批量较大,需要更换磨损的钻套时,则用可换钻套较为方便,如图7-57所示。
可换钻套装在衬套中,衬套是以H7/n6或H7/r6的配合直接压入钻模板的底孔内,钻套外圆与衬套内孔之间常采用F7/m6或F7/k6配合。
当钻套磨损后,可卸下螺钉,更换新的钻套。
螺钉还能防止加工时钻套转动或退刀时钻套随刀具拔出。
③快换钻套当被加工孔需依次进行钻、扩、铰时,由于刀具直径逐渐增大,应使用外径相同而内径不同的钻套来引导刀具,这时使用快换钻套可减少更换钻套的时间,如图7-58所示。
(二)钻夹具设计要点1.钻模类型的选择钻模类型很多,在设计钻模时,首先要根据工件的形状、尺寸、重量和加工要求,并考虑生产批量、工厂工艺装备的技术状况等具体条件,选择钻模类型和结构。
在选型时要注意以下几点:(1)工件被加工孔径大于10mm时,钻模应固定在工作台上(特别是钢件)。
因此其夹具体上应有专供夹压用的凸缘或凸台。
(2)当工件上加工的孔处在同一回转半径,且夹具的总重量超过100N时,应采用具有分度装置的回转钻模,如能与通用回转台配合使用则更好。
(3)当在一般的中型工件某一平面上加工若干个任意分布的平行孔系时,宜采用固定式钻模在摇臂钻床上加工。
大型工件则可采用盖板式钻模在摇臂钻床上加工。
如生产批量较大,则可在立式钻床或组合机床上采用多轴传动头加工。
(4)对于孔的垂直度允差大于0.1mm和孔距位置允差大于±0.15mm的中小型工件,宜优先采用滑柱式钻模,以缩短夹具的设计制造周期。
2.钻套类型的选择和设计钻套和钻模板是钻夹具上的特殊元件。
钻套装配在钻模板或夹具体上,其作用是确定被加工孔的位置和引导刀具加工。
(1)钻套的类型根据钻套的结构和使用特点,主要有四种类型。
①固定钻套图7-56所示为固定钻套的两种形式(图a为无肩,图b为带肩),该类钻套外圆以H7/n6或H7/r6配合,直接压入钻模板上的钻套底孔内。
在使用过程中若不需要更换钻套(据经验统计,钻套一般可使用1000~12000次),则用固定钻套较为经济,钻孔的位置精度也较高。
②可换钻套当生产批量较大,需要更换磨损的钻套时,则用可换钻套较为方便,如图7-57所示。
可换钻套装在衬套中,衬套是以H7/n6或H7/r6的配合直接压入钻模板的底孔内,钻套外圆与衬套内孔之间常采用F7/m6或F7/k6配合。
当钻套磨损后,可卸下螺钉,更换新的钻套。
螺钉还能防止加工时钻套转动或退刀时钻套随刀具拔出。
③快换钻套当被加工孔需依次进行钻、扩、铰时,由于刀具直径逐渐增大,应使用外径相同而内径不同的钻套来引导刀具,这时使用快换钻套可减少更换钻套的时间,如图7-58所示。
钻夹具设计要点1.钻模类型的选择钻模类型很多,在设计钻模时,首先要根据工件的形状、尺寸、重量和加工要求,并考虑生产批量、工厂工艺装备的技术状况等具体条件,选择钻模类型和结构。
在选型时要注意以下几点:(1)工件被加工孔径大于10mm时,钻模应固定在工作台上(特别是钢件)。
因此其夹具体上应有专供夹压用的凸缘或凸台。
(2)当工件上加工的孔处在同一回转半径,且夹具的总重量超过100N时,应采用具有分度装置的回转钻模,如能与通用回转台配合使用则更好。
(3)当在一般的中型工件某一平面上加工若干个任意分布的平行孔系时,宜采用固定式钻模在摇臂钻床上加工。
大型工件则可采用盖板式钻模在摇臂钻床上加工。
如生产批量较大,则可在立式钻床或组合机床上采用多轴传动头加工。
(4)对于孔的垂直度允差大于0.1mm和孔距位置允差大于±0.15mm的中小型工件,宜优先采用滑柱式钻模,以缩短夹具的设计制造周期。
2.钻套类型的选择和设计钻套和钻模板是钻夹具上的特殊元件。
钻套装配在钻模板或夹具体上,其作用是确定被加工孔的位置和引导刀具加工。
(1)钻套的类型根据钻套的结构和使用特点,主要有四种类型。
①固定钻套图7-56所示为固定钻套的两种形式(图a为无肩,图b为带肩),该类钻套外圆以H7/n6或H7/r6配合,直接压入钻模板上的钻套底孔内。
在使用过程中若不需要更换钻套(据经验统计,钻套一般可使用1000~12000次),则用固定钻套较为经济,钻孔的位置精度也较高。
②可换钻套当生产批量较大,需要更换磨损的钻套时,则用可换钻套较为方便,如图7-57所示。
可换钻套装在衬套中,衬套是以H7/n6或H7/r6的配合直接压入钻模板的底孔内,钻套外圆与衬套内孔之间常采用F7/m6或F7/k6配合。
当钻套磨损后,可卸下螺钉,更换新的钻套。
螺钉还能防止加工时钻套转动或退刀时钻套随刀具拔出。
③快换钻套当被加工孔需依次进行钻、扩、铰时,由于刀具直径逐渐增大,应使用外径相同而内径不同的钻套来引导刀具,这时使用快换钻套可减少更换钻套的时间,如图7-58所示。
首先要根据工件的形状、尺寸、重量 和加工要求,并考虑生产批量、工厂 工艺装备的技术状况等具体条件,选 择钻模类型和结构。
在选型时要注意 以下几点:( 1)工件被加工孔径大于 10mm 时,钻模应固定在工作台上(特别是 钢件)。
因此其夹具体上应有专供夹压用的凸缘或凸台。
(2)当工件上加工的孔处在同一 回转半径, 且夹具的总重量超过 100N 时,应采用具有分度装置的回转钻模, 如能与通用回转台配合使用则更好。
(3)当在一般的中型工件某一平面上加工若干个任意分布的平行孔系 时,宜采用固定式钻模在摇臂钻床上 加工。
大型工件则可采用盖板式钻模 在摇臂钻床上加工。
如生产批量较大, 则可在立式钻床或组合机床上采用多 轴传动头加工。
( 4)对于孔的垂直度允差大于 0.1mm 和孔距位置允差大于 ±0.15mm 的中小型工件, 宜优先采用滑柱式钻模,以缩短夹具的设计制造周期。
2.钻套类型的选择和设计 钻套和钻模板是钻夹具上的特殊元件。
钻套装配在钻模板或夹具体上, 其作用是确定被 加工孔的位置和引导刀具加工。
(1)钻套的类型 根据钻套的结构和使用特点,主要有四种类型。
①固定钻套二)钻夹具设计要点 1.钻模类型的选择 钻模类型很多,在设计钻模时,图7-56所示为固定钻套的两种形式(图a 为无肩,图b 为带肩),该类钻套外圆以H7/n6 或H7/r6 配合,直接压入钻模板上的钻套底孔内。
在使用过程中若不需要更换钻套(据经验统计,钻套一般可使用1000~12000 次),则用固定钻套较为经济,钻孔的位置精度也较高。
②可换钻套当生产批量较大,需要更换磨损的钻套时,则用可换钻套较为方便,如图7-57 所示。
可换钻套装在衬套中,衬套是以H7/n6 或H7/r6 的配合直接压入钻模板的底孔内,钻套外圆与衬套内孔之间常采用F7/m6 或F7/k6 配合。
当钻套磨损后,可卸下螺钉,更换新的钻套。
螺钉还能防止加工时钻套转动或退刀时钻套随刀具拔出。
钻孔夹具的设计
1. 夹具的材料选择
夹具是用来固定工件的装置,所以在设计的时候要考虑夹具的材料选择,需要选择高强度、高刚度的金属材料,例如45钢或铝合金等。
通过选择合适的材料,夹具能够承受更大的载荷和更高的工作温度,从而增强夹紧能力,使得机械钻孔设备的效果更加显著。
2. 夹具的尺寸设计
要保证夹具夹紧工件后的稳定性以及刚性,需要在夹具的尺寸设计方面进行仔细的考察。
不仅要考虑夹具的长度、宽度、高度,还要考虑虽然工件直径不同,夹具的密合度应当保证。
3. 夹具的夹紧方式
夹具的夹紧方式影响着夹具夹紧工件后的稳定性,例如力矩、摩擦力和接径力等。
选择合适的夹紧方式将有利于夹具夹紧工件后的稳定。
4. 夹具的可靠性要求
考虑到工作环境可能存在诸如高温、高湿度、强震动等情况,夹具的设计必须保证在相当恶劣的环境下也具有足够的稳定性和可靠性。
5. 夹具的制造工艺
考虑到夹具在使用环境中需要经受较大的负荷和振动,必须保证夹具的制造工艺能够保证夹具的精度和稳定性,避免夹具由于制造工艺或配件不良而导致的使用效果下降或失效。
总之,钻孔夹具的设计要坚持科学化、合理化的原则,遵循材料科学、机械设计等多个领域的设计理论和工程实践规律,从而更好地进行钻孔夹具的制造和应用。
钻套的选择与设计工程
1.钻套的种类钻套安装在钻模板或夹具体上,
1)固定钻套:分A、B型两种,钻套安装在钻模板或夹具体中,其配合采用等或!等。
固定钻套结构简单,钻孔的位置精度高,主要用于中、小批生产的钻模。
2)可换钻套:钻套1的外圆与衬套之间采用警或害配合,衬套2钻模板3采用等配合。
可换钻套用螺钉4加以固定,防止加工过程中钻套转动及退刀对钻随钻头的退回而被带出。
当可换钻套磨损报废后,可卸下螺钉4,更换新的钻套。
3)快换钻套:当工件上被加工的孔需要在一次装夹下依次进行钻、扩、铰孔加工时,于刀具直径逐次增大,需采用外径相同而内孔尺寸随刀具变更的钻套来引导刀具。
这就需用快换钻套’以减少更换钻套的时间,
以上三种钻套均已标准化,其规格可参阅有关国家标准。
机床夹具零件及部件固定钻套国标GB/T 8045.1-1999
机床夹具零件及部件可换钻套国标GB/T 8045.2-1999
4)特殊钻套。
由于工件形状与被加工孔的位置的特殊性,需要设计成特殊结构形式的钻套。
下面具体说明几种特殊钻套的使用情况。
图3-60a为加长钻套,为加工凹面上孔时使用。
为减少刀具与钻套的摩擦,可将钻套引导高度H以上孔径放大;图3-60b用于在斜面或圆弧面上钻孔;图3-60c为小孔距钻套;图3—60d为上、下钻套导引刀具的情况,一般用于加工孔较深或有较高位置精度时。
使用下钻套时,应注意防止切屑落在刀杆与钻套孔之间,刀杆与钻套选用害配合。
(二)钻夹具设计要点1.钻模类型的选择钻模类型很多,在设计钻模时,首先要根据工件的形状、尺寸、重量和加工要求,并考虑生产批量、工厂工艺装备的技术状况等具体条件,选择钻模类型和结构。
在选型时要注意以下几点:(1)工件被加工孔径大于10mm时,钻模应固定在工作台上(特别是钢件)。
因此其夹具体上应有专供夹压用的凸缘或凸台。
(2)当工件上加工的孔处在同一回转半径,且夹具的总重量超过100N时,应采用具有分度装置的回转钻模,如能与通用回转台配合使用则更好。
(3)当在一般的中型工件某一平面上加工若干个任意分布的平行孔系时,宜采用固定式钻模在摇臂钻床上加工。
大型工件则可采用盖板式钻模在摇臂钻床上加工。
如生产批量较大,则可在立式钻床或组合机床上采用多轴传动头加工。
(4)对于孔的垂直度允差大于0.1mm和孔距位置允差大于±0.15mm的中小型工件,宜优先采用滑柱式钻模,以缩短夹具的设计制造周期。
2.钻套类型的选择和设计钻套和钻模板是钻夹具上的特殊元件。
钻套装配在钻模板或夹具体上,其作用是确定被加工孔的位置和引导刀具加工。
(1)钻套的类型根据钻套的结构和使用特点,主要有四种类型。
①固定钻套图7-56所示为固定钻套的两种形式(图a为无肩,图b为带肩),该类钻套外圆以H7/n6或H7/r6配合,直接压入钻模板上的钻套底孔内。
在使用过程中若不需要更换钻套(据经验统计,钻套一般可使用1000~12000次),则用固定钻套较为经济,钻孔的位置精度也较高。
②可换钻套当生产批量较大,需要更换磨损的钻套时,则用可换钻套较为方便,如图7-57所示。
可换钻套装在衬套中,衬套是以H7/n6或H7/r6的配合直接压入钻模板的底孔内,钻套外圆与衬套内孔之间常采用F7/m6或F7/k6配合。
当钻套磨损后,可卸下螺钉,更换新的钻套。
螺钉还能防止加工时钻套转动或退刀时钻套随刀具拔出。
③快换钻套当被加工孔需依次进行钻、扩、铰时,由于刀具直径逐渐增大,应使用外径相同而内径不同的钻套来引导刀具,这时使用快换钻套可减少更换钻套的时间,如图7-58所示。
快换钻套的有关配合与可换钻套的相同。
更换钻套时,将钻套的削边处转至螺钉处,即可取出钻套。
钻套的削边方向应考虑刀具的旋向,以免钻套随刀具自行拔出。
以上三类钻套已标准化,其结构参数、材料和热处理方法等,可查阅有关手册。
④特殊钻套由于工件形状或被加工孔位置的特殊性,有时需要设计特殊结构的钻套,如图7-59所示。
导向长度H与其孔径之比为:H/d=1~2.5。
当加工精度要求较高或加工的孔径较小时,由于所用的钻头刚性较差,则H/d值可取大些,如钻孔直径d<5mm时,应取H/d≥2.5;如加工两孔的距离公差为±0.05mm时,可取H/d=2.5~3.5。
③排屑间隙h如图7-61所示,排屑间隙h是指钻套底部与工件表面之间的空间。
如果h太小,则切屑排出困难,会损伤加工表面,甚至还可能折断钻头。
如果h太大,则会使钻头的偏斜增大,影响被加工孔的位置精度。
一般加工铸铁件时,h=(0.3~0.7)d;加工钢件时,h=(0.7~1.5)d;式中d为所用钻头的直径。
对于位置精度要求很高的孔或在斜面上钻孔时,可将h值取得尽量小些,甚至可以取为零。
3.钻模板的类型和设计(1)钻模板的类型钻模板通常是装配在夹具体或支架上,或与夹具体上的其它元件相连接,常见的有以下几种类型:①固定式钻模板如图7-62a所示,这种钻模板是直接固定在夹具体上的,故钻套相对于夹具体也是固定的,钻孔精度较高。
但是这种结构对某些工件而言,装拆不太方便。
该钻模板与夹具体多采用圆锥销定位、螺钉紧固的结构。
对于简单钻模也可采用整体铸造或焊接结构。
②分离式钻模板如图7-62b所示,这种钻模板与夹具体是分离的,并成为一个独立部分,且模板对工作要确定定位要求。
工件在夹具体中每装卸一次,钻模板也要装卸一次。
该钻模板钻孔精度较高,但装卸工件的时间较长,因而效率较低。
③铰链式钻模板如图7-62c所示,这种钻模板是通过铰链与夹具体或固定支架连接在一起的,钻模板可绕铰链轴翻转。
铰链轴和钻模板上相应孔的配合为基轴制间隙配合(G7/h6),铰链轴和支座孔的配合为基轴制过盈配合(N7/h6),钻模板和支座两侧面间的配合则按基孔制间隙配合(H7/g6)。
当钻孔的位置精度要求较高时,应予配制,并将钻模板与支座侧面间的配合间隙控制在0.01~0.02mm之内。
同时还要注意使钻模板工作时处于正确位置。
图7-63所示是为保证这一要求的几种常用结构,设计时可根据情况选用。
这种钻模板常采用蝶形螺母锁紧,装卸工件比较方便,对于钻孔后还需要进行锪平面、攻丝等工步尤为适宜。
但该钻模板可达到的位置精度较低,结构也较复杂。
④悬挂式钻模板如图7-62d所示,这种钻模板是悬挂在机床主轴或主轴箱上,随主轴的往复移动而靠紧工件或离开,它多与组合机床或多头传动轴联合使用。
图中钻模板4由锥端紧定螺钉将其固定在导柱2上,导柱2的上部伸入多轴传动头6的座架孔中,从而将钻模板4悬挂起来;导柱2的下部则伸入夹具体1的导孔中,使钻模板4准确定位。
当多轴传动头6向下移动进行加工时,依靠弹簧5压缩时产生的压力使钻模板4向下靠紧工件。
加工完毕后,多轴传动头上升继而退出钻头,并提起钻模板恢复至原始位置。
(2)钻模板的设计要点在设计钻模板的结构时,主要要根据工件的外形大小、加工部位、结构特点和生产规模以及机床类型等条件而定。
要求所设计的钻模板结构简单、使用方便、制造容易,并注意以下几点:①在保证钻模板有足够刚度的前提下,要尽量减轻其重量。
在生产中,钻模板的厚度往往按钻套的高度来确定,一般在10~30mm之间。
如果钻套较长,可将钻模板局部加厚。
此外,钻模板一般不宜承受夹紧力。
②钻模板上安装钻套的底孔与定位元件间的位置精度直接影响工件孔的位置精度,因此至关重要。
在上述各钻模板结构中,以固定式钻模板钻套底孔的位置精度最高,而以悬挂式钻模板钻套底孔的位置精度为最低。
③焊接结构的钻模板往往因焊接内应力不能彻底消除,而不易保持精度。
一般当工件孔距大于±0.1mm时方可采用。
若孔距公差小于±0.05mm时,应采用装配式钻模板。
④要保证加工过程的稳定性。
如用悬挂式钻模板,则其导柱上的弹簧力必须足够大,以使钻模板在夹具体上能维持所需的定位压力;当钻模板本身的重量超过800N时,导柱上可不装弹簧;为保证钻模板移动平稳和工作可靠,当钻模板处于原始位置时,装在导柱上经过预压的弹簧长度一般不应小于工作行程的3倍,其预压力不小于150N。
(三)几种典型钻床夹具的结构分析1.钻铰支架孔钻模图7-64所示为支架工序图。
Φ20H9孔的下端面和Φ24 mm短圆柱面均已加工,本工序要求钻铰Φ20H9孔,并要求保证该孔轴线到下端面的距离为25±0.05mm。
图7-65所示为在立式钻床上钻铰支架上Φ20H9孔的钻模。
工件以Φ20H9孔的下端面、Φ24 mm短圆柱面和R24mm外圆弧面为定位基准,通过夹具上定位套1的孔、定位套的端面和一个摆动V形块2实现六点定位。
为了装卸工件方便,采用铰链式压板4和摆动V形块2夹紧工件。
该夹具定位结构简单,装卸工件方便,夹紧可靠。
上一章已指出机床夹具总图中应正确标注出影响定位误差、安装误差和调整误差的有关尺寸和技术要求。
该夹具的上述尺寸和技术要求的分析如下:定位副的制造误差应是影响定位误差的因素,因此在夹具总图上应标注出定位元件的精度和技术要求,如定位套孔径Φ24 mm,定位套与夹具体配合尺寸Φ35H7/n6。
定位元件工作表面与机床连接面之间的技术要求是影响安装误差的因素,而该钻夹具与机床的连接面是夹具体底面A,因此定位元件工件表面与夹具体底面的技术要求应标出,如衬套端面对夹具体底面A的垂直度0.02mm。
定位元件工作面与刀具位置之间的技术要求是影响调整误差的因素,对钻夹具而言,钻套轴线的位置即为孔加工刀具的位置,因此钻套轴线与定位元件工作面之间应标出必要的技术要求。
如钻套轴线与夹具体底面A的垂直度0.02mm,钻套轴线与定位套端面的距离尺寸精度25±0.015mm,钻套内径的尺寸公差Φ20F7,钻套与衬套之间、衬套与钻模板之间的配合精度Φ26F7/m6、Φ32H7/n6等。
钻夹具的调整误差也称导向误差。
此外还应标注出一些其他装配尺寸,如销子3与V形块2、与压板4之间的配合尺寸Φ10G7/h6、Φ10N7/h6等。
2.铰链模板固定式钻模图7-66所示为在拨叉45上加工直径Φ8.4mm的M10底孔的工序图和在立式钻床上完成以上工序的钻模总图。
工件以圆孔Φ15.81F8、叉口51 mm及槽14. 2mm作为定位基准,通过夹具上的定位轴6、扁销1及偏心轮8上的对称楔块等定位元件实现六点定位,且符合基准重合原则。
由于钻孔后需要攻丝,并且考虑使工件装拆方便,故该钻模采用了可翻开的铰链式钻模板。
夹紧时,通过手柄顺时针转动偏心轮8,偏心轮上的对称楔块插入工件槽内,在定位的同时将工件夹紧。
由于钻削力不大,故工作时比较可靠。
钻模板4用销轴3采用基轴制装在模板座7上,翻下时与支承钉5接触,以保证钻套的位置精度,并用紧定螺钉2锁紧。
该夹具对工件的定位考虑合理,且采用偏心轮使工件既定位又夹紧,简化了夹具的结构。
对该夹具所标注的技术要求分析如下:影响工件定位误差的技术要求有:定位轴直径及公差Φ15.81h6,扁销直径及公差Φ51g6、扁销轴线的位置度等。
影响安装误差的技术要求有:定位轴轴线与安装基面C的平行度。
影响导向误差的技术要求有:钻套中心线与夹紧偏心轮对称面的距离尺寸3.1±0.03mm,夹紧偏心轮与底座的配合公差15H7/h6,钻套中心与基准B的位置度;另外对于铰链钻模板夹具,铰链钻模板与铰链座的配合精度Φ12G7/h6和40H7/f6也影响导向误差。
此外还应标注出一些其他装配尺寸,请读者自行分析。