_海船航海图书资料配备要求_将颁布实行
- 格式:pdf
- 大小:131.85 KB
- 文档页数:2
图书配备要求一、中版海、图图书资料:1、中版海图:长时间不回国内的船舶,由于中版海图不能及时得到改正,可以用英版海图代替。
2、中版图书资料:1)中版灯标表G101~G103可以不配备;2)中版航路指南由于信息陈旧,建议不要购买;3)中版潮汐表,可以根据各轮的实际情况决定,如果需要请在海军各港的图书供应站自行购买;4)中版和英版的航海天文历只需选择其一。
二、英版海图、图书资料:1、英版海图:应该在出发港口备齐下航次的所用海图,如果有些海图购买不到,特别是一些不常去的港口,可从港口的其它船舶购买或复印,尽量避免申请公司传真发送,因为费用抬高;2、如果出发港购买不到,在时间允许的条件下,及时通知海监室,并附上代理名址和离港时间,由海监室协助安排解决;3、绝对不允许因为缺海图而不开航,应该在开航后通知海监室,并且注明原因和代理的全名址,海监室负责安排;4、除非急需外不能在苏伊士运河购买海图和图书,但航海通告除外,因为通告必须及时申请和索要,用以保证海图和图书资料能够改正到最新。
5、下航次用的航路指南、灯标表、无线电信号表、潮汐表等应该齐备,不需要的而且已经作废的不要求上新版的,可以将其新版日期注明,并将改正剪裁下来,装订好夹在该图书之中,以便在需要时购买新版图书后进行改6、海图申领单不一定必须填写,但购买海图后必须填写信息反馈表,及时传给中散海监室备查,签字应当规整;7、船长应该对二副要求新上的海图进行过问,是否是下航次所需要的,否则的话可以不上;如果有二副为了偷懒而把没有新版作废的海图要求上新时,应该给予批评指正;8、船长有权力更新某些状况太差的海图,以及15年以上没有用过并且没有作废的海图。
♣凡是驶往南美港口的船舶,应该在出发港将所需的海图配备齐全,尽量避免在当地购买,因为当地海图和图书的价格非常昂贵,但是特别需要和急需者除外;在时间许可的情况下,可与公司联系安排购买,但需要注明代理的全名址以及离港时间,以便安排。
海船图书配备要求图书配备要求一、中版海、图图书资料:1、中版海图:长时间不回国内的船舶,由于中版海图不能及时得到改正,可以用英版海图代替。
2、中版图书资料:1)中版灯标表G101~G103可以不配备;2)中版航路指南由于信息陈旧,建议不要购买;3)中版潮汐表,可以根据各轮的实际情况决定,如果需要请在海军各港的图书供应站自行购买;4)中版和英版的航海天文历只需选择其一。
二、英版海图、图书资料:1、英版海图:应该在出发港口备齐下航次的所用海图,如果有些海图购买不到,特别是一些不常去的港口,可从港口的其它船舶购买或复印,尽量避免申请公司传真发送,因为费用抬高;2、如果出发港购买不到,在时间允许的条件下,及时通知海监室,并附上代理名址和离港时间,由海监室协助安排解决;3、绝对不允许因为缺海图而不开航,应该在开航后通知海监室,并且注明原因和代理的全名址,海监室负责安排;4、除非急需外不能在苏伊士运河购买海图和图书,但航海通告除外,因为通告必须及时申请和索要,用以保证海图和图书资料能够改正到最新。
5、下航次用的航路指南、灯标表、无线电信号表、潮汐表等应该齐备,不需要的而且已经作废的不要求上新版的,可以将其新版日期注明,并将改正剪裁下来,装订好夹在该图书之中,以便在需要时购买新版图书后进行改6、海图申领单不一定必须填写,但购买海图后必须填写信息反馈表,及时传给中散海监室备查,签字应当规整;7、船长应该对二副要求新上的海图进行过问,是否是下航次所需要的,否则的话可以不上;如果有二副为了偷懒而把没有新版作废的海图要求上新时,应该给予批评指正;8、船长有权力更新某些状况太差的海图,以及15年以上没有用过并且没有作废的海图。
凡是驶往南美港口的船舶,应该在出发港将所需的海图配备齐全,尽量避免在当地购买,因为当地海图和图书的价格非常昂贵,但是特别需要和急需者除外;在时间许可的情况下,可与公司联系安排购买,但需要注明代理的全名址以及离港时间,以便安排。
一.职责熟悉1.二副的工作职责:二副在船长、大副的领导下担任航行和停泊值班,主管航行驾驶设备、仪器、信号设备、海图、表册、书籍等工作。
无专职无线电员时,完成船长安排的无线电的工作及船长交办的其他工作。
二副的主要工作职责是:1)负责管理航海日志、海图、航海书籍、航海参考资料、各种记录簿和航海通告等,应及时登记改正,正确填写和保管航海仪器和航海图书资料清册。
2)每次开航前,按船长指示备好所需国旗、海图及有关资料。
根据船长的航行计划,按海图作业规则的要求,画好航线,标示转向点,统计航程,请船长审核。
航次终了经请示船长后及时将用过的海图擦干净(发生海事时除外)。
3)管理驾驶台、海图室、电罗经房、助航仪器的马达房和仓库,使其经常保持整洁,各种标志清楚。
4)负责各种助航仪器、导航仪器及气象仪器的日常养护工作,做好误差记录和检修记录以及申请修理等工作。
5)定期养护操舵仪,管理并养护机械测深、手锤绳、汽笛拉索等6)管理天文钟和公共场所的船钟,按时上弦校对。
系统记录天文钟差,航行中每天正午与机舱对时一次。
7)负责填报航次报表,负责向新来驾驶员介绍各种助航、导航、气象仪器的性能、误差、使用方法和操作的注意事项。
8)在货运工作方面,二副在值班期间,对船舶装卸货负有同大副一样的职责,监督装卸货质量和处理装卸货过程中发生的一切问题。
9)进出港、靠离码头,系泊或调头时,在船尾(或船长指定的岗位)了望和执行船长命令,指挥船尾工作的技术操作。
作业前应将船长布置的要求和注意事项,向船尾工作的船员交待清楚,注意安全和正确操作,并将船尾周围的一起情况及时报告船长。
2. 船公司SMS手册和程序特色船公司SMS手册(Safety Management Manual)分为十三章,包括:第一章:总则;第二章:安全和环境保护方针;第三章:公司的责任和权限;第四章:指定人员;第五章:船长的责任和权限;第六章:资源和人员;第七章:船舶营运操作;第八章:应急部署;第九章:不符合、事故及险情的报告处理;第十章:船舶及设备的维护;第十一章:文件管理;第十二章:公司内审、有效性评价及复查;第十三章:政府主管机关的审核及证书的保持。
海南省海洋渔船安全生产管理规定【发文字号】海南省人民政府令第218号【发布部门】海南省政府【公布日期】2008.11.06【实施日期】2008.12.01【时效性】已被修改【效力级别】地方政府规章海南省人民政府令(第218号)《海南省海洋渔船安全生产管理规定》已经2008年11月3日五届海南省人民政府第十七次常务会议审议通过,现予公布,自2008年12月1日起施行。
省长罗保铭二○○八年十一月六日海南省海洋渔船安全生产管理规定第一条为了加强海洋渔船安全生产管理,保障渔船所有人、经营人的合法权益和渔民生命财产安全,促进渔业经济发展,根据有关法律、法规,结合本省实际,制定本规定。
第二条沿海市、县各级人民政府应当加强对海洋渔船安全生产工作的领导,落实安全监管责任,采取有效措施,保障海洋渔船安全生产,实行海洋渔船安全事故责任追究制度。
渔船所有人或者经营人对渔船安全生产负全面责任,船长对本船及船员的安全负直接责任。
第三条省渔业行政主管部门负责全省海洋渔船安全生产的监督检查工作。
沿海市县渔业行政主管部门负责本辖区内海洋渔船安全生产的监督管理工作。
安全生产监督、海事、公安边防、气象等有关部门按照各自职责,依法做好有关海洋渔船安全生产工作。
第四条县级以上人民政府对海洋渔船安全生产中表现突出的单位和个人,给予表彰和奖励。
第五条制造、更新改造、购置和进口海洋捕捞渔船应当依法向有关部门申请办理渔船检验、渔船登记和渔业捕捞许可证等证件。
第六条从事渔船设计、制造和更新改造的单位应当依法进行资格认定,取得相应的资格证书。
第七条渔船具备下列条件方可航行和作业:(一)持有渔船检验证书、渔船登记证书和渔业捕捞许可证;(二)按照规定配备消防、救生、通讯、助航、气象信息接收设备等安全设备,并保持良好状态;(三)职务船员持有相应等级职务船员证书,普通船员持有训练合格证书;(四)按照规定刷写船名、船号、船籍港;(五)配备适当的海图等航海图书资料;(六)法律、法规和规章规定的其他条件。
浙江海事局游艇安全监督管理实施规则第一章总则第一条为规范游艇安全管理,防治游艇污染水域环境,促进浙江游艇业的安全、健康发展,依据《游艇安全管理规定》及相关法律法规,结合辖区实际,制定本实施细则。
第二条本实施细则适用于浙江海事局管辖水域内游艇航行、停泊等活动的安全和防治污染管理。
第三条中华人民共和国浙江海事局是实施本实施细则的主管机关。
浙江海事局所属各级海事管理机构(以下简称“海事管理机构”)依照职责具体负责辖区游艇水上交通安全和防治污染的监督管理。
第四条游艇安全和防治污染管理遵循安全第一、方便有序、有效监管、健康发展的原则,实行自主管理、行业自律与海事管理机构依法监督管理相结合的管理制度。
第五条游艇所有人应当对游艇的安全和防污染负责,做好游艇的日常安全管理和维护保养,确保游艇处于良好的安全、技术状态,保证游艇航行、停泊以及游艇上人员的安全。
游艇委托游艇俱乐部管理的,游艇所有人应当与游艇俱乐部签订协议,明确游艇俱乐部在游艇安全与防污染管理方面的责任。
游艇俱乐部应当按照海事管理机构的相关规定及其与游艇所有人的协议,承担相应的游艇安全和防污染责任。
第二章检验和登记第六条游艇应当经船舶检验机构按照中国海事局批准或者认可的游艇检验规定和规范进行检验,并取得相应的船舶检验证书后方可使用。
第七条游艇有下列情形之一的,应当向船舶检验机构申请附加检验:(一)发生事故,影响游艇适航性能的;(二)改变游艇检验证书所限定类别的;(三)船舶检验机构签发的证书失效的;(四)游艇所有人变更、船名变更或者船籍港变更的;(五)游艇结构或者重要的安全、防污染设施、设备发生改变的。
第八条游艇所有人应当按照国家有关船舶登记法律法规向海事管理机构申请办理船舶登记,依法取得船舶所有权证书和船舶国籍证书。
第九条游艇由其所有人自行管理的,应向当地海事管理机构提交游艇安全管理和使用情况的书面说明,内容应包括游艇航行、停泊水域、日常使用和维护保养情况、驾驶员情况、安全和防污染措施及应急保障等,海事管理机构认为必要时,可对游艇所有人提交的书面说明中的相关内容进行核实,对于不符合安全和防污染要求的,游艇所有人应在游艇投入使用前完成整改;游艇委托俱乐部管理的,应向当地海事管理机构提交游艇所有人与经主管机关备案公布的游艇俱乐部签订的协议及其复印件。
航海图书资料的配备,这次全活了!有朋友让老编再讲下航海图书资料的配备这个问题,确实比较复杂,每个船旗国规定不尽相同,我们先搞清楚公约要求的共同的部分,然后再加上各船旗国不同的要求,基本就是船上要配备的图书资料了。
01对于国际航行船舶,航海图书资料的配备依据来自于两个途径:一是SOLAS公约及相关通函的要求;二是各船旗国的特殊要求。
所有船旗国适用部分公约要求有四条,分别是:SOLAS第V章第R19.2.1.4:海图和航海出版物,用于计划和显示船舶预定航程的航线以及标绘和监视整个航程的船位;电子海图显示与信息系统(ECDIS)可视为满足本节的海图配备要求;SOLAS第V章第R19.2.1.5:满足上述 .4 之功能要求的后备装置,若该功能全部或部分由电子装置来完成;SOLAS第V章第R21:《国际信号规则》和IAMSAR手册(第3卷)SOLAS第V章第R27:海图和航海出版物,如航路指南、灯塔表、航海通告、潮汐表,以及所有其他拟定航程所需的航海出版物均应充足并保持更新。
为了方便业界理解,IMO发布了指导性的通函:MSC-MEPC.2/Circ.2- IMO requirements on carriage of publications on board ships,这份通函和公约是一脉相承的,是对公约要求的总结和归纳。
他的目的是为主管机关、船东、管理公司、PSCO及相关的审核组,在进行体系审核的时候提供指导。
通函中提到,以下文件需要配备:1.船舶强制配备的图书资料如下表,不仅要配,而且要保持出版SMS手册没有要求,PSCO不可以开具缺陷(通函明确规定:No deficiency or non-conformity should be filed by port State control authorities and/or ISM auditors against ships not carrying such publications on board unless otherwise required by the ship's Safety Management System (SMS) manual.)。
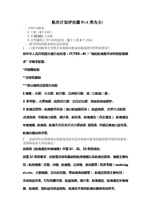
航次计划评估题卡(A类为主)一、审核计划航线1 上机(0.5小时)2 在ECDIS上审核3 在答题纸上书写审核意见(题卡上的6个方面)二、图书资料的配备和信息的获取1 .口述中国海事主管机关对海船应配备的航海图书资料的要求?按中华人民共和国交通行业标准(JT/T95—94)“海船航海图书资料的配备要求”中要求配备。
*中国籍船舶**足够和最新***部分图和出版物为选配1海图:总图、大洋图、航行图、沿岸航行图、港(口航道)图;2 参考图:大圆海图、航路设计图、空白定位图、等磁差曲线图等;3航海出版物:航海图书目录(港口航道图目录)、航路指南、世界大洋航路、进港指南、中国港口指南、潮汐表、航标表、航海通告(改正通告)、航海通告年度摘要、航海表、航海天文历和天文计算表册、里程表、中国沿海港口信号表、航海仪器说明书等。
2 .试述评估员现场指定的航海国家对远洋船舶应配备的航海图书资料的要求,美国和加拿大对此规定?按英版《航海通告年度摘要》中第18、21、22条的规定。
按第18条的要求,应配备足够和最新的航用海图以及航海出版物,海图主要包括:航用海图(总图、洋图、航海图、沿岸图、港泊图等)和参考图(routeing charts、大圆海图、空白定位图、等磁差曲线图等),航海出版物主要包括: 无线电信号表、灯标和雾号表、航路指南、潮汐表、航海通告、航海通告年度摘要、航海表、国际信号码语规则、航海员手册和航海仪器使用说明书。
除此之外,还应配备世界大洋航路、航海图书总目录、进港指南、航海天文历和天文计算表册、里程表等。
第21和22条是加拿大和美国政府对船舶配备航海图书资料的特别要求。
3 .用Ocean passage for the world 一书查取:(1)上海到新加坡航线的具体资料。
(2)上海到温哥华港的推荐航线。
(3)亚丁到新加坡港航线的具体资料。
(4)新加坡到亚丁港的5月到9月的推荐航线。
4 .用Ocean passage for the world 一书查取下列航区的水文气象情况和有关的航行注意事项(Note)。
航海图书资料管理制度1 目的航海图书资料是船舶安全航行必不可少的重要文件之一,关系到船舶是否适航,本须知的制定是为了提供航海图书资料采购控制的方法及航海图书资料的管理要求。
2 适用范围本须知适用于船舶航海图书资料的管理。
航海图书资料包括:航海海图和航海图书资料,包括中版和英版。
3 职责3.1 海务经理是船舶航海图书资料采购、管理的负责人。
海务经理应根据船舶航区要求,结合实际为船舶订购、配备适宜的航海图书资料。
3.2 船长应督促二副做好航海图书资料的管理。
3.3 二副是船舶航海图书资料的管理责任人,应妥善管理、标识,认真改正,始终保证图书资料的完整和准确性。
4 实施步骤4.1 航海图书资料的订购4.1.1 二副应结合本轮航海图书资料的订购需要,及时填写《航海图书资料申购单》向公司申购。
海务经理根据船舶需求,统一向供货商订货供船。
4.1.2向船舶发放图书资料时,海务经理应同时做好《资料发放清单》,船舶收到后将该清单签回。
4.1.4 船舶急需海图资料时,船长可在当地港口(或通过代理)直接自购。
购妥后尽快将图号和费用报公司海务经理,以便登记管理或对外结帐。
4.1.5 凡旧图更新、海图改版、新版海图、新增海图等,船舶均必须有计划的以书面形式或以手机短信/电子邮件形式提前报公司海务经理审批,并购配供船。
4.2 航海图书资料配备的依据.1 《国际海上人命安全公约SOLAS》第五章二十七条。
.2 中华人民共和国交通行业标准:JT/T95-94——海船航海图书资料配备要求。
4.3 航海图书资料配备的要求:船舶配备航海图书资料,其种类和数量应能满足整个计划航程的需要(包括可能使用的邻近海区和避风锚地),保证船舶适航。
4.4 船舶航海图书资料的改正和更新.1 英版《海图及其他水道图书总目录》书号NP131,每年修订再版一次。
其改正应根据付印之日以后的《航海通告》进行改正。
《海图目录》改正以后,应将改正日期登记在《海图目录》第一页的改正登记表内,以便核查。
1 目的本文件对船舶航海图书资料的管理作出规定,旨在规范航海图书的管理,保证航海图书资料的有效性和完整性,保障船舶的安全航行。
2 适用范围本文件适用于公司的船舶。
3 航海图书资料管理须知船舶的航海图书,包括航海图,参考图、航路指南、航行通告、航海表、潮汐表、航标表、国际避碰规则、内河避碰规则,以及其它各种航海技术图表和资料等。
这些图书资料是船舶在航海时极为重要的技术依据,它们的完整和准确性是航海安全必不可少的重要保证。
按职务分工由二副对航海图书负责管理。
3.1 总则3.1.1 船舶应建立《航海图书资料登记簿》、《航海通告、航行警告、通电收改登记簿》、《海图小改正登记簿》,由二副负责管理、登记、保管、改正、清点和领退,也是二副交接工作的内容之一;3.1.2 为了便于查阅,航海图书资料应放在海图室内的固定位置,一般不得携带出驾驶台,如因工作必需,应事先告知二副或值班驾驶员,用后立即归回原处。
二副要经常检查、整理,妥善保管,如有遗失,必须报告船长,查明原因,并在登记簿的备注栏内记录备案,船长签署证明;3.1.3 船长有责任督促和检查二副对航海图书资料进行正确管理和严格执行海图的改正规定,经常核查航行通告、海图及其它图书资料的改正情况,作为对二副进行技术考核的内容之一;3.1.4 更新后的废旧图书资料,属密级类的,一律退回公司,各轮不得自行销毁或移作他用。
3.2 航用海图的管理和改正3.2.1 船舶应根据行驶的航区配齐航海图和参考图。
每艘船舶,不论定线与否,都应配备我国沿海海区的总图和本航区的大比例尺航海图,港口图和蓝图;3.2.2 船存海图应定期清点整理,二副应根据航区的地理位置,按图号顺序依次排列存放,不同航区的海图应分别放在不同的图桌抽屉内,抽屉外部标明图号和航区名称,建立《航海图书资料登记簿》,将船存海图等图书资料进行详细登记,以便查对和选用;3.2.3 出航前,二副应根据航次计划,将本航次所需的海图,选择最大比例尺和最新出版的航海图和港口图,仔细校核和改正,然后按使用顺序放妥在最上层的图桌抽屉内备用。
中华人民共和国交通行业标准JT/T 95-94海船航海图书资料配备要求Requirements for the Carriage of NauticalChari and Publications on Sea-going Ships1 主题内容与适用范围本标准规定了海船按计划航程所经航区应配备的基本的航海图书资料。
本标准适用于中国籍海船,适用本标准的船舶,按航行区域执行本标准。
本标准适用于渔船、体育运动船、用于军事、公务的船艇及港作船舶。
2术语2.1计划航程是指计划中船舶由出发港到目的港的全部航程。
2.2海船是指海上及与海相通的水域航行的机动船舶,包括有自航能力的海上移动装置。
2.3无限航区是指海上任何水域,其中包括世界各国港口和国际通航运河。
2.4沿海航区是指中国沿海水域,包括中国沿海港口。
2.5近岸航区是指中国沿海各省境内的各海港之间或距船籍港的航程不超过400n mile,并距离中国海岸均为50n mile以内的水域。
3技术要求3.1图书资料船舶按本标准配备的航海图书资料,应由国内或国外公认的部门或机构编制出版,并属最新且改正到最近日期,其种类和数量应满足整个计划航程的需要。
3.2配备要求3.2.1图类配备要求见表1;3.2.2表类配备要求见表2;3.2.3书类配备要求见表3附加说明:本标准由交通部航海安全标准专业技术委员会提出并归口。
本标准由交通部烟台海上安全监督局和交通部标准计量研究所起草。
本标准的主要起草人:潘士欣、冯兴明、金胜利、王志成、修建。
注:有▲标记表示要求配备;有△标记表示船舶可选择配备;有★标记表示要求有关种类的船舶配备。
中华人民共和国交通部1994-10-17批准1995-04-01实施表1 图类配备要求表2 表类配备要求表3 书类配备要求。
国内航行船舶实施公司SMS须知1.目的根据国际安全管理规则(ISM)实施的要求,我司编制和实施了国际航行船舶(入级船舶)安全管理体系(SMS),由于国内安全管理规则(NSM)将于07年7月1日全面实施.我司又把国内航行船舶也纳入了该体系实施的范畴。
鉴于ISM和NSM实施的对象和要求有所区别,为避免国内航行船舶实施该体系产生要求过高的想法,特别制定本须知,目的是对国内航行船舶实施该体系的一些适用法律、法规及通常的做法进行调整,使该体系更适用于国内航行船舶。
2.ISM和NSM区别2.1 NSM规则,理解为“需适用航行于内河和湖泊的船舶。
2.2 NSM规则,因为:国内航行船舶不必要符合“国际立法”;“有关规定和标准”比“立法”更具体,更具备可操作性。
2.3 NSM规则,表明“程序”和“须知”的关系。
2.4 NSM规则,分清“内审和有效性评价”两项管理活动。
2.5 NSM规则3.1要求船东和船舶管理人双方都必须“向主管机关报告”(ISMC仅船东有此报告责任),并将“船舶管理协议”及其内容由ISMC的审核规则提升为管理规则。
2.6 NSM规则3.2“执行以及审核监控”代替“从事和审核”,分工更为合理。
2.7 NSM规则3.3明确规定了“提供足够的资源和岸基支持”的途径:公司提供给(“对其”)指定人员—指定人员提供给船舶;ISMC未规定提供途径,只要求“提供足够的资源和岸基支持”,可直接提供给船舶。
2.8 NSM规则 4 设置指定人员的目的是“直接同最高管理层联系,提供公司与船舶的联系渠道”,不再包括ISMC“保证各船舶的安全营运”;同时增加了指定人员“对岸上机构安全管理活动的监控”的职责和权利。
2.9 NSM规则 6.2“合格并健康的船员”代替ISMC 6.2“合格、持证并健康的船员”。
2.10 NSM规则 6.6 不涉及语言,“及时获得”要求更高。
2.11 NSM规则7 “明确规定由适任人员承担”代替ISMC 7 “明确规定并分配给适任人员”, 表述更直接和清楚;2.12 NSM规则12 区分了“内审”和“评价”的定义,避免了ISMC 12中可能的混淆。
单位招聘考试船舶基础知识(试卷编号1101)1.[单选题]在半个太阳月中,有一半以上天数为一天只有一次高潮和一次低潮,此类潮汐称之为__A)正规半日潮B)不正规半日潮C)正规日朝答案:C解析:2.[单选题]纬度圈上各点的纬度是___A)不一定相等B)不相等C)相等答案:C解析:3.[单选题]两物距离位置线交角应尽可能接近A)30°B)60°C)90°答案:C解析:4.[单选题]设计航线应包括的_内容.1计划航线,真航向2罗航向罗磁差3转向点准确船位4每计划航线的航程,时间5距障碍物,灯浮,导标A)1+2+3+4+5B)1+3+4+5C)2+3+4+5答案:A解析:5.[单选题]在一个太阳月中有两次高潮和两次低潮,相邻高潮,潮高几乎相等,相邻低潮潮高几乎相等,涨落潮时间也几乎相等,则这类潮汐称为A)正规半日潮B)不正规半日潮C)正规日朝答案:A解析:B)1+3C)2答案:A解析:7.[单选题]在有风流影响下,船舶真航向与计划航迹之间的夹角为:A)风压差角B)流压差角C)风流合压差角答案:C解析:8.[单选题]海风是白天从海洋吹响陆地的风,通常海风始于8-11时,到_时最强A)12到13B)13到15C)14到16答案:B解析:9.[单选题]由于雷达波在本船与物标间多次反射而均被天线接收形成的回波,称为?A)多次反射波B)二次行程波C)旁瓣回波答案:A解析:10.[单选题]GPS系统卫星发射用码为_和_两种伪随机码A)A/C码 P码B)C/A码 P码C)C码 P码答案:B解析:11.[单选题]( ) 在感潮河段,不同流向的两横越机动船相遇,存在碰撞危险时的避让行动是___。
A)上行横越船应避让下行横越船B)上游横越船应避让下游横越船C)逆流船应避让顺答案:C解析:流船 D、 A+B+CA)船东应当为海员免费提供船上的娱乐和福利设施B)船东为海员提供的船岸电话通信、电子邮件、互联网和邮件的投递,不得收取额外的费用C)船东应当采取适当的措施,在满足保安审查的条件下,保证船舶在港口停留期间允许海员的亲属和朋友登船探视D)船东应当在满足船舶安全条件的情况下允许海员的配偶陪同其航海,并为海员的配偶投有充分的人身意外和疾病保险答案:D解析:13.[单选题]根据《2006 年海事劳工公约》规定,海员在就业和社会权利方面可以享受哪些权利①获得符合安全标准的工作场所;②获得公平就业条件;③在船上获得体面的工作和生活条件;④获得健康保护、医疗、福利以及其他形式的社会保护A)①B)①②③C)①③④D)①②③④答案:D解析:14.[单选题]以下有关救助艇的表述,正确的是___。