信号口浪涌防护电路设计分解
- 格式:doc
- 大小:157.00 KB
- 文档页数:16
浪涌保护电路设计下载温馨提示:该文档是我店铺精心编制而成,希望大家下载以后,能够帮助大家解决实际的问题。
文档下载后可定制随意修改,请根据实际需要进行相应的调整和使用,谢谢!并且,本店铺为大家提供各种各样类型的实用资料,如教育随笔、日记赏析、句子摘抄、古诗大全、经典美文、话题作文、工作总结、词语解析、文案摘录、其他资料等等,如想了解不同资料格式和写法,敬请关注!Download tips: This document is carefully compiled by the editor. I hope that after you download them, they can help yousolve practical problems. The document can be customized and modified after downloading, please adjust and use it according to actual needs, thank you!In addition, our shop provides you with various types of practical materials, such as educational essays, diary appreciation, sentence excerpts, ancient poems, classic articles, topic composition, work summary, word parsing, copy excerpts,other materials and so on, want to know different data formats and writing methods, please pay attention!在电子设备的使用过程中,经常会受到来自外部电源线路的浪涌干扰,这可能会对设备的正常运行造成严重的影响甚至损坏设备。
浪涌防护电路设计一、引言浪涌防护电路是指在电路中采用一定的电气或电子技术手段,以保护设备免受突发的、短暂的高电压脉冲的影响,从而保证设备的正常工作。
浪涌防护电路设计是现代电子技术中非常重要的一部分,因为在工业生产和日常生活中,各种突发事件都有可能导致电网中出现高压脉冲,如果没有浪涌防护措施,就会对设备造成不可逆转的损害。
二、浪涌现象及其影响1.浪涌现象浪涌是指突发的、短暂的高压脉冲,通常由雷击、开关操作、线路故障等原因引起。
在实际应用中,由于各种原因导致的高压脉冲可能会以不同形式进入电子设备内部。
2.影响当高压脉冲进入设备内部时,就会对设备产生不同程度的影响。
例如:(1)直接损坏器件:当高压脉冲达到一定程度时,可能会直接击穿器件内部的绝缘层,导致器件损坏。
(2)降低器件寿命:即使高压脉冲没有直接击穿器件,也会在器件内部产生热量,从而使器件温度升高,进而缩短器件的寿命。
(3)引起系统故障:高压脉冲可能会干扰设备内部的信号传输,从而引起系统故障。
三、浪涌防护电路设计原则1.选择合适的防护元件在浪涌防护电路中,选择合适的防护元件非常重要。
一般来说,常用的浪涌防护元件有气体放电管、金属氧化物压敏电阻、二极管等。
不同类型的防护元件具有不同的特点和应用范围,在选择时需要根据实际情况进行考虑。
2.合理布局在电路设计中,合理布局也是非常重要的一点。
例如,在PCB板上布局时,需要将输入端和输出端分开布置,并尽量减少线路长度和环形线路等因素对信号稳定性造成影响。
3.保证接地良好良好的接地是保证浪涌防护电路有效的关键。
在电路设计中,需要保证接地点的数量充足,并尽量减小接地电阻,从而提高接地效果。
四、浪涌防护电路设计实例以下是一种简单的浪涌防护电路设计实例:1.选择合适的防护元件在本例中,选择了气体放电管作为浪涌防护元件。
气体放电管具有响应速度快、容量大、寿命长等优点,在浪涌防护中得到了广泛应用。
2.合理布局在PCB板上,将输入端和输出端分开布置,并采用短线连接,避免环形线路对信号稳定性造成影响。
信号口浪涌防护电路设计通讯设备的外连线和接口线都有可能遭受雷击(直接雷击或感应雷击),比如交流供电线、用户线、ISDN接口线、中继线、天馈线等,所以这些外连线和接口线均应采取雷击保护措施。
设计信号口防雷电路应注意以下几点:1、防雷电路的输出残压值必须比被防护电路自身能够耐受的过电压峰值低,并有一定裕量。
2、防雷电路应有足够的冲击通流能力和响应速度。
3、信号防雷电路应满足相应接口信号传输速率及带宽的需求,且接口与被保护设备兼容。
4、信号防雷电路要考虑阻抗匹配的问题。
5、信号防雷电路的插损应满足通信系统的要求。
6、对于信号回路的峰值电压防护电路不应动作,通常在信号回路中,防护电路的动作电压是信号回路的峰值电压的1.3~1.6倍。
1.1网口防雷电路网口的防雷可以采用两种思路:一种思路是要给雷电电流以泄放通路,把高压在变压器之前泄放掉,尽可能减少对变压器影响,同时注意减少共模过电压转为差模过电压的可能性。
另一种思路是利用变压器的绝缘耐压,通过良好的器件选型与PCB设计将高压隔离在变压器的初级,从而实现对接口的隔离保护。
下面的室外走线网口防雷电路和室内走线网口防雷电路就分别采用的是这两种思路。
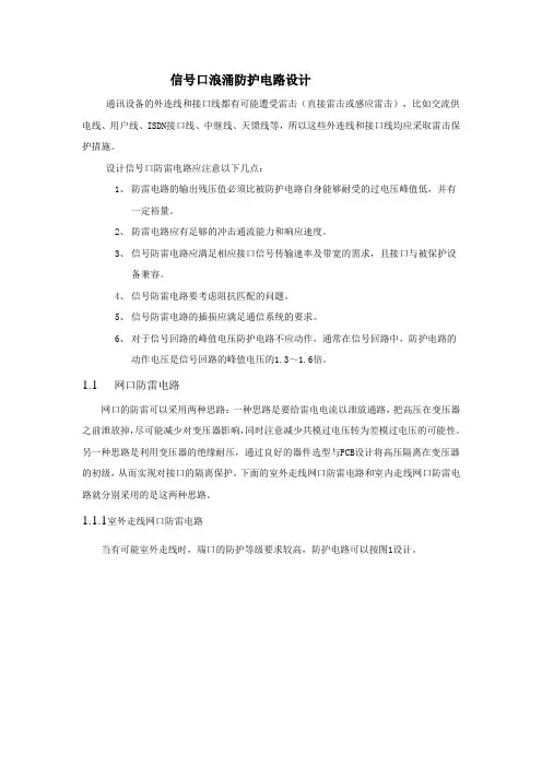
1.1.1室外走线网口防雷电路当有可能室外走线时,端口的防护等级要求较高,防护电路可以按图1设计。
ab图1 室外走线网口防护电路图1a 给出的是室外走线网口防护电路的基本原理图,从图中可以看出该电路的结构与室外走线E1口防雷电路类似。
共模防护通过气体放电管实现,差模防护通过气体放电管和TVS 管组成的二级防护电路实现。
图中G1和G2是三极气体放电管,型号是3R097CXA ,它可以同时起到两信号线间的差模保护和两线对地的共模保护效果。
中间的退耦选用2.2Ω/2W 电阻,使前后级防护电路能够相互配合,电阻值在保证信号传输的前提下尽可能往大选取,防雷性能会更好,但电阻值不能小于2.2Ω。
后级防护用的TVS 管,因为网口传输速率高,在网口防雷电路中应用的组合式TVS 管需要具有更低的结电容,这里推荐的器件型号为SLVU2.8-4。
信号口浪涌防护电路设计通讯设备的外连线和接口线都有可能遭受雷击(直接雷击或感应雷击),比如交流供电线、用户线、ISDN接口线、中继线、天馈线等,所以这些外连线和接口线均应采取雷击保护措施。
设计信号口防雷电路应注意以下几点:1、防雷电路的输出残压值必须比被防护电路自身能够耐受的过电压峰值低,并有一定裕量。
2、防雷电路应有足够的冲击通流能力和响应速度。
3、信号防雷电路应满足相应接口信号传输速率及带宽的需求,且接口与被保护设备兼容。
4、信号防雷电路要考虑阻抗匹配的问题。
5、信号防雷电路的插损应满足通信系统的要求。
6、对于信号回路的峰值电压防护电路不应动作,通常在信号回路中,防护电路的动作电压是信号回路的峰值电压的1.3~1.6倍。
1.1网口防雷电路网口的防雷可以采用两种思路:一种思路是要给雷电电流以泄放通路,把高压在变压器之前泄放掉,尽可能减少对变压器影响,同时注意减少共模过电压转为差模过电压的可能性。
另一种思路是利用变压器的绝缘耐压,通过良好的器件选型与PCB设计将高压隔离在变压器的初级,从而实现对接口的隔离保护。
下面的室外走线网口防雷电路和室内走线网口防雷电路就分别采用的是这两种思路。
1.1.1室外走线网口防雷电路当有可能室外走线时,端口的防护等级要求较高,防护电路可以按图1设计。
ab图1 室外走线网口防护电路图1a 给出的是室外走线网口防护电路的基本原理图,从图中可以看出该电路的结构与室外走线E1口防雷电路类似。
共模防护通过气体放电管实现,差模防护通过气体放电管和TVS 管组成的二级防护电路实现。
图中G1和G2是三极气体放电管,型号是3R097CXA ,它可以同时起到两信号线间的差模保护和两线对地的共模保护效果。
中间的退耦选用2.2Ω/2W 电阻,使前后级防护电路能够相互配合,电阻值在保证信号传输的前提下尽可能往大选取,防雷性能会更好,但电阻值不能小于2.2Ω。
后级防护用的TVS 管,因为网口传输速率高,在网口防雷电路中应用的组合式TVS 管需要具有更低的结电容,这里推荐的器件型号为SLVU2.8-4。
防浪涌电路图
浪涌电流指电源接通瞬间,流入电源设备的峰值电流。
由于输入滤波电容迅速充电,所以该峰值电流远远大于稳态输入电流。
电源应该限制AC开关、整流桥、保险丝、EMI滤波器件能承受的浪涌水平。
反复开关环路,AC 输入电压不应损坏电源或者导致保险丝烧断。
浪涌电流也指由于电路异常情况引起的使结温超过额定结温的不重复性最大正向过载电流。
浪涌电流抑制电路----开关电源浪涌抑制电路
开关电源在加电时,会产生较高的浪涌电流,因此必须在电源的输入端安装防止浪涌电流的软启动装置,才能有效地将浪涌电流减小到允许的范围内。
浪涌电流主要是由滤波电容充电引起,在开关管开始导通的瞬间,电容对交流呈现出较低的阻抗。
如果不采取任何保护措施,浪涌电流可接近数百A。
开关电源的输入一般采用电容整流滤波电路如图2所示,滤波电容C可选用低频或高频电容器,若用低频电容器则需并联同容量高频电容器来承担充放电电流。
图中在整流和滤波之间串入的限流电阻Rsc是为了防止浪涌电流的冲击。
合闸时Rsc限制了电容C的充电电流,经过一段时间,C上的电压达到预置值或电容C1上电压达到继电器T动作电压时,Rsc被短路完成了启动。
同时还可以采用可控硅等电路来短接Rsc。
当合闸时,由于可控硅截。
浪涌防护电路设计1. 简介浪涌防护电路设计是指为了保护电气设备免受浪涌电压的影响而设计的一种电路。
浪涌电压是指突然出现在电力系统中的高峰电压,可能由于雷击、开关操作或其他原因而引起。
这些浪涌电压可以对设备造成严重的损坏甚至损坏。
在本文中,我们将讨论浪涌防护电路设计的原理、常见的设计方法以及一些实际应用案例。
2. 原理浪涌防护电路的设计基于以下原理:2.1 浪涌保护器件浪涌保护器件是用于限制和分散浪涌能量的关键组成部分。
常见的浪涌保护器件包括金属氧化物压敏器(MOV)、气体放电管(GDT)和二极管等。
这些器件可以通过将过大的电流引导到地线或其他接地路径来吸收和分散过多的能量,从而保护设备免受损坏。
2.2 接地系统良好的接地系统对于有效地排除浪涌电压也至关重要。
接地系统可以提供一条低阻抗路径,使浪涌电流能够安全地流入地。
合适的接地系统设计可以减少浪涌电压对设备的影响。
2.3 过载保护过载保护是防止浪涌电流超过设备承受能力的重要手段。
通过在电路中添加过载保护器件,如熔断器或断路器,可以在浪涌电流超过设备额定值时切断电路,从而保护设备免受损坏。
3. 设计方法以下是常见的浪涌防护电路设计方法:3.1 防雷装置防雷装置是用于防止雷击引起的浪涌电压对设备造成损害的重要组成部分。
常见的防雷装置包括避雷针和避雷网等。
这些装置可以将雷击引起的浪涌电压引导到地下,从而保护设备免受损坏。
3.2 浪涌保护器件选择在设计浪涌防护电路时,需要选择合适的浪涌保护器件以确保其可靠性和有效性。
根据不同应用场景的需求,可以选择不同类型和规格的浪涌保护器件。
例如,在低电压应用中,可以选择MOV作为浪涌保护器件;在高电压应用中,可以选择GDT或二极管等。
3.3 接地系统设计良好的接地系统设计对于浪涌防护至关重要。
在设计接地系统时,需要考虑接地电阻、接地导体的材料和布线方式等因素。
合适的接地系统设计可以降低设备受到浪涌电压影响的风险。
3.4 过载保护过载保护是防止浪涌电流超过设备额定值的重要手段。
6个实例电路,详解雷击浪涌的防护1、电子设备雷击浪涌抗扰度试验标准电子设备雷击浪涌抗扰度试验的国家标准为GB/T17626.5(等同于国际标准IEC61000-4-5 )。
标准主要是模拟间接雷击产生的各种情况:(1)雷电击中外部线路,有大量电流流入外部线路或接地电阻,因而产生的干扰电压。
(2)间接雷击(如云层间或云层内的雷击)在外部线路上感应出电压和电流。
(3)雷电击中线路邻近物体,在其周围建立的强大电磁场,在外部线路上感应出电压。
(4)雷电击中邻近地面,地电流通过公共接地系统时所引进的干扰。
标准除了模拟雷击外,还模拟变电所等场合,因开关动作而引进的干扰(开关切换时引起电压瞬变),如:(1)主电源系统切换时产生的干扰(如电容器组的切换)。
(2)同一电网,在靠近设备附近的一些较小开关跳动时的干扰。
(3)切换伴有谐振线路的晶闸管设备。
(4)各种系统性的故障,如设备接地网络或接地系统间的短路和飞弧故障。
标准描述了两种不同的波形发生器:一种是雷击在电源线上感应生产的波形;另一种是在通信线路上感应产生的波形。
这两种线路都属于空架线,但线路的阻抗各不相同:在电源线上感应产生的浪涌波形比较窄一些(50uS),前沿要陡一些(1.2uS);而在通信线上感应产生的浪涌波形比较宽一些,但前沿要缓一些。
后面我们主要以雷击在电源线上感应生产的波形来对电路进行分析,同时也对通信线路的防雷技术进行简单介绍。
2、模拟雷击浪涌脉冲生成电路的工作原理上图是模拟雷电击到配电设备时,在输电线路中感应产生的浪涌电压,或雷电落地后雷电流通过公共地电阻产生的反击高压的脉冲产生电路。
4kV时的单脉冲能量为100焦耳。
图中Cs是储能电容(大约为10uF,相当于雷云电容);Us为高压电源;Rc为充电电阻;Rs为脉冲持续时间形成电阻(放电曲线形成电阻);Rm为阻抗匹配电阻Ls为电流上升形成电感。
雷击浪涌抗扰度试验对不同产品有不同的参数要求,上图中的参数可根据产品标准要求不同,稍有改动。
一、实用新型名称:一种新型串口保护电路二、技术领域:本实用新型涉及一种串口浪涌脉冲防护装置。
三、背景技术:在短距离通信上,由于串口通信廉价、简单,使用非常普遍。
但串口通信线路本身的防护不是特别完善,尤其在浪涌实验,脉冲实验中,极有可能对设备造成损坏。
四、发明目的:本实用新型的目的通过对串口线路的入口进行高效防护,使得通信线路能够经受住浪涌冲击和脉冲群干扰。
提高产品的可靠性。
五、实用新型内容:本实用新型采用以下技术方案:1、采用三级电路进行保护,前两级主要为浪涌保护,第三级主要为脉冲防护。
2、采用2个三极陶瓷空气放电管将串口通信RXD TXD GND 3根线上的浪涌冲击大部分能量泄放到地。
减少流传到下一级的浪涌残留。
3、采用自复熔丝、压敏电阻、TVS组合作为第二级防护,将浪涌冲击残余能量消耗和吸收。
使得后续电路中浪涌能量维持在完全可接受范围。
4、第三极采用12个磁珠和7个高压电容对脉冲群干扰进行可靠吸收。
六、说明书:1、本实用新型设计主要用于串口设备的浪涌冲击与脉冲群干扰保护。
2、第一级采用2个3极陶瓷空气放电管(3RM090L-6)G1、G2组成,G1的1、2脚分别接GND与TXD,G2的1、2脚分别接GND与RXD,G1、G2的3脚均接到大地。
此种接法(如附图1所示),可以非常有效的泄放TXD RXD GND 3根线上的浪涌能量。
尤其是GND线路,在工程使用中如果GND线路注入浪涌冲击干扰太大,将对电平转换芯片,造成严重伤害,甚至损坏。
此电路2个3极陶瓷空气放电管均有将GND线路浪涌能量泄放到大地的作用。
以此加强了对GND线路的防护。
3、第二级采用自复熔丝F1、F2、压敏电阻R1、R2、TVS1-5组成,当第二级承受电压超过470V时,压敏电阻就是体现他的钳位特性,把过高的电压拉低,让后级电路工作在一个安全的范围内,同时,如果能量比较大,持续时间长,自复熔丝也将保护动作,断开后续电路。
经过压敏电阻(471KD07)的钳位后,通过高速TVS3-5,2极空气放电管(2RL090L-05)接大地。
以太网口的浪涌保护电路
以太网口防雷设计要求:
满足欧洲CE 认证、美国FCC 认证以及日本VCCI 认证需求,同时以太网端口防雷要求满足国内要求;具体执行下列标准:
EN55022 ,EN55024,FCC PART 15 ,ETSI EN300 386,EN60950,UL60950 等。
设计把握重点:
由于接口速率高,因此端口的滤波设计,PCB 设计是此产品的设计重点,另外加强关键器件的选型控制,确保器件满足整机的EMC 安规要求。
该方案前级保护器件选用贴片B3D090L 气体放电管主要对共模进行防护。
后级采用TVS管SLVU2.8-4,主要进行差模防护。
SLVU2.8-4(TVS) 该器件的特点:
1. 能够进行两对平衡线的差模保护,即一个网口(收,发)只用一个器件;
2. 节电容很低最大为8pF.
3. 具有一定的通流容量,最大承受24A(8/20μs)冲击电流,能够满足500V的浪涌测试要求;
4. 箝位动作电压低,为3V.在冲击电流作用下残压最大不超过15V,能够保证网口的安全;
5. 器件封装为SO-8,占用PCB面积很小;遵循标准要求,一次性通过测试与认证,并且以太网口防雷性能达到业界领先,共模测试最少可以达到4KV 。
(本文转自电子工程世界:/mndz/2012/0423/article_15818.html)。
防浪涌保护电路原理详解防浪涌保护电路原理详解随着电子设备的普及和电力设施的不断完善,浪涌电压对电子设备的损害也越来越严重。
因此,防浪涌保护电路的研究和应用变得越来越重要。
本文将详细介绍防浪涌保护电路的原理。
一、浪涌电压的产生浪涌电压是由于电力系统中的电感和电容等元件在电路中的切换过程中,由于电流的突变而产生的瞬态电压。
浪涌电压的产生会对电子设备造成严重的损害,甚至会导致设备的损坏。
二、防浪涌保护电路的原理防浪涌保护电路的原理是通过在电路中加入浪涌电压保护器件,将浪涌电压引入保护器件,从而保护电子设备不受浪涌电压的损害。
常用的浪涌电压保护器件有:1. 二极管二极管是一种常用的浪涌电压保护器件。
当电路中的电压超过二极管的正向电压时,二极管会导通,将电路中的电压引入地线,从而保护电子设备。
2. 金属氧化物压敏电阻金属氧化物压敏电阻是一种能够在电路中自动调节电阻值的器件。
当电路中的电压超过金属氧化物压敏电阻的额定电压时,金属氧化物压敏电阻会自动调节电阻值,将电路中的电压引入地线,从而保护电子设备。
3. 电感电感是一种能够在电路中储存电能的器件。
当电路中的电压突然变化时,电感会产生反向电势,从而将电路中的电压引入地线,从而保护电子设备。
三、防浪涌保护电路的应用防浪涌保护电路广泛应用于各种电子设备中,如计算机、通信设备、家用电器等。
在电子设备的设计和制造过程中,必须考虑到浪涌电压对设备的损害,采用合适的防浪涌保护电路,从而保护设备不受浪涌电压的损害。
四、总结防浪涌保护电路是保护电子设备不受浪涌电压损害的重要手段。
通过在电路中加入浪涌电压保护器件,将浪涌电压引入保护器件,从而保护电子设备。
在电子设备的设计和制造过程中,必须考虑到浪涌电压对设备的损害,采用合适的防浪涌保护电路,从而保护设备不受浪涌电压的损害。
防雷击浪涌的开关电源电路设计序言随着城市经济的发展,感应雷和雷电波侵入造成的危害却大大增加。
一般建筑物上的避雷针只能预防直击雷,而强大的电磁场产生的感应雷和脉冲电压却能潜入室内危及电视、电话及电子仪表等用电设备。
特别是太阳能控制仪表,由于太阳能安装位置的特殊情况,其使用稳定性是广大开发人员一直关注的重点。
瞬间高电压的雷击浪涌以及信号系统浪涌是引起仪表稳定性差的重要原因,信号系统浪涌电压的主要来源是感应雷击、电磁干扰(EMI)、无线电干扰和静电干扰。
金属物体(如电话线) 受到这些干扰信号的影响,会使传输中的数据产生误码,影响传输的准确性和传输速率。
如何设计防雷电路成为仪表研发的关键问题。
雷击浪涌分析最常见的电子设备危害不是由于直接雷击引起的,而是由于雷击发生时在电源和通讯线路中感应的电流浪涌引起的。
一方面由于电子设备内部结构高度集成化 (VLSI芯片),从而造成设备耐压、耐过电流的水平下降,对雷电(包括感应雷及操作过电压浪涌)的承受能力下降,另一方面由于信号来源路径增多,系统较以前更容易遭受雷电波侵入。
浪涌电压可以从电源线或信号线等途径窜入电脑设备,我们就这两方面分别讨论:1)电源浪涌电源浪涌并不仅源于雷击,当电力系统出现短路故障、投切大负荷时都会产生电源浪涌,电网绵延千里,不论是雷击还是线路浪涌发生的几率都很高。
当距你几百公里的远方发生了雷击时,雷击浪涌通过电网光速传输,经过变电站等衰减,到你的电脑时可能仍然有上千伏,这个高压很短,只有几十到几百个微秒,或者不足以烧毁电脑,但是对于电脑内部的半导体元件却有很大的损害,正象旧音响的杂音比新的要大是因为内部元件受到损害一样,随着这些损害的加深,电脑也逐渐变的越来越不稳定,或有可能造成您重要数据的丢失。
美国GE公司测定一般家庭、饭店、公寓等低压配电线(110V)在10 000小时(约一年零两个月)内在线间发生的超出原工作电压一倍以上的浪涌电压次数达到800余次,其中超过1000V的就有300余次。
信号口浪涌防护电路设计通讯设备的外连线和接口线都有可能遭受雷击(直接雷击或感应雷击),比如交流供电线、用户线、ISDN接口线、中继线、天馈线等,所以这些外连线和接口线均应采取雷击保护措施。
设计信号口防雷电路应注意以下几点:1、防雷电路的输出残压值必须比被防护电路自身能够耐受的过电压峰值低,并有一定裕量。
2、防雷电路应有足够的冲击通流能力和响应速度。
3、信号防雷电路应满足相应接口信号传输速率及带宽的需求,且接口与被保护设备兼容。
4、信号防雷电路要考虑阻抗匹配的问题。
5、信号防雷电路的插损应满足通信系统的要求。
6、对于信号回路的峰值电压防护电路不应动作,通常在信号回路中,防护电路的动作电压是信号回路的峰值电压的1.3~1.6倍。
1.1网口防雷电路网口的防雷可以采用两种思路:一种思路是要给雷电电流以泄放通路,把高压在变压器之前泄放掉,尽可能减少对变压器影响,同时注意减少共模过电压转为差模过电压的可能性。
另一种思路是利用变压器的绝缘耐压,通过良好的器件选型与PCB设计将高压隔离在变压器的初级,从而实现对接口的隔离保护。
下面的室外走线网口防雷电路和室内走线网口防雷电路就分别采用的是这两种思路。
1.1.1室外走线网口防雷电路当有可能室外走线时,端口的防护等级要求较高,防护电路可以按图1设计。
ab图1 室外走线网口防护电路图1a 给出的是室外走线网口防护电路的基本原理图,从图中可以看出该电路的结构与室外走线E1口防雷电路类似。
共模防护通过气体放电管实现,差模防护通过气体放电管和TVS 管组成的二级防护电路实现。
图中G1和G2是三极气体放电管,型号是3R097CXA ,它可以同时起到两信号线间的差模保护和两线对地的共模保护效果。
中间的退耦选用2.2Ω/2W 电阻,使前后级防护电路能够相互配合,电阻值在保证信号传输的前提下尽可能往大选取,防雷性能会更好,但电阻值不能小于2.2Ω。
后级防护用的TVS 管,因为网口传输速率高,在网口防雷电路中应用的组合式TVS 管需要具有更低的结电容,这里推荐的器件型号为SLVU2.8-4。
图1b TX RX ,低节电容,低节电容就是采用上述器件网口部分的详细原理图。
三极气体放电管的中间一极接保护地PGND,要保证设备的工作地GND和保护地PGND通过PCB走线在母板或通过电缆在结构体上汇合(不能通过0Ω电阻或电容),这样才能减小GND 和PGND的电位差,使防雷电路发挥保护作用。
电路设计需要注意RJ45接头到三极气体放电管的PCB走线加粗到40mil,走线布在TOP层或BOTTOM层。
若单层不能布这么粗的线,可采取两层或三层走线的方式来满足走线的宽度。
退耦电阻到变压器的PCB走线建议采用15mil线宽。
该防雷电路的插入损耗小于0.3dB,对100M以太网口的传输信号质量影响比较小。
1.1.2室内走线网口防雷电路当只在室内走线时,防护要求较低,因此防雷电路可以简化设计,如图2所示,图2a 是室内走线网口防护电路的基本原理图,图2b是防护器件选用SLVU2.8-4时网口部分的详细原理图。
,低节电容ab图2 室内走线网口防护电路RJ45接头的以太网信号电缆是平衡双绞线,感应的雷电过电压以共模为主,如果能够对过电压进行有效的防护,差模的防护选用小量级的器件就可以了,通常可以选用SLVU2.8-4,它可以达到差模0.5kV(1.2/50us)的防护能力,但是当产品目标包括北美市场时,差模防护器件推荐选用LC03-3.3,它可以满足NEBS认证的需求。
我们从共模防护的角度对图1和图2这两种电路做一下比较。
图1的电路采用气体放电管实现共模的防护,当端口处有共模过电压产生时,通过击穿气体放电管转化成过电流并泄放,从而达到保护的目的。
而图2中的网口防护电路只设计了差模的防护电路,没有设计共模的防护电路,它在端口的共模防护上采用就是我们前面说的隔离保护的思路,它利用网口变压器的隔离特性实现端口的共模防护。
当端口处有过电压产生时,这个过电压会加到网口变压器的初级,由于变压器有一定的隔离特性,只要过电压不超过变压器初级与次级的耐压能力而被击穿,过电压会完全被隔离在初级侧,从而对次级侧基本不造成影响,达到端口保护的目的。
从上述原理可以看出,图2这种电路的共模防护主要靠变压器前级的PCB走线以及变压器的绝缘耐压实现,因此要严格注意器件的选型和PCB的设计。
首先,在以太网口电路设计时应树立高压线路和低压线路分开的意识。
其中变压器接外线侧的以太网差分信号线、Bob-Smitch电路是直接连接到RJ45接头上的,容易引入外界的过电压(如雷电感应等),是属于高压信号线。
而指示灯控制线、电源、GND是由系统内提供,属于低压线路。
根据网口连接器不同,网口电路分为带灯和不带灯两种,其中尤以带灯连接器的网口防雷问题更为突出,因此下面以网口带灯电路为例具体说明如何区分高压线路与低压线路。
网口带灯的典型电路如下图所示:图3 网口部分电路组成当网线上遭受感应雷击时,会在8根网线上同时产生过电压。
从安全的角度分析,应把网口部分分为高压区和低压区,如上图所示,虚线框内即为高压区。
因此网线感应雷电时主要在高压区有比较高的过电压。
但是,在高压区仅有8根网线和相连的网络为高压线,而指示灯驱动线、3.3V供电电源、连接器外壳地PGND为低压线,网口电路Bob-Smith电路中匹配电阻属于高压,指示灯限流电阻属于低压范围,变压器线缆侧中间抽头电容一端为高压端,接PGND的一端为低压端。
其次,网口防雷电路在器件选型和PCB设计过程中要注意以下几点:1、为了保证共模隔离耐压的承受能力,变压器需要满足初级和次级之间的交流绝缘耐压不小于AC1500V的指标。
2、优先选择不带灯的RJ45,要引灯的话,建议采用导光柱技术在芯片侧将指示灯的光线引到面板上,避免指示灯控制信号穿越高压信号线和Bob-Smitch电路所在的区域。
3、指示灯控制电路的限流电阻应放在控制芯片侧,位置靠近控制芯片,防止过电压直接对控制芯片造成冲击。
4、以太网信号线按照差分线走线规则,保证阻抗匹配,并且一对差分线的长度尽量一样长。
5、如果变压器前级(靠RJ45接头侧)有中间抽头并且采用Bob-Smith电路,即75Ω电阻加一个1000pF的接PGND的电容。
建议电容选取耐压大于DC2000V,电阻功率建议选择1/10W的单个电阻,不宜采用排阻。
6、一个以太网接口采用一个Bob-Smith电路,避免将多个以太网接口的Bob-Smith电路复接在一起。
7、对于PCB层数大于6层的单板,由于相邻层的绝缘材料小于12mil,因此高压线和低压线不应布在相邻层,更不应交叉或近距离并行走线。
8、由于通过变压器的隔离特性完成共模防护,所以高压信号线(差分线和Bob-Smith电路走线)和其它信号线(指示灯控制线)、电源线、地线之间应该保证足够的绝缘,不存在意外的放电途径。
最后,要达到高压区与低压区之间有效的隔离,就要重视二者之间的PCB走线设计。
在高压区,带高压的可能有:连接器管脚、布线、过孔、电阻焊盘、电容焊盘。
带低压的可能有:布线、过孔、电阻焊盘、螺钉。
对于相同的绝缘距离,耐压能力依次为接地螺钉 < 电容、电阻焊盘 < 走线过孔 < 表层走线 < 内层走线,因此当共模防护指标一定时,高压部分与低压部分的绝缘距离应该为接地螺钉 > 电容、电阻焊盘 > 走线过孔 > 表层走线 > 内层走线。
这是因为螺钉整个为金属体,暴露面积比较大,容易成为放电通路。
电容和电阻焊接两端表面为金属,同时由于形状为长方体,有棱角,很容易形成尖端放电。
过孔在网口部分有很多,表面是亮锡的,也容易产生击穿放电,但与电阻和电容焊接两端相比较,金属面积相对就小一些。
PCB板的表层走线涂有绝缘绿油,内层的走线有介质包围,相对上面几种,耐压能力就应该高一点。
在设计中,根据具体产品要求的抗浪涌等级,利用表7-1中的数据,就可以推算出PCB 设计需要控制的各种绝缘距离。
表7-1给出了在浪涌防护等级是4kV的时候,PCB设计要达到的安全绝缘距离。
表1 PCB设计安全绝缘距离数据(按照4KV耐冲击进行计算)综上所述,采用图2的防护电路,通过良好的器件选型和PCB设计,可以实现共模2kV (1.2/50us,最高可达4kV),差模0.5kV(1.2/50us)的防护能力。
它可以应用于绝大多数室内走线的情况,特别是对于接入和终端设备,在实际使用中以太网线不采用屏蔽电缆,而且安装使用长度大于50米,在网口的防护电路设计过程中宜对以上问题加以重视。
对于网口的防护,除了采用以上的图1和图2中的两种电路外,还有利用RJ45接头管脚前端放电设计、利用变压器中心抽头空气放电设计和利用变压器中心抽头采用放电管放电设计等防护方式,特点均是利用绝缘放电实现防护、成本低、PCB占用空间小。
SFU&HGU网口共模保护变压器隔离高压电容 SMITH电路走线20mil宽MDU网口共模保护线路侧中心抽头对保护地加压敏电阻或放电管线路侧网线加三端子放电管网口差模保护MDU:线路侧GDT+电路侧TVSSFU&HGU:电路侧TVS中国电信要求:MDU设备电源口应具备4KV(差模和共模)防护能力;用户端口应提供1.5KV(差模和共模)防护能力。
SFU/HGU设备的电源端口应具备4KV(差模和共模)防护能力;用户接口应具备0.5KV(差模和共模)防护能力。
对差模浪涌,不外加保护就依赖于网络接口器件本身的固有防护能力不同的PHY芯片或SWITCH芯片本身固有的防护能力不同,不能一概而论,有些需要加,有些不需要,需要验证的。
从测试实践中得知:RTL8204B,不加差模保护的TVS,可以通过1000V、 42欧姆、1.2/50波形浪涌测试RTL8114,则必须加BV03CW,才可以通过1000V、 42欧姆、 1.2/50波形浪涌测试B50612不加TVS只能过500V,要过1000V需要加TVS:BV03CWSD5115H, 不加TVS只靠自己的内在保护不能达到500V差模防护,必须加BV03C才能过500V,要过1000V,必须加BV03CLBCM68380/BCM68380F/BCM68385,需要加BV03CW才能通过差模500V测试。
BV03C 寄生电容较大,只能用于FE;BV03CW用于GE;现已统一采用BV03CWBV03CL是350W的,与150W的BV03C和BV03CW封装一样,但还没有料号。
网口共模浪涌测试,一般是8线同时对地;但K.21里规定是单线分别对地测试,同时对地还是分别对地测试共模,对普通网口没有差异,对POE有差异,POE防护设计时需要注意这一点。