光纤通信系统的性能指标
- 格式:ppt
- 大小:441.00 KB
- 文档页数:9
光纤il典型值-回复光纤(il)典型值光纤通信技术是一种基于光传输的高速数据传输方式,近年来得到了广泛的应用与发展。
而光纤(il)的典型值则是在光纤通信系统中作为性能指标的重要参数之一。
在本文中,我们将逐步回答关于光纤(il)典型值的问题,以帮助读者更好地理解这一概念。
第一步:了解光纤传输在深入讨论光纤(il)的典型值之前,我们需要先了解一些关于光纤传输的基本概念。
光纤通信技术利用光的传输特性来传输大量的数据,它通过光纤中的光信号来实现。
光信号在光纤中传输时,会受到一系列的光纤特性参数的影响,包括光纤衰减、色散、模场直径等。
这些参数决定了光纤通信系统的传输性能,而光纤(il)的典型值正是其中的一个重要指标。
第二步:光纤(il)的定义光纤(il)是指在特定工作条件下,光纤通信系统中的光信号在纵向传输中,单位长度内所受光纤传输损耗(包括杂散损耗)的平均值,通常以分贝(dB)为单位进行表示。
光纤(il)的数值越小,说明光信号在光纤中的传输损耗越小,信号的传输距离也就越远。
第三步:光纤(il)的测量方法测量光纤(il)需要使用专用的测量设备,通常称为光纤耦合器。
在进行光纤(il)测量时,首先将测试设备与光纤系统连接起来,然后通过调整测试设备的参数,如光源功率、检测器灵敏度等,使得光信号的强度和接收灵敏度达到最佳状态。
然后,测量设备会通过测量被测光纤上的反射和透过功率来计算光纤(il)的数值。
第四步:光纤(il)与其他光纤性能参数的关系光纤(il)是影响光纤通信系统传输性能的重要指标之一。
除了光纤(il)之外,还有其他一些关键性能参数需要考虑,包括光纤衰减、色散、带宽等。
这些参数之间存在着相互影响的关系。
例如,当光纤(il)的值较大时,会导致光纤传输中的损耗增加,从而限制了传输距离;另外,色散参数也会对光信号的传输产生影响,特别是在高速数据传输中更为重要。
第五步:光纤(il)的应用光纤(il)的典型值在光纤通信系统中具有重要意义。
在光纤通信中,ER(Eye Ration)即眼图均衡比,是一个重要的参数,用于描述光纤通信系统中信号的质量。
眼图均衡比是衡量光纤系统性能的一个重要指标,它反映了信号在传输过程中的稳定性和清晰度。
眼图均衡比ER的计算公式为:
ER = (SigMax - SigMin) / (SigMax + SigMin)
其中,SigMax为眼图中的最大信号幅度,SigMin为眼图中的最小信号幅度。
ER的值越大,说明信号的质量越好,传输性能越稳定。
通常情况下,ER的阈值设定为0.4。
当ER大于0.4时,可以认为光纤通信系统具有较好的信号质量。
眼图均衡比ER的测量方法主要有两种:一种是基于眼图模板的方法,另一种是基于拟合方法。
基于眼图模板的方法通过对眼图进行模板匹配,计算出眼图的各个参数,从而得到ER 值。
基于拟合方法则是通过拟合眼图,计算出眼图的各个参数,进而得到ER值。
在光纤通信系统的设计和优化过程中,眼图均衡比ER是一个重要的参考指标。
通过调整光纤系统的参数,如光纤长度、折射率、色散等,可以优化ER值,从而提高光纤通信系统的性能。
光纤测试标准光纤测试是指对光纤通信系统中的光纤进行性能测试和质量评估的过程。
光纤测试标准是指对光纤测试过程中所需遵循的规范和标准,以确保测试结果的准确性和可靠性。
光纤测试标准的制定和遵循对于保障光纤通信系统的正常运行和维护具有重要意义。
首先,光纤测试标准应包括对光纤连接质量的测试要求。
光纤连接质量是影响光纤通信系统性能的重要因素之一。
光纤连接质量测试应包括对连接损耗、反射损耗、插入损耗等指标的测试要求,以确保光纤连接的稳定性和可靠性。
其次,光纤测试标准还应包括对光纤传输性能的测试要求。
光纤传输性能是衡量光纤通信系统性能优劣的重要指标。
光纤传输性能测试应包括对光纤衰减、色散、非线性等指标的测试要求,以确保光纤传输的稳定性和可靠性。
此外,光纤测试标准还应包括对光纤环境适应性的测试要求。
光纤通信系统往往处于各种不同的环境条件下,如高温、低温、高湿度、低湿度等。
光纤环境适应性测试应包括对光纤在不同环境条件下的性能表现要求,以确保光纤在各种环境条件下的稳定性和可靠性。
最后,光纤测试标准还应包括对光纤测试设备和测试方法的规范要求。
光纤测试设备和测试方法的选择对于测试结果的准确性和可靠性具有重要影响。
光纤测试标准应包括对光纤测试设备和测试方法的选择、使用和维护要求,以确保测试过程的准确性和可靠性。
综上所述,光纤测试标准是保障光纤通信系统正常运行和维护的重要保障。
光纤测试标准的制定和遵循对于提高光纤通信系统的性能和可靠性具有重要意义。
我们应严格遵循光纤测试标准,确保光纤测试过程的准确性和可靠性,为光纤通信系统的正常运行和维护提供有力保障。
中国光纤测试标准一、引言随着光纤通信技术的快速发展,光纤测试标准已成为确保光纤通信系统性能和质量的重要依据。
本文将介绍中国光纤测试标准中的几个重要方面,包括光纤衰减检测、光纤连通性检测、光纤污染检测以及光纤故障定位检测。
二、光纤衰减检测光纤衰减是衡量光纤通信系统性能的重要指标之一。
中国光纤测试标准对光纤衰减的测试方法进行了详细规定。
主要测试方法包括插入法、剪断法、背向散射法等。
这些方法分别适用于不同的情况和需求。
在测试过程中,需要对测试设备进行校准,以确保测试结果的准确性和可靠性。
三、光纤连通性检测光纤连通性检测是验证光纤通信链路连接是否正常的关键步骤。
中国光纤测试标准规定了对光纤连通性进行测试的方法。
一种常用的方法是使用光源和光功率计来检测光纤链路的连通性。
首先,将光源连接到光纤的一端,然后将光功率计连接到光纤的另一端。
如果链路连通,则可以在光功率计上看到光信号。
如果链路不连通,则光功率计将显示零或非常低的读数。
四、光纤污染检测光纤污染会对光纤通信系统的性能产生严重影响。
中国光纤测试标准规定了对光纤进行污染检测的方法。
一种常用的方法是使用可视显微镜来观察光纤的表面。
如果光纤表面存在污染,则可以在显微镜下看到杂质或不规则的斑点。
此外,还可以使用一些专门的测试仪器来检测光纤表面的污染程度。
五、光纤故障定位检测在光纤通信系统中,当发生故障时,快速准确地定位故障位置至关重要。
中国光纤测试标准规定了一些用于故障定位的测试方法。
其中一种是时域反射仪(TDR)法,该方法利用在光纤中反射回来的信号来确定故障位置。
通过向光纤发送脉冲信号并测量返回的信号时间,可以计算出故障位置的距离。
另一种常用方法是光时域反射仪(OTDR)法,它利用光的背向散射来检测故障。
通过测量背向散射光的强度和时间,可以确定故障的位置和类型。
六、总结中国光纤测试标准为确保光纤通信系统的性能和质量提供了重要的指导和依据。
通过对光纤衰减、连通性、污染以及故障定位的检测,可以全面评估和提升光纤通信系统的性能。
光缆的技术指标范文光缆是一种传输光信号的电信设备,它由一根或多根光纤及其相配的保护元件组成。
作为传输信息的重要基础设施,光缆的技术指标对于提供高质量、高速率的通信服务至关重要。
下面将详细介绍几个光缆的重要技术指标。
1.带宽:光缆的带宽是指其能够传输的最大信息量(数据速率)。
带宽取决于光纤的折射率、直径、传输距离、传输波长等因素。
一般来说,光缆的带宽越高,传输速率也越快。
2.损耗:光缆损耗是指光信号在传输过程中的信号衰减情况,通常以分贝来表示。
光缆的损耗主要来自光纤的材料性能、纤芯直径、光纤的弯曲半径、连接器的质量等因素。
较低的损耗能提供更长的传输距离和更高的信号质量。
3.阻尼:光缆的阻尼是指光信号在传输中的衰减速度。
阻尼常用来衡量光纤纤芯内冗余光的量,阻尼越小表示纤芯内冗余光越少,传输质量越好。
4. 长度:光缆的长度是指光纤的总长度,通常以公里(km)为单位。
光缆的长度取决于实际应用需求,例如城市间的通信需要较长的光缆,而局域网中的连接通常需要较短的光缆。
5.抗拉强度:光缆的抗拉强度是指光缆在受到拉伸力时的承受能力。
抗拉强度影响着光缆的安装和维护,如果光缆的抗拉强度不够,可能会导致光缆被拉断或损坏。
6.环境适应性:光缆需要适应不同的环境条件,包括温度、湿度、压力、腐蚀物质等。
光缆的环境适应性能影响着光缆的使用寿命和性能稳定性。
7.安全性:光缆的安全性是指光缆对电磁干扰、损坏和窃听的防护能力。
光缆需要具备良好的外部保护层和抗干扰能力,以确保传输的信息安全可靠。
8.安装和维护:光缆应该具备方便安装和维护的特性,包括易于连接、易于布线、易于标识和易于检修等。
总结起来,光缆的技术指标包括带宽、损耗、阻尼、长度、抗拉强度、环境适应性、安全性以及安装和维护等。
这些指标将直接影响光缆的传输性能、稳定性和可靠性,对提供优质的通信服务至关重要。
光纤测试标准光纤测试是指对光纤通信系统中的光纤、连接器、接头等部件进行测试和检测,以保证系统的正常运行和性能稳定。
光纤测试标准是指对光纤测试过程中所需遵循的规范和标准,以确保测试结果的准确性和可靠性。
本文将介绍光纤测试标准的相关内容,以帮助读者更好地了解光纤测试的要点和注意事项。
一、光纤测试标准的分类。
光纤测试标准主要包括光纤的物理参数测试、光纤连接器和接头的测试、光纤传输性能测试等内容。
在实际的光纤测试过程中,需要根据具体的测试对象和测试要求来选择相应的测试标准,以确保测试结果的准确性和可靠性。
二、光纤测试标准的要求。
1. 光纤的物理参数测试要求。
对光纤的物理参数进行测试时,需要遵循相关的国际或行业标准,如国际电工委员会(IEC)发布的光纤测试标准。
在测试过程中,需要使用专业的光纤测试仪器和设备,确保测试结果的准确性和可靠性。
2. 光纤连接器和接头的测试要求。
光纤连接器和接头是光纤通信系统中非常关键的部件,其质量和性能直接影响整个系统的稳定性和可靠性。
在进行连接器和接头的测试时,需要遵循相关的国际或行业标准,如国际电信联盟(ITU)发布的光纤连接器测试标准。
测试过程中需要注意连接器和接头的几何参数、插入损耗、回波损耗等指标的测试和评估。
3. 光纤传输性能测试要求。
光纤传输性能是衡量光纤通信系统性能优劣的重要指标之一。
在进行光纤传输性能测试时,需要遵循相关的国际或行业标准,如国际电信联盟(ITU)发布的光纤传输性能测试标准。
测试过程中需要注意光纤的衰减、色散、非线性等性能指标的测试和评估。
三、光纤测试标准的应用。
光纤测试标准的应用范围非常广泛,涉及到光纤通信系统的建设、维护和运营等方面。
在光纤通信系统的建设阶段,需要对光纤的物理参数进行测试,以保证光纤的质量和性能符合要求。
在系统的维护和运营阶段,需要对光纤连接器和接头进行定期测试,以确保系统的稳定性和可靠性。
同时,还需要对光纤的传输性能进行定期测试,以保证系统的传输质量和性能稳定。
光纤的主要技术指标光纤是一种传输光信号的通信介质,其主要技术指标对光纤的传输能力、传输质量和系统性能起着重要的影响。
以下是光纤的主要技术指标:1. 传输速度(带宽):光纤的传输速度指的是单位时间内光信号能够通过光纤的数据量。
通常用兆比特/秒(Mbps)或吉比特/秒(Gbps)来衡量。
光纤的传输速度取决于其内部的光学器件和信号调制及解调技术。
当前,光纤的传输速度已经突破了几十Gbps,甚至达到了几百Gbps。
2. 传输距离:光纤传输距离指的是光信号能够在光纤中传输的最大距离。
传输距离与光纤的衰减特性和色散特性有关。
光纤的衰减特性表征了光信号在光纤中传输过程中的能量损耗,一般用dB/km(分贝/千米)来衡量,衰减越小表示传输距离越长。
而色散特性则表征了光信号在光纤中传输过程中的时间延迟,影响传输的高速率和高带宽。
通过优化光纤的结构设计和材料选择,可以有效改善传输距离。
3.信号质量:光纤的信号质量直接关系到信号的传输可靠性和传输质量。
主要影响光纤信号质量的因素包括:衰减、色散、光纤的非线性效应和噪音。
衰减越小,信号传输质量越好;色散越小,信号传输质量越好;非线性效应会导致信号的失真,限制了传输速度和信号质量;噪音会影响信号的清晰度和准确性。
4.光纤连接器:光纤连接器是将光纤之间连接起来的重要组成部分。
光纤连接器的技术指标包括:连接损耗、回波损耗、机械可靠性和连接稳定性。
连接损耗是指连接器连接时,信号传输过程中的能量损耗,连接损耗越小,表示连接效果越好;回波损耗是指信号在连接器中的反射损耗,回波损耗越小,表示反射效应越小;机械可靠性和连接稳定性则指连接器的使用寿命和连接质量的稳定性。
5.光纤传输系统:光纤传输系统是光纤通信中的重要部分,主要包括光收发模块、光纤放大器、光纤交叉开关等设备。
光收发模块用于将电信号转换为光信号或将光信号转换为电信号;光纤放大器用于增强光信号的强度;光纤交叉开关用于实现光信号的转发和切换。
光纤通信第三版习题答案光纤通信第三版习题答案光纤通信是一种高速传输信息的技术,它利用光信号在光纤中传输数据。
光纤通信的发展已经进入到第三版,为了帮助读者更好地理解和掌握相关知识,本文将提供一些光纤通信第三版习题的答案。
第一章:光纤通信基础知识1. 什么是光纤通信?光纤通信是利用光纤作为传输介质,将信息以光信号的形式传输的一种通信方式。
2. 光纤通信的优点有哪些?光纤通信具有大带宽、低损耗、抗干扰能力强等优点。
3. 光纤通信的基本组成部分有哪些?光纤通信的基本组成部分包括光源、调制器、光纤、解调器和接收器等。
4. 光纤通信的工作原理是什么?光纤通信的工作原理是利用光的全反射特性将光信号在光纤中传输,通过调制器和解调器的处理,将光信号转换为电信号进行传输和接收。
第二章:光纤通信系统设计1. 光纤通信系统的设计包括哪些方面?光纤通信系统的设计包括光源的选择、光纤的布线和连接、调制器和解调器的设计等方面。
2. 光纤通信系统中如何选择合适的光源?选择合适的光源需要考虑光源的功率、频率范围和调制方式等因素。
3. 光纤通信系统中如何设计光纤的布线和连接?光纤的布线和连接需要考虑光纤的长度、弯曲半径和连接方式等因素,以保证光信号的传输质量。
4. 光纤通信系统中如何设计调制器和解调器?调制器和解调器的设计需要考虑调制方式、解调方式和信号处理的算法等因素,以实现光信号的调制和解调。
第三章:光纤通信的性能评估1. 光纤通信系统的性能评估指标有哪些?光纤通信系统的性能评估指标包括传输速率、误码率、信噪比和带宽等。
2. 如何评估光纤通信系统的传输速率?光纤通信系统的传输速率可以通过测量单位时间内传输的比特数来评估。
3. 如何评估光纤通信系统的误码率?光纤通信系统的误码率可以通过发送和接收的比特数之间的差异来评估。
4. 如何评估光纤通信系统的信噪比?光纤通信系统的信噪比可以通过测量信号和噪声的功率之间的比值来评估。
第四章:光纤通信的应用1. 光纤通信在哪些领域得到了广泛应用?光纤通信在通信、互联网、电视传输和医疗等领域得到了广泛应用。
光缆技术指标要求首先是光学特性方面的指标要求。
光缆要求具有低传输损耗、高带宽、低色散、低折射率、低传输延时和低非线性光学特性等。
其中,低传输损耗是指光缆在光信号传输过程中的光能损耗尽量减小,要求光缆的传输损耗尽可能低于预定的范围。
高带宽是指光缆的传输带宽尽可能大,以满足高速数据传输的需求。
低色散是指在光缆中的不同波长光信号传播速度不同而引起的色散效应尽可能小,以减小信号失真。
低折射率是指光缆材料的折射率尽可能低,以减小信号入射与传播的反射和损耗。
低传输延时是指光缆传输信号的延时时间尽可能短,以提高信号的传输速度。
低非线性光学特性是指光缆传输中的非线性效应尽可能小,减小信号失真和交叉调制效应。
其次是机械特性方面的指标要求。
光缆要求具有良好的柔韧性、抗拉强度、耐压性、耐磨性和耐腐蚀性等。
柔韧性是指光缆的弯曲半径要求小,具有较高的柔软度,以适应不同的施工环境和布线要求。
抗拉强度是指光缆在受到外力拉伸时能够保持其结构完整,不易断裂。
耐压性是指光缆可承受较大的压力,不易变形和损坏。
耐磨性是指光缆能够抵抗外界的磨损和摩擦,保持其表面光洁度和传输特性。
耐腐蚀性是指光缆具有较好的抗腐蚀能力,能够适应各种极端环境条件下的应用。
再次是环境特性方面的指标要求。
光缆要求具有耐高温、耐低温、耐湿、耐紫外线和防水防潮等特性。
耐高温是指光缆材料能够在高温环境下正常工作,不发生熔化、变形和降解等现象。
耐低温是指光缆在低温环境下仍能够保持其正常使用性能,不易变脆或断裂。
耐湿是指光缆具有良好的防水、防潮性能,使光缆在潮湿环境中仍能正常传输信号。
耐紫外线是指光缆的材料能够抵御紫外线照射,不发生老化和损坏。
防水防潮是指光缆具有良好的防水和防潮性能,以保证光缆在水域和湿润环境中的稳定性。
最后是电子特性方面的指标要求。
光缆要求具有低电磁干扰、低交叉耦合和良好的屏蔽性能等特性。
低电磁干扰是指光缆的材料和结构对外界电磁信号的干扰起到很好的屏蔽作用,减少光信号受到的电磁干扰。
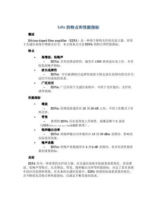
Edfa的特点和性能指标
概述
Erbium-doped fiber amplifier(EDFA)是一种基于掺铒光纤的光放大器,常用
于光通信系统中增强光信号。
本文将重点讨论EDFA的特点和性能指标。
特点
•高增益、低噪声
–EDFAs具有高增益特性,通常在1550纳米波长处工作,具有较低的噪声指标。
•波长选择性
–EDFAs可以被调制以选择性地放大特定波长范围内的光信号,适应不同系统的需求。
•广泛应用
–EDFAs广泛应用于光通信系统中,可用于光纤通信、光纤传感等领域。
性能指标
•增益
–EDFAs的增益值通常在20到30 dB之间,不同工作模式下有所差异。
•带宽
–典型的EDFA具有宽带宽工作特性,能覆盖整个C波段
1625纳米)。
(15301565
纳米)或L波段(1565
•饱和输出功率
–EDFAs的饱和输出功率通常在10到30 dBm范围内,影响其实际使用效果。
•噪声系数
–EDFAs的噪声系数通常在4到6 dB范围内,是评估其性能质量的重要指标。
总结
EDFA作为一种重要的光纤放大器,在光通信系统中扮演着重要角色。
其高增益、低噪声等特点,以及增益、带宽、饱和输出功率等性能指标,决定了其在系统中的应用范围和效果。
在未来的光通信发展中,EDFA将继续扮演着重要的角色,
并不断优化其特点和性能指标,以满足不断发展的需求。
光纤通信系统的性能分析与优化设计近年来,随着信息技术的迅速发展和社会对高速宽带网络的需求日益增加,光纤通信系统成为了当今通信领域的重要组成部分。
光纤通信系统具有传输带宽大、传输距离远、抗干扰能力强等优点,已经广泛应用于各个领域。
然而,随着用户数量和数据传输量的快速增长,光纤通信系统的性能分析与优化设计变得非常重要。
光纤通信系统的性能分析是通过对系统中各个部分的性能参数进行评估和分析,以了解系统的整体性能和瓶颈,为后续的优化设计提供依据。
光纤通信系统的性能参数包括但不限于传输速率、干扰噪声、信号衰减、位错率等。
首先,传输速率作为光纤通信系统的重要性能指标,需要通过合适的方法进行测量和分析。
传输速率的影响因素包括光纤的损耗、色散、非线性效应和光纤器件的性能等。
通过测量光纤的损耗和色散等参数,并结合光纤器件的特性,可以对传输速率进行精确分析,从而确定系统瓶颈并进行性能优化。
其次,干扰噪声是光纤通信系统中常见的问题之一。
光纤通信系统中的干扰噪声包括光源的噪声、光纤传输过程中的非线性效应和接收端电子器件的噪声等。
针对这些干扰噪声,可以采取各种手段进行分析和优化设计。
例如,在光纤通信系统中加入适当的滤波器、增加信号放大器以增强信号强度,以及改进接收端电子器件的设计等。
此外,信号衰减也是光纤通信系统中需要关注的性能问题。
信号衰减主要由于光信号在光纤传输过程中受到纤芯和纤壁的散射、吸收和色散等因素的影响而衰减。
为了减少信号衰减,可以采取调制技术、增加光纤的掺杂物、选择合适的光纤材料等措施。
通过对信号衰减的分析,可以针对问题进行优化设计,提高系统的传输质量和可靠性。
最后,位错率是光纤通信系统中评价系统性能的重要指标之一。
位错率是指数据在传输过程中发生错误的概率。
位错率的大小直接影响到系统的可靠性和传输质量。
为了降低位错率,可以通过优化光纤的传输距离、改进调制解调器的设计、提高系统的抗干扰能力等手段,从而提高系统的传输效率和可靠性。
在光纤通信中,信噪比(Signal-to-Noise Ratio, SNR)是一个关键的性能指标,它表示信号功率与噪声功率之比。
光纤通信的信噪比标准通常取决于具体的应用场景和系统要求。
一般来说,光纤通信系统的信噪比应足够高以确保数据传输的准确性和可靠性。
以下是一些常见的参考值:
1. 系统设计目标:
设计良好的光纤通信系统通常希望达到至少20dB以上的信噪比,以确保低误码率(BER)和高数据传输质量。
2. 特定应用要求:
对于某些特殊应用,如长途干线通信、高速数据传输或科研用途,可能需要更高的信噪比,例如30dB、40dB甚至更高。
3. 国际标准和建议:
国际电信联盟(ITU)等组织制定了关于光纤通信系统性能的标准和建议。
例如,ITU-T G.957和G.691等文档中包含了对光纤通信系统信噪比的要求和建议。
4. 实际操作中的考虑:
在实际操作中,信噪比可能会受到多种因素的影响,包括光纤损耗、放大器增益、色散、非线性效应以及接收机的灵敏度和噪声特性等。
因此,实际的信噪比标准需要根据系统的具体配置和运行条件来确定。
总的来说,光纤通信的信噪比标准通常是越高越好,但具体的数值会根据系统设计、应用需求和实际环境进行调整。
在设计和优化光纤通信系统时,工程师会通过各种技术手段,如使用低噪声光放大器、优化光发射和接收器件、采用先
进的编码和调制方案等,来提高信噪比并确保系统的高性能运行。
400g sr4指标-回复什么是400g sr4指标?400g sr4指标是指在光纤通信领域中一个重要的性能指标。
这个指标主要用来衡量光纤通信系统中的传输速率和信号质量。
其中,“400g”表示传输速率为400 Gb/s(Gigabits per second),而“sr4”表示此传输速率是通过采用多模光纤(Short Reach)和4个光纤通道(4 lanes)来实现的。
400g sr4指标通常用于高带宽应用,如数据中心互联、云计算、高性能计算等领域。
为什么400g sr4指标重要?随着数据需求的不断增加,对于更高传输速率和更高信号质量的需求也越来越迫切。
400g sr4指标的重要性体现在以下几个方面:1. 提高传输速率:400g sr4指标的传输速率达到400 Gb/s,相较于之前的标准,如100g、200g等,将传输速率提升到了一个新的高度。
这使得大量数据能够在更短的时间内传输完成,有效地提高了数据传输的效率和速度。
2. 支持高带宽应用:随着云计算、人工智能、物联网等技术的发展,各种应用的数据量急剧增长。
这就要求传输网络能够支持更大的带宽,以满足高带宽应用的需求。
400g sr4指标提供了更高的传输速率,使得高带宽应用能够更加顺畅地运行。
3. 适应大规模数据中心:在现代的数据中心中,大量的数据需要在不同的服务器之间进行传输。
传统的网络设备已经不能满足数据中心规模的要求,需要更高效的解决方案。
400g sr4指标的应用解决了数据中心内部通信的瓶颈问题,有效地支持了大规模数据中心的运行。
4. 提升信号质量:400g sr4指标不仅提供了更高的传输速率,还能够保持较好的信号质量。
在传输过程中,信号会面临各种干扰和衰减,因此需要有一定的技术手段来提高信号的质量。
400g sr4指标通过采用更先进的调制和解调技术,能够有效地提升信号质量,并减少误码率。
如何实现400g sr4指标?要实现400g sr4指标,需要以下几个关键技术:1. 多模光纤技术:多模光纤是传输高速信号的重要媒介。
光纤通信传输性能试验与信号质量评估随着互联网和通信技术的不断发展,光纤通信作为一种高速、大容量、低损耗的通信方式,逐渐成为了现代通信领域的主要选择。
光纤通信传输性能试验与信号质量评估是为了衡量光纤通信系统性能,确保数据传输的可靠性和稳定性而进行的重要工作。
光纤通信传输性能试验的主要目的是评估光纤系统的传输容量、传输距离和传输速率等指标,以便为系统的设计和优化提供依据。
通过这些试验,我们可以了解光纤通信系统的最大传输速率以及其在不同传输距离下的性能表现,以确保系统能够满足实际需求。
在进行光纤通信传输性能试验时,常用的指标包括光衰减、带宽、噪声等。
光衰减是指光信号在传输过程中逐渐减弱的现象,通常用单位长度内信号功率的减小量来表示。
带宽则是指光纤通信系统所能传输的最高频率信号的范围,它决定了系统的传输速率。
噪声则是指光信号在传输过程中受到的各种干扰引起的信号畸变,会影响到信号传输的质量。
同时,对光纤通信信号质量进行评估也是至关重要的任务。
信号质量评估可以通过测量信号的误码率、信噪比、眼图等参数进行。
误码率是指信号传输过程中错误比特数与传输比特数的比值,是评估信号质量的重要指标。
信噪比则是指信号与噪声功率之比,它影响着信号的可靠性和稳定性。
眼图是通过显示信号在时间域上呈现的开口状图形,可以直观地反映信号质量。
为了进行光纤通信传输性能试验和信号质量评估,需要先搭建起光纤通信实验平台。
实验平台包括光纤传输设备、光源、检测设备和分析仪器等。
光源可以提供稳定且较高的光功率,确保信号的传输质量。
检测设备可以对信号进行采集和分析,包括光功率计、光时钟等。
分析仪器则可以对信号进行进一步处理和分析,包括眼图仪、频谱分析仪等。
在实验过程中,需要精确控制和调节各个参数,例如光功率、传输距离、传输速率等,以模拟不同实际应用场景下光纤通信的工作环境。
通过对实验数据的采集和分析,可以得出不同参数下系统性能的变化规律,为系统的设计和优化提供科学依据。
光纤通信网络冗余设计与性能评估随着互联网的发展和普及,光纤通信网络逐渐成为现代通信领域的主流技术。
光纤通信网络的可靠性和稳定性尤为重要,而冗余设计是确保网络高可用性的关键因素之一。
本文将讨论光纤通信网络冗余设计的重要性,并介绍一种常见的冗余设计方案。
同时,我们还将探讨如何评估冗余设计的性能以及性能评估的指标。
首先,冗余设计是为了降低网络的中断风险和提高网络的可靠性而采取的一种策略。
在光纤通信网络中,冗余设计通常包括备份路径、备份设备和备份链路。
当主路径发生故障时,备份路径可以接管数据传输,从而避免服务中断。
冗余设计可以极大地提高网络的可用性,确保通信的连续性和稳定性。
在金融、电信和云计算等关键领域,冗余设计尤为重要,任何网络中断都可能带来巨大的损失和影响。
常见的光纤通信网络冗余设计方案之一是冗余路径设计。
通过在网络中设置备份路径,可以实现在主路径发生故障时的快速切换。
例如,可以采用Spanning Tree Protocol (STP) 或Rapid Spanning Tree Protocol (RSTP) 等协议,使得备份路径在主路径故障时自动接管数据传输。
此外,还可以使用专业的网络设备如交换机和路由器来实现备份路径的设置。
冗余路径设计可以帮助网络实现无缝切换,并保证数据的连续性。
除冗余路径设计之外,备份设备和备份链路的设置也是光纤通信网络冗余设计的重要组成部分。
备份设备可以替代主设备工作,并在主设备故障时接管数据传输。
同时,备份链路可以提供备份设备和主设备之间的通信通道。
备份设备的选择应考虑性能、可靠性和成本等因素,并可以根据网络负载情况进行动态调整。
备份链路的设置应保证足够的带宽和稳定性,以满足数据传输的要求。
在光纤通信网络冗余设计完成之后,如何评估其性能是一个关键问题。
性能评估可以帮助我们发现潜在的瓶颈和问题,并采取相应的改进措施。
常用的性能评估指标包括:故障恢复时间、数据传输速率、网络延迟和网络抖动等。