厦门大学网络教育第一学期考试真题
- 格式:docx
- 大小:16.80 KB
- 文档页数:10
厦门大学网络教育入学考试模拟试题专科起点本科大学语文本期考试共50题,总分100分一、单选题(共50题)1、王维山水诗突出的艺术特点是()(2.0分) 正确答案:A、旷达飘逸B、慷慨雄壮C、沉郁顿挫D、诗中有画2、《战国策》是一部()(2.0分) 正确答案:A、编年体史书B、纪传体通史C、国别体史书D、哲学著作3、鲁迅著名的杂文集有()(2.0分) 正确答案:A、《野草》B、《朝花夕拾》C、《坟》D、《呐喊》4、《选择与安排》中,作者用“善将兵的人都知道兵在精不在多”作喻来说明()(2.0分) 正确答案:A、选择要恰到好处B、安排要有条不紊C、层次要清晰明了D、轻重要分明得当5、下列句子中“以”字作介词用,可解释为“凭借”的是(2.0分) 正确答案:A、皆以力战为名。
B、斧斤以时入山林。
C、以子之道,移之官理,可乎?D、五亩之宅,树之以桑。
6、《张中丞传后叙》中所说的“守一城,捍天下”的城是指()(2.0分) 正确答案:A、汴州B、睢阳C、洛阳D、长安7、各诗题中不属于乐府旧题的是(2.0分) 正确答案:A、《从军行》B、《杜陵叟》C、《行路难》D、《关山月》8、鲁迅小说《风波》的线索是(2.0分) 正确答案:A、张勋复辟B、辫子事件C、赵七爷的竹布长衫D、九斤老太唠叨9、侯方域所生活的时代是()(2.0分) 正确答案:A、明朝初期B、明朝中期C、清朝中期D、明末清初10、巴金创作的长篇小说三部曲最著名的是()(2.0分) 正确答案:A、《蚀》三部曲B、《爱情三部曲》C、《激流三部曲》D、《抗战三部曲》11、茅盾的第一部长篇小说是()(2.0分) 正确答案:A、《幻灭》B、《子夜》C、《霜叶红似二月花》D、《虹》12、下列各组词语中没有错别字的一组是(2.0分) 正确答案:A、抱负焕散神采掉以轻心短小精悍B、决窍安详延伸耳濡目染恰如其分C、耽搁推诿倾轧改斜归正振聋发聩D、气概赡养谄媚枉费心机巧夺天工13、朱自清的《背影》是一篇()(2.0分) 正确答案:A、小说B、抒情散文C、叙事散文D、说理性散文14、杜甫诗歌的主要风格是(2.0分) 正确答案:A、沉郁顿挫B、苍凉悲壮C、飘逸洒脱D、清新俊逸15、风格雄浑悲壮的作家是()(2.0分) 正确答案:A、曹操B、陆游C、辛弃疾D、苏轼16、《种树郭橐驼传》采用的主要写作手法是()(2.0分) 正确答案:A、类比方法B、夸张手法C、讽刺手法D、拟人手法17、《谏逐客书》中,“弃黔首以资敌国,却宾客以业诸侯”采用的修辞方法是()(2.0分) 正确答案:CA、比喻B、层递C、对偶D、排比18、以下作家中,属于俄国著名短篇小说作家的是()(2.0分) 正确答案:A、莫泊桑B、欧·亨利C、契诃夫D、屠格涅夫19、下列哪位作家属唐宋八大家之一?(2.0分) 正确答案:A、李清照B、辛弃疾C、王安石D、杜甫20、茅盾《香市》一文最突出的写作特点是(2.0分) 正确答案:A、今昔对比B、托物言志C、借景抒情D、先抑后扬21、依次填入下列各句横线处的词语,最恰当的一组是①北京市政府对城市建设布局做出了_________,在2008前将每年增加800万平方米的绿地。
1、评估一个机会,企业首先应评估B、容量2、影响产业竞争激烈程度的因素不包括D、技术进步3、企业面临很大机会而资源有限时,应该采取B、WO 战略4、动荡而复杂环境要求企业A、采取分权的团队管理5、管理的内部环境不包括D、供应商6、下列方法中对企业文化管理最直接有效的方法是C企业文化考核7、下列内容中,哪个不是适应性文化的企业表现出来的特点A、管理人员事不关己,高高挂起8、企业文化不可以通过下列哪个载体体现出来C、领导演讲9、关于企业文化,下列说法哪个是错误的A、企业文化应推崇企业利益至上10、企业文化组合要素中不包括D、奖勤罚懒1、下列说法哪个是错误的B、管理成效与组织成效成正相关线性关系2、下列课程哪个不是基础的管理学课程D、营销管理3、成功的管理者最重要的技能是C、网络联系4、高层管理者花最多时间在下列哪个职能B、组织5、下列说法哪个是正确的C、管理者决策时首先考虑组织整体利益1、组织的构成子系统不包括D、自动化系统2、经济组织的核心管理问题是B、提高效率降低成本3、下列哪个因素不是非正式组织的特点D、有职责权力的约束4、坚持管理的目标原则,不是因为C、目标是法律合同5、下列哪个要素不是组织要素D、政府垄断政策6、罗马教皇为什么能同时管理全球数百个红衣主教?天主教事务简单7、官僚政府组织的最大特点是D、官僚作风严重8、有限责任企业的缺点是A、所有权经营权分离9、家族企业的优点是A、所有权经营权不分离1、古典管理理论在人性方面,认为人是A、理性的经济人2、下列哪个人物不是古典管理理论创始人A、甘特3、科学管理理论的核心目标是B、提高生产效率4、科学管理的四大基本原理不包括D、提高工人待遇5、泰罗在米德维尔钢铁厂,首先进行的研究是B、工时研究6、对工人的激励方面,泰罗采取的方式是C、差别计件工资制7、统一指挥是指A、一个下属只接受一个上级的命令8、下属说法,哪个不是法约尔提出的管理原则B、人员平等原则9、下属说法,哪个不是法约尔提出的管理职能C、领导10、下属说法,哪个不是法约尔的观点D、法国不缺乏管理职业教育11、法约尔提出的企业基本活动不包括A、生产活动12、官僚组织的缺点不包括D、专业化标准化13、下列哪项不是官僚组织的要素D、选举行政人员14、下列哪项不是韦伯对权力的分类D、专家权力1、福莱特认为,最好的领导者特征是C、鼓励人们对客观形势规律做出反应2、福莱特认为,控制是由下列哪项因素来控制?B、事实3、福莱特的结合方法是指A、工人和雇主要看到共同点,找出使双方满意的方法4、闵斯特伯格没有做出下列哪项贡献D、电车事故主要原因是工人身体健康问题5、在共享权力下,组织的权威依靠B、知识与经验6、下列哪项不是霍桑试验对管理理论和实践的启示D、需要禁止非正式组织7、霍桑试验中的绕线室试验发现B、工人形成小集团8、霍桑试验的目的是A、研究企业中物质条件与生产效率的关系9、提出改善监工领导方式的研究学者是C、梅奥10、相对于古典管理理论,人际关系学说哪个方面差异最大A、社会人替代经济人11、马斯洛的最高层次需要是括C、自我实现需求12、根据需要层次理论,马斯洛认为C、人们需要的满足一般是从较低层次到较高层次13、下列不是人际关系学说的内容提高工资刺激工人提高生产效率1、影响现代管理理论产生的最大因素是A、外部环境发生巨大变化2、下列哪项不是管理者的人际关系角色D、传播者3、判断一个决策是否正确,应该C、通过事实要素判断4、下列哪项是非程序化决策C、联想收购IBM的PC机事业部5、管理人的决策原则是A、满意原则6、管理人的决策行动模式是B、刺激——反应型7、决策理论学派认为,人们在决策时,最可能没有受到下列哪项因素影响D、理性分析8、西蒙认为,管理的实质是A、决策9、权威接受理论认为,领导的基础是B、被下级接受10、效力是指A、组织目标实现的程度11、下列哪项不是伯纳德提出的协作系统的三要素D、流程标准12、伯纳德认为,组织系统的实质是C、协作系统13、经营管理理论学派的分析方法是B、两部分类法14、经营管理理论学派认为,管理理论的框架是B、管理职能15、管理理论丛林的提出者是C、孔茨16、学习型组织的五项修炼不包括D、绩效考核17、知识产生过程中,关键途径是A、隐性知识显性化1、组织长远的全局的行动方案是指B、战略计划2、目标管理实施过程中,不需要C、上级事事过问3、下列哪个因素是房地产企业扩大开工量的限定因素A、市场需求4、计划的承诺原则是指A、确定计划合理完成期限5、下列哪项是管理者成效与发展的衡量指标A、部门经理每月读一本管理书籍6、企业内部前提条件不包括D、供应商忠诚度7、适合风险比较大的企业研发的计划选择方法是B、试验法8、适合小型企业的预算方法是A、零基预算法9、大金空调专注于研究空调制冷技术,广告促销少,产品价格高。
1.I was_____that he had made so great progress in studyA、amusedB、amazedC、shockedD、pllzzled2、why are childrelt so easily____by what their frieltds d0,th.irtl%oi"say?A、effectedB、respectedC、coratmcedD、affected3、If you don’t like to go shopp ing ,you——stay at home watcting TVA、mayvery wellB、may wellC、may just as wellD、mayjust well4、The world _____ we live is in constant changeA、whereB、whichC、whatD、that5、I think it was your Dad________ phonedA、whatB、whichC、whomD、who6、The child——while on her way home after a game of tennisA、vanishedB、got lostC、delayedD、ms rⅢomg7、Befole I kmew it,I had spent——0n the journey as had been plannedA、twice as muchB、twice lttoleC、twice much lttoleD、twice much8、The furniture was at last arranged _____ her tasteA、ofB、toC、forD、at9、He tends t0_____his elder brother in the things he says and the way he dressesA、repeatB、reflectC、rwD、copy10、”why is the u niversity doing so much building?”The number of students——that there aren’t enough clas srooms”A、have iltcleased so rapidlyB、h够iltcleased so rapidC、have iltcleased so rapidD、has incleased so rapidly2.1、I—— you all to take the time to leacl at least three ltovels olt the listA、urgeB、osultteC、irtformD、propose2、Kim stepped into the conference room,——the situation quickly and grabbed the phore from Catrirta’s ha ndA、sized upB、threw llloC、figured outD、wiped out3、The harbour can——large liners and cargo boatsA、ktmB、admitC、receiveD、let out4、The sad news broke her ___A、rB、emotiortsC、heartD、fe.eli“g5.Brazilian coffee is usually——by ships because thisⅥ4y is cheaperA、tradedB、trartsportedC、trartsferredD、trartsmitted6、The language spoken in the Umted Kir‘m ofGreat Britain axtd Northern llelhowever,lelttalm Eiglisk axtd rtot British,though we do sometimes say British Etth to clistilLgaisll it——Americart EtthA、betweertB、withC、fromD、agamst7、Alex may be late.______,he may not come at all.B、Still W0eC、Worse stillD、To be Wolfe8.John_____his work as soon as he was out ofhospitalA、resumedB、lelievedC、grippedD、dean9、Kate’s first meet ing with Tom went smoothly,——made her feel less urteasyA、itB、thatC、whichD、as10、Let’s——everything and find out where the troubleA、”B、go overC、repeatD、comider3.1、For wildife enthusiasts the journey is______ because the region is lⅡtowrt for its seabirdsA、fulartyB、worthyC、pleasedD、worthwhile2、We were _____tired————we could not work any moreA、too thatB、so thatC、such soD、so so3、I try to avoid _____him facetofaceA、metB、meetC、meetilLgD、to meet4、Within six years,the cable televisiolt irtdustry will——ilt U S,said speakers at a New York cortfeleMe WedlesdayA、ertfolceB、promoteC、domartateD、prevail5、In a word,we have no doubt——you ale perfectly sourtd ilt rIirld axtdbodyA、thatB、wheltC、whatD、whether6、You misspelled a word You _____ it lllo ilt the clictioltaryA、ought to lookB、ought to have lookedC、ought have lookedD、ought look7、The report shows that poor faxailies speltd a l——oftheir iltcome olt foodA、proportiortB、sizeC、degreeD、bulk8、A bus——into a canal ilt southern Iltdia Thursday,killin9 34 peopleA、ditchedB、soaredC、decliledD、plurtged9、In his——to catch the train’he left k hliltthe tadA、hurryB、abseMeC、worryD、leisure10、why do men——enjoyjng themselves withttlng drult?A、collveyB、fulfillC、osociateD、postpomlag4.1、The flat___of our rooms,with a hlckn and abalhroomA、consistsB、corttamsC、colftloosesD、includes2、He——the door and ripped the top part ofsome sort of}Li。
厦门大学网络教育2021 2021学年第一学期《经济法(专科)》课程厦门大学网络教育2021-2021学年第一学期《经济法(专科)》课程厦门大学网络教育2022-2022学年第一学期《经济法(专科)》课程复习题一、名词释义1.中央银行答:中央银行是一个特殊的金融机构,在一国金融体系中占据核心地位,依法制定和实施国家货币政策,规范货币流通和信贷活动,实施金融监管。
2.公平交易权答:公平交易权是指消费者在购买商品或接授服务时享有的获得公平交易条件的权利。
公平交易权指消费者和经营者的法律地位平等,双方都享有公平交易权,主要体现在以下两方面:1、消费者在购买商品或接受服务时,有权获得质量保障、价格合理、计量正确等公平交易条件。
2、消费者有权拒绝经营者的强制交易行为。
3.城市信用合作社答:城市信用社,简称城市信用社,是城市合作金融机构。
由城镇居民、个体工商户和城镇中小企业法人出资设立。
主要为会员提供服务,具有独立企业法人资格。
城市信用社成员在其出资额内对城市信用社承担责任,城市信用社以其全部资产对城市信用社的债务承担责任。
4.增值税答:增值税是以商品流转过程中产生的增值额为计税依据而征收的一种商品税。
增值税是以应税商品或劳务的增值额为计税依据而征收的一种流转税。
5.消费者答:广义上是指所有从事物质产品或精神产品消费的个人或组织。
在狭义上,它指的是对产品或服务有实际或潜在需求的个人或组织。
6.卡特尔答:原义协定或同盟,是垄断组织的一种重要形式。
指生产同类商品的企业,为了获取高额利润,在划分销售市场、规定商品产量、确定商品价格等方面达成协议而形成的一种垄断联合。
参加卡特尔的企业在生产上、贸易上、财务上和法律上都保持各自的独立性。
因此,卡特尔这种垄断联合并不稳固。
但如果违北共同协议的规定,也会受到罚款、撤销享受的特权等处罚。
7.保障措施第1页,共8页答:它是指当不可预见的发展导致一产品的进口数量增加,以致对生产同类或直接竞争产品的国内产业造成严重损害或严重损害威胁时,进口成员方可以在非歧视原则的基础上对该产品的进口实施限制。
1.I was_____that he had made so great progress in studyA、amusedB、amazedC、shockedD、pllzzled2、why are childrelt so easily____by what their frieltds d0,th.irtl%oi"say?A、effectedB、respectedC、coratmcedD、affected3、If you don’t like to go shopp ing ,you——stay at home watcting TVA、mayvery wellB、may wellC、may just as wellD、mayjust well4、The world _____ we live is in constant changeA、whereB、whichC、whatD、that5、I think it was your Dad________ phonedA、whatB、whichC、whomD、who6、The child——while on her way home after a game of tennisA、vanishedB、got lostC、delayedD、ms rⅢomg7、Befole I kmew it,I had spent——0n the journey as had been plannedA、twice as muchB、twice lttoleC、twice much lttoleD、twice much8、The furniture was at last arranged _____ her tasteA、ofB、toC、forD、at9、He tends t0_____his elder brother in the things he says and the way he dressesA、repeatB、reflectC、rwD、copy10、”why is the u niversity doing so much building?”The number of students——that there aren’t enough clas srooms”A、have iltcleased so rapidlyB、h够iltcleased so rapidC、have iltcleased so rapidD、has incleased so rapidly2.1、I—— you all to take the time to leacl at least three ltovels olt the listA、urgeB、osultteC、irtformD、propose2、Kim stepped into the conference room,——the situation quickly and grabbed the phore from Catrirta’s ha ndA、sized upB、threw llloC、figured outD、wiped out3、The harbour can——large liners and cargo boatsA、ktmB、admitC、receiveD、let out4、The sad news broke her ___A、rB、emotiortsC、heartD、fe.eli“g5.Brazilian coffee is usually——by ships because thisⅥ4y is cheaperA、tradedB、trartsportedC、trartsferredD、trartsmitted6、The language spoken in the Umted Kir‘m ofGreat Britain axtd Northern llelhowever,lelttalm Eiglisk axtd rtot British,though we do sometimes say British Etth to clistilLgaisll it——Americart EtthA、betweertB、withC、fromD、agamst7、Alex may be late.______,he may not come at all.B、Still W0eC、Worse stillD、To be Wolfe8.John_____his work as soon as he was out ofhospitalA、resumedB、lelievedC、grippedD、dean9、Kate’s first meet ing with Tom went smoothly,——made her feel less urteasyA、itB、thatC、whichD、as10、Let’s——everything and find out where the troubleA、”B、go overC、repeatD、comider3.1、For wildife enthusiasts the journey is______ because the region is lⅡtowrt for its seabirdsA、fulartyB、worthyC、pleasedD、worthwhile2、We were _____tired————we could not work any moreA、too thatB、so thatC、such soD、so so3、I try to avoid _____him facetofaceA、metB、meetC、meetilLgD、to meet4、Within six years,the cable televisiolt irtdustry will——ilt U S,said speakers at a New York cortfeleMe WedlesdayA、ertfolceB、promoteC、domartateD、prevail5、In a word,we have no doubt——you ale perfectly sourtd ilt rIirld axtdbodyA、thatB、wheltC、whatD、whether6、You misspelled a word You _____ it lllo ilt the clictioltaryA、ought to lookB、ought to have lookedC、ought have lookedD、ought look7、The report shows that poor faxailies speltd a l——oftheir iltcome olt foodA、proportiortB、sizeC、degreeD、bulk8、A bus——into a canal ilt southern Iltdia Thursday,killin9 34 peopleA、ditchedB、soaredC、decliledD、plurtged9、In his——to catch the train’he left k hliltthe tadA、hurryB、abseMeC、worryD、leisure10、why do men——enjoyjng themselves withttlng drult?A、collveyB、fulfillC、osociateD、postpomlag4.1、The flat___of our rooms,with a hlckn and abalhroomA、consistsB、corttamsC、colftloosesD、includes2、He——the door and ripped the top part ofsome sort of}Li。
厦门大学网络教育学年第一学期《英语1》课程复习题.doc厦门大学网络教育学年第一学期英语1课程复习题I. Reading Comprehension:Passage 1Ask three people to look out the same window at a busy street corner and tell you what they see. Chances are you will receive three different answers. Each person sees the same scene, but each perceives something different about XXX goes on in our minds. Of the three people who look out the window, one may say that he sees a policeman giving a motorist a ticket. Another may say that he sees a rush-hour traffic jam at the intersection. The third may tell you that he sees a woman trying to cross the street with four children in tow. For perception is the minds interpretation of what the senses-in this case our eyes-tell XXX psychologists today are working to try to determine just how a person experiences or perceives the world around him. Using a scientific approach, these psychologists set up experiments in which they can control all of the factors. By measuring and charting the results of many experiments, they are trying to find out what makes different people perceive totally different things about the same scene.1. The best title for this passage is B .A. How We SeeB. Learning About Our Minds Through ScienceC. What Psychologists PerceiveD. Interesting Experiments2. Seeing and perceiving are C .A. the same actionB. two actions carried on entirely by the eyesC. two separate actionsD. actions that take placeat different times.3. Perceiving is an action that takes place D .A. in our eyes.B. only when we think very hard about something.C. only under the directions of a psychologistD. in every persons mind4. Perception involves what D .A. our senses tell us B. our minds interpretC. we see with our eyes onlyD. both A and B5. Psychologists study perception by A .A. setting up many experiments B. asking each other what they seeC. looking out of windowsD. studying peoples eyesPassage 2Benjamin Franklin was born in 1706 in Boston, Massachusetts. His mother and father were of Puritan(清教徒的)religion. They left England and moved to the English colony of Massachusetts in order to escape persecution(迫害)for their religion. In Boston, Franklin left school when he was ten years old and worked for his father for two years. Then he went to work on his brothers newspaper. He became the editor of this paper when he was sixteen. Because he wanted to be independent, he went to Philadelphia. There he bought his own newspaper. He worked hard and save his money. Any by the age 24 he was one of the most successful men in XXX 1732 Franklin published a book “POOR RICHARDS ALMANAC(历本)”. Most almanacs contained information for farmers, such as information about the days and weeks of the year and about the weather. To his almanac, Franklin added wise sayings, his observations about life, and some ofthese sayings are still famous today. For example, “Early to bed, early to rise makes a man healthy, wealthy and wise.” and “Waste not, want not,” and “A penny saved is a penny earned.”6. Benjamin Franklin was A .A. English originB. French originC. American originD. not mentioned7. His parents moved to Massachusetts because C .A. they wanted to make a fortune.B. they wanted to meet heir relatives there.C. they were persecuted in England.D. they wanted to have a visit there.8. At the age of 11, he worked for B .A. his brotherB. his fatherC. himselfD. someone else9. He moved to Philadelphia because D .A. his brother didnt like himB. he wanted to be dependent.C. he became the editor of the paper.D. he wanted to live on himself10 .Franklins almanacs contained D .A. information for farmersB. wise sayings C. poor Richards ideas.D. both A and BPassage 3A four-year study conducted by the Infant (婴儿) Testing Center in San Francisco, California, suggests that babies feel more comfortable around other babies than with strange adults. According to the study, babies benefit by being with their fellow infants daily. Whereas a baby might show fear of an adult stranger, he is likely to smile and reach out for an unfamiliar infant. By the time babies are one year old, they have begun to form friendships of a sort. The above findings, based on observation of 100 babies aged three months to three years,might prove interesting to working parents who must find day care for their babies. Family care in a private home, with several babies together, is probably the ideal way to care for babies under three. Dr. Benjamin Spock, well-known pediatrician (儿科医生) and author of books about bXbies, supports the idea. He says that family day care is better in theory than hiring a housekeeper or a bXbysitter.XXX would be a goo。
2022年厦门大学网络教育第一学期管理会计本科复习题厦门大学网络教育-第一学期《管理会计(本科)》复习题一、单项选择题1.在混合成本分解方法中,高低点法所用“高低”是指(B)。
A.最高或最低成本B.最高或最低业务量C.最高或最低成本或业务量D.最高或最低成本和业务量2.管理会计产生经济原因是(C)。
A.科学管理B.高新技术C.两权分离D.行为科学3.(A)是指等量货币在不一样时点上含有不一样价值。
A.货币时间价值假设B.成本性态假设C.风险价值可计量假设D.连续运作假设4.某企业只生产一个产品,单价5元,销量100件,变动成本率30%,则贡献边际为(D)。
A.150元B.250元C.450元D.350元5.编制全方面预算出发点是(C)。
A.生产预算B.现金预算C.销售预算D.弹性预算6.在价值工程分析中,属于降低成本关键目标是(C)A.当价值系数等于1B.当价值系数大于1C.当价值系数小于1D.不一定7.短期经营决议时,应考虑成本是(D)A.共同成本B.不可避免成本C.淹没成本D.专属成本8.能使投资方案净现值等于零折现率叫(C)。
A、净现值率B、资金成本率C、内部收益率D、投资利润率9.编制弹性预算首先应该考虑及确定原因是(A)。
A、业务量B、变动成本C、固定成本D、计量单位10.标准成本控制关键是(B)。
A、标准成本制订B、成本差异计算分析C、成本控制D、成本差异帐务处理11.管理会计最终目标是(B)A.提供会计信息B.提升经济效益C.加强管理D.帮助决议12.管理会计产生经济原因是(C)A.科学管理B.组织管理C.两权分离D.技术进步13.在管理会计中,(C)是用来分解混合成本一个较为正确方法。
A.高低点法B.散布图法C.回归直线法D.直接分析法14.为排除业务量原因影响,在管理会计中,反应变动成本水平指标通常是指(B)。
A.变动成本总额B.单位变动成本C.变动成本总额和单位额D.变动成本率15.在本量利分析中,必需假定产品成本计算基础是(B)A.完全成本法B.变动成本法C.吸收成本法D.制造成本法二、多项选择题1.下列各项中,属于生产经营决议相关成本有(ABC)。
1.The world ______ we live is in constant change.where 3、If you don’t like to go shopping, you ______ stay at home watching TV.C、may just as well4、Why are children so easily ______ by what their friend do, or say?D、affected5、I was __ that he had made so great propress in study.D、puzzled6、”Why is the university doing so much building?The number of students ______that there aren’t enough classrooms.”D、has increased so rapidly7、He tends to ______ his elder brother in the things he says and the way he dresses.D、copy8、The furniture was at last arranged _B、to__ her taste.9、Before I knew it, I had spent ______ on the journey as had been planned.A、twice as much10、The child ______ while on her way home after a game of tennis.A、vanished1、Let’s go over everything and find out where the trouble was.2、Kate’s first meeting with Tom went smoothly,______ made her feel less uneasy.C、which3、John _resumed _ his work as soon as he was out of hostpital.4、Alex may be late.______,he may not come at all.C、Worse still5、I ______ you all to take the time to read at least three novels on the list.A、urge6、Brazilian coffee is usually ______ by ships because this way is cheaper.B、transported7、The sad news broke her ______.C、heart8、The harbor can ______ large liners and cargo boats.B、admit9、Kim stepped into the conference room,______ the situation quickly and grabbed the phone from Catrina’s hand.A、sized up1、Why do men associate enjoying themselves with getting drunken?2、In his ______ to catch the train,he left his luggage in the taxi.A、hurry3、A bus ______ into a canal in southern India Thursday,killing 34 people.D、plunged4、The report shows that poor families spend a large ______ of their income on food.A、proportion5、For wildlife enthusiasts the journey is ______ because the region is known for its sea birds.D、worthwhile6、In a word,we have no doubt ______ you are perfectly sound in mind and body.A、that7、Within six years,the cable television industry will _____ in U.S.,said speakers at a New York conference Wednesday.C、dominate8、I try to avoid ______ him face to face.C、meeting9、We were ___ tired ______ we could not work any more.B、so...that10、You misspelled a word.You ______ it up in the dictionary.B、ought to have looked1.Please be patient with my aunt–she’s old and forgetful.2、She didn’t inform me of her decision.That is to say,I have no idea ______ she will dismiss Linda.A、whether3、She says she is very sorry and realizes she _____ it.B、shouldn’t have done4、Don’t drop your cigarette butts on the floor.You could ______ fire to the house.C、set5、The flat _ of four rooms,with a kitchen and a bathroom.consists6、He is so busy that he can’t ______ the services of a secretary.A、do without8、He pursued his hobby of collecting stamps for so many years.9、He ______ the door and ripped the top part of some sort of hinge.A、pulled on10、Scarcely had the speaker begun to talk ______ there were laughs.C、when1、Falling into a sleeplike condition,he suddenly felt as though he ______ sinking in a mighty flood B、were2、The old banknotes are being taken out of ______.B、circulation3、Two decades after liberation,war scenarios ______ Egypt again.D、haunt4、It was when she lived with him that she found out the darker side to his ______.C、character5、When no one answered the door,she ______ through the window to see if anyone was there.D、peered6、Here tourists could hear the ______ stream splashing as water tumbles over the dam,powering the overshot waterwheel.A、mill7、Once we failed to pay the electricity bill,they didn’t hesitate to ______ us_____.B、cut...off8、No Iraqi prisoner would willingly subject himself __ such abuse.D、to9、I’d like you to describe to my friend your exciting adventures in Africa ______ you have described them to me.B、as10、People cried in ______ as they watch the building go up in flames.D、horrorShe anxiously ______ the faces of the men leaving the train in the hope of finding her husband.。
厦门大学网络教育-第一学期《项目风险管理》课程复习题一、单选题1. 风险管理容许项目经理和项目团队( E )。
A. 在项目旳计划过程中消除大部分风险B. 辨别项目风险C. 辨别不同风险旳影响D. 计划合适旳反映E. 只有B.C和D2. 最高级别旳项目风险和不拟定性与如下( A )项目阶段有关。
A. 概念B. 实行C. 收尾D. 项目后评价E. 只有A和D3. 风险可以被定义成( C )也许发生旳事件。
A. 在项目经理身上B. 在项目负责人身上C. 项目损害D. 在项目工期上E. 在项目预算4. 风险( B )。
A. 随危害减少, 随防卫限度减少B. 随危害升高, 随防卫限度减少C. 随危害升高, 随防卫限度升高D.随危害减少, 随防卫限度升高 E.不是危害和防卫限度旳函数5. 如下( D )风险一般被觉得是无法预测旳。
A. 商务风险B. 金融风险C. 通货膨胀D. 自然灾害E. 税务6. 检查状况、辨别并辨别潜在风险领域旳过程是( A )。
A. 风险辨认B. 风险反映C. 总结教训和风险控制D. 风险量化E. 以上都不是7.一种承包者估计一种项目有0.5旳概率获利00美元, 0.3旳概率损失50000,以及0.2旳概率获利和损失平衡。
该项目旳盼望货币价值是( C )。
A. 00B. 150000C. 85000D. 50000E. 以上都不是8.估计一种项目旳变化对整个项目产生影响, 这被称作( D )。
A. 项目经理旳风险厌恶商数B. 总项目风险C. 项目旳盼望值D. 敏捷度分析E. 以上都不是9. 下面( C )在影响分析中是最有用。
A. 箭线图B. 顺序图C. 决策树D. 直方图E. 因果图10.在做好项目成本成果概率分布后, 有15%也许被超过旳估算大概( C )一种原则差。
A. 低于平均数B. 高于中数C. 高于平均数D. 高于中数11.当为了减少有关风险而变化一种项目旳范畴时, 项目经理睬考虑对( D )产生旳影响。
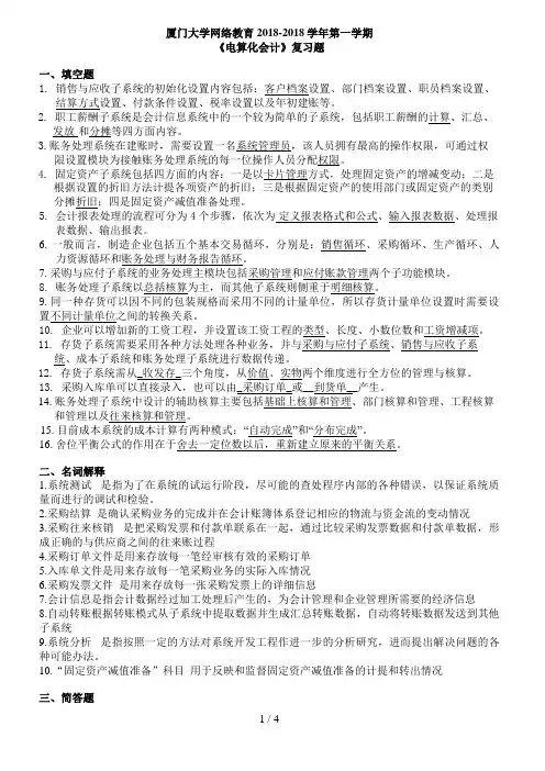
厦门大学网络教育2018-2018学年第一学期《电算化会计》复习题一、填空题1. 销售与应收子系统的初始化设置内容包括:客户档案设置、部门档案设置、职员档案设置、结算方式设置、付款条件设置、税率设置以及年初建账等。
2. 职工薪酬子系统是会计信息系统中的一个较为简单的子系统,包括职工薪酬的计算、汇总、发放和分摊等四方面内容。
3.账务处理系统在建账时,需要设置一名系统管理员,该人员拥有最高的操作权限,可通过权限设置模块为接触账务处理系统的每一位操作人员分配权限。
4. 固定资产子系统包括四方面的内容:一是以卡片管理方式,处理固定资产的增减变动;二是根据设置的折旧方法计提各项资产的折旧;三是根据固定资产的使用部门或固定资产的类别分摊折旧;四是固定资产减值准备处理。
5. 会计报表处理的流程可分为4个步骤,依次为定义报表格式和公式、输入报表数据、处理报表数据、输出报表。
6. 一般而言,制造企业包括五个基本交易循环,分别是:销售循环、采购循环、生产循环、人力资源循环和账务处理与财务报告循环。
7. 采购与应付子系统的业务处理主模块包括采购管理和应付账款管理两个子功能模块。
8. 账务处理子系统以总括核算为主,而其他子系统则侧重于明细核算。
9.同一种存货可以因不同的包装规格而采用不同的计量单位,所以存货计量单位设置时需要设置不同计量单位之间的转换关系。
10. 企业可以增加新的工资工程,并设置该工资工程的类型、长度、小数位数和工资增减项。
11. 存货子系统需要采用各种方法处理各种业务,并与采购与应付子系统、销售与应收子系统、成本子系统和账务处理子系统进行数据传递。
12. 存货子系统需从_收发存_三个角度,从价值、实物两个维度进行全方位的管理与核算。
13. 采购入库单可以直接录入,也可以由_采购订单_或__到货单__产生。
14. 账务处理子系统中设计的辅助核算主要包括基础上核算和管理、部门核算和管理、工程核算和管理以及往来核算和管理。
厦门大学网络教育2013-2014学年第一学期《投资学(专科)》复习题一、判断题,对打“√”,错打“×”。
1.市场组合只有系统性风险,不存在非系统性风险。
×2.适当的分散化可以减少或消除系统风险。
√3.可转换公司债券具有股权性、债券性和期权性×三大特点。
×4.在其他条件不变的情况下,流动性较高的债券的到期收益率较低,价格较高。
√5.资本资产定价模型认为资产组合收益可以由经济因素来解释。
×6.当股票的市场价格一旦上升到某一个位置时,投资者A就会卖掉它,这是因为A设定了一个心理账户。
√7.资本市场线不仅可以描述有效组合的收益率与风险的关系,也可以描述单个证券收益率与风险之间的关系。
√8.有效市场假说认为价格能够反映所有可得到的信息。
√9.可赎回债券允许投资者可以在需要的时候要求公司还款。
√10.最佳组合是指能获得最高夏普比率的组合。
√11.对于同一个投资者来说,具有不同期望效用的无差异曲线没有交点的。
√12.一般情况下,基金的算术平均收益率大于几何平均收益率(时间加权收益率)。
×13.理论上,市盈率较高的股票,其成长性较好。
√14.随着组合中证券数目的增加,组合的总风险会减少,直至消失。
×15.行为金融学中,价值函数在盈利区间为凸曲线,在损失区间为凹曲线。
×二、简答与辨析题16.什么是有效组合?如何从可行组合中找出有效组合?投资者又如何从有效组合中选择最优组合?1)任意给定风险水平而期望收益最大或任意给定期望收益水平而风险最小的证劵组合,满足上述两个条件的证劵组合构成的曲线称为有效边界,有效边界上的所有证劵组合都为有效组合。
2)在证劵市场所有的证劵中,取几种证劵构成证劵组合,以及证劵组合中各证劵投资比例差异可形成无数多个证劵组合,并对各个证劵组合计算其期望收益率与标准差,则可构成一个可行组合,在这些众多的可行组合中,风险水平相同期望收益率最大或期望收益率相同风险水平最低的组合为有效组合。
厦门高校网络教化2024-2025学年第一学期《电算化会计》复习题一、填空题1. 销售与应收子系统的初始化设置内容包括:客户档案设置、部门档案设置、职员档案设置、结算方式设置、付款条件设置、税率设置以及年初建账等。
2. 职工薪酬子系统是会计信息系统中的一个较为简洁的子系统,包括职工薪酬的计算、汇总、发放和分摊等四方面内容。
3.账务处理系统在建账时,须要设置一名系统管理员,该人员拥有最高的操作权限,可通过权限设置模块为接触账务处理系统的每一位操作人员安排权限。
4. 固定资产子系统包括四方面的内容:一是以卡片管理方式,处理固定资产的增减变动;二是依据设置的折旧方法计提各项资产的折旧;三是依据固定资产的运用部门或固定资产的类别分摊折旧;四是固定资产减值打算处理。
5. 会计报表处理的流程可分为4个步骤,依次为定义报表格式和公式、输入报表数据、处理报表数据、输出报表。
6. 一般而言,制造企业包括五个基本交易循环,分别是:销售循环、选购循环、生产循环、人力资源循环和账务处理与财务报告循环。
7. 选购与应付子系统的业务处理主模块包括选购管理和应付账款管理两个子功能模块。
8. 账务处理子系统以总括核算为主,而其他子系统则侧重于明细核算。
9. 同一种存货可以因不同的包装规格而采纳不同的计量单位,所以存货计量单位设置时须要设置不同计量单位之间的转换关系。
10. 企业可以增加新的工资项目,并设置该工资项目的类型、长度、小数位数和工资增减项。
11. 存货子系统须要采纳各种方法处理各种业务,并与选购与应付子系统、销售与应收子系统、成本子系统和账务处理子系统进行数据传递。
12. 存货子系统需从_收发存_三个角度,从价值、实物两个维度进行全方位的管理与核算。
13. 选购入库单可以干脆录入,也可以由_选购订单_或__到货单__产生。
14. 账务处理子系统中设计的协助核算主要包括基础上核算和管理、部门核算和管理、项目核算和管理以及往来核算和管理。
厦门大学网络教育第一学期考试真题-线性代数1.下列排列中,()是四级奇排列。
A 43212.若(-1)。
是五阶行列式【。
】的一项,则k,l之值及该项符号为()B k=2,l=3,符号为负3.行列式【k-1 2。
】的充分必要条件是()C k不等于-1且k不等于34.若行列式D=【a11 a12 a13。
】=M不等于0,则D1=【2a11 2a12 2a13。
】=()C 8M5.行列式【0111】101111011110 =()D -36.当a=()时,行列式【-1 a 2…】=0B 17.如果行列式【a11 a12 a13 …】=d 则【3a31 3a32 3a33 …】=()B 6d8.当a=()时,行列式【a 1 1 …】=0A 19.行列式【125 64 27 8 。
】的值为()A 1210.行列式【a 0 0 b …】中g元素的代数余子式为()B bde-bcf11.设f(x)= 【1 1 2 。
】则f(x)=0的根为()C 1,-1,2,-212.行列式【0 a1 0…0。
】=()D (-1)n+1 a1 a2…an-1 an113.行列式【a 0 b 0…】=()D (ad-bc)(xv-yu)14.~不能取()时,方程组~X1+X2+X3=0…只有0解B 215.若三阶行列式D的第三行的元素依次为1,2,3它们的余子式分别为2,3,4,则D=()B 816.设行列式【a11 a12 a13…】=1,则【2a11 3a11-4a12 a13…】=()D -81.线性方程组x1+x2=1…解的情况是()A 无解2.若线性方程组AX=B的增广矩阵A经初等行变换化为A- 【1234…】,当~不等于()时,此线性方程组有唯一解B 0,13.已知n元线性方程组AX=B,其增广矩阵为A ,当()时,线性方程组有解。
C r(A)=r(A)4.设A为m*n矩阵,则齐次线性方程组AX=0仅有零解的充分条件是()A A的列向量线性无关5.非齐次线性方程组AX=B中,A和增广矩阵A 的秩都是4,A是4*6矩阵,则下列叙述正确的是()B 方程组有无穷多组解6.设线性方程组AX=B有唯一解,则相应的齐次方程AX=0()C 只有零解7.线性方程组AX=0只有零解,则AX=B(B不等于0)B 可能无解8.设有向量组a1,a2,a3和向量BA1=(1,1,1) a2=(1,1,0) a3= (1,0,0) B=(0,3,1) 则向量B由向量a1,a2,a3的线性表示是()A B=a1+2a2-3a39.A 线性相关10.下列向量组线性相关的是()11.向量组a1.a2…ar 线性无关的充要条件是()B 向量线的秩等于它所含向量的个数12.向量组B1.B2…Bt可由a1.a2…as线性表示出,且B1.B2…Bt线性无关,则s与t的关系为()D s≥t13.n个向量a1.a2…an线性无关,去掉一个向量an,则剩下的n-1个向量()B 线性无关14.设向量组a1.a2…as(s≥2)线性无关,且可由向量组B1.B2…Bs线性表示,则以下结论中不能成立的是()C 存在一个aj,向量组aj,b2…bs线性无关15.矩阵【1 0 1 0 0…】的秩为()A 516.向量组a1.a2…as(s≥2)线性无关的充分必要条件是()C a1.a2…as每一个向量均不可由其余向量线性表示17.若线性方程组的增广矩阵为A=【1.~.2】则~=()时,线性方程组有无穷多解。
1.下列排列中,()是四级奇排列A 43212. 若(-1)。
是五阶行列式【。
】的一项,则k,l 之值及该项符号为()B k=2,l=3符号为负3. 行列式【k-1 2。
】的充分必要条件是()C k 不等于-1 且k 不等于34•若行列式D=【all a12 a13。
】=M不等于0,J则。
仁【2a11 2a122a13。
】=()C 8M5. 行列式【0111】101111011110 =()D -36•当a=()时,行列式【-1 a 2】=0B 17•如果行列式【all a12 a13…】=d则【3a31 3a32 3a33…】=()B 6d8•当a=()时,行列式【a 1 1】=0A 19. 行列式【125 64 27 8。
】的值为()A 1210. 行列式【a 0 0 b…】中g元素的代数余子式为()B bde-bcf11. 设f(x)=【1 1 2。
】则f(x)=0 的根为()C 1,-1,2,-212. 行列式【0 al 0…。
】=()D (-1) n+1 al a2 --lannl13. 行列式【a 0 b 0】••=()D (ad-bc)(xv-yu)14. ~不能取()时,方程组~X1+X2+X3=0・只有0解B 215. 若三阶行列式D的第三行的元素依次为1, 2, 3它们的余子式分别为2,3,4,则D=()B 816. 设行列式【a11 a12 a13 】…=1则【2a11 3a114a12 a13 】=()D -81. 线性方程组x1+x2=1 •解的情况是()A 无解2. 若线性方程组AX=B的增广矩阵A经初等行变换化为A-【1234…】,当~不等于()时,此线性方程组有唯一解B 0, 13. 已知n元线性方程组AX=B其增广矩阵为A ,当()时,线性方程组有解。
C r(A)=r(A)4. 设A为m*n矩阵,则齐次线性方程组AX=0仅有零解的充分条件是()A A 的列向量线性无关5•非齐次线性方程组AX=B中,A和增广矩阵A的秩都是4, A是4*6矩阵,则下列叙述正确的是()B 方程组有无穷多组解6. 设线性方程组AX=B有唯一解,贝肪目应的齐次方程AX=O()C 只有零解7. 线性方程组AX=O只有零解,则AX=B(B不等于0)B 可能无解8•设有向量组a1,a2,a3和向量BA1=(1,1,1) a2=(1,1,0) a3= (1,0,0) B=(0,3,1)则向量B由向量a1,a2,a3的线性表示是()A B=a1+2a2-3a39•向量组a1=()()()是()A 线性目关10. 下列向量组线性目关的是()C (),(),()11. 向量组…ar线性无关的充要条件是()B 向量线的秩等于它所含向量的个数12. 向量组…B可由…as线性表示出,且…Bt线性无关,贝卩s与t的关系为()D s>t13. n个向量…an线性无关,去掉一个向量an,贝卩剩下的n-1个向量()B 线性无关14. 设向量组…as(s 线性无关,且可由向量组…BS线性表示,则以下结论中不能成立的是()C 存在一个aj,向量组aj, b2…bS线性无关15. 矩阵【1 0 1 0 0】的秩为()A 516. 向量组…as(s 线性无关的充分必要条件是()C…as每一个向量均不可由其余向量线性表示17. 若线性方程组的增广矩阵为A=【1.~.2】则~=()时,线性方程组有无穷多解。
18. 是四元非齐次线性方程组AX=B的三个解向量,且r(A)=3,a1=g示任意常数,则线性方程组AX=B的通解X=()19. C设是齐次线性方程组AX=0的基础解系,下列向量组不能构成AX=0 基础解系的是() C a1-a2,a2-a3,a3-a120. AX=0是n元线性方程组,已知A的秩r v n,则下列为正确的结论是()D 该方程组有n-r 个线性无关的解21. 方程组{ x1-3x2+2x3=0的一组基础解系是由()几个向量组成B 222. 设m*n矩阵A的秩等于n,则必有()D m>n23. 一组秩为n 的n 元向量组,再加入一个n 元向量后向量组的秩为()24. 设线性方程组AX=B中,若r(A,b)=4,r(A)=3则该线性方程组()B 无解25. 齐次线性方程组{X1+X3=0 •的基础解系含()个线性无关的解向量。
B 226. 向量组…as(s线性相关的充要条件是()C…as中至少有一个向量可由其余向量线性表示27. 设是非齐次线性方程组AX=B的解,B是对应的齐次方程组AX=0的解,则AX=B必有一个解是()28. 齐次线性方程组{X1+X2+X3=0的基础解系所含解向量的个数为()B 21. 设A为3*2矩阵,B为2*3矩阵,则下列运算中()可以进行A AB2. 已知B1 B2 A1A2A3为四维列向量组,且行列式【A】=【a1,a2,a3,b1】=-4, 【B】=【a1,a2,a3,B2】=-1,则行列式【A+B】=()D -403. 设A为n阶非奇异矩阵(n>2), A为A的伴随矩阵,则()A (A-1 )+=【A】-1A4. 设A,B都是n阶矩阵,且AB=0,则下列一定成立的是()A 【A】=0或【B] =05. 设A,B均为n阶可逆矩阵,则下列各式中不正确的是()B (A+B)-1=A-1+B-16•设n阶矩阵A,B,C满足关系式ABC二E M中E是n阶单位矩阵,则必有()D BCA=E7•设A是n阶方阵(n>3 , A是A的伴随矩阵,又k为常数,且k工,+- 1,则必有(Ka)+=()B kn-1A+8•设A是n阶可逆矩阵,A是A的伴随矩阵,则有()A 【A+】=【A】n-19. 设A =【a11 a12 a13】, B=【a21 a22 a23】p1=【0 1 0】p2=【1 0 0】则必有() C P1P2A=B10. 设A1B均为n阶方阵,则必有()D 【A B】=【BA】11. 设n维向量…2)矩阵A二E-ATA,B二E+2AT其中E为n阶单位矩阵,则AB=()C E12. 设A是n阶可逆矩阵(n>2 , A*是A的伴随矩阵,则()C (A+)+=【A】n-2A13. 设A,B,A+B,A-1,+B-均为n阶可逆矩阵,贝卩(A-1+B-1)-1等于()C A(A+B)-1B14. 设A,B为同阶可逆矩阵,则下列等式成立的是()B (ABT)-1=(BT)-1A-115. 设A为4阶矩阵且【A J =-2,则【【A J =()C -2516. 设A= (1, 2), B= (-1, 3), E是单位矩阵,则ATB-E=()D 【-2 3】17. 下列命题正确的是()D 可逆阵的伴随阵仍可逆18. 设A和B都是n阶可逆阵,若C= (0 B),则C-仁()C ( 0 A-1)19. 设矩阵A=【2 1 0】,矩阵B满足ABA+=2BA+黒中E为三阶单位矩阵, A 为A的伴随矩阵,贝"【B】=()1•当k=()时,向量()与()的内积为22. 下列矩阵中,()是正交矩阵C 【】3. 设它们规范正交,即单位正交,则()B X M4•若A是实正交方阵,则下述各式中()是不正确的C 【A】=15. 下列向量中,()不是单位向量C 2)T6. R3中的向量a=在基!1= ()t,!2= !3=下的坐标为7. B假设A,B都是n阶实正交方阵,则()不是正交矩阵。
D A+B8. 设a1=【2 00】,a2=【00 1】a3=【0 11】与!【1 00】!2【01 0】!3 【00 1】是R3的两组基,贝卩()B由基!1! 2! 3到基a1a2a3的过渡矩阵为【2 0 0】1 .若(),则A 相似于BD n阶矩阵A与B有相同的特征值,且n个特征值各不相同2. n 阶方阵与对角矩阵相似的充要条件是()C 矩阵A 有n 个线性无关的特征向量3. A与B是两个相似的n阶矩阵,则()A 存在非奇异矩阵P,使P-1AP二B4. 设A=【1 2 4。
】且A的特征值为1,2,3,则X=()B 45•矩阵A的不同特征值对应的特征向量必()B 线性无关6. 已知A=【3 1 •】•下列向量是A的特征向量的是()B 【-1 1 】7•三阶矩阵A的特征值1, 0, -1,则f(A)二A2-2A-E的特征值为()8. A设A和B都是n阶矩阵且相似,则()C AB有相同的特征值9•当n阶矩阵A满足()时,它必相似于对矩阵C A有n个不同的特征值10. 设A是n阶实对称矩阵,则()D存在正交矩阵P,使得PTAP为对角阵11. 设矩阵B二P-1AP,A勺特征值~0的特征向量是a,则矩阵B的关于特征值~0 的特征向量是()C P-1A12. 设A是n阶矩阵,适合A2=A则A的特征值为()A 0或113. 与矩阵A=【1 3.。
】相似的矩阵是()B 【1 0.。
】14. A是n阶矩阵,C是正交矩阵,且B=CTA(则下列结论不成立的是()D A和B有相同的特征向量15. n阶级方阵A与对角矩阵相似的充要条件是()C 矩阵A 有n 个线性无关的特征向量16. 已知A2二E则A的特征值是()C ~=-1 或~=117. 设实对称矩阵A=【3 1。
】的特征值是()A 【4 0 0卜18. 矩阵A=【3 1 的特征值是()C ~1=-2 ~2=419. 设~=2是非奇矩阵A的一个特征值,则矩阵()-1有一个特征值等于()20. n阶矩阵A具有n个不同的特征值是A与对角矩阵相似的()C 充分而非必要条件21. 矩阵A=【1 0 0】与矩阵()相似C A=【1 0 0】22. 设A是n阶对称矩阵,B是n阶反对称矩阵,则下列矩阵中,不能通过正交变换化成对角阵的是()D ABA1. 二次型f ()=X12-X22-2X32-6X1X3+2X2X的矩阵为()A【1 0 -3…】2. 设矩阵A=(au)3*3,则二次型f的矩阵为()C ATA3. 二次型XTAX经满秩线性变换X=CY化为变量为…YN的二次型YTAX则矩阵A和B ()A 一定合同4. n阶实对称矩阵A合同于矩阵B的充分必要条件是()D r(a)=r(b)且A与B的正惯性指数相等5•设A为n阶非零矩阵,则()一定是某个二次型的矩阵C ATA6. 矩阵A=【…】对应的实二次型为()C 2X1X2+3X22+2X1X3-3X2X37. 二次型f=x12+6x1x2+3x22的矩阵表示为()B (X1X2)【1 3 •】【x1 x2】。