关于专业音响工程中最常见的八大问题
- 格式:docx
- 大小:10.57 KB
- 文档页数:2
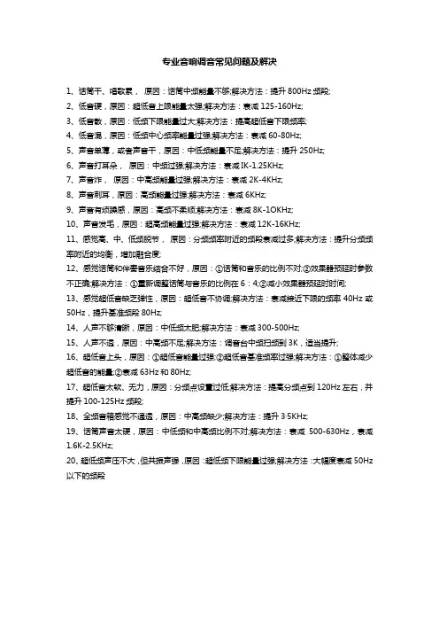
专业音响调音常见问题及解决1、话筒干、唱歌累,原因:话筒中频能量不够;解决方法:提升800Hz频段;2、低音硬,原因:超低音上限能量太强;解决方法:衰减125-160Hz;3、低音散,原因:低频下限能量过大;解决方法:提高超低音下限频率;4、低音混,原因:低频中心频率能量过强;解决方法:衰减60-80Hz;5、声音单薄,或者声音干,原因:中低频能量不足;解决方法:提升250Hz;6、声音打耳朵,原因:中频过强;解决方法:衰减IK-1.25KHz;7、声音炸,原因:中高频能量过强;解决方法:衰减2K-4KHz;8、声音刺耳,原因:高频能量过强;解决方法:衰减6KHz;9、声音有烦躁感,原因:高频不柔顺;解决方法:衰减8K-1OKHz;10、声音发毛,原因:超高频能量过强;解决方法:衰减12K-16KHz;11、感觉高、中、低频脱节,原因:分频频率附近的频段衰减过多;解决方法:提升分频频率附近的均衡,增加融合度;12、感觉话筒和伴奏音乐结合不好,原因:①话筒和音乐的比例不对;②效果器预延时参数不正确;解决方法:①重新调整话筒与音乐的比例在6:4;②减小效果器预延时时间;13、感觉超低音缺乏弹性,原因:超低音不协调;解决方法:衰减接近下限的频率40Hz或50Hz,提升基准频段80Hz;14、人声不够清晰,原因:中低频太肥;解决方法:衰减300-500Hz;15、人声不透,原因:中高频不足;解决方法:调音台中频扫频到3K,适当提升;16、超低音上头,原因:①超低音能量过强;②超低音基准频率过强;解决方法:①整体减少超低音的能量;②衰减63Hz和80Hz;17、超低音太软、无力,原因:分频点设置过低;解决方法:提高分频点到120Hz左右,并提升100-125Hz频段;18、全频音箱感觉不通透,原因:中高频缺少;解决方法:提升3·5KHz;19、话筒声音太硬,原因:中低频和中高频比例不对;解决方法:衰减500-630Hz,衰减1.6K-2.5KHz;20、超低频声压不大,但共振声强,原因:超低频下限能量过强;解决方法:大幅度衰减50Hz 以下的频段。
专业音响客户反馈常见问题解答1、扩声系统没有声音,一般先通过设备的指示灯判定,各设备需要判定哪些指示灯,各代表什么意思?答:功放上显示灯分为以下几种:POWER(电源指示灯)SIG(信号指示灯):有信号输入,灯闪烁或者常亮CLIP(削波指示灯):偶尔闪烁一两下,表示已到峰值功率;常亮表示已经过载PRO(保护灯):故障保护灯2、扩声系统有杂音,怎么一步步排查是什么问题造成的,怎么处理?答:从设备后端往前一级逐级检查,以检查信号线和电源线为主(详见音响系统有杂音处理方法)3、话筒会啸叫,话筒啸叫的原因,怎么处理啸叫?答:话筒啸叫是由于厅堂墙壁和顶部对声波频率的吸收和反射的不同而引起的。
处理方法比较复杂,一般通过房间均衡器或参量均衡器,寻找啸叫点,衰减相应的频率,保持声场平衡。
4、为什么扩声系统经常烧低音或高音,哪些因素导致的,怎么预防?答:烧单元都是由于设备大电流工作引起的,你们如话筒啸叫,配置功放功率偏小,系统长时间超负荷工作,设备电源电压低,电压不稳定,供电电源线太细等,都是导致少单元的主要原因5、根据音箱功率,怎么样选择功放,不同阻抗的时候,如何配置功放?答:音箱与功放的功率配比主要时根据其使用功能来配置,不同功能的使用场所其功率配置比例均有所不同。
语音、会议或背景音乐等小功率扩声,按照1.5倍左右配置功放。
室内演出,小型娱乐场所,按照1.5-2倍配置功放。
户外演出、大型娱乐场所,按照2-3倍配置功放。
正常的音箱在瞬间可承受其4-5倍功率。
至于阻抗问题,一般中小功率扩声可以让功放以4欧推动音箱,长期大功率的扩声建议让功放以8欧状态推动音箱,毕竟音箱阻抗越小,功放推动时电流越大,相应的功放和喇叭单元发热量也会大一些。
6、多大面积的场所适合用线阵?如果使用线阵,对楼层的高度有什么要求,线阵底部离地面的高度要多高?答:通常是根据使用场所的长度、层高、用途来决定,长度一般超过20米,层高5米以上便可以用线阵,线阵音箱底部离地面要保持2.5米以上。
音响设备常见故障及解决技巧(一篇)音响设备常见故障及解决技巧 1音响设备常见故障及解决技巧一、系统总电源故障:系统总电源故障需要注意的有以下几点:1、三相动力电:一般使用专业音响设备的场所都会申请安装三相动力电源,比较重要的场所还会采用两条各自独立的三相动力电源,万一其中一条出现故障时不至于整个系统都瘫痪;甚至非常重要的场所还会使用类似于电脑的“UPS”之类的备用电源,可见电源方面是多么的重要。
2、音响、灯光电源分开:这一点在以前的文章里也讲了很多次了,音响系统和灯光最好要有各自的电源,否则一个是容易产生干扰,再一个工作起来也不安全。
3、总电源分配:光有了强劲的电源还不够,还要注意对电源的分配:原则上调音台及各种音源设备要有一路独立电源;各种周边设备要有一路独立电源;功放及其它设备还要有至少2路独立电源。
每一路独立电源用相应的空气开关控制,这样在开关设备时就非常方便了。
二、设备分电源故障设备本身的电源故障也可以分为3部分:1、设备内部本身的电路部分故障,这个需要专业的维修人员或设备供应商来保修。
2、供给设备的电源有问题,比如有一些直流供电的设备要使用变压器,有时候变压器会出现故障;还有就是连接设备的电源线有问题,这种情况很少发生,不过也真有好好的电源线看起来没问题就是不通电,而换一条电源线故障就排除的时候。
3、接插设备的装置有问题,比如与设备相连接的插座、电源时序器等有问题,这种故障的发生机率相对来说还是很高的,特别是在流动演出时要更加注意。
三、电源稳压、接插设备故障电源的电压很难保证在一个恒定的标准范围内,这种情况下好多使用音响的场所就给音响系统配置了稳压器等电源处理设备,但在挑选设备时一定要注意稳压器的稳压功率和质量;还有的地方用的电源插座或电源时序器质量比较差,这样也容易产生故障。
四、音响系统线路故障1、电源线路故障:电源的重要性刚才已经讲了,一套音响系统里使用电源的地方很多,都需要有各种各样的电源线来连接,比如:调音台及音源播放器等电源、周边设备电源、功放电源、舞台电源、有源音箱电源、视频系统电源等等,一个场所需要电源的部分很多,因此电源连接线要安全可靠,尽量避免发生故障。
音响常见的故障及排除方式音响设备是舞台活动、文娱生活中常用的设备之一,小到广场舞大到节日庆,都离不开音响。
当音响设备出现问题时,如不能即使发现并解决,会引起很多麻烦,甚至导致活动失败。
那么如何快速找到音响故障点呢?下面我为大家简单讲解一下音响常见的故障及排除方式。
第一,调音台常见故障,包括硬件及软件系统两个方面。
如果使用时出现声音断断续续,多半是音量推子接触不良;对于软件系统,有时会出现控制系统失灵、信号错误等。
比如,当你使用调音台时,出现总输出没有信号,切换成编组输出,依然没有信号,此时不管你推哪一路推子,都是其他线路推子有反应,此时考虑是控制系统问题。
当然,还有通道输入端口故障等,总之调音台故障主要出现在输入端、输出端、控制系统及电源这四部分,而且多半是设备老化引起的。
第二,均衡器常见故障,主要分推位键接触故障和内在线路故障。
前者最为常见,多半是由于设备老化引起的;后者,一般表现为只有一路信号输出,这时考虑线路故障,需进行线路维修。
第三,数字效果器常见故障。
一般数字效果器处理音频信号时会产生一些数码噪音,这是正常的,但是当出现较密集的噪声时,应该是信号线屏蔽不良引起的。
如果出现效果器可以开机,但不能正常工作,里面的程序全部无法操作。
这时考虑效果器数字处理芯片出现故障,因为数字处理芯片是效果器的核心部分,且精密复杂。
一般不能维修,只能更换数字效果器了。
第四,功放常见故障。
功放最常见的故障电容损坏、功放管过热、功放音量电位器接触不良、左右声道不平衡工作转换开关接触不良及信号插口问题,功放是音响系统中较容易发生故障的设备,有些是由于电路问题引起的,有些是由于设备老化引起的,我们需要根据具体现象分析问题源头。
比如,当功放中一个通路没有声音了,考虑是电路引起的故障;而功放管过热,多半是我们使用不当造成的。
我们需要细致观察,及时发现问题源头才能快速解决功放问题。
第五,音箱常见的故障。
常见的是喇叭问题和接线端接触不良。
音响维修常见问题随着科技的不断发展,音响已经成为人们生活中必不可少的一部分。
然而,随之而来的是音响可能遇到的一系列问题。
本文将为大家介绍音响维修中常见的问题以及解决方法,以帮助读者更好地解决音响故障。
1. 声音不清晰或有杂音当你开启音响后,如果你听到的声音模糊不清或者有杂音,那可能是由于以下原因引起的:- 音源问题:首先检查音源设备是否连接良好。
尝试调节音源设备的音量和音效设置,确保它们正确无误。
- 音箱问题:检查音箱连接是否牢固,避免松动或损坏的连接。
另外,可以尝试清理音箱的灰尘或者调整音箱的位置来改善声音质量。
2. 无法开机或无反应如果你的音响无法正常开启或者没有任何反应,可能存在以下问题:- 电源问题:首先确保音响已经连接到电源插座,并检查插座是否正常工作。
如果插座工作正常,但音响仍然无法开启,那可能是由于电源开关损坏或电源线故障引起的。
- 保护模式:一些音响具有保护模式,当电流过大或出现其他故障时,音响会自动关闭。
此时,将音响断电一段时间后再次尝试开机可能会解决问题。
- 电脑问题:如果你的音响是连接到电脑的,尝试检查电脑的音频设置和驱动程序是否正常,是否需要更新。
3. 无法识别或播放音源当音响无法识别或播放音源时,考虑以下解决方法:- 连接问题:确保音源设备正确连接到音响,并检查连接线是否完好无损。
有时更换连接线或尝试使用其他连接方式可能解决问题。
- 音频格式:某些音源设备可能使用特定的音频格式,如果你的音响不支持,就无法成功播放。
在这种情况下,尝试更改音频格式或使用其他设备进行测试。
4. 遥控器无法正常操作音响如果你的音响遥控器无法正常操作音响,可以尝试以下方法:- 电池问题:检查遥控器的电池是否已经耗尽,如果是,请更换新电池。
- 遥控器绑定:有些音响需要将遥控器与设备进行配对才能正常使用。
查阅音响的说明书,了解如何进行绑定操作。
- 遥控器信号:确保遥控器的红外线发射口没有遮挡物,使得信号无法正常传输。
舞台灯光音响系统常见问题及解决方案分享舞台灯光音响系统在各类演出场所和活动中起着至关重要的作用。
然而,在实际使用中,常常会遇到一些问题,如灯光效果不理想、音响声音质量差等。
本文将就舞台灯光音响系统常见问题进行分析,并提供一些解决方案,以帮助读者更好地解决这些问题。
一、灯光问题及解决方案1. 灯光亮度不足或过亮问题分析:灯光亮度不足可能是由于灯泡老化、灯泡电压不稳定等原因导致。
过亮可能是灯具的功率设置过高或光束调节不当所致。
解决方案:更换灯泡并确保其质量良好;检查电压稳定性,如有问题请及时维修;调整光束角度,减少功率设置。
2. 灯光效果不流畅或闪烁问题分析:灯光效果不流畅往往是信号传输问题导致的,比如信号线路质量差、接触不良等。
闪烁则可能是由于电源电压波动引起。
解决方案:检查信号线路,使用质量可靠的线缆,并确保接触良好;检查电源电压,确保稳定的供电。
3. 灯光颜色不准确或调控困难问题分析:灯光颜色不准确通常是由于调控系统问题,如参数设置错误、传感器故障等。
调控困难可能是由于系统界面不友好或者不具备足够的调控功能。
解决方案:检查调控系统设置,确保参数输入正确;更换损坏的传感器;选择操作界面友好、功能齐全的灯光调控系统。
二、音响问题及解决方案1. 音响声音质量差问题分析:音响声音质量差可能是由于音箱老化、线路连接不良或音频源质量差等原因引起。
解决方案:更换音箱或修复音箱问题;检查线路连接,确保接触良好;使用高质量的音频源。
2. 音响回音或啸叫问题分析:音响回音通常是由于声音在空间中反射导致,而啸叫可能是由于音箱和话筒之间的互相干扰所致。
解决方案:调整音箱和话筒的位置,避免回音;使用合适的抗啸叫器材,如数字啸叫抑制器。
3. 音响声音不平衡问题分析:音响声音不平衡可能是由于音箱的放置位置不当或调音台参数设置不正确所致。
解决方案:调整音箱的放置位置,使声音均匀分布;检查调音台参数,确保正确的设置。
三、综合问题及解决方案1. 设备故障频繁问题分析:设备故障频繁往往是由于设备质量差、使用不当或经常超负荷使用等原因造成。
音响工程师面试问题及答案一、介绍自己和音响工程师经验作为音响工程师面试的第一步,你可以向面试官介绍自己,并陈述相关音响工程师的经验。
以下是一个例子:您好,我是XXX(你的名字)。
很高兴有机会参加面试。
我在音响工程师的领域有着丰富的经验。
在过去的X年里,我曾在多个音响工程项目中担任重要角色。
例如,我参与了ABC剧院的声音调试和集成,确保观众可以获得卓越的音频体验。
同时,我还参与了DEF音乐录音棚的搭建和调试,逐步提高了录音质量和工作效率。
二、技术知识和经验音响工程师需要掌握各种技术知识和经验。
以下是一些常见的面试问题及回答,涵盖了该领域的不同方面:1. 你对音频系统的频率响应有何了解?音频系统的频率响应是指设备如何传输出不同频率的声音。
为了达到最佳效果,我们希望这些设备能够提供平坦的频率响应。
我在调试音频系统时,会使用频谱分析仪来测试频率响应并进行必要的校准,以确保系统输出的声音是准确和平衡的。
2. 你对声音反射和吸收有何了解?声音反射和吸收是音频工程中需要注意的重要因素。
在设计和布置音响系统时,我会考虑到房间的吸声材料、墙体布局和各种表面的反射特性。
通过合理的安排和选择反射和吸声材料,我能够减少声音失真和残響,提高音质和体验。
3. 你如何处理音频系统中的噪音?处理音频系统中的噪音是音响工程师必备的技能之一。
我会使用不同的方法来定位噪音来源,如地线分离、降噪算法处理和合理的信号调制。
此外,我还会关注设备之间的接地问题,以减少干扰和噪音。
4. 请谈谈你对音频混响的理解和处理方法。
音频混响指的是在演出或录音过程中模拟各种空间的声音特性。
我通常会使用数字处理设备或音频效果器来调整混响参数。
不同的场景和需求可能需要不同的混响设置,我会根据实际情况选择合适的处理方法以达到所需的音效效果。
三、解决问题的能力和团队合作1. 你是否曾经面临过在音响工程中的技术挑战?如何解决?在音响工程中,我遇到过一些技术挑战,例如演出现场的意外故障、设备兼容性问题等。
音响系统中常见的五大故障及解决方法音响系统中常见的五大故障及解决方法一、音响音乐无声1、取有线话筒一支插入合并式功放机的M1C(话筒)输入口,打开功放电源,打开话筒前置输入控制钮旋到十二点钟位置,把话筒输出音量钮旋至十二点钟位置。
打开话筒开关喊话,如话筒无声,则依次把话筒的直插分别插入另外的两个话筒输入口测试,所有输入口均试过之后仍无声则可能功放已有故障,可电话联系工厂的技术工程师咨询处理方法,在不具备电子技术支持的情况下,应把功放的故障状况写在小纸片上并将小纸片贴在功放机上,包装好后返厂维修。
2、如依照上述方法后话筒有声而音乐无声则应先检查音源(VOD)的输入是否正确,输入的线材是否完好并已合理地连接在攻放机上,如线材完好,连接正确,但音乐仍无声,可检查功放前面板上的音乐输入端口选择是否与音频输入的端口一致,把输入端口重新选择至有音乐声即可(如果线材从VOD输出后接在功放的“CD”输入端,而功放前面板上却选择了”VOD”的端口,那么音乐肯定无声)。
3、如上述检查操作后音乐仍无声,话筒有声,应检查VOD是否存在故障。
可把功放机搬到一间音乐和话筒均有声的房间去对照检查,如果在别的房间音乐有声,则可检查VOD(点歌电脑)是否有问题。
如果VOD的设置或输出有问题则重新设置解决便可。
4、如果音响用专业前级加专业功放的组合,检查也大致与上述方法一样。
二、音箱声音不正常1、音箱一般不可能一下子烧坏高、中、低音所有单元,因此如果音响无声,请先检查VOD、前级、功放是否有问题,确定后再检查音箱。
2、音箱发出“卜卜”的异常声。
①拆开箱网,检查箱体是否有漏气,单元在箱体上是否安装牢固(有时单元安装不牢固,大功率大动态的使用过程中单元的铁边与箱体产生碰撞也会发出漏气的怪声),如各个单元都安装牢固,仔细聆听判定异常的声音从哪只单元发出。
②拆下声音异常的单元,把单元平置于地上,检查泡边是否破漏脱胶,防尘帽是否脱胶(通常“卜卜”的'声音与上述的原因有关)。
困扰你们的那些音响问题,答案都在这里了一、《器材使用篇》1.正确的开关机顺序?正确的开关机的顺序,有助于延长器材的寿命,大部分情况下,可以顺序于讯号的传输方向:先开音源—解码—前级—后级,关机顺序相反。
2.器材需要常开待机来保持状态吗?不需要,根据美国数间著名扩音机品牌的描述,音箱器材基本可在20分钟内进入正常运作状态,大部分音箱器材不用连续开动超过35小时,胆机不用待机超过5个小时,否者有机会出现过热的情况,另一方面,音箱器材也不应该长期保持关闭状态,最理想的情况是每隔数天有30分钟以上的运作时间。
3.如何防止损坏音箱单元?音箱单元的损坏原因离不开过量的功率输入和物理碰撞两点,除了正确的开关机顺序,每次开动器材时都必需确认音量处于最低的状态,避免大电流通过单元,防止电子零件受到损害。
二、《音源格式篇》1.LPvsCDvsSACDvsMP3vsHi-Res,那个最好?音频格式的重播效果取决于硬件水平及录音方式,因此,不存在音质最好的格式。
如果是采取模拟录音,LP能够直接还原出模拟信号,是最高度传真的重播方式,如果原生是高清采样录音,高清档案(Hi-Res)则可以达至1 :1还原,CD方面,尽管理论不是最理想的选择,由于器材发展成熟,反而确保了一定的音质水平,MP3是公认为低质素的音乐格式,只能重播20-20kHz的讯号,不过在低阶的音响系统上,由于抽掉了一些低频讯号和高频噪音,使到音场更平面,反而容易听到更清晰的声音和包围感,取悦耳朵。
2.DSD比PCM高级吗?两者只是不同的编码格式,不能直接用来表示高低。
标准的DSD 音乐使用2.8224MHz取样频率,对比CD使用的44.1kHz高出数十倍,因此用来DSD比PCM更高级的说法,事实上,音质的高低视乎原生的录音方式和后期母带处理(Mastering)的质量,以PCM为例,24bits/192KHz已经达到了高音质,重播时,真正关键还是硬件的解码部分。
专业音响设备常见故障排除方法1.没有声音-检查音频设备(如麦克风、音源)是否正确连接到音响设备。
-检查音响设备的音量控制器是否打开并设置到适当的音量。
-检查音箱是否正确连接到音响设备,确保插头没有松动。
-检查音频设备的音量设置,确保音量不是静音状态。
2.噪音问题-检查音箱是否正确接地,确保信号传输良好。
-检查音响设备的连接线是否正常,排除接触不良的可能性。
-检查音响设备是否与电源线或其他设备的电源线放在一起,以避免干扰。
3.电源问题-检查电源线是否正常连接,确保插头没有松动。
-检查电源连接器是否脱落或损坏。
-检查电源开关是否打开,确认电源已经通电。
4.音质问题-检查音频设备的音量设置,确保音量不是过大或过小。
-检查音箱是否被堵塞或被放置在反射声波的区域,可能会影响音质。
-检查连接线是否正常,确保信号传输的完整性。
-检查放大器的均衡器设置,可以根据实际需要进行调整。
5.系统操作问题-检查音响设备是否已经连接到正确的输入/输出端口。
-检查音响设备的驱动程序是否已经安装正确,可以尝试重新安装驱动程序。
-检查音响设备是否与其他软件或硬件的兼容性问题,可能需要升级相关的软件或驱动。
6.音箱问题-检查每个音箱的连接线是否正常,确保音箱正常接收音频信号。
-检查每个音箱是否有异常声音或振动,可能是音箱内部零件松动或损坏。
-检查音箱是否受到外部物体的阻挡,可能会影响声音的传播效果。
7.放大器问题-检查放大器的连接线是否正常连接,确保输入源与放大器连接良好。
-检查放大器的散热系统是否正常工作,避免过热引起故障。
-检查放大器的保护装置是否触发,如果是,可能是由于输出负载过大或过热导致的。
-检查放大器的功率设置,确保适当地匹配音箱的功率要求。
总结:。
专业音响工程中常见的八种疑难问题分析KTV、歌厅、酒吧、迪厅等夜场离不开音响工程,我们在安装音响设备的时候往往会遇到一些问题,音响灯光系统的设备种类和数量都比较多,音响技术要求也存在很大的差异,所以在安装音响设备的时候,各种各样的问题是在所难免的。
下面我们为大家分析一下专业的音响工程中最常见的八种疑难问题,希望对您安装音响设备有所帮助!一、音响工程中存在的问题的特色分析我们要“对症下药”,我们首先来看一下众多的音响工程中存在的问题的“共性”。
根据音响工程的特点,很多音响问题一般不会在施工过程中出现,很多时候,音响问题多出现在音响设备的调试阶段,或者是音响设备安装一段时间后,会出现诸多的小问题。
有时候,一些本来存在的音响故障会莫名其妙的消失,但是不知道什么时候又会出现此类状况。
对于这样的遭遇相信很多音响师都有点“感同身受”。
那么这些小问题出现的形式五花八门,但是只要你保证音响设计没问题,那么发生这些故障的根源只有一个,那就是音响工程施工环节出现了小疏漏。
二、专业音响工程中最常见的8种疑难问题分析①、灯光失控现象在音响工程中有时会出现灯光运动不协调,不受控制或者出现错误动作的现象。
虽然轻微的灯光失控不会影响正常运行,但是如果问题长时间得不到解决,那么这个小故障很可能会转换成大故障。
再者,任何的演出都不会容忍灯光失控的现象。
②、音响设备的外壳出现带电现象音响工程的运行必须要用电,所以在音响设备调试的时候往往出现音响设备外壳带电的问题,虽然这不是什么大问题,但是严重的情况下会危害工作人员的安全,这还是不容忽视的。
③、视频图像显示不正常专业音响工程中的视频传输距离一般都比较长,通常信号还需要经过视频处理和分配以后,再给多台显示设备,中间的环节也比较多,可能由于不同的原因造成视频图像质量不好,影响观看效果,所以应该进行处理。
④、声场中发生共振和反馈虽然在音响工程设计和施工时都作了认真考虑,但难免有不太周全和无法预料的地方,而这此问题的发生肯定人影响正常使用,应该予以消除。
一、调音台常见自身故障:1.音量推子接触不好,工作时声音断断续续。
2.通道输入端口故障,比如以前老式的百威调音台的XLR卡侬输入端口很容易“连根拔起”,开始碰到这种故障时我还真不敢相信自己的眼睛。
3.控制系统紊乱,有一次使用一台声艺16路调音台,结果发现总输出没有信号出来,后来就改到编组输出,等下编组又没有信号输出了,而且我在推第10路推子时,出去的确是第11路通道的声音。
后来我又通过AUX输出信号等等方法,最后此调音台还是彻底罢工了。
此时正在演出不能冷场,我也干脆把CD机信号直接给了功放放点音乐算了。
像这样的调音台故障这么多年我还第一次碰到,以前也没有听说过。
总之调音台的故障无非是输入部分、输出部分、控制部分、电源部分等,一般是由于设备老化造成的。
二、均衡器常见自身故障:1.均衡器推拉键接触故障,这一点是最常见的,主要是由于设备老化和恶劣的环境有关。
2.均衡器内在线路故障,我见过一些均衡器只有一路信号输出,后来发现那一路电路坏掉了,而且这样的均衡器不在少数,我碰到过好几次。
三、压限器、电子分频器、专业反馈抑制器、专业延时器等常见自身故障:这些设备除了设备严重老化外,一般不会有大的问题,最多也就是调整旋钮和后面板信号插口有点小问题。
四、数字效果器常见故障:1.噪音问题,数字效果器在处理音频信号时本身就有一定的数码噪音,如果再加上信号线屏蔽不好,严重时噪音会像下雨一样。
2.数字效果器的核心部分就是数字处理芯片了,这些数字芯片也有发生故障的时候,我就见过一台YAMAHA500效果器,能开机但不能工作,里面的程序全部没办法调整使用,而且这么复杂的数字芯片也根本没办法维修。
五、功放与音箱常见故障:1.功放最常见的故障就是坏电容或烧功放管了,这有我们使用的问题,但大部分还是设备本身不稳定了。
2.再一个我也发现有些功放会发生一个通道没有声音的故障,问题还是里面电路问题。
3.至于其它故障还有什么功放音量电位器接触不好、左右声道不平衡、保护功能太频繁、后面板工作转换开关接触不好及信号插口等问题,总之,功放是现在音响系统中比较容易发生故障的一种电器设备。
音响工程常见相位问题及措施音响工程常见相位问题及措施由于音响工程涉及的相关技术较多,而且工程的质量可以通过必要的检测手段来衡量,所以国家有关部门先后制定了多项国家级或部级的标准。
下面我为大家推举音响工程常见相位问题及措施,欢送大家阅读扫瞄。
一、实际音响工程中,常遇到的一些相位问题①、音箱单元相位同频率的音频信号从功放输出后,假设一对音箱有一只接反相(通常是指"+'"'极接反),那么这对音箱的单元会产生沟通相位差,音频信号相互抵消,扩声后的低频信号特殊明显偏弱,声音变硬变干,中高频会来回飘,影响整个扩音系统的调试与整体效果。
②、功放相位的问题输出端子使用四芯插后较简洁理解正负极,香蕉输出插也有明显的红黑二个端口供辩认,但当功放使用桥接以后,留意信号输入把握(通常为A通延)的红端为正极,另一输入把握(通常为B通道)的.红端为负极。
③、音响系统的电源相位假设一套系统设备所承受的电源不同相(如:功放用A相供电,调音台或周边用另一相供电),当设备消耗电功率程度不均匀时,相位高与低所产生的的差异,会使某些设备电压高或低导致工作不正常,对整个系统效果带来一些干扰,如:哼声、电流声等;也有可能会由于相位差异过大引起设备的损坏。
④、音源拾音部份话筒同样存在相位,假设有多支话筒同时使用,有一支话筒反相,会导致整体拾音产生不平衡感,拾音话筒接近者,会抵消信号。
而同相的二支话筒近距离一起拾音时,易造成信号重叠,加大正反响的产生,产生自激,这种现象在卡拉OK较常见。
同时可以做个试验,同相位的二支动圈话筒,将其成180相对进展拾音,会明显感受到音压偏低,甚至无信号输出。
⑤、档次好点的调音台一般设有相位转换开关,在使用不同型号的几支话筒平行拾音时,假设觉察声音异样或偏弱,可以将其中一个话筒通道的相位转换开关按下去推断是否相位问题引起。
二位歌手靠在一起"深情'演唱时,假设手持的话筒接近相对水平位置,你会觉察拾音信号降低,这时速讯按下其中一支话筒相位转换开关便能解决这个问题。
音响常见问题的问题和对策音响常见问题1我用的是全套进口品牌音响系统,在原先的居室内效果很好,但搬进新居后感觉低音在房间内太多,有没有解决的办法?原因及对策:在一般的家庭居室内,相对高频和中频段而言,低频段的能量较难衰减,因此,在装修新居时,应事先有所规划,统筹频率响应的平衡问题,而一旦装修完毕后,房间的频响曲线也就基本定型了。
补救的方法包括:A,制作一个低频吸音腔,靠低频的谐振来消耗掉能量,但需事先预知要吸收的频率。
B,添置房间均衡器,但对均衡器的素质要求很高,且要有一定的使用经验,不然会弄巧成拙。
C,适当拉开音箱以及听音座椅与各自后端反射墙面的距离。
相关基础知识:室内声学,各种家庭建材对不同音频频率的吸收特点音响常见问题2我在朋友处借得一副信号线,在他那儿的听感是高频段很清晰的,然而在我的器材上很难反映出来,怎么回事?原因及对策:信号线和音箱线在不同的音响系统中有不同的影响是客观存在的事实,由于线材所连接的器材种类千差万别,因而导致线材的实际作用变数很大,能否听出差别也很正常。
就线材而言,有阻抗特性、材料、纯度、结构等因素,就器材而言,有器材本身的内在性能、器材之间的阻抗匹配以及线材与器材的匹配特性等因素。
选购线材时,最好是事先了解器材在频率响应方面的还原特性,进而选用合适的符合自己所需的声音走向的线材。
相关基础知识:电容、电感元件对不同频率呈现的阻抗关系,线材电抗数值的测量,音源与功放之间、功放与音箱之间在匹配时的阻抗特点。
音响常见问题3我发觉功放对音箱的控制力较差,声音有些浑浊,有人建议应将功放换成输出内阻小或阻尼系数大的牌号,这样做是否妥当?原因及对策:声音浑浊的原因大致有:喇叭以及箱体的阻尼特性本来就较差、音箱的分频器设计有欠合理之处,阻抗特性不理想、功放的输出内阻偏大、差的线材也会影响系统的阻尼系数,进而影响系统的控制力。
相关基础知识:音箱中箱体和喇叭Q值的概念,功放机的输出内阻的定义、与音箱之间产生阻尼系数的关系。
详解专业音响故障排除秘诀目前专业音响的设备种类繁多,这么多设备在使用当中难免会有一些各种各样的故障,有些是设备本身的故障(俗称硬故障),有些是使用不当造成的人为故障(软故障)。
本文作者根据自身多年来的经验,并结合具体案例,分享了这篇”专业音响系统中一些常见故障的排除方法”。
大体上音响系统出现故障的种类一共可归纳为:电源故障、线路故障、人为操作故障、设备本身故障、干扰故障等共五大类。
下面就一一为大家分析讲解一下。
一、音响系统电源故障`音响系统干扰故障的例子:1、朋友做了一个大型歌剧院,虽然按照我说的给灯光和音响都分别接了地线,但音响系统中噪音还是很明显,验收时肯定是过不了关的。
而且朋友说那里调音台即使分路不开,只开总音量都有噪音。
我把调音台上30多路信号输入线逐一拔掉,当拔到27、28两路舞台话筒线时,发现噪音没有了,证明这两条线路就是噪声源了。
朋友说这两条线路是舞台外侧的2路备用话筒线。
原因分析:原来这个舞台的框架全部是用金属做的,灯光系统通过这些金属是与舞台框架相连的,而这两路话筒盒是用金属螺丝固定在舞台金属架上的,这就等于灯光的干扰通过这个话筒盒传到调音台里了。
解决办法:把话筒盒螺丝拆掉,直接用玻璃胶把那个话筒盒固定住,玻璃胶是绝缘的,这样故障就排除了。
2、某市一个国际会议展览中心,市委在开会,市长上主席台刚要讲话时,音箱里突然发出雷鸣般的噪音,把在座领导当场吓晕,然后会也不开了拂袖而去。
原因分析:原来那天开会时主席台上是用的无线话筒,当市长走到上面要发言时,灯光师就打亮了主席台灯光,音响师就把那路无线话筒打开,谁知道这时系统中就突然发出了很大的噪声。
初步判断应该是灯光系统、无线话筒信号互相干扰所致,于是按照那天的情况演习了很多次,证明判断是正确的。
解决办法:工程师重新打两条地线分别接到灯光系统和音响系统中,然后把主席台上需要用硅箱控制的灯光单独使用另一路电源,同时增加了三基色等会议用冷光源照明灯具,再增加主席台有线会议话筒的数量。
关于专业音响工程中最常见的八大问题在为客户做专业音响工程施工的过程中总会遇到各种各样的难题。
下面,小编为大家分享专业音响工程中最常见的问题,希望对大家有所帮助!
压限器调整问题
在专业音响工程中常见压限器调整问题是压限器根本不起作用或作用过度反而导致反作用。
前者问题发生后仍可将就使用,后者问题发生则会导致严重影响音响工程系统的运作,具体表现通常为表现是伴奏声越强人声就越弱使表演者无所适从。
系统电平调整问题
首先是功放灵敏度控制旋钮没有到位,接着是音响系统没有执行零电平调整。
某些时候调音台通道稍微向上推声音输出就增大很多,这种情况会影响音响系统的正常运营和保真度。
低音信号处理
第一类问题是不进行电子分频直接使用全频信号给功放驱动音箱;第二类问题是不知从系统哪里获取低音信号进行处理。
假如不进行电子分频直接使用用全频信号给功放推动音箱,虽然音箱能放出声音也不会损坏音箱单元,但单独就其低单元发全频声音可想而知;但假如从系统中不恰当位置获取低音信号也会给音响工程师的临场操作带来多余的麻烦。
信号分配的问题
在专业音响工程项目内设置有几组扬声器的情况下,一般通过一台均衡器将信号分发给多台功放与音箱。
但同时也导致各种品牌型号的功放与音箱混合使用,这样分发信号可能导致各种问题,例如阻抗是否吻合、电平分配是否平均、各组音。