电力系统第三章例题知识交流
- 格式:doc
- 大小:471.50 KB
- 文档页数:15
3.1 电网结构如图3—11所示,其额定电压为10KV 。
已知各节点的负荷功率及参数: MVAj S )2.03.0(2+=,MVAj S )3.05.0(3+=,MVA j S )15.02.0(4+=Ω+=)4.22.1(12j Z ,Ω+=)0.20.1(23j Z ,Ω+=)0.35.1(24j Z试求电压和功率分布。
解:(1)先假设各节点电压均为额定电压,求线路始端功率。
0068.00034.0)21(103.05.0)(22223232232323j j jX R V Q P S N +=++=++=∆0019.00009.0)35.1(1015.02.0)(22224242242424j j jX R V Q P S N +=++=++=∆则: 3068.05034.023323j S S S +=∆+= 1519.02009.024424j S S S +=∆+=6587.00043.122423'12j S S S S +=++=又0346.00173.0)4.22.1(106587.00043.1)(22212122'12'1212j j jX R V Q P S N +=++=++=∆故: 6933.00216.112'1212j S S S +=∆+=(2) 再用已知的线路始端电压kV V 5.101=及上述求得的线路始端功率12S ,求出线路各点电压。
kVV X Q R P V 2752.05.104.26933.02.10216.1)(11212121212=⨯+⨯=+=∆ kV V V V 2248.101212=∆-≈kVV V V kV V XQ R P V 1508.100740.0)(242422424242424=∆-≈⇒=+=∆kVV V V kV V X Q R P V 1156.101092.0)(232322323232323=∆-≈⇒=+=∆(3)根据上述求得的线路各点电压,重新计算各线路的功率损耗和线路始端功率。
三相交流电路习题第3章三相交流电路习题一、是非题1、同一台发电机作星形联接时的线电压等于作三角形联接时的线电压。
()2、当三相不对称负载作星形联接时,必须有中性线。
()3、凡负载作三角形联接时,线电流必为相电流的倍。
()4、凡负载作三角形连接时,线电压必等于相电压。
()5、三相负载星形联接时,线电流必等于相电流。
()6、三相四线制中,电源线的中线不能装接保险丝。
()7、由三相交流功率计算公式 P=IL ULcosφ,在用同一电源时,一个负载对称地接或星形或三角形,其总功率是相同的。
()8、同一台发电机作星形连接时的线电压等于作三角形连接时的线电压。
()9、在对称三相电路中,负载作三角形连接时,线电流是相电流的倍,线电流的相位滞后相电流300()10、当负载作星形连接时,线电压必为相电压的倍。
()11、当负载作星形连接时必须有中性线。
()12、负载作星形连接时,线电流等于相电流。
()13、负载作三角形连接时,线电压等于相电压。
()14、负载作星形连接时,线电压等于相电压。
()二、填空题1、三相交流电源的联接方式有联接和联接两种。
2、在星形联接的三相四线制电路中,相电流Iφ和线电流I L的关系为;相电压Uφ和线电压U L的关系为:。
3、在三角形联接的三相对称负载电路中,相电流Iφ和线电流I L的关系为;相电压Uφ和线电压U L的关系为。
4、三相对称负载作星形或三角形联接是时总有功功率。
5、三相发电机相电压为220伏,采用星形连接,则三个线电压为。
6、三相发电机相电压为220伏,采用三角形连接,则三个电压为。
三、选择题1、三相交流发电机产生的三相交流电动势的相位差为:。
A.60B.240C.120D.3602、在星形联接的三相交流电路中,相电流Iφ和线电流I L ,相电压Uφ和线电压UL的关系为。
A.Iφ=I L B. 3Iφ=I L;C.UL =Uφ D.Uφ=3U L四、计算题1、一个三相对称电感性负载,其中每相电阻R=3欧姆,每相的感抗XL=4欧姆,接在线电压为380伏的三相电源上,若负载作三角形连接时,试计算相电流,三相有功功率,功率,功率因数及视在功率各是多少?2、有一三相对称负载,每相的电阻R=8欧,感抗XL=6欧,如果负载接成星形,接到U L=380V的电源上,求负载的相电流,功率因数,总有功功率。
第三章 电力系统潮流分布计算3-2 已知图3-2所示输电线路始末端电压分别为248kV 、220kV ,末端有功功率负荷为220MW ,无功功率负荷为165 MV AR 。
试求始端功率因数。
3-2 解:62.26105.5220422=⨯⨯=∆-y Q (MV AR) 83.33105.5248421=⨯⨯=∆-y Q (MV AR)38.13822062.261652202j j j S +=-+='∙(MV A)求Z 12中的功率损耗:21.194165.23183.55165.1138.13822083.55165.11)408(22038.138220122212j j j S j j S +=+++='+=++=∆∙∙38.160165.23183.3321.194165.2311j j j S +=-+=∙(MV A)8216.038.160165.231165.231cos 22=+=ϕ3-8 额定电压110 kV 的辐射形电网各段阻抗及负荷如图3-8所示。
已知电源A 的电压为121 kV ,求功率分布和各母线电压。
(注:考虑功率损耗,可以不计电压降落的横分量U δ)。
3-8 解:设︒∠=︒∠=∙01100N C U U220kVA习题解图3-8P 2=220MW2=165MV AR8+j40Ω 习题图 3-2 A习题图 3-8083.27545.32676.4338.2407.22207.30676.4338.2)4020(110407.22207.30407.22207.30953.7793.93040593.7793.9407.0271.0)810(407.0271.0)3020(110810222222j j j S S S j j S j j j S S S j j j S S S j j S AB B A ABB B B BC C BBC+=+++=∆+'-=+=++=∆+=--+=''+='--=++--=∆+-=''+=++=∆∙∙∙∙∙∙∙∙∙∙∙已知U A =121kV332.1412140083.2720545.32=⨯+⨯=∆AB U kV668.106332.14121=-=∆-=AB A B U U U kV972.3668.10630)593.7(20)793.9(-=⨯-+⨯-=∆BC U kV64.110972.3668.106=-=∆-=BC B C U U U kV3-13 由A 、B 两端供电的电力网,其线路阻抗和负荷功率等如图3-13示。
第三章 电力系统潮流计算一、填空题1.输电线路始末两端电压的向量差称为 。
2.输电线路始末两端电压的数值差称为 。
3.输电线路始端电压或末端电压与线路额定电压的差值称为 。
4.电力系统的潮流计算是求解电力网 、 以及 。
5.所谓 是指输电线首端和末端电压的(相量)之差。
是指输电线某点的实际电压和额定电压的(数值)的差。
6.两端供电网络的两端电压相等时其 。
二、判断题1.电压降落的表达式为 ( )2.电压损耗的表达式为 ( )3.所谓线损率系指线路上损耗的电能与线路始端输入电能的比值。
()4.在环型网络的潮流中,其有功分点与无功分点总是重合的( )。
5.线路首端的电压一定高于末端的电压。
( )6.高压电网中无功功率分点的电压最低。
( )7.任何多电压等级环网中都存在循环功率。
( )三、选择题1.输电线路单位长度的电阻主要决定于( D )。
A 材料和对地高度B 电晕损耗和电压C 几何均距和半径D 材料和截面大小2.线路电压在220KV 及以上时,采用分裂导线的目的是( )。
A 减少导线重量B 增大导线应力C 增大线路电容D 减少电晕和线路电抗3.架空输电线路全换位的目的是( )。
A 使三相线路的电阻参数相等;B 使三相线路的电抗和电纳参数相等;C 减小线路电抗;D 减小线路电阻。
4.架空输电线路的电抗与导线之间几何平均距离的关系为( A )。
A 几何平均距离越大,电抗越大;B 几何平均距离越大,电抗越小;C 输电线路的电抗与几何平均距离无关;D 改变导线之间的几何平均距离可以明显改变线路的电抗。
5.架空输电线路的电纳和导线之间几何平均距离的关系为( )。
A 几何平均距离越大,电纳越大;B 几何平均距离越大,电纳越小;C 输电线路的电纳与几何平均距离无关;U j U U U δ+∆=-.2.1U U U ∆≈-21D 改变导线之间的几何平均距离可以明显改变线路的电纳。
6.在输电线路参数中属于耗能参数的是()。
第三章 电力系统潮流分布计算3—2 已知图3-2所示输电线路始末端电压分别为248kV 、220kV ,末端有功功率负荷为220MW ,无功功率负荷为165 MV AR.试求始端功率因数。
3—2 解:62.26105.5220422=⨯⨯=∆-y Q (MV AR ) 83.33105.5248421=⨯⨯=∆-y Q (MV AR )38.13822062.261652202j j j S +=-+='•(MV A )求Z 12中的功率损耗:21.194165.23183.55165.1138.13822083.55165.11)408(22038.138220122212j j j S j j S +=+++='+=++=∆••38.160165.23183.3321.194165.2311j j j S +=-+=•(MV A )8216.038.160165.231165.231cos 22=+=ϕ3—8 额定电压110 kV 的辐射形电网各段阻抗及负荷如图3—8所示。
已知电源A 的电压为121 kV ,求功率分布和各母线电压。
(注:考虑功率损耗,可以不计电压降落的横分量U δ)。
3—8 解:设︒∠=︒∠=•01100N C U U220kVA习题解图3-8P 2=220MW2=165MV AR8+j40Ω 习题图 3-2 A习题图 3-8083.27545.32676.4338.2407.22207.30676.4338.2)4020(110407.22207.30407.22207.30953.7793.93040593.7793.9407.0271.0)810(407.0271.0)3020(110810222222j j j S S S j j S j j j S S S j j j S S S j j S AB B A ABB B B BC C BBC+=+++=∆+'-=+=++=∆+=--+=''+='--=++--=∆+-=''+=++=∆•••••••••••已知U A =121kV332.1412140083.2720545.32=⨯+⨯=∆AB U kV668.106332.14121=-=∆-=AB A B U U U kV972.3668.10630)593.7(20)793.9(-=⨯-+⨯-=∆BC U kV64.110972.3668.106=-=∆-=BC B C U U U kV3-13 由A 、B 两端供电的电力网,其线路阻抗和负荷功率等如图3-13示.试求当A 、B 两端供电电压相等(即U A =U B )时,各段线路的输送功率是多少?(不计线路的功率损耗)3—13 解:1、 4支路合并,等值电路如图3-13a 所示。
第三章电力系统有功功率平衡及频率调整例3-1 某一容量为100MW的发电机,调差系数整定为4%,当系统频率为50Hz 时,发电机出力为60MW;若系统频率下降为49.5Hz时,发电机的出力是多少?解根据调差系数与发电机的单位调节功率关系可得K G=(1/δ*)×(P GN/f N)=(1/0.04)×(100/50)=50(MW/Hz)于是有△P G=-K G△f=50(50-49.5)=25(MW)即频率下降到49.5Hz时,发电机的出力为60+25=85(MW)例3-2 电力系统中有A、B两等值机组并列运行,向负荷P D供电。
A等值机额定容量500MW,调差系数0.04,B等值机额定容量400MW,调差系数0.05。
系统负荷的频率调节效应系数K D*=1.5。
当负荷P D为600 MW时,频率为50Hz,A机组出力500MW,B机组出力100MW。
试问:(1)当系统增加50MW负荷后,系统频率和机组出力是多少?(2)当系统切除50MW负荷后,系统频率和机组出力是多少?解首先求等值发电机组A, B的单位调节功率及负荷的频率调节效应系数为K GA=(1/δ*)×(P GNA/f N)=(1/0.04)×(500/50)=250(MW/Hz)K GB=(1/δ*)×(P GNB/f N)=(1/0.05)×(400/50)=160(MW/Hz)K D=K D*×(P DN/f N)=1.5×(600/50)=18(MW/Hz)(1)当系统增加50 MW负荷后。
由题可知,等值机A已满载,若负荷增加,频率下降,K GA=0,不再参加频率调整。
系统的单位调节功率K=K GB+K D=160+18=178(MW/Hz)频率的变化量△f=-△P D/K=-50/178=-0.2809(Hz)系统频率f=50-0.2809=49.72(Hz)A机有功出力P GA=500MWB机有功出力P GB=100-K GB△f=100+160×0.2809=144.94(MW)(2)当系统切除50MW负荷后。
高压电工特种作业证理论考试(3、电力系统基础知识部分)第三章电力系统基础知识一、单选题共38题省题库第43-80题1. 43、电力网由输电()、配电三部分组成。
【单选题】 [单选题] *A、发电B、变电(正确答案)C、供电D、用电2. 44、根据供电可靠性的要求及中断供电造成的损失,用电负荷分为()。
【单选题】 [单选题] *A、一B、二C、三(正确答案)D、四3. 45、停电将使重要用电单位正常工作受到影响的负荷属于()级负。
【单选题】[单选题] *A、一B、二(正确答案)C、三D、四4. 46、根据电气设计规程的有关规定,对于一类负荷的供电,应由至少()电源供电。
【单选题】 [单选题] *B、两个(正确答案)C、一个D、一个加上备用5. 47、供电质量指的是电能质量与()。
【单选题】 [单选题] *A、供电的可靠性(正确答案)B、供电经济性C、供电的周期性D、供电服务质量6. 48、为了保证用户供电的连续性,尽量减少对用户的()。
【单选题】 [单选题] *A、单次停电时间B、平均停电时间(正确答案)C、多次停电时间D、累积停电时间7. 49、产生谐波电流最为突出的设备是()。
【单选题】 [单选题] *A、可控硅设备(正确答案)B、电焊机C、气体放电灯D、白炽灯8. 50、电力系统公共连接点正常不平衡允许值为(),短时不超过4%。
【单选题】 [单选题] *A、1.0%B、2.0%(正确答案)D、4.0%9. 51、一般规定:35kV及以上供电系统,年停电次数不超过()次。
【单选题】[单选题] *A、1(正确答案)B、2C、3D、410. 52、10kV供电系统,年停电次数不超过()次。
【单选题】 [单选题] *A、1B、2C、3(正确答案)D、411. 53、电力系统中性点接地方式类型有:(),经消弧线圈接地,经高阻抗接地,中性点直接接地的系统。
【单选题】 [单选题] *A、系统接地B、过电压接地C、中性点不接地(正确答案)D、重复接地12. 54、中性点非有效接地系统发生单相金属性接地故障时,中性点对地电压U0与接地相的相电压大小相等,反向相反,并等于电网出现的()电流。
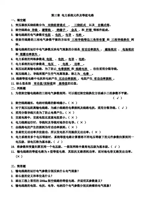
第三章电力系统元件及等值电路一、填空题1.变压器按其绕组数分为双绕组普通式、三绕组式以及自耦式等。
2.架空线路由导线、避雷线、绝缘子、金具、和杆塔等部件组成。
3.输电线路的电气参数有电阻、电抗、电导、电纳。
4.使架空线路的三相电气参数平衡的方法有三相导线等边三角形布置和三相导线换位两种。
5.输电线路的运行中电气参数反映电气现象的分别是有功功率损失、磁场效应、电场效应和泄露功率损失。
6.电力系统的网络参数是电阻、电抗、电导、电纳。
7.电力系统的运行参数是电压、电流、功率。
8.高压远距离输电线路,为了防止电晕损耗和线路电抗,往往采用分裂导线。
9.高压线路上,导线周围产生空气电离现象,称之为电晕。
10.线路等值电路中电抗和电纳产生无功功率损耗,电阻产生有功功率损耗。
11.标么值是指有名值/实际值和基准值的比值。
二、判断题1.为使架空输电线路的三相电气参数相同,可以通过架空线换位方法减小三相参数不平衡。
(√)2.架空线路越长,电纳对线路的影响越小。
(×)3. 对于高压远距离输电线路,为减小线路的电晕损耗及线路电抗,采用分裂导线。
(√)4. 采用分裂导线只是为了防止电晕产生。
(×)5. 交流电路中,交流电阻比直流电阻要小。
(×)6. 电力线路运行时,导线间及导线对地存在电导。
(×)7. 由线路电抗产生的损耗为有功功率损耗。
(×)8. 负荷的无功功率并没做功,所以发电机不用提供无功功率。
(×)9. 电力系统有多个电压等级时,系统等值电路计算需将不同电压等级下的元件参数归算到同一电压级,该电压称为基本级。
(√)10. 将参数和变量归算至同一个电压级。
一般取网络中最高电压级为基本级。
(√)11. 输电线路的等值电路为л型等值电路.其阻抗支路消耗功率,而对地电容支路发出功率。
(× )三、简答题1. 输电线路的运行电气参数分别反映什么电气现象?2. 标么值的定义和单位是什么?3. 画出工程上常用的200km架空线路的等值电路,并说明其参数意义?4. 输电线路的电阻、电抗、电导、电纳四个电气参数分别反映哪些电气现象?5. 根据输电线路的长度,分别画出输电线路的等值电路?6. 画出双绕组变压器的等值电路。
电源和电流【引入】前面的两章我们都在学习静电场,激发静电场的是静止电荷。
那么电荷运动起来又会有什么作用呢?其实早在初中我们就学习了,电荷的定向移动产生了电流。
这一节课我们进一步思考,电荷在怎样的条件下会定向移动。
生活中比较常见的含有大量自由电荷的是导体,如何让导体内的电荷定向移动呢?如左图,导体两端连接AB两个金属球,分别带正负电荷。
导体内自由电荷(电子)在静电力作用下,沿导线定向移动,产生了电流。
随后AB之间的电势差消失,达成静电平衡,如右图。
整个过程只形成了短暂的电流。
【小结】电流的形成条件①导体内部有自由移动的电子②导体两端有电势差【思考】如何能持续形成电流呢?或者说如何维持导体两端的电势差?我们加一个装置,不断的把负电荷从A搬运到B,这样AB两球之间一直维持电势差,这样导线内就一直存在电流。
这个装置就是电源。
一、电源1.定义表述1:把电子持续的从正极搬运到负极的装置。
这个过程中在克服静电力做功,把其它能量转化为电能。
表述2:通过非静电力做功,把其它形式的能量转化为电能。
2.作用维持正负极之间的电势差,来维持电流。
在电源两极电荷、导线电荷的作用下,空间中形成了大小、方向都十分稳定的电场——恒定电场。
二、恒定电场1.定义由稳定分布的电荷激发的电场,强弱、方向都不变化。
注:(1)虽然电荷在定向移动,但是总会得到等量的补充,形成了动态稳定。
(2)恒定电场不是静电场。
但是在静电场中的电学概念同样适用。
2.导线中的恒定电场导线中的恒定电场是沿着导线方向的。
这个电场是接通电源后以光速建立的。
导线中的电荷在恒定电场的作用下形成了恒定电流。
三、恒定电流(一)概念大小和方向都不随时间变化的电流产生条件:①自由电荷②稳定的电场注:金属中自由电荷是电子;溶液中自由电荷是阴阳离子(二)电流大小单位时间内通过导线横截面的电荷量1.决定式I=qt单位:安培(A)电子定向移动速率为v、导线横截面积为s、单位体积内有电子n则,通过电荷量=通过体积*n*eq=svtne2.微观表达式I=neSv注:这里的e是电子的带电量(三)电流方向规定正电荷定向移动的方向为电流方向。
第三章简单电力网络的计算和分析1.什么是电力系统潮流?2.如何计算电压降落和功率损耗?3.电力线路运行特性、潮流分布特点4.如何手工计算潮流?需掌握的问题基本概念:¾电力系统潮流:是指系统中所有运行参数的总体,包括各个母线电压的大小和相位、各个发电机和负荷的功率及电流,以及各个变压器和线路等元件所通过的功率、电流和其中的损耗。
¾潮流计算的任务是在已知某些运行参数的情况下,计算出系统全部的运行参数。
¾计算尺-》交流计算台-》计算机¾潮流计算的基础是电路计算,所不同的是电路计算中关心的和给定的量是U和I,而潮流计算中已知的或给定的是P 或者Q而不是I。
-》以电流I为桥梁建立起P、Q和U的关系,直接用U和P、Q进行潮流计算。
¾所需知识(1)根据系统状况得到已知元件:网络、负荷、发电机(2)电路理论:节点电流平衡方程(3)非线性方程组的列写和求解¾历史手工计算:近似方法计算机求解:严格方法¾已知条件负荷功率发电机电压Ld Ld P jQ +example三节点例子2G S 1G S 3V 1G 2G 3LD S 已知条件负荷功率发电机电压、33Ld Ld P jQ +1V 2V 求解1G S 所发功率1G 2G S 所发功率2G 以及各母线电压(幅值机相角)、网络中的功率分布及功率损耗等3.1 网络元件的电压降落和功率损耗一、网络元件的电压降落元件首末端两点电压的向量差。
12()dU U U I R jX=−=+电流功率始末两端功率不相等??以U 2为参考相量1.已知末端功率和末端电压的情况*2*2S IU = *212*2()S dU U U R jX U =−=+ *212*2()S U U R jX U =++ *2222*2222222222()()P jQ S dU R jX R jX U U P R Q X P X Q R jU U U j U δ−=+=++−=+=∆+ 220U U =∠D2U ∆2U 与同相,称为电压降落的纵分量,其值为2222P R Q XU U +∆=2U δ2U 与相位相差90o ,称为电压降落的横分量,其值为2222P X Q R U U δ−=(b)O2U 2U 2dU 1U 2U因此, 由末端电压和功率可求得首端电压1122222U U U dU U U j U θδ=∠=+=+∆+D 221222()()U U U U δ=+∆+1222U tgU U δθ−=+∆在通常的线路长度下,线路两端电压的相位差较小,在此情况下222U U U δ+∆>>在作电压降的近似估算时,可以忽略电压降的横分量,即认为2212222P R Q XU U U U U +≈+∆=+同样,也可由首端电压和功率求得末端电压*112*1()S dU U U R jX U =−=+ *121*1()S U U R jX U =−+ 110U U =∠D 取始端电压为参考相量,即令111111111PR Q X P X Q R dU j U U U j U δ+−=+=∆+ 纵分量横分量2211111U U U dU U U j U θδ=∠−=−=−∆−D 222111()()U U U U δ=−∆+1111U tgU U δθ−=−∆忽略电压降的横分量1121111PR Q X U U U U U +≈−∆=−•两种分解∆U 1U1P2 R + Q2 X ⎫ ∆U 2 = ⎪ U2 ⎪ ⎬ P2 X − Q2 R ⎪ δU 2 = ⎪ U2 ⎭δU 1U 2 ∆U 2•δU 2P1 R + Q1 X ⎫ ∆U 1 = ⎪ U1 ⎪ ⎬ P X − Q1 R ⎪ δU 1 = 1 ⎪ U1 ⎭PR + QX ∆U = U PX − QR δU = U⎫ ⎪ ⎪ ⎬ ⎪ ⎪ ⎭特别注意: 计算电压降落时,必须用同一端的电压与功率.电压降落公式的简化 高压输电线路的特性 X>>R,可令R≈0,则:PR + QX ⎫ ∆U = ⎪ ⎪ U ⎬ PX − QR ⎪ δU = ⎪ U ⎭QX ∆U = U PX δU = U⎫ ⎪ ⎪ ⎬ ⎪ ⎪ ⎭电压损耗和电压偏移电压损耗:两点间电压模值之差V1δ∆U = U1 − U 2 = AG ≈ ∆U 2或表示为百分值:ABGDU1 − U 2 ∆U % = ×100 UNOV2∆V2电压偏移:线路始末端电压与线路额定电压之差U1 − U N U2 −U N ×100或者 ×100 电压偏移 (%) = UN UN二、网络元件的功率损耗~ S1 ~ S1' ∆SY 1•Z=R+jX~ S 2'~ S2∆SY 2 Y 2•U1Y 2线路U2•U1~ S1~ S 1' ∆SYTjBTRT + jX T~ S2•U2变压器GT1. 线路的功率分布和功率损耗对于线路中的功率损耗和功率分布,常应用其∏型等值 电路来进行分析和计算 其中,线路电压以及通过功率的假定正方向如图所示。
电力系统知识问答及答案1. 什么是电力系统?电力系统是一个包括发电、输电、变电、配电和用电的复杂网络,它将发电厂产生的电能送到用户手中。
2. 电力系统的主要组成部分有哪些?电力系统的主要组成部分包括:- 发电机:将各种能源转换为电能;- 输电线路:将电能从发电厂输送到各个地方;- 变压器:改变电压等级以适应不同距离和容量的传输;- 配电线路:将电能送到用户;- 用电设备:将电能转换为其他形式的能量;- 调控中心:对电力系统进行监控和控制。
3. 什么是电压?电压是电势差的度量,是推动电荷流动的力量。
电压的单位是伏特(V)。
4. 什么是电流?电流是单位时间内通过导体横截面的电荷流量,电流的单位是安培(A)。
5. 什么是电阻?电阻是阻碍电流流动的物理量,其单位是欧姆(Ω)。
6. 什么是电力?电力是电压和电流的乘积,表示为P,其单位是瓦特(W)。
7. 什么是无功功率?无功功率是指在交流电路中,不参与能量转换或不做功的功率,它与电压和电流的相位差有关。
8. 电力系统中有哪些主要的保护装置?电力系统中的主要保护装置包括:- 断路器:用于切断电路,保护系统免受过载和短路的损害;- 继电器:根据预定的条件进行自动控制和保护;- 保护装置:包括过电流保护、差动保护、接地保护等,用于保护电力系统免受各种故障的损害。
9. 什么是电力系统稳定性?电力系统稳定性是指电力系统在受到外部干扰或内部故障时,能够维持正常运行的能力。
10. 如何提高电力系统的稳定性?提高电力系统稳定性的方法包括:- 增加系统备用容量;- 优化系统运行参数;- 采用先进的控制技术和保护装置;- 进行系统的维护和检修。
以上是电力系统知识问答及答案,希望对您有所帮助。
3.1 电网结构如图3—11所示,其额定电压为10KV 。
已知各节点的负荷功率及参数: MVAj S )2.03.0(2+=,MVAj S )3.05.0(3+=,MVA j S )15.02.0(4+=Ω+=)4.22.1(12j Z ,Ω+=)0.20.1(23j Z ,Ω+=)0.35.1(24j Z试求电压和功率分布。
解:(1)先假设各节点电压均为额定电压,求线路始端功率。
0068.00034.0)21(103.05.0)(22223232232323j j jX R V Q P S N +=++=++=∆0019.00009.0)35.1(1015.02.0)(22224242242424j j jX R V Q P S N +=++=++=∆则: 3068.05034.023323j S S S +=∆+= 1519.02009.024424j S S S +=∆+=6587.00043.122423'12j S S S S +=++=又0346.00173.0)4.22.1(106587.00043.1)(22212122'12'1212j j jX R V Q P S N +=++=++=∆故: 6933.00216.112'1212j S S S +=∆+=(2) 再用已知的线路始端电压kV V 5.101=及上述求得的线路始端功率12S ,求出线路各点电压。
kVV X Q R P V 2752.05.104.26933.02.10216.1)(11212121212=⨯+⨯=+=∆ kV V V V 2248.101212=∆-≈kVV V V kV V XQ R P V 1508.100740.0)(242422424242424=∆-≈⇒=+=∆kVV V V kV V X Q R P V 1156.101092.0)(232322323232323=∆-≈⇒=+=∆(3)根据上述求得的线路各点电压,重新计算各线路的功率损耗和线路始端功率。
0066.00033.0)21(12.103.05.022223j j S +=++=∆ 0018.00009.0)35.1(15.1015.02.022224j j S +=++=∆ 故 3066.05033.023323j S S S +=∆+= 1518.02009.024424j S S S +=∆+=则 6584.00042.122423'12j S S S S +=++=又0331.00166.0)4.22.1(22.106584.00042.122212j j S +=++=∆ 从而可得线路始端功率 6915.00208.112j S +=这个结果与第(1)步所得计算结果之差小于0.3%,所以第(2)和第(3)的结果可作为最终计算结果;若相差较大,则应返回第(2)步重新计算,直道相差较小为止。
3.2 如图所示简单系统,额定电压为110KV 双回输电线路,长度为80km ,采用LGJ-150导线,其单位长度的参数为:r=0.21Ω/km ,x=0.416Ω/km,b=2.74km S /106-⨯。
变电所中装有两台三相110/11kV 的变压器,每台的容量为15MVA,其参数为:5.3%,5.10%,128P 5.40s 0===∆=∆o s I V kW kW P ,。
母线A的实际运行电压为117kV ,负荷功率:MVA j S MVA j S LDc LDb 1520,1230+=+=。
当变压器取主轴时,求母线c 的电压。
解 (1)计算参数并作出等值电路。
输电线路的等值电阻、电抗和电纳分别为 Ω=Ω⨯⨯=4.821.08021L RΩ=Ω⨯⨯=6.16416.08021L XS S B c 461038.41074.2802--⨯=⨯⨯⨯=由于线路电压未知,可用线路额定电压计算线路产生的充电功率,并将其等分为两部分,便得var65.2var 1101038.42121242M M V B Q N c B -=⨯⨯⨯-=-=∆-将B Q ∆分别接于节点 A 和b ,作为节点负荷的一部分。
两台变压器并联运行时,它们的等值电阻、电抗及励磁功率分别为Ω=Ω⨯⨯⨯=∆=4.3151000110128211000212222N N s T S V P R Ω=Ω⨯⨯⨯==4.42151001105.1021100%21222N N s T S V V R MVAj MVA j Q j P o o 05.108.0)100155.30405.0(2+=⨯+⨯=∆+∆变压器的励磁功率也作为接于节点b 的负荷,于是节点b 的负荷MVAj MVA j j j Q j P Q j S S B LDb b 4.1008.3065.205.108.01230)(00+=-+++=∆+∆+∆+=节点c 的功率即是负荷功率 MVA j S c 1520+= 这样就得到图所示的等值电路(2)计算母线A 输出的功率。
先按电力网络的额定电压计算电力网络中的功率损耗。
变压器绕组中的功率损耗为()MVAj MVA j jX R V S S T T N c T 19.218.0)4.424.3(11015202222+=++=+⎪⎪⎭⎫ ⎝⎛=∆ 由图可知MVAj MVA j j Q j P S S T T c c 19.1718.2019.218.01520'+=+++=∆+∆+=MVAj MVA j j S S S b c 59.2726.504.1008.3019.1718.20'''1+=+++=+=线路中的功率损耗为()MVA j MVA j jX R V S S L L N L 51.428.2)6.164.8(11059.2726.502222''1+=++=+⎪⎪⎭⎫ ⎝⎛=∆于是可得MVAj MVA j j S S S L 1.3254.5251.428.259.2726.50''1'1+=+++=∆+=由母线A 输出的功率为MVAj MVA j j Q j S S B A 45.2954.5265.21.3254.52'1+=-+=∆+=(3)计算各节点电压。
线路中电压降落的纵分量和横分量分别为kVkV V X Q R P V A L L L 3.81176.161.324.824.52'1'1=⨯+⨯=+=∆kV kV V R Q X P V A L L L 2.51174.81.326.1624.52'1'1=⨯-⨯=-=δb 点电压为 ()()()kVkV V V VV L L Ab 8.1082.53.81172222=+-=+∆-=δ变压器中电压降落的纵,横分量分别为kV kV V X Q R P V b T c T c T 3.78.1084.4219.174.318.20''=⨯+⨯=+=∆kV kV V R Q XP V b T C T c T 3.78.1084.319.174.4218.20''=⨯-⨯=-=δ归算到高压侧的c 点电压()()()kVkV V V VV T T bc 7.1013.73.78.1082222'=+-=+∆-=δ变电所低压母线c 的实际电压kV kV V V c c 17.10110117.10111011'=⨯=⨯=如果在上述计算中都不计电压降落的横分量,所得结果为 kV V b 7.108=, kV V c 4.101'=, kV V c 14.10= 与计及电压降落横分量的计算结果相比,误差很小。
3.3 某一额定电压为10kV 的两端供电网,如图所示。
线路1L 、2L 和3L 导线型号均为LJ-185,线路长度分别为10km ,4km 和3km ,线路4L 为2km 长的LJ-70导线;各负荷点负荷如图所示。
试求kV V A ︒∠=05.10&、kV V B︒∠=04.10&时的初始功率分布,且找到电压最低点。
(线路参数LJ-185:z=0.17+j0.38Ω/km ;LJ-70:z=0.45+j0.4Ω/km ) 解 线路等值阻抗Ω+=+⨯=8.37.1)38.017.0(101j j Z L Ω+=+⨯=52.168.0)38.017.0(42j j Z L Ω+=+⨯=14.151.0)38.017.0(33j j Z L Ω+=+⨯=8.09.0)4.045.0(24j j Z L 求C 点和D 点的运算负荷,为 kVA j j S CE 925.004.1)8.09.0(1016.03.0222+=++=∆ kVA j j j j S C925.176004.2901925.004.116030016002600+=+++++=kVA j j j S D 1200220010001600200600+=+++=循环功率()()()()kVA j kVA j j Z V V V S N B Ac12958038.017.043.33938.017.017104.105.10+=+=-⨯⨯-=-=*∑** ()kVA j j j S j j S c AC 85.106578.216212958085.93678.1582312007925.176032200704.2901171+=+++=+⨯+⨯+⨯+⨯=()kVA j j j S j j S cBD 07.189526.293812958007.202426.351814120010925.17601422001004.2901171+=--+=-⨯+⨯+⨯+⨯=kVA j j j S S BD AC 92.296004.510107.189526.293885.106578.2162+=+++=+ kVA j j j S S D C 92.296004.510112002200925.176004.2901+=+++=+ kVA j j j S S S D BD CD 07.69526.7381200220007.189526.2938+=--+=-=C 点为功率分点,可推算出E 点为电压最低点。
进一步可求得E 点电压 kVA j MVA j S AC8.22078.98)8.37.1(1007.116.2222+=++=∆kVA j j j S AC 65.128656.22618.22078.9885.106578.2162'+=+++=kV V AC8328.05.108.329.17.126.2=⨯+⨯=∆kV V V V AC A C 6672.98328.05.10=-=∆-=kV V CE 041.06672.98.0161.09.0301.0=⨯+⨯=∆kV V V V CE C E 6262.9041.06672.9=-=∆-=3.4 图所示110kV 闭式电网,A 点为某发电厂的高压母线,其运行电压为117kV 。