质量检验员考试答案7.23
- 格式:doc
- 大小:54.00 KB
- 文档页数:3
质检员证考试题目及答案一、单选题(每题2分,共10题,满分20分)1. 产品质量检验中,对于不合格品的处理方式不包括以下哪一项?A. 返工B. 报废C. 降级使用D. 直接销售答案:D2. 质检员在进行产品检验时,以下哪一项不是必须遵循的原则?A. 客观性B. 公正性C. 随意性D. 准确性答案:C3. 质检员在检验过程中发现产品存在缺陷,正确的做法是什么?A. 忽略不计B. 记录并上报C. 私自处理D. 继续生产答案:B4. 以下哪一项不是质检员的职责?A. 制定检验计划B. 参与产品开发C. 进行产品检验D. 销售产品答案:D5. 产品质量检验中,抽样检验的目的是为了什么?A. 减少检验成本B. 增加生产成本C. 降低产品质量D. 提高生产效率答案:A二、多选题(每题3分,共5题,满分15分)6. 质检员在检验过程中可能使用到的检验工具包括哪些?A. 卡尺B. 量规C. 显微镜D. 锤子答案:A、B、C7. 以下哪些因素会影响产品质量?A. 原材料质量B. 生产工艺C. 操作人员技能D. 产品包装答案:A、B、C8. 质检员在进行产品检验时,需要关注哪些方面?A. 外观质量B. 尺寸精度C. 性能指标D. 产品价格答案:A、B、C9. 以下哪些措施可以提高产品质量?A. 采用优质原材料B. 优化生产工艺C. 加强员工培训D. 减少检验次数答案:A、B、C10. 质检员在检验过程中发现批量产品不合格,应该采取哪些措施?A. 立即停止生产B. 隔离不合格品C. 通知相关部门D. 继续生产答案:A、B、C三、判断题(每题1分,共10题,满分10分)11. 质检员可以根据自己的判断来决定产品是否合格。
(错误)12. 产品检验记录需要保存至少一年。
(正确)13. 质检员不需要了解产品的生产工艺。
(错误)14. 产品检验的目的是确保产品符合质量标准。
(正确)15. 质检员在检验过程中发现的不合格品可以自行处理。
质检员考试试题及答案一、单项选择题(每题2分,共10题,满分20分)1. 质检员在进行产品检验时,应首先确认产品的哪些信息?A. 产品名称B. 产品规格C. 生产日期D. 所有选项答案:D2. 质检员在检验过程中发现不合格品,应采取的措施是?A. 直接报废B. 返工处理C. 记录并隔离D. 忽略不计答案:C3. 质检员在进行抽样检验时,应遵循的抽样原则是什么?A. 随机抽样B. 定向抽样C. 系统抽样D. 有偏抽样答案:A4. 质检员在记录检验数据时,应保持数据的什么特性?A. 完整性B. 准确性C. 可追溯性D. 所有选项答案:D5. 质检员在检验过程中,应如何对待不合格品?A. 直接放行B. 标记并隔离C. 重新检验D. 忽略不计答案:B6. 质检员在进行产品检验时,应使用哪些工具?A. 卡尺B. 千分尺C. 显微镜D. 所有选项答案:D7. 质检员在检验过程中,发现产品存在轻微缺陷,应如何处理?A. 忽略不计B. 标记并隔离C. 返工处理D. 直接报废答案:C8. 质检员在进行产品检验时,应遵循哪些检验标准?A. 国家标准B. 行业标准C. 企业标准D. 所有选项答案:D9. 质检员在检验过程中,应如何对待检验数据?A. 随意记录B. 准确记录C. 忽略不计D. 只记录合格数据答案:B10. 质检员在进行产品检验时,应如何对待检验结果?A. 只报告合格结果B. 只报告不合格结果C. 报告所有检验结果D. 忽略不计答案:C二、多项选择题(每题3分,共5题,满分15分)1. 质检员在检验过程中,应关注产品的哪些方面?A. 外观质量B. 尺寸精度C. 性能指标D. 包装质量答案:ABCD2. 质检员在进行产品检验时,应遵循哪些原则?A. 公正性B. 客观性C. 系统性D. 可追溯性答案:ABCD3. 质检员在检验过程中,应如何处理不合格品?A. 标记并隔离B. 返工处理C. 直接报废D. 记录并分析答案:ABD4. 质检员在记录检验数据时,应保持数据的哪些特性?A. 完整性B. 准确性C. 可追溯性D. 一致性答案:ABCD5. 质检员在进行产品检验时,应使用哪些检验方法?A. 目视检验B. 测量检验C. 功能检验D. 破坏性检验答案:ABCD三、判断题(每题1分,共10题,满分10分)1. 质检员在检验过程中,可以忽略轻微的缺陷。
质量检验员考试题及答案姓名:________________ 部门:______________________________ 得分: ______________________一、判断题(15分):1、符合标准”就是合格的产品质量。
()2、质量的定义一组固有特性满足要求的程度”是广义质量的概念。
()3、质量特性是指产品、过程或体系与标准有关的固有特性。
()4、产品的固有特性与赋予特性既是相对的又是绝对的。
()5、八项质量管理原则是质量管理的理论基础。
()6、过程方法是将输入转化为输出的活动系统。
()7、质量控制是按照一个设定的标准去实施检验。
()8、质量改进是质量管理的一部分,致力于增强满足质量要求的能力。
()9、持续改进总体业绩应当是组织应追求的目标。
()10、质量检验是对产品质量特性进行检验,以确定每项质量特性合格情况的管理性检查活动。
()11、质量检验不包括查验原始质量凭证。
()12、过程检验特别应重视首件检验。
()13、最终检验是对最终作业完成的产品是否符合规定质量特性的检验,因此不包括包装的检验。
()14、感官检验属主观评价方法,影响因素多,因此只能作为一种辅助检验手段。
()15、自检、互检、专检这三检”应以专检为主,自检、互检为辅。
()二、单选题:(15分) 1、质量是一组固有( )满足要求的程度。
A :特性B :品质C :行为的特性D :特征2、质量定义中特性指的是( )。
A :物理的特性B :行为的特性C :可区分的特征 3 、从适合顾客需要的角度对产品质量下定义被称为( A :符合性质量B :广义性质量C :满意的质量 4 、运输服务的运输方式是( )特性。
A :赋予B :固有C :增加D :以上皆是 5、 以下( )不属于质量管理的八项原则。
A :领导作用B :过程方法C :预防为主D :全员参与6、 下列论述中错误的是( )。
A :特性可以是固有或赋予的;B :成品完成后因不同要求对产品所增加的特性是固有特性。
质检员考试题库及答案一、单项选择题1. 质量检验的主要目的是()。
A. 提高产品质量B. 降低生产成本C. 保证产品质量D. 提高生产效率答案:C2. 质检员在生产过程中的主要任务是()。
A. 监督生产进度B. 确保生产安全C. 检查产品质量D. 管理生产人员答案:C3. 以下哪项不是质量检验的基本要求?()。
A. 准确性B. 及时性C. 经济性D. 随意性答案:D4. 质量检验的依据是()。
A. 产品标准B. 企业规定C. 个人经验D. 客户要求答案:A5. 质量检验的类型包括()。
A. 破坏性检验和非破坏性检验B. 内部检验和外部检验C. 定期检验和不定期检验D. 所有选项答案:D二、多项选择题6. 质量检验的方法包括()。
A. 感官检验B. 物理检验C. 化学检验D. 生物检验答案:ABCD7. 质量检验的步骤通常包括()。
A. 抽样B. 检测C. 记录D. 报告答案:ABCD8. 以下哪些因素会影响质量检验的结果?()A. 检验人员的技能B. 检验设备的性能C. 检验环境的条件D. 检验方法的选择答案:ABCD9. 质量检验的目的包括()。
A. 确保产品质量符合标准B. 提供质量改进的依据C. 保护消费者权益D. 减少生产浪费答案:ABCD10. 质量检验的记录应该包括哪些内容?()A. 检验日期B. 检验人员C. 检验结果D. 检验设备答案:ABCD三、判断题11. 质量检验是生产过程中可有可无的环节。
()答案:错误12. 质量检验的结果可以作为质量改进的依据。
()答案:正确13. 质量检验只关注产品的最终质量,不涉及生产过程。
()答案:错误14. 所有的产品都需要进行破坏性检验。
()答案:错误15. 质量检验可以完全替代质量控制。
()答案:错误四、简答题16. 简述质量检验的重要性。
答案:质量检验是确保产品质量符合规定标准的重要环节,它能够及时发现产品中的缺陷和问题,为质量改进提供依据,保护消费者权益,减少生产浪费,提高企业的市场竞争力。
质检员考试试题及答案一、单项选择题(每题2分,共20分)1. 质检员在进行产品质量检查时,应遵循的原则是()。
A. 以客户为中心B. 以生产为中心C. 以质量为中心D. 以成本为中心答案:C2. 以下哪项不是质检员的职责?()A. 产品质量检查B. 质量数据记录C. 生产进度控制D. 质量改进建议答案:C3. 质检员在检查产品时,应首先关注的是产品的()。
A. 外观B. 功能C. 性能D. 安全性答案:D4. 以下哪项不是产品质量控制的方法?()A. 抽样检查B. 全面检查C. 破坏性测试D. 非破坏性测试答案:B5. 质检员在发现产品质量问题时,应首先()。
A. 立即停止生产B. 记录问题C. 通知上级D. 寻找解决方案答案:B6. 以下哪项不是质量管理体系的组成部分?()A. 质量手册B. 程序文件C. 作业指导书D. 员工手册答案:D7. 质检员在进行产品检验时,应使用()。
A. 个人经验B. 标准操作程序C. 个人判断D. 非标准工具答案:B8. 以下哪项不是质量改进的常用工具?()A. 鱼骨图B. 帕累托图C. 控制图D. 甘特图答案:D9. 质检员在进行产品检验时,应遵循的原则是()。
A. 随机抽样B. 系统抽样C. 等距抽样D. 随意抽样答案:B10. 以下哪项不是质量控制的基本原则?()A. 预防为主B. 持续改进C. 客户至上D. 成本优先答案:D二、多项选择题(每题3分,共15分)11. 质检员在进行产品质量检查时,应关注的方面包括()。
A. 外观质量B. 尺寸精度C. 材料成分D. 产品包装答案:A, B, C, D12. 以下哪些因素可能影响产品质量?()A. 原材料质量B. 生产工艺C. 员工技能D. 环境条件答案:A, B, C, D13. 质检员在进行质量控制时,应考虑的方面包括()。
A. 过程控制B. 产品控制C. 质量成本D. 客户反馈答案:A, B, C, D14. 以下哪些是质量改进的常用方法?()A. 六西格玛B. 5S管理C. 精益生产D. 质量圈答案:A, B, C, D15. 以下哪些是质量管理体系的认证标准?()A. ISO 9001B. ISO 14001C. OHSAS 18001D. ISO/TS 16949答案:A, B, C, D三、判断题(每题2分,共20分)16. 质检员在进行产品质量检查时,可以完全依赖个人经验。
质量检查员试卷答案(内部考试资料)(推荐五篇)第一篇:质量检查员试卷答案(内部考试资料)质量检查员试卷答案一、填空题:(每题3分,共15分)1、集团公司的管理方针是:(追求卓越,铸造精品;保护环境,关爱生命)。
2、标准分为两类:(强制性标准)和推荐性标准。
3、过程产品是指工程项目中的(检验批、分项、分部)和工程单位。
4、检验批、分项、分部工程的自验评定,有(项目经理负责组织)进行评定。
5、单位工程的自验评定由直属项目经理部/分公司负责组织进行评定,填写(“单位工程质量验收记录”或“单位工程质量检验评定表”)。
二、判断题:(每题2分,共12分)1、《建筑工程施工质量验收统一标准》对不合格的处理是:(1)返工后重新验收;(2)经鉴定能够达到设计要求;(3)经鉴定能够达不到设计要求,但经监理单位核算认可;(4)经返修或加固处理的;(5)仍不合格的严禁验收。
(×)2、重大不合格品指直接经济损失在五万元以上,十万元人民币以上(含十万元人民币)的不合格。
一般不合格品指直接经济损失在五万元以上,十万元人民币(不含十万元人民币)以下的不合格。
(√)3、质量问题是指发生在施工过程中,其直接经济损失在五万元人民币(不含五万元人民币)以下,不构成质量事故的不合格,经纠正后能满足规定的要求。
(√)4、按照《中铁十局集团有限公司质量事故处理规定》(中铁十安[2004]125号文)处理:发生质量事故后,事故发生单位必须在24小时内电话或电传将事故的简要情况报公司,两天内书面将事故详细情况上报公司。
单位发生情节严重的重大事故,尤其发生危及铁路行车安全或社会影响较大的质量事故,应由发生单位领导立即向公司主管领导回报。
(×)5、工程质量责任制的内容有:(1)建立健全各级质量责任制。
(2)落实工程质量终身负责制。
(3)实行工程质量否决制。
(4)各单位必须依据ISO9001:2000质量管理体系标准建立健全工程质量岗位责任制,形成全员、全方位、全过程的质量保证体系,确保工程质量。
质量检验员qc考试题及答案解析质量检验员QC考试题及答案解析一、单选题(每题2分,共10题)1. 质量检验员的主要工作是什么?A. 生产产品B. 检验产品质量C. 销售产品D. 设计产品答案:B2. 质量检验员在检验产品时,应该依据什么标准?A. 个人经验B. 企业标准C. 客户要求D. 国家标准答案:D3. 在进行产品检验时,质量检验员应该使用什么工具?A. 锤子B. 尺子C. 螺丝刀D. 检验仪器答案:D4. 质量检验员在发现产品不合格时,应该采取什么措施?A. 直接丢弃B. 重新加工C. 标记并隔离D. 继续生产答案:C5. 质量检验员在进行抽样检验时,应该遵循什么原则?A. 随机抽样B. 选择性抽样C. 定期抽样D. 随意抽样答案:A6. 质量检验员在记录检验结果时,应该注意什么?A. 随意记录B. 详细记录C. 简化记录D. 忽略记录答案:B7. 质量检验员应该具备哪些基本素质?A. 细心、耐心、责任心B. 创新、冒险、激进C. 懒惰、拖延、马虎D. 激进、冒险、冲动答案:A8. 质量检验员在处理客户投诉时,应该采取什么态度?A. 忽视B. 积极解决C. 推卸责任D. 抱怨答案:B9. 质量检验员在进行产品检验时,应该遵循什么流程?A. 随意检验B. 按照检验流程C. 快速检验D. 忽视流程答案:B10. 质量检验员在发现产品存在潜在缺陷时,应该怎么做?A. 忽视B. 报告并分析C. 隐瞒D. 继续生产答案:B二、判断题(每题1分,共5题)1. 质量检验员不需要了解产品的设计原理。
(错误)2. 质量检验员应该对所有产品进行100%检验。
(正确)3. 质量检验员在检验过程中发现问题,可以直接修改产品。
(错误)4. 质量检验员在检验过程中,不需要记录检验数据。
(错误)5. 质量检验员在检验过程中,应该对检验结果负责。
(正确)三、简答题(每题5分,共2题)1. 请简述质量检验员在产品生产过程中的作用。
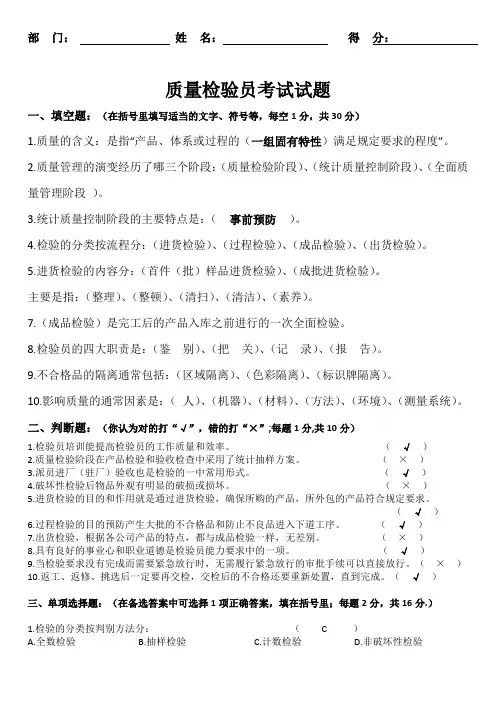
部门:姓名:得分:质量检验员考试试题一、填空题:(在括号里填写适当的文字、符号等,每空1分,共30分)1.质量的含义:是指“产品、体系或过程的(一组固有特性)满足规定要求的程度”。
2.质量管理的演变经历了哪三个阶段:(质量检验阶段)、(统计质量控制阶段)、(全面质量管理阶段)。
3.统计质量控制阶段的主要特点是:(事前预防)。
4.检验的分类按流程分:(进货检验)、(过程检验)、(成品检验)、(出货检验)。
5.进货检验的内容分:(首件(批)样品进货检验)、(成批进货检验)。
主要是指:(整理)、(整顿)、(清扫)、(清洁)、(素养)。
7.(成品检验)是完工后的产品入库之前进行的一次全面检验。
8.检验员的四大职责是:(鉴别)、(把关)、(记录)、(报告)。
9.不合格品的隔离通常包括:(区域隔离)、(色彩隔离)、(标识牌隔离)。
10.影响质量的通常因素是:(人)、(机器)、(材料)、(方法)、(环境)、(测量系统)。
二、判断题:(你认为对的打“√”,错的打“×”;每题1分,共10分)1.检验员培训能提高检验员的工作质量和效率。
(√)2.质量检验阶段在产品检验和验收检查中采用了统计抽样方案。
(×)3.派员进厂(驻厂)验收也是检验的一中常用形式。
(√)4.破坏性检验后物品外观有明显的破损或损坏。
(×)5.进货检验的目的和作用就是通过进货检验,确保所购的产品,所外包的产品符合规定要求。
(√)6.过程检验的目的预防产生大批的不合格品和防止不良品进入下道工序。
(√)7.出货检验,根据各公司产品的特点,都与成品检验一样,无差别。
(×)8.具有良好的事业心和职业道德是检验员能力要求中的一项。
(√)9.当检验要求没有完成而需要紧急放行时,无需履行紧急放行的审批手续可以直接放行。
(×)10.返工、返修、挑选后一定要再交检,交检后的不合格还要重新处置,直到完成。
(√)三、单项选择题:(在备选答案中可选择1项正确答案,填在括号里;每题2分,共16分.)1.检验的分类按判别方法分:( C )A.全数检验B.抽样检验C.计数检验D.非破坏性检验2.以下哪个是检验员要做好的“三大员”中的内容:( D )A.记录辅导员B.生活关心员C.现场监督员D.工艺辅导员3.检验活动的策划在东南是由谁完成的( B )A.检验员B.质量工程师或主管C.质量经理D.工艺工程师4.不合格品控制流程的第三部是:( C )A.标识B. 隔离C.记录D. 报告5. 在QC七大手法中对于原因的分析通常使用:( B )A. 柏拉图B.鱼骨图C.层别法D检查表6.在使用常规量具时第一步要求是:( B )A.看量具是否损坏B.看量具是否计量合格并在有效期内C.量具是否污染D.量具是否是新的7.产品在以下哪个环节的返修的费用是最高的:(D )A.合格的产品B.不合格在车间返修C.不合格在整车厂返修D.不合格在用户服务站返修年公司质量目标中内销产品的市场不良率目标是:( B )A.<200PPMB.<220PPMC.<250PPMD.<300PPM四、多项选择题:(可选择2项及以上正确答案,并在括号里用字母表示;错选不得分,少选选对的每项分,每题3分,共24分)1.质量检验的三要素:(ACD )A.测量B.评审C. 比较D.判断2.产品检验的作用:( BCD )A. 提高客户满意度B.质量保证C.产品监视D.预防3.查验原始质量凭证的检验在以下哪些条件下使用:(ACD )A.采购批量很大B.材料急需使用C. 供货方质量稳定D. 供方有充分的信誉4.过程检验的要求:(ABC )A.依据质量计划和文件要求进行检验;B.设置质量控制点进行过程检验;C.严禁未完成过程检验的产品转入下一过程;D.按照班长或组长的要求。
质检员考试题库有答案一、选择题(每题2分,共40分)1. 以下哪项不是质检员的主要职责?A. 检查产品质量B. 监督生产过程C. 维护生产设备D. 对不合格产品进行处理答案:C2. 以下哪种检测方法不属于物理检测?A. 尺寸检测B. 重量检测C. 硬度检测D. 化学成分检测答案:D3. 以下哪种检测方法适用于检测产品的外观?A. 光学检测B. 超声波检测C. 红外线检测D. 气相色谱检测答案:A4. 以下哪种计量单位表示长度?A. 米B. 千克C. 立方米D. 瓦特答案:A5. 以下哪种材料不属于非金属材料?A. 塑料B. 陶瓷C. 金属玻璃D. 碳纤维答案:C6. 以下哪种检测设备适用于检测产品的尺寸?A. 三坐标测量仪B. 硬度计C. 电子天平D. 气相色谱仪答案:A7. 以下哪种标准不是我国的国家标准?A. GB/TB. ISOC. ASTMD. JJG答案:C8. 以下哪种产品不需要进行质量检测?A. 食品B. 药品C. 电子产品D. 装饰品答案:D9. 以下哪种检测方法属于无损检测?A. 射线检测B. 磁粉检测C. 超声波检测D. 涡流检测答案:C10. 以下哪种检测方法适用于检测产品的力学性能?A. 拉伸试验B. 冲击试验C. 硬度试验D. 压缩试验答案:A11. 以下哪种检测方法适用于检测产品的耐腐蚀性能?A. 电化学检测B. 水煮试验C. 酸碱滴定D. 红外光谱分析答案:A12. 以下哪种检测方法适用于检测产品的热性能?A. 热重分析B. 差示扫描量热法C. 热导率测试D. 热膨胀系数测试答案:B13. 以下哪种检测方法适用于检测产品的电磁性能?A. 网络分析仪B. 信号发生器C. 频率计D. 电压表答案:A14. 以下哪种检测方法适用于检测产品的声学性能?A. 声级计B. 频谱分析仪C. 声波检测仪D. 麦克风答案:A15. 以下哪种检测方法适用于检测产品的光学性能?A. 光谱分析仪B. 光度计C. 红外线检测仪D. 激光测距仪答案:B16. 以下哪种检测方法适用于检测产品的生物性能?A. 高效液相色谱法B. 气相色谱法C. 色谱-质谱联用D. 紫外-可见光谱分析答案:A17. 以下哪种检测方法适用于检测产品的环保性能?A. 气相色谱-质谱联用B. 红外光谱分析C. 原子吸收光谱分析D. 电感耦合等离子体质谱答案:D18. 以下哪种检测方法适用于检测产品的化学成分?A. 原子吸收光谱分析B. X射线荧光分析C. 红外光谱分析D. 质谱分析答案:A19. 以下哪种检测方法适用于检测产品的放射性?A. γ射线检测B. 中子射线检测C. X射线检测D. 紫外线检测答案:A20. 以下哪种检测方法适用于检测产品的微生物?A. 培养法B. 酶联免疫吸附试验C. 荧光定量PCRD. 电子显微镜答案:C二、填空题(每题2分,共40分)1. 质检员应具备的基本素质有:严谨的工作态度、()、()和()。
质检员考试试题及答案第一题质检员的主要职责是什么?答案:质检员的主要职责是确保产品或服务符合规定的质量标准,并提供相关的改进措施。
第二题质检员需要具备哪些技能和知识?答案:- 具备丰富的产品质量检测经验和知识- 熟悉质量管理体系和相关标准- 具备良好的沟通和团队合作能力- 具备问题解决和分析能力- 具备批判性思维和判断能力第三题质检员如何处理质量问题?答案:质检员应该及时发现和记录质量问题,分析原因并提出改进措施。
他们也可以与相关部门合作,制定和执行纠正措施,以确保质量问题得到解决。
第四题列举三种常见的质量管理工具。
答案:1. 流程控制图:用于监控和控制生产过程中的变化。
2. 鱼骨图:用于分析问题的根本原因。
3. 直方图:用于分析数据的分布情况和趋势。
第五题质检员的角色是如何与其他部门进行协作的?答案:质检员需要与其他部门(如生产部门、供应商、客户服务部门)进行紧密合作。
他们共享质量数据和信息,并共同制定改进措施,以确保产品或服务的质量满足所有利益相关者的需求。
第六题为什么持续改进对质检员很重要?答案:持续改进是质检员的核心责任之一。
通过不断寻求提高产品或服务质量的方法和机会,质检员可以推动组织的发展和竞争力。
持续改进有助于减少缺陷和错误,提高效率和客户满意度。
第七题质检员如何应对紧急情况和问题?答案:质检员应该具备良好的应变和决策能力。
在面对紧急情况时,他们应快速反应,并采取适当的措施以防止和解决问题。
同时,他们还应及时汇报问题,并协助其他部门进行紧急处理。
第八题列举三种常见的质检方法。
答案:1. 可视检查:通过目视观察来判断产品是否符合质量要求。
2. 测量和测试:使用仪器和工具进行量化和定量分析。
3. 抽样检验:从生产批次或服务过程中抽取样本进行检测。
第九题质检员应该如何保持专业素养?答案:- 持续研究和更新知识,了解最新的质检标准和方法。
- 遵循职业道德和行业规范,始终保持公正和客观。
- 发展自身的沟通和领导能力,以及问题解决和决策能力。
质检员考试试题及答案质检员是企业中非常重要的职位之一,他们负责确保产品质量符合标准要求。
为了选拔出合格的质检员,常常需要进行相关的考试。
本文将提供一些质检员考试试题及答案,希望对考生们有所帮助。
一、选择题1. 下列哪个是质检员的主要职责?A. 记录产品批次号B. 维护设备日常保养C. 分析产品质量问题D. 确定生产计划答案:C2. 哪个是质检员进行抽样检验的主要目的?A. 提高生产效率B. 减少材料消耗C. 避免产品质量问题D. 减少生产成本答案:C3. 质检员在进行产品检验时,下列哪个步骤是正确的顺序?A. 样品检查、数据分析、检验报告B. 数据分析、样品检查、检验报告C. 检验报告、数据分析、样品检查D. 样品检查、检验报告、数据分析答案:D二、填空题1. 质检员的主要任务是_____________产品质量。
答案:检查2. 质检员进行抽样时,应根据_____________来确定样本数量。
答案:统计学原理3. 质检员可使用_____________工具分析产品质量问题。
答案:质量控制图三、案例分析题某公司生产饮料,最近有消费者投诉称其中一款饮料的口味不正常。
作为质检员,你需要从以下几个方面进行分析,并给出相应的解决方案。
1. 样品分析:抽取该批次饮料进行检验,对其外观、味道、成分等进行详细记录和比对。
如果发现异常,可对比非投诉的正常批次进行对照。
2. 设备检查:检查生产该批次饮料的生产设备是否正常运行,是否存在可能导致口味异常的问题,如设备污染、调配不当等。
3. 原材料检验:对使用的原材料进行检验,确认是否与正常批次有所不同,检查原材料是否过期或受到污染。
4. 生产过程分析:对该批次饮料的生产过程进行追溯,查找可能存在的问题,如操作失误、工艺不当等。
解决方案:- 如果样品分析发现异常,可与研发部门合作,进一步分析异常原因,并进行口味调整或召回处理。
- 设备检查发现问题时,及时维护和清洁,确保设备正常运行,不影响产品质量。
质量检验技术员试题及答案一、选择题1.质量控制的目的是什么?A.提高产品的市场竞争力B.降低生产成本C.确保产品的质量符合标准要求D.提高生产效率2.以下哪个不是质量检验的方法?A.抽样检验B.全面检验C.控制图分析D.纠偏分析3.质量管理体系是指根据国际标准组织(ISO)提出的要求,建立并运作一个能持续提供满足顾客要求的产品的组织,其标准是:A.ISO 14001B.ISO 45001C.ISO 9001D.ISO 270014.以下哪个不属于质量检验的基本原则?A.全员参与B.切实可行C.统筹协调D.简易高效5.在质量控制的过程中,可以采取的有效手段是:A.质量标准的制定与执行B.生产工艺流程的优化C.检验设备的升级D.以上都是6.质量检验的目的不包括:A.发现产品缺陷B.提高产品质量C.控制产品成本D.确保产品交付的准时性7.在质量检验过程中,对于检验结果的判定,应以调整判定指标来达到合理的判定结果。
这种判定方法称为:A.实时判定B.特判判定C.自定义判定D.调整式判定8.以下哪项不属于质量检验中常用的检验工具?A.统计法B.直观法C.设备法D.逻辑法9.以下哪项不属于质量检验中的应用领域?A.医药制造B.食品生产C.建筑工程D.电子制造10.对于合格产品的定义,以下哪个是正确的?A.符合质量标准的产品B.价格合理的产品C.样式时尚的产品D.广受好评的产品二、判断题1.质量检验的主要目的是提高生产效率。
()2.质量管理体系的标准是ISO 26000。
()3.质量控制的原则之一是“以人为本”。
()4.纠偏分析是质量检验的方法之一。
()5.质量检验的目的不包括确保产品安全性。
()6.调整判定是对于检验结果进行合理判定的一种方法。
()7.统计法是质量检验中常用的检验工具之一。
()8.电子制造不属于质量检验的应用领域之一。
()9.对于合格产品的定义只有一个标准,即符合质量标准。
()10.质量检验员的职责包括检验工艺流程的优化。
质检员考试试题及答案一、单选题(每题2分,共20分)1. 产品质量检验的基本原则是什么?A. 质量第一B. 客户至上C. 经济效益D. 持续改进2. 以下哪项不是产品质量检验的基本方法?A. 抽样检验B. 全数检验C. 目视检验D. 随机检验3. 质量管理体系的核心是什么?A. 质量控制B. 质量保证C. 质量改进D. 质量文件4. 以下哪个不是ISO 9001标准中的七大质量管理原则?A. 以客户为中心B. 过程方法C. 持续改进D. 质量成本5. 产品合格率的计算公式是什么?A. 合格产品数 / 总产品数× 100%B. 总产品数 / 合格产品数× 100%C. 合格产品数× 总产品数× 100%D. 总产品数 - 不合格产品数6. 什么是SPC?A. 统计过程控制B. 特殊过程控制C. 标准过程控制D. 系统过程控制7. 以下哪项不是质量检验的类型?A. 入厂检验B. 过程检验C. 出厂检验D. 环境检验8. 什么是FMEA?A. 故障模式和影响分析B. 故障模式和效果分析C. 故障模式和效率分析D. 故障模式和风险分析9. 5S管理法中的“S”代表什么?A. 整理、整顿、清扫、清洁、素养B. 系统、规范、安全、服务、满意C. 标准、规范、安全、服务、满意D. 整理、整顿、清扫、清洁、安全10. 六西格玛管理法的核心是什么?A. 减少变异B. 提高效率C. 降低成本D. 增加利润二、多选题(每题3分,共15分)11. 以下哪些是产品质量检验的常见工具?A. 卡尺B. 千分尺C. 温度计D. 压力表12. 质量控制的常见方法包括:A. 预防控制B. 过程控制C. 终端控制D. 反馈控制13. 以下哪些是质量管理体系的组成部分?A. 质量方针B. 质量目标C. 质量计划D. 质量记录14. 以下哪些是ISO 9001标准要求的文件记录?A. 质量手册B. 程序文件C. 作业指导书D. 质量记录15. 以下哪些属于质量改进的方法?A. PDCA循环B. 5W2H分析法C. 鱼骨图分析法D. SWOT分析法三、判断题(每题1分,共10分)16. 产品质量检验是生产过程中的一次性活动。
质量检验员通用试题及答案一、选择题1. 质量检验的目的是什么?A. 保证产品质量B. 提高生产效率C. 推广企业形象D. 实现利润最大化2. 质量检验员的职责不包括以下哪项?A. 确保产品符合质量标准B. 检测生产过程中可能存在的质量问题C. 分析和解决质量问题D. 制定生产计划3. 质量检验员进行产品检验时主要关注的是什么?A. 产品的外观B. 产品的性能C. 产品的包装D. 产品的市场竞争力4. 下列哪项不是质量检验的方式之一?A. 抽样检验B. 全数检验C. 重复检验D. 视觉检验5. 下列哪种方法适用于对产品的物理性能进行检验?A. 取样检验B. 试验检验C. 设备检验D. 问卷调查二、填空题1. 检验员需要具备扎实的专业知识和较高的技术_____________。
2. 质量检验的主要目标是确保_____________。
3. 质量检验的方法有_____________和_____________。
4. 质量检验可以帮助企业提高_____________。
5. 质量检验员需要密切关注_____________和_____________。
三、简答题1. 请简要介绍一下质量检验员的职责和工作流程。
2. 试述“抽样检验”和“全数检验”的优缺点。
3. 举例说明常见的质量检验设备和工具的使用。
4. 解释“质量控制”和“质量保证”之间的区别。
5. 你认为质量检验在企业中的作用和意义是什么?【答案】一、选择题1. A. 保证产品质量2. D. 制定生产计划3. B. 产品的性能4. C. 重复检验5. B. 试验检验二、填空题1. 判断能力2. 产品符合质量标准3. 抽样检验,全数检验4. 生产效率和产品质量5. 生产过程,市场需求三、简答题1. 质量检验员的主要职责是确保产品符合质量标准,检测生产过程中可能存在的质量问题,并及时分析和解决这些问题。
工作流程一般包括制定检验计划、准备检验设备和工具、选择适当的检验方法、进行检验和记录结果、分析和处理不合格品。
质检员考试试题及答案一、选择题(本题共10分,每题1分)1. 质检员在进行产品检验时,以下哪项不是必须遵循的原则?A. 客观性B. 公正性C. 随意性D. 系统性答案:C2. 产品检验的目的是确保产品:A. 外观美观B. 功能正常C. 价格合理D. 包装完好答案:B3. 以下哪项不是产品质量检验的常见方法?A. 视觉检验B. 听觉检验C. 嗅觉检验D. 触觉检验答案:C4. 产品抽样检验中,抽样数量的确定主要依据:A. 产品价格B. 产品种类C. 产品批次大小D. 检验成本答案:C5. 以下哪项不是产品检验报告中应包含的内容?A. 检验日期B. 检验结果C. 检验员姓名D. 检验仪器型号答案:D6. 产品合格率的计算公式是:A. 合格产品数 / 总产品数B. 总产品数 / 合格产品数C. 合格产品数× 总产品数D. 总产品数 - 不合格产品数答案:A7. 产品检验中,不合格品的处理方式通常不包括:A. 返工B. 报废C. 降价销售D. 隔离答案:C8. 质检员在进行产品检验时,以下哪项不是其职责?A. 制定检验计划B. 执行检验操作C. 记录检验数据D. 设计产品答案:D9. 以下哪项不是产品检验的基本原则?A. 预防为主B. 质量第一C. 客户至上D. 持续改进答案:C10. 产品检验中,常用的质量控制图是:A. 折线图B. 柱状图C. 控制图D. 饼图答案:C二、判断题(本题共10分,每题1分)1. 质检员在检验过程中发现问题应立即上报。
(正确)2. 产品检验可以完全依赖自动化设备,不需要人工参与。
(错误)3. 所有产品在出厂前都必须经过100%的检验。
(错误)4. 产品检验的目的是剔除不合格品,保证产品质量。
(正确)5. 质检员需要定期参加培训,以提高检验技能。
(正确)6. 产品检验只关注产品的最终质量,不关注生产过程。
(错误)7. 产品检验报告不需要记录不合格品的详细信息。
(错误)8. 抽样检验可以完全代表整批产品的质量。
质量检验员考试题及答案姓名:部门:得分:一、判断题(15分):1、“符合原则”就是合格旳产品质量。
()2、质量旳定义“一组固有特性满足规定旳程度”是广义质量旳概念。
()3、质量特性是指产品、过程或体系与原则有关旳固有特性。
()4、产品旳固有特性与赋予特性既是相对旳又是绝对旳。
()5、八项质量管理原则是质量管理旳理论基础。
()6、过程措施是将输入转化为输出旳活动系统。
()7、质量控制是按照一种设定旳原则去实施检验。
()8、质量改善是质量管理旳一部分,致力于增强满足质量规定旳能力。
()9、持续改善总体业绩应当是组织应追求旳目标。
()10、质量检验是对产品质量特性进行检验,以确定每项质量特性合格状况旳管理性检查活动。
()11、质量检验不包括查验原始质量凭证。
()12、过程检验尤其应重视首件检验。
()13、最终检验是对最终作业完成旳产品与否符合规定质量特性旳检验,因此不包括包装旳检验。
()14、感官检验属主观评价措施,影响原因多,因此只能作为一种辅助检验手段。
()15、自检、互检、专检这“三检”应以专检为主,自检、互检为辅。
()二、单项选择题:(15分)1、质量是一组固有()满足规定旳程度。
A:特性B:品质C:行为旳特性D:特性2、质量定义中特性指旳是()。
A:物理旳特性B:行为旳特性C:可辨别旳特性D:可辨别旳特性3、从适合顾客需要旳角度对产品质量下定义被称为()。
A:符合性质量B:广义性质量C:满意旳质量D:合用性质量4、运输服务旳运输方式是()特性。
A:赋予B:固有C:增加D:以上皆是5、如下()不属于质量管理旳八项原则。
A:领导作用B:过程措施C:防止为主D:全员参与6、下列论述中错误旳是()。
A:特性可以是固有或赋予旳;B:成品完成后因不一样规定对产品所增加旳特性是固有特性。
C:产品可能具有一类或多类别旳固有特性;D:某些产品旳赋予特性可能是某些产品旳固有特性。
7、《产品质量法》于()年7月8日九届全国人大常委会第十六次会议通过修改决定。
部门:姓名:得分:质量检验员考试试题一、填空题:(在括号里填写适当的文字、符号等,每空1分,共30分)1.质量的含义:是指“产品、体系或过程的(一组固有特性)满足规定要求的程度”。
2.质量管理的演变经历了哪三个阶段:(质量检验阶段)、(统计质量控制阶段)、(全面质量管理阶段)。
3.统计质量控制阶段的主要特点是:(事前预防)。
4.检验的分类按流程分:(进货检验)、(过程检验)、(成品检验)、(出货检验)。
5.进货检验的内容分:(首件(批)样品进货检验)、(成批进货检验)。
6.5S主要是指:(整理)、(整顿)、(清扫)、(清洁)、(素养)。
7.(成品检验)是完工后的产品入库之前进行的一次全面检验。
8.检验员的四大职责是:(鉴别)、(把关)、(记录)、(报告)。
9.不合格品的隔离通常包括:(区域隔离)、(色彩隔离)、(标识牌隔离)。
10.影响质量的通常因素是:(人)、(机器)、(材料)、(方法)、(环境)、(测量系统)。
二、判断题:(你认为对的打“√”,错的打“×”;每题1分,共10分)1.检验员培训能提高检验员的工作质量和效率。
(√)2.质量检验阶段在产品检验和验收检查中采用了统计抽样方案。
(×)3.派员进厂(驻厂)验收也是检验的一中常用形式。
(√)4.破坏性检验后物品外观有明显的破损或损坏。
(×)5.进货检验的目的和作用就是通过进货检验,确保所购的产品,所外包的产品符合规定要求。
(√)6.过程检验的目的预防产生大批的不合格品和防止不良品进入下道工序。
(√)7.出货检验,根据各公司产品的特点,都与成品检验一样,无差别。
(×)8.具有良好的事业心和职业道德是检验员能力要求中的一项。
(√)9.当检验要求没有完成而需要紧急放行时,无需履行紧急放行的审批手续可以直接放行。
(×)10.返工、返修、挑选后一定要再交检,交检后的不合格还要重新处置,直到完成。
(√)三、单项选择题:(在备选答案中可选择1项正确答案,填在括号里;每题2分,共16分.)1.检验的分类按判别方法分:( C )A.全数检验B.抽样检验C.计数检验D.非破坏性检验2.以下哪个是检验员要做好的“三大员”中的内容:( D )A.记录辅导员B.生活关心员C.现场监督员D.工艺辅导员3.检验活动的策划在东南是由谁完成的?( B )A.检验员B.质量工程师或主管C.质量经理D.工艺工程师4.不合格品控制流程的第三部是: ( C )A.标识B. 隔离C.记录D. 报告5. 在QC七大手法中对于原因的分析通常使用:( B )A.柏拉图B.鱼骨图C.层别法D检查表6.在使用常规量具时第一步要求是:( B )A.看量具是否损坏B.看量具是否计量合格并在有效期内C.量具是否污染D.量具是否是新的7.产品在以下哪个环节的返修的费用是最高的:( D )A.合格的产品B.不合格在车间返修C.不合格在整车厂返修D.不合格在用户服务站返修8.2013年公司质量目标中内销产品的市场不良率目标是:( B )A.<200PPMB.<220PPMC.<250PPMD.<300PPM四、多项选择题:(可选择2项及以上正确答案,并在括号里用字母表示;错选不得分,少选选对的每项0.5分,每题3分,共24分)1.质量检验的三要素:( ACD )A.测量B.评审C. 比较D.判断2.产品检验的作用:( BCD )A. 提高客户满意度B.质量保证C.产品监视D.预防3.查验原始质量凭证的检验在以下哪些条件下使用:(ACD )A.采购批量很大B.材料急需使用C.供货方质量稳定D.供方有充分的信誉4.过程检验的要求:(ABC )A.依据质量计划和文件要求进行检验;B.设置质量控制点进行过程检验;C.严禁未完成过程检验的产品转入下一过程;D.按照班长或组长的要求。
部门:姓名:得分:
质量检验员考试试题
一、填空题:(在括号里填写适当的文字、符号等,每空1分,共30分)
1.质量的含义:是指“产品、体系或过程的(一组固有特性)满足规定要求的程度”。
2.质量管理的演变经历了哪三个阶段:(质量检验阶段)、(统计质量控制阶段)、(全面质量管理阶段)。
3.统计质量控制阶段的主要特点是:(事前预防)。
4.检验的分类按流程分:(进货检验)、(过程检验)、(成品检验)、(出货检验)。
5.进货检验的内容分:(首件(批)样品进货检验)、(成批进货检验)。
6.5S主要是指:(整理)、(整顿)、(清扫)、(清洁)、(素养)。
7.(成品检验)是完工后的产品入库之前进行的一次全面检验。
8.检验员的四大职责是:(鉴别)、(把关)、(记录)、(报告)。
9.不合格品的隔离通常包括:(区域隔离)、(色彩隔离)、(标识牌隔离)。
10.影响质量的通常因素是:(人)、(机器)、(材料)、(方法)、(环境)、(测量系统)。
二、判断题:(你认为对的打“√”,错的打“×”;每题1分,共10分)
1.检验员培训能提高检验员的工作质量和效率。
(√)
2.质量检验阶段在产品检验和验收检查中采用了统计抽样方案。
(×)
3.派员进厂(驻厂)验收也是检验的一中常用形式。
(√)
4.破坏性检验后物品外观有明显的破损或损坏。
(×)
5.进货检验的目的和作用就是通过进货检验,确保所购的产品,所外包的产品符合规定要求。
(√)
6.过程检验的目的预防产生大批的不合格品和防止不良品进入下道工序。
(√)
7.出货检验,根据各公司产品的特点,都与成品检验一样,无差别。
(×)
8.具有良好的事业心和职业道德是检验员能力要求中的一项。
(√)
9.当检验要求没有完成而需要紧急放行时,无需履行紧急放行的审批手续可以直接放行。
(×)
10.返工、返修、挑选后一定要再交检,交检后的不合格还要重新处置,直到完成。
(√)
三、单项选择题:(在备选答案中可选择1项正确答案,填在括号里;每题2分,共16分.)
1.检验的分类按判别方法分:( C )
A.全数检验
B.抽样检验
C.计数检验
D.非破坏性检验
2.以下哪个是检验员要做好的“三大员”中的内容:( D )
A.记录辅导员
B.生活关心员
C.现场监督员
D.工艺辅导员
3.检验活动的策划在东南是由谁完成的?( B )
A.检验员
B.质量工程师或主管
C.质量经理
D.工艺工程师
4.不合格品控制流程的第三部是: ( C )
A.标识
B. 隔离
C.记录
D. 报告
5. 在QC七大手法中对于原因的分析通常使用:( B )
A.柏拉图
B.鱼骨图
C.层别法D检查表
6.在使用常规量具时第一步要求是:( B )
A.看量具是否损坏
B.看量具是否计量合格并在有效期内
C.量具是否污染
D.量具是否是新的
7.产品在以下哪个环节的返修的费用是最高的:( D )
A.合格的产品
B.不合格在车间返修
C.不合格在整车厂返修
D.不合格在用户服务站返修
8.2013年公司质量目标中内销产品的市场不良率目标是:( B )
A.<200PPM
B.<220PPM
C.<250PPM
D.<300PPM
四、多项选择题:(可选择2项及以上正确答案,并在括号里用字母表示;错选不得分,
少选选对的每项0.5分,每题3分,共24分)
1.质量检验的三要素:( ACD )
A.测量
B.评审
C. 比较
D.判断
2.产品检验的作用:( BCD )
A. 提高客户满意度
B.质量保证
C.产品监视
D.预防
3.查验原始质量凭证的检验在以下哪些条件下使用:(ACD )
A.采购批量很大
B.材料急需使用
C.供货方质量稳定
D.供方有充分的信誉
4.过程检验的要求:(ABC )
A.依据质量计划和文件要求进行检验;
B.设置质量控制点进行过程检验;
C.严禁未完成过程检验的产品转入下一过程;
D.按照班长或组长的要求。
5.检验文件必备的要素是以下哪些:( ABCD )
A.检验项目
B.技术要求
C.合格判定
D.抽样方法
6.以下哪些是不合格品的处置的方法:(AB )
A.直接让步
B. 返工或返修
C. 人员培训
D. 设备点检
7.我们通常要求操作工的三不原则是:(BCD )
A. 不毁坏不良品B不接收不良品. C. 不流转不良品 D. 不制造不良品
8.以下属于物料的质量控制要求的是:(ABCD )
A.先进先出
B.标识清楚
C. 防止磕碰划伤
D.环境控制
五、论述题:(20分)
1.请结合自己的实际工作,论述如何才能做好一名合格的、优秀的检验人员?。