高三复习抛物线知识点总结及基础测试
- 格式:doc
- 大小:390.53 KB
- 文档页数:4
抛物线及其性质知识点及题型归纳总结知识点精讲一、抛物线的定义平面内与一个定点F 和一条定直线)(l F l ∉的距离相等的点的轨迹叫做抛物线,定点F 叫抛物线的焦点,定直线l 叫做抛物线的准线.注 若在定义中有l F ∈,则动点的轨迹为l 的垂线,垂足为点F . 二、抛物线的方程、图形及性质抛物线的标准方程有4种形式:)0(2,2,2,22222>-==-==p py x py x px y px y ,其中一次项与对称轴一致,一次项系数的符号决定开口方向(如表10-3所示)1. 点),(00y x P 与抛物线)0(22>=p px y 的关系(1)P 在抛物线内(含焦点)0202px y <⇔. (2)P 在抛物线上0202px y =⇔. (3)P 在抛物线外0202px y >⇔.2. 焦半径抛物线上的点),(00y x P 与焦点F 的距离称为焦半径,若)0(22>=p px y ,则焦半径20px PF +=,2max p PF =. 3. )0(>p p 的几何意义p 为焦点F 到准线l 的距离,即焦准距,p 越大,抛物线开口越大.4. 焦点弦若AB 为抛物线)0(22>=p px y 的焦点弦,),(11y x A ,),(22y x B ,则有以下结论:(1)4221p x x =.(2)221p y y -=.(3)焦点弦长公式1:p x x AB ++=21,p x x x x =≥+21212,当21x x =时,焦点弦取最小值p 2,即所有焦点弦中通径最短,其长度为p 2.焦点弦长公式2:α2sin 2pAB =(α为直线AB 与对称轴的夹角).(4)AOB ∆的面积公式:αsin 22p S AOB =∆(α为直线AB 与对称轴的夹角). 5.抛物线的弦若AB 为抛物线22(p 0)y px => 的任意一条弦,1122(x ,y ),B(x ,y )A ,弦的中点为000(x ,y )(y 0)M ≠ ,则(1) 弦长公式:1212(k k 0)AB AB x y y =-=-=≠ (2) 0AB p k y =(3) 直线AB 的方程为000(x x )py y y -=- (4) 线段AB 的垂直平分线方程为000(x x )y y y p-=-- 6.求抛物线标准方程的焦点和准线的快速方法(4A法) (1)2(A 0),y Ax =≠ 焦点为(,0)4A ,准线为4A x =-(2) 2(A 0),x Ay =≠ 焦点为(0,)4A ,准线为4A y =-如24y x =,即24y x =,焦点为1(0,)16 ,准线方程为116y =-7.参数方程22(p 0)y px => 的参数方程为222x pt y pt ⎧=⎨=⎩(参数t R ∈)8.切线方程和切点弦方程抛物线22(p 0)y px =>的切线方程为0000(x x ),(x ,y )y y p =+为切点切点弦方程为00(x x ),y y p =+点00(x ,y )在抛物线外与中点弦平行的直线为00(x x ),y y p =+此直线与抛物线相离,点00(x ,y )(含焦点)是弦AB 的中点,中点弦AB 的斜率与这条直线的斜率相等,用点差法也可以得到同样的结果。
抛物线知识点总结_高三数学知识点总结一、抛物线的定义抛物线是平面上一个点沿着一条直线运动,同时受到一个恒定的垂直于直线的力的作用,这种轨迹叫做抛物线。
抛物线是由二次函数关系定义的曲线。
它是平面上一点到直线上一点的距离与这一点到定点的距离成比例的轨迹。
二、抛物线的标准方程1. 抛物线的标准方程为:y=ax^2+bx+c,其中a≠0。
2. 抛物线的顶点为(-b/2a, c-b^2/4a)。
三、抛物线的性质1. 抛物线的开口方向由二次项系数a的正负号决定。
若a>0,抛物线开口向上;若a<0,抛物线开口向下。
2. 抛物线的轴对称线为x=-b/2a,即抛物线的顶点为轴对称点。
3. 抛物线在顶点处的切线平行于x轴。
4. 抛物线的焦点可表示为(F, p),其中F是焦点坐标,p=1/4a是抛物线焦点到顶点的距离。
5. 抛物线的定点到焦点的距离等于焦距。
6. 过抛物线的顶点和焦点的直线称为抛物线的焦线,焦点为该直线的对称中心。
7. 对于平行于抛物线轴的直线,其交点到焦点距离都相等。
四、抛物线的方程求解1. 已知顶点和焦点求抛物线方程:设抛物线的焦点为(F, p),则抛物线的标准方程为:(y-p)^2=2px。
2. 已知焦点和直线求抛物线方程:设焦点为(F,p),直线为l:x=ay+b,则抛物线的标准方程为:y^2=2px3. 已知抛物线的焦点和焦距求抛物线方程:设抛物线的焦点为(F, p),焦距为2a,则抛物线的标准方程为:(y-p)^2=4ax。
4. 已知抛物线的焦点和顶点求抛物线方程:设抛物线的焦点为(F, p),顶点为(V, q),则抛物线的标准方程为:(y-q)^2=4a(x-v)。
5. 已知抛物线上3点求抛物线方程:设抛物线上3点为A(x1, y1),B(x2, y2),C(x3, y3),则通过抛物线的标准方程组成三元二次函数方程,再通过该方程求解。
五、抛物线的应用1. 计算机图形学中,抛物线可以用于生成曲线和图案。
抛物线知识点总结及练习一、抛物线的定义:平面上给予一直线L 及L 外一定点F ,则平面上所有到直线L 的距离恰等于到定点F 的距离之所有动点P 所形成的图形就称为抛物线,其中L 称为准线,F 称为焦点。
二、名词的认识:(一)对称轴﹕通过焦点F 且与准线L 垂直之直线M ,又简称为轴。
(二)顶 点﹕抛物线与对称轴的交点V 。
(三)焦 距﹕焦点F 与顶点V 的距离VF 。
(四)弦﹕抛物线上任取相异两点A 、B 的连线段。
(五)焦弦﹕过焦点F 的弦AC 。
(六)正焦弦﹕垂直于对称轴的焦弦MN 。
(注) 正焦弦长 MN 是焦距 FV 的 4 倍.三、抛物线的标准式:2y ax bx c =++ 配方 2()y a x h k =-+四、抛物线方程式:标准式焦点准线图形24y cx = F (,0)c :L x c =-0c >0c <24x cy = F (0,)c:L y c =-0c >0c <观念延伸:平移后的抛物线之方程式与其图形则会变成?标准式图形2y k c x h-=-()4()c<c>02-=-x h c y k()4()c<c>0例1:右图是一张科学家所记录的草图。
草图描绘着一颗绕着太阳运行之彗星的轨迹,其中的A、B、C、D、E 五点是科学家观察到彗星所在的位置。
经过仔细的计算,这颗彗星所运行的轨迹是一条抛物线,太阳位于其焦点且其准线是一条水平线。
则根据这张草图,彗星在被观察到的五点A、B、C、D、E与太阳之距离的大小顺序为何?【练习题】右图为一抛物线的部分图形, A、B、C、D、E个点中有一为其焦点。
试判断何点是其焦点?例2:求满足下列各条件的抛物线方程式:(1)焦点 F (2,0),准线:2L x =- (2)焦点 F (0,3)-,准线:3L y =.【练习题】求满足下列各条件的抛物线方程式:(1) 焦点 F (1,0)-,准线:1L x = (2) 焦点 F (0,4),准线:4L y =-例3:求抛物线216y x =-的顶点、焦点、准线与正焦弦长。
抛物线姓名:___________ 班级:________________ 得分:________________知识点回顾:1、定义:把平面内与一个定点F 和一条定直线l (l 不经过点F )距离相等的点的轨迹叫做 ,点F 叫做抛物线的 ,直线l 叫做抛物线的 。
2、椭圆的简单几何性质3、抛物线焦点弦性质直线过抛物线px y 22=的焦点与抛物线交于()()2211,,,y x B y x A 两点(1)221221,4p y y p x x -== (2))(sin 2221的倾斜角为直线AB p p x x AB αα=++= (3)PFB FA 211=+ (4)以弦AB 为直径的圆与准线相切 考点一: 定义和标准方程[例1]设P 是抛物线y 2=4x 上的一个动点.(1) 求点P 到点A (-1,1) 的距离与点P 到直线x =-1的距离之和的最小值; (2) 若B (3,2),求 |PB |+|PF | 的最小值.练习1:已知抛物线的顶点在原点,对称轴是x 轴,抛物线上的点M (-3,m )到焦点的距离等于5,求抛物线的方程和m 的值.归纳:运用抛物线的定义解决此类问题,应灵活地进行抛物线上的点到焦点的距离与到准线距离的等价转化.“看到准线想到焦点,看到焦点想到准线”。
考点二: 抛物线性质[例2] (2013·四川高考)抛物线y 2=4x 的焦点到双曲线x 2-y 23=1的渐近线的距离是_____________.练习1:抛物线214y x =-的焦点坐标是( ). A 1016⎛⎫ ⎪⎝⎭, B 1016⎛⎫-⎪⎝⎭, C (01)-,D (10)-, 练习2:抛物线上一点到直线的距离最短的点的坐标是 ( )A (1,1)B .() C . D .(2,4)归纳(1)关键:利用抛物线方程确定及应用其焦点、准线等性质时,关键是将抛物线方程化成标准方程.(2)技巧:要结合图形分析,灵活运用平面几何的性质以图助解. 考点三: 抛物线与直线[例3] (2012·福建高考)如图,等边三角形OAB 的边长为83,且其三个顶点均在抛物线E :x 2=2py ( p >0)上. (1)求抛物线E 的方程;(2)设动直线l 与抛物线E 相切于点P ,与直线y =-1相交于点Q .证明以PQ 为直径的圆恒过y 轴上某定点.2x y =042=--y x 41,21)49,23(练习1:已知过点A (-4,0)的动直线l 与抛物线G :x 2=2py (p >0)相交于B ,C 两点.当直线l 的斜率是12时, =4 . (1)求抛物线G 的方程;(2)设线段BC 的中垂线在y 轴上的截距为b ,求b 的取值范围.课后练习:一、选择题(本大题共10小题,每小题5分,共50分) 1、如果抛物线y 2=ax 的准线是直线x =-1,那么它的焦点坐标为( )A .(1, 0)B .(2, 0)C .(3, 0)D .(-1, 0)2、圆心在抛物线y 2=2x 上,且与x 轴和该抛物线的准线都相切的一个圆的方程是 ( )A .x 2+ y 2-x -2 y -=0 B .x 2+ y 2+x -2 y +1=0 C .x 2+ y 2-x -2 y +1=0D .x 2+ y 2-x -2 y +=0 3、一抛物线形拱桥,当水面离桥顶2m 时,水面宽4m ,若水面下降1m ,则水面宽为( )A .mB . 2mC .4.5mD .9m4、平面内过点A (-2,0),且与直线x =2相切的动圆圆心的轨迹方程是( )A . y 2=-2xB . y 2=-4xC .y 2=-8xD .y 2=-16x5、抛物线的顶点在原点,对称轴是x 轴,抛物线上点(-5,m )到焦点距离是6,则抛物线的方程是 ( ) A . y 2=-2x B . y 2=-4x C . y 2=2x D . y 2=-4x 或y 2=-36x6、过抛物线y 2=4x 的焦点作直线,交抛物线于A(x 1, y 1) ,B(x 2, y 2)两点,如果x 1+ x 2=6,那么|AB|=( ) A .8B .10C .6D .47、把与抛物线y 2=4x 关于原点对称的曲线按向量a 平移,所得的曲线的方程是( )A .B .C .D .8、过点M (2,4)作与抛物线y 2=8x 只有一个公共点的直线l 有 ( ) A .0条 B .1条 C .2条 D .3条9、过抛物线y =ax 2(a >0)的焦点F 作一直线交抛物线于P 、Q 两点,若线段PF 与FQ 的长分别是p 、q ,则等于( ) A .2aB .C .4aD .414166)3,2(-=)2(4)3(2--=-x y )2(4)3(2+-=-x y )2(4)3(2--=+x y )2(4)3(2+-=+x y qp 11+a21a4二、解答题10、过抛物线E :x 2=2py (p >0)的焦点F 作斜率分别为k 1,k 2的两条不同直线l 1,l 2,且k 1+k 2=2,l 1与E 相交于点A ,B ,l 2与E 相交于点C ,D ,以AB ,CD 为直径的圆M ,圆N (M ,N 为圆心)的公共弦所在直线记为l .(1)若k 1>0,k 2>0,证明: ·<2p 2; (2)若点M 到直线l 的距离的最小值为755,求抛物线E 的方程.11、(2013·广东高考)已知抛物线C 的顶点为原点,其焦点F (0,c )(c >0)到直线l :x -y -2=0的距离为322,设P 为直线l 上的点,过点P 作抛物线C 的两条切线P A ,PB ,其中A ,B 为切点.(1)求抛物线C 的方程;(2)当点P (x 0,y 0)为直线l 上的定点时,求直线AB 的方程; (3)当点P 在直线l 上移动时,求|AF |·|BF |的最小值.12、已知直线y =-2上有一个动点Q ,过点Q 作直线l 1垂直于x 轴,动点P 在l 1上,且满足OP ⊥OQ (O 为坐标原点),记点P 的轨迹为C .(1)求曲线C 的方程;(2)若直线l 2是曲线C 的一条切线,当点(0,2)到直线l 2的距离最短时,求直线l 2的方程.。
高三抛物线的知识点归纳一、抛物线的定义及方程抛物线是二次函数的图像,它的一般方程可以表示为 y = ax^2 + bx+ c。
在这个方程中,a、b、c 是常数,其中 a 决定抛物线的开口方向和大小,b 影响抛物线沿着 x 轴的位置,而 c 则决定了抛物线与y 轴的交点。
二、抛物线的性质1. 开口方向:当 a > 0 时,抛物线开口向上;当 a < 0 时,抛物线开口向下。
2. 对称性:抛物线是轴对称图形,对称轴为直线 x = -b/(2a)。
3. 顶点:抛物线的最高点或最低点称为顶点,其坐标可以通过公式(-b/(2a), -Δ/(4a)) 计算得出,其中Δ = b^2 - 4ac 称为判别式。
4. 焦点和准线:对于开口向上或向下的抛物线,可以定义一个焦点和一条准线。
焦点位于距离顶点 a/(4a) 的位置,准线则是与抛物线对称轴平行且距离顶点 a/(2a) 的直线。
三、抛物线的应用1. 物理现象:在物理学中,抛物线常用于描述物体在重力作用下的抛射运动轨迹。
2. 工程建筑:在建筑设计中,抛物线形状常用于拱桥、穹顶等结构,以实现良好的力学性能。
3. 艺术设计:在艺术领域,抛物线因其优美的曲线被广泛应用于雕塑和装饰品的设计。
四、解题技巧1. 确定方程:根据题目条件确定抛物线的一般方程 y = ax^2 + bx + c。
2. 计算顶点:通过公式 (-b/(2a), -Δ/(4a)) 快速求出抛物线的顶点坐标。
3. 判断交点:通过代入 x 值或 y 值,可以求出抛物线与 x 轴或 y轴的交点。
4. 应用对称性:利用抛物线的对称性简化计算,特别是在求解与抛物线相关的最值问题时。
五、例题分析例1:已知抛物线 y = 2x^2 - 4x + 3,求其顶点坐标和对称轴方程。
解:首先计算判别式Δ = b^2 - 4ac = (-4)^2 - 4*2*3 = 16 - 24= -8。
由于Δ < 0,该抛物线与 x 轴无交点。
高考数学总复习(基础知识+高频考点+解题训练)抛物线[知识能否忆起]1.抛物线定义平面内与一个定点F 和一条定直线l (l 不经过点F )距离相等的点的轨迹叫做抛物线,点F 叫做抛物线的焦点,直线l 叫做抛物线的准线.2.抛物线的标准方程与几何性质标准方程y 2=2px (p >0) y 2=-2px (p >0)图形范围 x ≥0,y ∈Rx ≤0,y ∈R对称轴 x 轴顶点坐标 原点O (0,0)焦点坐标 ⎝ ⎛⎭⎪⎫p 2,0⎝ ⎛⎭⎪⎫-p 2,0 准线方程 x =-p 2x =p 2离心率e =1标准方程x 2=2py (p >0) x 2=-2py (p >0)图形范围 y ≥0,x ∈Ry ≤0,x ∈R对称轴 y 轴顶点坐标 原点O (0,0)焦点坐标 ⎝ ⎛⎭⎪⎫0,p 2 ⎝ ⎛⎭⎪⎫0,-p 2 准线方程y =-p 2y =p 2[小题能否全取]1.(教材习题改编)已知抛物线的焦点坐标是(0,-3),则抛物线的标准方程是( ) A .x 2=-12y B .x 2=12y C .y 2=-12xD .y 2=12x解析:选A ∵p2=3,∴p =6,∴x 2=-12y .2.(教材习题改编)抛物线y =ax 2的准线方程是y =2,则a 的值是( ) A.18 B .-18C .8D .-8解析:选B 抛物线的标准方程为x 2=1ay .则a <0且2=-14a ,得a =-18.3.已知倾斜角为60°的直线l 通过抛物线x 2=4y 的焦点,且与抛物线相交于A ,B 两点,则弦AB 的长为( )A .4B .6C .10D .16解析:选D 设点A (x 1,y 1),B (x 2,y 2),则依题意得焦点F (0,1),准线方程是y =-1,直线l :y =3x +1,由⎩⎨⎧y =3x +1,x 2=4y ,消去x 得y 2-14y +1=0,y 1+y 2=14,|AB |=|AF |+|BF |=(y 1+1)+(y 2+1)=(y 1+y 2)+2=16.4.(2012·郑州模拟)已知斜率为2的直线l 过抛物线y 2=ax (a >0)的焦点F ,且与y 轴相交于点A ,若△OAF (O 为坐标原点)的面积为4,则抛物线方程为________.解析:依题意得,|OF |=a 4,又直线l 的斜率为2,可知|AO |=2|OF |=a 2,△AOF 的面积等于12·|AO |·|OF |=a 216=4,则a 2=64.又a >0,所以a =8,该抛物线的方程是y 2=8x .答案:y 2=8x5.设抛物线y 2=8x 上一点P 到y 轴的距离是4,则点P 到该抛物线焦点的距离是________. 解析:其准线方程为x =-2,又由点P 到y 轴的距离为4,则P 点横坐标x P =4,由定义知|PF |=x P+p2=6. 答案:61.抛物线方程中,字母p 的几何意义是抛物线的焦点F 到准线的距离,p2等于焦点到抛物线顶点的距离,记牢对解题非常有帮助.2.用抛物线定义解决问题,体现了等价转换思想的应用.3.由y 2=mx (m ≠0)或x 2=my (m ≠0)求焦点坐标时,只需将x 或y 的系数除以4,再确定焦点位置即可.抛物线的定义及应用典题导入[例1] (1)(2011·辽宁高考)已知F 是拋物线y 2=x 的焦点,A ,B 是该拋物线上的两点,|AF |+|BF |=3,则线段AB 的中点到y 轴的距离为( )A.34 B .1 C.54D.74(2)(2012·曲阜师大附中质检)在抛物线C :y =2x 2上有一点P ,若它到点A (1,3)的距离与它到抛物线C 的焦点的距离之和最小,则点P 的坐标是( )A .(-2,1)B .(1,2)C .(2,1)D .(-1,2)[自主解答] (1)如图,由抛物线的定义知,|AM |+|BN |=|AF |+|BF |=3,|CD |=32,所以中点C 的横坐标为32-14=54. (2)由题知点A 在抛物线内部,根据抛物线定义,问题等价于求抛物线上一点P ,使得该点到点A 与到抛物线的准线的距离之和最小,显然点P 是直线x =1与抛物线的交点,故所求P 点的坐标是(1,2).[答案] (1)C (2)B由题悟法涉及抛物线上的点到焦点(准线)的距离问题,可优先考虑利用抛物线的定义转化为点到准线(焦点)的距离问题求解.以题试法1.(2012·安徽高考)过抛物线y 2=4x 的焦点F 的直线交该抛物线于A ,B 两点.若|AF |=3,则|BF |=________.解析:由题意知,抛物线的焦点F 的坐标为(1,0),又∵|AF |=3,由抛物线定义知,点A 到准线x =-1的距离为3,∴点A 的横坐标为2.将x =2代入y 2=4x 得y 2=8,由图知,y =22, ∴A (2,22),∴直线AF 的方程为y =22(x -1).又⎩⎨⎧y =22x -1,y 2=4x ,解得⎩⎪⎨⎪⎧x =12,y =-2,或⎩⎨⎧x =2,y =2 2.由图知,点B 的坐标为⎝ ⎛⎭⎪⎫12,-2, ∴|BF |=12-(-1)=32.答案:32抛物线的标准方程及几何性质典题导入[例2] (1)(2012·山东高考)已知双曲线C 1:x 2a 2-y 2b2=1(a >0,b >0)的离心率为2.若抛物线C 2:x 2=2py(p >0)的焦点到双曲线C 1的渐近线的距离为2,则抛物线C 2的方程为( )A .x 2=833yB .x 2=1633yC .x 2=8yD .x 2=16y(2)(2012·四川高考)已知抛物线关于x 轴对称,它的顶点在坐标原点O ,并且经过点M (2,y 0).若点M 到该抛物线焦点的距离为3,则|OM |=( )A .2 2B .2 3C .4D .2 5[自主解答] (1)∵双曲线C 1:x 2a 2-y 2b 2=1(a >0,b >0)的离心率为2,∴c a =a 2+b 2a=2,∴b =3a ,∴双曲线的渐近线方程为3x ±y =0,∴抛物线C 2:x 2=2py (p >0)的焦点⎝ ⎛⎭⎪⎫0,p 2到双曲线的渐近线的距离为⎪⎪⎪⎪⎪⎪3×0±p 22=2,∴p =8.∴所求的抛物线方程为x 2=16y .(2)依题意,设抛物线方程是y 2=2px (p >0),则有2+p2=3,得p =2,故抛物线方程是y 2=4x ,点M的坐标是(2,±22),|OM |=22+8=2 3.[答案] (1)D (2)B由题悟法1.求抛物线的方程一般是利用待定系数法,即求p 但要注意判断标准方程的形式.2.研究抛物线的几何性质时,一是注意定义转化应用;二是要结合图形分析,同时注意平面几何性质的应用.以题试法2.(2012·南京模拟)已知抛物线x 2=4y 的焦点为F ,准线与y 轴的交点为M ,N 为抛物线上的一点,且|NF |=32|MN |,则∠NMF =________.( ) 解析:过N 作准线的垂线,垂足为H ,则|NF |=|NH |=32|MN |,如图.∴cos ∠MNH =32, ∴∠MNH =π6,∴∠NMF =π6.答案:π6直线与抛物线的位置关系典题导入[例3] (2012·福建高考)如图,等边三角形OAB 的边长为83,且其三个顶点均在抛物线E :x 2=2py (p >0)上.(1)求抛物线E 的方程;(2)设动直线l 与抛物线E 相切于点P ,与直线y =-1相交于点Q .证明以PQ 为直径的圆恒过y 轴上某定点.[自主解答] (1)依题意,|OB |=83,∠BOy =30°.设B (x ,y ),则x =|OB |sin 30°=43,y =|OB |cos 30°=12. 因为点B (43,12)在x 2=2py 上,所以(43)2=2p ×12,解得p =2. 故抛物线E 的方程为x 2=4y . (2)证明:由(1)知y =14x 2,y ′=12x .设P (x 0,y 0),则x 0≠0,y 0=14x 20,且l 的方程为y -y 0=12x 0(x -x 0),即y =12x 0x -14x 20.由⎩⎪⎨⎪⎧y =12x 0x -14x 20,y =-1,得⎩⎪⎨⎪⎧x =x 20-42x 0,y =-1.所以Q 为⎝ ⎛⎭⎪⎫x 20-42x 0,-1.设M (0,y 1),令MP ·MQ =0对满足y 0=14x 20(x 0≠0)的x 0,y 0恒成立.由于MP =(x 0,y 0-y 1),MQ =⎝ ⎛⎭⎪⎫x 20-42x 0,-1-y 1,由MP ·MQ =0,得x 20-42-y 0-y 0y 1+y 1+y 21=0,即(y 21+y 1-2)+(1-y 1)y 0=0.(*)由于(*)式对满足y 0=14x 20(x 0≠0)的y 0恒成立,所以⎩⎪⎨⎪⎧1-y 1=0,y 21+y 1-2=0,解得y 1=1.故以PQ 为直径的圆恒过y 轴上的定点M (0,1).由题悟法1.设抛物线方程为y 2=2px (p >0),直线Ax +By +C =0,将直线方程与抛物线方程联立,消去x 得到关于y 的方程my 2+ny +q =0.(1)若m ≠0,当Δ>0时,直线与抛物线有两个公共点; 当Δ=0时,直线与抛物线只有一个公共点; 当Δ<0时,直线与抛物线没有公共点.(2)若m =0,直线与抛物线只有一个公共点,此时直线与抛物线的对称轴平行. 2.与焦点弦有关的常用结论.(以右图为依据) (1)y 1y 2=-p 2,x 1x 2=p 24.(2)|AB |=x 1+x 2+p =2psin 2θ(θ为AB 的倾斜角).(3)S △AOB =p 22sin θ(θ为AB 的倾斜角).(4)1|AF |+1|BF |为定值2p. (5)以AB 为直径的圆与准线相切. (6)以AF 或BF 为直径的圆与y 轴相切.(7)∠CFD =90°.以题试法3.(2012·泉州模拟)如图,点O 为坐标原点,直线l 经过抛物线C :y 2=4x 的焦点F . (1)若点O 到直线l 的距离为12,求直线l 的方程;(2)设点A 是直线l 与抛物线C 在第一象限的交点.点B 是以点F 为圆心,|FA |为半径的圆与x 轴的交点,试判断AB 与抛物线C 的位置关系,并给出证明.解:(1)抛物线的焦点F (1,0),当直线l 的斜率不存在时,即x =1不符合题意.当直线l 的斜率存在时,设直线l 的方程为:y =k (x -1),即kx -y -k =0. 所以,|-k |1+k 2=12,解得k =±33. 故直线l 的方程为:y =±33(x -1),即x ±3y -1=0. (2)直线AB 与抛物线相切,证明如下: 设A (x 0,y 0),则y 20=4x 0.因为|BF |=|AF |=x 0+1,所以B (-x 0,0). 所以直线AB 的方程为:y =y 02x 0(x +x 0), 整理得:x =2x 0yy 0-x 0①把方程①代入y 2=4x 得:y 0y 2-8x 0y +4x 0y 0=0,Δ=64x 20-16x 0y 20=64x 20-64x 20=0,所以直线AB 与抛物线相切.1.(2012·济南模拟)抛物线的焦点为椭圆x 24+y 29=1的下焦点,顶点在椭圆中心,则抛物线方程为( )A .x 2=-45y B .y 2=-45x C .x 2=-413yD .y 2=-413x解析:选A 由椭圆方程知,a 2=9,b 2=4,焦点在y 轴上,下焦点坐标为(0,-c ),其中c =a 2-b 2= 5.∴抛物线焦点坐标为(0,-5),∴抛物线方程为x 2=-45y .2.(2012·东北三校联考)若抛物线y 2=2px (p >0)上一点P 到焦点和抛物线的对称轴的距离分别为10和6,则p 的值为( )A .2B .18C .2或18D .4或16解析:选C 设P (x 0,y 0),则⎩⎪⎨⎪⎧x 0+p2=10,|y 0|=6,y 2=2px 0,∴36=2p ⎝⎛⎭⎪⎫10-p 2,即p 2-20p +36=0,解得p =2或18.3.(2013·大同模拟)已知抛物线y 2=2px (p >0)的准线与曲线x 2+y 2-6x -7=0相切,则p 的值为( )A .2B .1 C.12D.14解析:选A 注意到抛物线y 2=2px 的准线方程是x =-p2,曲线x 2+y 2-6x -7=0,即(x -3)2+y 2=16是圆心为(3,0),半径为4的圆.于是依题意有⎪⎪⎪⎪⎪⎪p 2+3=4.又p >0,因此有p2+3=4,解得p =2.4.(2012·郑州模拟)已知过抛物线y 2=6x 焦点的弦长为12,则此弦所在直线的倾斜角是( ) A.π6或5π6 B.π4或3π4 C.π3或2π3D.π2解析:选B 由焦点弦长公式|AB |=2p sin 2θ得6sin 2θ=12,所以sin θ=22,所以θ=π4或3π4. 5.(2012·唐山模拟)抛物线y 2=2px 的焦点为F ,点A 、B 、C 在此抛物线上,点A 坐标为(1,2).若点F 恰为△ABC 的重心,则直线BC 的方程为( )A .x +y =0B .x -y =0C .2x +y -1=0D .2x -y -1=0解析:选C ∵点A 在抛物线上,∴4=2p ,p =2,抛物线方程为y 2=4x ,焦点F (1,0) 设点B (x 1,y 1),点C (x 2,y 2),则有y 21=4x 1,①y 22=4x 2,②由①-②得(y 1-y 2)(y 1+y 2)=4(x 1-x 2)得k BC =y 1-y 2x 1-x 2=4y 1+y 2. 又∵y 1+y 2+23=0,∴y 1+y 2=-2,∴k BC =-2. 又∵x 1+x 2+13=1,∴x 1+x 2=2,∴BC 中点为(1,-1),则BC 所在直线方程为y +1=-2(x -1),即2x +y -1=0.6.(2013·湖北模拟)已知直线y =k (x -m )与抛物线y 2=2px (p >0)交于A 、B 两点,且OA ⊥OB ,OD ⊥AB 于D .若动点D 的坐标满足方程x 2+y 2-4x =0,则m =( )A .1B .2C .3D .4解析:选D 设点D (a ,b ),则由OD ⊥AB 于D ,得⎩⎪⎨⎪⎧b a =-1k ,b =k a -m ,则b =-km1+k2,a =-bk ;又动点D 的坐标满足方程x 2+y 2-4x =0,即a 2+b 2-4a =0,将a =-bk 代入上式,得b 2k 2+b 2+4bk =0,即bk 2+b +4k =0,-k 3m 1+k 2-km 1+k2+4k =0,又k ≠0,则(1+k 2)(4-m )=0,因此m =4.7.(2012·乌鲁木齐模拟)过抛物线y 2=4x 的焦点F 的直线交y 轴于点A ,抛物线上有一点B 满足OB ,=OA ,+OF , (O 为坐标原点),则△BOF 的面积是________.解析:由题可知F (1,0),可设过焦点F 的直线方程为y =k (x -1)(可知k 存在),则A (0,-k ),∴B (1,-k ),由点B 在抛物线上,得k 2=4,k =±2,即B (1,±2),S △BOF =12·|OF |·|y B |=12×1×2=1.答案:18.(2012·渭南模拟)已知抛物线C :y =14x 2,则过抛物线焦点F 且斜率为12的直线l 被抛物线截得的线段长为________.解析:由题意得l 的方程为y =12x +1,即x =2(y -1).代入抛物线方程得y =(y -1)2,即y 2-3y +1=0.设线段端点坐标为(x 1,y 1),(x 2,y 2),则线段长度为y 1+y 2+p =5.答案:59.(2012·广州模拟)已知直线y =k (x -2)(k >0)与抛物线y 2=8x 相交于A ,B 两点,F 为抛物线的焦点,若|FA |=2|FB |,则k 的值为________.解析:直线y =k (x -2)恰好经过抛物线y 2=8x 的焦点F (2,0),由⎩⎪⎨⎪⎧y 2=8x ,y =k x -2可得ky 2-8y -16k=0,因为|FA |=2|FB |,所以y A =-2y B ,则y A +y B =-2y B +y B =8k ,所以y B =-8k,y A ·y B =-16,所以-2y 2B =-16,即y B =±22,又k >0,故k =2 2.答案:2 210.已知过抛物线y 2=2px (p >0)的焦点,斜率为22的直线交抛物线于A (x 1,y 1),B (x 2,y 2)(x 1<x 1)两点,且|AB |=9.(1)求该抛物线的方程;(2)O 为坐标原点,C 为抛物线上一点,若OC =OA +λOB ,求λ的值. 解:(1)直线AB 的方程是y =22⎝ ⎛⎭⎪⎫x -p 2,与y 2=2px 联立,从而有4x 2-5px +p 2=0,所以x 1+x 2=5p 4.由抛物线定义得|AB |=x 1+x 2+p =9, 所以p =4,从而抛物线方程是y 2=8x .(2)由p =4,4x 2-5px +p 2=0可简化为x 2-5x +4=0,从而x 1=1,x 2=4,y 1=-22,y 2=42, 从而A (1,-22),B (4,42).设OC =(x 3,y 3)=(1,-22)+λ(4,42)=(4λ+1,42λ-22), 又y 23=8x 3,即[22(2λ-1)]2=8(4λ+1), 即(2λ-1)2=4λ+1, 解得λ=0或λ=2.11.如图,过抛物线y 2=4px (p >0)上一定点M (x 0,y 0)(y 0>0)作两条直线,分别交抛物线于A (x 1,y 1),B (x 2,y 2).(1)求该抛物线上纵坐标为4p 的点到点(p,0)的距离; (2)当MA 与MB 的斜率都存在,且y 1+y 2y 0=-2时,求MA 与MB 的斜率之和; (3)证明:直线AB 不可能平行于x 轴.解:(1)当y =4p 时,x =4p ,抛物线的准线方程为x =-p ,焦点为(p,0),抛物线上纵坐标为4p 的点到点(p,0)的距离,就是该点到焦点的距离,由抛物线的定义得,所求距离为4p -(-p )=5p .(2)设直线MA 的斜率为k MA ,MB 的斜率为k MB , 由y 21=4px 1,y 20=4px 0,得k MA =y 1-y 0x 1-x 0=4py 1+y 0, 同理k MB =4py 2+y 0, 又y 1+y 2y 0=-2,所以y 1+y 2=-2y 0,因为k MA +k MB =4p y 1+y 0+4p y 2+y 0=4p y 1+y 2+2y 0y 1+y 0y 2+y 0=0,所以k MA +k MB =0,故MA 与MB 的斜率之和为0.(3)证明:设直线AB 的斜率为k AB ,则k AB =y 2-y 1x 2-x 1=y 2-y 1y 224p -y 214p=4py 1+y 2,由(2)知y 1+y 2=-2y 0,所以k AB =-2p y 0,由于M (x 0,y 0)为定点,所以-2p y 0为定值且-2py 0≠0,故直线AB 不可能平行于x 轴.12.(2012·安徽模拟)已知椭圆C 1:x 24+y 2b 2=1(0<b <2)的离心率为32,抛物线C 2:x 2=2py (p >0)的焦点是椭圆的顶点.(1)求抛物线C 2的方程;(2)过点M (-1,0)的直线l 与抛物线C 2交于E ,F 两点,过E ,F 作抛物线C 2的切线l 1,l 2,当l 1⊥l 2时,求直线l 的方程.解:(1)∵椭圆C 1的长半轴长a =2,半焦距c =4-b 2.由e =c a =4-b 22=32得b 2=1,∴椭圆C 1的上顶点为(0,1),即抛物线C 2的焦点为(0,1), 故抛物线C 2的方程为x 2=4y .(2)由已知可得直线l 的斜率必存在,设直线l 的方程为y =k (x +1),E (x 1,y 1),F (x 2,y 2).由x 2=4y 得y =14x 2,∴y ′=12x .∴切线l 1,l 2的斜率分别为12x 1,12x 2.当l 1⊥l 2时,12x 1·12x 2=-1,即x 1x 2=-4.由⎩⎪⎨⎪⎧y =k x +1x 2=4y 得x 2-4kx -4k =0,∴Δ=(4k )2-4×(-4k )>0,解得k <-1或k >0.①且x 1x 2=-4k =-4,即k =1,满足①式,∴直线l 的方程为x -y +1=0.1.(2013·郑州模拟)如图,过抛物线y 2=2px (p >0)的焦点F 的直线l 交抛物线于点A 、B ,交其准线于点C ,若|BC |=2|BF |,且|AF |=3,则此抛物线的方程为( )A .y 2=9x B .y 2=6x C .y 2=3xD .y 2=3x解析:选C 过点B 作准线的垂线,垂足为B 1,记准线与x 轴的交点为F 1,则依题意得|BB 1||FF 1|=|BC ||CF |=23,所以|BB 1|=23|FF 1|=2p 3,由抛物线的定义得|BF |=|BB 1|=2p 3.过A ,B 作x 轴的垂线,垂足分别为D ,E ,由△BEF ∽△ADF 得23p 3=p -2p33-p ,解得p =32.所以此抛物线的方程是y 2=3x .2.(2012·安徽高考)过抛物线y 2=4x 的焦点F 的直线交该抛物线于A ,B 两点,O 为坐标原点.若|AF |=3,则△AOB 的面积为( )A.22 B. 2 C.322D .2 2解析:选C 由题意,抛物线y 2=4x 的焦点为F (1,0),准线方程为l :x =-1,可得A 点的横坐标为2,代入y 2=4x 得y 2=8,不妨设A (2,22),则直线AB 的方程为y =22(x -1),与y 2=4x 联立得2x 2-5x +2=0,可得B ⎝ ⎛⎭⎪⎫12,-2,所以S △AOB =S △AOF +S △BOF =12×1×|y A -y B |=322. 3.(2012·浙江高考)如图,在直角坐标系xOy 中,点P ⎝ ⎛⎭⎪⎫1,12到抛物线C :y 2=2px (p >0)的准线的距离为54.点M (t,1)是C 上的定点,A ,B 是C 上的两动点,且线段AB 被直线OM 平分.(1)求p ,t 的值;(2)求△ABP 面积的最大值. 解:(1)由题意知⎩⎪⎨⎪⎧2pt =1,1+p 2=54,得⎩⎪⎨⎪⎧p =12,t =1.(2)设A (x 1,y 1),B (x 2,y 2),线段AB 的中点为Q (m ,m ), 设直线AB 的斜率为k (k ≠0).由⎩⎪⎨⎪⎧y 21=x 1,y 22=x 2,得(y 1-y 2)(y 1+y 2)=x 1-x 2, 故k ·2m =1,所以直线AB 的方程为y -m =12m (x -m ),即x -2my +2m 2-m =0.由⎩⎪⎨⎪⎧x -2my +2m 2-m =0,y 2=x ,消去x ,整理得y 2-2my +2m 2-m =0,所以Δ=4m -4m 2>0,y 1+y 2=2m ,y 1·y 2=2m 2-m .从而|AB |= 1+1k2·|y 1-y 2|=1+4m 2·4m -4m 2.设点P 到直线AB 的距离为d ,则d =|1-2m +2m 2|1+4m 2,设△ABP 的面积为S , 则S =12|AB |·d =|1-2(m -m 2)|·m -m 2.由Δ=4m -4m 2>0,得0<m <1.令u =m -m 2,0<u ≤12,则S =u -2u 3,S ′(u )=1-6u 2.由S ′(u )=0,得u =66∈⎝ ⎛⎦⎥⎤0,12, 所以S (u )max =S ⎝⎛⎭⎪⎫66=69. 故△ABP 面积的最大值为69.1.(2012·北京高考)在直角坐标系xOy 中,直线l 过抛物线y 2=4x 的焦点F ,且与该抛物线相交于A ,B 两点,其中点A 在x 轴上方.若直线l 的倾斜角为60°,则△OAF 的面积为________.解析:直线l 的方程为y =3(x -1),即x =33y +1,代入抛物线方程得y 2-433y -4=0,解得y A =433+ 163+162=23(y B <0,舍去),故△OAF 的面积为12×1×23= 3.答案: 32.(2012·东城模拟)已知顶点在坐标原点,焦点在x 轴正半轴的抛物线上有一点A ⎝ ⎛⎭⎪⎫12,m ,A 点到抛物线焦点的距离为1.(1)求该抛物线的方程;(2)设M (x 0,y 0)为抛物线上的一个定点,过M 作抛物线的两条相互垂直的弦MP ,MQ ,求证:PQ 恒过定点(x 0+2,-y 0);(3)直线x +my +1=0与抛物线交于E ,F 两点,问在抛物线上是否存在点N ,使得△NEF 为以EF 为斜边的直角三角形?若有,求出该点存在时需满足的条件;若无,请说明理由.解:(1)由题意可设抛物线的方程为y 2=2px (p >0),则由抛物线的定义可得p 2+12=1,即p =1,所以该抛物线的方程为y 2=2x .(2)由题意知直线PQ 与x 轴不平行,设直线PQ 的方程为x =my +n ,代入y 2=2x 得y 2-2my -2n =0. 所以y 1+y 2=2m ,y 1y 2=-2n ,其中y 1,y 2分别是P ,Q 的纵坐标,x 1,x 2分别是P ,Q 的横坐标. 因为MP ⊥MQ ,所以k MP ·k MQ =-1. 即y 1-y 0x 1-x 0·y 2-y 0x 2-x 0=-1, 又由x 1=y 212,x 2=y 222,x 0=y 202,代入上式得2y 1+y 0·2y 2+y 0=-1,所以(y 1+y 0)(y 2+y 0)=-4. 即y 1y 2+(y 1+y 2)y 0+y 20+4=0,所以(-2n )+2my 0+2x 0+4=0,即n =my 0+x 0+2. 所以直线PQ 的方程为x =my +my 0+x 0+2, 所以直线PQ 恒过定点(x 0+2,-y 0).(3)假设存在点N (x 0,y 0),设E (x 1,y 1),F (x 2,y 2).由⎩⎪⎨⎪⎧y 2=2x ,x +my +1=0,消去x 得y 2+2my +2=0,则y 1+y 2=-2m ,y 1y 2=2,且(2m )2-8>0,即m 2>2.由于NE ⊥NF ,所以y 1-y 0x 1-x 0·y 2-y 0x 2-x 0=-1,又点E ,F ,N 在抛物线上,所以x 1=y 212,x 2=y 222,x 0=y 202,代入y 1-y 0x 1-x 0·y 2-y 0x 2-x 0=-1,得2y 1+y 0·2y 2+y 0=-1,即(y 1+y 0)(y 2+y 0)=-4,即y 1y 2+y 0(y 1+y 2)+y 20+4=0,将y 1+y 2=-2m ,y 1y 2=2代入并整理得y 20-2my 0+6=0,只要4m 2-24>0,即m 2>6,该方程即有实数解.所以只要m 2>6就存在满足条件的点N ,当m 2≤6时不存在满足条件的点N .。
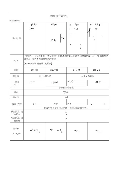
抛物线y 2 2 px y 2 2 px x 2 2 py x22py ( p0)( p0)( p0)( p0)y y yyl l lFOx O F x F O xO x Fl定义范围对称性焦点极点离心率准线方程极点到准线的距离焦点到准线的距离焦半径A( x1 , y1 )焦点弦长AB 平面内与一个定点 F 和一条定直线l的距离相等的点的轨迹叫做抛物线,点 F 叫做抛物线的焦点,直线 l 叫做抛物线的准线。
{ M MF =点 M到直线 l 的距离 }x 0, y R x 0, y R x R, y 0x R, y0对于 x 轴对称对于 y 轴对称(p,0)(p,0)(0,p)(0,p ) 2222焦点在对称轴上O (0,0)e=1pxp p p x y2y222准线与焦点位于极点双侧且到极点的距离相等。
p2ppAFp pAFp AF x1x1AF y1y1 2222( x1x2 ) p( y1y2 ) p( y1y2 )p ( x1x2 )pyA x1 , y1o FxB x2 , y2焦点弦AB 的几条性质以 AB 为直径的圆必与准线l相切A(x1, y1 ) 2 p 2 p若 AB 的倾斜角为若 AB 的倾斜角为,则 AB,则 ABB(x2 , y2 )sin 2cos2p22x1x2y1 y2p4切线方程11AF BF AB2AF BF AF ? BF AF ? BF py0 y p( x x0 )y0 y p( x x0 )x0 x p( y y0 )x0 x p( y y0 )一.直线与抛物线的地点关系直线,抛物线,,消 y 得:(1)当 k=0 时,直线 l 与抛物线的对称轴平行,有一个交点;(2)当 k≠ 0 时,>0,直线 l 与抛物线订交,两个不一样交点;=0,直线 l 与抛物线相切,一个切点;< 0,直线 l 与抛物线相离,无公共点。
(3)若直线与抛物线只有一个公共点, 则直线与抛物线必相切吗?(不必定)二.对于直线与抛物线的地点关系问题常用办理方法直线 l :y kx b抛物线, ( p0)①联立方程法:y kx bk2 x22(kb p)x b20y2 2 px设交点坐标为(,y1), B( x2 , y2 ) ,则有0, 以及 x1x2 , x1 x2,还可进一步求出A x1y1 y2kx1 b kx2 b k (x1x2 ) 2b,y1 y2( kx1b)(kx2b) k 2 x1 x2kb( x1x2 ) b2在波及弦长,中点,对称,面积等问题时,常用此法,比方1.订交弦 AB的弦长AB 1 k 2 x1x2 1 k 2(x1x2 )24x1x2 1 k 2a或1121 k 2AB1k 2 y1y21k 2( y1y2 ) 4 y1 y2ab. 中点M (x0, y0) , x0x1x2,y0y1y222②点差法:设交点坐标为 A( x1, y1 ) , B(x2 , y2 ) ,代入抛物线方程,得y12 2 px1y22 2 px2将两式相减,可得( y1y2 )( y1y2 ) 2 p(x1 x2 )y1y2 2 px1x2 y1 y2a.在波及斜率问题时,k AB 2 py1y2b.在涉及中点轨迹问题时,设线段 AB 的中点为 M ( x0 , y0 ) ,y1y2 2 p2p p ,x1x2y1 y2 2 y0y0即 k AB p ,y0同理,对于抛物线x 22(p0),若直线 l 与抛物线订交于A、, y0 ) py B 两点,点M ( x0是弦 AB 的中点,则有 k AB x1 x22x0x0 2 p 2 p p(注意能用这个公式的条件: 1)直线与抛物线有两个不一样的交点, 2)直线的斜率存在,且不等于零)抛物线练习及答案1、已知点 P 在抛物线 y 2 = 4x 上,那么点P 到点 Q ( 2,- 1)的距离与点P 到抛物线焦点距离之和获得最小值时,点P 的坐标为。
抛物线及其性质【考纲说明】1、掌握抛物线的简单几何性质,能运用性质解决与抛物线有关问题。
2、通过类比,找出抛物线与椭圆,双曲线的性质之间的区别与联系。
【知识梳理】1.抛物线定义:平面内到一定点F 和一条定直线l 的距离相等的点的轨迹称为抛物线. 2.抛物线四种标准方程的几何性质:图形参数p 几何意义 参数p 表示焦点到准线的距离,p 越大,开口越阔.开口方向 右左上下 标 准方 程 22(0)y px p => 22(0)y px p =-> 22(0)x py p =>22(0)x py p =->焦 点位 置 X 正X 负Y 正Y 负焦 点坐 标 (,0)2p (,0)2p -(0,)2p(0,)2p -准 线方 程2p x =-2p x =2p y =-2p y =围 0,x y R ≥∈0,x y R ≤∈0,y x R ≥∈0,y x R ≤∈对 称轴 X 轴X 轴Y 轴Y 轴顶 点坐 标 (0,0)离心率 1e =通 径 2p焦半径11(,)A x y 12p AF x =+12p AF x =-+12p AF y =+12p AF y =-+焦点弦长AB12()x x p ++ 12()x x p -++ 12()y y p ++ 12()y y p -++焦点弦长AB以AB 为直径的圆必与准线l 相切3.抛物线)0(22>=p px y 的几何性质:(1)范围 因为p>0,由方程可知x ≥0,所以抛物线在y 轴的右侧,当x 的值增大时,|y |也增大,说明抛物线向右上方和右下方无限延伸. (2)对称性:对称轴要看一次项,符号决定开口方向. (3)顶点(0,0),离心率:1=e ,焦点(,0)2p F ,准线2px -=,焦准距p . (4) 焦点弦:抛物线)0(22>=p px y 的焦点弦AB ,),(11y x A ,),(22y x B ,则p x x AB ++=21||. 弦长|AB|=x 1+x 2+p,当x 1=x 2时,通径最短为2p 。
抛物线专题复习•直线与抛物线的位置关系,消y得:1)当k=0 时,直线l 与抛物线的对称轴平行,有一个交点;(2)当k丰0时,△>0,直线l与抛物线相交,两个不同交点;△=0,直线I与抛物线相切,一个切点;△v0,直线I与抛物线相离,无公共点。
3)若直线与抛物线只有一个公共点, 则直线与抛物线必相切吗?(不一定).关于直线与抛物线的位置关系问题常用处理方法直线I : y kx b 抛物线,(p 0)联立方程法:y kx b 2 2 22k x 2(kb p)x b 0y 2px设交点坐标为A(x「y i) , B(x2,y2),则有0 ,以及为X2,%X2 ,还可进一步求出2 2y y2kx.( b kx2 b k(x1x2) 2b,y1 y2(kx1b)(kx2b) k X j X2kb(X j x2) b在涉及弦长,中点,对称,面积等问题时,常用此法,比如 相交弦AB 的弦长AB v 1 k 2|% x 2| 』k 2x 2)2 4x 1x 2 4l __k 2或 AB y 1 召 y i y 2抛物线练习1、 已知点P 在抛物线y 2 = 4x 上,那么点P 到点Q (2,— 1)的距离与点P 到抛物线焦点距离之和取得最小值时,点P 的坐标为 ___________2、 已知点P 是抛物线y 2 2x 上的一个动点,则点 P 到点(0,2)的距离与P 到该抛物线准线的距离之和的 最小值为 ___________23、 直线y x 3与抛物线y 4x 交于A, B 两点,过代B 两点向抛物线的准线作垂线,垂足分别为 P,Q ,则梯形APQB 的面积为 __________2 ULWo4、 设O 是坐标原点,F 是抛物线y 2 2px(p 0)的焦点,A 是抛物线上的一点,FA 与x 轴正向的夹角为60°, uuu 则OA 为 ___________5、 抛物线y 2 4x 的焦点为F ,准线为I ,经过F 且斜率为 3的直线与抛物线在 x 轴上方的部分相交于点 A ,1「2心1 y 2)2 4y 』2ki 2 a.5AK 丄l ,垂足为K ,则△ AKF 的面积是 ______________6、 已知抛物线C: y 2 8x 的焦点为F ,准线与x 轴的交点为K ,点A 在C 上且AK| J 2|AF |,贝U AFK的面积为 ___________2 27、 已知双曲线 —1,则以双曲线中心为焦点,以双曲线左焦点为顶点的抛物线方程为4 52&在平面直角坐标系 xoy 中,有一定点 A(2,1),若线段0A 的垂直平分线过抛物线 y 2 px( p 0)则该抛物线的方程是 ___________ 。
高三数学第一轮复习:抛物线的定义、性质及标准方程【本讲主要内容】抛物线的定义及相关概念、抛物线的标准方程、抛物线的几何性质【知识掌握】【知识点精析】1. 抛物线定义:平面内与一个定点和一条直线的距离相等的点的轨迹叫做抛物线,点叫做抛物线的焦点,直线叫做抛物线的准线,定点不在定直线上。
它与椭圆、双曲线的第二定义相仿,仅比值(离心率e)不同,当e=1时为抛物线,当0<e<1时为椭圆,当e>1时为双曲线。
2. 抛物线的标准方程有四种形式,参数的几何意义,是焦点到准线的距离,掌握不同形式方程的几何性质(如下表):其中为抛物线上任一点。
3. 对于抛物线上的点的坐标可设为,以简化运算。
4. 抛物线的焦点弦:设过抛物线的焦点的直线与抛物线交于,直线与的斜率分别为,直线的倾斜角为,则有,,,,,,。
说明:1. 求抛物线方程时,若由已知条件可知曲线是抛物线一般用待定系数法;若由已知条件可知曲线的动点的规律一般用轨迹法。
2. 凡涉及抛物线的弦长、弦的中点、弦的斜率问题时要注意利用韦达定理,能避免求交点坐标的复杂运算。
3. 解决焦点弦问题时,抛物线的定义有广泛的应用,而且还应注意焦点弦的几何性质。
【解题方法指导】例1. 已知抛物线的顶点在坐标原点,对称轴为轴,且与圆相交的公共弦长等于,求此抛物线的方程。
解析:设所求抛物线的方程为或设交点(y1>0)则,∴,代入得∴点在上,在上∴或,∴故所求抛物线方程为或。
例2. 设抛物线的焦点为,经过的直线交抛物线于两点,点在抛物线的准线上,且∥轴,证明直线经过原点。
解析:证法一:由题意知抛物线的焦点故可设过焦点的直线的方程为由,消去得设,则∵∥轴,且在准线上∴点坐标为于是直线的方程为要证明经过原点,只需证明,即证注意到知上式成立,故直线经过原点。
证法二:同上得。
又∵∥轴,且在准线上,∴点坐标为。
于是,知三点共线,从而直线经过原点。
证法三:如图,设轴与抛物线准线交于点,过作,是垂足则∥∥,连结交于点,则又根据抛物线的几何性质,∴因此点是的中点,即与原点重合,∴直线经过原点。
一. 直线与抛物线的位置关系 直线,抛物线,,消y 得:(1)当k=0时,直线l 与抛物线的对称轴平行,有一个交点; (2)当k ≠0时,Δ>0,直线l 与抛物线相交,两个不同交点; Δ=0, 直线l 与抛物线相切,一个切点; Δ<0,直线l 与抛物线相离,无公共点。
(3)若直线与抛物线只有一个公共点,则直线与抛物线必相切吗?(不一定)二. 关于直线与抛物线的位置关系问题常用处理方法 直线l :b kx y += 抛物线,)0( p① 联立方程法:⎩⎨⎧=+=pxy bkx y 22⇒0)(2222=+-+b x p kb x k 设交点坐标为),(11y x A ,),(22y x B ,则有0 ∆,以及2121,x x x x +,还可进一步求出bx x k b kx b kx y y 2)(212121++=+++=+,2212122121)())((b x x kb x x k b kx b kx y y +++=++=在涉及弦长,中点,对称,面积等问题时,常用此法,比如 1. 相交弦AB 的弦长2122122124)(11x x x x k x x k AB -++=-+=ak ∆+=21 或 2122122124)(1111y y y y k y y k AB -++=-+=ak ∆+=21 b. 中点),(00y x M , 2210x x x +=, 2210y y y += ② 点差法:设交点坐标为),(11y x A ,),(22y x B ,代入抛物线方程,得1212px y = 2222px y =将两式相减,可得)(2))((212121x x p y y y y -=+-2121212y y px x y y +=--a. 在涉及斜率问题时,212y y pk AB +=b. 在涉及中点轨迹问题时,设线段AB 的中点为),(00y x M ,021*******y py p y y p x x y y ==+=--, 即0y p k AB =, 同理,对于抛物线)0(22≠=p py x ,若直线l 与抛物线相交于B A 、两点,点),(00y x M 是弦AB 的中点,则有px p x p x x k AB 0021222==+=(注意能用这个公式的条件:1)直线与抛物线有两个不同的交点,2)直线的斜率存在,且不等于零)抛物线练习及答案1、已知点P 在抛物线y 2 = 4x 上,那么点P 到点Q (2,-1)的距离与点P 到抛物线焦点距离之和取得最小值时,点P 的坐标为 。
抛物线重难点复习一.知识点总结2.,,C F p M C 焦抛物线的焦点为为是准距上的点min ;.2pMF OF MF MF p ===(1)(2)若与对称轴垂直,则2000(,)2(0)23p M x y y px p MF x =>=±+±若是抛物线上的点则() 2000(,)224p P x y x py PF y =±=±+若是抛物线上的(点,则) (5).()(90)1cos s ()1co p MF MF pp or MF p MF MF θθθθ≥≤-+==≤ 若与抛物线的为则夹角,对称轴1)2MF MF MF 以为直径的圆与坐标轴相切(的中点到坐标轴的距离为(6)1122(,)(,),.F l A x y B x y l k θ3.过焦点的直线交抛物线于点、,记直线的斜率为倾斜角为221222:2,(),sin 2sin AOB p p C y px AB x x p S θθ∆==++==(1)若抛物线则221222:2,()cos 2cos AOB p p C x py AB y y p S θθ∆==++==(2)若抛物线则, 222222121212124:2,,;:2,,44p p C y px y y p x x C x py x x p y y ==-===-=()若抛物线则若抛物线则112(3)2();p AF BF p+=通焦点弦的最径小值为 (5)以AB 为直径的圆与准线相切12MN AB ⎛⎫=⎪⎝⎭(6)以CD 为直径的圆与AB 相切与焦点F1.已知抛物线22(0)y px p =>上横坐标为 3 的点到其焦点的距离为 4,则p =________. 【答案】2【解析】抛物线y 2=2px (p >0, ∵抛物线y 2=2px (p >04,∴p=2.故答案为2.2.已知F 是抛物线y 2=2x 的焦点,A ,B 是该抛物线上的两点,|AF |+|BF |=11,则线段AB 的中点到y 轴的距离为( ) A. 3 B. 4 C. 5 D. 7 【答案】C 【解析】∵F 是抛物线y 2=2x 的焦点∴F (12,0) ,准线方程x =−12, 设A (x 1,y 1),B (x 2,y 2)∴|AF |+|BF |=x 1+1+x 2+1=11x 1+x 2=10,∴线段AB 的中点横坐标为5∴线段AB 5,所以B 选项是正确的.3.已知抛物线C :的焦点为F ,()00A x y ,是C 上一点,则0x =( )A. 2B. 2±C. 4D. 4± 【答案】D【解析】28x y =,如图,由抛物线的几何意义,可知0022AF Al y y ===+,所以02y =, 所以04x =±,故选D 。
自主梳理1.抛物线的概念平面内到一个定点F 和一条定直线l (F 不在l 上)的距离________的点的轨迹叫做抛物线.点F 叫做抛物线的________,直线l 叫做抛物线的________.2.抛物线的标准方程与几何性质标准方程y 2=2px (p >0) y 2=-2px (p >0) x 2=2py (p >0) x 2=-2py (p >0) p 的几何意义:焦点F 到准线l 的距离图形顶点 O (0,0)对称轴 y =0x =0焦点 F (p2,0) F (-p2,0)F (0,p 2)F (0,-p2)离心率 e =1准线 方程 x =-p 2x =p 2 y =-p 2y =p 2 范围 x ≥0, y ∈R x ≤0, y ∈R y ≥0, x ∈R y ≤0, x ∈R 开口 方向向右向左向上向下自我检测1.抛物线y 2=8x 的焦点到准线的距离是________.2.若抛物线y 2=2px 的焦点与椭圆x 26+y 22=1的右焦点重合,则p 的值为________.3.设抛物线的顶点在原点,准线方程为x =-2,则抛物线的方程是________.4.设F 为抛物线y 2=4x 的焦点,A 、B 、C 为该抛物线上三点,若F A →+FB →+FC →=0,则|F A →|+|FB →|+|FC →|=________.5.已知抛物线方程为y 2=2px (p >0),过该抛物线焦点F 且不与x 轴垂直的直线AB 交抛物线于A 、B 两点,过点A 、点B 分别作AM 、BN 垂直于抛物线的准线,分别交准线于M 、N 两点,那么∠MFN =________.学生姓名 教师姓名班主任 日期时间段年级课时教学内容 抛物线复习教学目标 1.掌握抛物线的定义、几何图形和标准方程,知道它们的简单几何性质. 2.理解数形结合的思想. 重点 同上 难点同上探究点一抛物线的定义及应用例1已知抛物线y2=2x的焦点是F,点P是抛物线上的动点,又有点A(3,2),求P A +PF的最小值,并求出取最小值时P点的坐标.变式迁移1已知点P在抛物线y2=4x上,那么点P到点Q(2,-1)的距离与点P到抛物线焦点距离之和取得最小值时,点P的坐标为________.探究点二求抛物线的标准方程例2已知抛物线的顶点在原点,焦点在y轴上,抛物线上一点M(m,-3)到焦点的距离为5,求m的值、抛物线方程和准线方程.变式迁移2 根据下列条件求抛物线的标准方程:(1)抛物线的焦点F 是双曲线16x 2-9y 2=144的左顶点; (2)过点P (2,-4).探究点三 抛物线的几何性质例3 过抛物线y 2=2px 的焦点F 的直线和抛物线相交于A ,B 两点,如图所示.(1)若A ,B 的纵坐标分别为y 1,y 2,求证:y 1y 2=-p 2;(2)若直线AO 与抛物线的准线相交于点C ,求证:BC ∥x 轴.变式迁移3 已知AB 是抛物线y 2=2px (p >0)的焦点弦,F 为抛物线的焦点,A (x 1,y 1),B (x 2,y 2).求证:(1)x 1x 2=p 24;(2)1AF +1BF为定值.一、填空题1.已知抛物线C :y 2=4x 的焦点为F ,直线y =2x -4与C 交于A ,B 两点,则cos ∠AFB 等于________.2.将两个顶点在抛物线y 2=2px (p >0)上,另一个顶点是此抛物线焦点的正三角形个数记为n ,则n =________.3.已知抛物线y 2=2px ,以过焦点的弦为直径的圆与抛物线准线的位置关系是________.4.抛物线y 2=x 上到其准线和顶点距离相等的点的坐标为________.5.设O 为坐标原点,F 为抛物线y 2=4x 的焦点,A 为抛物线上一点,若OA →·AF →=-4,则点A 的坐标为________.6.设圆C 位于抛物线y 2=2x 与直线x =3所围成的封闭区域(包含边界)内,则圆C 的半径能取到的最大值为________.7.已知A 、B 是抛物线x 2=4y 上的两点,线段AB 的中点为M (2,2),则AB =________.8.设抛物线y 2=2px (p >0)的焦点为F ,点A (0,2).若线段F A 的中点B 在抛物线上,则B 到该抛物线准线的距离为________.二、解答题9.已知顶点在原点,焦点在x 轴上的抛物线截直线y =2x +1所得的弦长为15,求抛物线方程.10.已知抛物线C:x2=8y.AB是抛物线C的动弦,且AB过F(0,2),分别以A、B为切点作轨迹C的切线,设两切线交点为Q,证明:AQ⊥BQ.轨迹方程自主梳理1.曲线的方程与方程的曲线如果曲线C 上点的坐标(x ,y )都是方程f (x ,y )=0的解,且以方程f (x ,y )=0的解(x ,y )为坐标的点都在曲线C 上,那么,方程f (x ,y )=0叫做曲线C 的方程.曲线C 叫做方程f (x ,y )=0的曲线.2.求曲线方程的一般方法(五步法)求曲线(图形)的方程,一般有下面几个步骤:(1)建立适当的坐标系,用有序实数对(x ,y )表示曲线上任意一点M 的坐标; (2)写出适合条件p 的点M 的集合P ={M |p (M )}; (3)用坐标表示条件p (M ),列出方程f (x ,y )=0; (4)化方程f (x ,y )=0为最简形式;(5)说明以化简后的方程的解为坐标的点都在曲线上.3.求曲线方程的常用方法:(1)直接法;(2)定义法;(3)代入法;(4)参数法.自我检测1.已知动点P 在曲线2x 2-y =0上移动,则点A (0,-1)与点P 连线中点的轨迹方程为______________.2.一动圆与圆O :x 2+y 2=1外切,而与圆C :x 2+y 2-6x +8=0内切,那么动圆的圆心P 的轨迹是__________________________________________________________________.3.已知A (0,7)、B (0,-7)、C (12,2),以C 为一个焦点作过A 、B 的椭圆,椭圆的另一个焦点F 的轨迹方程是______________________.4.若M 、N 为两个定点且MN =6,动点P 满足PM →·PN →=0,则P 点的轨迹方程为________.5.若曲线C 1:x 2+y 2-2x =0与曲线C 2:y (y -mx -m )=0有四个不同的交点,则实数m 的取值范围是__________________.探究点一 直接法求轨迹方程例1 动点P 与两定点A (a,0),B (-a,0)连线的斜率的乘积为k ,试求点P 的轨迹方程,并讨论轨迹是什么曲线.变式迁移1 已知两点M (-2,0)、N (2,0),点P 为坐标平面内的动点,满足|MN →||MP →|+MN →·NP →=0,则动点P (x ,y )的轨迹方程为______________.探究点二 定义法求轨迹方程例2 已知两个定圆O 1和O 2,它们的半径分别是1和2,且O 1O 2=4.动圆M 与圆O 1内切,又与圆O 2外切,建立适当的坐标系,求动圆圆心M 的轨迹方程,并说明轨迹是何种曲线.变式迁移2 在△ABC 中,A 为动点,B 、C 为定点,B ⎝⎛⎭⎫-a 2,0,C ⎝⎛⎭⎫a2,0,且满足条件sin C -sin B =12sin A ,则动点A 的轨迹方程为____________________________________.探究点三 相关点法(代入法)求轨迹方程例3 如图所示,从双曲线x 2-y 2=1上一点Q 引直线x +y =2的垂线,垂足为N . 求线段QN 的中点P 的轨迹方程.变式迁移3 已知长为1+2的线段AB 的两个端点A 、B 分别在x 轴、y 轴上滑动,P是AB 上一点,且AP →=22PB →.求点P 的轨迹C 的方程.一、填空题1.已知椭圆的焦点是F 1、F 2,P 是椭圆的一个动点,如果M 是线段F 1P 的中点,则动点M 的轨迹是_________________________________________________________________.2.已知A 、B 是两个定点,且AB =3,CB -CA =2,则点C 的轨迹方程为______________.3.长为3的线段AB 的端点A 、B 分别在x 轴、y 轴上移动,AC →=2CB →,则点C 的轨迹方程为____________.4.如图,圆O :x 2+y 2=16,A (-2,0),B (2,0)为两个定点.直线l 是圆O 的一条切线,若经过A 、B 两点的抛物线以直线l 为准线,则抛物线焦点所在的轨迹是________.5.P 是椭圆x 216+y 29=1上的动点,作PD ⊥y 轴,D 为垂足,则PD 中点的轨迹方程为____________.6.已知两定点A (-2,0),B (1,0),如果动点P 满足P A =2PB ,则点P 的轨迹所包围的图形的面积等于______.7.已知△ABC 的顶点B (0,0),C (5,0),AB 边上的中线长CD =3,则顶点A 的轨迹方程为______________.8.平面上有三点A (-2,y ),B ⎝⎛⎭⎫0,y 2,C (x ,y ),若AB →⊥BC →,则动点C 的轨迹方程为__________.二、解答题9.已知抛物线y2=4px (p>0),O为顶点,A,B为抛物线上的两动点,且满足OA⊥OB,如果OM⊥AB于点M,求点M的轨迹方程.10.已知椭圆C的中心为平面直角坐标系xOy的原点,焦点在x轴上,它的一个顶点到两个焦点的距离分别是7和1.(1)求椭圆C的方程;(2)若P为椭圆C上的动点,M为过P且垂直于x轴的直线上的一点,OPOM=λ,求点M 的轨迹方程,并说明轨迹是什么曲线.。
高三抛物线的知识点一、概念介绍抛物线是解析几何中的一种曲线,它具有特殊的对称性和独特的性质。
具体而言,抛物线是一种由平面上一动点P和定点F (焦点)以及定直线d(准线)所确定的曲线。
在抛物线上,任意点P到焦点F的距离等于该点到准线d的距离。
二、一般方程抛物线的一般方程可以表示为:y = ax^2 + bx + c,其中a、b、c是常数,且a ≠ 0。
这是抛物线的标准形式,它描述了不同抛物线的形状和位置。
三、顶点坐标对于抛物线的一般方程y = ax^2 + bx + c,其中a ≠ 0,抛物线的顶点坐标可以通过以下公式计算得到:顶点的横坐标 x = -b / (2a)顶点的纵坐标 y = (4ac - b^2) / (4a)四、对称性质抛物线具有对称性,即抛物线的焦点F关于抛物线的准线d对称,抛物线上的任意一点P与准线d之间的距离等于点P的对称点P'与准线d之间的距离。
五、焦点与准线的关系在抛物线上,焦点F的横坐标等于准线d与抛物线的顶点的横坐标的平均值。
即焦点的横坐标 x_F = (2a^2 - b) / (4a)六、抛物线的方向抛物线的开口方向由a的值所决定。
当a > 0时,抛物线开口向上;当a < 0时,抛物线开口向下。
七、焦距和准线长度的关系在抛物线上,焦距等于准线长度的绝对值。
即焦距的长度等于|4a|。
八、抛物线的性质总结1. 抛物线是关于y轴对称的;2. 焦点F在抛物线的对称轴上,对称轴与准线d垂直;3. 抛物线的拱度由参数a的绝对值决定,|a|越小则拱度越大,反之越小;4. 抛物线与x轴的交点称为抛物线的零点。
九、高三学习抛物线的重要性抛物线是高三数学课程的重要内容之一,它在解析几何、函数与方程等领域发挥着重要作用。
学习抛物线的知识点有以下几个重要的作用:1. 拓展思维:抛物线的独特形状和性质需要学生用几何的思维去理解和分析,培养了学生的空间想象能力和逻辑推理能力。
第八节抛物线基础测试题
1、抛物线定义
2、抛物线的标准方程与几何性质
1、抛物线28y x =-的准线方程是() A. 116x =
B. 116y =
C. 132y =
D. 132
x = 2、已知抛物线的焦点坐标是(0,3)-,则抛物线的标准方程是() A. 212x y =- B. 212x y = C. 212y x =- D. 212y x =
3、抛物线24x y =上一点A 的纵坐标为4,则点A 与抛物线焦点的距离为()
A. 2
B. 3
C. 4
D. 5 4、在平面直角坐标系xOy 中,已知抛物线关于x 轴对称,顶点在原点O ,且过点(2,4)P ,则该抛物线的方程是_________.
5、设抛物线28y x =,过焦点F 的直线交抛物线于,A B 两点,过AB 中点M 作x 轴平行线交y 轴于N ,若2MN =,则AB =_________. 1、已知抛物线22y x =的焦点是F ,点P 是抛物线上的动点,又有点
(3,2)A .
(1)求PA PF +最小值,并求出取最小值时P 点的坐标; (2)求点P 到点1
(,1)2B -的距离与点P 到直线12
x =-的距离之和的最小值.
2、已知抛物线22
=的焦点是F,点P是抛物线上的动点,又有点
y x
+的最小值及A,抛物线的准线是l,点P到l的距离为d,求PA d
(3,3)
此时P点的坐标.
3、已知抛物线的顶点在原点,对称轴是x轴,抛物线上的点(3,)
-
M m 到焦点的距离为5,求抛物线的方程和m的值.
4设抛物线2(0)
=≠的准线与直线1
y mx m
x=的距离为3,求抛物线的方程.
5、已知抛物线2
=>过点(1,2)
C y px p
:2(0)
A-.
(1)求抛物线C的方程,并求其准线方程;
(2)是否存在平行于OA(O为坐标原点)的直线l,使得直线l与抛物
线C有公共点,且直线OA与l l的方程;若不存在,说明理由.
6、已知动圆过定点(1,0),且与直线1
x=-相切.
(1)求动圆的圆心轨迹C的方程;
(2)是否存在直线l,使l过点(1,0)并与轨迹C交于,P Q两点,且满足OP OQ
⋅=若存在,求出直线l的方程;若不存在,说明理由.
1、抛物线28
=的焦点到准线的距离是()
y x
A. 1
B. 2
C. 4
D. 8
2、已知抛物线22(0)
=>,过其焦点且斜率为1的直线交抛物线y px p
于,A B两点,若线段AB的中点的纵坐标为2,则该抛物线的准线方程为()
A .1x = B. 1x =- C. 2x = D. 2x =- 3、已知过抛物线24y x =的焦点F 的直线交该抛物线于,A
B 两点,
2AF =,则BF =_________.
4、以椭圆22
1139
x y +=的左焦点为焦点的抛物线的标准方程是()
A.
2y = B. 2y =- C. 28y x = D. 28y x =-
5、已知抛物线22(0)y px p =>的焦点为F ,点11,12233(),(,),(,)P x y P x y P x y 在抛物线上,且2132x x x =+,则有()
A. 123FP FP FP +=
B. 222
123FP FP FP += C. 2132FP FP FP =+ D. 2
213FP FP FP =⋅ 6、已知点P 是抛物线2y x =的一个动点,则点P 到点(0,2)的距离与点
P 到该抛物线准线的距离之和的最小值为()
9
2。