引伸计使用步骤
- 格式:doc
- 大小:26.50 KB
- 文档页数:1
金属拉伸蠕变及持久试验操作规程1 执行标准1.1 试验人员必须经过相关专业知识及操作技能的培训并取得主管机构的资格证书,凡签发检验报告者应取得力学性能试验Ⅱ级或者Ⅱ级以上资格证书。
1.2 试验人员应严格按GB/T2039-1997中的规定操作试验机。
2 检验条件2.1试验机在使用范围内(5%~100%)力值相对误差应不大于±1.0%;示值相对变动度应不大于1.0%,试验机上下夹头拉杆之间的试验力同轴度应不超过15%,试验机应由计量部门定期进行检定。
2.2 蠕变变形测量仪器的最小分度值应不大于1um,误差一般应不大于总蠕变伸长的±1.0%。
2.3 测温热电偶应符合JJG141、JJG351或JJG368中I级热电偶要求。
温度补偿系统应使热电偶冷端温度保持恒定,允许偏差在0.5℃之内。
温度测量仪器的分辨率应在0.5℃之内,误差应不大于±1℃。
温度控制机加热装置应保证在试验期间的温度符合标准规定的要求。
加热炉均温区一般不小于试样计算长度的1.5倍。
2.4 试验室温一般保持在10℃~35℃之内;试验室应远离或隔离震源,室内严防震动。
3 试验方法3.1 试验前应对试样表面及尺寸进行检查,试样表面不应有划伤或缺陷。
测量试样截面尺寸的量具的最小分度值应不大于0.01mm。
3.2 计算长度等于或小于50mm的试样,一般应在两端各固定一支热电偶,计算长度大于50mm的试样,应在两端及中部各断定一支热电偶。
对于缺口试样,应有一支热电偶固定于缺口处。
热电偶工作端应紧贴试样表面,并应防止炉壁热辐射。
3.3 对于蠕变试验,应使用双面变形测量装置,引伸计的结构和装卡应能真实反映试样轴线方向的伸长,并应避免变形读数收室温变化和气流的影响。
3.4 试样在加热炉内不应受到非轴向力的作用。
3.5 升温前,可对试样施加初始力,此力值应不大于总试验力的10%,且应力不超过10N/M㎡。
3.6 将试样加热至规定温度的时间一般为2h~8h,温度保持时间在1h~24h。
二、屈服强度σ0.2的测定一、概述金属材料的屈服点(屈服强度)是工程实际中广泛应用的一个重要强度性能指标。
对于没有明显屈服现象的金属材料,通常固定以产生0.2%残余应变时的应力(称为规定残余伸长应力)作为这类材料的屈服点,故又称为名义屈服极限、屈服强度等,用σ0.2表示。
二、实验目的:1.学会测定无明显屈服阶段材料的名义屈服极限的原理和方法;2.测定45钢的规定残余伸长应力σ0.2;3.学习试验机和相关仪器的操作使用。
三、实验仪器,材料:电子万能试验机,引伸计,游标卡尺,拉伸试样四、实验原理国标GB228-87《金属拉伸试验方法》规定,σ0.2表征试样卸除拉伸力后,其标距部分的残余伸长达到规定的原始标距长度的0.2%时的应力,简称为规定残余伸长应力。
表达式为:σr0.2=F r0.2A0⁄式中,F r0.2为规定产生0.2%的残余伸长力,A0为试样平行长度部分的原始横截面面积。
金属材料规定残余伸长应力σ0.2和屈服点一样,表征材料开始塑性变形时的应力。
其测试方法可分为图解法和引伸计(卸力)法。
1、图解法测σ0.2时,需要借助试验机上的自动绘图装置做出载荷F与伸长△L的关系曲线图。
如图1所示。
为了确保其测量精度,要求力轴每毫米所代表的应力一般不大于10N/mm2 ,曲线的高度应使F r出于力轴量程的1/2以上。
伸长放大倍数的选择应使图中的OC段的长度不小于5mm。
然后,在绘出的F-△L曲线图上,自弹性直线段与伸长轴的交点O起,在伸长轴上截取一相应于规定非比例伸长的OC段,即OC=L r×K×0.2%=KL rεr其中L r为图1 图解法测定σ0.2引伸计标距,K为引伸计放大倍数,εr为残余伸长应变,即等于0.2%。
然后过C点做弹性直线段的平行线CA交曲线于A点,则A点对应的拉力F r即为所测规定残余伸长相对应的F r0.2。
根据F r0.2可计算出规定残余伸长应力σ0.2。
此法是一次加载后,即可求出σ0.2,但要求有高精度的自动测绘设备,例如电子万能试验机(力传感器、位移传感器及记录绘图装置等)才能保证其测量精度要求。
引伸计应变范围美标检定引伸计应变范围美标检定引伸计是一种用于测量物体应变的传感器,它广泛应用于工程领域和科学研究中。
引伸计的应变范围是指它能够测量的应变的极限范围。
美标检定是对引伸计应变范围的测试和评估。
本文将深入探讨引伸计应变范围美标检定的内容,帮助读者更全面了解和理解这个主题。
1. 引言引伸计是一种高精度测量工具,能够准确测量物体的应变情况。
它通过测量金属电阻应变片上的电阻值变化来确定应变量。
引伸计的应变范围是指它所能应对和测量的应变的范围。
在不同的应用场景中,引伸计的应变范围需求会有所不同。
2. 引伸计应变范围的评估为了评估引伸计的应变范围,需要进行美标检定。
美标检定是一种标准化的检测方法,通过对引伸计施加不同程度的应变,来确定它的应变范围。
在美国,ASTM标准规定了引伸计应变范围的评估方法。
3. 美标检定的步骤美标检定引伸计的步骤一般包括以下几个方面:3.1 准备工作在进行美标检定之前,需要对引伸计进行准备工作。
要确认引伸计的型号和规格。
要检查引伸计的外观是否完好,是否有损坏或变形。
要进行灵敏度校准,确保引伸计的测量精度。
3.2 施加应变在进行美标检定时,需要对引伸计施加不同程度的应变。
可以使用机械应力、热应力或化学应力等方法来产生应变。
在施加应变时,需根据所测量的应变范围,逐步增加应变程度,并记录下每个应变点的数据。
3.3 数据处理与分析完成应变施加后,需要进行数据处理与分析。
可以使用计算机软件将数据进行图表展示,并进行曲线拟合和趋势分析。
通过对数据的处理与分析,可以得到引伸计的应变范围。
4. 引伸计应变范围的评估指标在进行美标检定时,需要根据引伸计的具体应用需求,评估引伸计的应变范围是否符合要求。
评估指标可以包括线性范围、非线性范围、灵敏度和稳定性等。
4.1 线性范围引伸计的线性范围是指引伸计的输出信号与应变之间呈线性关系的应变范围。
在线性范围之内,引伸计的测量结果与实际应变值具有良好的匹配度。
建筑工程常用钢材的伸长率试验和弯曲试验的方法一、钢筋伸长率试验(一)试验依据(1)《钢及钢产品力学性能试验取样位置和试样制备》(GB/T2975—1998)。
(2)《金属材料室温拉伸试验方法》(GB/T228—2002)。
(3)《金属材料弯曲试验方法》(GB/T232—1999)。
(二)一般规定(1)同一截面尺寸和同一炉号组成的钢筋分批验收时,每批质量不大于60t。
(2)钢筋应有出厂证明书或试验报告单。
验收时应抽样做机械性能试验,包括拉伸试验和冷弯试验两个项目。
两个项目中如有一个项目不合格,该批钢筋即为不合格品。
(3)钢筋在使用中如有脆断、焊接性能不良或机械性能显著不正常时,应进行化学成分分析,或其他专项试验。
(4)取样方法和结果评定规定,自每批钢筋中任意抽取两根,于每根距端部50mm处各取一套试样(两根试件),在每套试样中取一根做拉伸试验,另一根做冷弯试验。
在拉伸试验的两根试件中,如其中一根试件的屈服强度、抗拉强度和伸长率三个指标中有一个达不到标准中规定的数值,应再抽取双倍(4根)钢筋,制取双倍(4根)试件重做试验,如仍有一根试件的一个指标达不到标准要求,则不论这个指标在第一次试验中是否达到指标要求,拉伸试验项目也不合格。
在冷弯试验中,如有一根试件不符合标准要求,应同样抽取双倍钢筋,制成双倍试件重做试验,如仍有一根试件不符合标准要求,冷弯试验项目即为不合格。
(5)试验一般在10〜35°C的室温范围内进行。
对温度要求严格的试验,试验温度应为(23±5)C。
(三)拉伸试验1.试验目的测定钢材的力学性能,评定钢材质量。
2.主要仪器设备(1)试验机。
应按照《拉力试验机的检验》(GB/T16825—1997)进行检验,并应为I级或优于I级准确度。
(2)引伸计。
其准确度应符合《单轴试验引伸计的标定》(GB/T12160—2002)的要求。
(3)试样尺寸的量具。
按截面尺寸不同,选用不同精度的量具。
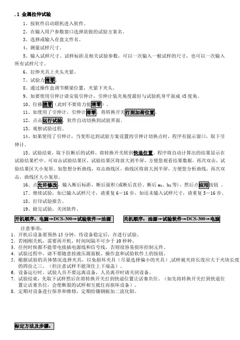
.1 金属拉伸试验1、按软件启动联机进入软件。
2、在输入用户参数窗口选择欲做的试验方案名。
3、选择或输入存盘文件名。
4、测量试样尺寸。
5、输入试样尺寸、试样标距及相关试验参数,可以一次输入一根试样的尺寸,也可以一次输入所有试样尺寸。
6、拉伸夹具上夹头夹紧。
78、通过操作盒调节横梁位置,夹紧下夹头。
9、如要使用引伸计请安装引伸计,引伸计装夹角度最好与试验机身平面成45度角。
10111213、观察试验过程。
14、如果使用了引伸计,当变形达到试验方案设置的引伸计切换点时,程序有提示窗口,取下引伸计。
15、试验结束,取下拉断后的试样,将转换开关转到快退位置。
程序将自动计算出的结果显示在试验结果栏中。
可双击试验结果区,试验结果区将放大到半屏,方便您观看结果数据,再次双击,试验结果区大小复原。
如您想分析曲线,双击曲线区,曲线区将放大到半屏,方便您分析曲线,再次双击,曲线区大小复原。
16(或断后直径、断后a u、b u等)。
17、继续试验,如已输入试样尺寸,请重复6-16步,如还未输入试样尺寸,请重复5-16步。
18、打印试验报告。
19、做完试验,关闭软件。
注意事项:1.开机后设备要预热15分钟,待设备稳定后,在进行试验。
2.若刚刚关机,需要再开机,时间间隔不可少于10秒种。
3.任何时候都不能带电拔插电源线和信号线,否则很容易损坏控制元件。
4.试验过程中,请不要随意按液压源面板、操作盒和试验软件上的按钮。
5.根据试验的具体情况选择夹具,以免损坏夹具(尽量选择偏小的夹具),试样被夹持长度应大于夹块长度的四份之三。
(但注意试样不能顶住上下端盖)。
6.设备运行时,试验人员不要远离设备,人员离开时请关闭设备。
7.试验结束,先取下试样然后在将转换开关打到快退位置让活塞负位。
(如先将转换开关打到快退位置让活塞负位,会使断裂的试样相互抵住而损坏设备)。
8.定期对设备进行保养和维修,定期给镶钢板加二流化钼。
ZWICK万能材料试验机操作步骤1、依顺序启动计算机、开启设备电源。
2、静候数秒,以待机器系统检测待TestControl的上下等按钮的指示灯熄灭后,打开TestXpertⅡ软件。
3、输入用户ID及密码。
4、单击“打开”将会出现如下图所示,显示所有程序5、双击所选程序6、单击“确定”,进入测试界面7、打开控制面板上的ON按钮,以使主机与程序相连8、点击软件中的“起始位置”图标或遥控器上的“LE”使横梁恢复到设定值。
9、依次点击试样序列,在“试样ID”框中输入试样编号、试样厚度、试样宽度。
待所有试样信息输入后,开始试验。
10、将试样的平行段(肩膀以内位置)靠紧到对中装置,并保证试样垂直,夹紧上夹具。
11、点击“力清零”图标,以使力值清零12、用夹具夹持试样另一端夹紧下夹具。
13、在程序里点击“开始”或点击遥控手柄上的“START”开始测试。
14、试样断裂后,打开夹具,取下试样。
程序自动计算测试结果并作出图表。
15、取出试样16、点击“起始位置”图标以使夹具恢复到设定位置(或自动恢复到设定值),开始下一次测试17、所有试验结束后,点击文件“另存为”输入计算机保存文件名(依据时间、班别、序列号等),另存为*.zs2格式的文件。
18、试验结束后,依次退出试验程序,关闭计算机、试验机稳压器电源。
19、清理试验机。
注意事项:a. 进入测试程序,在按“LE”按钮使横梁移动到初始位置前请确认当前家具间距与软件下部现实的“LE”值是否相符。
b. 如果当前试验不需要引伸计,要在回到“LE”位置之前要将引伸计臂卸下。
c. 试样被夹持部分必须不少于夹面长度的2/3.d. 根据试样平行部分宽度调整对中装置。
Zwick电子拉伸试验机维护规程1、每班试验结束后对设备周围环境进行清扫,对设备外表面进行清洁,对夹具表面用干布清洁,并用毛刷清除夹具内的铁屑。
2、每月检查丝杠情况,如果丝杆粘黏的灰尘较多或表面已经没有附着黄油,请用干布清理整个丝杠(清理时调整衡量位置),然后均匀的涂抹一层黄油。
塑料管材、管件及型材引伸计的工作原理与操作步骤引伸计是用来测量试件线伸缩变形的仪器。
它一般由三个基本部分组成,即感受变形部分;传递和放大部分;显示部分。
引伸计的种类很多,在拉力机上常有的有大变形引伸计(测试橡胶类产品)和小变形引伸计(金属引伸计)这两种。
一、产品简介引伸计是用来测量试件线伸缩变形的仪器。
它一般由三个基本部分组成,即感受变形部分;传递和放大部分;显示部分。
引伸计的种类很多,在拉力机上常有的有大变形引伸计(测试橡胶类产品)和小变形引伸计(金属引伸计)这两种。
二、构造原理引伸计由装有一个千分表和一套利用球铰作为支点组成的杠杆机构而构成。
用手握住球铰引伸计,将试样装入标距叉中,用尖头螺钉卡紧试样,使上、下标距叉与试样联成一体。
在拉力作用下,试样伸长ΔL。
在试样变形过程中,其上标距叉不发生转动,而下标距叉由于球铰的作用转动了一微小角度。
球铰中心至千分表测杆轴线的距离等于球铰中心至试样轴线距离的两倍。
所以,千分表的变形读数为试样轴线在标距内伸长的两倍。
由于千分表的放大倍数为1000,故该引伸计的放大倍数为2000。
也就是球铰式引伸计千分表长针走动一格时,试样伸长了1/2000mm。
三、操作步骤1、根据所测量试样尺寸的实际需要,调整引伸计标距。
使引伸计的标距等于所测量试样要求的标距。
2、将试样安装在万能试验机的上、下夹头中。
进行材料的弹性模量测试时,可对试样施加一定的初载荷F0(相应于弹性变形载荷的5%~10%)。
然后把引伸计小心地装在试样上,检查调整引伸计与试样的接触松紧是否适宜,表盘指针转动是否灵活。
3、确认测试系统安装正确后,便可进行正式试验。
四、注意事项1)引伸计安装在试样上时,应尽可能地使仪表的纵向对称平面与试样轴线处在同一平面内,不得使标距叉发生明显的左右倾斜。
2)试样的实际变形,绝对不允许超出引伸计的量程,否则引伸计就会损坏。
弹性拉伸实验报告实验名称:弹性拉伸实验实验目的:通过对不同材料的弹性拉伸实验,了解材料的弹性特性,并探究拉伸过程中的力学关系。
实验器材:1. 弹簧引伸计:用于测量拉伸材料的伸长量。
2. 不同材料的样品:如钢丝、橡胶、塑料等。
3. 测力计:用于测量拉伸材料的拉力。
实验原理:拉伸过程是指对材料施加拉力,使其受到拉伸形变的过程。
当外力作用在材料上时,材料内部的分子间力发生破坏,分子重新排列并形成新的结构。
在拉伸过程中,有两个重要的力学参数需要关注,即应力和应变。
应力(σ)是指单位面积上受到的内力,通常用强度(F)除以断面积(A)来表示。
应力可以分为拉伸应力和压缩应力两种形式,拉伸应力即拉力作用下的应力。
应变(ε)是指材料在受到外力作用后产生的变形量与初始长度的比值。
应变可以分为线性应变和剪切应变两种形式,线性应变即拉伸或压缩引起的形变。
实验步骤:1. 准备不同材料的样品,并测量其初始长度和横截面积。
2. 将样品固定在拉伸实验机械上,并调整合适的拉力。
3. 开始施加拉力,同时使用弹簧引伸计测量拉伸材料的伸长量。
4. 记录拉力和伸长量的数据,并画出拉力-伸长量曲线。
5. 计算得出材料的应力和应变,并绘制应力-应变曲线。
6. 根据应力-应变曲线的斜率确定材料的弹性模量。
实验结果与讨论:根据实验数据,我们可以得到拉力-伸长量曲线和应力-应变曲线。
拉力-伸长量曲线可以反映材料的强度和韧性,通常包括弹性区、屈服点和断裂点。
应力-应变曲线可以反映材料的应变能力和弹性模量。
不同材料的拉力-伸长量曲线可能会有所不同。
例如,钢丝通常具有较高的屈服点和断裂点,表明其具有较高的强度和韧性。
橡胶通常具有较低的屈服点和断裂点,表明其具有较低的强度和韧性。
塑料通常具有介于钢丝和橡胶之间的特性。
通过应力-应变曲线可以计算出材料的弹性模量,即材料在弹性变形范围内的刚度。
弹性模量越高,表示材料越难被拉伸而发生可逆形变,具有较高的弹性特性。
金属拉伸实验报告记录————————————————————————————————作者:————————————————————————————————日期:金属拉伸实验报告【实验目的】1、测定低碳钢的屈服强度R Eh 、R eL及R e 、抗拉强度R m、断后伸长率A和断面收缩率Z。
2、测定铸铁的抗拉强度R m和断后伸长率A。
3、观察并分析两种材料在拉伸过程中的各种现象(包括屈服、强化、冷作硬化和颈缩等现象),并绘制拉伸图。
4、比较低碳钢(塑性材料)与铸铁(脆性材料)拉伸机械性能的特点。
【实验设备和器材】1、电子万能试验机WD-200B型2、游标卡尺3、电子引伸计【实验原理概述】为了便于比较实验结果,按国家标准 GB228—76中的有关规定,实验材料要按上述标准做成比例试件,即:圆形截面试件: L0 =10d(长试件)式中: L--试件的初始计算长度(即试件的标距);--试件的初始截面面积;d--试件在标距内的初始直径实验室里使用的金属拉伸试件通常制成标准圆形截面试件,如图1所示图1拉伸试件将试样安装在试验机的夹头中,然后开动试验机,使试样受到缓慢增加的拉力(应根据材料性能和试验目的确定拉伸速度),直到拉断为止,并利用试验机的自动绘图装置绘出材料的拉伸图(图2-2所示)。
应当指出,试验机自动绘图装置绘出的拉伸变形ΔL主要是整个试样(不只是标距部分)的伸长,还包括机器的弹性变形和试样在夹头中的滑动等因素。
由于试样开始受力时,头部在夹头内的滑动较大,故绘出的拉伸图最初一段是曲线。
1、低碳钢(典型的塑性材料)当拉力较小时,试样伸长量与力成正比增加,保持直线关系,拉力超过F P 后拉伸曲线将由直变曲。
保持直线关系的最大拉力就是材料比例极限的力值F P。
在F P的上方附近有一点是F c,若拉力小于F c而卸载时,卸载后试样立刻恢复原状,若拉力大于F c后再卸载,则试件只能部分恢复,保留的残余变形即为塑性变形,因而F c是代表材料弹性极限的力值。
非比例延伸强度的检测方法非比例延伸强度是指材料在拉伸过程中,当应变超过一定值后,其应力与应变之间的关系不再遵循胡克定律的强度指标。
检测非比例延伸强度的方法有很多种,本文将介绍其中常用的几种方法。
下面是本店铺为大家精心编写的4篇《非比例延伸强度的检测方法》,供大家借鉴与参考,希望对大家有所帮助。
《非比例延伸强度的检测方法》篇1一、引伸计法引伸计法是一种常用的检测非比例延伸强度的方法。
该方法通过测量材料在拉伸过程中的应变和应力,从而计算出非比例延伸强度。
引伸计法的优点在于测试结果准确,可靠性高,适用于各种不同类型的材料。
具体测试步骤如下:1. 准备试样:首先需要制备标准试样,试样的长度、宽度和厚度都需要满足标准要求。
2. 安装试样:将试样装入引伸计中,并调整引伸计的夹具,使试样受到均匀的拉力。
3. 测量应变:通过引伸计的传感器测量试样的应变。
4. 测量应力:通过引伸计的力传感器测量试样所受的拉力。
5. 计算非比例延伸强度:根据测量得到的应变和应力数据,计算出试样的非比例延伸强度。
二、万能试验机法万能试验机法是一种常用的检测非比例延伸强度的方法。
该方法通过使用万能试验机对材料进行拉伸试验,从而测量材料的非比例延伸强度。
万能试验机法的优点在于测试结果准确,可靠性高,适用于各种不同类型的材料。
具体测试步骤如下:1. 准备试样:首先需要制备标准试样,试样的长度、宽度和厚度都需要满足标准要求。
2. 安装试样:将试样装入万能试验机中,并调整试验机的夹具,使试样受到均匀的拉力。
3. 测量应变:通过万能试验机的传感器测量试样的应变。
4. 测量应力:通过万能试验机的力传感器测量试样所受的拉力。
5. 计算非比例延伸强度:根据测量得到的应变和应力数据,计算出试样的非比例延伸强度。
三、激光测距法激光测距法是一种常用的检测非比例延伸强度的方法。
该方法通过使用激光测距仪对材料进行拉伸试验,从而测量材料的非比例延伸强度。
激光测距法的优点在于测试结果准确,可靠性高,适用于各种不同类型的材料。
仪器名称万能试验机仪器功能弯曲试验文件编号仪器型号GP-TS2000S/50N 厂商高品版本壹、仪器说明一、仪器结构说明核准审核制作日期仪器名称万能试验机仪器功能弯曲试验文件编号仪器型号GP-TS2000S/50N 厂商高品版本二、手控盒使用说明:指示手控盒与计算机的连接状态。
灯亮表示已经连接。
指示试验状态,灯闪动表示正在试验。
位移速度选择按扭,数字表示位移速度,单位mm/min。
可设置值的位移速度选择按钮。
(高中低速度值在MaxTest软件中设置)(切换速度时数码管会提示当前选择的位移速度值(显示半秒))切换到移动横梁(活塞)状态。
向上移动横梁(活塞)。
数码显示管,显示位移,与MaxTest软件中的位移显示同步。
精确到一位小数。
指示引伸计使用状态,灯亮表示正在使用引伸计。
指示移动横梁(活塞)状态,灯闪动表示正在控制移动横梁(活塞)。
试验开始按扭。
试验停止按扭。
横梁(活塞)复位按钮。
向下移动横梁(活塞)取下引伸计。
位移清零。
变形清零。
负荷清零。
MAXPAD-B手控盒标签。
核准审核制作日期仪器名称万能试验机仪器功能弯曲试验文件编号仪器型号GP-TS2000S/50N 厂商高品版本三、仪器功能接口说明:1 控制端口2 传感器端口3 预留4 预留核准审核制作日期仪器名称万能试验机仪器功能弯曲试验文件编号仪器型号GP-TS2000S/50N 厂商高品版本貳、仪器安装一、电源条件:请依本机铭牌标示配置正确电源220VAC。
危险:输入电压误差范围应在±10% 以内且保证机台应正确接地,防止机台漏电造成伤害.二、运行环境要求:1.室温10~35℃范围内;2.相对湿度≤80%;3.远离电磁干扰及明显震源;4.电压波动为额定电压的±10%以内。
三、本机放置注意地面之平坦,安装时请使用水平仪调整机器水平,水平度为0.2/1000。
仪器名称万能试验机仪器功能弯曲试验文件编号仪器型号GP-TS2000S/50N 厂商高品版本叁、操作规范一、准备试样1.依据试验标准制作试样;2.根据试样选择不同的夹具。
金属拉伸实验报告【实验目的】1、测定低碳钢的屈服强度R Eh 、R eL及R e 、抗拉强度R m、断后伸长率A和断面收缩率Z。
2、测定铸铁的抗拉强度R m和断后伸长率A。
3、观察并分析两种材料在拉伸过程中的各种现象(包括屈服、强化、冷作硬化和颈缩等现象),并绘制拉伸图。
4、比较低碳钢(塑性材料)与铸铁(脆性材料)拉伸机械性能的特点。
【实验设备和器材】1、电子万能试验机WD-200B型2、游标卡尺3、电子引伸计【实验原理概述】为了便于比较实验结果,按国家标准 GB228—76中的有关规定,实验材料要按上述标准做成比例试件,即:圆形截面试件: L0 =10d(长试件)式中: L——试件的初始计算长度(即试件的标距);--试件的初始截面面积;d-—试件在标距内的初始直径实验室里使用的金属拉伸试件通常制成标准圆形截面试件,如图1所示图1拉伸试件将试样安装在试验机的夹头中,然后开动试验机,使试样受到缓慢增加的拉力(应根据材料性能和试验目的确定拉伸速度),直到拉断为止,并利用试验机的自动绘图装置绘出材料的拉伸图(图2-2所示)。
应当指出,试验机自动绘图装置绘出的拉伸变形ΔL主要是整个试样(不只是标距部分)的伸长,还包括机器的弹性变形和试样在夹头中的滑动等因素。
由于试样开始受力时,头部在夹头(a)低碳钢拉伸曲线图(b)铸铁拉伸曲线图图2-2 由试验机绘图装置绘出的拉伸曲线图内的滑动较大,故绘出的拉伸图最初一段是曲线。
1、低碳钢(典型的塑性材料)当拉力较小时,试样伸长量与力成正比增加,保持直线关系,拉力超过F P 后拉伸曲线将由直变曲.保持直线关系的最大拉力就是材料比例极限的力值F P。
在F P的上方附近有一点是F c,若拉力小于F c而卸载时,卸载后试样立刻恢复原状,若拉力大于F c后再卸载,则试件只能部分恢复,保留的残余变形即为塑性变形,因而F c是代表材料弹性极限的力值。
当拉力增加到一定程度时,试验机的示力指针(主动针)开始摆动或停止不动,拉伸图上出现锯齿状或平台,这说明此时试样所受的拉力几乎不变但变形却在继续,这种现象称为材料的屈服。
AG-X⽤户培训资料AG-X⽤户培训资料注意:以下资料仅供参考,如果与随机说明书有冲突,以随机说明书为准。
⽤户在使⽤本机器前应接受相关的培训,并且仔细阅读说明书。
培训项⽬:⼀、安全注意事项⼆、维护与保养三、机器操作四、软件使⽤五、引伸计使⽤⼀、安全注意事项1、在操作本系统时要确保⼿、头部与⾝体的其他部分远离⼗字头移动的试验空间,否则将的导致严重的伤害或死亡。
2、不能触碰试验机控制单元的内部,否则将有被电击的危险。
3、不要在丝杠防护罩打开时进⾏试验。
在丝杠润滑保养时要避免头发、⾐服碎布、⼿指等进⼊丝杠。
4、在试验期间要保证⾝体及脸部远离样品,当样品破断时飞溅的碎⽚有可能伤害眼睛或⾝体的其它部分。
如果要对这样的样品进⾏测试时,要使⽤安全装置或其它防护措施。
5、为了防⽌电击,要确保试验机可靠的接地。
(接地电阻要⼩于100 )。
6、在载荷传感器没有连接时,不要移动⼗字头。
否则将可能导致损坏机架或夹具。
7、使载荷传感器过载或冲击碰撞将造成传感器的损坏。
要始终保证⼗字头的限位开关设定在有效的位置,否则将导致夹具与载荷传感器碰撞造成损坏。
8、在连接输⼊电源之前确认试验机电源开关在关闭状态,检查供电电源的电压符合机器的规格(规格请见机器的操作⼿册)。
9、如果要移动、吊装机器,请阅读机器的操作⼿册。
10、长期试验时,注意本系统的连续运转时间限制在10⼩时以内。
11、不要使⽤带有病毒的U盘。
12、必需保证机器不能进⽔或受潮。
请保证机器所在环境符合要求。
13、如果更换部件时,需要将相关的连接线拔下,⼀定保证在试验机电源关闭的情况下进⾏。
⼆、维护与保养1. 丝杠的维护要定期对两侧丝杠的油嘴使⽤注油枪注油。
油脂名称:NLGI No.2 通⽤润滑脂 (壳牌No. 2)(每6个⽉注油⼀次)图 6.1 丝杠的维护2. 控制盒的保养[操作键]⽤微湿的软布轻轻擦拭控制键。
[LED 显⽰部分]⽤⼲软布或沾点⼄醇的软布轻轻擦拭LED 。
防水卷材延伸率使用引伸计的计算《防水卷材延伸率使用引伸计的计算》1. 前言在建筑行业中,防水卷材是一种常用的材料,用于防止建筑物内部受到雨水的侵害。
而防水卷材的性能参数之一就是延伸率,它对材料的延展性能有很大的影响。
本文将深入探讨防水卷材延伸率的计算方法,以及使用引伸计进行测试的步骤和注意事项。
2. 防水卷材延伸率的定义防水卷材的延伸率是指材料在受力作用下发生变形的程度,通常用百分比表示。
它是衡量材料延展性能的重要指标,同时也是评价防水卷材质量的重要依据之一。
3. 计算方法要计算防水卷材的延伸率,可以使用引伸计进行测试。
引伸计是一种专门用于测量材料延展性能的仪器,通过施加拉力并测量变形量来计算延伸率。
在进行测试时,首先要选择合适的测试样品,并将其固定在引伸计的夹具上。
然后逐渐施加拉力,使样品发生变形,同时记录拉力和变形量的数据。
最后根据测试数据利用引伸率公式进行计算,得到防水卷材的延伸率。
4. 注意事项在使用引伸计进行测试时,需要注意以下几个方面:- 选择合适的测试参数,包括施加拉力的速度、测量的时间间隔等,以确保测试结果的准确性。
- 确保测试样品的尺寸和形状符合标准要求,避免因为样品不合格而影响测试结果的准确性。
- 在测试过程中要及时记录数据,并对测试过程中出现的异常情况进行记录和分析,以便及时处理和修正。
5. 个人观点作为一名建筑材料工程师,我认为防水卷材的延伸率是评价其质量优劣的重要指标之一。
通过使用引伸计进行测试,可以全面、深入地了解材料的延展性能,为选择和使用防水卷材提供重要参考依据。
测试结果也可以帮助生产厂家改进产品质量,提高产品的性能和可靠性。
6. 总结通过本文的介绍,我们了解了防水卷材延伸率的计算方法,以及使用引伸计进行测试的步骤和注意事项。
防水卷材的延伸率对其质量有重要影响,通过测试可以全面、深入地了解材料的延展性能。
希望本文能够对您有所帮助。
以上就是本文对防水卷材延伸率的使用引伸计的计算的全面介绍和解析。