围堰拆除爆破工程
- 格式:docx
- 大小:649.34 KB
- 文档页数:19
爆破工程消耗量定额(GYD-102-2008)宣贯辅导讲座第十讲围堰拆除爆破工程吴新霞、刘美山、张正宇1 围堰拆除爆破工程简介《工程爆破名词术语》[1]中定义“围堰是一种用于维护修建水工建筑的基坑,保证施工能在干地上顺利进行的临时性挡水建筑物。
在完成工程的施工导流任务后,如果对永久性建筑物的运行有妨碍还需进行拆除。
”由土或石料填筑的围堰一般采用机械设备或人工挖掘或扒缺口冲渣拆除,而对于混凝土、岩石等有一定强度的围堰目前大多采用爆破法拆除。
1.1 围堰的分类围堰常用于水利工程和港口工程,按围堰的填筑材料性质分,需采用爆破法拆除的围堰主要有以下几类:(1)混凝土围堰,如:三峡三期上游碾压混凝土围堰、沙溪口二期上游混凝土围堰、岩滩碾压混凝土围堰等。
图1 三峡三期上游碾压混凝土围堰拆除爆破(2)预留岩坎:如大朝山水电站尾水洞出口围堰、小湾水电站导流洞围堰、溪洛渡水电站导流洞围堰、构皮滩水电站导流洞围堰、白莲河抽水蓄能电站引水洞围堰等。
预留岩坎运行期为安全度汛,一般在岩坎的顶部修筑了混凝土挡墙,拦截超标准洪水。
还有的在上部修筑浆砌块石挡墙,如彭水水电站导流洞上游围堰。
图2 小湾水电站导流洞上游围堰拆除爆破(3)塑性混凝土心墙土石围堰:如葛洲坝大江围堰、三峡二期及三期下游围堰等。
图3三峡工程二期上游围堰防渗墙拆除爆破按围堰内施工建筑物的种类分:(1)导流洞围堰:如溪洛渡,小湾,构皮滩等工程的导流洞围堰。
图4 构皮滩水电站导流洞围堰拆除爆破(2)引水洞或尾水洞:如大朝山尾水洞出口围堰,白莲河抽水蓄能电站进(出)口围堰等。
图5 大朝山水电站尾水洞出口围堰拆除爆破(3)主河床围堰:如葛洲坝大江,三峡二期及三期下游,构皮滩下游混凝土围堰等;图6 葛洲坝大江围堰拆除爆破(4)船坞码头围堰:如黄岛、马峙、2458工程等船坞围堰。
图7 马峙船坞围堰拆除爆破1.2 围堰拆除爆破工程分级管理正在执行的国家标准《爆破安全规程》(GB6722-2003)规定“硐室爆破工程、大型深孔爆破工程、拆除爆破工程以及复杂环境岩土爆破工程,应进行分级管理。
围堰预留岩坎水下爆破拆除施工工法围堰预留岩坎水下爆破拆除施工工法一、前言围堰预留岩坎水下爆破拆除施工工法是一种用于水下岩石拆除的有效工法。
本文将介绍该工法的特点、适应范围、工艺原理、施工工艺、劳动组织、机具设备、质量控制、安全措施、经济技术分析,并提供一个工程实例。
二、工法特点1. 该工法可以在水下进行,适用于水下岩石拆除,避免了水下工程的困难。
2. 通过围堰预留岩坎,能够实现在水下进行爆破作业,提高了施工效率。
3. 采取的爆破方式科学合理,能够有效控制岩石破碎程度,降低施工风险。
4. 工法灵活可调,可以根据具体情况进行调整,适应不同的工程要求。
三、适应范围该工法适用于水下岩石拆除的工程,如桥梁基础阻水墙、水工建筑物的修复、坝基的清淤等等。
四、工艺原理该工法的核心原理是通过构建围堰,在水下形成封闭空间,然后进行爆破拆除。
施工工法与实际工程之间的联系紧密,具体采取以下技术措施:1. 根据岩石特性和爆破参数的要求,制定合理的围堰设计方案。
2. 在施工过程中加强围堰的监测和维护,确保其完整性和稳定性。
3. 采用合适的爆破药剂和装药方式,实现爆破作业的控制性和安全性。
4. 结合水下环境特点,采取合适的施工方式和设备,提高施工效率。
五、施工工艺1. 施工准备阶段:包括对工程进行现场勘察、制定岩石拆除方案、确定围堰参数等。
2. 围堰施工阶段:根据设计方案搭建围堰的框架结构,安装围堰的密封装置。
3. 围堰预留岩坎施工阶段:在围堰内部根据设计要求,预留待拆岩坎的位置。
4. 水下爆破拆除阶段:根据爆破设计参数,进行爆破装药和起爆作业,实现岩石的拆除。
5. 围堰撤除阶段:当岩石拆除完成后,拆除围堰并进行必要的清理工作。
六、劳动组织施工时需组织专业爆破团队、潜水员、工程监理等人员,明确每个人员的职责,保证施工的顺利进行。
七、机具设备1. 围堰施工所需:焊接设备、潜水打捞设备等。
2. 爆破拆除所需:爆破药剂、装药工具、起爆装置等。
围堰拆除方案1. 背景围堰是一种常见的水利工程设施,用于防止水流的侵蚀和固定土壤。
然而,随着时间的推移,一些围堰可能会出现老化、损坏或者不再需要的情况,此时拆除围堰成为必要的工作。
围堰拆除既需要确保安全性,也要尽量减少对周围环境的影响。
本文档旨在介绍围堰拆除的方案,详细说明拆除过程、安全措施和环境保护措施等。
2. 拆除过程围堰拆除过程可以分为以下几个步骤:2.1. 准备工作在进行围堰拆除前,需要进行充分的准备工作。
首先,确定拆除的围堰的类型、规模和状态,评估拆除的难度和风险。
同时,需要调查围堰附近的环境情况,包括水流情况、地质状况和工地周围建筑物等。
准备工作还包括确定拆除围堰所需的人员和设备,并编制详细的工作计划和时间表。
2.2. 拆除围堰拆除围堰的具体方法取决于围堰的类型和材料。
常见的拆除方法包括人工拆除、机械拆除和爆破拆除。
•人工拆除:适用于小型围堰,通常使用斧头、锤子等手动工具进行拆除。
需要注意的是,人工拆除的过程中要保证施工人员的安全。
•机械拆除:适用于中大型围堰,可以使用挖掘机、铲车等机械设备进行拆除。
拆除过程中要确保机械设备的稳定性和操作人员的安全。
•爆破拆除:适用于特殊情况,如围堰过于庞大或材料特别坚固等。
此时需要聘请专业爆破公司进行拆除,并按照相关安全规范进行操作。
2.3. 清理工作拆除围堰后,需要对工地进行清理工作,包括清除残留的围堰碎片、填补相关的坑洞等。
同时,还需要整理拆除围堰产生的废弃物,并按照相关规定进行妥善处理。
3. 安全措施围堰拆除是一项危险的工作,需要采取一系列安全措施来保护工作人员和周围的环境。
以下是一些常见的安全措施:•为所有参与拆除的人员提供必要的个人防护装备,包括安全帽、防护眼镜、耳塞、手套等。
•在拆除现场设置明显的安全警示标志,确保没有人员进入危险区域。
•定期检查和维护使用的机械设备,确保其正常运行和安全性。
•在拆除过程中,保持通畅的沟通,确保工作人员之间的互动和配合。
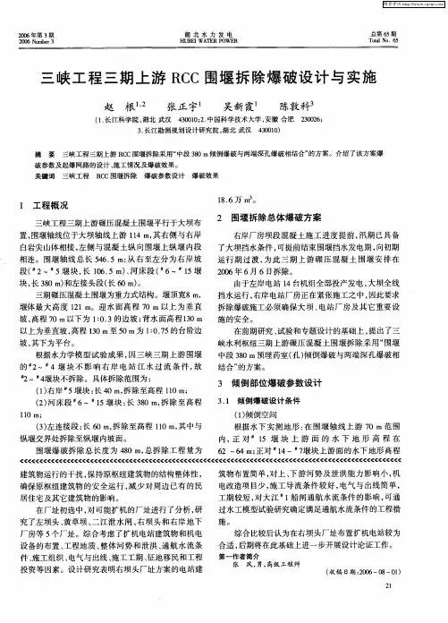
文章编号: 1001-487X (2000)增刊-0040-03三峡三期围堰爆破拆除方案比较李世海,刘以钢,郭易圆(中国科学院力学研究所 北京市 100080)摘要:本文通过对几种三峡三期围堰爆破拆除方案的比较,提出了经济合理、技术上可靠、工艺可行的拆除方案,即向上游倾倒方案,并就该方案的可行性作了说明。
关键词:三峡;围堰;爆破拆除中图分类号:T D 235137 文献标识码:BOptimization of Explosive Demolition Program of ThreeG orges Cofferdam at Third StageL I S hi 2hai ,L IU Yi 2gang ,GU O Yi 2yuan(Mechanics Research Institute ,China Scientific Academy ,Beijing 100080)Abstract : Through comparing several explosive demolition programs of Three G orges Cofferdam at the third stage ,an economic and reasonable ,technologically reliable and feasible demolition program ,namely ,a program collapsed in the upper reach direction is put forward ,and the feasibility of the program is illustrated.K ey w ords : comparision ; demolition program ; blasting1 前言三峡三期围堰长576m ,顶部高程140m ,底部高程40m 。
断面上部为矩形,顶宽8m ,高10m ,下部为梯形,迎水面是直立墙,梯形上底宽8m ,背水面边坡为1∶0175。
土石围堰的拆除工序
围堰拆除工作一般是在运用期的最后一个汛期过后,随上游水位的下降逐层拆除围堰背水坡和水上部分。
在拆除过程中,必须使围堰的残留断面能继续挡水,并维持稳定,以免发生事故使基坑过早淹没,影响施工。
一般土石围堰的拆除可用挖土机开挖、爆破开挖或人工开挖。
围堰的最后拆除工作通常是在枯水期进行的。
最后残留部分的拆除多用爆破法炸开一缺口。
如果围堰是由砂土或其它细粒材料修建的,有可能利用水流的冲刷作用,使该缺口逐渐拓宽,达到最后拆除为止。
如果材料不易被水流冲走,可采用长臂杆的索式挖土机,其方法是将挖土机停立在围堰顶上,逐步后退而将缺口拓宽。
如果最后残留的堰体是由难以水下拆除的材料组成的,则可能需要用细粒土料修建临时堰埂挡水,变水下拆除为干地拆除,临时堰埂则可用各种方法,包括使用挖泥船拆除。
除了断面型式、接头处理和围堰拆除问题外,还有一些问题只能简单提一下。
围堰水上部分的施工与一般土石坝没有多大差别,水下部分的施工比较困难。
石渣、堆石体的填筑可采用进占法施工,但粘性防渗土料就很难采用这种方法。
水下材料的抛填可采用各种驳船。
例如,阿斯旺工程施工中曾采用过500t 滚翻式自卸驳船和250t底卸式自卸驳船,我国葛洲坝工程也采用过类似驳船。
围堰拆除爆破一、围堰类型及拆除爆破要求水利水电工程施工中,需要设置围堰改变原河床的水流方式进行施工导流,围护基坑进行水工建筑物的施工,工程完成后再拆除围堰,爆破拆除是围堰拆除的主要方法之一。
(1)围堰类型。
1)以部位可分为:河床上、下游围堰,纵向围堰,导流洞上、下游围堰,导流明渠上、下游围堰等。
2)以筑堰材料分为:土石围堰(混凝土防渗墙土石围堰、黏土心墙或土工织物防渗墙土石围堰、面板防渗土石围堰等)、混凝土围堰(常态混凝土围堰、碾压混凝土围堰)、岩坎围堰、岩坎混凝土围堰、浆砌石围堰等。
3)从结构形式可分为:重力式围堰、拱式围堰。
4)根据围堰爆破拆除的方法可分为:钻孔爆破(垂直孔爆破、水平孔爆破、垂直孔-水平孔结合爆破、扇形孔爆破、斜孔爆破)洞室爆破、洞室与钻孔结合爆破。
导流洞上游围堰拆除可分为冲泄渣爆破拆除和集渣水下开挖爆破拆除。
(2)围堰爆破拆除的设计要求。
围堰爆破拆除必须确保相邻建筑物的安全,按设计要求分期分区一次爆破完成,有导流要求时应满足过流条件。
爆破设计应满足下列要求。
1)制定爆破拆除方案。
根据过流运行条件和要求制定围堰爆破拆除方案,导流洞围堰拆除工期紧,需尽快满足导流条件,对过流断面拆除和清渣时间等均有相应要求。
当上游水位较高,导流洞底板坡降较大,有冲泄条件时,可实施控制爆渣块度的冲泄渣方案,经准确设计可实现上、下游围堰联合爆破一次冲泄,上游围堰爆破启动冲渣后,高速水流到达时起爆下游围堰,使爆渣在运动中有效冲泄一次成功。
无过流要求的围堰拆除,无清渣要求时可采用倾覆爆破方案;有清渣要求时,可采用控制块度的集中爆堆拆除方案,或采用预留渣坑的集渣爆破方案。
也可采用装药后在基坑中充水,在静压状态下的爆破拆除方案,以减小单侧高水压的综合爆破影响。
2)减小单次爆破规模。
围堰拆除多在枯水期实施,挡水水头较低,可分期分区将上部堰体和下游部分堰体预拆除,有效减小最终拆除断面尺寸,控制拆除规模,降低爆破难度和爆破影响。
围堰工程拆除方案围堰工程拆除是一项复杂的工程,需要综合考虑地质条件、水文条件、生态环境等多方面因素,以确保拆除过程中对周边环境造成的负面影响最小化。
下面,我们将针对围堰工程拆除制定一套完整的方案。
一、拆除前的准备工作1.1 环境准备在拆除过程中,需要对周围环境进行清理和整理,以确保拆除过程中不受外界因素的干扰,同时保障施工安全。
1.2 现场勘察在拆除工程开始前,需要对围堰的结构、材料、周边环境等进行全面的勘察,了解围堰的具体情况,以便制定合理的拆除方案。
1.3 水文调查需要对周边水文条件进行详细调查,了解水流情况、水位变化、河床情况等,以确保拆除过程中不会对水文条件产生严重影响。
1.4 生态环境调查需要对周边的生态环境进行调查,了解对生态环境的影响,并制定合理的保护措施,以确保拆除过程中对生态环境的损害最小化。
1.5 安全规划需要对拆除过程中的安全问题进行全面的规划,包括作业人员的安全、现场设施的安全、周边居民的安全等,以确保拆除过程中不会发生意外事件。
二、拆除方案制定2.1 拆除方法选择在选择拆除方法时,需要考虑围堰的具体情况和周边环境情况,选择合适的拆除方法,包括机械拆除、爆破拆除、水利拆除等。
2.2 拆除时间安排需要合理安排拆除时间,避免拆除过程中对周边环境和生活造成不必要的影响,同时确保拆除工作的高效进行。
2.3 施工方案制定在制定施工方案时,需要考虑拆除过程中可能出现的问题,制定合理的解决方案,确保拆除工程能够顺利进行。
2.4 环境保护措施需要制定合理的环境保护措施,包括保护水文条件、保护生态环境、减少对周边居民生活的影响等,确保拆除过程中对周边环境的影响最小化。
2.5 安全保障措施需要制定合理的安全保障措施,包括作业人员的安全、现场设施的安全、现场秩序的维护等,确保拆除过程中不会出现安全问题。
三、拆除工程实施3.1 施工准备在实施拆除工程前,需要进行现场的施工准备,包括设备调试、场地搭建、施工人员培训等,确保拆除工程能够顺利进行。
工程技术科技创新导报 Science and Technology Innovation Herald74DOI:10.16660/ki.1674-098X.2018.28.074浅谈混凝土围堰爆破拆除施工①徐亚军 唐铭鸿(中国水利水电第五工程局有限公司 四川成都 615604)摘 要:加查水电站一期纵向围堰是保护导流明渠施工的临时挡水建筑物,顺河流向布置在河道的右岸,全长948.469m,由混凝土全年围堰段、上游段、岩埂段和下游段组成,其中进口段全年挡水围堰为混凝土围堰,采用C15混凝土浇筑,左侧与预留岩梗相接,并嵌入基岩2m,其为明渠过流前最后一道屏障,导流明渠过流时,需一次性爆破水下拆除至原设计高程EL.3204.0m,水下拆除深度约为6.0m。
关键词:混凝土围堰 岩梗 水下爆破 拆除中图分类号:TV551.3 文献标识码:A 文章编号:1674-098X(2018)10(a)-0074-02①作者简介:徐亚军(1980,8—),男,汉族,陕西武功人,本科,工程师,从事施工技术管理工作。
唐铭鸿(1983,12—),男,汉族,湖南永州人,本科,工程师,从事项目技术管理工作。
1 工程概况及设计原始条件加查水电站一期纵向围堰由混凝土全年围堰段、上游段、岩埂段和下游段组成,其中全年挡水围堰为混凝土围堰,采用C15混凝土浇筑,左侧与预留岩梗相接,并嵌入基岩2m,围堰高程范围为EL.3204.0m~EL.3220.0m,轴线长度约为146m,混凝土拆除方量约为13716m 3。
2 总体方案为满足进口段边坡加固处理施工及进口段道路布置需要,混凝土全年围堰分期、分层拆除,主要为:(1)EL.3220.0m~3215.0m段拆除: 其目的为降低从4#公路进入进口段下基坑施工便道高差,提供进口段右侧护坡道路占压段工作面,该区域汛后在满足围堰挡水的前提下拆除,为一期拆除;(2)EL.3215.0m~3210.0m段拆除:将围堰拆除至过流前枯期水面高程,减少围堰过流前一次性爆破拆除量,降低拆除难度,提高后续拆除效果,提供良好的过流条件,为二期围堰拆除内容;(3)EL.3210.0m~3204.0m段拆除:其为明渠过流前的水下一次性爆破拆除,其拆除质量直接影响明渠过流条件和二期截流难度;其为二期截流龙口合拢前拆除并形成明渠导流;为二期围堰拆除内容。
围堰拆除施工方案 (2)一、前言在围堰拆除工程的实施过程中,施工方案的制定是至关重要的。
本文将针对围堰拆除的具体情况,提出一套可行的施工方案,确保施工过程顺利、安全、高效。
二、项目背景围堰是一种用于囤积水源或引水灌溉的水利工程设施,围堰的拆除通常涉及到土方开挖、爆破等操作。
本次拆除项目位于XX地区,围堰总长约XX米,高度约XX米,主要由混凝土、钢筋等材料构成。
拆除围堰可以解决XX问题,为后续工程提供便利。
三、施工方案3.1 前期准备在施工前,需要进行详细的方案制定和准备工作。
首先要对围堰的具体结构和材质进行调查和评估,确定拆除方案。
其次需要清理拆除现场周围的杂物和植被,确保施工通道畅通。
3.2 拆除工艺3.2.1 土方开挖根据围堰的具体结构,确定开挖的方式和深度。
采用机械挖掘和人工开挖相结合的方式,逐步将围堰周围的土方清除,为后续拆除作准备。
3.2.2 爆破拆除针对围堰的混凝土结构,采用定向爆破的方式进行拆除。
首先要在围堰内部进行凿破预处理,然后设置合适的爆破装置,确保爆破的精确度和安全性。
3.2.3 清理和整理爆破完成后,要对拆除现场进行清理和整理。
清除爆破碎片和残余材料,确保施工区域干净整洁。
3.3 安全措施在整个施工过程中,要严格按照相关规定执行安全操作流程,保证施工人员和周围居民的安全。
必要时要设置警戒线和限制进入区域,确保工地秩序井然。
四、施工时间安排根据拆除工程的具体情况,制定合理的施工时间安排。
根据工艺流程的先后顺序和人力资源的需求,确保施工过程按时完成。
五、总结围堰拆除是一项复杂的工程,需要严谨的施工方案和操作流程。
本文提出的施工方案结合实际情况,希望能对围堰拆除工程的实施提供一定的参考和帮助。
以上就是围堰拆除施工方案的具体内容,希本能对实际工程有所帮助。
参考文献•XX地区围堰拆除工程实施方案•XX水利工程拆除技术规范本文由XX工程公司技术部编写,版权所有,未经授权禁止转载。
围堰拆除施工方案根据实际情况和爆破效果要求,确定了每个钻孔的装药量。
堰面混凝土采用松动爆破,装药量控制在每米立方体混凝土0.8kg左右,爆破药品采用无烟火药。
⑶起爆方式采用电缆起爆方式,每一排钻孔的起爆时间间隔为0.03秒。
起爆前需进行严格的检查和测试,确保爆破效果。
5.1.2爆破施工爆破施工前需进行现场清理和安全检查,确保施工安全。
爆破后,及时清理爆破碎片,保证施工现场整洁。
同时,根据现场实际情况,及时进行安全处理和出渣。
5.2钢筋石笼拆除钢筋石笼采用反铲挖除的方式进行拆除施工,施工前需进行现场清理和安全检查,确保施工安全。
拆除后,及时清理施工现场,保证施工安全和整洁。
5.3两岸护坡及原S211道路拆除两岸护坡及原S211道路的拆除采用反铲挖除的方式进行施工,施工前需进行现场清理和安全检查,确保施工安全。
拆除后,及时清理施工现场,保证施工安全和整洁。
6安全措施在施工过程中,严格执行安全规定,采取必要的安全措施,确保施工安全。
同时,加强现场管理,保障施工人员安全。
施工现场必须配备专职安全员,定期进行安全检查和培训,确保施工安全。
在爆破施工过程中,必须按照规定进行起爆,确保施工安全。
在施工现场,设置明显的安全警示标志,提醒施工人员注意安全。
根据钢筋混凝土的强度、开挖面积和爆破方式,初步确定单个炮孔需要消耗0.75kg的乳化炸药,药卷直径为70mm。
炮孔堵塞采用炮泥密实堵塞,堵塞长度不少于20cm。
起爆方式和顺序根据爆破设计图进行布置和分段。
未完全爆破的大块钢筋混凝土将使用液压破碎锤进行破碎。
根据《围堰施工技术要求》,拆除分流围堰堰面混凝土和钢筋石笼等,然后与堰体填筑断面范围内的表土、蛮石、建筑废料等一起,采用反铲配合20t自卸汽车装车出渣至色古沟渣场。
分流围堰的钢筋石笼将使用反铲或轮胎吊逐个拆除施工。
首先,使用氧气乙炔割除钢筋石笼顶部联接盖板,将钢筋石笼分解成单独的个体。
然后,使用反铲或轮胎吊将石笼逐个转移至下游护脚或S211公路路基边坡下方。
爆破工程消耗量定额(GYD-102-2008)宣贯辅导讲座第十讲围堰拆除爆破工程吴新霞、刘美山、张正宇1 围堰拆除爆破工程简介《工程爆破名词术语》[1]中定义“围堰是一种用于维护修建水工建筑的基坑,保证施工能在干地上顺利进行的临时性挡水建筑物。
在完成工程的施工导流任务后,如果对永久性建筑物的运行有妨碍还需进行拆除。
”由土或石料填筑的围堰一般采用机械设备或人工挖掘或扒缺口冲渣拆除,而对于混凝土、岩石等有一定强度的围堰目前大多采用爆破法拆除。
1.1 围堰的分类围堰常用于水利工程和港口工程,按围堰的填筑材料性质分,需采用爆破法拆除的围堰主要有以下几类:(1)混凝土围堰,如:三峡三期上游碾压混凝土围堰、沙溪口二期上游混凝土围堰、岩滩碾压混凝土围堰等。
图1 三峡三期上游碾压混凝土围堰拆除爆破(2)预留岩坎:如大朝山水电站尾水洞出口围堰、小湾水电站导流洞围堰、溪洛渡水电站导流洞围堰、构皮滩水电站导流洞围堰、白莲河抽水蓄能电站引水洞围堰等。
预留岩坎运行期为安全度汛,一般在岩坎的顶部修筑了混凝土挡墙,拦截超标准洪水。
还有的在上部修筑浆砌块石挡墙,如彭水水电站导流洞上游围堰。
图2 小湾水电站导流洞上游围堰拆除爆破(3)塑性混凝土心墙土石围堰:如葛洲坝大江围堰、三峡二期及三期下游围堰等。
图3三峡工程二期上游围堰防渗墙拆除爆破按围堰内施工建筑物的种类分:(1)导流洞围堰:如溪洛渡,小湾,构皮滩等工程的导流洞围堰。
图4 构皮滩水电站导流洞围堰拆除爆破(2)引水洞或尾水洞:如大朝山尾水洞出口围堰,白莲河抽水蓄能电站进(出)口围堰等。
图5 大朝山水电站尾水洞出口围堰拆除爆破(3)主河床围堰:如葛洲坝大江,三峡二期及三期下游,构皮滩下游混凝土围堰等;图6 葛洲坝大江围堰拆除爆破(4)船坞码头围堰:如黄岛、马峙、2458工程等船坞围堰。
图7 马峙船坞围堰拆除爆破1.2 围堰拆除爆破工程分级管理正在执行的国家标准《爆破安全规程》(GB6722-2003)规定“硐室爆破工程、大型深孔爆破工程、拆除爆破工程以及复杂环境岩土爆破工程,应进行分级管理。
”部分爆破工程类别的分级标准见表1.1。
表1.1 部分爆破工程分级标准围堰拆除爆破工程同时具有拆除爆破、水下深孔爆破和复杂环境岩土爆破等工程爆破特点,且爆破环境复杂,一般属B级及以上工程爆破,且大多数属A级爆破,因此应按相应规定进行设计、安全评估、审批及施工。
1.3 围堰拆除的难点(1)周围环境复杂,爆破安全要求高爆破区紧邻进水口、大坝或船坞等需保护建筑物,有的还有民房。
有的电站进水口围堰爆破时,距爆区不足20m就有拦污栅或钢闸门需保护。
控制的项目有:爆破振动,水击波及动水压力,涌浪,飞石,噪声等。
特别是飞石和涌浪,在警戒范围确定不合理时,可能对人员产生危害。
因此需对起爆顺序及单响药量进行严格控制,使得爆破网路施工量大。
(2)地形地质条件变化大,钻孔精度控制难岩坎围堰的水下地形不准确,使得钻孔难度大。
特别是有的岩坎迎水面地形变化大,受条件限制只能打缓倾角的水平孔,孔深有的达40多米,钻孔精度难以满足要求。
钻孔过程渗水严重,有的甚至产生塌孔等。
塑性混凝土心墙围堰,心墙厚度小而深度大,部分还存在灌浆用的钢管,钻孔难度大、精度要求高。
(3)拆除爆破规模大,工期紧,施工强度大一般围堰拆除最后一次爆破方量较大,如三峡(20多万方)、小湾(2.6万方)、构皮滩(1.1万方)、溪洛渡(11个围堰共20多万方),具有炮孔数量多、装药量大等特点。
(4)爆破块度和爆堆形状控制要求高,水下出渣难度大许多围堰拆除时要求不出渣或少出渣,一般爆破块度要求90%小于30cm,并保证爆堆有一个最底点低于堰前水位(堰内不能充水),就能满足爆破瞬间分流,如小湾、构皮滩等。
2 围堰拆除爆破设计《爆破工程消耗量定额》(GYD-102-2008)第四章拆除爆破工程中的4.5节为“围堰拆除爆破工程”,该节说明中指出“本定额适用于混凝土或钢筋混凝土围堰、岩坎、防渗墙等的拆除爆破”,分钢筋混凝土心墙围堰、碾压混凝土围堰及岩坎围堰分别给出了定额工程量。
2.1 爆破拆除的炮孔布置基本方式(1)心墙围堰心墙围堰一般在心墙顶部布置炮孔,沿心墙轴线呈直线或梅花形布置,一般a=(0.8~1.2)b。
图2-1 心墙围堰炮孔布置示意图(平面)GYD-10-2008中给出的是钢筋混凝土心墙围堰拆除的工程量定额,而实际工程中土石围堰的心墙大多为塑性混凝土,塑性混凝土心墙中布置有钢管,其爆破难度及工作量不低于钢筋混凝土心墙,因此,可按钢筋混凝土心墙围堰拆除的定额工程量来计算工程量。
从图2-1可以看出,心墙厚度越小、炮孔间距也越小,爆破单位立方米心墙所需工作量及材料也增加较大。
(2)混凝土围堰除三峡三期RCC围堰采用了预埋药室定向爆破拆除方案外,其余混凝土围堰一般采用钻孔爆破。
碾压混凝土围堰断面与重力坝相似,一般迎水面为直立面,背水面坡度约为1:0.72,成阶梯状,堰顶宽度根据交通需要设置,一般大于2m小于8m。
条件允许时尽量布置竖直孔或大倾角的斜孔,如只能在堰后布置缓倾角水平孔时,尽量避免将炮孔布置在混凝土浇筑的层面上。
图2-2 碾压混凝土围堰炮孔布置示意图(剖面)岩坎上的临时挡水混凝土子围堰,一般高度不大,少量的布有钢筋,在枯水期拆除围堰时,可对子围堰进行预拆除。
一般采用手风钻进行爆破拆除。
(3)岩坎围堰岩坎围堰堰外迎水面地形起伏较大、坡度较缓,且难以测量出准确地形,表层受水流冲蚀作业有沟槽,并覆盖有洞口边坡开挖滚落的大块石,地形地质条件对爆破极为不利。
设计时应考虑能利用堰顶、非临水面等无水区进行钻爆作业。
依据工程实际情况,岩坎拆除爆破对爆渣的要求分为二类:导流洞围堰爆破后利用水流冲渣;船坞岩坎以及电站取出口、尾水洞外的岩坎爆破时要求石渣不能影响闸门槽等需保护物,且石渣破碎利于水下清渣,无论何种情况,均要求被爆体充分破碎。
爆破孔布置基本形式有:竖直孔、扇形孔、缓倾角水平孔、大倾角斜孔与缓倾角水平孔相结合的爆破,有时还布置小硐室与钻孔相结合的爆破。
图2-3 岩坎围堰炮孔布置示意图(剖面)2.2 爆破参数的确定(1)炸药单耗围堰水下爆破单耗一般为常规爆破的2.33~4.08倍[2],即使无水条件下单耗也较常规爆破增加50~100%。
一般20m水深部位采用常规乳化炸药单耗应达1.5~2.0kg/m3,单耗取值较高的原因是保证1孔未正常起爆的条件下,其它周边孔爆破可将该孔应爆破的岩体破碎。
(2)孔间排距根据钻孔直径,必要时考虑下套管,确定最大允许的药卷直径,由此确定线装药密度,再根据炸药单耗和药卷允许直径等,反推孔间排距。
一般尽量采用方形布孔,便于起爆网路设计。
(3)装药结构尽量采用连续装药,一般在孔口段可适当采用小药卷,控制飞石。
一般水深超6m时飞石难以逸出水面,因此,在水深小于6m范围装小药卷。
(4)预裂和光面爆破预裂和光面爆破参数与陆地爆破基本相同,仅线装药密度适当增加20%-50%。
2.3 爆破安全控制标准围堰拆除爆破爆区周围有大量需保护物,应合理确定各类需保护的安全控制标准,爆破安全控制标准过严将影响爆破方案实施;爆破安全控制标准过松将不能保证爆破安全。
一般《爆破安全规程》(GB6722-2003)中有规定的按规范执行,此外还可针对工程特点及类似工程经验分析比较进行确定。
重要工程的重点部位还采用数值分析计算确定爆破安全允许标准,如:三峡工程三期RCC围堰拆除时的大坝允许振动速度、小湾导流洞进口围堰拆除时的进水口闸墩[3]等水工结构物允许振动速度。
以下给出部分工程的允许振动速度标准,仅供参考。
表2-1 葛洲坝上游围堰混凝土心墙拆除爆破安全振速控制标准表2-2 禹门口上游岩坎拆除爆破安全振速控制表2-3 三峡三期上游围堰拆除爆破安全振速控制标准葛洲坝围堰拆除爆破是在1986年,三峡三期RCC围堰拆除爆破是在2006年,从表中可以看出帷幕灌浆区以及机电设备的允许振动速度有所提高。
2.4 起爆网路设计首先应根据爆破安全允许标准、场地的爆破有害效应传播规律及防护目标相对位置,确定最大允许单段药量,再进行起爆网路设计。
最大允许单响药量采用下式计算:Qm=[( [V] / K )1/α?R ] 3 (2-1)式中:Qm—最大允许单响药量,kg;[V]—控制点允许质点振速,cm/s;R—控制点至爆源的距离,m;K,α—与爆破区地形、地质条件有关的系数和衰减指数,表2-4列举了一些围堰及岩坎爆破的实测值。
表2-4 国内若干工程围堰及岩坎爆破质点振速观测所得的K,α值一般采用非电接力起爆网路,即高段孔内延时,地段地表接力,尽量保证首段起爆时,地表接力雷管传爆完毕,确保起爆网路安全。
起爆网路应进行可靠性分析,计算准爆率。
规模较大对震动要求较严时,应采用高精度雷管。
随着科技进步,数码电子雷管也开始用于围堰拆除,数码电子雷管具有安全、准保、起爆时间可任意设置等优点。
无论采用何种起爆网路,装药前均应按规范进行起爆网路模拟试验。
当多个起爆点同期起爆时,应统一指挥。
特别是导流洞上下游围堰同时爆破,为满足过流要求,应根据水工模型试验成果合理确定起爆时差,如小湾水电站导流洞围堰拆除爆破。
2.5 爆破器材及起爆网路试验由于国家相关标准规定雷管抗水压力为2kg/cm2,因此,当水深接近或大于20m时,应对所采用的雷管进行防水处理,或定制能抗深水的雷管。
常规乳化炸药可在有水环境中使用,然而水达到一定深度后,对炸药的爆力有影响,一般超过10m水后,就应定制适合在深水条件下使用的炸药。
火工材料抗水试验方法如下:将试验的火工材料置于爆炸专用的高压容器或深水中(水头应达实际工况条件下的最大水头),浸泡时间应大于装药爆破时间,取出后测试雷管的准爆率,炸药的殉爆距离。
炸药的爆速宜在水下测试。
2.6 安全警戒设计根据可能产生危害范围合理确定安全警戒范围。
由于围堰拆除时的炸药单耗较高,因此,其安全警戒范围应较规范允许值高,遇到高山时,其警戒线按高程划定。
涌浪的影响范围也是按等高线划定,水面以上再加(1.5~2)倍的浪高。
2.7 爆破安全监测设计大型围堰拆除,应根据工程需要选择有代表性的部位分别布置质点振动速度、加速度、动应变和水击波传感器进行监测。
监测设备的量程和频带范围应满足被测物理量的要求。
3 围堰拆除爆破施工围堰拆除爆破工程量定额中确定的工作内容:布孔,钻孔,装药,填塞,联网路,覆盖,警戒,起爆,爆后检查,处理盲炮。
3.1 布孔及钻孔3.1.1 超深炮孔的钻孔与精度控制钻孔施工程序主要有以下几部分:(1)施工前进行严格的钻孔施工技术交底。
(2)采用钢管搭设牢固的作业排架和平台保证钻孔过程中的作业精度,并在钻孔前进行联合检查,验收合格后办理安全生产许可证。