数据域测量中逻辑笔的研制
- 格式:doc
- 大小:3.16 MB
- 文档页数:17
逻辑笔设计(电子1203班程聪0121209330312)一、设计目的(设计要求)设计一款逻辑笔。
逻辑笔是采用不同颜色的指示灯来表示数字电平高低的仪器。
基本要求①能测量并能显示出电路的逻辑低电平和逻辑高电平(红灯表示高电平、绿灯表示低电平)。
②红、绿发光二极管同时闪烁,则表示有脉冲信号存在。
③输入电压范围:-0.5~+6.0V。
④输入频率范围:0Hz~200MHz。
1)扩展要求设计三指示灯的逻辑笔,功能如下。
①绿色发光二极管亮时,表示逻辑低电平。
②红色发光二极管亮时,表示逻辑低电平。
③黄色发光二极管亮时,表示浮空或三态门的高阻抗状态。
④如果红、绿、黄三色发光二极管同时闪烁,则表示有脉冲信号存在。
⑤输入信号接口:标准0.64mm插孔,可选装防颤测试探头和各种测试夹具。
二、设计原理本次实验采用与非门逻辑电路,用到四个二输入与非门,因此采用74ls00芯片。
使用两个稳压二极管,输入信号在两个稳压二极管中间,可以得到两个相同的逻辑信号。
电阻R1,R2在电路中均起到限流作用,以保证两个稳压二极管的安全,电阻R3,R4,R5在电路中起到分压作用以保证三个发光二极管正常发光。
有信号输入时,G1,G3电位始终相反,一个高电位一个低电位,所以G2始终是高电位,黄灯一直不亮。
输入高电平时红灯亮绿灯不亮,输入低电平时绿灯亮红灯不亮,输入脉冲信号时红灯绿灯交替闪烁。
没有信号输入时G2是低电位,黄灯亮,即输入悬空或高阻态时黄灯亮。
如此便实现了实验要求。
三.设计方案及电子器件由与非逻辑门组成逻辑笔的电路,可考虑使用带有四个二输入与非门芯片74LS00,芯片脚图及内部原理图如下,另外为保护电路及LED需要一些限流电阻和稳压二极管。
与LED串联的电阻选择500欧姆左右,其余选择10K左右即可。
图1 74LS00芯片引脚原理图四.电路仿真图2电路仿真图五.测试结果当输入端接入一个低于0.4V的信号时,绿灯亮;当输入端接入一个高于2.0V的信号时,红灯亮;当输入端接入一个高于0.4V低于2.0V的信号时,黄灯亮。
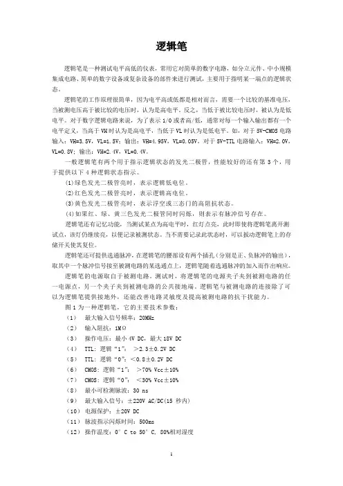
逻辑笔逻辑笔是一种测试电平高低的仪表,常用它对简单的数字电路,如分立元件、中小规模集成电路、简单的数字设备或复杂设备的部件来进行测试,主要用于指明某一端点的逻辑状态。
逻辑笔的工作原理很简单,因为电平高或低都是相对而言,需要一个比较的基准电压,当被测电压高于被比较的电压时,认为是高电平。
反之,当低于被比较电压时,被认为是低电平。
对于数字逻辑电路来说,为了表示1/0或者高/低,通常对每一个输入输出都有一个电平定义,当高于VH时认为是高电平,当低于VL时认为是低电平。
如,对于5V-CMOS电路输入:VH=3.5V,VL=1.5V;输出:VH=4.95V,VL=0.05V。
对于5V-TTL电路输入:VH=2.0V,VL=0.8V; 输出:VH=2.4V,VL=0.4V。
一般逻辑笔有两个用于指示逻辑状态的发光二极管,性能较好的还有第3个,用于提供以下4种逻辑状态指示。
(1)绿色发光二极管亮时,表示逻辑低电位。
(2)红色发光二极管亮时,表示逻辑高电位。
(3)黄色发光二极管亮时,表示浮空或三态门的高阻抗状态。
(4)如果红、绿、黄三色发光二极管同时闪烁,则表示有脉冲信号存在。
逻辑笔还有记忆功能,当测试某点为高电平时,红灯点亮,此时即使将逻辑笔离开测试点,该灯仍继续亮,以便记录被测状态。
当不需要记录此状态时,可以扳动逻辑笔上的存储开关使其复位。
逻辑笔还可提供选通脉冲,在逻辑笔的腰部设有两个插孔(分别是正、负脉冲的输出),取其中一个脉冲信号接至被测电路的某选通点上,逻辑笔随着选通脉冲的加入而作出响应。
逻辑笔的电源取自于被测电路。
测试时,将逻辑笔的电源夹子夹到被测电路的任一电源点,另一个夹子夹到被测电路的公共接地端。
逻辑笔与被测电路的连接除了可以为逻辑笔提供接地外,还能改善电路灵敏度及提高被测电路的抗干扰能力。
图1为一种逻辑笔,它的主要技术参数:(1)最大输入信号频率:20MHz(2)输入阻抗:1MΩ(3)操作电压:最小4V DC,最大18V DC(4)TTL: 逻辑“1”:>2.3±0.2V DC(5)TTL: 逻辑“0”:<0.8±0.2V DC(6)CMOS: 逻辑“1”:>70% Vcc±10%(7)CMOS: 逻辑“0”:<30% Vcc±10%(8)最小可检测脉波:30 ns(9)最大输入信号:±220V AC/DC(15 秒内)(10)电源保护:±20V DC(11)脉波指示闪烁时间:500ms(12)操作温度:0°C to 50°C, 80%相对湿度(13)储存温度:-20°C to 65°C, 75%相对湿度图1 逻辑笔外观。
数字显示逻辑笔课程设计一、教学目标本课程的教学目标是使学生掌握数字显示逻辑笔的基本原理和操作方法,培养学生运用数字逻辑思维解决问题的能力。
具体目标如下:1.知识目标:(1)了解数字显示逻辑笔的基本构成和工作原理;(2)掌握数字显示逻辑笔的基本操作方法;(3)熟悉数字逻辑在实际应用中的重要作用。
2.技能目标:(1)能够熟练操作数字显示逻辑笔进行简单编程;(2)能够运用数字显示逻辑笔解决实际问题;(3)具备一定的创新能力和团队协作能力。
3.情感态度价值观目标:(1)培养学生对数字科技的兴趣和好奇心;(2)增强学生对科技创新的认同感和自豪感;(3)培养学生具备积极向上的学习态度和团队精神。
二、教学内容本课程的教学内容主要包括以下几个方面:1.数字显示逻辑笔的基本原理:介绍数字显示逻辑笔的构成、工作原理及其与数字逻辑的关系。
2.数字显示逻辑笔的基本操作:讲解如何使用数字显示逻辑笔进行编程、调试和运行。
3.数字逻辑在实际应用中的案例分析:分析数字显示逻辑笔在日常生活、科技领域等方面的应用案例,使学生了解数字逻辑的实际价值。
4.创新实践:引导学生运用数字显示逻辑笔进行创新性项目实践,培养学生的实际操作能力和创新思维。
三、教学方法为了提高教学效果,本课程将采用以下教学方法:1.讲授法:教师讲解数字显示逻辑笔的基本原理、操作方法和实际应用。
2.案例分析法:分析数字显示逻辑笔在实际案例中的运用,帮助学生更好地理解数字逻辑的价值。
3.实验法:引导学生动手操作数字显示逻辑笔,培养学生的实际操作能力。
4.小组讨论法:分组进行讨论和实践,培养学生的团队协作能力和创新思维。
四、教学资源为了支持本课程的教学,我们将准备以下教学资源:1.教材:选用权威、实用的数字显示逻辑笔教材,为学生提供系统的学习资料。
2.参考书:推荐相关领域的参考书籍,拓展学生的知识视野。
3.多媒体资料:制作精美的PPT、教学视频等多媒体资料,提高学生的学习兴趣。
基于MSP430单片机的数字逻辑笔设计李联炳;马晓婷【摘要】逻辑笔是一种新颖的便携式电路检修工具,它能通过不同颜色的LED灯直接指示电平的状态,极大地方便了电子仪器设备的检修.本设计基于MSP430F149单片机,设计了一款可以对5V和3.3V两种CMOS逻辑电平进行精准检测的数字逻辑笔,同时,系统增设了电压测量功能.用户可通过键盘实现对判决电平的重新设置以及测量挡位的切换,检测结果与设置信息通过LED灯和液晶屏显示.因此,该系统在电路设计与调试以及仪器设备的检修维护领域有着良好的应用前景.【期刊名称】《电子世界》【年(卷),期】2016(000)018【总页数】2页(P109-110)【关键词】MSP430F149;逻辑电平;电路检修【作者】李联炳;马晓婷【作者单位】中南大学物理与电子学院;中南大学物理与电子学院【正文语种】中文逻辑笔是采用不同颜色的指示灯指示数字电路中高低电平的仪器,它能快速检测出被测点的电平状态。
一般情况下,红灯表示高电平,绿灯表示低电平,黄灯表示高阻态。
目前为止,大多数逻辑笔都采用模拟电路实现,主要有两种方案:(1)通过三极管的导通或截止来点亮或熄灭发光二极管,从而实现对电平状态的指示[1];(2)电源电压经电阻分压后送给比较器作参考电压,由两个比较器分别实现高低电平的判决[2]。
这两种方案的硬件制作成本低,电路结构简单,但同时也有很大的缺点:功能单一,一支笔只能指示一种电平的状态;电路一旦焊接完成便很难实现系统参数的修改。
而在较复杂的电路中,往往涉及多种电平,同时,不同的芯片在接收数字量输入时对高低电平的动态范围要求也不一致,功能单一、参数固定的逻辑笔已不能满足用户的需求。
本设计基于MSP430F149单片机,设计了一款可以对5V和3.3V两种CMOS逻辑电平进行精准检测并显示被测电压的数字逻辑笔,用户可通过键盘重置判决电平和切换挡位,电平的检测结果通过三种不同颜色的LED灯指示,当前挡位信息和电压值通过LCD1602显示。
五功能智能逻辑笔的设计摘要:逻辑笔在数字电路检测中使用是最广泛的,它不仅新颖方便,而且操作起来方便简单。
作为一种便携式电路检测工具,可以通过不同颜色的LED灯来直接显示出电平的状态。
本课题是基于FPGA设计的一款五功能智能逻辑笔,精确检测5V和3.3V两个逻辑电平,并且还可以检测脉冲信号和高阻态。
本课题采用状态机去设计,LM393双向比较器去构成了一个电平信号采样电路,系统主要由被测信号、逻辑电平测量电路、双向比较器LM393、FPGA的状态机、LED 显示组成。
最终的结果是通过LED灯显示反馈给用户。
关键词:逻辑笔;FPGA;状态机Design of Five-Function Intelligent Logic PenAbstract:Logic pen is the most widely used for digital circuit detection . It is not only novel and convenient , but also convenient and simple to operate . As a portable circuit detection tool , the status of the level can be directly displayed by LED lights of different colors . This subject is a five-function intelligent logic pen designed based on FPGA , which can accurately detects two logic levels of 5V and 3.3V , and can also detect pulse signals and high-impedance states . This subject is designed with a state machine . The LM393 bidirectional comparator constitutes a level signal sampling circuit . The system consists of the signal under test , a logic level measurement circuit , a bidirectional comparator LM393 , a state machine for FPGA , and an LED display . The end result is the feedback to the user through the LED light display.Keywords:Logic Pen; FPGA; State Machine目录摘要 (1)Abstract (2)1 绪论 (5)1.1课题背景及研究意义 (5)1.2课题的设计要求 (5)1.3课题的研究内容 (6)2 系统概述 (7)2.1方案选择 (7)2.1.1方案一 (7)2.1.2方案二 (7)2.2系统设计原理 (8)2.3系统组成 (8)3 系统硬件设计 (9)3.1 LM393双向比较器 (9)3.2电平信号采样电路 (10)3.3 TTL逻辑电平检测电路 (10)3.4 FPGA简介 (11)3.4.1 FPGA是现场可编程逻辑阵列 (11)3.4.2 面向FPGA的一般的EDA开发流程 (12)3.5 状态机的简介 (12)3.6 LED显示 (13)3.7 硬件整体设计 (13)4 系统软件设计 (14)4.1主程序设计 (14)4.2系统模块介绍 (15)4.2.1 PLL20模块 (15)4.2.2计数器模块CNT10 (15)4.2.3 LGC_PEN模块 (17)4.2.4逻辑笔原理图 (18)4.2.5逻辑笔状态图 (19)4.3 消除毛刺方法 (20)4.3.1 延时方式去毛刺 (20)4.3.2 逻辑方式去毛刺 (20)4.3.3 定时方式去毛刺 (21)4.4 程序仿真 (21)4.4.1 仿真软件 (21)4.4.2 仿真结果 (21)结论 (23)参考文献 (24)附录A 系统电路和相关附图 (25)附录B 全部程序清单 (27)致谢 (33)1 绪论1.1课题背景及研究意义随着现代社会的发展,我们需要在很多领域操作简单,易于携带的探测装置,在任何时间以实现设备故障的初始检测,为以后的维护做准备。
自制逻辑笔、信号发生器本文介绍的逻辑笔、信号发生器合二为一,体积小、电路简单、所需器件少,非常适合数字电路的测试。
(电路图见图一)一、电路原理由图可知,整机只用一片89C2051单片机。
它集逻辑笔、信号发生器于一身。
利用软件有效地完成逻辑测试、频率合成的任务。
LOG是逻辑信号的输入端,发光二极管:L1(H红色)、L2(L绿色)指示电平的高低。
L3是工作指示灯,MCU正常工作时,它闪烁(0.5S)。
Hz是频率输出端。
共(10Hz、100Hz、1kHz、10kHz、20KHz、50kHz、100kHz、250kHz)8个档位。
由4位DIP拨码开关采用(8421码)控制。
最高位未用,可改动程序,成为16个档位。
APP端输出随程序运行而变化的频率(45~50Hz)。
Vcc、GND是电源端,电压范围:3.6V~5V。
由于电路简单,不必制PCB板,用万能板即可!二、软件编制1、(程序流程见图二)为了提高10KHz~250KHz频率的精度,它们由定时器:T1采用8位重装方式控制。
而其它频率则由定时器:T0采用16位方式控制。
(程序附后)如果不想输出上述的频率,可改动频率的初值配置表。
(程序入口标号:Hz_int_dat a)。
计算公式:T(初值)=65536-5*10^5/F(Hz) (10Hz~1kHz)T(初值)=256-5*10^5/F(Hz) (5KHz~250kHz)例:要输出5KHz代替10KHz。
按公式计算:T=256-5*10^5/5000=256-100=156=9ch用9ch代替原10KHz的值:0ceh当频率高时,由于相应中断需要时间,故频率会降低,可适当减少初值,进行补偿。
如果需要的频率精度高,可将晶体改为:24MHz。
2、逻辑测试读入LOG的电平,判别为“1”,则点亮L1;否则点亮L2。
主流程图二 T0定时中断 T1定时中断附:1。
log.obj 文件。
(烧片即可工作)2.log.asm 源程序。
数据域测量随着微型计算机、微控制器、数字信号处理器和大规模与超大规模集成电路的普遍应用,数字化、微机化产品的大量研制、生产和使用使得数字化已成为当今电子设备、系统的发展趋势。
再如在测量仪表中,数字测量仪表不仅比模拟测量仪表精度高、测量功能强,而且还易实现测量的智能化和自动化。
为了解决数字设备,计算机、大规模及超大规模集成电路在研制、生产和检修中的测量问题一种新的测量技术便应运而生。
这种技术其被测系统的信息载体主要是二进制数据流,为了区别时域和频域的测量,常把这一类测量称为数据域测量。
数据域测量是测试数字量或电路的逻辑状态随时间变化的特性,是以时间或事件出现的次序为自变量,把状态值作为因变量的函数。
数据域测量的目的有如下两点:一、确定系统中是否存在故障,称为合格/失效测量或称故障检测;二、确定故障的位置,称为故障定位。
其主要研究对象有数字系统中的数据流、协议与格式、数字应用芯片与系统结构、数字系统特征的状态空间表征等,其理论基础是数字电路与逻辑代数。
数字系统的故障诊断、定位和信号的逻辑分析是数据测量的典型应用数据域分析测试的对象是数字系统,而数字系统中信号表现为一系列随时间变化并按一定的时序关系形成的数据流,其取值和时间都是离散的,这决定了数字域测试的分析测试方法与时域和频域的都不同。
与传统的测量相比,数据域测量有以下特点:一、数字信号通常是按时序传递的数字系统的正常工作,要求其各个部分按照预先规定的逻辑程序进行工作,各信号之间有预定的逻辑和时序关系。
测量检查各数字信号之间逻辑时序关系是否是符合设计是数据域测量的主要任务。
二、数字系统中信号的传递方式多种多样从宏观上来讲,数字信号的传递方式分为串行和并行两大类,但从微观上来讲,不同的系统内不同的单元,采用的传递方式都可能不同,即便是采用同一类传递方式,也存在着数据宽度、数据格式、传输速率、接口电平、同步和异步等方面的不同。
因而为使用不同的应用场合,数据分析测试仪器往往具有多通道测试能力。
逻辑测试笔的设计与实现
李晓虹
【期刊名称】《武汉工程职业技术学院学报》
【年(卷),期】2015(027)003
【摘要】利用Proteus仿真软件设计了一款逻辑测试笔,详细介绍了该逻辑测试笔的工作原理,并经实际制作调试成功,能准确检测数字电路的逻辑信号,大大提高了电子电路设计的效率.
【总页数】4页(P43-46)
【作者】李晓虹
【作者单位】武汉工程职业技术学院湖北武汉:430080
【正文语种】中文
【中图分类】TN710.9
【相关文献】
1.实用逻辑测试笔 [J], 王学文
2.基于Multisim10.1的逻辑测试笔的设计研究 [J], 侯艳红;
3.实用化数码显示逻辑测试笔 [J], 梁纪静
4.简易三态逻辑测试笔的设计制作 [J], 胡洁泉
5.实用化数码显示逻辑测试笔 [J], 梁纪静
因版权原因,仅展示原文概要,查看原文内容请购买。
数据域测量中逻辑笔的研制摘要:针对数字电路测试与检修过程中逻辑电平状态测量问题,设计了三组由不同参数电阻构成的分压取样电路,将稳压管的输出电压分压取样以产生高、低以及悬空三种状态的阈值电平,确保了电路运行的可靠。
选用3个运算放大器和逻辑门电路设计构成电压比较运算电路,将测试电压与三种阈值电平进行比较运算,保证了测量精度的同时使得电路结构更为稳定。
运用不同颜色的发光二极管来表示数字电平的不同状态,清晰直观,提高的测量的效率。
关键词:数据域测量,数字电路,逻辑笔1 引言随着数字电子技术在各个领域内的广泛应用,数字电路的分析与设计日益成为电子,自动化,计算机等领域的重要部分。
数字电路的分析大体上包括两个部分,一类是根据具体目标,确定所设计电路应具备的功能,然后设计相应的电子线路,另一类是对现有电子电路进行分析,从而对电路各个部分的功能更加明晰,为后续数字电路的改进或故障检修做准备。
数字电路的设计与分析过程中,数据流的测量以及数字电平逻辑状态的判断是一个重要的环节。
电路中各个节点逻辑电平是否处于正常状态直接决定了电路工作是否正常,同时,根据逻辑电平的状态也可准确排查出故障位置和原因。
与传统时域测量不同,数据域测量面向的对象是数字逻辑电路。
传统时域测量仪器如万用表、示波器对于模拟电子电路的测量时行之有效的,但由于数字电路与模拟电路在电路结构,信号构成,分析方法上有着很大的不同,故应设计相应的数据域测量测量仪器,以达到高效分析和检修数字电路的目的。
通常状态下,数字电路的输出有三种状态,即高电平状态、低电平状态以及高阻状态。
当输出电压高于设定的阈值电平(通常为 3.5V)定义为高电平状态,记为逻辑“1”,当输出电压低于设定的阈值电平(通常为1.2V)定义为低电平状态,记为逻辑“0”,当输入端悬空时为第三状态,称为高阻状态。
逻辑笔是一种新型的数据域测试工具,采用不同颜色的指示灯来表示数字电平的高、低以及悬空状态,判别迅速、清晰直观。
基于单片机技术的逻辑笔设计方案是将单片机本研究运用逻辑门电路构建逻辑笔的电路设计方案。
本研究项目的创新之处在于,针对数据域测量过程中逻辑电平状态的测量,分别设计了三组由不同参数电阻构成的分压取样电路,将稳压管的输出电压分压取样以产生高、低以及悬空三种状态的阈值电平对应三种逻辑状态,确保了电路运行的可靠性。
设计出由运算放大器和逻辑门电路组合构成的电压比较运算电路,将测试电压与三种阈值电平进行比较运算,保证了测量精度的同时使得电路结构更为稳定,降低了电路制造成本。
运用不同颜色的发光二极管来表示数字电平的不同状态,清晰直观,提高的测量的效率。
文章第二部分研究了设计方案的电路原理,第三部分给出了逻辑笔电路原理实物以及测试结果。
2 原理逻辑笔电路原理设计图如图1所示,电路设计过程中,首先设计电路的供电部分。
图中所示2V 代表电源,作用是给整个电路供电,由于此类电路在实际构造和使用过程中,往往用普通电池作为电源,而普通电池输出电压值会随着使用不断降低,影响电路的稳定。
为解决这一问题,设计时采用普通电池V2与稳压模块4U 组合构成电路的稳压供电部分。
利用电池向稳压模块4U 供电,然后再由稳压元件4U 的第1脚输出电压(记为cc V )向整个电路稳定供电,提高电路长时间运行的稳定性。
图1 逻辑笔电路原理图得到稳定的供电电压 后,接下来的工作是设计并构造分压取样电路,该部分的作用是将 进行分压,得到相应电压作为阈值电压。
对应数字逻辑电平以产生高、低以及悬空三种状态的阈值电平,为后续测量提供判别标准。
根据串联电路分压规律,在串联回路中任意电阻 承担的电压值 为:(1) 式(1)中, 为串联回路总电压, 为串联回路总电阻,其数值等于各个电阻之和,即:(2)在本设计中,利用电阻 与电阻 构成串联分压取样电路,如图1所示,集成运放U1:A 第3脚的输入电压记为 ,根据串联电路分压规律,可以得到:(3)同理,电阻 和电阻 构成的串联分压电路中,输入到集成运放U1:B 第5脚的输入电压记为 ,根据同样的分析方法,不难得到: (4)同时,集成运放U1:A 的第2脚和集成运放U1:B 的第6脚相连,连接点即为探测电压的输入点,记为 。
电阻 和电阻 同样以串联的形式构成分压取样电路,该部分电压取样电路将4U 第1脚输出的电源电压cc V 分压后作为输入电压输入到 端。
当 没有外接电压输入时,称为此时电路处于悬空状态,此时的 端电压即为: (5)对图1所示电路原理图进一步分析可知,当电路输入端 有待测电压输入时,当输入电压大于U1:A 第3脚的输入电压 时,U1:A 的1脚、U1:B 的7脚均为低电平(记为逻辑“0”),由于U2:A 和U2:B 均为逻辑“非”门电路,故U2:A 的2脚、U2B 的4脚输出电压均为高电平(记为逻辑“1”),那么相应有U3:C 的第9、10两脚均为高电平输入,那么经过U3:C 的“与非”运算后,其第8脚的输出为低电平,那么稳压源输出的电源电压cc V 经限流电阻7R 通过红色发光二极管D1与U3:C 的第8脚的输出低电平形成回路,从而使得红色发光二极管D1被点亮,运用同样的分析方法可以得出此时U3:A 的1脚和2脚的输入电压均为低电平,则U3:A 的3脚的输出电压为高电平,从而将蓝色发光二极管D2的回路截止,D2无法被点亮;同理,U3:B 的输出第6脚为高电平,使得绿色发光二极管D3的状态也是熄灭。
根据上述现象,可以得出结论,将U1:A 第3脚的输入电压记为阈值电压 ,U L R L ),2,1(21 =+++=i R R R R i L R 3R 4R 6R 2U PVR U CCIN 212+=VR R R U CCG 656+=V R UCC P 434+=U P UU L Li i R R =cc V cc V i R i U R 5U G U IN R 1U IN U IN U INU IN当电路输入端 的输入电压值大于阈值电压 时,三只发光二极管中有且只有一只红色的D1点亮,其余两只发光管D2和D3都是熄灭状态,我们便可以根据这一现象判断输入待测电压是否高于阈值电压,当红色发光二极管D1点亮时,则表明此时输入电压为高电平并且高于阈值电压时,记此时为为逻辑“1”状态。
当输入端待测电压 为低电平即逻辑“0”状态时,此时输入电压低于U1:A 第3脚的电压 以及 U1:B 第5脚的电压 。
根据前面关于由U1:A 和U1:B 构成的电压比较电路分析方法不难看出,U1A 的1脚、U1B 的7脚均为高电平,那么U2A 的2脚、U2B 的4脚均为为低电平,使得U3:C 的8脚为高电平,从而导致红色发光管VD1处于截止状态; 与此同时,U3:A 的第3脚输出为低电平,那么就有绿色发光二极管D2处于导通状态被点亮,而U3:B 的第6脚处于高电平,那么黄色发光二极管D3也处于截止状态,所以此时只有绿色发光二极管导通而D1和D3处于截止状态,我们可以根据这一现象判断,绿色发光二极管D2点亮时探测端电压为低电平。
当输入端处于悬空状态时,即 处于悬空状态,不难分析得出U1A 的1脚为高电平,U1B 的7脚为低电平那么就有U2A 的2脚为低电平、U2B 的4脚为高电平从而使得U3C 的8脚为高电平,红色发光管D1截止;同时U3A 的3脚为高电平、U3B 的6脚为低电平那么绿色发光管D2也处于截止状态;但与此同时,黄色发光二极管D3处于导通状态,也就是说,当输入端探测电压处于悬空状态时,三个指示灯中只有黄色发光二极管D3点亮而其余两只发光二极管都处于截止状态,我们可以根据这一现象判断此时探测端处于悬空状态。
3 电路设计与测试本设计采用门电路与基本电路元件组合而成,在电路设计过程中,主要分为以下几个步骤:1,运用面包板搭建实物电路并完成测试;2,根据所设计的面包板实物电路,运用万能板讲所需电子元器件进行焊接,一完成实物电路的进一步构造;3,根据设计并测试完成的实物电路进行集成电路的设计,并最终完成逻辑笔的设计与制作工作。
利用面包板搭建实物电路所需器件如表1所示: 表1 面包板搭建逻辑笔电路器件表器件名称 数量 74LS001UPU H UHU P U G UINU IN U IN74LS04 1LM324 178L05 1电阻100 3电阻1MO 2电阻12K 1电阻3.3K 1电阻10K 1电阻3K 19v电池 1面包板 1硬线若干根据图1所示的连接关系在面包板上搭建电路如图2所示,图2 逻辑笔面包板实物电路图在图2所示电路中,探测端处于悬空状态,黄色发光二极管点亮,绿线代表地线,当探测端电压处于低电平,即逻辑“0”状态时,对应于不同探测电压(分别采用0V、0.5V、1V 测试),逻辑笔电路测试结果如图3~图5所示:图3 V U IN 0=面包板电路测试结果图4 V U IN 5.0=面包板电路测试结果图5 V U IN 1=面包板电路测试结果图3~图5分别表明,当探测电压为不高于1V 的低电平时,逻辑笔对应的输出结果为绿色发光二极管点亮,故可根据这一现象判断此时相应的输入电压为低电平。
当探测电压为高于5V 电压的高电平,即逻辑“1”状态时,测试电压采用6V 、7V 、8V ,相应的测试结果如图6~图8所示:图6 V U IN 6=面包板电路测试结果图7 V U IN 7=面包板电路测试结果图8 V U IN 8=面包板电路测试结果可以看出,当探测端电压为高于5V 的高电平时,红色发光二极管点亮而其余两只发光二极管处于熄灭状态。
通过以上两组实验,我们分别测试了逻辑笔面包板电路在探测电压为高电平(6V 、7V 、8V)以及低电平(0V 、0.5V 、1V)时的指示灯状态。
当测试电压为高电平时,红色发光二极管点亮;当探测电压为低电平时,绿色发光二极管点亮;当探测端处于悬空状态时,黄的发光二极管点亮。
设计达到了预期的目的。
接下来需要在面包板电路设计成功的基础上,依据所设计的电路图在万能板上搭建并焊接实物电路完成测试。
万能板实物电路如图9所示:图9 逻辑笔万能板板实物电路图由图9也可以看出,当探测表笔处于悬空状态的时候,测试结果依然为黄色发光二极管点亮。
接下来,针对低电平的万能板电路测试结果如图10~图12所示:图10 V U IN 0=万能板电路测试结果图11 V U IN 5.0=万能板电路测试结果图12 V U IN 1=万能板电路测试结果图10~图12表明,当输入探测电压为低电平如0V 、0.5V 和1V 时,逻辑笔电路的绿色发光二极管点亮,从而可以根据这一现象判断此时输入为低电平。
当探测电平为高电平时,测试结果如图13~图15所示:图13 V U IN 6=万能板电路测试结果图14 V U IN 7=万能板电路测试结果图15 V U IN 8 万能板电路测试结果图13~图15表明,当测试电平为高电平如6V 、7V 、8V 时,逻辑笔电路红色发光二极管点亮,从而成功的实现了根据红色发光二极管的状态来判断输入电平是否为高电平,满足了设计需求。