A2公共卫生执业医师实践操作项目考试整理(全)
- 格式:doc
- 大小:139.50 KB
- 文档页数:19
(完整版)公共卫生执业医师实践技能考试操作实践技能第一站:临床基本操作技能(3项)【体格检查,急救技术;20min,25分】体格检查:站在病人右边一、身高:从头顶至足底的垂直高度。
使用前校对“0”点,误差不大于0.1cm,立柱垂直,赤脚、上肢自然下垂、足跟并拢、脚尖分开;三点(脚跟、骶骨部、双肩胛)靠立柱、两点(耳屏上缘与眼眶下缘最低点)呈水平;水平板与头顶紧度适当;间隔30秒,连续测两次,结果应大致相同。
二、体重:人体各部分的总重量。
使用前校对,误差不超过0.1%,电子秤注意“0”点至刻度尺水平位;赤足,男性身着短裤,女性身着短裤、短袖衫,站立秤台中央;读数以千克为单位,精确到小数点后一位。
测试人员每次读数前应校对砝码重量。
三、皮褶厚度:皮下脂肪厚度,皮摺厚度仪。
部位:腹部、肩胛下角部和肱三头肌。
使用前校对,是否有延迟现象;自然站立,暴露测量部位;右手持测量仪,左拇指示指指距3cm,以指腹捏起皮肤及皮下组织轻轻捻动皮褶,使之与肌肉分离,将测量仪两钳头置于手指下放夹住皮褶,待指针稳定后立即读数;读数误差小于0.1cm。
四、腰围:脂肪重量和脂肪分布。
部位:水平位髂前上嵴和第12肋下缘连线的中点,经脐上0.5至1厘米处水平绕一周,肥胖者选腰部最粗处水平绕一周测腰围。
垂直站立,双足自然分开,平稳呼吸,用无弹性,最小刻度为1mm软尺,紧贴而不压迫皮肤;平稳呼吸;测量值精确到1mm。
五、脉搏部位:桡动脉、颞动脉、股动脉、足背动脉观察指标:频率、节律、强弱、紧张度、动脉壁弹性以及呼吸对它的影响。
安静或剧烈活动后休息30分钟再测,3个手指并拢,指腹平放桡动脉近腕处,力度适中,触摸桡动脉搏动,至少30秒。
六、血压计量检定合格,袖带大小合适。
测前患者安静休息至少5分钟。
通常为右上肢,坐位平第四肋软骨,仰位平腋中线。
袖带均匀紧贴皮肤与上臂,气囊中部应对准肱动脉,听诊器膜形体件置于肱动脉上,软压之(体件不应塞于袖带与上臂之间),充气同时听肱动脉搏动声音,待声音消失后,再将水银柱升高20-30mmHg,恒速放气。
xx年医师考试A2型题及答案解析1. 治疗咳嗽,除以治肺为主外,还应注意治A.肝、脾、肾B.心、肝、肾C.心、脾、肾D.心、肝、脾E.肝、胃、肾答案:A解析:分外感咳嗽与内伤咳嗽两大类。
外感:六淫外邪,侵袭肺系六气皆令人咳,外感咳嗽以风为先导,夹有寒、热、燥之邪。
以风邪夹寒居多。
内伤:脏腑功能失调,内邪干肺:(1)情志刺激;(2)饮食失当;(3)肺脏自病。
外感咳嗽属于邪实,并可演变转化,化热、化燥、蒸液为痰。
内伤咳嗽属邪实与正虚并见,病理因素为痰与火,但痰有寒热之别,火有虚实之分。
与脾虚生痰、肝火犯肺、肾亏虚火上炎、肾虚水泛。
2. 风痰闭阻之痫证的治法是A.涤痰熄风,开窍定痫B.清肝泻火,化痰开窍C.涤痰开窍,化瘀通络D.熄风开窍,化痰定志E.化痰通络,镇心安神答案:A解析:肝、脾、肾的损伤是痫证的主要病理根底,风阳痰浊蒙闭心窍,流窜经络,那么是造成痫证发作的根本病理因素。
脏腑失调,痰浊阻滞,气机逆乱,风阳内动是其主要的病机,而尤以痰邪作祟最为主要。
假设痫证久发不愈,必致脏腑愈虚,痰浊愈结愈深,而成顽痰;痰浊不除,那么痫证复作,乃成痼疾。
本证的轻重常与痰浊的深浅、正气的盛衰有关。
3. 以下哪项概括了眩晕发生的病机A.痰、热、风、湿B.风、火、痰、虚C.火、气、血、虚D.风、痰、气、血E.风、火、血、虚解析:眩晕的发生,自古多有论述,概括起来不外风、火、痰、虚。
《素问至真要大论》说:“诸风掉眩,皆属于肝。
”肝风之动,有虚实之分,肝阳化火,生风为实;肝肾阴虚,虚火上炎生风为虚。
《丹溪心法头眩》有“无痰不作眩”之说。
《景岳全书o眩运》有“无虚不作眩”之论。
《素问玄机原病式五运主病》指出:“风火皆属阳,多为兼化,阳主乎动,两动相搏,那么为旋转”。
故正确答案为B.4. 战汗的病机特点为A.正气欲脱,阳不敛阴B.湿热内蕴,津液外泄C.营卫不和,卫外失司D.正邪相争,正气拒邪E.肺气缺乏,表卫不固答案:D5. 内伤头痛的主要病位在A.肝、脾、胃B.肝、心、脾C.肝、脾、肾D.心、肝、肾E.胆、肝、脾解析:“脑为髓之海”,主要依赖肝肾精血濡养及脾胃运化水谷精微,输布气血上充于脑,故内伤头痛,其病位与肝、脾、肾三脏关系密切。
可编辑修改精选全文完整版公共卫生执业助理医师资格考试-神经系统(A2型题)1、女性30岁,右睑轻下垂,复视,咽下困难二年,表现展轻暮重,经常服用新斯的明治疗。
入院前一天症状迅速加重,说话含糊不清,呼吸困难,面色发绀,瞳孔缩小,出汗,流涎,以上最符合下列哪项临床表现A.肺内感染B.球麻痹C.肌无力危象D.胆碱能危象E.反拗性危象2、重症肌无力患者以泼尼松,吡啶斯的明治疗后,症状明显好转。
患者时有腹痛,腹泻,无发热,大便常规(-)。
此时最适宜的处理措施为A.停用泼尼松B.停用吡啶斯的明C.口服黄连素D.口服阿托品E.口服诺氟沙星(氟哌酸)3、一重症肌无力病人因肺部感染应用卡那霉素治疗,3天后发生危象,这肘首先应A.鉴别危象类型,给予针对性治疗B.停用卡那霉素C.保证呼吸道通畅和正常换气D.积极治疗肺部感染E.肌内注射阿托品1mg4、张某,女,26岁,3月来四肢无力,于休息后减轻,活动后加重,新斯的明试验阳性(肌无力明显改善)。
应给予何药最适宜A.钾盐B.维生素B族C.抗胆碱酯酶药物D.血管扩张药E.左旋多巴5、某女,25岁,3个月来感四肢乏力,展轻暮重。
近二日发热,今日午后无力明显加重,伴有口齿含糊,吞咽困难,呼吸急促,否认肢体酸痛,大小便正常,有甲状腺功能亢进病史,辅助检查血常规白细胞1.3×10/L,尿常规:蛋白(+),红细胞0~2/Hp,白细胞(++),动脉血气分析:pH7.38,PaCO60mmHg,PaO60mmHg。
此时下列哪项措施是错误的A.静脉滴注地塞米松B.血浆置换疗法C.气管插管D.庆大霉素静脉滴注E.抗胆碱酯酶药物6、关于重症肌无力危象不正确的是A.危象是急骤发生呼吸肌严重无力,以致不能维持换气功能B.肌无力危象为疾病发展,或服抗胆碱酯酶药物不足所致C.胆碱能危象是使用抗胆碱酯酶剂过量所致D.反拗性危象可用阿托品对抗E.判断危象性质,可用腾喜龙试验7、男性,24岁,有重症肌无力,服用吡啶斯的明一年骤然发生呼吸肌严重无力,以致不能维持换气功能,下列除外哪项均是及时抢救措施A.静脉注射腾喜龙10mgB.保持呼吸道畅通C.给予静脉补液,维持水,电解质平衡D.需及时行气管切开和人工呼吸E.加大吡啶斯的明剂量8、某女,30岁,睁眼困难伴复视2年,晨轻暮重,休息后好转。
全国公卫执业医师技能操作考试真题题库2019年全国公卫执业医师技能操作考试真题汇总01第一站:临床操作1、滑车上淋巴结触诊,胸骨角,腋前线,前正中线,肩胛上区的位置,压痛及反跳痛,腹壁紧张度2、心肺复苏及胸外按压操作第二站:案例分析(细菌性痢疾)1、此次事件性质(疫情暴发),诊断依据(临床症状,流行病学调查,实验室检查),此次疫情的感染来源2、三级高血压患者头晕呕吐,收缩压/舒张压182/106 mmHg问该患者为几级高血压,诊断依据,社区医生应该采取什么措施?(首先急救处理,病情稳定后马上转诊至上级医院,进行跟踪随访等) 第三站:实践技能1、假如SARS疫情爆发,你作为工作人员,马上赶赴现场,操作防护服的穿脱2、茶杯器具的采样操作步骤(无菌环境下进行)02第一站:临床操作1、滑车上淋巴触诊,心脏听诊,膀胱叩诊2、扁桃体视诊,心脏听诊,肱二头肌叩诊3、心肺复苏第二站:案例分析1、AFP案例定义,诊断要点,高危AFP的标准,标本采集的要求2、急性氯气中毒的急救方法第三站:实践技能1、茶杯采样、浴巾采样,穿脱防护服2、手足口病调查目的,对幼儿园采取的措施3、膳食调查方法,调查前准备03第一站:临床操作1、心肺复苏2、腹部紧张度,腹部压痛,反跳痛,心脏触诊,胸廓扩张度第二站:案例分析1、甲肝爆发诊断依据,采取的预防措施2、糖尿病的诊断依据,我国糖尿病的诊断标准,糖尿病的危险因素第三站:实践技能1、床单采样2、餐具消毒04第一站:临床操作1、瞳孔对光反射,肩胛线、锁骨上窝,胸骨旁线,后正中线,膀胱叩诊第二站:案例分析1、狂犬病2、尘肺病第三站:实践技能1、饮用水中铁的采集2、鸡场的消毒05第一站:临床操作1、眼球运动,肺部触诊,腹部四区2、心肺复苏第二站:案例分析1、肺结核的的调查报告,目的,内容2、学校又该如何控制预防第三站:实践技能1、玩具消毒,选哪种消毒剂,如何配2、穿防护服,消毒3、末端水的采样以及水中氰化物含量的测定06第一站:临床操作1、皮肤弹性,下肢水肿,腹部分区:四分法,腹部标志,肺部听诊第二站:案例分析1、流感报告流程,调查准备工作第三站:实践技能1、手采样2、消毒剂配置计算,玩具消毒07第一站:临床操作1、胸壁视诊,滑车淋巴结检查,肝下缘触诊第二站:案例分析1、疟疾2、脑卒中检查项目和临床分类第三站:实践技能1、空气采样2、口腔器械消毒08第一站:临床操作1、心肺复苏2、肺听诊,腹部触诊,压痛反跳痛第二站:案例分析1、流感预防2、笨中毒预防3、癌症的一级预防第三站:实践技能1、液体食物中毒采样2、餐具消毒,消毒剂选择,计算,如何操作09第一站:临床操作1、心脏触诊,腹壁触诊,压痛反跳痛2、心肺复苏第二站:案例分析1、急性迟缓性麻痹的病因2、疫苗注射3、汞中毒的病因,职业健康检查的内容第三站:实践技能1、手术针的消毒2、玩具的消毒(60%二氯……钠)10第一站:临床操作1、身高,语音震颤,脾脏触诊2、心肺复苏第二站:案例分析1、学校爆发结核,对结核学生调查啥,学校怎么预防2、造纸厂污染,村民癌症多发,问调查什么,调查前准备第三站:实践技能1、痢疾学生的餐具消毒2、睡衣采样更多资料分享尽在橙栀不是橙子11第一站:临床操作1、病理检查(巴史症给的英文),肺部听诊2、单人心肺复苏第二站:案例分析1、狂犬病的伤口处理2、给一个案例,判断高血压分级以及依据,高血压病人的管理目的。
公共卫生执业医师实践技能考试真题汇总(150题)公共卫生执业医师实践技能考试真题汇总(150题)4号题第一站:高血压糖尿病等慢病的横断面调查:调查目的,测量血压前需向被测者说明什么。
第二站:测量血压、肺部听诊(顺序,正常呼吸音,异常呼吸音)、颈强直、胸外按压、第三站:穿脱防护服、薯片采样、末梢水采样欲监测硫酸盐(我按一般理化答的)、用戊二醛消毒镊子(问了个很变态的问题:为防止镊子生锈,应往里面加什么,不会,我看见考官给我扣了一分),照度计的使用10号题第一考站:病例——艾滋病的判断依据,传播途径;采样——酸梅汤,网管水第二考站:腰围测量,颈部触诊,肝触诊;胸外按压第三考站:个人防护,二氧化碳仪测定(和光旁上的仪器不一样,在网上查查直读型的二氧化碳测定仪);手术器械的消毒(戊二醛)16号题第一站给出一段话问你丙肝的传染源传播途径如何监测项目2 洗脸盘细菌检测项目3 空气苯系物浓度检测第二站淋巴+脉搏+肝触诊+人工呼吸第三站防护服+二氧化碳检测+消毒玩具29号题第一站:案例:1、肺鼠疫的诊断依据,密切接触者有哪些2、如何预防控制措施采样:1、散装饼干采样 2、测金属水样采集第二站: 1、胸外按压,2、甲状腺触诊,3、肺下界叩诊4、心脏视诊第三站 1、个人防护2、噪声计使用3、消毒配液及操作57号题第一站 1、食物中毒,粪便检测副溶血性弧菌诊断及依据2、公共场所拖鞋微生物采样、CO采集第二站 1、测脉搏,注意点 2、颌下淋巴结检查 3、肺部听诊,要答出各呼吸音所在部位4、肌力检查及方法 5、人工呼吸第三站 1、穿脱防护服 2、CO现场采样 3、流感病房消毒,给2%酸性戊二醛、2%碱性戊二醛、二元型过氧乙酸...选择一个喷雾器的使用70号题:第一站:某地幼儿园发生细菌性痢疾,问调查内容,如何针对传播途径进行该病的阻断、空气中苯的采样;理发刀的细菌学采样第二站:胸外按压、皮褶厚度的测量、甲状腺侧叶的检查、移动性浊音第三站:照度仪的使用、手足口病的空气消毒(包括配液)、穿脱防护服99号题第一站:一、案件分析、一小孩到医院就诊,症状……,脑脊液检查……环境多蚊虫问:1.诊断该病,诊断依据?2.如何从传染途径和易感人群进行预防控制。
公共卫生执业医师实践操作常规仪器的正确使用试题编号:操作题目:如何正确使用余氯比色计测定饮用水中的余氯含量。
简答题:、饮用水中余氯卫生标准的浓度表示单位是什么?、测定水中余氯时的温度最好不超过多少度()?、立即比色,所得结果为何种余氯?、分钟后比色,所得结果为何种余氯?要求:正确使用余氯比色计测定饮用水中的余氯含量,并正确对测定结果进行判定。
评分要点:步骤操作要点分值、取水样于带刻度的比色管中;、用滴管加入滴邻联甲苯胺溶液,混匀;、迅速与标准管进行比色;、读出水样中余氯含量。
简答题答案、饮用水中余氯卫生标准的浓度表示单位。
、测定水中余氯时的温度最好不超过多少度。
、立即比色,所得结果为游离性余氯。
、分钟后比色,所得结果为总余氯。
试题编号:操作题目:温湿度计的使用简答题、温度的表示单位是什么?、测定时,仪器距墙壁不得小于多少米?、测定时,仪器距地面高度不得低于多少米?要求:正确掌握温湿度计的使用和结果判读。
评分要点:步骤操作要点分值、检查仪器电源;、打开仪器开关;、将仪器的传感器置于欲测部位;、按下温度键,待仪器稳定后,正确读出仪器温度显示值;、切换湿度键,待仪器稳定后,正确读出仪器相对湿度值;、检测完毕,将仪器传感器恢复原位;、按下仪器开关键,关闭仪器。
简答题答案、温度的表示单位是()。
、测定时,仪器距墙壁不得小于米。
、测定时,仪器距地面高度不得低于米。
常规仪器的正确使用试题编号操作题目:现场风速仪的使用要求:正确掌握照度计的使用和结果判读评分要点步骤操作要点分值、检查仪器电源及连线;、打开仪器开关;、检查仪器零点(盖盖时检查);、暴露仪器探头光敏面;、把探头水平放置在欲测光源下;、选择合适档位;、暴露分钟;、待仪器稳定后,正确读出测定值,并说出照度的表示单位;、测量完成后,将光敏面盖盖上;、电源开关切至,断开仪器连线。
常规仪器的正确使用试题编号操作题目:照度计的使用要求:正确掌握风速仪的使用和结果判读评分要点:步骤操作要点分值1、轻轻调整电位表上的机械零螺丝,使指针调到零位;2、校正开关置于断的位置;、将测杆插头插在插座内;、将测杆垂直向上放置;、校正开关置于满度位置;、调整满度旋扭,是电表置于满度位置;、校正开关置于零位;、调整粗调和细调旋扭,将电表指针调到零点位置;、轻轻拉起螺塞,使测杆探头露出,探头上的红点应对准风向;、正确读出仪器的响应值。
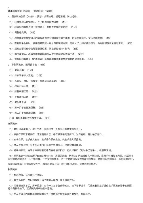
基本操作技能(30分)(考试时间:15分种)1、显微镜的使⽤(20分):要求:步骤合理、视野清晰、防⽌污染。
(1)将⽬镜放⼊⽬镜筒内,并了解⽬镜放⼤倍数;(1分)(2)将做好的载物⽚放于载物台上,并检查物镜放⼤倍数;(1分)(3)调整好光源;(2分)(4)⽤粗螺旋把载物台上的载玻⽚调⾄与物镜保持最⼩距离,防⽌物镜损坏,要从侧⾯观察;(4分)(5)在观察染⾊⽚时,要⽤粗螺旋拉⼤⽚⼦与物镜的距离,见到⽚⼦上的细菌形态时,再⽤微螺旋调⾄视野清晰;(4分)(6)观察完要将载物台降⾄最低位置,防⽌螺旋“疲劳”损坏;(3分)(7)如⽤油镜头,⽤后要⽤擦镜纸蘸取⼆甲苯将油镜头擦拭⼲净;(2分)(8)观察后的载玻⽚(如不保留)要放在盛有消毒液的玻璃缸内浸泡消毒。
(3分)2、穿脱隔离⾐、戴⽆菌⼿套(10分)(1)取⾐正确;(1分)(2)开⾐双⼿穿⼊正确;(1分)(3)系领扣、腰扣(或腰带)顺序及⽅法正确;(1分)(4)脱⾐⽅法正确;(1分)(5)折叠⾐服正确;(1分)(6)⼿套开包正确;(1分)(7)取⼿套正确;(1分)(8)第⼀只⼿套戴法正确;(1分)(9)第⼆只⼿套戴法正确;(1分)(10)戴好⼿套后双⼿放置正确。
(1分)穿隔离⾐:(1)戴好⼝罩及帽⼦,取下⼿表,卷袖过肘(冬季卷过前臂中部即可)。
(2)⼿持⾐领取下隔离⾐,清洁⾯朝⾃⼰;将⾐领两端向外折齐,对齐肩缝,露出袖⼦内⼝。
(3)右⼿⾐领,左⼿伸⼊袖内;右⼿将⾐领向上拉,使左⼿套⼊后露出。
(4)换左⼿持⾐领,右⼿伸⼊袖内;举双⼿将袖抖上,注意勿触及⾯部。
(5)两⼿持⾐领,由领⼦中央顺着边缘向后将领扣扣好,再扎好袖⼝(此时⼿已污染),松腰带活结。
(6)将隔离⾐⼀边约在腰下5cm处渐向前拉,直到见边缘,则捏住;同法捏住另⼀侧边缘,注意⼿勿触及⾐内⾯。
然后双⼿在背后将边缘对齐,向⼀侧折叠,⼀⼿按住折叠处,另⼀⼿将腰带拉⾄背后压住折叠处,将腰带在背后交叉,回到前⾯系好。
公共卫生执业医师资格考试(实践)第一章现场急救技术第一节心肺复苏(CPR)1、操作步骤(1)评估现场环境安全(2)判断患者意识反应:有反应者可自动体位,无反应者取平卧位;(3)呼救(EMSS),同时:①是否有颈动脉搏动→右手示指和中指从气管正中环状软骨划向近侧颈动脉搏动处,告知无搏动;②判断呼吸→观察患者胸部起伏,告知无呼吸。
(注:以上时间5-10s内,1001、1002、1003...)(4)胸外心脏按压:双手掌跟重叠,置于患者胸骨中下1/3处,两乳头连线中点,肘关节伸直,用上身力量按压。
胸骨下陷5-6cm(或胸部前后径1/3),然后突然放松。
频率100-120次/min,30次为1组。
(5)人工呼吸:松解衣裤,开放气道(抬颌仰头,清除异物),捏鼻含口,口对口吹气,每做1组胸外按压进行2次人工呼吸(比例30:2)。
(6)除颤:心脏骤停常由室颤引起,电除颤,右侧放在右锁骨下侧,左侧放在左乳头侧腋中线,首次360J非同步,一次电击后再做5组CPR。
(7)患者体征恢复,整理,做进一步生命支持。
2、注意事项(1)人工呼吸:①吹气量不宜过大和过小,看到有胸廓起伏即可;②吹气时间不宜过长,过长易引起急性胃扩张、胃胀气等;③吹气过程要注意观察气道是否通畅、胸廓有无起伏。
(2)胸外心脏按压:①患者心脏停搏时才可使用;②按压位置准确,否则易损伤其他脏器;③按压力度适宜,过大易导致胸骨骨折,过小不足以推动血液循环,一般以“胸骨下陷5-6cm”为宜。
(3)人工呼吸与胸外心脏按压同时进行,比例约30:2,实施前将患者松解衣裤。
3、有效体征和终止施救指征(1)有效体征:①颈动脉搏动:心脏搏动恢复;②自主呼吸:恢复较强;③患者活动:眼球活动,口唇、甲床转红,瞳孔由大变小,对光反射,甚至有脚动。
(2)终止施救指征:①心肺复苏30min以上,仍无心搏及自主呼吸,且现场无进一步救治与送治条件;②脑死亡(深度昏迷、瞳孔固定、角膜反射消失),且现场无进一步救治与送治条件;③医学专业人员认定患者死亡,无救治指征;④现场环境危险,威胁到抢救人员安全。
1、测量血压2、身高和体重的测量3、腹部包块(假定包块位于左下腹)的检查(深部滑行触诊法)。
要点:示、中、环指三指并拢,于左下腹触诊;腹壁下压至少2cm;指端逐渐触向包块,做滑动触摸,滑动的方向与包块的长轴垂直。
4、颈部浅表淋巴结的检查要点:检查时嘱受检者头稍低向检查侧。
由浅入深滑动触诊。
检查双侧胸锁乳突肌前为颈前区,胸锁乳突肌后为后区。
5、心前区心尖搏动和震颤触诊检查(口述检查结果)心前区心尖搏动先用右全手掌放心前区,然后示中指指腹并拢触诊。
震颤用手掌的尺侧(小鱼际),在心脏的各瓣膜区和胸骨左缘3、4肋间触诊。
正常成人心尖搏动的位置:第五肋间,左锁骨中线内侧0.5~1.0cm处,搏动范围直径2.0~2.5cm,心尖搏动未见增强或减弱。
未触及震颤。
6、腋窝淋巴结的触诊方法:发现淋巴结肿大如何描述?检查左侧时,左手握左手,被检查者前臂稍外展;示、中、环指三指并拢,由浅入深滑动触诊,两侧都要检查;腋窝淋巴结按尖群、中央群、胸肌群、肩胛下群和外侧群的顺序进行。
(1)部位(2)大小(3)数目(4)硬度(5)压痛(6)活动度(7)有无粘连7、甲状腺峡部触诊,甲状腺肿大的分度前面用拇指,后面用示指。
做吞咽动作。
分三度:1、不能看见肿大但能触及者为Ⅰ度。
2、能看见又能触及,但在胸锁乳突肌以内Ⅱ度。
3、超过胸锁乳突肌外缘为Ⅲ度。
8、甲状腺侧叶触诊,甲状腺的视诊前面,示指和中指推,拇指触摸。
后面,拇指推,示指和中指触摸。
触摸时嘱受检者做吞咽动作。
看甲状腺的大小、对称性。
9、测脉搏(腕部),测呼吸频率,(须口述检查结果),呼吸运动的类型?示、中、环指三指并拢放桡动脉处15~30秒,双侧桡动脉进行对比。
呼吸运动的类型:男性和儿童是腹式呼吸,女性是胸式呼吸。
观察呼吸频率至少要观察1分钟,正常成人:16~18次/分10、胸部的骨骼标志1、胸骨上切迹2、胸骨柄3、胸骨角4、腹上角5、剑突6、肋骨7、肋间隙8、肩胛骨9、脊柱棘突10、肋脊角11、胸部的垂直线标志1、前正中线2、锁骨中线(左、右)3、胸骨线(左、右)4、胸骨旁线(左、右)5、腋前线(左、右)6、腋后线(左、右)7、腋中线(左、右)8、肩胛线(左、右)9、后正中线12、胸部体表的自然陷窝和解剖区域1、腋窝(左、右)2、胸骨上窝3、锁骨上窝(左、右)4、锁骨下窝(左、右)5、肩胛上区(左、右)6、肩胛下区(左、右)7、肩胛间区(左、右)13、语音震颤检查方法用左右手掌的尺侧缘轻放于胸壁两侧,然后嘱受检者用同等强度重复发出“yi”长音,自上而下,从内到外,两侧交叉,比较两侧相应部位语音震颤的异同,注意有无增强或减弱。
小项目(血压、眼、颈部、外周血管)3分,大项目(胸、心、腹、神经)7分,各考一题,共10分。
1、血压(3分)(1)血压计放置位置正确(1分);被检查者取坐位或仰卧位,血压计。
(2)血压带绑扎部位正确、松紧度适宜(1分);通常测右上肢,将袖带均匀紧贴皮肤缠于上臂,袖带下缘在肘窝上3厘米,袖带中央位于肱动脉表面。
(3)听诊器胸件放置部位正确(0、5分);检查者扪及被检查者肱动脉搏动后,将听诊器胸件置于搏动上(不能塞在袖带下)准备听诊。
(4)测量过程流畅(0、5分)。
充气至肱动脉搏动消失再升20-30mmHg,缓慢放气,第一声响为收缩压,声音消失时为舒张压。
2、眼(3分)(1)眼球运动检查方法正确(1分);左→左上→左下→右→右上→右下(50-60cm面对面而坐)。
(2)对光反射(间接、直接)检查方法正确(1分);直接:用笔形手电从斜方照入瞳孔,观察瞳孔收缩情形(照射立即收缩,移开复原);间接:照一侧瞳孔时,对侧也收缩。
(3)调节反射检查检查方法正确(0、5分);注视1米以外的示指,然后将示指迅速移近距眼球10cm左右处,正常反应就是瞳孔缩小。
(4)辐辏反射(会聚反射)检查方法正确(0、5分)。
注视1米以外的示指,然后将示指缓慢移近距眼球10cm左右处,正常反应就是两侧眼球同时向内聚合。
3、颈部(甲状腺、气管)(3分)(1)检查者与被检查者站立位置正确(1分);后方触诊:检查者位于被检者身后;前面触诊:检查者立(坐)于被检者对面。
(2)检查甲状腺手法(包括检查者在病人前与后的手法)(1分);后:双手拇指置于被检者颈后部,余四指绕颈部前下方,示指与中指尖于环状软骨下方触甲状腺峡部,以左手指将甲状腺推向右侧,余指触甲状腺右叶(大小、质地、压痛、有无粘连、有无吞咽移动);前:以右手大拇指将甲状腺推向右侧,用左手拇指触摸甲状腺右叶(大小、质地、压痛、有无粘连、有无吞咽移动)。
(3)头部位置正确并能令被检查者吞咽口水(0、5分);头轻度后仰,可视诊;头侧向检查叶,可触诊。
公共卫生执业医师实践技能操作考试试题与答案第一站考试:一、题目:1998年5月30日中午,某市一大学有400多学生在该校食堂进餐。
食谱为鸡蛋炒黄瓜、黄瓜肉丁、西红柿炒鸡蛋、肉烧西葫芦等,主食为米饭、馒头。
当日下午17时开始,学生中陆续有100多人到校医看病,主要症状是腹痛、腹泻(一般5-8次),头痛、体温升高多在38度以上。
经调查,发病者,发病者中午都在该食堂用餐,中午没有在食堂用餐者,没有发病。
你应该如何调查处理。
问题:(25分)(考试时间15分钟)1、这是一起食物中毒,判定食物中毒,主要根据有那些?答:疫情初步判断为食物中毒。
判断依据:(1)中毒病人在相同的时间有共同的食物食用史;(2)病人的临床症状基本相同;(3)潜伏期短、集中发病。
2、请你在调查处理前制定一个调查方案(包括几个方面,扼要讲明即可)。
答:调查目的、调查方法(现况、病例对照、队列)、调查内容、调查表设计。
应采集的样品:(1)剩余的各种食物;(2)病人的呕吐物、粪便、血液、尿液;(3)食品加工用具、容器与食品加工人员手涂抹;(4)食物的检验项目应包括:①微生物(细菌)②理化(脲酶)。
二、题目:(5分)(考试时间5分钟)简要病史:患者男性,52岁,反复发作咳嗽,咳痰两年半,痰呈粘液浓性。
化验报告:血常规检查:RBC /L,HGB %,WBC /L;白细胞分类:中性粒细胞 %,单核细胞 %,淋巴细胞 %.痰液检查:痰涂片检查见到大量 .血气分析: PaO2 mmHg,PaCO2 mmHg.(注:具体数字正式下发试题时给出)问题:请根据以上简要病史和化验报告结果将初步诊断写在答题卡上。
答:初步诊断:肺炎、肺结核、肺脓肿(脓臭痰)、支气管扩张。
试题编号:公卫1-2号一、题目:同上。
问题:(25分)(考试时间15分钟)1、是一起食物中毒,判定食物中毒,主要根据有那些?答:疫情初步判断为食物中毒。
判断依据:(1)中毒病人在相同的时间有共同的食物食用史;(2)病人的临床症状基本相同;(3)潜伏期短、集中发病。
A2公卫执业医师实践技能考试大纲考试范围和总体要求公共卫生执业医师实践技能考试重点考查考生综合运用所学的基本理论、基本知识和基本技能,分析和解决公共卫生及其相关临床医学问题的能力。
一、考试范围内科学、流行病学、传染病学、营养与食品卫生学、环境卫生学、职业卫生与职业医学、卫生统计学。
二、总体要求(一)临床基本技能掌握病史采集、体格检查和现场急救的技能,并具有根据病史、体检、辅助检查、实验室检验结果进行综合分析与初步诊断的能力。
(二)公共卫生调查与分析能力具备公共卫生现场调查、现场样品采集与检测项目确定、检测结果判定、调查结果综合分析和报告撰写等能力。
(三)公共卫生现场处置能力具备传染病疫情和其他公共卫生问题的现场处置能力。
考试项目一、临床基本技能(一)病种范围1.传染病:鼠疫、霍乱、艾滋病、病毒性肝炎、肺结核、麻疹、肾综合征出血热、细菌性和阿米巴性痢疾、伤寒和副伤寒、流行性脑脊髓膜炎、乙型脑炎、流行性感冒等。
2.慢性病:高血压、糖尿病、脑卒中等。
3.中毒:有机磷农药中毒、亚硝酸盐中毒、一氧化碳中毒、苯中毒等。
(二)考核要求1.病史采集:根据案例提供的主诉症状,考查考生病史采集和流行病学资料收集的能力。
2.体格检查(1)一般检查:测量血压、脉搏、身高、体重、皮褶厚度、腰围;甲状腺检查;浅表淋巴结检查。
(2)胸部检查胸部体表标志(骨骼标志、垂直线标志、自然陷窝)呼吸运动(呼吸频率、呼吸节律)胸部触诊(胸部<廓>扩张度检查、语音震颤、胸膜摩擦感)胸部叩诊(肺界、肺底移动度)胸部听诊(正常呼吸音、异常呼吸音、啰音、胸膜摩擦音)心脏视诊(心前区隆起与凹陷、心尖搏动、心前区异常搏动)心脏触诊(心尖搏动、心前区搏动、震颤、心包摩擦感)心脏叩诊(心界)心脏听诊(心脏瓣膜听诊区、听诊顺序、听诊内容)附:第一站:1 心脏视诊:被检者一般取仰卧位或坐位,充分暴露胸部,光线最好来源于左侧。
视诊的内容包括心前区隆起与凹陷、心尖搏动及心前区异常搏动。
检查者观察心前区隆起和心尖搏动时需蹲下,两眼与被检者的胸廓平齐,双眼视线与心前区呈切线方向。
(1)心脏视诊方法正确(4分);①被检查者仰卧位(或卧位)正确暴露胸部。
(2分)②检查者站在被检查者右侧,其视线自上向下,必要时与胸部同水平视诊。
(2分)②观察心尖搏动范围。
(1分)③观察心前区有无异常搏动。
(1分)(3)正确叙述被检查者心尖搏动范围(6分)①能够正确指出心尖搏动在第几肋间。
(3分)②能够正确指出被检查者心尖搏动搏动范围正常或弥散。
(3分)(4)考生口述心前区异常搏动三个主要搏动名称,并能指出其部位(3分)①胸骨左缘第3—4肋间搏动。
(1分)②剑突下搏动。
(1分)③心底部异常搏动。
(1分)(5) 提问(3个,由考官任选2个)(2分)①心前区膨隆常见于什么疾病?(1分)答:提示心脏增大,多见于先天性心脏病、风湿性心脏病、心肌炎后心脏病②右心室增大时,心尖搏动有何变化?左心室增大时,心尖搏动有何变化?(1分)答:右室增大心尖搏动向左侧移位,但不向下移位。
左室大心尖搏动向左下移位,可达腋肿中线。
③主动脉瓣区膨隆常提示什么问题?(1分)答:高血压心脏病。
(3)腹部检查腹部视诊(腹部的体表标志及分区、视诊主要内容:腹壁外形、腹式呼吸、腹壁静脉、胃肠型和蠕动波、手术瘢痕、脐以及腹纹)腹部触诊(腹壁紧张度、压痛及反跳痛、脏器和腹部包块、液波震颤、振水音)腹部叩诊(腹部叩诊手法和叩诊音、肝浊音界叩诊、膀胱叩诊、移动性浊音、肝区叩击痛、肋脊角叩击痛)腹部听诊(肠鸣音、血管杂音)(4)神经系统:膝腱反射、跟腱反射、腹壁反射、肌力、脑膜刺激征、巴氏征、布氏征、克氏征。
3.辅助检查结果判读(1)X线片:肺部感染、肺占位性病变、正常胸部正位片、四肢关节片。
(2)实验室检验结果判读:血、尿、便常规,痰结核菌检查,血糖,血清丙氨酸氨基转移酶(血清ALT)、血清天门冬氨酸氨基转移酶(血清AST),总胆固醇、甘油三酯、血清总胆红素、总蛋白及白/球蛋白、高密度脂蛋白(HDL)、低密度脂蛋白(LDL)、血清肌酐、尿素氮、免疫球蛋白(IgG,IgA,IgM),抗HIV、CD4、CD4/CD8,病毒性肝炎血清标志物,血清学检查(鼠疫、流行性出血热、麻疹),脑脊液常规检查、病原学检验结果等。
4.病例分析与初步诊断:根据病史、流行病学资料、体检和辅助检查结果作出初步诊断,并给出诊断依据。
5.现场急救技术:人工呼吸、胸外心脏按压。
二、公共卫生检查与分析能力(一)专业范围流行病学、传染病学、营养与食品卫生学、环境卫生学、职业卫生与医学、卫生统计学等(二)考核要求1.现场调查设计(1)调查目的(2)调查内容(3)调查方法(4)调查指标确定(5)调查表设计(6)调查步骤2.现场样品采集、保存和运输的原则、方法及检测结果判读(1)生物性样品:血、尿、便、呼吸道分泌物(2)环境样品:空气、土壤、水(3)食品样品及食品用具3.资料分析方法及统计分析指标1.传染性疾病:病毒性肝炎、流行性感冒、血吸虫病、人感染高致病性禽流感、登革热、麻疹、肾综合征出血热、鼠疫、霍乱、细菌性痢疾、伤寒和副伤寒、流行性脑脊髓膜炎等。
2.其他公共卫生问题:食物中毒、职业中毒、环境(空气、水)污染。
(二)考核要求1.传染病疫情处置(1)传染源的控制措施(2)传播途径的控制措施(3)易感人群的保护措施2.其他公共卫生问题处置(1)患者处置(2)现场监测(3)控制危险因素(4)保护暴露人群3.个人防护:三级生物防护服的穿脱。
4.卫生处理:消毒、杀虫、灭鼠。
附1、公共卫生类医师资格实践技能考试试题卡(执业医师)编号3-1-01✓案例:1997年1月15--2月3日,某区卫生防疫站陆续接到本区数所学校报告,学生中陆续发现一种原因不明的发热、纳差、全身不适、乏力,部分人巩膜黄染的病例86例,该区自1997年1月1日起供餐公司开始向学校供应午餐,派你去调查处理这起疫情。
✓试题:1、请你在调查处理疫情前制定一个调查方案;答:I调查目的:核实诊断、确认是否暴发、描述疾病分布特征,查明病因,提出针对性控制措施,扑灭疫情。
II调查方法(现况、病例对照)III调查内容:①接到报告作好记录,及时向有关领导汇报;②做好调查前准备:1、组织有临床、流行病学、检验及卫生学医师参加的调查小组,并进行培训,统一调查方案,制定调查计划;2、经费预算:调查人员费用,必须购置的器材、设备、药品、试剂、交通费用等;3、物资准备:所用调查表格、计划采样的物品、检验用品、试剂、药物、疫苗、其它物品等。
③调查内容:1、核实诊断(临床、化验、流行病学);2、对疫情作全面考察,对发病数量、流行特征、原因初步描述;3、证实暴发,了解疾病分布,计算疾病的罹患率;4、提出初步假设,并验证假设;5、提出针对性预防控制措施。
IV调查表设计:个案调查表包括:1、一般项目;2、临床特征(包括实验检查);3、流行病学资料(接触史,可能受感染日期、地点、方式、传播途径、预防接种史、接触者及接触程度);4、防治措施;5、结论;6、调查日期,调查者。
采取预防控制措施:①供餐公司在未查清前应停止供餐,对其人员进行体检,加强卫生监督;②开展卫生宣教(对象:学生、家长、学校方面、送餐公司等);③病人早发现、早诊断、早报告、早隔离、早治疗;④疫源地处理(病家、学校):随时及终末消毒,密切接触者医学观察,搞好食品卫生、个人卫生;⑤学生中接种甲肝疫苗(注意接种对象);⑥加强疫情监测,防止续发。
效果评价:发病是否得到控制(一个最长潜伏期内无新病例出现,并注意区别是疾病自然下降,还是针对危险因素2、这次疫情调查活动如何实施?收集哪些调查资料及如何处理?如何判定这次疫情采集的样本检测结果?样本的采集与储运?撰写这次疫情调查报告的准备从哪几方面着手?调查活动的实施:1、调查准备:人、财、物;2、调查活动的组织;3、调查资料的收集;4、标本的采集与储运。
调查资料的收集:人口学资料、自然因素、社会经济情况、疾病资料、学生缺课统计、送餐公司有关情况,供水情况,预防接种情况等。
调查资料的处理:1)调查资料的分析;2)样本检测结果的判定收集的资料初步分析:计算各种罹患率、描述疾病的三间分布、证实暴发、推算暴露日期、流行因素分析、暴露与非暴露发病率及联系程度比较。
判定这次疫情采集的标本检测结果:水符合国家饮用水卫生标准:食品不得检出致病菌,ALT正常值。
样本的采集:(1)血 [ 血清学特异诊断指标抗-HAVIgM及根据需要做部分生化指标:肝功能(ALT、GGT)等 ] ;(2)外环境卫生学指标(水、食物、工用具、涂抹等);样本采集和储运:(1)采样应做详细记录,填写采样单;(2)样品应在4小时内送到实验室,血样品需及时分离血清冷藏(短期保存)或冷冻(长期保存);(3)采集操作及容器应注意无菌。
撰写调查报告(简明):(版本一)①前景材料;②疫情发生经过、流行强度及分布;实验室检查结果;③暴发的诊断及原因;④控制措施及效果评价;⑤经验教训和建议;⑥结论。
总结:传染病爆发时,应如何进行调查?①制定调查方案:调查目的、调查方法(现况、对照、队列)、调查内容、调查表设计;②调查活动的实施:1)调查准备:人、财、物;2)调查活动组织;3)调查资料收集;4)标本的采集和储运;③调查资料的处理:1)调查资料的分析;2)样本检测结果的判定;④执行控制与干预措施;⑤评价控制效果;⑥疾病与危险因素的调查实例;⑦撰写调查报告。
附2、公共卫生类医师资格实践技能考试(流调部分)食物中毒:I判定食物中毒主要根据是:(1)发病与进食有关(2)进食至发病时间(潜伏期)较短,发病时间比较集中,病人之间没有传染性(3)病人的症状基本相同。
II调查哪些内容:(1)接报告后,做好记录,并及时向有关领导汇报(2)调查前准备(3)现场调查(4)分析中毒原因和预防措施III准备采取哪些样品(标本):(1)可疑剩余食品(2)工用具:刀、墩、案板、盆、桶等(3)患者呕吐物、大便(4)血IV撰写食物中毒调查报告:(版本二)(1)食物中毒发生的经过(2)检验样品(标本)结果(3)中毒事故的原因分析(4)处理措施和建议V食物中毒一般急救处理原则:在毒物性质未查明之前,不一定要等待明确诊断,只要符合食物中毒的特点,就应立即进行一般急救处理。
其原则是:(1)排出毒物:尽快排除胃肠道内未被吸收的毒物。
(2)防止事物吸收,保护胃肠道粘膜。
(3)使用特效解毒剂。
(4)促进已被吸收毒物的排泄。
(5)根据病情,对症治疗苯中毒:1判定苯中毒的主要依据是:(1)接触苯作业的职业史(2)主要症状(3)检测喷漆车间的苯浓度(1)接报告,做好记录,向有关领导汇报(2)调查前准备(3)现场调查3撰写苯中毒的调查报告(1)职业中毒发生的经过情况(2)喷漆车间的生产环境及苯浓度的检测结果(3)中毒事故的原因分析(4)处理措施和建议4扼要说明苯中毒调查活动的实施(1)调查准备(2)调查活动的组织(3)调查资料的收集(4)样品的采集和储运5苯中毒的预防措施①以无毒或低毒的物质代替苯;②生产工艺改革(减少接触苯);③通风排毒;④卫生保健措施(测定苯浓度、定期体检)。