实验一 细胞凝集反应
- 格式:doc
- 大小:1.27 MB
- 文档页数:3
科目细胞生物学实验题目细胞凝集反应细胞凝集反应【实验目的】1.了解细胞膜的表面结构;2.掌握凝集素促使细胞凝集的原理;3.学习研究细胞凝集反应的方法。
【实验原理】1.凝集素凝集素是一类含糖(少数例外)并能与糖转移结合的蛋白质,它具有凝集细胞和刺激细胞分裂的作用。
目前已发现近千种植物中含有凝集素,在各种真菌、无脊椎动物、脊椎动物,人体的各种组织和器官中及某些病毒体内也含有凝集素,在各种真菌、无脊椎动物、脊椎动物,人体的各种组织和器官中及某些病毒体内也含有凝集素。
常用的为植物凝集素,通常一起被提取的植物命名,如伴刀豆凝集素A、麦胚凝集素、花生凝集素和大豆凝集素等,凝集素是他们的总称。
在细胞表面,组成细胞膜的糖脂和糖蛋白伸出寡糖链,形成细胞外被(又称为糖萼)。
凝集素能与细胞外被中的糖分子连接,在细胞间形成“桥”,从而引起细胞凝集。
凝集素引起的血细胞凝集,其细胞膜结构没有发生变化,与血液凝固中发生的复杂生物化学过程完全不同;另外,凝集素能与不同的糖蛋白特异结合,加入与凝集素互补的糖可以抑制细胞的凝集,但是凝集素不是来源或参与免疫反应的产物,因此,Ponder提出应称“凝集素组织化学”而不能称为“凝集素免疫组织化学”。
人们利用凝集素与不同的糖蛋白特异性结合的原理,识别和研究不同类型膜结构的生物学特征,以及进行血型鉴定。
ABO血型鉴定主要用于临床输血,在皮肤、肾等器官移植的时候选择ABO血型相符的供体;不孕症和新生儿溶血症病因的分析及亲子鉴定等。
另外,凝集素在临床疾病防治、机体生理活动调控以及生物工程等方面展示出了十分广阔的应用前景。
如:植物凝集素可抑制受精;芸豆凝集素可直接抑制HIV-1反转录酶的活性,减少HIV感染者的病毒载量;细胞膜表面糖复合物的糖链结构与肿瘤细胞增殖、侵染、转移等发展过程密切相关,凝集素芯片技术实现了对癌症的快速、高通量检测,有助于筛选出癌症相关的糖链标志物。
2.细胞凝集细胞凝集是指细胞彼此聚集在一起,成为一簇不规则的细胞团。
实验1 细胞凝集反应(赵海泉主编基础生物学实验指导细胞生物学分册中国农业大学出版社2008.8.)一、实验目的与原理1.目的学习植物凝集素的提取方法,观察红细胞凝集现象。
2.原理细胞膜是双层脂镶嵌蛋白质结构,脂和蛋白质又能与糖分子结合为细胞表面的分枝状糖外被。
目前认为细胞间的联系和识别、细胞的生长和分化、免疫反应和肿瘤发生都和细胞表面的分枝状糖分子有关。
凝集素(1ectin)是一类含糖并能与糖专一结合的蛋白质(少数例外),它具有凝集细胞和刺激细胞分裂的作用。
凝集素使细胞凝集是由于它与细胞表面的糖分子连接,在细胞间形成“桥”的结果,加入与凝集素互补的糖可以抑制细胞的凝集。
二、实验用品1.材料土豆块茎,兔血。
2.试剂0.9 % NaCl溶液,PBS缓冲液(称取7.2 g NaCl、1.48 g Na2HPO4、0.43 g KH2PO4。
加蒸馏水定容至1 000 mI,pH 7.2)。
3.器材离心机,显微镜,天平,注射器,6号针头,载玻片,容量瓶,滴管,离心管等。
三、实验内容与操作(一)提取凝集素称取土豆去皮块茎20 g,加100 ml PBS缓液,浸泡2 h,将浸出的粗提液过滤,即为可溶性土豆凝集素提取液。
(二)制备2%的红细胞悬液以无菌方法抽取兔静脉血液(加抗凝剂)2 mI。
加8 mL 0.9 % NaCl溶液,以2 000 r/min离心5 min,去掉上清液,再加0.9 % NaCl溶液至10 ml,反复洗涤5次。
最后按沉淀压积的红细胞体积用生理盐水配成2%红细胞悬液。
(三)凝集反应用滴管吸取土豆凝集素和2%红细胞液各1滴,置载玻片上,充分混匀,静置20 min后于低倍显微镜下观察血细胞凝集现象。
四、注意事项1.若沉淀压积的红细胞暂时不用,应将其4℃保存。
下次使用前,先洗涤再用生理盐水配成2%红细胞悬液。
2.以PBS液加2%血细胞液作对照实验。
五、作业与思考题1记录血细胞凝集情况。
2实验课程感想或感受。
姓名学号班级组别同组者科目细胞生物学实验题目动物细胞融合【实验目的】1.了解细胞膜的表面结构。
2.掌握凝集素促使细胞凝集的原理。
3.学习研究细胞凝集反映的方法。
【实验原理】凝集素(lectin)是一类含糖的(少数例外)并能与糖专一结合的蛋白质,它具有凝集细胞和刺激细胞分裂的作用。
目前已发现近千种植物中含有凝集素,在各种真菌、无脊椎动物、脊椎动物,人体的各种组织和器官中及某些病毒体内也含有凝集素。
常用的为植物凝集素(Phytoagglutin, PNA),通常以其被提取的植物命名,如刀豆素A(Conconvalina,ConA)、麦胚素(Wheat germ agglutinin, WGA)、花生凝集素(Peanut agglutinin, PNA)和大豆凝集素(Soybean agglutinin, SBA)等,凝集素是它们的总称。
在细胞表面,组成细胞膜的糖脂和糖蛋白伸出寡糖链,形成细胞外被(又称为糖萼)。
凝集素能与细胞外被中的糖分子连接,在细胞间形成“桥”,从而引起细胞凝集。
凝集素引起的血细胞凝集,其细胞膜结构没有发生变化,与血液凝固中发生的复杂生物化学过程完全不同;另外,凝集素能与不同的糖蛋白特异结合,加入与凝集素互补的糖可以抑制细胞的凝集,但是凝集素不是来源或参与免疫反应的产物,因此,Ponder提出应称“凝集素组织化学”而不能称为“凝集素免疫组织化学”。
人们利用凝集素与不同的糖蛋白特异性结合的原理,识别和研究不同类型膜结构的生物学特征,以及进行血型鉴定。
ABO血型鉴定主要用于临床输血,在皮肤、肾等器官移植的时候选择ABO血型相符的供体;不孕症和新生儿溶血症病因的分析及亲子鉴定等。
另外,凝集素在临床疾病防治、机体生理活动调控以及生物工程等方面展示出了十分广阔的应用前景。
如:植物凝集素可抑制受精;芸豆凝集素可直接抑制HIV-1反转录酶的活性,减少HIV感染者的病毒载量;细胞膜表面糖复合物的糖链结构与肿瘤细胞增殖、侵染、转移等发展过程密切相关,凝集素芯片技术实现了对癌症的快速、高通量检测,有助于筛选出癌症相关的糖链标志物。
细胞生物学实验报告一.实验名称:细胞凝集反应二.实验原理:细胞膜是双层脂镶嵌蛋白质结构,脂和蛋白质又能与糖分子结合为细胞表面的分支状糖外被.目前认为:细胞间的联系,细胞的生长和分化,免疫反应和肿瘤发生都和细胞表面的分支状糖分子有关。
凝集素(lectin)是一类含糖的(少数例外)并能与糖专一结合的蛋白质,它具有凝集细胞和刺激细胞分裂的作用。
凝集素使细胞凝集是由于它与细胞表面的糖分子连接,在细胞间形成“桥”的结果,加入与凝集素互补的糖可以抑制细胞的凝集。
凝集素是指一种从各种植物,无脊椎动物和高等动物中提纯的糖蛋白或结合糖的蛋白,因其能凝集红血球(含血型物质),故名凝集素。
常用的为植物凝集素(Phytoagglutin, PNA),通常以其被提取的植物命名,如刀豆素A(Conconvalina,ConA)、麦胚素(Wheat germ agglutinin, WGA)、花生凝集素(Peanut agglutinin, PNA)和大豆凝集素(Soybean agglutinin, SBA)等,凝集素是它们的总称。
凝集素不是来源或参与免疫反应的产物,它们具有的某些“亲合”特性,能被免疫细胞化学技术方法所应用。
血型鉴别实验,也是凝集反应的一种。
三.实验用品:土豆块茎显微镜,粗天平,载玻片,滴管2支,离心管2支PBS缓冲液:称取NaCl7.2g,Na2HPO41。
48g,KH2PO40。
43g,加蒸馏水,定容至1000ml,调pH值到7.2.4。
2%的红细胞四.实验步骤:1.称取土豆去皮块茎2g,加10mlPBS缓冲液,浸泡2h,浸出的粗提液中含有可溶性土豆凝集素。
2.以无菌方法抽取兔子静脉血液(加抗凝剂),加生理盐水3ml,在1000r/min,离心5min,重复3次离心,最后按压积红细胞体积用生理盐水配成1%红细胞液。
3.分别用滴管吸取土豆凝集素和1%红细胞液各一滴,置双凹片左孔内,充分混匀。
4.同时分别用滴管吸取PBS缓冲液和1%的红细胞悬液各一滴,置双凹片右孔内,充分混匀,做对照实验。
细胞凝集反应一、实验目的1.了解细胞膜的表面结构2.掌握凝集素促进细胞凝集的方法3.学习研究细胞凝集反应的方法二、实验原理凝集素是一类可逆结合特异糖基的蛋白质,能与细胞外被的寡糖链相连接,使细胞发生凝集:①细胞质膜外表面的一层黏性多糖物质构成的,细胞被在细胞间的联系和识别、细胞的生长分化、免疫反应及肿瘤发生等过程中发挥着重要作用;②动物细胞表面的糖蛋白、糖脂中的糖链伸向膜表面,它们是细胞识别、细胞免疫及细胞接触抑制现象的必要组分;③凝集素是一类含糖的(少数例外)并能与糖专一性结合的蛋白质,它具有凝集细胞和刺激细胞分裂的作用。
凝集使细胞凝集是由于它与细胞表面的糖分子连接,在细胞间形成“桥”的结果。
④凝集素与糖分子结合有一定的专一性和结合价,并与细胞膜上受体的分布有关。
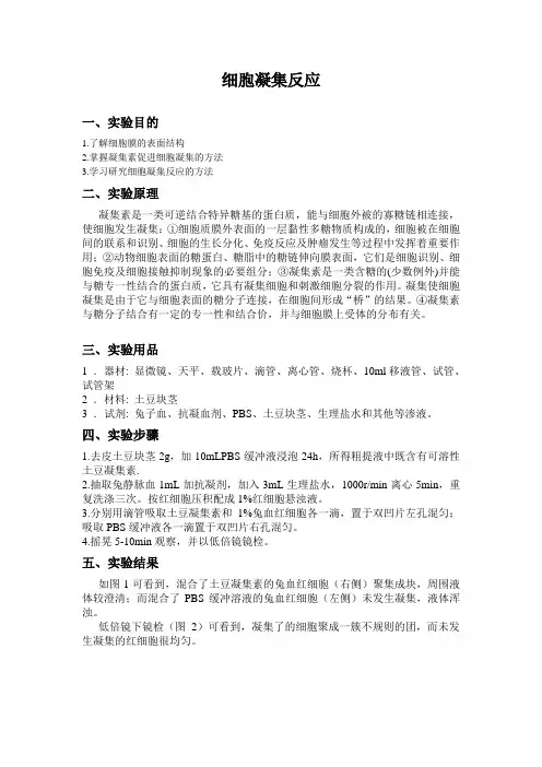
三、实验用品1 .器材: 显微镜、天平、载玻片、滴管、离心管、烧杯、10ml移液管、试管、试管架2 .材料: 土豆块茎3 .试剂: 兔子血、抗凝血剂、PBS、土豆块茎、生理盐水和其他等渗液。
四、实验步骤1.去皮土豆块茎2g,加10mLPBS缓冲液浸泡24h,所得粗提液中既含有可溶性土豆凝集素.2.抽取兔静脉血1mL加抗凝剂,加入3mL生理盐水,1000r/min离心5min,重复洗涤三次。
按红细胞压积配成1%红细胞悬浊液。
3.分别用滴管吸取土豆凝集素和1%兔血红细胞各一滴,置于双凹片左孔混匀;吸取PBS缓冲液各一滴置于双凹片右孔混匀。
4.摇晃5-10min观察,并以低倍镜镜检。
五、实验结果如图1可看到,混合了土豆凝集素的兔血红细胞(右侧)聚集成块,周围液体较澄清;而混合了PBS缓冲溶液的兔血红细胞(左侧)未发生凝集,液体浑浊。
低倍镜下镜检(图2)可看到,凝集了的细胞聚成一簇不规则的团,而未发生凝集的红细胞很均匀。
图1 反应后的双凹片图2a 未发生凝集的细胞图2b发生凝集的细胞图2 低倍镜(*10)下混合了了土豆凝集素(右)和PBS缓冲溶液(左)的兔血红细胞观察六、分析与讨论1.为什么对照组有PBS液作对照呢?答:因为凝集素中本身含PBS缓冲液,当含本身凝集素是不含PBS的,只是因为本实验中凝集素的提取时用到了PBS。
细胞凝集反应实验报告【摘要】细胞凝集素可以将不同的细胞粘连在一起,在显微镜下可以观察到最终形成大的细胞团块,可以观察到细胞的凝集现象。
通过不同的变量,控制细胞凝集反应因素,观察细胞凝集程度。
【关键字】血细胞凝集素凝集反应【背景介绍】细胞凝集指细胞与细胞之间通过某种凝集素的作用而相互粘连在一起的现象,最终形成大的细胞团块,在不用显微镜时即可用肉眼看到的明显的现象。
早在1896年,Widal就利用伤寒患者的血清与伤寒杆菌发生特异性凝集的现象,有效地诊断伤寒病。
至1900年,Landsteriner在特异性血凝现象的基础上发现了人类血型,并于1930年获得了诺贝尔奖。
凝集实验灵敏度高,方法简便,迄今已成为通用的免疫学实验技术,广泛应用于临床检验。
凝集素是一种能够与糖类物质特异性结合的糖蛋白,具有一个以上同糖结合的位点,因此能够参与细胞识别和粘连,从而将不同的细胞联系起来。
常见的凝集素有刀豆素A、麦胚素、花生凝集素、大豆凝集素等。
凝集素主要的作用就是凝集细胞和刺激细胞分裂,在细胞间形成“桥”的作用,加入与凝集素互补的糖可以抑制细胞的凝集。
细胞的凝集与细胞的细胞膜有关,细胞膜是双层脂镶嵌蛋白质结构,脂和蛋白质又能与糖分子结合为细胞表面的分枝状糖外被,目前普遍认为,细胞间的联系,以及细胞的生长分化,免疫反应等都与细胞表面的糖蛋白有关。
细胞凝集的作用很多,机体免疫中反应中,细菌等颗粒性病原体会与凝集素结合而产生凝集反应,从而被更好的清除。
细胞凝集在实际中应用广泛,在临床上血细胞的凝集作用可用于血型鉴定,同时凝集素可以作为饲料添加剂,帮助抵御感染。
【实验材料】1、试剂:土豆凝集素(已制备好)、2%兔血红细胞悬液、PBS缓冲液、生理盐水。
2、仪器:移液管、离心管、离心机、有凹坑的载玻片、带刻度的试管若干、显微镜。
【实验方法】1、检查实验所用的仪器是否完备,完好,准备实验;2、土豆切片,取2g放入10ml的PBS缓冲液中浸泡2h,获取土豆凝集素(此步骤已有老师准备好);3、梯度稀释制备不同浓度的土豆悬浮液:取1ml的土豆凝集素悬浮液原液于其中一只试管中,并编号1×;另取0.5ml的土豆悬浮液原液于另一只试管中,加入0.5ml的PBS缓冲液,并编号0.5×;再去一只试管,加入1ml的PBS缓冲液,并编号0×;4、取1ml已制备好的2%的兔血细胞悬液,通过系列稀释将血细胞悬液制备成不同浓度:在1ml的试管上编号为2%;在标号2%的试管中取0.5ml于另一只试管中,在试管中加入0.5ml生理盐水,混合均匀并编号1%;在1%的试管中取0.5ml的细胞悬液于另一只试管中,并加入0.5ml的生理盐水,混合均匀编号0.5%;(在实验时由于各方面原因,误将已制备好的2%兔细胞悬液当做兔的静脉血,而加入3ml 的生理盐水,进行离心分离,从而重复实验不必要的步骤,需要在以后实验时多注意老师讲解,准备好再进行实验,以免浪费时间)5、按如下表所示,用移液管取一滴凝集素或PBS液于载玻片凹坑内,再加一滴血细胞悬液,旋转混合摇匀,在加入血细胞悬液后即开始计时,观察细胞凝集需要多长时间,并平行三次,记录所需时间。
细胞生物学实验报告细胞的凝集反应(1)实验目的:(2)了解细胞膜的表面结构(3)掌握凝集素促使细胞凝集的原理(4)实验用品:(5)仪器及器材: 离心机、显微镜、镊子、注射器、离心管、滴管、双凹载玻片等(6)实验药品: PBS缓冲液、抗凝剂、生理盐水2.实验材料: 兔血、土豆去皮块茎(1)实验原理:(2)细胞质膜是由蛋白质不同程度镶嵌在脂双层中所形成的动态流动结构, 蛋白质和脂类分子又与寡糖链结合为糖蛋白和糖脂分子, 糖蛋白和糖脂分子伸至细胞表面的分枝状寡糖链在质膜表面形成细胞外被(又称为糖萼)。
许多研究结果表明:细胞间的分子识别、细胞的生长和分化、免疫反应和肿瘤发生等均与细胞外被(分枝状寡糖链)有关。
(3)凝集素是一类可逆结合特异糖基的含糖蛋白质(少数例外), 能与细胞外被的寡糖链相连接, 使细胞发生凝集。
凝集素使细胞凝集是由于它与细胞表面的糖分子连接, 在细胞间形成桥的结果。
加入与凝集素互补的糖分子可以抑制细胞间的凝集反应。
(4)细胞凝集素还有促细胞分裂的作用。
(5)实验步骤:(6)取去皮土豆块茎2支, 加入到10mL PBS缓冲液中。
浸泡2小时后, 浸出的粗提取液中即含土豆凝集素。
(7)在兔的耳缘静脉处抽取兔血2mL(加抗凝剂), 再加入生理盐水3mL, 放入离心机中。
(8)离心①把离心管放入离心机, 以1000r/s离心5分钟。
②重复上述操作一次(9)按沉淀压积的红细胞体积用生理盐水配成2%红细胞悬液3.在双凹载玻片的左孔加入土豆凝集素和2%的红细胞悬液各1滴;在右孔内加入PBS缓冲液和2%的红细胞悬液各1滴。
用手摇晃载玻片, 观察现象。
①实验结果:②刚开始摇晃时, 双凹载玻片左侧细胞出现凝集现象, 呈沙粒状, 而细胞没有凝集。
③双凹载玻片上两种细胞对比④显微镜下左侧细胞出现沙粒状的凝集现象①继续摇晃, 双凹载玻片左侧细胞凝集现象更加明显, 红细胞聚成小颗粒;右侧细胞仍没有发生凝集现象。
②双凹载玻片上两种细胞的对比③显微镜下左侧细胞出现颗粒状的凝集现象4.分析与讨论(1)结果分析: 双凹片右侧细胞其对照作用, 它没有发生凝集, 说明血浆中的物质不能使细胞发生凝集;而双凹片左侧的细胞发生凝集, 说明使细胞发生凝集的是土豆凝集素。
一、实验目的1. 了解红细胞凝集反应的基本原理。
2. 掌握玻片凝集实验的操作步骤。
3. 通过实验观察红细胞凝集现象,验证ABO血型鉴定原理。
二、实验原理红细胞凝集反应是指颗粒性抗原(如细菌、红细胞等)与相应的抗体结合,在适量电解质(通常是0.85N生理盐水)存在下,形成肉眼可见的凝集现象。
本实验采用玻片凝集法,通过观察红细胞与相应抗体的凝集反应,判断受试者的ABO血型。
三、实验材料1. 实验试剂:抗A、抗B血清,O型血清,生理盐水。
2. 实验器材:显微镜、玻片、滴管、显微镜载物台、吸管等。
四、实验步骤1. 取两片玻片,分别标记为“实验”和“对照”。
2. 在“实验”玻片上滴加一滴受试者血液,再滴加一滴抗A血清。
3. 在“对照”玻片上滴加一滴受试者血液,再滴加一滴生理盐水。
4. 混匀后,将玻片置于显微镜载物台上观察。
5. 观察红细胞在抗A血清中的凝集现象,并与生理盐水对照组进行对比。
6. 重复上述步骤,分别加入抗B血清和O型血清,观察红细胞在抗B血清和O型血清中的凝集现象。
7. 根据凝集结果,判断受试者的ABO血型。
五、实验结果1. 在抗A血清中,受试者红细胞发生凝集现象,而在生理盐水对照组中无凝集现象,表明受试者为A型血。
2. 在抗B血清中,受试者红细胞无凝集现象,而在O型血清中发生凝集现象,表明受试者为B型血。
3. 在抗A血清和抗B血清中,受试者红细胞均无凝集现象,在O型血清中发生凝集现象,表明受试者为AB型血。
4. 在抗A血清、抗B血清和O型血清中,受试者红细胞均发生凝集现象,表明受试者为O型血。
六、实验讨论1. 本实验通过观察红细胞凝集现象,验证了ABO血型鉴定原理。
红细胞凝集现象是由于抗原抗体反应导致的,当抗原与相应抗体结合时,红细胞会形成肉眼可见的凝集现象。
2. 实验过程中,需要注意控制实验条件,如温度、pH值等,以确保实验结果的准确性。
3. 本实验操作简单,易于掌握,但实验结果易受人为因素影响,如操作不规范、试剂质量等。
姓名 XXX 学号 2011001400XX 班级 XX级生物基地班组别仪器编号同组者 XXX科目细胞生物学实验题目动物细胞凝集反应【实验目的】1、了解细胞膜的表面结构2、掌握凝集素促进细胞凝集的方法3、学习研究细胞凝集反应的方法【实验器材】1、材料兔子血2、试剂土豆凝集素、抗凝血剂3、器材普通光学显微镜,离心机,双凹片,离心管、废液缸等。
【基本原理】细胞膜是双层脂镶嵌蛋白质结构,脂和蛋白质又能与糖分子结合为细胞表面的分枝状糖外被。
目前认为:细胞间的联系,细胞的生长和分化,免疫反应和肿瘤发生都和细胞表面的分枝状糖分子有关。
凝集素(lectin)是一类含糖的(少数例外)并能与糖专一结合的蛋白质,它具有凝集细胞和刺激细胞分裂的作用。
目前已经发现近千种植物中含有凝集素,也在各种真菌、无脊椎动物、脊椎动物,人体的各种组织器官中某些病毒体内也含有凝集素。
常用的为植物凝集素(PNA),通常以其被提取的植物命名,凝集素是它们的总称。
在细胞表面,组成细胞膜的糖脂和糖蛋白伸出寡糖链,形成细胞外被(又称糖萼)。
凝集素使细胞凝集是由于细胞表面的糖分子连接,在细胞间形成在细胞间形成“桥”,从而引起细胞凝集。
凝集素引起的血细胞凝集,其细胞膜结构没有发生变化,与血液凝固中发生复杂生物化学过程完全不同;另外,凝集素能与不同的糖蛋白特异性结合,加入与凝集素互补的糖可以抑制的凝集,但是凝集素不是来源或参与免疫反应的产物,因此,Ponder提出应称“凝集素组织化学”,而不能称为“凝集素免疫组织化学”。
凝集反应分为两类,一类是直接凝集反应:颗粒状的抗原与抗体结合;第二类是间接凝集反应:可溶性的抗原,吸附载体,再与抗体结合,具有灵敏度高,操作简单,方面的特点。
人们利用凝集素与不同糖蛋白特异结合的原理,识别和研究不同类型的膜结构生物的特征,以及进行血型鉴定。
ABO血型鉴定只要用于临床输血,在皮肤、肾等器官移植时候选择相应的供体;不孕症和新生儿溶血症病因的分析及亲子鉴定。
红细胞凝集实验报告红细胞凝集实验报告红细胞凝集实验是一种常用的血液检测方法,用于评估人体免疫系统的功能以及检测某些疾病的存在。
本文将介绍红细胞凝集实验的原理、操作步骤以及结果分析,帮助读者更好地了解这一实验的意义和应用。
一、实验原理红细胞凝集实验是通过观察红细胞在特定条件下的聚集情况来评估人体免疫系统的功能。
在正常情况下,红细胞表面的抗原与抗体之间会发生凝集反应,形成可见的凝集物。
这种凝集反应是由于抗体与抗原结合后,引发了红细胞的聚集。
二、实验操作步骤1. 实验前准备:准备所需的血清、红细胞悬液和试管等实验器材,并确保实验环境的洁净。
2. 取一定量的红细胞悬液,加入试管中。
3. 加入待检测的血清,使血清与红细胞悬液充分混合。
4. 在适当的温度和时间下观察试管中的凝集情况。
一般来说,温度为37摄氏度,观察时间为30分钟。
5. 根据观察结果,判断凝集程度,并记录下来。
三、实验结果分析红细胞凝集实验的结果可以分为四种情况:阴性、弱阳性、阳性和强阳性。
1. 阴性:试管中无明显的红细胞凝集现象,红细胞呈均匀分散状态。
这表明血清中没有与红细胞表面抗原相匹配的抗体。
2. 弱阳性:试管中有轻微的红细胞凝集现象,但凝集程度较弱。
这可能意味着血清中存在一种抗体,但抗体浓度较低。
3. 阳性:试管中有明显的红细胞凝集现象,红细胞聚集成团。
这表明血清中存在与红细胞表面抗原相匹配的抗体,且抗体浓度较高。
4. 强阳性:试管中红细胞凝集现象非常明显,红细胞聚集成大块。
这可能意味着血清中存在多种抗体,或者某种抗体浓度极高。
根据不同的凝集程度,可以判断人体免疫系统的功能状态。
正常情况下,红细胞凝集程度较低或者没有凝集现象。
而在某些疾病中,如自身免疫性疾病、感染性疾病等,红细胞凝集程度可能会有明显的增加。
四、实验应用红细胞凝集实验在临床医学中有着广泛的应用。
它可以用于诊断和监测某些自身免疫性疾病,如系统性红斑狼疮、类风湿关节炎等。
此外,红细胞凝集实验还可以用于检测感染性疾病,如流感、风疹等。
实验一细胞凝集反应
1.实验目的
1.1了解细胞膜的表面结构。
1.2掌握凝集素促使细胞凝集的原理。
1.3学习研究细胞凝集反应的方法。
1.4掌握耳缘静脉兔子取血的方法。
2.实验原理
凝集素是一类含糖(少数例外)并能与糖专一结合的蛋白质,它具有凝集细胞和刺激细胞分裂的作用。
目前已发现近千种植物中含有凝集素,在各种真菌、无脊椎动物、脊椎动物,特能提的各种组织和器官中及某些病毒体内也含有凝集素。
常用的为植物凝集素,通常以其被提取的植物命名,如伴刀豆凝集素A、麦胚凝集素、花生凝集素和大豆凝集素等,凝集素是他们的总称。
在细胞表面,组成细胞膜的糖脂和糖蛋白伸出寡糖链,形成细胞外被(又称为糖萼)。
凝集素能与细胞外被中的糖分子连接,在细胞膜结构间形成“桥”,从而引起细胞凝集。
凝集素引起的血细胞凝集,其细胞膜结构没有发生变化,与血液凝固中发生的复杂生物化学过程完全不同;另外,凝集素能与不同的糖蛋白特异性结合,加入域凝集素互补的糖可以抑制细胞的凝集,但是凝集素能与不同的糖蛋白特异性结合,加入与凝集素互补的的糖可以抑制细胞的凝集,但是凝集素不是来源或参与免疫反应的产物,因此,Ponder(1983)提出应称“凝集素组织化学”而不能称为“凝集素免疫组织化学”。
凝集素使细胞凝集与血小板凝血的原理不同。
当人体受伤流血时,血小板就迅速向血管破裂处大量聚集。
它们首先释放肾上腺素、5-羟色胺等具有收缩血管作用的物质,使受损血管不同程度地紧闭,减少血流量。
然后血小板一旦与非血管内膜表面接触,便会迅速扩展,颗粒向中央集中,并伸出多个伪足,转变成树突型血小板,大部分颗粒随即释放,血小板之间融合,成为粘性变形血小板。
粘性变形血小板在伤口大量堆积粘附形成血栓,堵住伤口,制止流血。
如果伤口很大那还要与纤维蛋白一起封堵。
血小板凝血是一个生理反应,要注意与凝集素使细胞凝集相区分。
3.实验用品
3.1材料家兔
3.2试剂 PBS缓冲液土豆凝集素
4.实验步骤
4.1取土豆去皮块茎2克,加10mlPBS缓冲液,浸泡24小时,浸出的粗体液中
即含有可溶性土豆凝集素。
4.2抽取兔子静脉血,抽血之前在抽取1ml抗凝剂,加生理盐水在1000r/min条
件下,离心5分钟。
重复三次离心,最后按压积红细胞体积用生理盐水配制成1%的红细胞悬液。
4.3分别用滴管吸取土豆凝集素和1%的红细胞悬液各一滴,置双凹片的左孔内,
充分混匀。
4.4同时分别用滴管吸取PBS缓冲液和1%的红细胞悬液一滴,置双凹片右孔内,
充分混匀,作对照实验。
4.5摇晃5-10分钟后,观察有无发生细胞凝集并置于显微镜下观察。
5.注意事项
5.1注意控制加入双凹片孔中的液体的量,以免对双凹片的2个孔中的液体混合。
5.2显微镜下观察时,注意淀粉球和细胞的区分。
淀粉球呈白色球状,略大于细
胞。
6.预期实验结果
6.1肉眼观察,对照组中的红细胞沉积在双凹片凹槽底部呈大红点;用凝集素处
理的实验组,颜色越来越浅,透明度逐渐变高,最终,背景颜色变为透明,红细胞呈颗粒状聚集。
6.2低倍镜下可以看到对照组中红细胞分布较均一,无凝集;实验组中红细胞聚
集在一起。
7.实验结果
7.1 肉眼观察,可发现对照组中的红细胞明显沉积在双凹片凹槽底部,滴加凝
集素的实验组的背景颜色变透明,红细胞呈颗粒状聚集。
(如图1.)
7.2 在10×4的显微镜下观察,可看到对照组中的红细胞分布较均一,无凝集;
实验组中的红细胞凝集在一起。
(如图2.)
图1. 土豆凝集素对红细胞的凝集(肉眼观察)
A.对照组
B.实验组
图2. 显微镜下土豆凝集素对红细胞的凝集(10×4)
A.对照组
B.实验组。