材料现代测试方法-XRD
- 格式:pptx
- 大小:8.70 MB
- 文档页数:53
现代测试技术论文 -X-射线单晶衍射法的原理及在测试技术中的应用-土木工程学院材料一班 080330110袁野摘要:X-射线衍射法的原理、优点及其在现代分析测试技术中的应用和重要意义。
关键词:XRD 布拉格方程物相分析点阵常数X射线衍射分析(X-ray diffraction,简称XRD),是利用晶体形成的X射线衍射,对物质进行内部原子在空间分布状况的结构分析方法。
将具有一定波长的X射线照射到结晶性物质上时,X射线因在结晶内遇到规则排列的原子或离子而发生散射,散射的X射线在某些方向上相位得到加强,从而显示与结晶结构相对应的特有的衍射现象。
X射线衍射方法具有不损伤样品、无污染、快捷、测量精度高、能得到有关晶体完整性的大量信息等优点。
1912年劳埃等人根据理论预见,并用实验证实了X射线与晶体相遇时能发生衍射现象,证明了X射线具有电磁波的性质,成为X射线衍射学的第一个里程碑。
当一束单色X射线入射到晶体时,由于晶体是由原子规则排列成的晶胞组成,这些规则排列的原子间距离与入射X射线波长有相同数量级,故由不同原子散射的X射线相互干涉,在某些特殊方向上产生强X射线衍射,衍射线在空间分布的方位和强度,与晶体结构密切相关。
这就是X射线衍射的基本原理。
衍射线空间方位与晶体结构的关系可用布拉格方程表示:2dsinθ=nλ式中:λ是X射线的波长;θ是衍射角;d是结晶面间隔;n是整数。
波长λ可用已知的X射线衍射角测定,进而求得面间隔,即结晶内原子或离子的规则排列状态。
将求出的衍射X射线强度和面间隔与已知的表对照,即可确定试样结晶的物质结构,此即定性分析。
从衍射X射线强度的比较,可进行定量分析。
X射线分析的新发展,X射线分析由于设备和技术的普及已逐步变成晶体研究和材料测试的常规方法。
例如在如下领域,X射线都有着及其广泛的应用。
物相分析:晶体的X射线衍射图像实质上是晶体微观结构的一种精细复杂的变换,每种晶体的结构与其X射线衍射图之间都有着一一对应的关系,其特征X射线衍射图谱不会因为它种物质混聚在一起而产生变化,这就是X射线衍射物相分析方法的依据。
材料分析实验报告实验目的:1.通过XRD实验,了解材料的晶体结构和晶格参数。
2.学会使用XRD仪器进行样品测量和数据分析。
实验原理:XRD(X射线衍射)是一种通过照射样品表面的X射线,观察其衍射图谱来分析材料晶体结构和晶格参数的方法。
根据布拉格方程,晶体内的原子平面间距与入射X射线波长、衍射角度之间存在关系。
实验过程:1.样品制备:a.将待分析的材料粉末状样品放入研钵中,加入少量丙酮调制成均匀的浆糊状。
b.使用玻璃片或者石英片将浆糊均匀地涂覆在片上,形成薄膜样品。
c.放置在通风处,使样品完全干燥。
2.实验操作:a.将干燥的样品片安装在XRD仪器的样品台上。
b.设定入射X射线的波长和电流,并确定扫描范围和速度。
c.启动扫描,开始测量样品的衍射图谱。
d.根据实验结果,计算并分析晶体结构和晶格参数。
实验结果:[插入实验结果图谱]根据图谱,我们可以看到明显的衍射峰,表示样品中存在特定晶面的衍射。
通过峰的位置和强度,我们可以判断出样品的晶体结构和晶格参数。
实验结论:根据衍射峰的位置和强度,我们得出样品为立方晶体结构,晶胞参数为a=b=c=3.5Å。
实验总结:通过本次XRD实验,我们学会了使用XRD仪器进行材料分析。
对于具有明显衍射峰的样品,我们可以通过XRD测量来确定其晶体结构和晶格参数。
同时,我们也需要注意样品制备的过程,确保样品干燥和均匀涂覆在片上,以获得准确的实验结果。
通过实验,我们加深了对材料的了解,并为进一步研究和应用提供了基础。
8. 什么是弱束暗场像?与中心暗场像有何不同?试用Ewald图解说明。
答:弱束暗场像是通过入射束倾斜,使偏离布拉格条件较远的一个衍射束通过物镜光阑,透射束和其他衍射束都被挡掉,利用透过物镜光阑的强度较弱的衍射束成像。
与中心暗场像不同的是,中心暗场像是在双光束的条件下用的成像条件成像,即除直射束外只有一个强的衍射束,而弱束暗场像是在双光阑条件下的g/3g的成像条件成像,采用很大的偏离参量s。
中心暗场像的成像衍射束严格满足布拉格条件,衍射强度较强,而弱束暗场像利用偏离布拉格条件较远的衍射束成像,衍射束强度很弱。
采用弱束暗场像,完整区域的衍射束强度极弱,而在缺陷附近的极小区域内发生较强的反射,形成高分辨率的缺陷图像。
图:PPT透射电子显微技术1页10. 透射电子显微成像中,层错、反相畴界、畴界、孪晶界、晶界等衍衬像有何异同?用什么办法及根据什么特征才能将它们区分开来?答:由于层错区域衍射波振幅一般与无层错区域衍射波振幅不同,则层错区和与相邻区域形成了不同的衬度,相应地出现均匀的亮线和暗线,由于层错两侧的区域晶体结构和位相相同,故所有亮线和暗线的衬度分别相同。
层错衍衬像表现为平行于层错面迹线的明暗相间的等间距条纹。
孪晶界和晶界两侧的晶体由于位向不同,或者还由于点阵类型不同,一边的晶体处于双光束条件时,另一边的衍射条件不可能是完全相同的,也可能是处于无强衍射的情况,就相当于出现等厚条纹,所以他们的衍衬像都是间距不等的明暗相间的条纹,不同的是孪晶界是一条直线,而晶界不是直线。
反相畴界的衍衬像是曲折的带状条纹将晶粒分隔成许多形状不规则的小区域。
层错条纹平行线直线间距相等反相畴界非平行线非直线间距不等孪晶界条纹平行线直线间距不等晶界条纹平行线非直线间距不等11.什么是透射电子显微像中的质厚衬度、衍射衬度和相位衬度。
形成衍射衬度像和相位衬度像时,物镜在聚焦方面有何不同?为什么?答:质厚衬度:入射电子透过非晶样品时,由于样品不同微区间存在原子序数或厚度的差异,导致透过不同区域落在像平面上的电子数不同,对应各个区域的图像的明暗不同,形成的衬度。
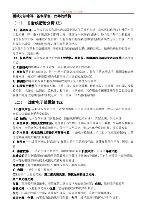
测试方法缩写、基本原理、仪器的结构(一)X射线衍射分析XRD(1)基本原理:x射线的波长和晶体内部原子面之间的间距相近,晶体可以作为X射线的空间衍射光栅,即一束X射线照射到物体上时,受到物体中原子的散射,每个原子都产生散射波,这些波互相干涉,结果就产生衍射。
衍射波叠加的结果使射线的强度在某些方向上加强,在其他方向上减弱。
分析衍射结果,便可获得晶体结构。
X射线衍射仪是利用衍射原理,精确测定物质的晶体结构,织构及应力,精确的进行物相分析,定性分析,定量分析。
(2)仪器结构:X射线衍射仪主要由X射线机、测角仪、探测器和自动记录显示系统等四部分组成。
1)X射线机的作用是产生X射线,为衍射分析提供X射线源。
2)测角仪是衍射仪的核心,是一个精密的圆盘状机械部件。
其作用是支承试样、探测器和光路狭缝系统,使试样与探测器相关地转动并给出它们的角度位置。
3)探测器的作用是探测X射线并将接收到的X光子转变为电脉冲。
4)记录显示系统包括前置放大器、主放大器、波高分析器、计数率仪、定标器、定时器、模数转换器、记录仪、绘图仪、监视器、打印机、计算机等。
其作用是将探测器测得的X射线衍射强度和测角仪测得的衍射角度记录下来,形成一张X射线衍射图。
(二)透射电子显微镜TEM(1)基本原理:是以波长很短的电子束做照明源,用电磁透镜聚焦成像的一种具有高分辨本领,高放大倍数的电子光学仪器。
(2)结构:电子光学系统(照明系统、图像观察和记录系统)、真空系统、供电系统1)真空系统:需要真空的原因:高速电子与气体分子相互作用导致电子散射,引起炫光和减低像衬度。
电子枪会发生电离和放电,使电子束不稳定;参与气体会腐蚀灯丝,缩短其寿命。
2)供电系统:供电系统主要提供两部分电源:一是电子枪加速电子用的小电流高压电源;二是透镜激磁用的大电流低压电源。
3)样品台——透射电镜的主要部件:样品台的作用是承载样品,并使样品能作平移、倾斜、旋转。
4)消像散器——透射电镜主要部件:消像散器可以是机械式的,可以是电磁式的。
第一部份 X 射线衍射分析(XRD )1. K 系特点谱线特点:由L 、M 、N 等壳层的电子跃迁到K 壳层的空位时发出的X 射线,别离称为K α、K β、K γ谱线,一起组成K 线系特点谱线。
K α特点谱线最强,比相邻谱线强90倍,是最经常使用的谱线。
2. 特点X 射线的产生:在原子内固定壳层上的电子具有特定能量,当外加能量足够大时,可将内层电子激发出去,形成一个内层空位,外壳层的电子跃迁到内层,多余的能量以X 射线形式放出。
3. X 射线的本质为电磁波。
4. 滤光片的目的和材料:用来过滤或降低X 射线光谱中的持续X 射线和K β线的金属薄片,K β大部份被吸收,K α损失较小,滤波片材料的原子表达一样比X 射线管靶材的原子序数低1。
5. CuK α的含义:以Cu 作为靶材,高速电子轰击在铜靶上,使铜K 层产生了空位,L 层电子跃迁到K 层,产生K 系特点辐射。
6. X 射线的衍射方向是依照布拉格方程理论推导出的。
7. 布拉格方程的推导:含义:线照射晶体时,只有相邻面网之间散射的X 射线光程差为波长的整数倍时,才能产生干与增强,形成衍射线,反之不能形成衍射线。
λθn d hkl =sin 2讨论:(1) 当λ必然,d 相同的晶面,必然在θ相同的情形下才能取得反射。
(2) 当λ必然,d 减小,θ就要增大,这说明间距小的晶面,其掠过角必需是较大的,不然它们的反射线无法增强,在考察多晶体衍射时,这点由为重要。
(3) 在任何可观测的衍射角下,产生衍射的条件为:d 2≤λ,但波长太短致使衍射角过小,使衍射现象难以观测,经常使用X 射线的波长范围是0.25~0.05nm 。
(4) 波长一按时,只有2/λ≥d 的晶面才能发生衍射—衍射的极限条件。
8. X 射线的强度(严格概念)单位时刻内通过衍射方向垂直单位面积上X 射线光量子数量。
表示方式:衍射峰高度或衍射峰积分面积。
理论计算)(2θφPF I =(P-多重性因数,F-结构因子,)(θφ-因数)。
材料现代分析测试方法材料现代分析测试方法是指利用现代科学技术手段对材料进行分析和测试的方法。
随着科学技术的不断发展,材料分析测试方法也在不断更新和完善,为材料研究和应用提供了更为准确、快速和可靠的手段。
本文将介绍几种常见的材料现代分析测试方法,包括扫描电子显微镜(SEM)、X射线衍射(XRD)、能谱仪(EDS)、原子力显微镜(AFM)等。
首先,扫描电子显微镜(SEM)是一种利用电子束照射样品表面,通过样品表面散射的电子来获取样品表面形貌和微观结构信息的分析测试方法。
SEM具有高分辨率、高放大倍数、能够对非导电材料进行观察等优点,广泛应用于材料科学领域。
其次,X射线衍射(XRD)是一种利用X射线照射样品,通过样品对X射线的衍射现象来获取材料结晶结构信息的分析测试方法。
XRD能够确定材料的晶体结构、晶格常数、晶粒尺寸等重要参数,对于材料的研究具有重要意义。
另外,能谱仪(EDS)是一种利用样品受激发射出的特征X射线能谱来获取样品元素成分和含量信息的分析测试方法。
EDS具有高灵敏度、高分辨率、多元素分析能力等优点,广泛应用于材料成分分析和表面分析等领域。
最后,原子力显微镜(AFM)是一种利用探针在样品表面扫描,通过探针与样品之间相互作用力的变化来获取样品表面形貌和力学性质信息的分析测试方法。
AFM具有高分辨率、三维表面成像能力、原子尺度的表面形貌测量能力等优点,对于材料的纳米尺度表征具有重要意义。
综上所述,材料现代分析测试方法在材料科学研究和应用中起着至关重要的作用。
随着科学技术的不断进步,我们相信材料现代分析测试方法将会不断完善和更新,为材料领域的发展提供更为强大的支持。
希望本文所介绍的几种常见的材料现代分析测试方法能够为广大科研工作者和工程技术人员提供参考和帮助,推动材料科学领域的发展和进步。
现代材料分析方法现代材料分析方法是科学家们为了研究材料的性质和结构而开发的一系列技术和手段。
随着科学技术的进步,越来越多的先进分析方法被开发出来,使得人们能够更加深入地了解材料的特性和行为。
以下将介绍一些常见的现代材料分析方法。
1.X射线衍射(XRD):X射线衍射是一种用于确定晶体结构的分析方法。
通过照射材料并观察衍射的X射线图案,可以推导出材料的晶格常数、晶胞结构以及晶体的取向和纯度等信息。
2.扫描电子显微镜(SEM):SEM使用电子束来扫描样品表面,并通过捕获和放大反射的电子来产生高分辨率的图像。
SEM可以提供有关材料表面形貌、尺寸分布和化学成分等信息。
3.透射电子显微镜(TEM):TEM使用电子束透射样品,并通过捕获透射的电子来产生高分辨率的图像。
TEM可以提供有关材料内部结构、晶体缺陷和晶界等信息。
4.能谱仪(EDS):能谱仪是一种与SEM和TEM配套使用的分析设备,用于确定材料的元素组成。
EDS通过测量样品散射的X射线能量来识别和定量分析元素。
5.红外光谱(IR):红外光谱是一种用于确定材料分子结构和化学键的分析方法。
通过测量材料对不同频率的红外辐射的吸收,可以确定样品的功能基团和化学结构。
6.核磁共振(NMR):核磁共振是一种用于研究材料中原子核的分析方法。
通过利用材料中原子核的磁性质,可以确定样品的化学环境、分子结构和动力学信息。
7.质谱(MS):质谱是一种用于确定材料中化合物和元素的分析方法。
通过测量材料中离子生成的质量-电荷比,可以确定样品的分子量、结构和组成。
8.热分析(TA):热分析是一种通过测量材料对温度的响应来研究其热性质和热行为的方法。
常见的热分析技术包括差示扫描量热法(DSC)、热重分析(TGA)和热膨胀分析(TMA)等。
9.表面分析(SA):表面分析是一种研究材料表面化学成分和结构的方法。
常用的表面分析技术包括X射线光电子能谱(XPS)、扫描隧道显微镜(STM)和原子力显微镜(AFM)等。
期末考试:材料现代测试分析法及答案一、考试说明本次期末考试主要考察学生对材料现代测试分析法的理解和掌握程度。
考试内容涵盖各种现代测试分析方法的基本原理、测试步骤、数据处理及结果分析等方面。
二、考试内容1. X射线衍射分析法(XRD)基本原理: XRD是一种利用X射线在晶体中的衍射效应来分析晶体结构的方法。
测试步骤:样品准备、X射线发生与检测、数据收集与处理。
答案: XRD主要用于分析材料的晶体结构、相组成、晶粒大小等。
2. 扫描电子显微镜(SEM)基本原理: SEM利用电子束扫描样品表面,通过探测器收集信号,从而获得样品的形貌和成分信息。
测试步骤:样品制备、电子束聚焦与扫描、信号采集与处理。
答案: SEM适用于观察材料的微观形貌、表面成分和晶体结构等。
3. 透射电子显微镜(TEM)基本原理: TEM利用电子束透过样品,通过电磁透镜聚焦和放大,观察样品内部的微观结构。
测试步骤:样品制备、电子束聚焦与传输、图像采集与处理。
答案:TEM适用于研究材料内部的晶体结构、界面、缺陷等。
4. 能谱分析法(EDS)基本原理: EDS利用高能电子束激发样品,产生二次电子、特征X射线等,通过能量色散分析这些信号,获取样品成分信息。
测试步骤:样品制备、电子束激发、信号检测与分析。
答案: EDS用于分析材料的元素组成和化学成分。
5. 原子力显微镜(AFM)基本原理: AFM利用原子力探针扫描样品表面,通过检测探针与样品间的相互作用力,获得样品表面的形貌和力学信息。
测试步骤:样品准备、原子力探针扫描、信号采集与处理。
答案: AFM适用于观察材料表面的形貌、粗糙度、力学性质等。
三、考试要求1. 掌握各种现代测试分析方法的基本原理。
2. 熟悉相关测试设备的操作步骤和注意事项。
3. 能够对测试数据进行处理和结果分析。
四、考试形式本次考试采用闭卷形式,包括选择题、填空题、简答题和计算题。
五、考试时间120分钟。
六、答案解析1. XRD主要用于分析材料的晶体结构、相组成、晶粒大小等。
塑料结晶度xrd测试标准:
XRD(X射线衍射)是一种常用的测试方法,用于确定塑料的结晶度。
结晶度是指结晶区域在材料中所占的比例。
以下是一种测试标准:
1.纯样法:将待测塑料样品与100%结晶的参考样品(或100%非晶态的参考样品)进
行比较。
通过比较两者的衍射峰,可以计算出待测样品的结晶度。
公式为:Xc=Ic/I0,其中Xc为待测样品的结晶度,Ic为待测样品的全部衍射峰的积分强度,I0为100%晶态的积分强度。
2.差异分析法:这种方法通常用于当100%晶态的参考样品难以制备时。
它假定结晶相
的百分数正比于衍射峰积分强度之和,非晶相的百分数正比于非晶散射峰积分强度。
公式为:Xc=Ic(Ic+kIa)X100%,其中Ic为晶体部分的衍射积分强度,Ia为非晶部分的衍射积分强度,k为晶体部分和非晶部分之间的单位物质的相对散射因子。
人们可以通过测定两个不同结晶度的同一试模来计算出k值,从而得出试样的绝对结晶度。
现代材料分析测试技术1. 引言现代材料分析测试技术是指利用科学仪器和方法对材料进行测试、分析和评估的一种技术手段。
随着材料科学的不断发展和技术的进步,现代材料分析测试技术在工业、科研和生产领域起着至关重要的作用。
本文将介绍常用的现代材料分析测试技术,包括扫描电子显微镜(SEM)、透射电子显微镜(TEM)、X射线衍射(XRD)、红外光谱(FTIR)等。
2. 扫描电子显微镜(SEM)扫描电子显微镜(SEM)是一种非常重要的材料分析测试仪器。
它通过扫描材料表面并通过电子束与材料相互作用来获得材料表面微观形貌和成分信息。
SEM广泛应用于材料科学、纳米材料研究、材料工艺等领域。
它可以观察样品的表面形貌、晶体结构、晶粒大小等,并通过能谱分析仪来获得元素组成信息。
3. 透射电子显微镜(TEM)透射电子显微镜(TEM)是一种用于观察材料内部结构的高分辨率显微镜。
TEM通过电子束穿透材料,并通过对透射电子进行束缚和散射来图像化材料的内部结构。
它在材料科学、纳米技术、纤维材料等领域具有重要的应用价值。
TEM能够观察材料的晶体结构、晶格缺陷、晶粒尺寸等,并可获得高分辨率的像像。
4. X射线衍射(XRD)X射线衍射(XRD)是一种常用的材料分析测试技术。
它利用材料对入射X射线的衍射现象来研究材料的晶体结构和晶格参数。
XRD广泛应用于材料科学、矿产勘探、无机化学等领域。
XRD可以确定材料的晶体结构、晶格常数、相对结晶度等,并可通过对射线衍射的精确测定来研究材料的相变行为和配位状态。
5. 红外光谱(FTIR)红外光谱(FTIR)是一种常用的材料分析测试技术,可以用来研究材料的分子结构和化学键的振动情况。
红外光谱可以提供关于材料的化学成分、结构和功能的重要信息。
它广泛应用于材料科学、有机化学、聚合物科学等领域。
红外光谱可以帮助确定材料的分子结构、功能团的存在和分布,以及材料的晶体性质等。
6. 总结现代材料分析测试技术在材料科学和工程领域起着至关重要的作用。
XRD测试晶体结构X射线衍射(XRD)是一种常用的测试方法,用于研究材料的晶体结构和晶体学性质。
它以X射线与材料晶体相互作用而产生衍射现象为基础,通过测量和分析衍射图样,可以推导出晶体的结构信息。
X射线衍射理论基础来自于布拉格方程(Bragg's Law),即2dsinθ = nλ,其中d代表晶面间距,θ代表入射角,λ代表X射线波长,n代表衍射级数。
当入射角和波长已知时,可以通过观察到的衍射角,计算出晶面间距。
对于单晶,XRD测试可以确定晶体的晶格结构、晶胞参数和晶面索引。
首先,通过旋转晶体和测量一系列衍射角,可以得到不同衍射级数的峰位。
然后,通过布拉格方程,可以计算得到晶面间距。
最后,通过多个晶面间距的组合和比对,可以推导出晶体的晶格结构和晶胞参数。
对于多晶或非晶材料,XRD测试可以通过分析衍射图样中的峰位、峰形和峰强等信息,得到材料的晶体学性质。
例如,通过观察峰位的位置,可以推测晶体结构的对称性。
通过分析峰形和峰强,可以获得晶体的晶粒尺寸、晶体变形和晶体缺陷等信息。
XRD测试仪通常由X射线发生器、样品台、X射线检测器和数据处理软件等组成。
X射线发生器通常使用射线管产生X射线,样品台用于固定和调整样品的位置和朝向。
X射线检测器可以记录和测量入射光和衍射光的强度。
数据处理软件可以分析和处理测量到的数据,生成衍射图样和模拟晶格结构。
XRD测试可以应用于许多领域,如材料科学、地质学、生物学和化学等。
在材料科学中,XRD测试可以用于研究晶体材料的相变、晶体生长和材料性能等。
在地质学中,它可以用于确定岩石和矿物的晶体结构和成分。
在生物学和化学中,它可以用于研究生物大分子和化学分子的结构和构象。
总之,XRD测试是一种非常有用的技术,可以用于研究材料的晶体结构和晶体学性质。
通过分析衍射图样,可以推导出晶体的结构信息,这对于材料科学、地质学、生物学和化学等领域具有重要的应用价值。
现代分析xrd实验报告引言X射线衍射(X-ray Diffraction,简称XRD)是一种常用的材料分析方法,通过探测材料中的晶体结构与结晶性质,在材料科学、地质学、化学等领域有着广泛的应用。
本实验旨在利用现代分析XRD技术,研究样品的结晶性质及晶体结构,深入了解样品的微观结构和性质。
实验原理XRD实验基于布拉格方程:n\lambda = 2d\sin\theta其中,n为正整数,\lambda为入射X射线的波长,d为晶格间距,\theta为X 射线与晶体平面的夹角。
通过衍射仪表的旋转,可以连续扫描探测到一系列的衍射峰,每个峰对应一个特定的晶面间距和入射角。
通过分析这些数据,可以推断出晶体的晶胞参数以及晶体的晶体结构。
实验步骤1. 样品准备:将待测样品制备成粉末状,并将其均匀地散布在样品托盘上。
2. 仪器调试:按照仪器操作手册,正确调整XRD仪器的参数,确定好入射角范围、扫描速度等。
3. 样品加载:将样品托盘固定在仪器的样品台上,并确保样品与X射线束的垂直对准。
4. 开始扫描:启动XRD仪器,进行衍射扫描。
仪器会自动旋转样品台,并记录衍射峰的位置和强度。
5. 数据分析:将实验得到的数据导入分析软件,通过峰位和峰宽的测量,计算晶格常数和晶胞参数。
对数据进行拟合,得到最佳拟合曲线,并根据拟合结果确定晶体结构。
实验结果经过实验测量和数据分析,得到了如下结果:1. 样品X射线衍射图谱:经过峰形分析,得到了样品的X射线衍射图谱。
2. 衍射峰角度和强度数据:记录了每个衍射峰的角度和相对强度。
3. 拟合结果:通过拟合处理,得到了最佳的拟合曲线,并计算出样品的晶格常数和晶胞参数。
根据实验结果,可以得出样品的晶体结构、晶格常数等信息,进一步研究样品的晶体性质和结构性质。
结论通过现代分析XRD技术,我们成功地研究了样品的结晶性质和晶体结构。
获得了样品的X射线衍射图谱,并通过数据分析得到了样品的晶格常数和晶胞参数。
XRD分析实验报告1. 引言本实验旨在通过X射线衍射(XRD)技术对样品的晶体结构进行分析。
XRD是一种常用的非破坏性测试方法,通过测量物质对入射X射线的衍射来获得样品的晶体结构信息。
本报告将介绍实验的目的、实验所用仪器和方法、实验结果及其分析。
2. 实验目的本实验的目的主要有以下几点:•了解XRD技术的基本原理和应用领域;•掌握XRD实验的操作步骤和注意事项;•学习如何解析XRD图谱,获取样品的晶体结构信息;•分析并讨论实验结果,得出结论。
3. 实验仪器和方法3.1 仪器本实验使用的XRD仪器为XXXX型号,该仪器具有高精度的测量功能。
它由X 射线发生器、样品台、X射线探测器和计算机等部分组成。
3.2 方法实验步骤如下:1.将待测样品装入样品台,并调整样品台的位置,使其与X射线探测器对齐。
2.启动仪器,设置仪器参数,包括X射线波长和测量范围等。
3.开始测量,由仪器自动控制X射线发生器发射X射线,并记录探测器接收到的X射线衍射信号。
4.结束测量后,仪器将自动生成XRD图谱,并保存到计算机中。
4. 实验结果与分析根据实验数据,我们得到了如下的XRD图谱:在这里插入生成的XRD图谱的Markdown代码根据图谱,我们可以观察到一些明显的衍射峰,这些峰对应着样品中的晶面。
通过对峰的位置、强度和形状进行分析,我们可以得出样品的晶体结构信息。
5. 结论根据XRD分析结果,我们可以得出以下结论:1.样品的晶体结构是XXXX;2.样品的晶格参数为XXXX;3.样品中存在着XXXX的晶面。
6. 总结本实验通过XRD技术对样品的晶体结构进行了分析,通过观察和解析XRD图谱,我们得出了样品的晶体结构信息。
通过这次实验,我们学习到了XRD技术的基本原理和实验操作方法,并提高了对晶体结构分析的理解。
需要注意的是,XRD技术在材料科学、化学、地质学等领域具有重要的应用价值,可以用于研究材料的结构、相变和晶体缺陷等问题。