海洋生物学期末试卷A复习进程
- 格式:doc
- 大小:427.50 KB
- 文档页数:10
海南大学海洋学院海洋浮游生物学期末模拟试题11海科曾奇整理(注:红色字体的为我认为出题概率更大的题目,没时间的至少把红色部分看下。
另外下面题目纯属本人猜测,红黑勿怪。
希望能对大家有所帮助,考个好成绩)第一题:名词解释1、世代交替:某种生物在其生活史的某一阶段进行有性生殖,而在另外的阶段进行无性生殖,两种过程交替出现。
2、囊壳:某些藻类具有的特殊细胞壁状的构造,无纤维质,但常有钙或铁化合物的沉积,常呈现黄色、棕色甚至棕红色。
3、周质体:藻体细胞表层特化的一层坚韧而有弹性的构造,藻体形态较稳定。
4、海洋浮游植物:是无胚具有叶绿素的自养叶状体孢子植物。
5、蛋白核:是绿藻、隐藻等藻类中常见的一种细胞器,通常由蛋白质核心和淀粉鞘组成,有的无鞘。
6、壳套:壳面向相连带转弯的部分。
7、相连带:与壳套相连和壳面垂直的部分。
8、隔片:具间生带的种类,有向细胞腔内伸展成片状的结构。
9、假隔片:隔片的一端是游离的。
10、壳缝:从壳面沿着纵轴的一条裂缝,又叫纵沟。
11、相连带:上壳连接带和下壳连接带相连接的部分。
12、龙骨点:管壳缝内的每一个大孔就叫龙骨点。
13、管壳缝:菱形藻等壳缝呈管状,故叫管壳缝。
14、假空泡:又叫伪空泡,是蓝藻细胞内具有的气泡,在光学显微镜下呈现黑色红色或紫色,可使植物体漂浮。
15、厚壁孢子:由普通营养细胞增大体积,积累丰富的营养,然后细胞壁增厚形成。
16、段殖体:蓝藻藻丝上两个营养细胞间生出的胶质隔片或由间生异形胞断开后形成的若干短的藻丝分段。
17、胞器:细胞质内具有一定功能和结构的小单位。
18、伪足:一些原生动物运动和取食的一种细胞器,由部分细胞质暂时突出而成.19、纤毛:是从一些原核细胞和真核细胞表面伸出的、能运动的突起。
20、焰茎球:轮虫等原肾管的收集端由合胞体组成的囊状结构,其内腔的顶端具有可摆动如火焰的纤毛。
纤毛摆动帮助所收集的液体往排泄孔的方向流动。
21、咀嚼器:为轮虫类咽下部的咀嚼囊内的几丁质(亦称石灰质)构造,由中央的1块砧骨(incus)和左右对称的2块锤骨(malleus)组成,通过咀嚼囊肌肉的运动使锤骨与砧骨相碰撞以磨碎食物。
洋生物学期末试卷上海海洋大学特色类选修课2013学年第二学期《海洋生物学》课程期末考试试卷A一、名词解释(每题2分,共10分)1.赤潮:2.钝顶螺旋藻:3.游水母科:名姓订4.海洋生物学:级班装 5.海洋底栖生物(benthos):二、选择题(每题1分,共20分)1.中水层在海洋中是范围内。
A.200m 以内B.200 —1000mC.300—1000mD.200—500m2.海洋生物外来物种可以通过多种途径由原来栖息地区扩散到其它地区,下列不属于这种途径的是。
A.人为引进B.天敌减少C.船底携带D.压舱水3.下列关于藻类的论述,错误的是。
A.藻类是低等植物,分布广,绝大多数生活于水中B.个体大小相差悬殊,小球藻 3-4町,巨藻长60mC.具叶绿素,能进行光合作用的自养型生物D.大部分没有真正的根、茎、叶的分化,但存在极少部分有根、茎、叶的分化4.下列不属于藻类的繁殖方式的是。
A.有性繁殖B.无性繁殖C.异养繁殖D.营养繁殖5.关于描述:有些种类则在细胞内另生被膜,形成休眠抱子(hypnospore)。
它们都要经过一段时间的休眠,到了生活条件适宜时,再行繁殖,描述的是。
A.厚壁抱子B.动抱子C.不动抱子D.休眠抱子6.下列不属于藻类生活史中的类型的是。
A.营养生殖型B.抱子生殖型C.无性和有性生殖混合型D.三相型7.植物生殖方式的演化方向是。
A.营养生殖、抱子生殖、有性生殖8.营养生殖、有性生殖、抱子生殖C.抱子生殖、营养生殖、有性生殖D.抱子生殖、有性生殖、营养生殖8.藻类的英文名是。
A. AlgaeB. AlgeaC. CryptogamiaD. Xanthophyta9.关于海带的抱子体和配子体之间的差别,下列说法正确的是。
A.海带的抱子体和配子体之间差别不大B.抱子体小但有组织的分化,配子体较大C.存在异形世代交替生活史D.存在营养生殖型生活史10.下列按照海带发育期的顺序,排列正确的是。
水产养殖专业《水产饵料生物学》试题标准答案(考试时间 100分钟成绩 100分)一.名词解释(20分,每个2分)1.异形胞:是丝状蓝藻类(除了颤藻目以外)产生的一种与繁殖有关的特别类型的细胞,它是由营养细胞特化而成的。
圆形色淡,成熟时是透明的,其细胞壁在与相邻细胞相接处有钮状增厚部(极节球)。
2.副淀粉:是裸藻门藻类特有的同化产物,遇碘不变色,其形状、数目和在细胞中的位置常是分类的依据。
3.龙骨点: 是硅藻门管壳缝目管壳缝通向细胞内的横向小管在龙骨突上的体现,呈点状称为龙骨点。
4.蛋白核:是许多藻类(绿藻、裸藻、隐藻)细胞中的一种结构,通常其中心部分是蛋白质体,周围一般有淀粉鞘。
蛋白核常与淀粉形成有关,故又称造粉核。
5.段殖体:是丝状蓝类两个异形胞或凹面体之间的一段藻丝,具繁殖能力。
6.甲片式:表示甲藻门细胞壁上下甲甲片数目和排列的式子,如多甲藻的甲片式为4-3—7/5—2.7.小盾片:水生昆虫两翅基部之间中胸背板特化,呈三角形,称为小盾片,为鉴别种类的依据之一。
8.壳腺:是枝角类的一种排泄器官,与保持体内渗透压稳定有关.9.鞭毛藻类:具有鞭毛的藻类统称为鞭毛藻类,如金藻、甲藻、隐藻、裸藻和绿藻门团藻目的种类.10.后腹部:枝角类的腹部自尾刚毛着生的小节突起到尾爪之间的部分称为后腹部。
后腹部是躯体最后一个体节变成的,其形状多种多样,是鉴定种类的重要依据。
二、填空(20分,每空0 .5分)1.Rotifer的含义是轮虫__, 其主要特征是具有____具有纤毛环的头冠______ ,___具有内含咀嚼器的咀嚼囊________和____具有末_。
(轮虫;具有纤毛环的头冠;具有内含咀嚼器的咀嚼囊;具有末端有焰茎球的原肾管.)2.藻类所共有的光合色素是叶绿素______和______胡萝卜素。
叶绿素b只存在于____门、轮藻门和______门藻类中。
a; β;裸藻;绿藻。
3.轮藻是多细胞体,有假根、茎、叶的分化,无维管束,雌雄生殖器官分别称为_________和__________。
海洋生物学-海洋生物学1、浮游生物2、浮游植物3、浮游动物4、浮游幼虫5、永久(终生)性浮游生物6、阶段(季节)性浮游生物7、暂时(偶然)性浮游生物8、浮游生物学9、原核生物10、相连带(接合带)11、壳环(带)12、壳环面13、壳套14、贯壳轴(壳环轴)15、纵沟(壳缝)16、管纵沟17、拟纵沟18、节间带(间生带)19、隔片20、复(增)大孢子21、小孢子22、介核生物23、缘膜24、栉毛板(游泳板)25、垂管26、刺胞27、口腕28、轮盘(头冠)29、嘴嚼器30、夏卵31、休眠卵32、单肢型33、双肢型34、刚毛公式35、孵育囊36、前体部37、后体部38、执握肢39、足鳃40、住屋(房)41、头巾42、领43、纤毛冠44、生物学季节45、昼夜垂直移动46、硅藻门的繁殖特点如何?47、硅藻的经济意义。
48、轮虫分类的主要依据有哪些?49、刚毛公式0013/113是何意?50、桡足类的食性有几种?其口器附肢如何与食性相适应?51、桡足类雌雄体有何不同?52、桡足类的经济意义?53、硅藻门分为哪两个纲?其主要区别是什么?54、硅藻的繁殖方法有哪些?55、硅藻门的形态特征有哪些?56、何谓赤潮?举出几种常见的赤潮生物,说明赤潮的危害。
57、轮虫的生活史,其三种卵有何区别?58、枝角类的生活史,其生活史有何意义?59、浮游桡足类分哪三个目?其区别如何?60、毛颚动物的分类依据有哪些?61、试述浮游生物对浮游生活的适应,举例说明之。
62、北温带海区可分为四个生物学季节,试述各生物学季节的生态特点。
63、简单描述腔肠动物的主要特征。
64、什么是腔肠动物的世代交替现象?65、写出腔肠动物门下面的分纲检索表。
66、简单描述腔肠动物的食性。
67、简述环节动物的主要形态特征68、简述星虫动物的主要形态特征69、异沙蚕体70、简述多毛纲动物中管栖目与游走目的主要区别71、多毛类中沙蚕的发育过程经历了哪几个阶段72、作出软体动物门的分纲检索表。
试题一标准答案一、填空题(2×10=20分)(评分标准:正确表述给2分,大意相近给1分)1、理论上初一、十五为( 溯望大/大 )潮。
2、风海流的副效应是指( 上升流 )和下降流。
3、海水运动方程,实际上就是( 牛二方程 )在海洋中的具体应用。
4、海水混合过程就是海水各种特性逐渐趋于(均匀 )的过程。
5、海面海压为0,每下降10米,压力增加(一个大气压/1013.25hpa )。
6、我们平日所见的“蔚蓝的大海”,蔚蓝指的是大海的( 海 )色。
7、引起洋流西向强化的原因是(科氏力随纬度的 变化 )。
8、开尔文波的恢复力为重力和(科氏力/地转偏向力 )。
9、风浪的成长与消衰主要取决于海面对(能量 )摄取消耗的平衡关系。
10、根据潮汐涨落的周期和潮差情况,舟山属于(半日 )潮。
二、名词解释(2×10=20分)(评分标准:正确表述给2分,大意相近给1分)1、月球引潮力地球绕地月公共质心运动,单位质量物体所产生的惯性力与地球引力的合力。
2、波形传播的麦浪效应波浪传播过程中水质点并不传播,而是围绕平衡位置做周期运动。
3、黄道太阳的 周年视运动。
4、浅水波水深相对波长很小时(一般取h<20)的波动。
5、最小风时风浪成长至理论上最大尺度所经历的最短时间。
6、回归潮月球赤纬最大时,潮汐日不等现象最显著,半日周期部分最小的潮汐。
7、南极辐聚带南极海区的低温、低盐、高溶解氧的表层水再极锋向极一侧辐聚下沉。
8、倾斜流由外压场引起的地转流,有表层至海底,流速流向相同。
9、波群传播方向、振幅相同,波长与周期近似的两列正弦波相叠加形成。
10、海水透明度直径30厘米白色圆盘垂直放入海里直到刚刚看不见为止,此时圆盘位置的深度。
判断题(对——T,错——F)(1×10=10分)(判断正确给1分,不用改错)1、大洋深层水因为发源地影响而具有贫氧性质。
T2、无限深海漂流的体积运输方向与风矢量垂直,在南半球指向风矢量的左方。
水生生物学试卷07-08A.B及答案doc资料水生生物学A 一、名词解释(将答案写在答题纸相应位置处。
每小题2分,共20分。
)1、水生生物学:水生生物学作为生态学的一个分支,是研究水生生物学的形态、结构及其在分类系统中的地位和它与其生活环境之间的相互关系的科学。
2、隔片:硅藻门具间生带的种类,有向细胞腔内伸展成片状的结构,称隔片。
3、围口节:环节动物位于口前叶后面的一个环节,是由担轮幼虫的前纤毛轮演化而来的。
4、伪足:肉足纲的运动胞器,为细胞质向体表伸出的突起,没有固定形状,可随时形成或消失。
5、帽状环纹:鞘藻目种类的营养繁殖是由营养细胞顶端发生环状裂纹,自此逐渐延伸出新生的子细胞,并留下一个帽状环纹。
6、水华:有些藻类在小水体和浅水湖泊中常大量繁殖,使水体呈现色彩,这一现象称为水华。
7、拟亲孢子:似不动孢子,当它形成后还在母细胞壁内,有与母细胞相同的形态,而大小不同。
8、卵鞍:受精卵外包有一层壳瓣似“马鞍”状,卵鞍的作用是抵抗寒冷与干旱的不良环境。
9、植被:在一定范围内覆盖地面的植物及其群落的泛称。
10、包囊:某些原生动物为抵御不良环境以求生存而形成的一种结构。
二、写出下列各名词的拉丁学名或汉语名称(将答案写在答题纸相应位置处。
每空1分,共10分。
)1、Neuston(漂浮生物)2、原生动物(Protozoa)3、轮虫(Rotifera)4、浮游植物(phytoplankton)5、甲藻门(Pyrrophyta)6、Euglenophyta(裸藻门)7、Copepoda(桡足类)8、Chlorophyta(绿藻门)9、Cyanophyta(隐藻门)10、Higher plants(高等植物)三、单项选择题(从下列各题四个备选答案中选出一个正确答案,并将其代号写在答题纸相应位置处。
答案错选或未选者,该题不得分。
每小题1分,共10分。
)1、具有伪空泡。
AA、微囊藻属B、平裂藻属C、空星藻属D、转板藻属2、蓝藻喜欢生长在环境中。
2023 年中国海洋大学生物技术专业《微生物学》期末试卷 A(有答案〕一、填空题1、目前对芽孢耐热机制较为的解释是假说;此外,一般认为芽孢中特有的等成分也与耐热性有关。
2、纯化的病毒制备物应保持其和。
3、从生态类型来分,固氮菌可以分为三类,即、和。
4、化能有机养分型微生物的能源是,氢供体是,根本碳源是,其代表性微生物是和等。
5、在真核微生物细胞质内存在着沉降系数为S 的核糖体,它是由S 和S 两个小亚基组成,而其线粒体和叶绿体内则存在着S 核糖体,它是由S 和S 两个小亚基组成。
6、微生物在现代生物分类系统中分别属于界、界、界和界。
7、四氢叶酸分子由、和三局部组成,它的合成过程可被两种抗代谢药物即和所抑制。
8、细菌沥滤又称细菌冶金,主要分三阶段:,,;其中后一步是关键,它由化能自养细菌来完成的。
9、近年来对微生物基因组序列的测定说明,能进展独立生活的最小基因组是一种,只含473 个基因。
10、病原体的一般感染途径有、、、和。
二、推断题11、光合细菌和蓝细菌都只含有叶绿素,所以都能进展光合作用,同化CO2 合成菌体有机质。
〔〕12、只有养分物质的吸取涉及到物质的运输这个问题,而代谢产物的分泌则不涉及到物质的运输这个问题。
〔〕13、在肽聚糖的合成过程中,甲、乙两个肽尾间的交联是由转肽酶的转肽作用完成的。
〔〕14、当前在人类的传染病中,病毒性病原体已占70%~80%,故它是人类安康的重大敌人。
〔〕15、赤霉菌在分生孢子梗上可产生大小两种分生孢子,大分生孢子镰刀形,有3~5 个横隔,它们通常单生或丛生在分生孢子梗顶端。
〔〕16、菌株的概念与克隆的概念相差甚远。
〔〕17、在一样作用温度下,湿热灭菌法比干热灭菌法的灭菌效果更好。
〔〕18、由于空气中不存在微生物生长生殖的根本条件,故其中没有原生的微生物区系。
〔〕19、转染实质上就是一种病毒间的转化现象。
〔〕20、利用E 花结试验〔E 玫瑰花环试验〕就可便利地检测外周血中T 细胞的数目及其比例。
优选专业年级 学号 姓名 授课教师 座号 -装-订-线- 中国海洋大学 2007-2008学年 第1学期 期末考试试卷海洋生命 学院《海洋生态学》课程试题(A 卷) 共 1 页 第 1 页考试说明:本课程为闭卷考试,可携带 文具,满分为: 100 分。
一、 名词解释 (4×8=32) 生态系统、群落演替、基础生态位和实际生态位、补偿深度和临界深度、生态平衡、海洋新生产力和f 比、海洋生物泵、阿利氏规律 二、简答题(38) 1. 什么是限制因子?说明利比希最小因子定律和谢尔福德耐受性定律的主要内容及其主要区别 (8)。
2. 简述高斯假说的主要内容及其两个例外(8)。
3. 什么是海洋微型生物食物环?简述其在海洋生态系统的能量流动和物质循环中的作用(8)? 4. 什么叫种群的逻辑斯谛增长(饱和增长)?写出逻辑斯谛增长模型的微分形式。
说明提出这个模型的出发点(设想)和描述的机制(8)。
5. 根据本课程的学习,写出6个能代表海洋生态学的前沿领域和研究热点的名词(6)。
三、论述题 (2×15=30) 1. K—对策者和r—对策者各有哪些生态特征?举出海洋动物中这两种对策者的例子。
并说明为什么人们必须更加重视K—对策者资源的保护工作(15)。
2. 什么是赤潮?说明赤潮的成因、危害及主要防治方法(15)。
题号 一 二 三 四 五 六 七 总分 授课教师命题教师或命题负责人签字 年 月 日 院系负责人签字 年 月 日答案要点(一)名词解释1、生态系统:是指一定的时间和空间范围内(生境),生物(一个或多个生物群落)与非生物环境通过能量流动和物质循环所形成的相互联系、相互作用并具有自动调节机制的自然整体2、群落演替:生态系统是生物群落与环境相互作用的整体,二者相互作用导致整个生态系统的定向变化,这一现象称生态演替。
3、基础生态位和实际生态位:基础生态位:生物群落中某一物种所栖息的理论上的最大空间,即没有种间竞争的种的生态位;实际生态位(realized niche):生物群落中某一物种实际占有的生态空间;实际生态位小于基础生态位4、补偿深度和临界深度:补偿深度:这个深度之上,平均光强等于补偿光强;临界深度:在这个深度上方整个水柱浮游植物的光合作用总量等于其呼吸消耗的总量。
海洋生态学考试复习《海洋生态学》复习题一、绪论1、生态学定义:研究生物生存条件、生物及群体与环境相互作用的过程及其规律的科学。
二、生态学基本知识1、种群定义:特定时间内栖息于特定空间的同种生物的集合群。
2、自然种群基本特征(1)、空间分布特征:种群有一定分布范围,其中有各种环境资源条件。
(2)、数量分布特征:种群有一定的数量变动规律。
(3)、遗传特征:种群是一个基因库,种群通过交换遗传因子而促进种群的繁荣。
3、阿利氏规律:种群密度过疏或过密对种群的生存与发展都是不利的,每一种生物种群都有自己的的最适密度。
4、种群的空间分布模式:随机分布;规则分布;成群分布5、集群现象及其生态学意义:自然种群在空间分布上往往形成或大或小的群,它是种群利用空间的一种形式。
有利:(1)集群有利于个体交配与繁殖。
(2)集群对种群内各个体间起着很大的互助作用,当鱼类遇到外来袭击者时,可能立即结群进行防卫,往往只有离群的个体才被凶猛的袭击者所捕食。
(3)群体的集群索饵也显示出有利的作用,当鱼群中一部分遇到较好的食物环境时,会停留在这个区域,其余部分也将以更快的速度围绕这一地区环游,以便都能获得较好的食物。
(4)在游动时可形成有利于游泳的动力学条件,比单独行动时减低阻力,游泳的效率最高。
(5)集群可能改变环境的化学性质,已有研究证明,鱼类在集群条件下比营个体生活时对有毒物质的抵御能力更强,这可能与集群分泌黏液和其他物质以分解或中和毒物有关。
不利:(1)目标大,有造成大量被捕食的危险。
(2)具有争食和食物限制的不利影响。
6、最大出生率:当种群处于理想条件下,即无任何生态因子的限制作用,生殖只受生理因素所限制,此条件下的出生率称最大出生率。
生态出生率:在特定环境条件下种群的出生率称实际出生率或称生态出生率。
7、生理寿命:生物在最适环境条件下,种群中的个体都达到生理上衰老而死亡的寿命,称生理寿命。
生态寿命:种群在自然环境下常受到一些不利生态条件的影响而死亡,这种在一个特定的生态环境条件下,种群内个体的平均实际寿命称为生态寿命。
2022年大连海洋大学生物科学专业《微生物学》期末试卷A(有答案)一、填空题1、支原体的形状为______、______和______。
支原体可以认为是______。
2、不同病毒在不同的宿主细胞上可形成不同特征的聚集体,如在动物细胞内的______,细菌苔上的______,植物叶片上的______,昆虫细胞内的______,以及动物单层细胞上的______等。
3、从葡萄糖开始的肽聚糖生物合成过程中,最重要的4种中间代谢物是______、______、______和______。
4、培养基应具备微生物生长所需要的六大营养要素是______、______、______、______、______和______。
5、丝状真菌的无隔菌丝是由______细胞组成,有隔菌丝是由______细胞组成。
6、被誉为微生物学奠基人的是______世纪、______国的______;而细菌学的奠基人则为______国的______。
7、一条典型的生长曲线至少可分为______、______、______和______4个生长时期。
8、无菌动物在生理上有几个特点:______,______,______等。
9、普通性转导的基本要求是______,它可能出现的三种后果是______、______和______。
10、生物制品的内容可分四大类,即______,______,______和______。
二、判断题11、细菌的鞭毛是通过“挥鞭”方式而推动细胞运动的。
()12、用白糖配制培养基能满足微生物对一般微量元素的需要。
()13、由于微生物的固氮酶对氧气敏感,不可逆失活,所以固氮微生物一般都是厌氧或兼性厌氧菌。
()14、当前在人类的传染病中,病毒性病原体已占70%~80%,故它是人类健康的重大敌人。
()15、所有的曲霉在顶囊上都分化产生两轮小梗,再由次生小梗分化产生孢子。
()16、蛋白质氨基酸顺序的进化速率大体上是恒定的,但功能不同的蛋白质常以不同的速率进化。
09海渔《水生生物学》复习题一、是非题1、海洋硅藻被称为“海洋牧草”,在海洋初级生产力中具显赫地位。
(√)2、褐藻的生长方式有毛基生长、居间生长和散生长。
(√)3、紫菜的主要生长方式为顶端生长。
(×)4、许多海洋甲藻是赤潮种类,夜光虫便是其中之一。
(×)5、开放性水域中浮游植物和浮游动物的高密度区理论上是不会相互重叠的。
(×)6、刺细胞和刺丝囊是腔肠动物特有的捕食、抗敌武器,也是本门动物分类的依据之一。
(√)7、水螅虫纲和钵水母纲的生殖细胞来源于外胚层,而珊瑚虫纲的则来源于内胚层。
(×)8、海蜇是具世代交替的种类,其无性世代是水母型,而其有性世代则为水螅性型。
(×)9、扁形动物开始出现三胚层;腔肠动物仅为两胚层,其内外胚层间为中胶层。
(√)10、许多腹足类动物的贝壳都是左旋的。
(×)11、鹦鹉螺隶属于软体动物门、腹足纲,有活化石之称。
(×)12、漏斗是乌贼类排泄物、生殖产物及墨囊中墨汁主要的排出通道,它与闭锁器共同完成各种运动。
(√)13、剑额上的齿式是对虾科种类的重要分类依据之一。
(×)14、头足纲的长蛸腕长,且长度相差甚悬殊,短蛸腕较短,长度近似。
(√)15、中国对虾的排泄器官在幼体时为触角腺,成体则为颚腺所替代。
(×)16、藤壶跟牡蛎都营固着生活,均为软体动物门瓣鳃纲动物。
(×)17、生殖板的特征是对虾科的重要分类依据之一。
(×)18、节肢动物与软体动物的显著差异是前者体制为同律分节而后者则为异律分节(×)19、端足类中仅脚绒亚目为海水种,其代表种细长脚绒是竹荚鱼的主要饵料。
(√)20、生物的发光现象是因为生物本身能够发光的缘故,并非借助外援。
(×)21、棘皮动物均呈辐射对称,是真正后生动物的开始,水管系统为该门动物所特有。
(×)22、开展水生生物生物学测定,材料的来源(取样方式、地点与时间)、数量(次数和每次采集的数量)以及合理的测定方法是致关重要的。
海洋生物试题问答题,每题10分。
(考试成绩占该课程总成绩的60%,答案必须手写;需注明姓名、学号、专业,少一项扣5分)海洋生物的分类单位?8世纪,林奈提出了我们现在采用的分类法,此法反映了一个物种在这一分类系统中的地位及与其他物种之间的亲缘关系。
林奈分类法共包括7个基本分类等级(分类阶元):由大到小的分类学单位依次是界(kindom)、门(phylum)、纲(class)、目(order)、科(family)、属(genus)、种(species)。
这7个等级之间还可再分为更细的等级,如亚纲、总目、亚目等。
界是生物分类的最高级单位。
生物的界级分类经历了一个从两界系统到多界系统的过程,现在广泛采用的是Whittaker所提出的五界系统:动物界、植物界、原生生物界、真菌界和原核生物界。
在该系统中,藻类植物属原生生物界。
2、藻类植物的主要类群有哪些?各类群的主要特征是什么?迄今为止,世界各国藻类学家对藻类的分类地位没有统一的认识,我国藻类学家认同把藻类分为12个门,其中主要门类有:(1)绿藻门:藻体呈绿色,含叶绿素a和叶绿素b,贮藏的光合作用产物为淀粉,具有纤维素的细胞壁,鞭毛多为2或4条顶生、等长、尾鞭型.(2)轮藻门:藻体呈绿色.轮藻在细胞构造、光合作用色素和贮存养分上与绿藻门和有胚植物大致相同,但由于其具有以下特点,被认为其与高等植物的关系更为接近.①轮藻有节和节间,节上长轮生的分支;②雌雄生殖器官复杂、构造特殊;③合子萌发经过原丝体时期.(3)红藻门:藻体呈红色至紫红色,含叶绿素a和叶绿素d,另外还含有藻胆素(包括藻红蛋白和藻蓝蛋白),由于其比例不同,使不同红藻表现出从红到紫的各种颜色。
红藻贮藏的光合作用产物为红藻淀粉。
生殖结构复杂并特殊,雌性生殖结构称为果胞,真红藻类的果胞往往与其它细胞一起形成较为复杂的果胞枝,整个生活史中无具鞭毛的游动性生殖细胞出现。
(4)褐藻门:藻体呈褐色或褐绿色,含叶绿素a和叶绿素c,因含有水溶性的叶黄素类-墨角藻黄素而使褐藻呈现其特有的颜色。
2022年海南热带海洋学院生物科学专业《微生物学》期末试卷A(有答案)一、填空题1、衣原体的特点是:______、______、______、______、______和______等。
2、有生物活性的缺损病毒包括______、______、______和______ 4 类。
3、1分子葡萄糖底物经EMP途径产生______分子丙酮酸,______分子NADH+H+和______分子ATP。
4、用培养平板进行微生物纯培养分离的方法包括:______、______和______。
5、真核生物的细胞核由______、______、______和______等构成。
6、由科赫提出的确证某病原体为某传染病病因的学说称为______,它的主要内容有:① ______,② ______,③ ______,④ ______。
7、评价化学杀菌剂或治疗剂的药效和毒性的关系时,最重要的三个指标是______、______和______。
8、硝化作用需要在严格的______条件下进行,而反硝化作用则需要在______条件下进行。
9、如果让大肠杆菌生长在较高的温度下(如42~50℃),某些基因则迅速表达,诱导产生热激蛋白,这种现象称为______。
10、有两个系统和五种成分参与补体结合反应中,包括______系统的______和______成分,______系统的______和______成分;此外还有一个______成分。
若反应后出现溶血现象,则可说明补体结合反应为______。
二、判断题11、支原体是已知的可以自由生活的最小的原核微生物。
()12、在微生物学实验室中,蛋白胨、牛肉膏和酵母膏是最常用的有机氮源。
()13、在微生物代谢调控中存在着两种主要的机制,其一为“粗调”,借以调节现成酶分子的催化能力,另一为“细调”,借以调节酶合成量的多寡。
()14、利用噬菌斑的形态和特点,可进行噬菌体的鉴定、分离和计数。
()15、菌物的概念相当于狭义的真菌。
海洋生物学期末试卷A上海海洋大学特色类选修课2013学年第二学期《海洋生物学》课程期末考试试卷A一、名词解释(每题2分,共10分)1.赤潮:2.钝顶螺旋藻:3.游水母科:4.海洋生物学:5.海洋底栖生物 (benthos):二、选择题(每题1分,共20分)1.中水层在海洋中是 范围内。
A.200m 以内B.200—1000mC.300—1000mD.200—500m2.海洋生物外来物种可以通过多种途径由原来栖息地区扩散到其它地区,下列不属于这种途径的是 。
A.人为引进B.天敌减少C.船底携带D.压舱水 3.下列关于藻类的论述,错误的是 。
A.藻类是低等植物,分布广,绝大多数生活于水中B.个体大小相差悬殊,小球藻 3-4μm ,巨藻长 60mC.具叶绿素,能进行光合作用的自养型生物D.大部分没有真正的根、茎、叶的分化,但存在极少部分有根、茎、叶的分化学专业班级姓名学号4.下列不属于藻类的繁殖方式的是。
A.有性繁殖B.无性繁殖C.异养繁殖D.营养繁殖5.关于描述:有些种类则在细胞内另生被膜,形成休眠孢子(hypnospore)。
它们都要经过一段时间的休眠,到了生活条件适宜时,再行繁殖,描述的是。
A.厚壁孢子B.动孢子C.不动孢子D.休眠孢子6.下列不属于藻类生活史中的类型的是。
A.营养生殖型B.孢子生殖型C.无性和有性生殖混合型D.三相型7.植物生殖方式的演化方向是。
A.营养生殖、孢子生殖、有性生殖B.营养生殖、有性生殖、孢子生殖C.孢子生殖、营养生殖、有性生殖D.孢子生殖、有性生殖、营养生殖8.藻类的英文名是。
A. AlgaeB. AlgeaC.CryptogamiaD.Xanthophyta9.关于海带的孢子体和配子体之间的差别,下列说法正确的是。
A.海带的孢子体和配子体之间差别不大B.孢子体小但有组织的分化,配子体较大C.存在异形世代交替生活史D.存在营养生殖型生活史10.下列按照海带发育期的顺序,排列正确的是。
A.幼龄期、凸凹期、厚成期、脆嫩期、成熟期、衰老期B.幼龄期、脆嫩期、凸凹期、厚成期、成熟期、衰老期C.幼龄期、脆嫩期、厚成期、凸凹期、成熟期、衰老期D.幼龄期、凸凹期、脆嫩期、厚成期、成熟期、衰老期11.下列属于海带厚成期特点的是。
A.叶片肥大,有韧性B.生长部细胞分裂旺盛,叶片生长迅速C.积累大量水分D.合子分裂产生的小孢子12.下列不属于头部附肢的是。
A.第一触角B.第二触角C.第三触角D.第一小颚13.下列属于樱虾科的是。
A.毛虾属B.鼓虾属C.管鞭虾属D.对虾属14.小三毛金藻区别于球等鞭金藻的最显著特征是。
A.具有3根近等长的鞭毛B.具有3根鞭毛,中间一个较长,外边2个稍短C.具有2根鞭毛,但其鞭毛较长D.具有3根鞭毛,中间一个较短,外边2个近等长15.拟软体动物包括形态差别极大的苔藓动物、腕足动物、帚虫动物,但这三者均有的且区别于其他门类动物的一个显著特征是。
A.体腔庞大,体不分节B.营固着生活C.具有触手冠D.发育过程有类似担轮幼体期16.剑水蚤的特征是。
A.可动关节在胸腹之间,尾叉刚毛5根。
第一触角22-26节,一般大于体长一半,雄性第一右触角为执握肢。
B.可动关节在第4、5胸节之间,尾叉刚毛4根。
第一触角6-17节,一般小于体长一半,雄性第一触角左右均为执握肢。
C.前体部与后体部近等宽,可动关节在第4、5胸节之间,尾叉刚毛2根。
第一触角少于10节,雄性第一触角左右均为执握肢。
D.体节超过11节。
17.圆囊溞的第二触角刚毛式为。
A. 0-1-2-4/1-1-4B. 2-6/1-4C. 4-8/0-1-4D. 0-10-6-11/6-11-5-818.下列不属于海洋哺乳动物的有。
A海狮 B企鹅 C蓝鲸 D儒良19.光合作用的产物为副淀粉的藻类是。
A.甲藻B.蓝藻C.裸藻D.绿藻20.糠虾区别于鳞虾最显著的特征是。
A.糠虾第7、8胸节暴露于头胸甲之外,发育无变态;B.糠虾第6、7胸节暴露于头胸甲之外,发育无变态;C.糠虾第7、8胸节暴露于头胸甲之外,发育有变态;D.糠虾第6、7胸节暴露于头胸甲之外,发育无变态。
三、判断题(每题1分,共10分)1. Blue-green algae与green algae是同义词,均指绿藻。
2. Brachionus plicatilis是壶状臂尾轮虫的拉丁学名。
3. Calanus的活动关节在胸腹之间,而Cyclops的活动关节在第四、五胸节之间。
4. 隐藻、衣藻、盐藻、雨生红球藻均为绿藻门团藻目的种类。
5.具有异形胞的蓝藻通常均具有固氮作用。
6.目前蛋白质含量最高的藻类是螺旋藻,不饱和脂肪酸较高的是球等鞭金藻,虾青素含量较高的是雨生红球藻。
耐盐性最强的绿藻是盐藻。
7. Moina mongolica与Daphnia pulex的第二触角刚毛式均为0-0-1-3/1-1-3。
8. Artemia salina 属于鳃足亚纲无甲目。
9.小球藻是行似亲孢子繁殖的。
10.轮虫的休眠卵的染色体倍性是2n,而夏卵为n。
题号 1 2 3 4 5 6 7 8 9 10 答案四、识图题(每题2分,共10分)请把图片中的海洋生物名称写到对应的横线内。
1.2.3.4.5.五、填空题(每空1分,共20分)1.水生昆虫的呼吸器官有,,,。
2.原生动物的运动胞器有,,,表壳虫属的为,钟虫属的为,眼虫属的为。
3.所有藻类都具有的色素为、。
4.对虾鳃根据着生位置及形状不同可分为、、、。
5.细胞内蛋白质含量达50%以上,可作为生产蛋白质的种类藻有属,属和属。
6.Rotifer的含义是。
六、问答题(每题5分,共20分)1.试论述日本毛虾和中国毛虾的区别。
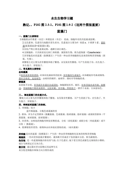
2.简述蓝藻门的主要特征。
3.简述轮虫的生活史。
4.何谓刚毛式?七、论述题(每题10分,共10分)试述浮游植物的概念、意义及其在水产增养殖上的作用。
一、名词解释(每题2分,共10分)1.赤潮是海水中某些微藻、细菌或原生动物,尤其是甲藻等在一定的环境条件下爆发性增殖或聚集在一起而引起水体变色的一种生态异常现象。
2.是一种单细胞或多细胞组成的丝状体,无胶质鞘,圆柱形,呈疏松或紧密的有规则的螺旋弯曲的藻类。
3.触手从伞缘伸出,口腕长,没有环管,从中央胃分出许多不分枝的辐射胃囊。
4.是研究海洋中生命现象、过程及其规律的科学,是海洋科学的一个主要学科,也是生命科学的一个重要分支。
5.底栖生物是海洋底部生活的一切生物,包括固着生物,爬行生物和穴居生物。
二、选择题(每题1分,共20分)BBDCA DAACD ACADC BABCA三、判断题(每题1分,共10分)××√×√√√×√×四、识图题(每题2分,共10分)1.磷虾2.蝠鲼3.鳐鱼4.泥蚶5.大菱鲆(多宝鱼)五、填空题(每空1分,共20分)1. 气门气管鳃血鳃呼吸管2. 伪足纤毛鞭毛伪足纤毛鞭毛3. 叶绿素a β-胡萝卜素。
4. 侧鳃关节鳃肢鳃足鳃5. 螺旋藻衣藻小球藻6. 轮虫六、问答题(每题5分,共20分)1.答:日本毛虾形似中国毛虾,但主要区别是日本毛虾的体型稍小,最大雌性体长约35mm。
雄性交接器头状部膨大,均具钩状小刺;雌性生殖板末缘的中部凹陷较浅。
尾肢内肢一般只有一个较大的红色圆点。
第三颚足及步足较短,第三步足仅伸至第一触角柄的末端。
2.答:(1) 细胞壁由二层组成,内层纤维素,外层为果胶质;细胞外有的具胶被或胶鞘。
(2) 无色素体,原生质体分为色素区和中央区;色素除chla、β-胡罗卜素外,还特含藻胆素。
(3) 同化产物为蓝藻淀粉Cyanophycean starch(副淀粉一种)。
(4) 无细胞核,仅在细胞中央区含有相应于细胞核的物质,无核仁和核膜分化,属原核生物。
(5) 繁殖主要为营养繁殖和孢子繁殖,未发现有性繁殖。
3.答:一般行孤雌繁殖,即雌性达性成熟后产生非需精卵(夏卵),此卵不经受精即发育为成体。
当条件恶化或剧变时,行有性生殖,出现需精雌体,产生需精卵。
若不受精,则发育为雄体;若受精,则分泌一层较厚的卵壳,形成休眠卵。
休眠卵在一个较长的时间内抵抗不良环境,待环境条件转好,发育成为雌体。
雌体寿命10天左右。
4.答:刚毛式是描述枝角目的第二触角内肢和外肢的节数及刚毛的分布和数量,用一定的序式表示。
如蚤属的刚毛式0-0-1-3/1-1-3表示:外肢:分4节,第一和第二节上均无刚毛,第三节上1根,第四节3根。
内肢:分3节,第一节与第二节各1根,第三节上3根。
七、论述题(每题10分,共10分)浮游植物是一个生态学概念,是指在水中营浮游生活的微小植物。
包括蓝藻、甲藻、绿藻、金藻、裸藻、黄藻、隐藻、硅藻。
浮游植物在水体中是鱼类和其他经济动物直接或间接的饵料基础,是它是水域生态系统中的初级生产者,也是水中溶解氧的主要来源。
在决定水域生态系统的结构与功能上具有重要意义,与水产增养殖有密切联系,具体体现在如下几个方面:(1)利:①鱼类天然饵料:如鲢主食浮游植物;②浮游植物增氧和改善水质,促进物质循环。
:如浮游植物光合作用产氧,生长吸收N、P等;③水质的指示生物;④蓝藻可生物固氮;⑤提供荫蔽环境,如鳗鱼池中的微囊藻。
⑥活性物质,如虾青素、糖蛋白、EPA 、DHA等⑦水产经济动物育苗饵料。
如扁藻、盐藻、等鞭金藻等。
(2)害:①害藻如小三毛金藻分泌鱼毒素引起鱼死亡,湖靛、赤潮危害渔业;②丝状绿藻等青苔影响鱼活动,竞争营养,抑制其它浮游植物生长。
③有些藻类如颤藻使养殖鱼类产生异味。
④贝毒危害人类健康和生命。