幼儿队列练习内容和要求
- 格式:doc
- 大小:16.77 MB
- 文档页数:7
幼儿园队列训练方案1. 引言幼儿园队列训练是幼儿园教育中的重要环节之一,它帮助幼儿培养秩序意识、合作精神和自理能力。
通过队列训练,幼儿可以学会按规定顺序排队,尊重他人,遵守秩序,并且有助于培养幼儿的自律和自控能力。
本文将针对幼儿园队列训练方案进行详细介绍,包括训练目标、训练内容、训练方法等。
2. 训练目标通过幼儿园队列训练,我们的目标是帮助幼儿:•培养秩序意识:学会按顺序排队,等待自己的轮次。
•培养合作精神:学会与他人共同排队,互相照顾和支持。
•培养自理能力:学会在队列中保持整齐、安静,并且能够自主完成所要求的动作。
•培养尊重他人:学会在队列中与同伴和老师保持良好的相处方式。
3. 训练内容3.1 排队基本姿势•平行排队:幼儿应站立在规定的位置,双脚并拢,双手自然下垂,目光前视。
•保持距离:幼儿应与前后左右的同伴保持一定的间距,避免相互挤压。
•手拉手排队:幼儿可以在适当的情况下,与伙伴手拉手排队,加强合作和团队意识。
3.2 秩序和规则•轮次意识:幼儿应理解自己在队列中的轮次,按照规定的次序依次参与活动。
•安静队列:幼儿在排队时应保持安静,不发出声音或者嬉戏打闹。
•有序进出:幼儿在进入或离开活动场地时应按照老师的指示,有序地进出队列。
3.3 指令和动作•集合动作:幼儿应能够听到指令并执行相应的集合动作,如齐步走、齐声喊口号等。
•转向动作:幼儿应能够听到指令并执行转向动作,如右转、左转等。
•静止动作:幼儿应能够听到指令并执行静止动作,如停、站立不动等。
4. 训练方法4.1 游戏化训练利用游戏将幼儿园队列训练融入到日常活动中,激发幼儿的参与积极性。
例如,设置竞赛游戏,在比赛过程中引导幼儿形成规范的队列,奖励表现良好的幼儿,增加他们对队列训练的兴趣。
4.2 视频教学制作幼儿园队列训练的教学视频,通过生动形象的演示,帮助幼儿理解训练内容和动作要领,并通过视频反复观看巩固训练效果。
4.3 环境创设在幼儿园内创设队列训练的环境,如设置专门的队列训练区域,贴上队列训练的指导标识,让幼儿有一个明确的训练场所,并形成良好的环境潜移默化地影响幼儿。
幼儿早操队列队形完整教案一、教学目标。
1. 让幼儿了解早操的重要性,培养他们热爱运动的意识。
2. 教会幼儿基本的早操动作,提高他们的身体协调能力。
3. 培养幼儿团队合作的意识,让他们学会在队列中协调配合。
二、教学准备。
1. 音乐播放设备。
2. 幼儿园操场或者室内活动场地。
3. 早操指导老师。
三、教学内容。
1. 早操前的准备活动(5分钟)。
在早操开始之前,可以进行一些简单的热身活动,比如慢跑、摇摆手臂、扭动腰部等,让幼儿们的身体得到放松和活动。
2. 早操基本动作教学(15分钟)。
(1)站姿,双脚并拢,挺直腰板,双手自然下垂。
(2)跑步动作,原地小跑,双臂自然摆动。
(3)扭腰动作,双脚分开与肩同宽,双手放在腰间,上身左右扭动。
(4)摆臂动作,双脚分开与肩同宽,双臂向两侧摆动。
(5)伸展动作,双脚分开,双臂向上伸展。
3. 队列队形练习(20分钟)。
(1)分组练习,将幼儿分成若干小组,每个小组由一名队长带领,队长负责指挥队员排成队列。
(2)队形练习,指导幼儿们按照指挥老师的要求,排成不同的队形,比如直线队列、曲线队列、圆形队列等。
4. 队列队形练习游戏(15分钟)。
在队形练习的基础上,可以进行一些队形练习游戏,比如“变换队形比赛”、“队形接力赛”等,让幼儿们在游戏中巩固队形练习的内容。
5. 整体早操表演(10分钟)。
让每个小组按照指挥老师的要求,进行整体的早操表演,展示他们学到的队形和动作。
四、教学总结。
通过本次早操队列队形的教学,幼儿们不仅学会了基本的早操动作,还培养了团队合作的意识,提高了身体的协调能力。
在今后的早操活动中,我们将继续加强队列队形的练习,让幼儿们在活动中更加协调和有序。
同时,也希望家长们能够在家中和孩子一起进行早操活动,共同促进幼儿的身体健康。
幼儿园队列比赛教案教学目标1.让幼儿了解队列的形式及队列的规则2.通过小组竞争的方式培养孩子的团队意识和协作能力3.提高幼儿的空间认知和身体协调能力教学重点1.队列形式及队列的规则2.团队协作能力的培养教学难点1.队列中的身体协调性和空间认知2.儿童的竞争意识教学准备1.每个小组至少有4-5名幼儿2.准备一些小球或玩具,以及一些画线笔或绸带等辅助道具教学内容第一步:绘制队列1.为每个小组分别绘制一条长度相等的直线,直线两边各放置一盆小球或玩具。
2.说明队列形式,让幼儿按照先后顺序排成一队,并保持一定的距离。
3.强调队列的规则,即不能走出队列,不能插队等。
第二步:进行比赛1.队长发令,让第一个幼儿拿起一个球或玩具到队列另一端的盆中,然后返回队列排好位置。
2.接着第二个幼儿依次行动,直到所有幼儿都完成了比赛。
3.最后计算出所用时间,以时间短的小组为胜利者。
第三步:反思和总结1.讨论比赛过程中出现的问题、优缺点,并分析问题的解决方法。
2.询问幼儿对比赛过程中自己表现的感受及对胜利和失败的态度,加强孩子对集体荣誉感的认识。
拓展训练1.模拟生活中的队列,例如上学放学、排队买东西等情境,并要求孩子根据所学队列规则依次排队。
2.建立更复杂的队列规则和目标,例如奔跑队列、手拉手队列等形式。
总结通过幼儿园队列比赛的形式,不仅可以培养孩子的团队合作意识和协作能力,同时也能提高孩子的身体协调能力和空间认知能力。
在教学中要充分尊重孩子的兴趣和个性,让孩子在积极的氛围中学习成长,达到多方面的发展。
幼儿园队列运动教案教学目标1.掌握队列的基本要求,如保持队形整齐、站立、面向一致等。
2.培养幼儿的协作意识,学会与他人合作完成运动任务。
3.提高幼儿的运动技能和身体素质。
教学内容内容一:队形练习1.按照指定的队列顺序排队,学生在老师的指导下进行站姿、面向的规定练习。
内容二:移动练习1.在队形的基础上,学生学会基本步态,如前进、后退、左转、右转等。
2.学生按老师指示进行队形和步态的转换。
内容三:协作比赛1.将学生分为若干小组,各组之间展开队列比赛。
2.选出最优秀的小组,进行表彰。
教学过程步骤一:队形基础训练1.将学生分为若干小组,进行一对一的队列练习。
2.老师在对列前进行演示,并对学生进行练习指导。
3.学生在排队的过程中要注意队形,面向必须一致。
步骤二:移动训练1.老师带领学生进行前进、后退、左转、右转等基本步态的练习。
2.学生在老师的指导下逐步完成队形转换及相应的步态变化。
3.学生必须严格按照队列要求,保持整齐、划一的队形前进。
步骤三:协作比赛1.将学生分为若干小组,进行队列比赛。
2.学生必须协作完成队列转换及相应步态的变化。
3.赛后进行评选,选出表现最好的小组。
教学方法方法一:示范法1.老师在讲解队形练习和移动练习时,要实地示范。
2.学生可以观察老师的示范,可以更加生动直观地理解队形练习和移动练习。
方法二:游戏法1.教师可以在移动练习的时候利用游戏的方式进行,让孩子们积极参与。
2.教师还可以根据孩子的兴趣点进行改良课堂内容,比如加入音乐等元素。
注意事项1.老师在讲授时要耐心,注意情绪控制。
2.学生在进行比赛时要遵守规则,避免伤害自己或其他人。
3.学生在进行训练时要做好保护措施,避免受伤。
教学评价1.考试时可对学生进行队列比赛,以分数进行评价。
2.课堂表现也可以作为评价的重要指标。
总结队列运动是幼儿园体育活动中的重要内容,通过这项活动可以培养幼儿的团队合作和运动技能,增强幼儿的体质素养。
教师应该注重细节,做好规则的讲解,严格要求队形要素,为孩子们打好体育基础。
幼儿园队形队列内容一、队列1.立正口令:“立正!”要求:两脚跟靠拢并齐,两脚尖向外分开约60度,两腿挺直,小腹微收,自然挺胸,上体正直,微向前倾,两肩要平,稍向后张,两臂下垂自然伸直,手指并拢自然微屈,中指贴于裤缝,头正颈直,口要闭,下颚微收,两眼向前平视。
2.稍息口令:“稍息!”要求:左脚顺脚尖方向伸出大半脚,两腿自然伸直,上体保持立正姿势。
稍息过久,可自行换脚,但应先恢复立正姿势,再换脚。
稍息时,精神仍不能涣散,也不能随意相互说话。
3.整齐口令:“向右〈左〉看——齐!”要求:基准学生不动,其余学生向右(左〉转头,眼睛看右〈左)邻同学腮部,并通视全线。
后列人员对正、看齐。
队列之间的间隔(两肘之间)约10厘米,距离(前一名脚跟至后一名脚尖)约75厘米。
看齐时,身体姿势仍应保持正直。
如发现自己的位置与基准同学不在一条线上,应立即以碎步调整。
如是二列横队向右看齐时,第二列的基准学生,应取一臂之长的距离,向第一列基准学生对正,第二列其余学生动作同第一列。
一般应是向右看齐整理队伍,必要时才用向左看齐,口令:“以×××为基准向中看——齐!”要求:基准学生不动,其余学生按照向右〈左〉看齐规定实施。
基准学生听到“以某人为基准”时,右手握拳高举,听到“向中看一一齐”后,将手放下。
口令:“向前——看!”要求:基准学生不动,其余学生立即将头转正,恢复原来姿势。
4.报数口令:“报数!”要求:从右至左依次以短促宏亮的声音转头报数(最后一名不转头),后列最后一名报“满伍”或“缺×名”。
为上课的需要,往往用指定的数字报数,或几列同时报数。
方法同上, 但教师应事先说明:如“一至三——报数!”“各列——报数!”等5.集合口令:“成二列横队或其它队形——集合!”要求:指挥员应先发出预告或信号,如“全班同学注意”,然后站在预定队形的中央前,面向预定队形成立正姿势,下达口令。
学生听到口令后,按口令所指示的队形,迅速地到指定位置面向指挥员集合,自行对正、看齐,成立正姿势。
队列队形练习教案 - 幼儿园目标与意义在幼儿园教学中,队形练习是非常重要的一环。
通过队形练习,可以锻炼幼儿的协调性、团队精神、组织能力和合作意识。
特别是队列队形练习,对于幼儿学习集体意识和纪律性有着重要的帮助。
本教案的目标是:1.培养幼儿的集体意识、纪律性和动手能力;2.提高幼儿的组织协调能力,培养团队合作意识;3.让幼儿了解队列队形的基本形式,并能正确进行队形练习。
教材准备1.音乐:适合做队列队形练习的音乐(如军乐、少先队队歌等);2.道具:各种颜色的绸带、纸条等;3.场地:室外操场或宽敞的活动室;4.辅助工具:黑板、粉笔等。
教学步骤第一步:介绍队列队形1.让幼儿坐成一个圆形,介绍队列队形的意义和作用;2.展示基本的队形(如纵队、横队、鱼鳞阵等),并与幼儿一起模仿练习;3.鼓励幼儿提出问题和想法,激发他们的学习兴趣。
第二步:分组训练队形1.将幼儿分组,每组不超过5人;2.给每组一份队形方案(可以是基本的队形,也可以是自创的队形,根据幼儿的实际情况来制定),并告诉他们需要在规定时间内完成练习;3.引导幼儿在练习过程中加强团队协作和沟通,共同探讨解决问题的方法。
第三步:集体表演1.让每个小组表演出自己练习的队形;2.让幼儿互相评价,听取其他小组的意见和建议;3.通过展示和评价,让幼儿更好地理解队列队形的重要性和正确的练习方法。
第四步:总结1.回顾队列队形练习的过程,强调集体协作和纪律性的重要性;2.鼓励幼儿在日常生活中积极练习,发展更好的组织协调能力;3.对参与表演的幼儿进行肯定和表扬,增强他们的自信心和成就感。
小结通过队列队形练习教案的实施,可以培养幼儿的集体意识、纪律性和组织协调能力,同时加强了幼儿的团队合作意识和沟通能力。
经过这样的练习后,幼儿可以更好地适应集体生活,更好地与他人合作,为他们未来的学习和生活奠定了基础。
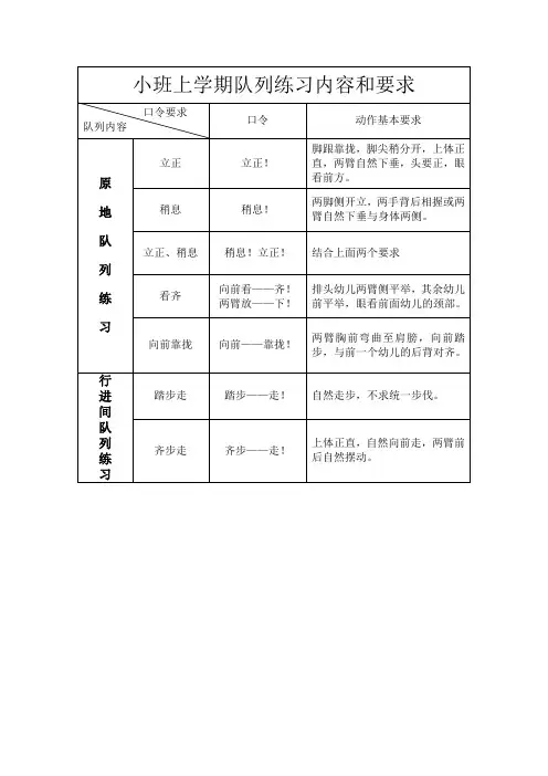
体育队列、队形练习内容、口令和基本要求队列宝宝、小班内容口令动作基本要求原地队列练习立正立正上体正直,两臂自然下垂稍息稍息两脚侧开立,两臂自然下垂立正向前看----齐向前-------看纵队排头不动成两臂侧平举(掌心相对),同时看前面幼儿的颈部。
看齐后,老师下达“向前——看”口令行进间队列练习齐步走齐步-------走上体正直,自然向前走,两臂前后自然摆动。
跑步走跑步-------走听到预令后,两臂屈肘于体侧,听到动令时,自然跑立定立---------定自然停下,成立正姿势宝宝、小班幼儿走队儿歌:小朋友,来排队,不推不挤排好队,跟着口令站整齐,精神饱满一二一。
抬起头,挺起胸,一二一二向前走;脚踏起来,两臂甩开;锻炼身体,保卫祖国;手摆动,脚提起,队列整齐一二一。
师:队伍一条线幼:抬头挺胸向前看。
师:谁神气幼:我神气师:立正幼:一二师:成上操队形踏步散开幼:踏--步---向前看,前后左右一条线师:稍息,立正,抱臂向前看-齐,手放-下向前起步--走师:1、2、3、4 幼:1、2、3、4、11、22、33、44、123、4.中班:在小班基础上增加原地踏步走内容口令动作基本要求原地队列练习立正立正脚跟靠拢,脚尖稍分开,上体正直,两臂自然下垂,头要正,眼看前方稍息稍息两脚侧开立,两手背后相握或两臂自然下垂与身体两侧看齐向前看----齐向前-------看排头幼儿两臂侧平举(掌心相对),其余幼儿两臂前平举,眼看前面幼儿颈部原地踏步原地踏步----走上体正直,上下肢动作协调原地踏步行进间队列练习齐步走齐步-------走上体正直,上下肢动作协调地走跑步走跑步-------走听到预令后,两臂屈肘于握拳体侧,听到动令后,上下肢协调轻松地跑立定立---------定听到动令自然停下,身体成立正姿势中班幼儿走队儿歌:小朋友,来排队,跟着口令快静齐,不推不挤排好队,精神饱满一二一。
抬起头,挺起胸,一二一二向前走;脚踏起来,两臂甩开;锻炼身体,保卫祖国;手摆动,脚提起,队列整齐一二一。
幼儿园体育队列练习的游戏教案教案标题:幼儿园体育队列练习的游戏教案教学目标:1. 帮助幼儿了解队列练习的重要性和意义。
2. 培养幼儿的团队合作精神和集体意识。
3. 提高幼儿的身体协调能力和运动技能。
教学准备:1. 音乐播放器及合适的音乐。
2. 标有序号的小卡片或纸片。
3. 幼儿园操场或室内空间。
教学过程:引入活动:1. 与幼儿们进行简短的讨论,引导他们思考队列练习的意义和重要性。
例如,队列练习可以帮助我们更好地组织活动,让大家都能参与并保持秩序。
2. 展示一些队列练习的图片或视频,让幼儿们对队列练习有更直观的了解。
活动一:队列练习基本动作学习1. 将幼儿分成小组,每个小组站在一条直线上。
2. 为每个小组分发标有序号的小卡片或纸片。
3. 播放音乐,引导幼儿按照卡片上的序号依次进行动作。
例如,第一个人做蹲下动作,第二个人做跳跃动作,以此类推。
4. 随着音乐的进行,逐渐加快节奏,让幼儿们练习跟上节奏并保持队列。
活动二:队列练习游戏1. 将幼儿分成两个或更多小组,每个小组站在一条直线上。
2. 为每个小组指定一个队长,其他队员依次站在队长后面。
3. 指定一个起点和终点,要求每个小组从起点出发,按照指定的路线尽快到达终点。
4. 引导幼儿们通过队列练习的方式前进,例如,第一个人做蹲下动作,第二个人做跳跃动作,以此类推。
5. 规定比赛的次数,每次比赛结束后,观察哪个小组完成得最好,给予鼓励和表扬。
活动三:自由队列练习1. 让幼儿们自由组成队列,可以选择自己喜欢的动作。
2. 播放音乐,引导幼儿们按照自己选择的动作进行队列练习。
3. 观察幼儿们的表现,给予积极的反馈和鼓励。
总结:1. 与幼儿们一起回顾队列练习的重要性和意义。
2. 鼓励幼儿们在日常生活中积极参与队列练习,提高团队合作能力和身体协调能力。
扩展活动:1. 将队列练习与其他体育项目结合,例如,进行队列练习的同时进行跑步或跳绳等活动。
2. 鼓励幼儿们设计自己的队列练习活动,展示给其他班级或家长观看。
幼儿园早操队列练习内容、要求和教法1.图形行进包括直线行进和曲线行进(1)绕物行进(图1)口令:“齐步——走!”或“绕场行进走!”要求:幼儿由一路纵队沿操场边线或长方形(正方形)行进。
教法:在四角可插上四面小红旗或画明箭头,便于幼儿按标记转弯行进。
口令:“左(右)转弯——走!”教小班幼儿绕场行进,可由教师排头或请能力较强的幼儿做排头,带领全体幼儿行进。
(2)对角线行进(图2)口令:“齐步——走!”或“沿对角线——走!”要求:一路纵队成三角形行进。
教法:在拐弯处可放上明显的标志或画上标记。
口令:在A处起步为“齐步——走!”行至B处为“左转弯——走!”到C处为“沿对角线——走!”回到A处可下达口令“左(右)转弯——走!”转弯时力求让幼儿自然转弯。
开始练习此图形行进时可由教师做排头,以后逐步过渡到由幼儿做排头。
(3)圆形行进(图3)口令:“齐步——走!”“成圆形走!”或“走走走,走成一个大皮球!”“走走走,走成一个大圆圈!”(中班)要求:一个一个跟着走,成圆形行进。
教法:一路行进,排头走到一定位置,教师下达口令,从排头开始依次走弧形成圆形队伍行进。
中班幼儿在练习时,可先由教师做排头。
为使幼儿能走成圆形队伍,可在场地上预先画上圆圈。
(4)螺旋行进(图4、5)口令:“成螺旋形——走!”要求:让幼儿听口令后由一路纵队(或一个圆形队)成螺旋形行进。
教法:一路纵队在走成圆形队伍的基础上进行。
由排头(开始可由教师担任)人逐步缩小圆圈(口令:螺旋行——走),如图4 所示。
由螺旋形恢复成圆形或一路纵队有两种方法:一种方法是走成图4后,教师下达口令:“向后——转!”全体幼儿向后转,再齐步走,排尾变排头;另一种方法是走成图4后,排头(开始可由教师或能力较强的幼儿担任)自动向右(左)后转弯,沿队伍中间空隙相反方向走出来,如图5所示。
(5)蛇形行进(图6)口令:“成蛇形——走!”(中大班)要求:从排头开始,由一路或几路纵队依次走成蛇形。
幼儿园队列训练教案(范文4篇)以下是网友分享的关于幼儿园队列训练教案的资料4篇,希望对您有所帮助,就爱阅读感谢您的支持。
幼儿园队列训练教案(一)幼儿园队列训练教案篇一:队列队形教案军训教程军训是对军人和部队、分队进行队列制式动作的训练.是共同科目训练内容之一。
教程如下:科目:单个军人徒手队列动作目的:通过训练,使大家熟练掌握队列动作的要领,养成整齐划一、令行禁止和严格遵守纪律的习惯,培养迅速、准确、协调一致的良好作风,为以后的工作和生活打下坚实的基础。
内容:稍息,立正,跨立,停止间转法,行进与停止,蹲下,坐下,起立,敬礼,礼毕。
方法:先讲解,后实施时间:大约2小时地点:停车场具体实施:一、军姿军姿是军人的基本姿势,分为立定与稍息1、立正立正是队列动作的基础。
口令下达:立正动作要领:两脚跟靠拢并齐,两脚尖向外分开约60度,重心落于前脚掌;两脚挺直;小腹微收,自然挺胸;上体正直,微向前倾;两肩要平,稍向后张;两臂自然下垂,手指并拢自然微屈,拇指尖贴于食指的第二节,中指贴于裤缝;头要正,颈要直,口要闭,下颌微收,两眼向前平视,归纳为:三挺(挺膝,挺胸,挺脖颈),二收(小腹回收,下颌回收),二平(两肩要平,两眼平视前方),一正(身体正直).2、稍息口令下达:稍息。
动作要领:左脚顺脚尖方向伸出约全脚的三分之二,两腿自然伸直,上体保持立正姿势身体重心大部分落于右脚,其余动作同立正.3、跨立跨立主要用于执勤和站立等场合,可与立下互换.口令下达:跨立动作要领:左脚向左跨约一脚之长,两腿自然伸直,上体保持立下姿势,身体重心落于两脚之间。
双手后背,左手握右手腕,右手手指并拢自然弯屈,手心向后。
二、整齐整齐:是使列队人员按规定的间隔,距离,保持行,列齐整的一种队列动作.整齐分为向右看齐,向左看齐和向中看齐.1、向右(左)看齐口令下达:向右()左看------齐动作要领:基准兵不动,其他士兵向右(左)转头(持枪、炮时,听到预令,迅速将枪、炮稍提起,看齐后自行放下),眼睛看右(左)邻士兵腮部,前四名能通视基准兵,自第五名起,以能通视到本人以右(左)第三人为度.后列人员,先向前对正,后向右(左)看齐.2、向中看齐口令下达:以XXX同志为准,向中看------齐动作要令:当指挥员指定以“XXX”同志为准(或以第X名为准)时,基准兵答“到”,同时左手握拳,大臂前伸与肩略平,小臂垂直举起,拳心和向右.听到&向中看----齐&的口令后,迅速将手放下,其他士兵按照向右(左)看齐的要领实施.3、向前看口令下达:向前----看.动作要领:迅速将头转正,恢复立正姿势.一路纵队看齐时,可下达&向前对正&的口令.三、报数口令下达:报数.动作要领:横队从右至左(纵队由前向后)依次以短促洪亮的声音转头(纵队向左转头)报数,最后一名不转头.数列横队时,后列最后一名报&满伍&或&缺X名&.四、集合,解散1、集合集合是使单个军人,分队,部队按照规范队形聚集起来的一种队列动作.口令下达:集合.(成班横队集合,成班二列横队集合,成班纵队集合)动作要领:(1)听到&集合&口令,跑步到指定位置面向指挥员集合,自行对正,看齐,成立下姿势.(2)听到&成班横队(二列横队)集合的口令,基准兵迅速到班长左前方适当位置,成立下姿势;其他军人以基准兵为准,依次向左排列,自行看齐.(3)成班二列横队时,单数军人在前,双数军人在后.(4)听到&成班纵队(路纵队)------集合&的口令,基准兵迅速到班长前适当位置,成立正姿势;其他军人以基准兵为准,依次抽后排列,自行对正.(5)成班二路纵队时,单数军人在左,双数军人在右.2、解散解散,是使列队的单个军人,分队,部队各自离开原队列位置的一种队列动作.口令下达:解散动作要领:队列人员听到&解散&的口令后,应当迅速离开原列队位置.五、出列,入列单个军人和分队出,入列.通常用跑步(5步以内用齐步,1步用正步),或者按照指挥员指定的步法执行;然后,进到指挥员右前侧适当位置或者指定位置,面向指挥员成立正姿势.1、出列听到&XXX(或者第X名)出列&口令后,被呼点者应当答&到&,听到&出列&的口令后,应当答&是&.横队时,位于第一列的军人,取捷径出列.位于排以上队列中列的军人,向后转,待后列同序号的军人后退一步让出缺口后,从队尾出列;位于&缺口&位置的军人,待出列军人出列后,即复原位.位于最后一列的军人出列,先退一步,然后从队尾出列.纵队时,位于左路的军人,取捷径出列;如果军人在排以队列纵队的中路,则应向左转,待左路同序号的军人向左退一步让出缺口后,从左侧出列,位于&缺口&位置的军人,待出列者出列后即恢复原位;位于右路的军人出列,先右跨一步,然后从队尾出列.2、入列听到&入列&口令后,出列者应当答&是&,然后,按照出列的相反程序入列.六、停止间转法停止间转法分为:向右转,向左转,向后转,半面向左转1、向右(左)转口令下达:向右(左)----转动作要领:听到&向右(左)----转&的口令,以右(左)脚跟为轴,右(左)脚跟和左(右)脚掌前部同时用力,使身体和脚一致向右(左)转90度,体重落在右(左)脚,左(右)脚取捷径迅速靠拢右(左)脚,成立正姿势.转动和靠脚时,两腿挺直,上身保持立正姿势.篇二:小班队列队形方案幼儿园小班队列队形比赛活动方案为贯彻落实幼儿园指导纲要精神,培养幼儿健康生活的态度和行为习惯,增强幼儿体质;促进身体机能协调发展。
幼儿园队列基础训练教案简介幼儿园队列基础训练旨在帮助幼儿建立正确的队列观念,掌握排队方法,培养团队合作意识,提高幼儿园班级的纪律性和秩序性。
教学目标1.培养幼儿的排队意识。
2.掌握幼儿园队列基本要求。
3.提高幼儿班级的纪律性和协作性。
4.培养幼儿积极参与团队活动的意识。
教学内容一、队列基本要求1.保持队形整齐,脚步一致,视线前方。
2.意识到队伍中每个人的存在,不能随意挤压队友。
3.保持安静,不可随意说话交头接耳。
4.沿途要遵守交通规则,不闯红灯,不乱穿马路。
二、队列基础训练1.音乐队列练习:播放欢快的音乐,让幼儿依次排成队列,随音乐起舞,既能增强幼儿的协调能力,又能锻炼幼儿排队时的用心和耐心。
2.排队游戏:利用小朋友喜欢玩游戏的心理,设计排队游戏,让幼儿在游戏中学习如何排队,如何向前挪动,如何合作,让学习过程更加有趣,更加生动。
三、配合家长教育1.家长沟通:在幼儿园开学前,与家长沟通,共同讨论如何培养幼儿的排队习惯。
2.家长配合:在幼儿园安排家长参观日、家长会等活动时,请家长来园配合,督促幼儿养成好习惯。
3.家长示范:在教育孩子的同时,家长自己也应当遵守交通规则,保持优秀的行为示范。
教学步骤一、引导幼儿关注队列规矩1.播放幼儿适宜的视频,引导幼儿认识队列基本要求。
2.教育小朋友懂得尊重其他人,不瞎闯红灯,不乱穿马路。
二、现场教学1.联合家长,让小朋友站成队列,演示如何排队、如何向前走。
2.让小朋友自己排队,随着音乐一起舞动到指定地点。
3.教育孩子每次排队都先说“谢谢”与“您好”,养成文明的排队习惯。
4.让小朋友以手牵手或搭肩膀的形式排队,锻炼合作能力和团队意识。
三、反复练习,巩固队列技能1.让幼儿每天在上学途中都要排队,练习自己的排队技能。
2.安排小朋友进行小组合作游戏,如搭积木,托举绳子等,在游戏中锻炼孩子的合作能力和团队意识。
教学效果经过本课程的教学,幼儿将有以下效果: 1. 懂得了队列基本要求,掌握了队列排队方法。
幼儿园队列训练教案幼儿园队列训练教案一、教学目标1.培养幼儿园小朋友的合作精神,提高其集体意识和团体协作能力。
2.训练小朋友守规矩,排队的良好习惯,养成遵守纪律的意识。
3.通过排队训练,让小朋友明确自己的队列位置,养成他们自觉遵守队列和等待的习惯。
4.激发小朋友们的好奇心和探究欲,引导他们发现队列中的规律和数学概念。
二、教学准备1. 一块干净的黑板或白板,可照片、实物和图表,幼儿园道具。
2. 队列磁条、队列中分配好位置的数字卡片、队列中个人专属的名字卡片。
3. 视频、图片或故事书,以引导小朋友们对队列的理解。
三、教学步骤1. 开始前,教师要认真准备,让小朋友们在教学班上集合。
在白板上向小朋友们展示队列中卡牌和数字,并解释排队目的是什么。
2. 激发小朋友对队列的兴趣,使用视频、图片或故事书等形式引导小朋友参加。
3. 在讲解记号和数字后,将教室内的小朋友按尺寸排成一队,让每个小朋友陈述自己的尺寸,并在队列中分配一个指定的位置,以便让小朋友们知道他们的位置。
4. 小朋友们排队的时候,教师可以引导他们数数站在前面还是后面的人,观察队列的长度和规律。
5. 当小朋友们排好队之后,教师可以让他们互相增长,增加他们的多维记忆训练。
例如,可以要求站在某个位置的小朋友记住前面三个人的尺寸和名字,后面三个人的尺寸和名字。
6. 当小朋友们逐渐掌握排队时的规则之后,教师可以增加字母、数字和单词,让小朋友们通过排队和互相呼应来练习字母,数字和单词。
四、教学重点和难点1.教学重点:通过队列训练,培养小朋友们的协作和团队精神,同时还能够训练小朋友们守规矩、遵守规则、保持礼貌和安静等好习惯。
2.教学难点:对于小朋友来说,组织队列是一项相对较复杂的任务,因此教师需要尽可能的提供辅助,并让小朋友有循序渐进的掌握任务的过程。
五、教学方法1. 采用故事、歌曲和视频的形式让小朋友了解排队的目的和奖励。
2. 采用反复训练和地点、角色、尺寸的转换,让小朋友们更深入的掌握队列训练的思路。
幼儿园队列练习内容和要求一、图形行进包括直线行进和曲线行进(1)绕物行进(图1)口令:“齐步——走!”或“绕场行进走!”要求:幼儿由一路纵队沿操场边线或长方形(正方形)行进。
教法:在四角可插上四面小红旗或画明箭头,便于幼儿按标记转弯行进。
口令:“左(右)转弯——走!”教小班幼儿绕场行进,可由教师排头或请能力较强的幼儿做排头,带领全体幼儿行进。
(2)对角线行进(图2)口令:“齐步——走!”或“沿对角线——走!”要求:一路纵队成三角形行进。
教法:在拐弯处可放上明显的标志或画上标记。
口令:在A处起步为“齐步——走!”行至B处为“左转弯——走!”到C处为“沿对角线——走!”回到A处可下达口令“左(右)转弯——走!”转弯时力求让幼儿自然转弯。
开始练习此图形行进时可由教师做排头,以后逐步过渡到由幼儿做排头。
(3)圆形行进(图3)口令:“齐步——走!”“成圆形走!”或“走走走,走成一个大皮球!”“走走走,走成一个大圆圈!”(中班)要求:一个一个跟着走,成圆形行进。
教法:一路行进,排头走到一定位置,教师下达口令,从排头开始依次走弧形成圆形队伍行进。
中班幼儿在练习时,可先由教师做排头。
为使幼儿能走成圆形队伍,可在场地上预先画上圆圈。
(4)螺旋行进(图4、5)口令:“成螺旋形——走!”要求:让幼儿听口令后由一路纵队(或一个圆形队)成螺旋形行进。
教法:一路纵队在走成圆形队伍的基础上进行。
由排头(开始可由教师担任)人逐步缩小圆圈(口令:螺旋行——走),如图4 所示。
由螺旋形恢复成圆形或一路纵队有两种方法:一种方法是走成图4后,教师下达口令:“向后——转!”全体幼儿向后转,再齐步走,排尾变排头;另一种方法是走成图4后,排头(开始可由教师或能力较强的幼儿担任)自动向右(左)后转弯,沿队伍中间空隙相反方向走出来,如图5所示。
(5)蛇形行进(图6)口令:“成蛇形——走!”(中大班)要求:从排头开始,由一路或几路纵队依次走成蛇形。
幼儿园大班队列常规训练教案教案标题:幼儿园大班队列常规训练教案教案目标:1. 帮助幼儿园大班学生掌握队列的基本概念和队列训练的重要性。
2. 培养幼儿园大班学生的队列纪律和合作意识。
3. 提高幼儿园大班学生的自我管理和自律能力。
教案步骤:引入活动:1. 创设情境:教师将幼儿园大班学生分成几个小组,每个小组站成一列。
教师引导幼儿观察队列的形式,并与幼儿一起讨论队列的意义和重要性。
2. 引发思考:教师提问幼儿,为什么我们需要队列?队列有什么好处?教学内容:1. 队列基本规则:a. 排队顺序:教师示范正确的排队顺序,如按身高从低到高、按字母顺序等,然后让幼儿模仿。
b. 保持距离:教师示范正确的保持距离,如手拉手、肩并肩等,然后让幼儿模仿。
c. 行进方向:教师示范正确的行进方向,如向前走、向右转等,然后让幼儿模仿。
2. 队列训练活动:a. 队列游戏:教师组织幼儿进行队列游戏,如模仿动物队列、数字队列等,让幼儿通过游戏巩固队列的基本规则。
b. 队列练习:教师指挥幼儿进行队列练习,如在操场上进行直线行进、曲线行进等,让幼儿熟悉队列训练的实际操作。
3. 队列评价:a. 自我评价:教师引导幼儿自我评价自己在队列训练中的表现,让幼儿认识到自己的优点和需要改进的地方。
b. 同伴评价:教师组织幼儿进行同伴评价,让幼儿学会欣赏和尊重他人的努力,同时也接受他人的建议和批评。
4. 队列奖励:a. 表扬奖励:教师根据幼儿在队列训练中的表现给予积极的表扬和奖励,激励幼儿继续努力。
b. 队列明星:教师设立队列明星的称号,每周选出一位表现优秀的幼儿,让他们成为榜样和鼓励其他幼儿。
总结:教师对本节课的内容进行总结,并强调队列训练的重要性和幼儿们在队列训练中的进步。
鼓励幼儿将队列训练的规则和意识应用到日常生活中。
教案评估:教师观察幼儿在队列训练中的表现,评估他们对队列规则的理解和掌握程度。
同时,通过幼儿的自我评价和同伴评价,了解他们对队列训练的反思和改进意见。
幼儿园队列训练教案1. 引言在幼儿园的生活中,队列训练是培养孩子纪律性、团队合作意识和履行自己职责的重要手段。
通过队列训练,孩子们可以体验协作和互助的快乐,同时也能够锻炼自己的耐心和毅力。
本教案将介绍幼儿园队列训练的具体方法与步骤,希望能够对幼儿园教育工作者有所帮助。
2. 目的与目标本次队列训练的目标是:•培养幼儿的团队合作意识和纪律性;•提升幼儿的自我管理和职责意识;•培养幼儿的耐心和毅力。
3. 训练内容幼儿园队列训练分为以下三个环节:3.1 组织准备活动为了让孩子们更好地投入到训练中来,我们可以先组织一些准备活动,如游戏活动、唱唱跳跳等,帮助孩子们放松身心,提高他们对队列的参与热情。
3.2 示范队列走法在进入正式队列训练之前,我们需要对孩子们详细地讲解队列的走法和内涵。
同时,我们可以设立“模范队员”和“观察员”两个角色,让孩子们自己扮演,提高他们对于队列走法的认知和实际操作能力。
3.3 开展队列训练在进行队列训练时,我们可以根据孩子们的年龄特点和兴趣爱好,结合生活情境进行训练。
比如,我们可以模拟排队购物、上课等情境,让孩子们通过角色扮演的形式学会排队、跟随队伍、保持队形等技能。
4. 训练方法为了让幼儿园队列训练更加有效,我们可以采用以下方法:4.1 游戏化的训练方式利用游戏的形式来训练孩子们,既能够提高他们的学习兴趣,同时也能够锻炼他们的互动能力和团队协作能力。
4.2 队形多样化针对幼儿的年龄特点和兴趣爱好,设计多样化的队形,让孩子们在队列训练中能够感受到乐趣和成就感,激发他们对于队列训练的兴趣。
4.3 奖励机制的设置在队列训练中,为孩子们设立奖励机制可以激励他们的积极性和投入度,促进他们的成长和进步。
5. 训练效果评估在队列训练后,我们可以通过以下方式来对训练效果进行评估:5.1 观察孩子们的团队合作能力和纪律性通过观察孩子们在队列训练中的表现,评估他们的团队合作能力和纪律性是否有所提高。
队列练习内容和要求
1.图形行进
包括直线行进和曲线行进
(1)绕物行进(图1)
口令:“齐步——走!”或“绕场行进走!”
要求:幼儿由一路纵队沿操场边线或长方形(正方形)行进。
教法:在四角可插上四面小红旗或画明箭头,便于幼儿按标记转弯行进。
口令:“左(右)转弯——走!”教小班幼儿绕场行进,可由教师排头或请能力较强的幼儿做排头,带领全体幼儿行进。
(2)对角线行进(图2)
口令:“齐步——走!”或“沿对角线——走!”
要求:一路纵队成三角形行进。
教法:在拐弯处可放上明显的标志或画上标记。
口令:在A处起步为“齐步——走!”行至B处为“左转弯——走!”到C处为“沿对角线——走!”回到A处可下达口令“左(右)转弯——走!”转弯时力求让幼儿自然转弯。
开始练习此图形行进时可由教师做排头,以后逐步过渡到由幼儿做排头。
(3)圆形行进(图3)
口令:“齐步——走!”“成圆形走!”或“走走走,走成一个大皮球!”“走走走,走成一个大圆圈!”(中班)
要求:一个一个跟着走,成圆形行进。
教法:一路行进,排头走到一定位置,教师下达口令,从排头开始依次走弧形
成圆形队伍行进。
中班幼儿在练习时,可先由教师做排头。
为使幼儿能走成圆形队伍,可在场地上预先画上圆圈。
(4)螺旋行进(图4、5)
口令:“成螺旋形——走!”
要求:让幼儿听口令后由一路纵队(或一个圆形队)成螺旋形行进。
教法:一路纵队在走成圆形队伍的基础上进行。
由排头(开始可由教师担任)人逐步缩小圆圈(口令:螺旋行——走),如图4 所示。
由螺旋形恢复成圆形或一路纵队有两种方法:一种方法是走成图4后,教师下达口令:“向后——转!”全体幼儿向后转,再齐步走,排尾变排头;另一种方法是走成图4后,排头(开始可由教师或能力较强的幼儿担任)自动向右(左)后转弯,沿队伍中间空隙相反方向走出来,如图5所示。
(5)蛇形行进(图6)
口令:“成蛇形——走!”(中大班)
要求:从排头开始,由一路或几路纵队依次走成蛇形。
教法:由一路或几路纵队同时进行。
可在场地上放上具有一定间隙的点,让幼儿在物点和物点之间绕行,不许碰到物体或踩上点。
蛇形行进可由幼儿走成圆形队伍后进行。
幼儿走成圆形队伍后,成一定间隙面向圆心站好。
由教师随意指定一个幼儿开始,让幼儿在圆形队伍的间隙中绕行。
如
图7所示。
2.队形变换
(1)切段分队走(图8、9)
口令:“切断分队——走!”(中班)
要求:由一路纵队切段分队成几路纵队,站成体操队形。
教法:由一路纵队齐步走,走到一定位置(可在适当位置放上标志)发出口令,由规定的幼儿带头左(右)转弯走,后面的幼儿一次跟随行进成体操队形,如图8所示。
切段分队也可由圆形队伍变化而成,如图9所示。
教学时,可在每队纵队前放上标记。
(2)左右分队走(图10、11)
口令:“左、右分队——走!”或“左、右转弯分队——走!”
要求:听口令,使幼儿由一路纵队变成二路纵队,二路纵队变成四路纵队,由此过渡到体操队形。
教法:教授时先123报数。
听口令后,由排头开始,单数左转弯走,双数走到排头转弯处,向右转弯走,分成方向相反的二路纵队。
为便于幼儿分队,可在场地分队处用箭头表明方向。
(3)并队走(图12)、和列队走(图13)
口令:“并队——走!”
要求:二路纵队走近相遇时,下达口令,左路左转弯走,右路右转弯走,成二路纵队前进,即为并队走。
二路成四路纵队走近边端线时,下达口令“左、右转弯走!”即成列队走。
教法:教幼儿列队走和并队走时,可在边端左右转弯走的地方画好标记,便于幼儿听到口令后按要求变换队形。
列队走和并队走可同时教学,即当列队相遇时可成并队走,并队可在走近边端线时成列队走。
(4)由一个大圆走成数个小圆(小圆数根据班上分组情况而定)(图14)
口令:“走走走,走成四个小皮球!”
要求:听口令由一个大圆走成数个小圆。
教法:由一路纵队走成一个大圆圈。
听到口令后,按分组数由各组排头幼儿带领走成四个小圆。
开始练习时可选择能力较强的幼儿做排头。
(5)开花走(图15)
口令:“开花——走!”
要求:教师站在圆心当花心。
在听到口令后,每组带头的幼儿带队向花心成四或五、六路纵队,走成花瓣样。
教法:可参照由一个大圆走成几个小圆的方法。