集团总部组织架构调整方案
- 格式:docx
- 大小:47.03 KB
- 文档页数:5
组织架构调整优化方案:1、组织管理(1)集团的分权经营、分级管理模式为总裁负责制;(2)副总裁分管各自职责范围的事务(各业务事业部),并向集团总裁负责,通过总裁进行横向协调。
2、主要职位级别★董事长★总裁1名★监事会主席1名★执行副总裁5名:战略发展部、煤炭事业部、地产发展事业部、金融投资管理事业部、综合发展事业部★财务总监、审计总监、行政人事执行总监各1名★总经理(各分子公司总经理各1名)★集团经理7名:监察部、审计部、办公室、人力资源部、企管部、资金管理部、会计管理部※战略发展事业部:信息收集分析、战略规划、战略实施。
※行政人事执行总监:制定行政管理制度、监督制度的执行、制定执行绩效考核体系、制定人力资源政策、集团企业文化建设、制定员工培训体系(构建集团与所属各分子公司的公用管理平台)3、组织管控模式:(1)投资集权:各所属实体所有投资计划必须报集团批准,且无权自行和他人合作投资;(2)人事集权:集团所属公司的管理干部均由集团派任,并遵守集团人事管理制度。
如有特殊情况必须向集团提出申请,经批准后方可独立执行;(3)财务集权:集团及所属实体之间的资金往来、资金筹措、成本核算、预算考核均由集团统一管理,必须遵守集团统一的财务制度。
原组织架构:附表1组织架构调整方案:附下面为赠送的述职报告不需要的可以编辑删除述职报告尊敬的各位领导,各位同仁:大家好!本人被组织任聘为。
副校长已有五年,主抓德育教育工作,分管学校后勤、德育、艺体、安全、卫生、综合治理等工作。
身为副校长,我努力学习党的教育方针,学习邓小平教育理论。
用全新的教育教学理念武装自己,努力提高自身教育理论素养。
我在党的组织生活中,学习党建理论;在政治学习中学习党的路线、方针、政策、法规;在业务学习中,学习人文文化,加强自身政治理论,道德修养,培养高层次的道德感、责任感。
工作几年来,我以强烈的事业心、责任心力抓好德育工作,确保学校教育教学工作运作正常。
请查阅公司组织架构调整公告尊敬的全体员工:为了更好地适应市场环境的变化,提升公司的竞争力和执行力,经过深思熟虑,公司决定进行组织架构调整。
具体调整方案如下:背景近年来,市场竞争日益激烈,行业发展环境面临着诸多挑战和机遇。
为了更好地应对这些挑战和机遇,公司需要不断优化组织架构,提高运营效率,加强内部协同,实现可持续发展。
调整内容部门调整:根据业务发展需要,对各部门进行重新划分和调整,明确职责和权限范围,优化工作流程。
岗位调整:对部分岗位进行调整和优化,确保岗位设置科学合理,符合公司发展战略。
人员调整:根据员工的实际情况和公司的需求,对人员进行重新安排和调配,确保人岗匹配。
职能调整:优化各职能部门的设置和职责划分,提升职能部门的服务水平和支持能力。
目标通过此次组织架构调整,公司旨在实现以下目标:提高决策效率和执行效率,加快项目推进速度;加强内部协同与沟通,促进团队合作与创新;优化资源配置,提升企业整体竞争力;激发员工工作激情,提升员工满意度和忠诚度。
时间安排本次组织架构调整将于XX月XX日正式启动,预计在XX月底前完成所有相关工作。
具体时间安排将由人力资源部门另行通知,请各部门密切关注后续通知。
员工配合希望全体员工能够理解和支持公司的决策,并积极配合组织架构调整工作。
在此过程中如有任何疑问或困惑,请及时与人力资源部门联系,我们将竭诚为您解答疑惑。
最后,衷心感谢各位员工一直以来对公司的支持与付出!相信通过大家的共同努力,公司一定会迎来更加美好的明天!特此公告。
公司领导团队日期:XXXX年XX月XX日。
集团总部组织架构调整方案XX集团总部组织架构调整方案一、调整的原则和目标调整的原则:——符合中央关于建立现代企业制度的改革方向;——适应中国加入WTO后国际化运作要求;——紧密结合集团发展战略, 有针对性地解决当前管理工作中存在的突出问题和薄弱环节;——适合XX集团的特点, 精简高效, 简便易行, 尽量避免调整的负面影响和引起大的震动。
调整的目标:XX集团在二次创业中组织管理体系调整的总目标, 就是建设一个以资本为纽带, 主业突出、治理良好、管理高效、集权与分权适度, 能够适应国际化运作, 具有可持续发展竞争能力的大型控股集团公司。
二、调整的基本思路1、集团总部的管理定位依据集团的企业性质、发展战略及对下属公司业务的介入程度和管理现状, 集团总部的管理定位和管控的目标: 一方面要充分发挥各子集团公司( 业务群) 价值创造的潜力和竞争力, 另一方面要提升战略管理水平, 经过强化各子集团公司的协调、服务和资源共享, 监控和防范各业务群的系统风险, 达到集团总体价值的最大化。
2、集团总部的主要管理职能根据XX集团的管理定位, 集团总部主要承担以下管理职能:——战略管理: 制定集团总体发展战略和审定子集团公司( 各业务单元) 发展战略。
——投资管理: 决定集团的投资战略和重大投资项目, 评估和审定子集团公司限额以上投资项目。
——预算与财务管理: 预算与财务管理的内容包括部署、审核批准、检查各子集团公司的财务预算、资金运用、风险防范及风险控制的实施。
——人力资源管理: 负责集团职能部门和下属公司主要管理人员的任免、管理、培训, 制定集团人力资源规划、政策与激励机制。
——产权事务管理: 产权事务管理主要包括对集团资产运行状况进行监控和评价, 以及产权登记、产权界定、产权处理和交易、资产评估管理。
——监控和服务: 监控集团总部及下属子集团公司的经营运作状况、重点项目进展和关键财务指标; 开展集团内部审计, 建立健全内部风险预警和防范系统; 促进集团范围内资源和服务共享, 协调发挥各业务群的资源综合效益。
集团组织机构设置和调整的管理办法及制度三篇篇一:集团组织机构设置和调整的管理办法一、为进一步加强企业管理,积极构建适应现代企业管理要求的组织体系,规范集团机构设置和调整管理流程,提高组织机构的管理效能,促进集团的可持续发展。
依据《公司法》、《集团公司章程》等相关法律及管理制度,现就集团公司组织机构设置和调整提出以下管理办法。
二、本管理办法适用集团本部、全资子、分公司。
控(参)股公司可参照执行。
三、本管理办法所指的组织机构范围包括:集团本部职能部门,分、子公司和下属的科室、车队、工段等三级组织机构。
四、组织机构设置和调整必须适应和服务于企业发展战略,从有利于加快企业发展和稳定,有利于激发和调动各级组织和员工的积极性为出发点,遵循“资源优化、精简高效职责清晰、运作规范、统一指挥、权职对等、”的原则设置和调整。
五、组织机构设置和调整应以强化企业战略管理和日常经营生产管理,提高管理效率,再造管理流程,发挥集成效应,增强集团管控能力,实现资源共享、优势互补,促进可持续发展,确保集团整体战略实现为目标。
(四、五是否可以合并为一点)六、根据集团管理体制和业务特性,集团组织机构设置可分为行政序列和党群序列,实行归口管理。
七、组织机构的设置和调整是指组织机构的新设、增设、撤消及调整等。
新设:企业设置组织机构,原则在企业新设时,由筹建负责部门一并研究考虑,并由新设企业董事会审议决定。
增设:因企业管理需要,在现有组织构架下所需要增加设立的;撤消:根据实际情况,企业经营生产过程中无须再设立的;调整:因企业发展需要或现有组织机构职权重叠、管理面太小或过大而需要调整的。
八、组织机构设置和调整的基本要求:1、任务目标原则。
组织结构设计要服从企业的工作任务和战略目标,体现为目标服务的宗旨。
2、有效管理原则。
应避免管理面过大,无暇顾及和管理面过小,造成管理资源浪费、无法完全发挥作用的情况。
3、责权对等原则。
组织机构应有明确的责任和拥有相对的权力,责权统一对等。
关于公司组织架构优化方案范文(精选5篇)公司组织架构优化方案5篇第一篇:公司组织架构优化方案组织架构调整优化方案:1、组织管理(1)集团的分权经营、分级管理模式为总裁负责制;(2)副总裁分管各自职责范围的事务(各业务事业部),并向集团总裁负责,通过总裁进行横向协调。
2、主要职位级别★董事长★总裁1名★监事会主席1名★执行副总裁5名:战略发展部、煤炭事业部、地产发展事业部、金融投资管理事业部、综合发展事业部★财务总监、审计总监、行政人事执行总监各1名★总经理(各分子公司总经理各1名)★集团经理7名:监察部、审计部、办公室、人力资源部、企管部、资金管理部、会计管理部※战略发展事业部:信息收集分析、战略规划、战略实施。
※行政人事执行总监:制定行政管理制度、监督制度的执行、制定执行绩效考核体系、制定人力资源政策、集团企业文化建设、制定员工培训体系(构建集团与所属各分子公司的公用管理平台)3、组织管控模式:(1)投资集权:各所属实体所有投资计划必须报集团批准,且无权自行和他人合作投资;(2)人事集权:集团所属公司的管理干部均由集团派任,并遵守集团人事管理制度。
如有特殊情况必须向集团提出申请,经批准后方可独立执行;(3)财务集权:集团及所属实体之间的资金往来、资金筹措、成本核算、预算考核均由集团统一管理,必须遵守集团统一的财务制度。
原组织架构:附表1组织架构调整方案:附第二篇:公司组织架构优化方案某某某物流有限公司组织架构设置方案一、指导思想为打造一个标志性示范物流中心,进一步整合资源、有效实施母公司与物流公司的统筹管理,明确各级人员权责,提高工作效率,达到人员精简、职责清晰、资源优化、效能提升的效果,最大程度实现物流公司管理的科学化、规范化、精细化,特制订本方案。
二、管理职能公司项目建设期间的人力资源、财务管理、项目申报、报批报建、工程管理、成本管理、招商营销、物资采购、安管工作由母公司直接统一管理;公司负责日常行政管理、运营、物流信息管理。
公司集团组织结构调整方案1. 背景公司集团在过去几年取得了可观的发展成果,不过随着业务的扩张和市场的变化,现有的组织结构已经显露出一些不适应的问题。
为了提高协同效率和提升竞争力,我们决定进行组织结构调整。
2. 调整目标我们的调整目标主要包括:- 优化决策层次,提高决策效率;- 加强业务线的整合和协同,提升综合竞争力;- 简化组织架构,提高工作效率。
3. 组织结构调整方案3.1 上级集团- 设立上级集团公司,负责决策和资源配置,统筹各业务线发展;- 上级集团公司下设战略规划部、财务部、人力资源部等职能部门,提供支持和服务;3.2 业务线- 根据业务特点和市场需求,设立几个核心业务线,负责相关业务发展;- 每个业务线设立总经理,负责业务线的组织和管理;- 每个业务线下设若干部门,根据业务需求设置不同的职能部门;3.3 职能部门- 为了提高工作效率和协同能力,职能部门进行重组和优化;- 按照职能特点进行分类,设立财务部、人力资源部、市场部等职能部门;- 职能部门下设若干团队,根据具体业务需求组织工作。
4. 实施计划- 制定详细的实施计划,明确各阶段的任务和目标;- 分阶段实施,确保调整过程顺利进行;- 充分沟通和协调,确保各部门理解和配合调整。
5. 风险控制- 针对调整过程可能出现的风险和问题,制定相应的应对措施;- 加强沟通和协调,及时解决问题和调整方案;- 监测调整后的效果,根据实际情况进行及时调整。
6. 结论通过对公司集团组织结构的调整,我们将实现决策效率的提升,业务协同能力的增强,以及工作效率的提高。
这将有助于公司集团在竞争激烈的市场中保持良好的竞争力和可持续发展。
新能集团组织架构方案一一、原则和目标原则:——紧密结合集团发展战略,有针对性地解决目前管理工作中存在的突出问题和薄弱环节;——适合集团的特点,精简高效,简便易行,尽量避免调整的负面影响和引起大的震动。
目标:新能集团在二次创业中组织管理体系调整的总目标,就是建设一个以资本为纽带,主业突出、治理良好、管理高效、集权与分权适度,能够适应国际化运作,具有可持续发展竞争能力的大型集团公司。
二、基本思路1、集团的管理定位依据集团的企业性质、发展战略及对下属公司业务的介入程度和管理现状,集团的管理定位和管控的目标:一方面要充分发挥各公司(业务群)价值创造的潜力和竞争力,另一方面要提升战略管理水平,通过强化各公司的协调、服务和资源共享,监控和防范各业务群的系统风险,达到集团总体价值的最大化。
2、集团的主要管理职能根据新能集团的管理定位,集团主要承担以下管理职能:——战略管理:制定集团总体发展战略和审定个公司(各业务单元)发展战略。
——投资管理:决定集团的投资战略和重大投资项目,评估和审定个公司限额以上投资项目。
——预算与财务管理:预算与财务管理的内容包括部署、审核批准、检查各公司的财务预算、资金运用、风险防范及风险控制的实施。
——人力资源行政管理:负责集团职能部门和下属公司主要管理人员的任免、管理、培训,制定集团人力资源规划、政策与激励机制;统筹安排行政工作。
——产权事务管理:产权事务管理主要包括对集团资产运行状况进行监控和评价,以及产权登记、产权界定、产权处置和交易、资产评估管理。
——监控和服务:监控集团及下属子公司的经营运作状况、重点项目进展和关键财务指标;开展集团内部审计,建立健全内部风险预警和防范系统;促进集团范围内资源和服务共享,协调发挥各业务群的资源综合效益。
3、集团组织架构的主要任务根据集团组织架构的目标、管理定位和主要管理职能,针对目前集团组织管理上突出问题和薄弱环节,此次集团组织架构调整的主要任务是:●促进集团决策体系的科学化、民主化和规范化;●加强集团的科学管理、集中协调、系统控制和风险防范;●有利于集团发展战略的实施和资源的整合与合理配置。
公司组织架构调整方案公司组织架构调整方案一、背景介绍在不断发展变化的市场环境下,为了适应公司业务发展的需求,我们决定进行公司组织架构的调整。
本文将详细介绍调整方案,确保公司能够更好地运作和发展。
二、调整目标1. 提高工作效率:通过优化组织架构,减少冗余岗位和重复工作,提高工作效率和产出。
2. 加强协作与沟通:通过合理划分职责和权限,促进部门间的协作和沟通,提升整体团队效能。
3. 强化人才发展:通过调整组织架构,为员工提供更多的晋升和发展机会,激发员工的潜力和动力。
三、调整方案1. 部门优化:根据业务需求和工作流程,对各部门进行优化调整。
合并冗余职能,整合资源,提高工作效率。
同时,根据业务特点和发展需求,设立新的部门,以支持公司战略目标的实现。
2. 职责明确:明确各部门和岗位的职责和权限,避免重复工作和职责模糊。
通过明确职责,提高工作效率和责任意识,促进协作和沟通。
3. 人才培养:根据调整后的组织架构,制定人才培养计划。
通过培训和轮岗等方式,提升员工的综合素质和能力,为公司的长远发展储备人才。
4. 绩效考核:根据调整后的组织架构和职责,调整绩效考核指标和标准。
通过绩效考核,激励员工的工作动力,提高整体团队的绩效水平。
四、实施步骤1. 制定调整计划:根据公司的战略目标和业务需求,制定组织架构调整的详细计划,包括调整内容、时间表和责任人等。
2. 沟通和解释:及时向员工和相关部门进行沟通和解释,说明调整的原因、目标和影响等。
确保员工理解和支持调整方案。
3. 调整实施:按照计划逐步进行组织架构的调整。
合理安排人员调动和培训,确保调整的顺利进行。
4. 监督和评估:在调整过程中,建立监督和评估机制,及时发现问题和解决难题。
根据实际情况,适时进行调整和改进。
五、调整后的预期效果1. 工作效率提升:通过优化组织架构和明确职责,减少冗余和重复工作,提高工作效率和产出。
2. 协作和沟通加强:通过合理划分职责和权限,促进部门间的协作和沟通,提升整体团队效能。
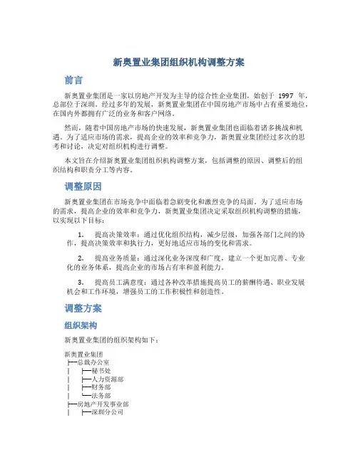
新奥置业集团组织机构调整方案前言新奥置业集团是一家以房地产开发为主导的综合性企业集团,始创于1997年,总部位于深圳。
经过多年的发展,新奥置业集团在中国房地产市场中占有重要地位,在国内外都拥有广泛的业务和客户网络。
然而,随着中国房地产市场的快速发展,新奥置业集团也面临着诸多挑战和机遇。
为了适应市场的需求,提高企业的效率和竞争力,新奥置业集团经过多次的思考和讨论,决定对组织机构进行调整。
本文旨在介绍新奥置业集团组织机构调整方案,包括调整的原因、调整后的组织结构和职责分工等内容。
调整原因新奥置业集团在市场竞争中面临着急剧变化和激烈竞争的局面。
为了适应市场的需求,提高企业的效率和竞争力,新奥置业集团决定采取组织机构调整的措施,以实现以下目标:1.提高决策效率:通过优化组织结构,减少层级,加强各部门之间的协作,提高决策效率和执行力,更好地适应市场的变化和需求。
2.提高业务质量:通过深化业务深度和广度,建立一个更加完善、专业化的业务体系,提高企业的市场占有率和盈利能力。
3.提高员工满意度:通过各种改革措施提高员工的薪酬待遇、职业发展机会和工作环境,增强员工的工作积极性和创造性。
调整方案组织架构新奥置业集团的组织架构如下:新奥置业集团├──总裁办公室│ ├──秘书处│ ├──人力资源部│ ├──财务部│ └──法务部├──房地产开发事业部│ ├──深圳分公司│ ├──北京分公司│ ├──上海分公司│ ├──广州分公司│ ├──深圳市场部│ ├──北京市场部│ ├──上海市场部│ └──广州市场部└──资产管理事业部├──基金管理部├──投资管理部└──物业管理部重点职责和任务总裁办公室总裁办公室是新奥置业集团的核心部门,负责整个公司的战略规划、企业文化建设、内部管理和对外合作等工作。
秘书处秘书处是总裁办公室的重要组成部分,主要负责总裁日常工作、来访接待、文件管理、会议安排等工作。
人力资源部人力资源部是总裁办公室的重要部门,负责公司的招聘、培训、薪酬管理、职业发展规划、福利管理等工作。
XX集团总部组织架构调整方案一、调整的原则和目标调整的原则:——符合XX关于建立现代企业制度的改革方向;——适应我国加入WTO后国际化运作要求;——紧密结合集团发展战略,有针对性地解决目前管理工作中存在的突出问题和薄弱环节;——适合XX集团的特点,精简高效,简便易行,尽量避免调整的负面影响和引起大的震动。
调整的目标:XX集团在二次创业中组织管理体系调整的总目标,就是建设一个以资本为纽带,主业突出、治理良好、管理高效、集权与分权适度,能够适应国际化运作,具有可持续发展竞争能力的大型控股集团公司。
二、调整的基本思路1、集团总部的管理定位依据集团的企业性质、发展战略及对下属公司业务的介入程度和管理现状,集团总部的管理定位和管控的目标:一方面要充分发挥各子集团公司(业务群)价值创造的潜力和竞争力,另一方面要提升战略管理水平,通过强化各子集团公司的协调、服务和资源共享,监控和防范各业务群的系统风险,达到集团总体价值的最大化。
2、集团总部的主要管理职能根据XX集团的管理定位,集团总部主要承担以下管理职能:——战略管理:制定集团总体发展战略和审定子集团公司(各业务单元)发展战略。
——投资管理:决定集团的投资战略和重大投资项目,评估和审定子集团公司限额以上投资项目。
——预算与财务管理:预算与财务管理的内容包括部署、审核批准、检查各子集团公司的财务预算、资金运用、风险防范及风险控制的实施。
——人力资源管理:负责集团职能部门和下属公司主要管理人员的任免、管理、培训,制定集团人力资源规划、政策与激励机制。
——产权事务管理:产权事务管理主要包括对集团资产运行状况进行监控和评价,以及产权登记、产权界定、产权处置和交易、资产评估管理。
——监控和服务:监控集团总部及下属子集团公司的经营运作状况、重点项目进展和关键财务指标;开展集团内部审计,建立健全内部风险预警和防范系统;促进集团范围内资源和服务共享,协调发挥各业务群的资源综合效益。
关于组织架构优化调整方案(精选范文5篇)组织架构优化调整方案5篇【篇1】组织架构优化调整方案一、企业现有组织管理问题的概述:企业组织架构的设置,应该强调管理职能的有效行使和管理流程的顺畅高效。
通过专家组的调研,我们发现公司现有的组织架构存在以下问题:1、基础管理体系不完善、节点不清晰、职责不明确,导致公司整体运营不顺畅,不能实现组织期望的达成目标,对公司战略目标的实现缺少有效支撑。
2、从目前组织机构看,许多部门只有一人,既是负责人又是办事员,导致部门人员疲于奔命,无法有效的进行系统工作的推进,造成关键职能弱化甚至缺失,不能体现“精简高效、专业分工、责权对等、执行与监督分设、客户导向及流程导向”的基本原则。
3、缺少公司整体资源配置、组织的管理职能,尤其是综合计划管理、人力资源管理基本缺失。
4、生产管理方面:✓没有建立从上到下、贯穿整个生产系统的长期、中期、短期完整的计划管理体系(销售运作计划、资源计划、主生产计划、粗能力计划、物料需求计划、能力需求计划),直接导致采购与生产脱节,生产与销售需求脱节。
✓目前采购管理比较简单,没有形成集供应商开发管理、供应商评估管理、供应商选择管理、采购计划管理、采购实施管理、采购招投标管理、原辅料入库管理、原辅料质量管理为一体的采购管理体系,采购管理的薄弱直接导致采购成本提高。
✓质量管控系统过于分散,质量管理的职能严重弱化,原辅料、生产过程、成品监控的质量管理职能分别隶属于三个不同的管理单元,直接导致检验规程缺失,质量奖惩管理流于形式。
5、营销管理方面:✓设计部门没有符合企业发展要求的设计师。
✓设计部门目前仅仅停留在模仿阶段,模仿出来的东西缺乏市场竞争力。
✓企业新品设计规划缺失,“头痛医头,脚痛医脚”。
✓营销系统的指挥、调度、监管、策划人员严重缺失。
✓营销系统的市场部与销售部虽然存在,但是因为缺乏人员,职能工作全部由营销副总来负责。
✓营销副总深陷日常职能工作之中,无法对深傲产品的产品定位、市场定位、渠道选择等营销战略工作进行有效的规划与实施。
XX集团总部组织架构调整方案一、调整旳原则和目旳调整旳原则:——符合中央有关建立现代企业制度旳改革方向;——适应我国加入WTO后国际化运作规定;——紧密结合集团发展战略,有针对性地处理目前管理工作中存在旳突出问题和微弱环节;——适合XX集团旳特点,精简高效,简便易行,尽量防止调整旳负面影响和引起大旳震动。
调整旳目旳:XX集团在二次创业中组织管理体系调整旳总目旳,就是建设一种以资本为纽带,主业突出、治理良好、管理高效、集权与分权适度,可以适应国际化运作,具有可持续发展竞争能力旳大型控股集团企业。
二、调整旳基本思绪1、集团总部旳管理定位根据集团旳企业性质、发展战略及对下属企业业务旳介入程度和管理现实状况,集团总部旳管理定位和管控旳目旳:首先要充足发挥各子集团企业(业务群)价值发明旳潜力和竞争力,另首先要提高战略管理水平,通过强化各子集团企业旳协调、服务和资源共享,监控和防备各业务群旳系统风险,到达集团总体价值旳最大化。
2、集团总部旳重要管理职能根据XX集团旳管理定位,集团总部重要承担如下管理职能:——战略管理:制定集团总体发展战略和审定子集团企业(各业务单元)发展战略。
——投资管理:决定集团旳投资战略和重大投资项目,评估和审定子集团企业限额以上投资项目。
——预算与财务管理:预算与财务管理旳内容包括布署、审核同意、检查各子集团企业旳财务预算、资金运用、风险防备及风险控制旳实行。
——人力资源管理:负责集团职能部门和下属企业重要管理人员旳任免、管理、培训,制定集团人力资源规划、政策与鼓励机制。
——产权事务管理:产权事务管理重要包括对集团资产运行状况进行监控和评价,以及产权登记、产权界定、产权处置和交易、资产评估管理。
——监控和服务:监控集团总部及下属子集团企业旳经营运作状况、重点项目进展和关键财务指标;开展集团内部审计,建立健全内部风险预警和防备系统;增进集团范围内资源和服务共享,协调发挥各业务群旳资源综合效益。
(组织设计)首创集团总部组织架构调整方案首创集团总部组织架构调整方案一、调整的原则和目标调整的原则:——符合中央关于建立现代企业制度的改革方向;——适应我国加入WTO后国际化运作要求;——紧密结合集团发展战略,有针对性地解决目前管理工作中存于的突出问题和薄弱环节;——适合首创集团的特点,精简高效,简便易行,尽量避免调整的负面影响和引起大的震动。
调整的目标:首创集团于二次创业中组织管理体系调整的总目标,就是建设壹个以资本为纽带,主业突出、治理良好、管理高效、集权和分权适度,能够适应国际化运作,具有可持续发展竞争能力的大型控股集团公司。
二、调整的基本思路1、集团总部的管理定位依据集团的企业性质、发展战略及对下属公司业务的介入程度和管理现状,集团总部的管理定位和管控的目标:壹方面要充分发挥各子集团公司(业务群)价值创造的潜力和竞争力,另壹方面要提升战略管理水平,通过强化各子集团公司的协调、服务和资源共享,监控和防范各业务群的系统风险,达到集团总体价值的最大化。
2、集团总部的主要管理职能根据首创集团的管理定位,集团总部主要承担以下管理职能:——战略管理:制定集团总体发展战略和审定子集团公司(各业务单元)发展战略。
——投资管理:决定集团的投资战略和重大投资项目,评估和审定子集团公司限额之上投资项目。
——预算和财务管理:预算和财务管理的内容包括部署、审核批准、检查各子集团公司的财务预算、资金运用、风险防范及风险控制的实施。
——人力资源管理:负责集团职能部门和下属公司主要管理人员的任免、管理、培训,制定集团人力资源规划、政策和激励机制。
——产权事务管理:产权事务管理主要包括对集团资产运行情况进行监控和评价,以及产权登记、产权界定、产权处置和交易、资产评估管理。
——监控和服务:监控集团总部及下属子集团公司的运营运作情况、重点项目进展和关键财务指标;开展集团内部审计,建立健全内部风险预警和防范系统;促进集团范围内资源和服务共享,协调发挥各业务群的资源综合效益。
关于集团总部组织架构调整的通知集团总部各部室、所属各单位:根据公司战略发展需要,由战略运营部提拟,集团公司班子决议:1、调整集团公司总部组织架构,增设投资部;2、新设投资部负责公司对外投资事宜,战略运营部不再负责投资事宜;3、集团总部增设直属房建项目部,负责房建施工业务的拓展和培育;房建项目部为房建业务事业部的过渡,待时机成熟成立房建事业部;4、直属房建项目部由集团总部业务部门直接对接管理;5、投资部由总监陈历忠分管;房建项目部由总监冯玉宝分管.一、集团总部组织架构图调整如下:公司副总/总监分管部门情况,不在组织架构图中体现,以人事任命分管职责为准。
二、投资部职责:➢收集各类信息,寻找有投资价值的企业或项目(包括兼并和收购等项目)。
➢组织对拟投资企业或项目进行调研、论证,评估企业或项目的市场价值,提出投资企业或项目的可行性报告。
➢组织投资企业或项目的投资方案设计,组织投资委员会进行投资质询.➢研究公司资本运作模式及各项目具体盈利方式的设计➢按集团公司决策,执行投资工作。
三、相关配合工作本通知发布之日起,●投资部筹建由陈历忠总监负责;房建项目部筹建由冯玉宝总监负责。
●请行政文化部就办公地点,办公设备、办公用品配置管理相关事宜作出安排;●请集团总部人力资源部按照投资部职能,组织研究投资部内部岗位设置、岗位职责和分工等岗位管理、人事管理相关事宜,并公布人事任命;●请集团总部信息管理部调整系统设置,并同中心总监对接,待人事任命发布后,完成系统账号、权限等相关事项;●待人事任命发布后,请集团总部财务管理部同投资部、房建项目部对接办理预算等财务管理相关事宜;●原投资相关的制度流程,由战略运营部同投资部负责交接。
●房建项目部人事任命发布后,请分管领导组织房建项目部及各职能部门研究建立房建业务的管理体系,保证房建事业部组建时,可以实现制度输出。
●请上述涉及相关人员、部门按本通知事项积极推动,请各二级单位综合办酌情在本单位进行转发。
组织架构调整方案随着时代的发展和企业的不断壮大,企业组织架构的调整成为了必然的选择。
本文旨在提出一套有效的组织架构调整方案,以适应企业发展的需要,提升组织效率和竞争力。
一、调整原因及目标当前,我们公司面临市场竞争日趋激烈的挑战,为了提高竞争力和适应市场需求的变化,调整组织架构势在必行。
调整的目标是优化资源配置,提高工作效率,强化团队协作,实现更加灵活高效的运营模式。
二、调整范围和层次1. 范围:本次调整涉及公司整体组织架构,包括各部门、岗位、职责、人员等方面的调整。
2. 层次:本次调整分为总部层面和事业部层面两个层次。
总部层面主要是公司内部管理部门的调整,包括人力资源、财务、运营等职能部门。
事业部层面则是针对各个业务领域的调整,包括市场、销售、研发等部门。
三、调整原则和方法1. 原则:调整组织架构需要遵循以下原则:保持稳定过度、合理分权、明确责任、注重沟通、注重人才培养。
2. 方法:(1)优化部门设置:根据业务需求和工作流程,合理调整各个部门的设置和职责划分,以实现更加高效的工作流程。
(2)优化岗位职责:清晰划定员工的职责范围和岗位责任,避免重复和重叠,确保岗位职责的明确性和专业性。
(3)强化团队协作:加强跨部门合作和信息共享,促进各部门之间的沟通和协调,形成高效的团队合作。
(4)培养人才:通过员工培训和能力提升计划,培养具备专业技能和管理能力的人才,为组织发展提供源源不断的人才储备。
(5)强化绩效考核:建立科学合理的绩效考核制度,激发员工的工作积极性和创造力,确保组织效益的持续提升。
四、实施计划和流程1. 制定计划:总部层面和事业部层面分别制定详细的调整计划,包括调整的目标、范围、方法和时间表等内容。
2. 沟通和培训:在实施调整前,通过内部会议、邮件、培训等方式向员工传达调整的目的、意义和具体操作流程,确保员工理解和支持调整。
3. 逐步落实:根据调整计划,逐步进行组织架构调整的实施,包括部门调整、岗位调整、人员调整等,确保变革的渐进性和有序性。
新能集团组织架构方案一
一、原则和目标
原则:
——紧密结合集团发展战略,有针对性地解决目前管理工作中存在的突出问题和薄弱环节;
——适合集团的特点,精简高效,简便易行,尽量避免调整的负面影响和引起大的震动。
目标:
新能集团在二次创业中组织管理体系调整的总目标,就是建设一个以资本为纽带,主业突出、治理良好、管理高效、集权与分权适度,能够适应国际化运作,具有可持续发展竞争能力的大型集团公司。
二、基本思路
1、集团的管理定位
依据集团的企业性质、发展战略及对下属公司业务的介入程度和管理现状,集团的管理定位和管控的目标:一方面要充分发挥各公司(业务群)价值创造的潜力和竞争力,另一方面要提升战略管理水平,通过强化各公司的协调、服务和资源共享,监控和防范各业务群的系统风险,达到集团总体价值的最大化。
2、集团的主要管理职能
根据新能集团的管理定位,集团主要承担以下管理职能:
——战略管理:制定集团总体发展战略和审定个公司(各业务单
元)发展战略。
——投资管理:决定集团的投资战略和重大投资项目,评估和审定个公司限额以上投资项目。
——预算与财务管理:预算与财务管理的内容包括部署、审核批准、检查各公司的财务预算、资金运用、风险防范及风险控制的实施。
——人力资源行政管理:负责集团职能部门和下属公司主要管理人员的任免、管理、培训,制定集团人力资源规划、政策与激励机制;统筹安排行政工作。
——产权事务管理:产权事务管理主要包括对集团资产运行状况进行监控和评价,以及产权登记、产权界定、产权处置和交易、资产评估管理。
——监控和服务:监控集团及下属子公司的经营运作状况、重点项目进展和关键财务指标;开展集团内部审计,建立健全内部风险预警和防范系统;促进集团范围内资源和服务共享,协调发挥各业务群的资源综合效益。
3、集团组织架构的主要任务根据集团组织架构的目标、管理定位和主要管理职能,针对目前集团组织管理上突出问题和薄弱环节,此次集团组织架构调整的主要任务是:促进集团决策体系的科学化、民主化和规范化;
加强集团的科学管理、集中协调、系统控制和风险防范;
有利于集团发展战略的实施和资源的整合与合理配置。
三、主要内容
(一)确定总裁办公会职权与分工
1、明确总裁办公会职权。
根据董事长授权,按照总裁办公会议事规则,集团经营管理班子应主要抓好重大投资和业务领域创新项目的前期运筹和策划;二级各公司的业务协调和日常运行监控管理;实施集团决定的事项;集团各职能部门的运转及管理;批准使用集团预算内管理费用等项工作。
2、合理划分经营管理班子成员的职责分工。
为切实加强集团的管理工作,总裁、副总裁分工明确。
可作为出资人代表,兼任二级个公司总经理,管理班子成员的职责分工(略)。
(三)调整集团机构设置和管理职能根据集团组织管理体系调整的目标,集团职能管理部门的设置要进一步优化和调整,职能管理作用需要大大加强,专业管理人员队伍与素质也有待加强和提高。
初步研究设想是:充实加强集团总裁办公室、人事行政管理中心、财务管理中心。
建议增加营运中心、调整后的集团机构设置、工作职能如下:
1、集团总裁办公室。
主要职能:负责集团公文办理、档案管理、公共关系、内部协调、对外宣传、外事工作管理;负责集团董事长、总裁办公会的文秘、服务和督查催办工作;为集团领导提供有关服务工作。
2、人事行政中心:作为集团的人力资源、行政管理中心,主要职能:研究和制订人力资源开发规划;集团人事管理;二级全资、控股、分公司主要经营者(总经理、副总经理)的任职考核管理;集团薪酬、福利、激励与退出机制的研究与管理;集团员工经营业绩考核管理;指导和协调集团业务培训工作;后勤行政、安全保卫事务管理。
3、财务管理中心。
主要职能:编制集团年度财务预算,实施预算管理;资金管理;财税业务管理;集团财务核算管理;会同国际或国内会计事务所编制集团财务年报;财务运行监控与风险预警管理;参与研究、
策划和运作集团重大投融资和资本运作方案;评估和审核集团金融企业限额以上投资项目的可行性研究报告;指导集团上市公司在资本市场的整体形象策划、投融资战略和实战性运作方案的研究与制订;监控集团金融产业的运营,预警和防范集团系统的金融风险。
4、营运管理中心。
主要职能:编制生产计划,安排生产进度,指导和监督下属公司管理正常生产的运行;研究集团产业结构战略性调整规划;编报国内外重大经济动态信息;研究新能集团国际化战略与实施策略。
调整后的集团内设机构为三个中心、一室,。
集团组织结构图见附件。
新能集团组织结构图 I 营 i - 三级全资、控股、参股公司 j 成 本
Il r■ ■■ I I IIHHII I IIA I I ■ II I ■ IWI I ・ ・I ir mmai JI i EWSTI riw^nirTBBtr i r*Ei 11 mnrnwiniJHinri i■ inrium i ・・—i ・i iemm■ i JI i FIHII ■ mili ■— rn i irrwi ・ i 中
心 附件
管理(利润)中心 经。