word表格边框怎么加粗
- 格式:docx
- 大小:27.91 KB
- 文档页数:7
表格边框粗细、隐藏等设置一、表格中单元格之间分隔线的隐藏方法隐藏分隔线的诀窍在于rules,察看这三个表格的源代码,我们可以看到<table>标签中都有rules。
它有三个参数(cols,rows,none),当rules=cols时,表格会隐藏纵向的分隔线,这样我们就只能看到表格的行;当rules=rows时,则隐藏了横向的分隔线,这样我们只能看到表格的列;而当rules=none时,纵向分隔线和横向分隔线将全部隐藏。
二、表格边框的隐藏表格边框的显示与隐藏,是可以用frame参数来控制的。
请注意它只控制表格的边框图,而不影晌单元格。
只显示上边框 <table frame=above>只显示下边框 <table frame=below>只显示左、右边框 <table frame=vsides>只显示上、下边框 <table frame=hsides>只显示左边框 <table frame=lhs>只显示右边框 <table frame=rhs>不显示任何边框 <table frame=void>三、表格边框粗细代码1、普通表格1.<table border="1" width="200" cellpadding="0" cellspacing="0"><tr align="center">普表<tr align="center"> 通格复制代码2、细线表格:表格加上了漂亮的细线(利用cellspacing1像素间隙和表格与单元格背景的不同)1.<table border="0" width="200" cellspacing="1" cellpadding="0"bgcolor="#000000" ><tr align="center" bgcolor="#ffffff"> <td bgcolor="#ffffff">细<td bgcolor="#ffffff">表<tr align="center" bgcolor="#ffffff"> <td bgcolor="#ffffff">线<td bgcolor="#ffffff">格复制代码3、能Css制细线表格:它用的是css,效果却一样。
word三线表粗细调不了
如果您在Microsoft Word中无法调整表格的三线表粗细,可以按照以下步骤进行操作:
1. 选择表格:在Word文档中,将鼠标光标移动到表格上,然后单击左上角的小方块,将整个表格选中。
2. 打开“边框和底纹”设置:在Word菜单栏中,找到“表格工具”选项卡,然后点击该选项卡中的“设计”选项,接着在工具栏上找到“边框”组。
3. 更改线条样式:在“边框”组中,您会看到不同线条样式的按钮,包括实线、虚线、点线等。
选择您所喜欢的线条样式。
4. 调整线条粗细:在“边框”组中,通常会有一个或多个下拉菜单,用于调整边框的粗细。
单击下拉菜单,选择适当的粗细选项。
如果在这些步骤中无法调整表格的三线表粗细,您还可以尝试通过以下方法:
1. 右键点击表格,在弹出的菜单中选择“边框和底纹”。
2. 在弹出的对话框中,找到“线条样式”和“线条粗细”选项,并进行调整。
请注意,不同版本的Word可能会有略微不同的界面和选项,但大体上的步骤应该是相似的。
如果您仍然无法调整表格的三线表粗细,请参考Word的帮助文档或进行在线搜索,以获取适合您具体版本的Word的指导信息。
1. Word表格玩自动填充在Word表格里选中要填入相同内容的单元格,单击“格式→项目符号和编号”,进入“编号”选项卡,选择除“无”之外的任意格式框,点击“自定义”按钮,在“自定义编号列表”窗口中的“编号格式”栏内输入需填充的内容,在“编号样式”栏内选择“无”,依次单击“确定”退出后就可以看到该内容已经自动填到各单元格中去了。
2. Word中巧输星期进入“项目符号和编号”对话框“编号”选项卡,单击“自定义”按钮,在“编号样式”一栏内只能选择“1,2,3”或“一,二,三”等样式,要输入星期一、二、三怎么办?其实只须先选中要填充的表格,在“编号样式”栏内选择“一,二,三”,然后在“编号格式”栏内的“一”前输入“星期”即可。
3. 输入带圈字符又一法在Word中经常要用到一些带圈的数字,输入①、②之类字符只须点击“插入→特殊符号”,然后找到这个带圈的数字即可。
如果要输入大于10的数字,怎么办呢?可以先在文档中输入这个数字,然后选中它,点击“格式→中文版式→带圈字符”,打开“带圈字符”对话框,点击合适的圈号和样式,最后点“确定”即可。
另外,本方法不仅适合输入带圈数字,也适合输入其他带圈的字符。
4. 快速转换大写金额在Word中输入12345,然后点击“插入→数字”命令,在弹出的“数字”对话框“数字类型”栏里选择中文数字版式“壹、贰、叁……”单击“确定”,则12345就变成了中文数字“壹万贰仟叁佰肆拾伍”。
5. 去掉自动编号功能点击“工具→自动更正选项”,打开“自动更正”对话框,进入“键入时自动套用格式”选项卡,找到“键入时自动应用”组中的“自动编号列表”复选项,取消前面的钩即可。
这样就可以去掉那些“烦心”的自动编号功能。
6. 将光标固定下来在Excel中,有时为了测试公式,需要在某个单元格中反复输入数据。
想让光标始终固定在这个单元格中,可以通过下面两种方法来实现:①选中要输入数据的单元格(如D6),按住CtrL 键,再单击该单元格,然后就可以在此单元格中反复输入数据了。
文本加粗快捷键
在日常的文本编辑中,我们经常会使用到加粗的文字样式。
加粗的文字可以使得相关内容更加突出,更容易引起读者的注意。
为了提高编辑效率,许多文本编辑软件或者应用程序都提供了快捷键来实现文本加粗的操作。
下面将为大家介绍一些常见的文本加粗快捷键。
1. Microsoft Word:在Microsoft Word中,实现文本加粗的快捷键是Ctrl + B。
只需要选中要加粗的文字或者段落,按下这个快捷键即可实现文本加粗的效果。
2. Adobe Photoshop:在使用Photoshop编辑文本时,可以使用Ctrl + Shift + B来快速将选中的文本加粗。
3. Adobe Illustrator:在Illustrator中,可通过Ctrl + B或者Cmd + Shift + F来实现文本加粗。
4. Google Docs:在Google Docs中,可使用Ctrl + B来将选中的文字加粗。
5. Sublime Text:在Sublime Text中,可通过Ctrl + Shift + P打开命令面板,然后输入"Bold"来选择"Toggle Bold"即可将选中的文字加粗。
除了以上常见软件和应用程序外,许多其他编辑器和平台都提供了类似的快捷键来实现文本加粗的操作。
具体的快捷键可以在相关软件或者应用的帮助文档中查询获得。
总结一下,文本加粗的快捷键可以提高文本编辑的效率和便利性。
在不同的软件和应用程序中,可能存在一些差异,但通常都是通过快捷键组合来实现的。
熟练掌握这些快捷键,可以帮助我们更加高效地进行文本编辑工作,提高生产力。
竭诚为您提供优质文档/双击可除word档表格超过了边角篇一:如何在word文档中制作田字格并输入文字如何在word文档中制作田字格并输入文字第一步:新建一个word文档,点击“视图---工具栏”,选择“表格和边框”。
弹出“表格和边框”工具栏,将“表格和边框”工具栏中的“粗细”设为1磅然后用铅笔工具,在word操作窗口需要画田字格的地方画田字格的实线部分(可根据需要自设列数)先划出9个方格。
再将“表格和边框”工具栏中的“线型”设为虚线,“粗细”设为0.5磅,用铅笔工具在上面的方格中画上虚线。
第二步:将表格全部选中,点开“表格---表格属性”,将行的“指定高度”设为0.6厘米,将列的“指定宽度”设为0.6厘米,点击“确定”按钮,一排共有9个的田字格就做好了。
选择整排田字格,复制后在第二排粘贴,重复操作,一张的田字格就形成了。
点选“插入---文本框---横排”,在空余地方用鼠标拖动拉出一个文字框。
双击该文字框,输入文字后设置好大小及字体(这里设为二号楷体加粗)。
第三步:右键点击文本框边角处,在弹出的菜单中选择“叠放次序------衬于文字下方”。
右键单击文本框边角处,在弹出的菜单选择设置文本框格式---“颜色和线条”,将线条颜色由“黑色”选为“白色”,确定即可。
鼠标拖动文本框中的一个汉字移到第一个田字格中,按住alt键进行精确放置,依次放入自己特定的汉字,这样田字格字贴就完成了。
在第二步设置字体时,先选择"空心字",再加粗,颜色选择"红色",这样就成描红字贴了。
篇二:1[1].三角形的边角关系microsoftword文档三角形的边角关系教学内容三角形是最简单的多边形,是研究其他图形的基础。
本节课是在学生已学过的一些三角形基础上,进一步系统的研究它的概念、分类、性质和应用。
教学目标1、了解三角形的概念,会对三角形按边角的关系进行分类,并会用符号语言表示三角形。
2、理解三角形中三边之间的关系,并运用它解决一些简单的问题。
如何在Word中插入的边框和颜色在Word中,插入边框和颜色可以为文档增添一些装饰性,使其更具吸引力。
本文将介绍如何在Word中插入边框和颜色的多种方法。
一、使用页面边框插入边框和颜色Word的页面布局中,可以通过页面边框选项来插入边框和颜色。
具体步骤如下:1. 打开Word文档,点击页面布局选项卡。
2. 在页面布局选项卡中,点击“页面边框”按钮。
3. 弹出页面边框设置对话框,可以在边框样式、颜色和宽度等选项中进行设置。
4. 根据需求选择边框样式,比如实线、虚线或点线等。
5. 在“颜色”选项中选择需要的颜色,可以是预设颜色或自定义颜色。
6. 调整“宽度”选项,根据需要设置边框的粗细程度。
7. 设置完成后,点击“确定”按钮即可插入边框和颜色。
二、使用表格边框插入边框和颜色除了页面边框,还可以使用表格边框来插入边框和颜色。
表格边框可以对整个表格或单元格进行设置。
下面是具体步骤:1. 在Word文档中插入表格,选择所需的行数和列数。
2. 选中需要添加边框和颜色的表格或单元格。
3. 点击页面布局选项卡中的“边框”按钮,弹出边框和阴影设置对话框。
4. 在对话框中,选择合适的边框线样式,如单线、双线或点线等。
5. 选择需要的线条颜色,可以使用预设颜色或自定义颜色。
6. 根据需要调整线条的宽度和表格的边距。
7. 设置完成后,点击“确定”按钮即可添加边框和颜色。
三、使用文本框插入边框和颜色在Word中,还可以使用文本框来插入边框和颜色。
文本框可以用于突出显示某些内容,增加文档的可读性。
下面是具体步骤:1. 在Word文档中,选择“插入”选项卡。
2. 在插入选项卡中,点击“文本框”按钮,选择合适的文本框样式。
3. 在文框中输入所需内容,然后选中文本框。
4. 点击“格式”选项卡,可以看到“形状样式”和“形状轮廓”等选项。
5. 点击“形状轮廓”下拉菜单中的“轮廓”选项,选择合适的边框样式和颜色。
6. 根据需求,设置边框的粗细和线条样式。
Word中如何设置字体加粗和斜体在Word中,设置字体加粗和斜体非常简单。
下面将详细介绍如何进行设置。
第一步:打开Word文档并选择文本首先,打开你的Word文档。
然后,选择你想要设置为加粗或斜体的文本。
第二步:设置字体加粗要设置文本为加粗,有三种方式可供选择:方法一:使用快捷键按下Ctrl + B(同时按下键盘上的Ctrl和B键),选中的文本将变为加粗字体。
方法二:使用字体工具栏在Word的顶部菜单栏中找到"字体"工具栏(有一个大字母"A"的图标),点击该图标展开工具栏。
在工具栏中,你会看到一个"B"图标,点击它可以将选中的文本设置为加粗字体。
方法三:使用右键菜单在选中文本后,右击鼠标,弹出一个右键菜单。
在菜单中找到"字体"选项,点击后会显示一个对话框。
在对话框中,你可以勾选"加粗"选项,并点击"确定"按钮来应用设置。
第三步:设置字体斜体要设置文本为斜体,也有三种方式可供选择:方法一:使用快捷键按下Ctrl + I(同时按下键盘上的Ctrl和I键),选中的文本将变为斜体字体。
方法二:使用字体工具栏在Word的顶部菜单栏中找到"字体"工具栏,点击该图标展开工具栏。
在工具栏中,你会看到一个"I"图标,点击它可以将选中的文本设置为斜体字体。
方法三:使用右键菜单在选中文本后,右击鼠标,弹出一个右键菜单。
在菜单中找到"字体"选项,点击后会显示一个对话框。
在对话框中,你可以勾选"斜体"选项,并点击"确定"按钮来应用设置。
总结:通过以上三种方法,你可以在Word中轻松设置字体加粗和斜体。
无论是使用快捷键,字体工具栏还是右键菜单,你都可以根据自己的需求选择适合的方式。
希望以上方法对你有所帮助!。
会议记录 Word 表格的设置1. 创建表格在 Word 中创建会议记录表格是一种方便且直观的方式来整理和记录会议相关信息。
以下是一些步骤,可帮助您设置会议记录 Word 表格。
首先,打开 Word 文档并选择插入选项卡。
在插入选项卡中,找到“表格”选项并选择“插入表格”。
2. 设置表格行列数量在插入表格的对话框中,选择所需的表格行数和列数。
这取决于您希望在会议记录中包含的信息数量以及表格的大小。
单击确定后,Word 会自动生成表格。
3. 调整表格样式根据您的需求,可以调整表格的样式和外观。
您可以通过选择表格、右键单击并选择“表格属性”来访问表格属性选项。
在表格属性对话框中,您可以设置表格的边框、背景颜色等。
4. 添加表头在会议记录表格中,通常会在第一行添加表头。
表头可以显示会议的日期、时间、地点等信息。
要添加表头,请在表格的第一行中逐个单元格添加所需的文本。
您可以选择调整字体、对齐方式和其他格式选项来使表头看起来更加突出。
5. 添加内容在表格的下一行开始,您可以逐行添加会议记录的内容。
每一行都应对应于会议记录中的一个项目或一个时间段。
单击所需单元格,并逐个添加每个项目的详细信息,例如会议议题、讨论内容、决策、分配任务等。
根据需要,可以在表格的不同列中分别填写不同的内容。
6. 调整单元格大小如果表格中某些行或列的内容较多,可能需要调整相应单元格的大小。
要调整单元格的大小,请选择要调整大小的单元格,然后使用鼠标拖动单元格的边缘或角点。
您还可以通过选择单元格,访问“布局”选项卡中的“自动调整”功能来自动调整单元格的大小。
7. 使用格式化选项Word 中的表格提供了许多格式化选项,可帮助您美化您的会议记录表格。
例如,您可以选择更改表格的颜色、字体样式、边框线型等来使表格看起来更专业。
您还可以对不同行或列的内容进行高亮、加粗或其他格式设置,以突出显示重要信息。
8. 添加附加信息除了基本会议记录信息外,您还可以根据需要添加其他附加信息。
excel表格边框线条变粗的解决方法
Excel表格边框线条变粗的解决方法如下:
1. 打开Excel表格并选中目标区域:首先,打开需要调整的Excel表格,然后选中需要调整线条粗细的目标区域。
可以选中整个表格,也可以只选中某一部分。
2. 进入“边框”设置:在Excel顶部菜单栏中,找到“开始”选项卡,然后点击“边框”按钮。
在下拉菜单中,可以看到多种边框样式,包括线条粗细、颜色等。
3. 调整线条粗细:在“边框”下拉菜单中,选择“线条粗细”选项。
这里提供了多种线条粗细供选择,包括细线、中线、粗线等。
根据需求,选择合适的线条粗细。
另外,也可以使用快捷键调整表格边框粗细:
1. 选中需要调整边框粗细的单元格或表格。
2. 按下快捷键“Ctrl+1”打开“格式单元格”对话框。
3. 在“格式单元格”对话框中选择“边框”选项卡。
4. 在“线条样式”栏中选择需要调整的边框线条。
5. 在“线条样式”栏下方的“粗细”栏中选择要调整的粗细级别。
6. 点击“确定”按钮保存设置。
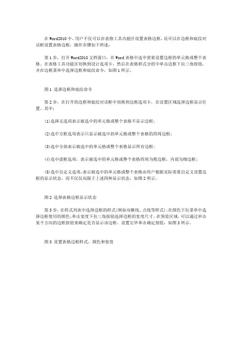
在Word2010中,用户不仅可以在表格工具功能区设置表格边框,还可以在边框和底纹对话框设置表格边框,操作步骤如下所述:
第1步,打开Word2010文档窗口,在Word表格中选中需要设置边框的单元格或整个表格。
在表格工具功能区切换到设计选项卡,然后在表格样式分组中单击边框下拉三角按钮,并在边框菜单中选择边框和底纹命令,如图1所示。
图1 选择边框和底纹命令
第2步,在打开的边框和底纹对话框中切换到边框选项卡,在设置区域选择边框显示位置。
其中:
(1)选择无选项表示被选中的单元格或整个表格不显示边框;
(2)选中方框选项表示只显示被选中的单元格或整个表格的四周边框;
(3)选中全部表示被选中的单元格或整个表格显示所有边框;
(4)选中虚框选项,表示被选中的单元格或整个表格四周为粗边框,内部为细边框;
(5)选中自定义选项,表示被选中的单元格或整个表格由用户根据实际需要自定义设置边框的显示状态,而不仅仅局限于上述四种显示状态,如图2所示。
图2 选择表格边框显示状态
第3步,在样式列表中选择边框的样式(例如双横线、点线等样式);在颜色下拉菜单中选择边框使用的颜色;单击宽度下拉三角按钮选择边框的宽度尺寸。
在预览区域,可以通过单击某个方向的边框按钮来确定是否显示该边框。
设置完毕单击确定按钮,如图3所示。
图3 设置表格边框样式、颜色和宽度。
Microsoft office 2003 Word篇Word不分页视图——普通(看起来是一大张)Word稿纸加载项格式——稿纸设置——网格数量——网格颜色稿纸文档字体大小调整稿纸创建的文档,字都比较小,均为五号字,通过以下操作可实现理想调整。
选中需要调整的文字——点击右键——字体——(字体、字形、字号)——确定页面设置文件——页面设置——纸张——选择需要的纸型或自定义Word文档只能读,不能被修改工具——保护文档——编辑限制——未作任何修改——(只读)。
启动强制保护——是,启动强制保护——设置密码。
删除Word模板C:\Documents and Settings\Administrator\Application Data\Microsoft\Templates给跨页的表格自动添加表头Word中制作的表格有多页,需从第二页开始都有与第一页相同的表头,选定第一页表头:表格——标题行重复页眉中的直线清除全选页眉——格式——边框和底纹——边框——无Word中每一章用不同的页眉插入——分隔符——插入分节符——连续——然后下一页改页眉前,按一下“同前”钮,再改动就不影响前面的了。
分栏宽度格式——分栏——宽度和间距——宽度或间距(根据需要调整)Word自动断词功能工具——语言——断字——自动断字输入汉语拼音格式——中文版式——拼音指南;多音字等加不上,在“设置基准文字”中输入需要的汉字,用搜狗拼音软键盘选择输入带调拼音。
如何输入英语音标点击搜狗拼音“S”标志——右键——表情符号——特殊符号——英文音标字体嵌入工具——选项——保存——嵌入TrueType字体磅,厘米互换工具——选项——常规——度量单位磅、厘米自选汉字下加点格式——字体——着重号选·即可数学小数点循环节格式——中文版式——拼音指南——在对应框内输入间隔符·设置自动保存时间工具——选项——保存——自动保存时间间隔Word中给表格线加粗格式——边框和底纹——按照自己要求操作Word中表格内容居中表格——表格属性——单元格Word绘制斜线表头表格——绘制斜线表头——表头设置下的表头样式在右侧填写要在表头内填写内容Word中表格擦除某一段边框表格——绘制表格——擦除Word表格自动填充Word表格里选中要填入相同内容的单元格,单击“格式——项目符号和编号——编号——自定义——自定义编号列表——编号格式(在栏内输入要填充的内容)——编号样式——无——确定后即可。
Word技巧插入和格式化表格在使用Microsoft Word处理文档时,插入和格式化表格是非常常见和实用的技巧。
表格可以使文档更加清晰和有序,方便整理和展示数据。
在本文中,我将为您介绍一些Word技巧,帮助您插入和格式化表格,使您的文档更加专业和易于阅读。
一、插入表格要在Word文档中插入表格,您可以按照以下步骤进行操作:1. 首先,将光标定位在您希望插入表格的位置。
2. 在Word菜单栏的“插入”选项卡中,找到“表格”选项,并单击它。
3. 在弹出的菜单中,您可以选择插入的表格行列的数量。
将鼠标悬停在行列选择的方框上,以预览表格的外观。
4. 单击所需的行列选择,您将插入一个表格到文档中。
二、格式化表格您可以使用Word的格式化工具对已插入的表格进行各种调整和设置,以满足您的需求。
以下是一些常见的格式化技巧:1. 调整表格大小:将鼠标悬停在表格边框上时,光标将变为一个双向箭头。
您可以拖动鼠标来调整表格的大小。
2. 合并和拆分单元格:选择需要合并或拆分的单元格,然后在工具栏的“布局”选项卡中,找到“合并单元格”按钮。
单击它可以合并单元格,将它们转化为一个较大的单元格。
要拆分单元格,选择已合并的单元格,然后点击“拆分单元格”按钮。
3. 更改表格样式:Word提供了多种预设表格样式供您选择。
在工具栏的“布局”选项卡中,找到“表格样式”选项。
单击它并选择您喜欢的样式,应用到您的表格上。
4. 调整边框和颜色:使用“布局”选项卡上的“边框”按钮可以调整单元格边框的样式和宽度。
您也可以选择单元格,然后从顶部工具栏的“边框颜色”选择您喜欢的颜色。
5. 添加表头和底部:在表格的最上面一行,您可以编辑文本并使其加粗,将其作为表格的标题栏。
同样,在表格的最下面一行,您可以添加合计或备注等信息。
三、其他实用技巧1. 快速插入行和列:当您选择插入的行或列时,只需右键单击选中的行列,然后在弹出的菜单中选择“插入”。
2. 公式计算:类似于Excel,Word也支持在表格中进行简单的数学计算。
竭诚为您提供优质文档/双击可除word设置表格外框线篇一:word中表格的使用实验目的:掌握word的表格制作功能,包括表格的创建、修改,表格中数据的输入与编辑,数据的排序和计算。
实验要点:word文档中表格的创建和修改表格中数据的输入和编辑表格中数据的排序和计算一、表格的创建与修饰表格的制作(样表)1、创建表格插入表格:在文档中插入一个9行6列的表格输入文字:依照样表在表格相应位置输入相应文字。
2、合并与拆分单元格利用单元格的合并与拆分功能,将新建表格第一列依照样表进行修改。
3、设置表格属性设置表格的行高和列宽:在新建表格中,快速调整表格第一行的行高,第一列的列宽。
在新建表格中,将第一列以外的各列列宽设置为2厘米。
设置单元格对齐方式:将表格中的数字所在单元格设置成垂直对齐方式为底端对齐,水平对齐方式为右对齐;将文字所在单元格设置成为垂直对齐方式为居中,段落对齐方式为居中对齐。
设置表格的位置:将新创建的表格在页面上居中对齐。
4、设置表格的边框和底纹设置表格的边框:设置表格的外框线为3磅蓝色单实线。
将表格的第七行上框线设置为0.75磅红色双窄线。
设置表格的底纹:为文字“星期一、星期二。
”所在单元格添加黄色底纹;为数字“1、2。
”所在的单元格设置绿色底纹,图案式样为50%。
5、表格的综合设置设置斜线表头:为表格绘制如样表的斜线表头。
为表格添加标题“课程表”,将标题文字设置为小二号,隶书,加粗,居中。
拆分表格:将表格从第6、7行之间拆分成上下两个表格。
6、在表格中插入行和列:在表格底部插入2行,在表格右侧插入2列,做成样表状。
二、表格中公式的使用姓名杜庆生王立李凡刘新民平均分数学95100908793计算机82.289.579.368.7579.94英语8987857884.75体育9378899087.5总分359.2354.5343.3323.75计算每位学生各门课程的总分并插入到“总分”列的相应单元格内。
毕业论文表格边框粗细
制作论文三线表粗细要求有哪些?在进行写毕业论文的时候,相信大家应该都知道是需要要求用三线表的。
一听三线表,可能大多数人不知道是什么,其实三线表是常用标准用表。
下面我们就来了解一下制作论文三线表细要求。
三线表通常只有3条线——顶线、底线和栏目线(没有竖线)。
其中的顶线、底线是粗线,栏目线是细线。
三线表并不一定只有3条线,需要时加辅助线,但
无论加多少条辅助线,仍称做三线表。
三线表的组成要素包括:表序、表题、项目栏、表体、表注。
制作一个规范格式的三线表呢?
打开文档,点“插入“→“表格”→“插入表格”,设置好行、列,先制作一个普通表格。
把鼠标放到表的左上角,在十字标志上右击,点“边框和底纹"。
1.在“边框"栏点“无";
2.颜色设置为黑;
3.完度设置为1.5
4.在“预览”里点表格的上边框和下边框;
5.点“确定"。
此时是“两线”表,继续制作三线表:
1.点“设计”,设置边框0.75磅(根据你的需要来设)。
2.点“绘制表格”,光标变成笔形时,在表格的第二行从左到右画一条线。
三线表制作完成。
1.表序:表格的序号。
按出现的先后顺序,用阿伯数字连续编号,如“表1”、“表2”等。
2.表题:表格的名称。
要准确得体,简短精炼。
避免用泛指性的词语做表题,如“数据表”、“计算结果"
等。
中间不用标点,末尾不加句号。
word表格边框加粗怎么设置
在用word文档进行表格编辑时,偶尔需要对表格的边框进行加粗设置,那么该怎么操作呢?下面一起来了解一下。
1、在电脑上启动需要修改表格边框的word文档。
2、将需要加粗边框的表格全部选中。
3、在开始选项卡中找到【边框】按钮,并单击一下按钮右侧的倒三角符号。
4、在下拉的列表中单击【边框和底纹】选项。
5、在边框和底纹设置页面,点击边框后,单击【全部】,再在【线型】选项下方的【宽度】选择加粗的磅数,再点击右侧的【确定】选项。
6、回到word主界面,就可以看到刚才选中的表格边框已经成功
加粗了。
竭诚为您提供优质文档/双击可除
ppt表格线加粗
篇一:ppt20xx中如何修改表格的线型和颜色
ppt20xx中如何修改表格的线型和颜色
点击:156
次
(ppt表格线加粗)时间:20xx-10-2813:08来源:北京家教网
ppt20xx中如何修改表格的线型和颜色,默认情况下,边框是黑色的,怎么修改颜色,我忙活了好长时间,才发现设置起来有点纠结。
不过还好,功能实现了,不知道是我没有找到更简便的方法还是office20xx没有给出更为简便的设置方法。
最终效果图如下
实现方法:
关键点:1、个人感觉这一点比较别钮,因为之前习惯了鼠标右链,所以暂时还不适应;另外,一直认为右则是绘
制表格用的,并且鼠标移上去后一直显示是铅笔的形式,所以没想还
能必变线型和色彩
2、鼠标变成铅笔形状后,单击如上图说明3的地方,选择应用范围,是一行,还是多行,还是整个表格。
篇二:将ppt里的表格线条变色
将word的表格复制到ppt的方法:
打开word---选中表格----右键复制---打开ppt---将鼠标放在文本框外面---右键粘贴。
将粘贴后的表格的线条变成其他颜色的方法:
打开ppt----选中表格-----“设计”----“笔颜色”---“边框”---“所有边框”。
篇三:word中部分加粗表格线
word中部分加粗表格线
在word中需要加粗某一条或几条表格线时,可以先在工具栏选项中点击“表格和边框”按钮,然后在“表格和边框”窗口选定“线型”与“线宽”,再点击“绘制表格”按钮,最后在欲加粗的表格线上从头到尾画上一笔即可。
将Word表格的边框和内部线设置不同的线型粗细、颜色
(1)选中整张表格,单击鼠标右键,从弹出的菜单中选择“边框与底纹”命令,打开“边框与底纹”对话框。
(2)首先设置表格外边框。
在“颜色”框下拉菜单中选择“红色”,在“宽度”框下拉菜单中选择“2.5 磅”(粗线条,自己任选)。
(3)在“边框与底纹”对话框右边的‘预览’框中,将鼠标分别移到预览表格的上、下、左、右边框线上单击一次鼠标左键,即可将所设置的效果应用于表格外边框上。
(4)接着设置表格内边框,在“颜色”框下拉菜单中选择“红色”,线条宽度可采用默认效果,即细线条。
(5)在‘预览’框中,将鼠标分别移到预览表格的内部线条上单击一次鼠标左键,即可将所设置的效果应用于表格内部线条上。
(设置后的表格框线效果如图2所示)
(6)设置完成后,单击“确定”按钮,即可将预览效果应用于选中表格中。
图1
图2。
竭诚为您提供优质文档/双击可除word表格边框怎么加粗
篇一:去掉word文档中“边框线”
关于怎样去掉word文档中“边框线”的问题
在编辑word文档时,按几下大键盘上的减号键(英文
输入模式),再按回车换行键后,文档会自动生成-边框线,一道颜色很深的横线。
现在想将这些横线删除,怎样删除呢?
word20xx:快速绘制分割线
在编辑文档时,出于美观和醒目的需要,有时需要为文档添加一些分割线,如果利用特殊符号来输入,则可以达到事半功倍的效果。
输入3个“-”,然后回车,就可以得到一条直线,很方便吧。
其他的还有,三个“*”得到一条虚线,三个“~”得到波浪线,三个“=”得到双直线,三个“#”
得到中间加粗的三直线。
如果不想自动变成分割线,则执行“工具→自动更正选项”命令,弹出“自动更正”对话框,击“键入时自动套用格式”选项卡,在“键入时自动应用”下取消“框线”复选
框,确定即可。
如果自动生成框线,立即按backspace删除,或者按ctrl+z。
如果已经保存了,再打开想删除横线,先选中框线上面的文本(全选),执行“格式”菜单-“边框及底纹”命令,弹出对话框,击“边框”标签卡,在“设置”下面选“无”,确定即可。
这个方法对页眉页脚里的那条默认的横线也适用。
篇二:word表格制作——表格的修饰教案
word表格制作
——表格的修饰
青岛电子学校
授课人:韩健
篇三:word排版技巧
word排版技巧
一、奇偶页显示不同内容
在专业出版的书籍中,常常看到书籍中奇偶页的页眉会显示不同的内容,以方便用户在书籍中快速查找资料。
而在word2000中,用户也可以很方便地在文档奇偶页的页眉中显示不同的内容。
打开需要设置页眉格式的word文档,选择“文件”菜单中“页面设置”命令,打开“页面设置”对话框,接着单击“版式”选项卡,在“页眉和眉脚”选项区中
将“奇偶页不同”复选框选中,最后单击“确定”按钮结束设置。
选择“视图”菜单中“页眉和页脚”命令,将视图切换到页眉和页脚视图方式。
这时可以看到光标在奇数页页眉编辑区中闪烁,输入奇数页眉内容;单击“页眉和页脚”工具栏上的“显示下一项”按钮,将光标移到偶数页页眉编辑区,输入偶数页页眉内容。
二、在页眉中显示章编号及章标题内容
要想在word文档中实现在页眉中显示该页所在章的章编号及章标题内容的功能,用户首先必须在文档中对章标题使用统一的章标题样式,并且对章标题使用多级符号进行自动编号,然后按照如下的方法进行操作。
选择“视图”菜单中“页眉和页脚”命令,将视图切换到页眉和页脚视图方式。
选择“插入”菜单中的“域”命令,打开“域”对话框。
从
“类别”列表框中选择“链接和引用”,然后从“域名”列表框中选择“styleRef”域。
单击“选项”命令,打开“域选项”对话框,单击“域专用开关”选项卡,从“开关”列表框中选择“\n”开关,单击“添加到域”按钮,将开关选项添加到域代码框中。
单击“样式”选项卡,从“名称”列表框中找到章标题
所
使用的样式名称,如“标题1”样式名称,然后单击“添加
到域”按钮。
单击“确定”按钮将设置的域插入到页眉中,这时可以看到在页眉中自动出现了该页所在章的章编号及
章标题内容。
三、修改页眉中的划线格式
用户选择在文档中使用页眉后,在页眉中就会出现一条横贯页面的划线。
如果你对系统设置的划线格式不满意的话,可以采用下面的方法进行修改。
方法1:选择“视图”菜单中“页眉和页脚”命令,将
视图切换到页眉和页脚视图方式。
将光标定位到页眉位置处,选择“格式”菜单中的“边框和底纹”命令,打开“边框和底纹”对话框,单击“边框”选项卡,在“边框”设置页面中可以看到页眉中使用的是宽度为“0.75磅”的单实线。
如果需要修改页眉中的划线格式,可在此对话框中对边框的线型、颜色、宽度等项目进行修改。
例如将划线由单实线改为双实线时,首先在“线型”下拉列表中选择“双实线”,然后在预览区域中单击两次下线按钮,即可将线型更改成双实线。
如果你不想在页眉中使用划线,只需在“设置”中选择“无”边框格式即可。
方法2:在word2000中页眉中使用的划线格式是由“页。