模切压痕竞赛题库
- 格式:docx
- 大小:18.13 KB
- 文档页数:7
模切站试卷
姓名:工号:部门:得分:
一、填空题(每空5分,合计70分):
1、作业人员须将调机产品贴上“调机产品待确认”标签与正常产品之间以示区分,然后交到下一站。
2、所有产线上生产的产品都要严格遵照工艺单及作业指导书要求生产,并及时作首末件检查并记录于模切首件
及末件检验记录表。
3、现场使用文件需盖“规范发行”章,并且为最新版次。
4、记录如经涂改时,应以划线方式修正并在旁边签名负责,不可使用修正液。
5、记录需按表单上保存期限进行保存。
6、测量工具精度需满足产品要求,测量工具上应贴有校验标签,并在校验有效期内。
7、单项不良率达>3%或整体不良达>5%,质量部将异常情形填写于“异常联络单”。
8、现场使用的化学品须有对应的物质安全资料表张贴在现场。
二、选择题(可多项选择)(每空5分,合计20分):
1、首件作业时机:(ABCDEF)。
A、换型号
B、换机台
C、换班
D、换人员F、机台维修后
2、首末件检验需记录于(A),每班结束时需填写(B),每日对设备进行日常保养并记录于(C)。
A、模切首件及末件检验记录表
B、生产日报表
C、机器设备点检表
三、判断题(每题2.5分,合计10分):
1、首件检验是为了尽早发现生产过程中影响产品质量的因素,预防批量性的不良或报废。
(V)
2、末件检验可以预防生产过程中的变异,缩小风险品锁定范围。
(V)
3、生产发现的不良品需经过检验员抽检无误判后签名方可报废处理。
(V)
4、生产使用刀模编号需与工艺单一致。
(V)。
压凹凸知识竞赛题一、填空题1.( 凸版损坏)是压凹凸最常见故障。
2.压凹凸是在印刷品表面压出( 浮雕 )效果。
3.压凹凸图文轮廓不清的原因是(装版时垫版不实)。
4.压凹凸图文套印不准的原因是( 印版版框位移)。
5.压凹凸图文表面斑点的原因是(承印物表面有杂质 )。
6.压凹凸纸张压破的原因是(纸张质量差)。
7.压凹凸中,凹版的雕刻深度需根据纸张承受压力程度到不破为宜,一般深度控制在版厚的( 50%)左右。
8.常见的压凹凸机的底板是( 金属底板)。
二、多项选择题1.压凹凸可用于( ABCD )。
A.高档包装纸盒B.商标标签C.贺年片D.书刊封面2.压凹凸使画面具有( ABC )等特点。
A.立体感强B.透视角度准确C.图像形象逼真D.颜色鲜艳3.压凹凸所用印版有( CD )。
A.平版 B.柔性版 C.凹版 D.凸版4.压凹凸图文轮廓不清的原因是( ABC )。
A.承印物厚薄不均B.双张C.多张D.压力过大5.压凹凸图文套印不准的原因是( ABC )。
A.印版与图文不符B.规矩位置不准确C.凹版表面粘上杂质D.承印物厚薄不均6.压凹凸图文表面斑点的原因是( BCD )。
A.压力过大B.凸版表面不光洁C.印版版框位移D.承印物表面有杂质7.压凹凸纸张压破的原因是( AB )。
A.印版边角过渡不合理B.纸张质量差C.温度过高D.速度过快8.压凹凸图文轮廓不清的原因是( ABCD )。
A.压力过小B.石膏层分布不匀C.机器精度差D.石膏版压缩变形E.温度过低9.压凹凸过程中走版的原因是( ABCD )。
A.压力不均匀B.压板粘结牢固度不足C.印版过热D.压印时间过长10.压凹凸工艺中,凹版的制作方法通常采用( ABC )。
A.电子雕刻法B.激光雕刻法C.腐蚀法D.火焰烧蚀法11.压凹凸过程中,产生石膏凸版压印中破碎的原因有( BCD )。
A.石膏中加胶水过多B.压印中压力突然增加C.压力调整不合适D.印刷品表面有杂物12.压凹凸工艺中,凸版的材料包括( ABD )。
模切岗位知识测试
姓名:得分:
一、填空题(30分):
1.我公司加工模切产品的工序及设备是:_____ 、_____、_____、______。
2.模切机KL-MQ-350D的作业面积是_____________________
3.公司的主要尺寸测量仪器有两种分别是:__________和__________。
4.胶带类按胶系分为:______、_______、_______,按基材分类分为_____和______。
5.调试好刀模后上料之前应检查材料的_____、_____、____、____、______。
6.原材料poron4790-92-25021-04 型号25021是指_______和______方面的参数。
7.在手机中常见的模切件有四类分别是:_____、______、_______、________。
8.我公司的模切加工设备主要有三种_____、_______、_______。
9.平板模切机常用的刀模有:_____、_____、_____、_____、______、______。
10.常见的双面胶带英文的叫ADHESIVE,它的结构组成是_____、_____和______。
11.现场管理中6S是指:_____、_____、_____、_____、_____、______。
二、简答题(每题35分):
1、模切机上的保养记录表上所要保养的五大项?
答:
2、简述平刀模切机器的调试过程及相关保养内容?
答:。
第1篇一、基础知识1. 请简要介绍模切工艺。
解析:模切工艺是指利用刀具、模具等工具,将纸张、塑料、金属等材料进行切割、打孔、烫金、覆膜等加工的一种技术。
它广泛应用于包装、印刷、电子、服装等行业。
2. 模切工艺有哪些分类?解析:模切工艺主要分为以下几类:(1)平压模切:利用平压模切机,将材料进行平面切割。
(2)圆压模切:利用圆压模切机,将材料进行圆形切割。
(3)凸版模切:利用凸版模具,将材料进行凸版切割。
(4)凹版模切:利用凹版模具,将材料进行凹版切割。
3. 模切工艺的主要设备有哪些?解析:模切工艺的主要设备包括:(1)模切机:包括平压模切机、圆压模切机等。
(2)模具:包括平压模具、圆压模具、凸版模具、凹版模具等。
(3)刀具:包括刀片、刀架、刀柄等。
(4)辅助设备:包括烘干机、输送带、分切机等。
二、操作技能1. 请简述模切工艺的操作流程。
解析:(1)准备材料:根据产品要求,选择合适的材料。
(2)模具设计:根据产品形状、尺寸、材料等因素,设计模具。
(3)模具加工:将设计好的模具加工成实际可用的模具。
(4)模切加工:将材料放置在模具上,进行模切加工。
(5)后处理:对模切后的产品进行后处理,如覆膜、烫金等。
2. 模切工艺中如何保证切割精度?解析:(1)选择合适的刀具:根据材料、模切厚度等因素,选择合适的刀具。
(2)调整模切压力:确保模切压力均匀,避免切割不均匀。
(3)保持模具清洁:定期清洁模具,避免刀具磨损。
(4)定期检查设备:确保设备正常运行,避免因设备问题导致切割精度降低。
3. 在模切过程中,如何处理材料浪费问题?解析:(1)优化材料切割方案:根据产品形状、尺寸等因素,优化材料切割方案,减少材料浪费。
(2)合理规划模具:根据产品特点,设计合理的模具,提高材料利用率。
(3)提高操作技能:提高操作人员的技术水平,减少因操作不当导致的材料浪费。
(4)加强设备维护:定期检查设备,确保设备正常运行,降低设备故障导致的材料浪费。
纸箱类知识题库1.柔版印刷机常用树脂版厚度为多少毫米(C)A.1.70mmB. 2.84mmC. 3.94mmD.7.0mm2.传统树脂版对文件印刷内容灰度必须要在多少以上(B)A. 1%B. 3%C. 5%D. 10%3.柔版印刷机是以哪种版为版材?( A )A、感光树脂版和橡胶版B、杜邦版和石梅版C、瓦楞纸板和蜂窝纸板D、液态版和固态版4.A楞纸板印刷机进纸轮间隙(D)A、1.7±0.3㎜B、2.0±0.3㎜C、2.7±0.3㎜D、4.5±0.3㎜5.网线是指有网点构成的线;一英寸长度内有多少网点就是多少网线。
6.传统固态感光树脂版结构组成:支撑膜、树脂层、保护层、保护膜。
7.夏季期间每一个小时需要给正在使用的油墨桶内加水或者稀释剂8.三原色是: 红色、黄色、蓝色。
9.黄色+蓝色可以变成绿色。
10.油墨在使用过程中,发现起泡可以增加消泡助剂。
11.耐磨剂可以起到在纸箱印刷出的成品色泽表面上抗磨的作用。
12.增稠树脂可以增加油墨的粘度。
13.通常的认识是印刷网线数与网纹辊的网线数之比为1:414.倒楞分为(单面纸板倒楞)、(双瓦倒楞)两种;15.网点角度是指网点排列方向与(水平线)之间的夹角;16.压线爆裂所产生的原因答:1、压线轮压力过大2、预压轮压的太轻3、纸板太干燥4、压线轮磨损17.解决压线爆裂的一些措施答:1、调整压线轮压力或增加压溃轮压力2、调整预压轮压力(也可压溃两次)3、将纸板喷蒸汽,增加纸板含水率4、更换压线轮18.一般来讲模切后到清废部时容易散版,主要是什么原因造成?举例说明,并简述解决方法。
答:1)刀点是否不够 2)海绵是否能将纸张迅速弹出3)模切压力是否过大4)模切刀版上的刀是否有松动。
19.细线及文字部分印刷不清的原因及解决办法答:原因:1)、印版精度不良,2)、接触压太强,3)、油墨粘度太高解决办法:1)、修正版面之高低差,2)、调整接触度,3)、调整油墨粘度。
模切品保考试试题及答案第一部分:选择题(共20道题,每题2分)1. 模切是一种常见的工艺技术,用于加工哪些材料?A. 金属B. 塑料C. 木材D. 所有以上材料2. 模切的主要作用是什么?A. 增强材料的强度B. 制作具有特定形状的产品C. 改善材料的表面光滑度D. 打孔以便组装3. 模切工艺可以分为哪两种类型?A. 手工模切和自动模切B. 冲裁模切和激光模切C. 平面模切和立体模切D. 快速模切和慢速模切4. 下面哪个不是模切工艺的一部分?A. 刀模设计B. 材料选择C. 模切机操作D. 产品包装5. 下面哪个文件对于模切品保至关重要?A. 销售合同B. 质量检验报告C. 工艺流程图D. 设备操作手册6. 模切过程中,模切刀需要定期更换。
这是因为刀模会逐渐失去哪方面的功能?A. 切削力B. 切割精度C. 耐磨性D. 热传导性7. 在模切过程中,以下哪个因素可能导致模切品的尺寸误差?A. 模切机的运行速度C. 工作环境的温度D. 刀模的锋利度8. 模切品保中的“保”是什么含义?A. 保养设备,延长使用寿命B. 保证产品质量符合标准C. 保持工艺流程的稳定性D. 保护工人的安全9. 在模切品保中,以下哪个措施有助于减少模切过程中的废品率?A. 增加模切速度B. 使用优质模切刀具C. 忽略材料的特性D. 减少操作者的培训时间10. 下面哪个因素对模切品质量的影响最小?A. 材料的硬度B. 刀模的形状C. 模切速度11. 在模切品保中,以下哪种测量工具对于检测刀模磨损程度最有效?A. 游标卡尺B. 外径千分尺C. 弹簧千分尺D. 厚度测微计12. 模切品保过程中,刀模表面的涂层主要用于什么目的?A. 提高切割精度B. 延长刀模寿命C. 减少摩擦力D. 提供防锈保护13. 在模切过程中,以下哪个因素可能导致模切品的边缘出现毛刺?A. 材料的厚度B. 刀模角度C. 模切速度D. 模切压力14. 下面哪种问题最适合使用统计质量控制(SQC)的方法来解决?A. 模切品的色彩不符合预期B. 模切品表面出现裂纹C. 模切品尺寸不一致D. 模切品的包装被损坏15. 手工模切的优点之一是什么?A. 自动化程度高B. 制造成本低C. 灵活性强D. 切割精度高16. 模切过程中,如果材料较硬,应该采取什么措施来提高刀模的耐用性?A. 使用新的刀模B. 增加模切速度C. 减小切割厚度D. 使用耐磨涂层17. 在模切过程中,以下哪个参数对于控制模切品尺寸最重要?A. 刀具直径B. 刀具磨损程度C. 刀具硬度D. 刀具材料18. 模切品保中的“品保”是什么意思?A. 产品保险B. 产品质量保证C. 产品包装D. 产品销售19. 激光模切相比于冲裁模切的优点之一是什么?A. 速度更快B. 切割精度更高C. 切割压力更大D. 可以处理更多材料种类20. 模切工艺的发展对于哪个行业的发展至关重要?A. 汽车制造B. 建筑行业C. 电子产品制造D. 家具制造第二部分:简答题请回答以下问题,每个问题答案尽量简练明了。
模切测评答案如下:第一次测评 5.1 -121、食品级硅胶产品温度标准是多少正确答案是:DA、0~100℃B、-10~100℃C、-20~100℃D、-20~250℃2、腐蚀模的制作方式是什么选择:A,答案正确A、先腐蚀后雕刻B、直接用腐蚀机腐蚀C、直接用雕刻机雕刻D、用激光机切割3、RoHS全称正确答案是:BA、《关于限制在仪器电器设备中使用某些有害成分的指令》B、《关于限制在电子电器设备中使用某些有害成分的指令》C、SGSD、《关于限制在电子设备中使用某些有害成分的指令》4、以下哪种属于垫刀模板正确答案是:BA、PEB、PETC、OPPD、EVA5、FQC/OQC代表什么正确答案是:CA、原材料检验B、过程检验C、成品出厂检验D、首件包装检验6、以下哪些是产品检测工具正确答案是:C、DA、拉力测试仪B、粘性测试仪C、二次元D、卡尺7、离型纸类材料中“双硅单封”指的是什么正确答案是:AA、一面硅油,一面淋膜B、两面都有硅油C、两面都是淋膜D、一面淋膜一面纸材8、PORON材料密度中L代表什么选择:B,答案正确A、柔软B、中性C、硬D、颜色9、以下哪款是聚酰亚胺胶带选择:B,答案正确A、单面胶带B、KAPTON胶带C、BOPP胶带D、玛拉胶带10、以下哪个属于重离型选择:D,答案正确A、5-16gB、25-41gC、40-81gD、80-121g11、什么是双导铜箔胶带正确答案是:DA、铜箔两面导电B、铜箔双方向导电C、铜箔双面覆导电胶D、铜箔覆导电胶12、以下哪个属于轻离型选择:A,答案正确A、5-15gB、25-40gC、40-80gD、80-120g13、下面哪种材料在生产中可允许用手触摸选择:C,答案正确A、高温标签B、铜箔C、PET双面胶带D、PET保护膜14、金手指是以下哪款材料的通称选择:C,答案正确A、玛拉胶带B、导电胶带C、KAPTON胶带D、BOPP胶带15、什么是被粘物正确答案是:BA、用于在表面涂布胶粘剂的材料B、准备用胶粘剂粘合的物体C、能够通过粘合作用使被粘物结合在一起的物质D、采用外力就能够将被粘物粘合的胶粘剂16、3M468是什么材料选择:D,答案正确A、单面胶B、保护膜C、泡棉胶D、双面胶17、ROHS检测中Cr6+代表什么选择:D,答案正确A、镉B、多溴二苯醚C、多溴联苯D、六价铬18、以下哪种模具是由刀片制成选择:C,答案正确A、腐蚀模B、雕刻模C、胶板模D、QDC19、以下哪个温度适合胶带储存选择:C,答案正确A、0-10B、0-20C、19-23D、20-3020、TOP顶级硬刀最多可弯曲多少度正确答案是:CA、30度B、60度C、90度D、120度21、发泡矽胶有以下哪些特点正确答案是:A、C、DA、耐候性強B、弹性弱C、防水D、阻燃22、需要哪些条件才能取得胶带最大张力正确答案是:A、C、DA、时间B、地点C、温度D、压力23、金属反射膜的特性有哪些正确答案是:A、DA、制备工艺简单B、光损小C、反射率很高D、波长范围宽24、在选择胶带的时候要考虑以下哪些方面正确答案是:A、B、C、DA、是否需要重新定B、长期应用环境温度C、需要粘结的材料是什么D、材料表面是否喷涂或作其他处理25、五金模按照工序组合分为哪些正确答案是:A、B、C、DA、单工序模B、复合模C、传递模D、级进模26、复卷工作中出现材料跑偏要考虑哪些因素选择:A、B、C、D,答案正确A、放料卷轴的张力是否合适B、材料的直线性是否OKC、辊轮各自的压力是否平衡D、收料卷轴的张力是否过大27、双面胶按胶水成分分有以下哪几种正确答案是:A、B、C、DA、丙烯酸酯B、溶剂型橡胶C、热熔胶D、有机硅28、PET材料有哪些特性正确答案是:A、C、DA、耐磨损性好B、拉伸后有会缩C、耐溶剂D、高静电29、胶带的较大负重指的是什么正确答案是:A、DA、剥离力大B、承压力大C、弹性大D、剪切力大30、硅油是由以下哪些成分组成正确答案是:A、B、C、DA、主剂B、交联剂C、催化剂D、离型力添加剂31、热藏防腐胶带使用时需要加温才可使用正确答案是:AA、是B、不是32、3M9709导电胶是在丙烯酸基材中添加电颗粒正确答案是:AA、是B、不是33、丙烯酸胶水分为油性和干性正确答案是:BA、是B、不是34、吸波材料具有高温传导效能正确答案是:AA、是B、不是35、滚球测试中滚动距离长的初粘力低正确答案是:AA、是B、不是36、水胶需要较高的硅油涂布量选择:B,答案正确A、是B、不是37、离型纸厚度不影响模切加工正确答案是:BA、是B、不是38、FMEA是指失效模式与影响分析正确答案是:AA、是B、不是39、PORON材料具有屏蔽功能正确答案是:AA、是B、不是40、防刮花保护膜只是在使用层背面加了抗刮处理正确答案是:AA、是B、不是41、小尺寸U形产品泡棉胶带如何设计模切工艺及排废回答:开复合刀模,第一步把内孔废料排掉,第二步切产品外形!可参考的答案:单锋刀,去除多余垫刀棉,加脱模机,加排废刀【附加总结类文档一篇,不需要的朋友可以下载后编辑删除,谢谢】2015年文化馆个人工作总结在XXXX年X月,本人从XXXX学院毕业,来到了实现我梦想的舞台--XX区文化馆工作。
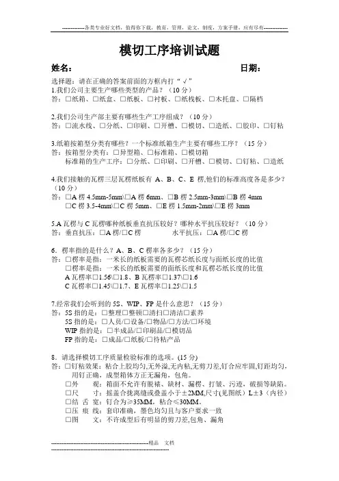
-------------各类专业好文档,值得你下载,教育,管理,论文,制度,方案手册,应有尽有--------------模切工序培训试题姓名:日期:选择题:请在正确的答案前面的方框内打“√”1.我们公司主要生产哪些类型的产品?(10分)答:□纸箱、□纸盒、□纸板、□衬板、□纸栈板、□木托盘、□隔档2.我们公司生产部主要有哪些生产工序组成?(10分)答:□流水线、□分纸、□印刷、□开槽、□模切、□造纸、□胶印、□钉粘3.纸箱按箱型分类有哪些?一个标准纸箱生产主要有哪些工序?(15分)答:按箱型分类有:□异型箱、□标准箱、□模切箱标准箱的生产工序:□分纸、□印刷、□开槽、□模切、□钉粘、□造纸4.我们接触的瓦楞三层瓦楞纸板有A、B、C、E楞,他们的标准高度各是多少?(10分)答:□A楞4.5mm-5mm\□A楞6mm、□B楞2.5mm-3mm\□B楞4mm □C楞3.5-4mm\□C楞5mm、□E楞1.5mm-2mm\□E楞3mm5.A瓦楞与C瓦楞哪种纸板垂直抗压较好?哪种水平抗压较好?(10分)答:垂直抗压:□A楞/□C楞水平抗压:□A楞/□C楞6.楞率指的是什么?A、B、C楞率各多少?(15分)答:□楞率是指:一米长的纸板需要的瓦楞芯纸长度与面纸长度的比值□楞率是指:一米长的纸板需要的面纸长度和瓦楞芯纸长度的比值A瓦楞率□1.56\□1.8、B瓦楞率□1.37\□1.6C瓦楞率□1.45\□1.7、E瓦楞率□1.25\□1.57.经常我们会听到的5S、WIP、FP是什么意思?(15分)答:5S指的是:□整理□整顿□清扫□清洁□素养5S指的是:□人员/□设备/□物品/□方法/□环境WIP指的是:□半成品/□印刷品/□模切品FP指的是:□成品/□纸板/□待粘产品8.请选择模切工序质量检验标准的选项。
(15分)答:□钉粘效果:粘合上胶均匀,无外溢,无内粘,无剪刀差,钉合应牢固,钉距均匀,用钉正确,成型箱体方正无漏角,包角。
烫金模切作业指导标准测试(100分)1、姓名【填空题】________________________2、所属车间【填空题】________________________3、手机【填空题】________________________4、模切印版上机前,确认点齿线齐全。
检查点齿线表面是否平齐和存在反卷现象,出现异常时()。
【单选题】(4分)A.用砂纸砂平B.用钳子校正C.更换点齿线D.更换模切版正确答案: A5、模切版()调校应确保模切刀线、点齿线全部切穿,压力均匀;【单选题】(4分)A.刀线B.点齿线C.版面D.压力正确答案: D6、模切生产过程中每()印检查一次点齿线压力是否均匀,是否出现点齿线击穿或印迹不实现象;【单选题】(4分)A.200B.250C.300D.350正确答案: A7、出现击穿时,机台应第一时间对击穿位置进行调整;并将生产出的异常产品进行()摆放,专人跟踪至打磨和粘盒,并将质量异常在产品信息卡、交接班进行记录。
【单选题】(4分)A.隔离B.集中C.正常D.报废正确答案: A8、机台生产过程中应对所生产的产品进行跟踪,到下工序检验、粘盒环节进行验证,是否出现因点齿线压力弱出现的开胶和压力过重导致的粘芯等质量异常;()反馈的涉及点齿线异常及时到机台进行处理并再次验证。
【单选题】(4分)A.检品机B.粘盒机C.入库D.质量抽检正确答案: B9、模切机新刀辊上机前,确认模切刀拼版、尺寸是否符合()。
【单选题】(4分)A.质量标准B.工艺标准C.客户标准D.作业标准正确答案: B10、模切机新刀辊检查刀线外观是否齐全无破损,()有无松动。
【单选题】(4分)A.锁版螺丝B.刀线C.压盒D.固定轴正确答案: A11、模切机印版刀线检查用()丝的钢片或锡箔纸检查上下辊刀线间隙大小。
【单选题】(4分)A.0.1B.0.2C.0.3D.0.4正确答案: C12、模切机检查分标铲和清废铲间隙有无摩擦现象,分标铲和清废铲与版辊的间隙应≤()mm。
模切品质考试试题及答案【模切品质考试试题及答案】一、选择题1. 模切工艺是指通过何种方式对材料进行切割?A. 击穿切割B. 热切割C. 冲切割D. 激光切割2. 下列哪项是影响模切品质的重要因素?A. 模切机械设备B. 材料种类C. 刀模设计D. 操作技巧3. 模切刀模的设计中,下列哪项因素会导致切割误差变大?A. 刀模线条太细B. 刀模线条太粗C. 刀模边缘太锋利D. 刀模边缘过度磨损4. 在模切工艺中,下列哪项步骤是正确的?A. 模具设计→排刀→切割调试→生产B. 排刀→生产→模具设计→切割调试C. 模具设计→切割调试→排刀→生产D. 切割调试→模具设计→生产→排刀5. 模切产品的常见问题包括以下哪些方面?A. 模切位置偏差B. 尺寸不一致C. 切口不整齐D. 所有选项都对二、简答题1. 请简述模切工艺的基本原理以及其应用领域。
模切工艺的基本原理是利用刃口切割原材料,通过切割模具上刀模形状的配合,使原材料按照需要的形状被切割下来。
模切工艺主要应用于纸品、塑料、皮革等材料的切割加工中,用于生产各种形状的产品,如纸盒、标签、卡片等。
2. 图纸中的切割线有何作用?请简要描述。
切割线在模切工艺中起到了引导切割位置的作用。
通过在图纸中标示出切割线,模切工人可以根据切割线的位置和形状,准确地安排刀模的位置,以确保切割的准确性和一致性。
三、综合应用题某纸品加工厂使用模切工艺生产纸盒,其中模切产品尺寸为10cm ×10cm。
为了保证产品的质量,需要进行试模切割。
试切时发现尺寸不一致和切口不整齐的问题。
请分析可能的原因,并提出相应的解决措施。
可能的原因:1. 模具设计问题:刀模线条太细,容易在模切过程中变形或破裂,导致尺寸不一致和切口不整齐。
2. 刀模磨损问题:刀模边缘过度磨损,失去了锋利的切割能力,导致切口不整齐。
3. 刀模安装不稳固:刀模未能正确固定在模切机上,导致切割位置移位,造成尺寸不一致和切口不整齐。
自动模切压痕机助手考核试卷A-1版姓名;
日期;
得分;
一;选择题;每空4分,共计20分
1;我司生产蒙牛特仑苏使用的瓦纸楞型为()瓦,蒙牛自箱片使用的瓦纸楞型为()瓦。
2;裱纸后的蒙牛自动片纸板需要待干存放()小时后,确认完全干燥才能进行模切加工。
3;自动模切机的标准产能是()张/小时;自动模切机礼盒产品每板摆放()张;
二;问答题;每题5分,共计30分。
1;常见的瓦楞楞型有那四种?楞高和楞数各是多少?
2;请问模切工序自检项目有那些,检验方法各是什么?
3;蒙牛礼盒片模切过程中使用辅助材料有那些?规格各是什么?
4;蒙牛自动箱片模切过程中使用辅助材料有那些?规格各是什么?
5;请问我司的产品物料标示卡上包含哪些内容?
三;简述题;1、2题15分,3题20分,共50分
1;请问每题开机前应做好哪些准备工作?
2;请你写出你的岗位职责;
3;请你写出自动(或半自动)模切机的日常养护项目;。
模切技能考核笔试题姓名:部门:岗位:得分:监考人:部门:岗位:笔试考核(总50分):一、单选题:10分(10题每题1分)1.目前我司350模切机最快时速为()A 500次/分钟B 400次/分钟C 300次/分钟 D200次/分钟2.单面粘泡棉的重膜用的是以下哪种材料()A离型膜 B PET保护膜 C离型纸 D PE保护膜3.离型膜的离型率以下哪个最轻()A 10-20gB 25-35gC 1-3gD 3-5g4.以下无尘车间洁净度最高的是:( )A 百级无尘车间 B十万级无尘车间 C 万级无尘车间 D 千级无尘车间5.以下材料型号属于保护膜的是:()A JHS4T06SB 91500TC F5002D S75C016.以下泡棉撕重离型最容易撕破的是:()A PE泡棉B EVA泡棉C 罗杰斯泡棉D 积水泡棉胶7.以下刀模最锋利的是:()A.铝板模装普通刀 B铝板模装日本镜面刀 C蚀刻模 D雕刻模8.Kapton胶带需要用以下什么离型膜()A. JHS3T01S B F5002 C 91500T D 7505G9.以下胶带可以用于离型膜接头用的是:( )A 绿色高温膜带B 7982C 3M55256D 797210.我司450模切机的高度最高可以调多高()A 50MMB 40MMC 30MMD 20MM二、填空题:20分(10题每题2分)1、公司的主要尺寸测量仪器有两种分别是与。
2、我公司加工模切产品的模切设备有、、、。
3、现场管理中的7S是指、、、、、、。
4、调试刀模上料之前应检查材料的、、、。
5、我司常用的离型膜JHS4B00S,对应的厚度 mm,颜色是。
6、双面胶带类按胶系分为:、、。
7、请写出在生产过程中会经常碰见的品质问题(至少写6种):、、、、。
8、请写出我们公司常用的模具(至少写5种):、、、、。
9、在手机中常见的模切产品有四类分别是:、、、。
10、在生产过程中自动裁刀不能正常裁切(裁不断或裁到产品)时,安全处理步骤为:、、。
北京市第十八届印刷行业职业技能大赛印品整饰复赛复习题一、单项选择题(150题)1.预涂覆膜使用( B )粘合剂。
A.溶剂型B.热熔型C.热固型D.水溶型2.湿式覆膜使用( A )粘合剂。
A.水溶性B.溶剂型C.热熔型D.无水型3.覆膜时,采用溶剂型粘合剂,这种方法是( A )。
A.干式覆膜B.湿式覆膜C.预涂膜覆膜D.复合覆膜4.湿式覆膜用黏合剂一般采用( B )。
A.热固性黏合剂B.水溶性黏合剂C.热熔型黏合剂D.无溶剂型黏合剂5.干、湿式覆膜的主要区别在于( C )。
A.压合温度B.覆膜速度C.溶剂挥发过程D.压合压力6.干式覆膜时间应掌握在( C )A.墨层完全干燥晶华后B.印后即可C.墨层基本干燥后D.随时均可7.预涂覆膜的优点不包括(C)。
A.工艺简单B.黏合性能优异C.使用水性黏合剂,环保D.无溶剂挥发8.印刷品喷粉多,覆膜粘接( B )。
A.牢固B.不牢固C.美观D.无影响9.检验覆膜产品质量,采用的方法不包括(D)。
A.撕揭法B.水浸法C.拉力测试法D.观察法10.检验覆膜产品质量的方法不包括( D )。
A.撕揭检验法B.水浸法C.压折法D.火焰处理法11.揭开覆膜产品的薄膜,( B ),这样的覆膜产品是不合格品。
A.印刷品表面美观B.油墨纸毛未粘在薄膜上C.粘合剂粘在印刷品表面D.粘合剂粘在薄膜上12.揭开覆膜产品的薄膜,( C ),这样的覆膜产品是合格品。
A.印刷品表面美观B.粘合剂粘在印刷品表面C.油墨纸毛粘在薄膜上D.粘合剂粘在薄膜上13.覆膜机中的主要工作过程是放卷→输入→压合→收卷,这种覆膜机是( C )覆膜机。
A.干式B.湿式C.预涂膜D.复合14.覆膜用的BOPP是( A )。
A.双向拉伸聚丙烯B.双向拉伸聚乙烯C.聚氯乙烯D.聚酯15.覆膜用的PET是( D )薄膜。
A.硝酸纤维B.醋酸纤维C.纤维树脂D.聚酯16.印刷品表面有一层厚度2微米左右的膜,一般是用( B )方法加取得。
模切、压痕知识竞赛题一、填空题1. 模切压痕版平衡刀安装在模切压痕版(空白处)。
2.联机模切压痕采用(套准标记)定位。
3.整体式模切版一般用在(圆压圆)模切机上。
4.模切版上的橡皮条用于(防夹刀)。
5.模切、压痕版的钢刀相互垂直拼接(不能弯刀)。
6.模切、压痕版中,橡皮条粘在(模切刀两侧)。
7.模切、压痕版中,打点在(模切刀刃口处)。
8.粘贴(速装)压痕模用于压痕的主要部分是(压痕模)。
9.模切、压痕所用钢刀和钢线高度中(钢刀)高。
10. 不干胶标签的模切有联机圆压圆模切、(联机平压平)模切和脱机模切11.整体式模压版一般用在(圆压圆)模压机上。
12.模切压痕版平衡刀应使用(相同于)模切区域的模切刀。
13.模切压痕版平衡刀应使用(相同于)模切区域的海绵胶条。
14.模切压痕机的清废功能(机型不同),清废形式不同。
15.模切垫版的作用是(调节模切压力)。
16.钢刀常用高度为( 23.8 )mm。
17.模切版粘橡胶条的作用是(防止产品夹刀)。
18.国际先进模切机可以达到的精度为(O.01 )mm。
19•国内同类产品模切精度可以达到(0.075〜0.15 )min20.钢线的高度略低于钢刀高度,通常为(22〜23.8 )mm。
21.钢刀的厚度一般要根据压痕纸张厚度选定,常用厚度为( 2 )点。
22. 模切压痕中常用的压痕模为粘贴(压痕模)。
23. 贺卡、盒边和商品吊牌等曲边产品的模切刀一般要选择(波浪形)刃口形状。
24. 模切版上粘橡胶条应高出刀口( 3〜5mm)为宜,硬橡胶条高出少一些,软橡胶可高出多一些。
25. 把特定用途的纸或纸板按一定规格,用钢刀切成一定形状的工艺方法称(模切)26. 用钢线按一定的规格,在纸或纸板上压出印痕,以便弯折,这种工艺称(压痕)。
27. 压痕模厚度常用为( 1.O〜1.5 )mm。
28. 圆压圆模切压痕机生产效率更高,特别适用于与印刷机(联线)自动生产。
29. 滚筒式模切压痕刀具可分为(整体式)和组合式。
模切岗位知识测试姓名:得分:一.填空题(30’):1.我公司加工模切产品的工序及设备是切卷机、贴合机、模切机、切片机。
2.模切机KL-MQ-350D的作业面积是350(W)*350(L)mm 。
3.公司的主要尺寸测量仪器有两种分别是游标卡尺和光学投影仪。
4.胶带类按胶系分为: 橡胶、硅胶、亚克力胶, 按基材分类分为有基材和无基材。
5.调试好刀模后上料之前应检查材料的型号、颜色、宽度、厚度、正反面。
6. 原材料Poron 4790-92-25021-04 型号中的25021是指密度和厚度方面的参数。
7.在手机中常见的模切件有四类分别是保护膜、双面胶、泡棉、防尘网。
8.我公司的模切加工设备主要有三种激光机、平板模切机、圆压圆模切机。
9. 平板模切机常用的刀模有: 胶板模、木板模、钢板模、腐蚀模、雕刻模、QDC模。
10.常用的双面胶带英文叫ADHESIVE ,它的结构组成是胶粘剂、基材和离型纸。
11. 现场管理中的6S是指整理、整顿、清扫、清洁、素养、安全。
二.简答题(35’X2):1.模切机的保养记录表上所要保养的五大项?答:周围环境、表面擦拭、固件松动、安全装置、加油润滑。
2.简述平刀模切机器的调试过程及相关保养内容?答:平刀模切机是指利用平压平原理通过安装平板型刀模来切割产品的机器设备。
调试过程如下:①开启电源按设备点检表中规定的项目确认机器状态正常与否;②取出作业指导书中规定的刀模,用工业胶带将它粘贴到模板上,在下模板上垫一层2mm左右的塑料板,剪一小块原材料试切割按由浅到深的顺序逐步调节压力(如果有部分没有切透再用0.03mm左右的补刀膜做微调),直到产品的切痕和其他要求都符合再送样到QA检测;③当QA判定送样合格后就可以开始量产,在过程中要做自主检查;有关设备的内容有:①新设备到厂后要由工程师验机调试,然后编制相关的机器作业指导书以及设备维护指导书;②操作员负责填写机器日常点检表,技术员负责做设备预防性维护并填写相关报告;Welcome To Download !!!欢迎您的下载,资料仅供参考!。
第三届江苏省印刷行业职业技能大赛印品整饰题库一、单选题模切压痕单选试题1.模切垫版的作用是。
A.调节模切版左右位置B.调节模切压力C.调整模切版上下位置D.调整模切版上下位置2.钢刀常用高度为。
A.23B. 22C.24D.23.83.模切版粘橡胶条的作用是。
A.增加模切版的弹性B.缓冲减震C.推出产品,防止产品粘刀D.增加压力4.国际先进模切机可以达到的精度为。
A.0.1mmB.0.03mmC.0.05mmD.0.01mm5.Die cutting的中文翻译。
A.分条B.模切C.冲压D.贴合6.国内同类产品模切精度可以达到。
A.0.1mm-0.15mmB.0.01mm-0.03mmC.0.03mm-0.05mmD.0.01mm-0.1mm7.在瓦楞纸箱的生产过程中,以下哪种瓦楞纸多用于外层。
A.A型B.B型C.C型D.E型8.钢线的高度略低于钢刀高度,通常为。
A.22~23mmB.21~22mmC.22~23.8mmD.22.5~23mm9.钢刀的厚度一般要根据压痕纸张厚度选定,常用厚度为。
A.1.5点B.2点C.3点D.4点10.模切压痕中常用的压痕模为。
A.石膏压痕模B.纤维板压痕模C.钢制压痕模D.粘贴压痕模11.压痕模的规格为A×B,前面和后面的数字分别对应。
A.压痕模厚度、压痕模槽宽B.压痕模槽宽、压痕模厚度C.压痕模高度、压痕模槽宽D.压痕模厚度、压痕模高宽12.瓦楞纸压痕中所用的压痕模类型为。
A.超窄型压痕模B.单边窄型压痕模C.连坑型压痕模D.斜角型压痕模13.贺卡.盒边和商品吊牌等产品的模切刀一般要选择刃口形状。
A.针形B.波浪形C.齿形D.平直型14.模切所用的衬空材料中应用比较广泛,操作方便的是。
A.木板衬空材料B.纤维衬空材料C.钢制衬空材料D.铝制衬空材料15.使用胶合木板作为衬空材料时,木板厚度一般为左右。
A.15mmB.16mmC.17mmD.18mm16.以下模切压痕排刀工艺中精度最高的为。
模切、压痕知识竞赛题一、填空题1. 模切压痕版平衡刀安装在模切压痕版(空白处 )。
2.联机模切压痕采用( 套准标记 )定位。
3.整体式模切版一般用在(圆压圆 )模切机上。
4.模切版上的橡皮条用于(防夹刀)。
5.模切、压痕版的钢刀相互垂直拼接(不能弯刀 )。
6.模切、压痕版中,橡皮条粘在(模切刀两侧 )。
7.模切、压痕版中,打点在( 模切刀刃口处)。
8.粘贴(速装)压痕模用于压痕的主要部分是( 压痕模)。
9.模切、压痕所用钢刀和钢线高度中(钢刀)高。
10. 不干胶标签的模切有联机圆压圆模切、(联机平压平 )模切和脱机模切。
11.整体式模压版一般用在(圆压圆 )模压机上。
12.模切压痕版平衡刀应使用( 相同于)模切区域的模切刀。
13.模切压痕版平衡刀应使用( 相同于 )模切区域的海绵胶条。
14.模切压痕机的清废功能(机型不同),清废形式不同。
15.模切垫版的作用是(调节模切压力 )。
16.钢刀常用高度为(23.8)mm。
17.模切版粘橡胶条的作用是(防止产品夹刀 )。
18.国际先进模切机可以达到的精度为(O.01 )mm。
19.国内同类产品模切精度可以达到(0.075~O.15 )min。
20.钢线的高度略低于钢刀高度,通常为(22~23.8 )mm。
21.钢刀的厚度一般要根据压痕纸张厚度选定,常用厚度为( 2 )点。
22.模切压痕中常用的压痕模为粘贴(压痕模 )。
23.贺卡、盒边和商品吊牌等曲边产品的模切刀一般要选择( 波浪形 )刃口形状。
24.模切版上粘橡胶条应高出刀口( 3~5mm )为宜,硬橡胶条高出少一些,软橡胶可高出多一些。
25.把特定用途的纸或纸板按一定规格,用钢刀切成一定形状的工艺方法称(模切 )。
26.用钢线按一定的规格,在纸或纸板上压出印痕,以便弯折,这种工艺称( 压痕)。
27.压痕模厚度常用为( 1.O~1.5 )mm。
28.圆压圆模切压痕机生产效率更高,特别适用于与印刷机( 联线 )自动生产。
29.滚筒式模切压痕刀具可分为( 整体式)和组合式。
30.模切压痕的产品种类很多,最常用的是( 包装装潢 )产品。
二、多项选择题1.模切、压痕机一般采用( ABC )调节模切压痕位置。
A.前规 B.套准标记 C.拉规 D.推规2.模切、压痕工艺用于( ABCD )等的制作。
A.包装纸盒 B.商标 C.不干胶产品 D.书封面4.模切、压痕常见质量问题主要有( ABCD )等。
A.尺寸不精确 B.造型不美观 C.压痕不清晰 D.切边不光洁5.造成模切刀痕不光洁的原因主要有( ABC )。
A.钢刀刃口不锋利 B.压力不足 C.刀版松动 D.速度快6.压痕不清晰的原因主要有( AC )。
A.压力不足 B.钢刀刃口不锋利 C.纸张纵横向影响 D.速度快7.包装制品经过模切压痕的加工, ( ABC )。
A.造型美观 B.使用方便 C.使用价值增加 D.坚固耐用8.模切、压痕模切刃口不光洁的原因是( ABD )。
A.钢刀质量不良 B.钢刀磨损严重C.压力过大 D.钢刀处垫纸处理不当9.模切、压痕爆线产生的原因是( ABC )。
A.钢线垫纸过低或过高 B.压力过大或过小C.纸张含水率低 D.温度过高10.模切、压痕后压痕线不规则的原因是( ABC )。
A.压痕槽太宽 B.钢线垫纸厚度不 C.钢线松动 D.速度过大11.模切后纸板与模压版粘连的原因是( ABCD )。
A.刀口周围橡皮条过少 B.刀El不锋利C.橡皮条硬度小 D.纸张厚度大12.模切制版流程包括哪些( BCD )。
A.垫版 B.弯刀 C.锯缝 D.塞刀13.粘贴、压痕模表示规格的指标有( BD )。
A.压痕模宽度 B.压痕模厚度 C.压痕模长度 D.压痕模槽宽14.钢线形状主要有( ABCD )、尖头线。
A.单头线 B.双头线 C.圆头线 D.平头线15.钢刀刃口形状主要有平直形刃口和( ACD )。
A.齿形刃口 B.弯形刃口 C.波浪形刃口 D.针孔形刃口16.压痕模的主要种类有粘贴压痕模、 ( ABD )。
A.石膏模 B.纤维板模 C.铝质模 D.钢质模17.模压机按压印方式可分为( BCD )。
A.平压圆 B.平压平 C.圆压平 D.圆压圆18.根据压印形式分,平压平模切压痕机有( AB )。
A.立式模切压痕机 B.卧式模切压痕机C.卷筒型模切压痕机 D.联机模切压痕机19.模切、压痕打样机有( ACD )三种刀具。
A.压轮 B.钢线 C.切刀 D.划线笔20.模切、压痕的作用是( ABCD )。
A.增强产品艺术效果 B.增加适用价值C.合理利用材料 D.提高生产率21.厂家生产的粘贴压痕模分为( ABCD )。
A.普通型 B.超窄型 C.单边狭窄型 D.斜角型22.制作模切压痕版时,排刀方法可分为( ABCD )。
A.手工排刀 B.机械排刀 C.激光排刀 D.切割排刀23.模切、压痕装置由( ABC )机构组成。
A.模切板 B.压印板 C.传动机构 D.定位机构24.圆压圆模切机的模切方法,一般分为( BC )。
A.钢刀切法B.硬切法 C.软切法 D.刻刀切法25.纸盒折叠成型时,折痕处开裂的原因是( ABC )。
A.压痕过深 B.模压压力过大 C.折叠太深 D.温度过高26.压痕不清晰的原因不包括( BD )。
A.压力不足 B.钢刀刃口不锋利 C.纸张纵横向影响 D.速度快27. ( BCD )属于模压制版流程。
A.垫版 B.弯刀 C.锯缝 D.塞刀28.不属于模切工艺流程( ACD )。
A.打孔B.垫版 C.设计 D.固定29.模切切痕的作用是( ABD )。
A。
增强产品艺术效果 B.增加使用价值 C.防伪 D.提高生产率30.造成模切刀痕不光洁的原因包括( ABC )。
A.钢刀刃口不锋利 B.压力不足 C.刀版松动 D.速度快31.下面( ABC )属于包装制品经过模切压痕加工后的效果。
A.造型美观 B.使用方便 C.使用价值增加D.坚固耐用32.属于立体型纸盒的优点是( ABD )。
A.造型美观 B.保护商品 C.方便运输 D.防压防震33. 属于折叠盒的优点是( ACD )。
A.加工方便 B.可做成异形盒 C.方便运输 D.便于储存34.属于激光切割技术制作模切压痕版的优点是( BCD )。
A.成本低B.精度高C.速度快 D.重复性好35.模切、压痕模切刀口不光洁的原因包括( ABD )。
A.钢刀质量不良 B.钢刀磨损严重C.压力过大 D.钢刀处垫纸处理不当36.模切、压痕后压痕线不规则的原因包括( ABC )。
A.压痕槽太宽 B.钢线垫纸厚度不足C.钢线松动 D.速度过大三、判断题1.模切、压痕版按衬空材料分为整体式模切版和组装式模切版。
( ×)2.模切、压痕版中,橡皮条粘在压痕线两侧。
(×)3.滚筒模切压痕刀具与模切滚筒可以做成一体的。
(×)4.粘贴压痕模的厚度与压痕产品无关。
( × )5.纸张纤维排列与模切压痕的钢刀、钢线相平行,模切时容易断裂,压痕时线痕不够理想。
( √)6.卷筒纸模切压痕机只有圆压圆型。
( × )7.经过模切压痕的产品可以利用成型机器很方便地使产品成型,减轻操作人员劳动强度,提高了生产率。
( √ )8.由于被模切产品形状各异,需要将钢刀弯成各种各样形状。
( √)9.压痕模的厚度一般与压痕物品的厚度相等。
(√)10.木板作为模切压痕版衬空材料受环境温度和湿度变化的影响较大,易产生变形,尺寸不稳定,影响模切压痕精度。
( √ )11.模切、压痕产品多个相邻狭窄废边连结,便于清废。
( ×)12.模切、压痕刀具加工时,尽量多拼接少弯刀为宜。
( √)13.机械排刀方法设备投资少,线条导向由人工控制,锯缝不太直,重复性不好。
( × )14.模切刀有平直形刃口、齿形刃口、针孔形刃口、波浪形刃口等。
(√ )15.模切刀和压痕线因高度不同,刃口不在同一平面上,要分别调整压力。
(√ )16. 粘贴、压痕模由压痕模、定位塑料条、强力底胶片、保护胶贴组成。
( √ )17.模切刀材料不分软硬。
( × )18.在模切压痕过程中,钢刀与钢线距离较小时,会出现“抢纸”现象。
( √)19.模切、压痕制版中选用较硬的橡胶条可解决“抢纸”现象。
( √ )20.两条模切刀的接头处,应防止出现尖角现象。
(√)四、简答题1.叙述模切压、痕工作原理。
答案:根据产品设计要求,用钢刀(模切刀)和钢线(压痕线)排成模切压痕版。
在模压机压力作用下,将纸板坯料轧切成型,并压出折痕线。
2.什么是模切加工的硬切法和软切法?答案:垫版材料为金属材料是硬切法;垫版材料为工程塑料材料是软。