2020-2021学年广东省高三第三次模拟考试数学(理)试题及答案解析
- 格式:doc
- 大小:895.88 KB
- 文档页数:17
广东省实验中学2023届高三级第三次阶段考试历史本试卷分选择题和非选择题两部分,共6页,满分100分,考试用时75分钟。
注意事项:1.答卷前,考生务必用黑色字迹的钢笔或签字笔将自己的姓名、考号填写在答题卷上。
2.选择题每小题选出答案后,用2B铅笔把答题卷上对应题目的答案标号涂黑;如需改动,用橡皮擦干净后,再选涂其它答案;不能答在试卷上。
3.非选择题必须用黑色字迹的钢笔或签字笔作答,答案必须写在答题卷各题目指定区域内的相应位置上;如需改动,先划掉原来的答案,然后再写上新的答案;不准使用铅笔和涂改液,不按以上要求作答的答案无效。
4.考生必须保持答题卡的整洁,考试结束后,将答题卷收回。
第一部分选择题(共48分)一、单项选择题:本大题共16小题,每小题3分,共48分。
在每小题列出的四个选项中,只有一项符合题目要求。
1.周人灭商以前以丰镐一带为中心,是为“宗周”。
周公二次东征后,以洛邑一带居“天下之中,四方入贡道里均”,“卒营筑,居九鼎焉”,以洛邑为王城,是为“成周”,据此可推知,定鼎洛邑旨在( )A.不断扩大西周王畿范围B.实现对地方的垂直管理C.促进南北之间文化交流D.构建天下共主的正统性2.汉武帝时,刺史“以六条(一条针对豪强,五条针对“两千石”高官)问事,非条所问,即不省”。
汉昭帝时,青州刺史隽不疑收捕意欲谋反的齐孝王刘泽。
汉成帝时,“广汉群盗起”,益州刺史孙宝“亲入山谷,谕告群盗……皆得悔过自出,遣归田里”。
材料反映了这一时期( )A.刺史逐渐丧失监察职能B.集权统治得到进一步加强C.地方行政制度发生变化D.统治阶级的内部矛盾加剧3.(唐朝)王建《凉州行》(部分):“蕃人旧日不耕犁,相学如今种禾黍。
驱羊亦著锦为衣,为惜毡裘防斗时。
养蚕缲茧成匹帛,那堪绕帐作旌旗。
城头山鸡鸣角角,洛阳家家学胡乐。
”该诗反映了( )A.多民族国家进一步发展B.社会治理制度完善C.中华多元一体格局固化D.羁縻政策成效显著4.据《元史·食货志》所载元朝中期商税数字,大都一年的商税为钞10.3万余锭,超出全国绝大多数行省一省的商税额,仅落后于江浙,河南行省。
东莞中学、广州二中、惠州一中、深圳实验、珠海一中、中山纪念中学2024届高三第三次六校联考试题数学一、选择题:本题共8小题,每小题5分,共40分,在每小题给出的四个选项中,只有一项是符合题目要求的.1.集合{}0,1,2A =,集合{}2,0,1B =−,则A B = ()A.{}0,1 B.{}2,0− C.{}2,1,0− D.{}0,1,2【答案】A 【解析】【分析】根据交集的定义计算可得. 【详解】因为{}0,1,2A =,{}2,0,1B =−,所以{}0,1A B = .故选:A2.若复数z 满足()34i 1z −( ) A 1 B.15C.17D.125【答案】B 【解析】【分析】利用复数的除法运算及模长公式计算即可.【详解】由()()()134i 34i 3434i 1i 34i 34i 34i 252525z z ++−=⇒====+−+⋅−,所以15z . 故选:B.3.已知非零向量a 、b 满足2b a = ,且()a ab ⊥− ,则a 与b的夹角为()A.π3B.π2C.2π3D.5π6.【解析】【分析】分析可得()0a a b ⋅−=,利用平面向量数量积的运算性质可得出cos ,a b的值,结合平面向量夹角的取值范围可得出a 与b的夹角.【详解】因为非零向量a 、b满足2b a = ,且()a ab ⊥− , 则()2222cos ,2cos ,0a a b a a b a a b a b a a a b ⋅−=−⋅=−⋅=−=,所以,1cos ,2a b = ,又因为0,πa b ≤≤ ,故π,3a b = .因此,a 与b 的夹角为π3.故选:A.4. 已知π17tan tan 422θθ+=−,则cos 2θ=( ) A. 12−B.12C. 45−D.45【答案】C 【解析】【分析】利用两角和的正切公式可得出关于tan θ的方程,解出tan θ的值,再利用二倍角的余弦公式以及弦化切可求得cos 2θ的值.【详解】因为πtan tanπtan 1174tan tan π41tan 221tan tan 4θθθθθθ+++===−−−, 整理可得2tan 6tan 90θθ−+=,解得tan 3θ=,所以,222222cos sin 1tan 194cos 2cos sin 1tan 195θθθθθθθ−−−====−+++. 故选:C.5. 已知函数()sin2f x x =和直线l :2y x a =+,那么“直线l 与曲线()y f x =相切”是“0a =”的( )A. 充分不必要条件B. 必要不充分条件C. 充分必要条件D. 既不充分也不必要条件【答案】B【分析】根据直线l 与曲线()y f x =相切,求出2π,a k k Z =−∈,利用充分条件与必要条件的定义即可判断出结论.【详解】设函数()sin 2f x x =和直线:2l y x a =+的切点坐标为()00,x y , 则()0000'2cos 22sin 22f x x x x a == =+ ,可得2π,a k k Z =−∈, 所以0a =时,直线l 与曲线()y f x =相切; 直线l 与曲线()y f x =相切不能推出0a =.因此“0a =”是“直线l 与曲线()y f x =相切”的必要不充分条件. 故选:B .6. 已知a ,b 为正实数,且21a b +=,则22121a b a b+++的最小值为( )A. 1+B. 2+C. 3+D. 4+【答案】D 【解析】【分析】根据给定条件,利用基本不等式“1”的妙用求解即得.【详解】正实数,a b 满足21a b +=,则221211111(2)()1(2)()a b a b a b a b a b a b+++=+++=+++2444b a a b =++≥+=+2b a a b =,即1a =−时取等号,所以当1,1a b −=时,22121a b a b +++取得最小值4+. 故选:D7. 已知三棱锥S ABC −如图所示,AS 、AB 、AC两两垂直,且AS AB AC ===E 、F 分别是棱AS 、BS 的中点,点G 是棱SC 靠近点C 的四等分点,则空间几何体EFG ABC −的体积为( )A.B.C.D.【答案】C 【解析】【分析】过点G 作//GH AC ,交SA 于点H ,证明出GH ⊥平面SAB ,计算出三棱锥C SAB −、G SEF−的体积,可得出EFG ABCC SAB G SEF V V V −−−=−,即可得解. 【详解】过点G 作//GH AC ,交SA 于点H ,因为AC AB ⊥,AC SA ⊥,AB AS A ∩=,AB 、AS ⊂平面SAB , 所以,AC ⊥平面SAB ,因为//GH AC ,则GH ⊥平面SAB ,且34GHSG ACSC ==,则34GH AC ==因为E 、F 分别为SA 、BS 的中点,则(21111442SEF ABS S S ==××=△△,所以,11133G SEF SEF V S GH −=⋅=×=△(3111332C SABSAB V S AC −=⋅=××=△,因此,EFG ABC C SAB G SEF V V V −−−=−==故选:C.8. 已知数列{}k a 为有穷整数数列,具有性质p :若对任意的{}1,2,3,4n ∈,{}k a 中存在i a ,1i a +,2i a +,…,i j a +(1i ≥,0j ≥,i ,N j ∗∈),使得12i i i i j a a a a n ++++++⋅⋅⋅+=,则称{}k a 为4-连续可表数列.下面数列为4-连续可表数列的是( ) A. 1,1,1 B. 1,1,2C. 1,3,1D. 2,3,6【答案】B 【解析】【分析】根据新定义进行验证即可得.【详解】选项A 中,1233a a a ++=,和不可能为4,A 不是4-连续可表数列; 选项B 中,112231231,2,3,4a a a a a a a a ++++,B 是4-连续可表数列; 选项C 中,没有连续项的和为2,C 不是4-连续可表数列; 选项D 中,没有连续项的和为1,D 不是4-连续可表数列. 故选:B .二、选择题:本题共45分,共20分.在每小题给出的选项中,有多项符合题目要求.全部选对的得5分,部分选对的得2分,有选错的得0分.9. 关于平面向量,有下列四个命题,其中说法正确的是( ) A. 9,2a k =,(),8b k = ,若//a b,则6k =B. 若a c b c =⋅⋅ 且0c ≠,则a b =C. 若点G 是ABC 的重心,则0GA GB GC ++=D. 若向量()1,1a =− ,()2,3b = ,则向量b 在向量a上的投影向量为2a【答案】CD 【解析】【分析】利用共线向量的坐标表示可判断A 选项;利用向量垂直的表示可判断B 选项;利用三角形重心的向量性质可判断C 选项;利用投影向量的定义可判断D 选项.【详解】对于A 选项,已知9,2a k = ,(),8b k = ,若//a b ,则298362k =×=,解得6k =±,A 错;对于B 选项,若a c b c =⋅⋅ 且0c ≠,则()0a c b c c a b ⋅−⋅=⋅−= ,所以,a b = 或()c a b ⊥−,B 错;对于C 选项,若点G 是ABC 的重心,则0GA GB GC ++=,C 对;对于D 选项,若向量()1,1a =− ,()2,3b =,则向量b 在向量a上的投影向量为21cos ,2a a b a a b b a b b a a aa b a a⋅⋅⋅=⋅⋅=⋅=⋅,D 对.故选:CD.10. 已知函数22si 1()s cos co n f x x x x =+−的图象为C ,以下说法中正确的是( ) A. 函数()f xB. 图象C 相邻两条对称轴的距离为π2C. 图象C 关于π,08−中心对称 D.要得到函数in y x =的图象,只需将函数()f x 的图象横坐标伸长为原来的2倍,再向右平移π4个单位【答案】BCD 【解析】【分析】利用二倍角公式及两角和的正弦公式将函数化简,再根据正弦函数的性质一一判断即可.【详解】因为22si 1()s cos co n f x x x x =+−cos 2111sin2π222224x x x x x ++−=+=+, 所以函数()f x,故A 错误; 函数()f x 的最小正周期2ππ2T ==,所以图象C 相邻两条对称轴的距离为π2,故B 正确;因为πππ20884f−=×−+=,所以图象C 关于π,08 − 中心对称,故C 正确;将()π24f x x=+的横坐标伸长为原来的2倍,纵坐标不变得到π4y x+,再将π4yx +向右平移π4个单位得到y x =,故D 正确;故选:BCD11. 若函数()f x 的定义域为D ,若对于任意1x D ∈,都存在唯一..的2x D ∈,使得()()121f x f x +=,则称()f x 为“Ⅰ型函数”,则下列说法正确的是( ) A. 函数()ln f x x =是“Ⅰ型函数” B. 函数()sin f x x =是“Ⅰ型函数”C. 若函数()f x 是“Ⅰ型函数”,则函数()1f x −也是“Ⅰ型函数”D. 已知R m ∈,若()sin f x m x =+,ππ,22x∈−是“Ⅰ型函数”,则12m =【答案】ACD 【解析】【分析】根据所给函数的定义求解C ,根据对数运算求解A ,根据三角函数的周期性以及单调性求解BD.【详解】对于A,由()(121f x f x +=可得121212ln ln 1ln 1e x x x x x x +=⇒=⇒=,所以21ex x =,故A 正确, 对于B ,取1π2x =,则由()()121f x f x +=以及()sin f x x =可得22sin 0π,Z x x k k =⇒=∈,故这与存在唯一的2x D ∈矛盾,故B 错误,对于C ,由于函数()f x 是“Ⅰ型函数”,则对于任意1x D ∈,都存在唯一的2x D ∈,使得()()121f x f x +=,故()()12111f x f x −+−=,因此对于对于任意1x D ∈,都存在唯一..的2x D ∈,使得()()12111f x f x −+−=,故()1f x −是“Ⅰ型函数”,C 正确, 对于D ,对于任意1x D ∈,都存在唯一的2x D ∈,使得12sin sin 1m x m x +++=,所以21sin 12sin x m x =−−,由于[]11ππ,,sin 1,122x x −∈− ∈,所以[]21sin 12sin 2,22,x m x m m =−−∈−−,由于sin y x =在ππ,22x∈−单调递增,所以21m −≥−且221m −≤,故12m =,D 正确, 故选:ACD12. 已知棱长为1的正方体1111ABCD A B C D −中,P 为线段1AC 上一动点,则下列判断正确的是( ) A. 存在点P ,使得11//C P ABB. 三棱锥1P BC D −C. 当P 为1AC 的中点时,过P 与平面1BC DD. 存在点P ,使得点P 到直线11B C 的距离为45【答案】BCD 【解析】【分析】建立空间坐标系,根据向量共线求解A ,根据正三棱锥的性质,结合外接球半径的求解即可判定B ,根据面面平行的性质,结合六边形的面积求解即可判定C ,建立空间坐标系,利用点线距离的向量求法,由二次函数的性质即可求解D.【详解】由于111BC C D BD BDC ===∴ 为等边三角形,且其外接圆的半径为12r =, 由于1AA ⊥平面ABCD ,BD ⊂平面ABCD ,所以1AA BD ⊥,又11,,,AC BD AC AA A AC AA ⊥∩=⊂平面11AAC C ,所以BD ⊥平面11AAC C , 1AC ⊂平面11AAC C ,故1BD AC ⊥,同理可证11BC AC ⊥, 因此11,,BD BC B BD BC ∩=⊂平面1BDC ,故1AC ⊥平面1BDC , 因此三棱锥1P BC D −为正三棱锥,设外接球半径为R ,球心到平面1BDC 的距离为h ,则R=0h =时,R r ==B 正确, 取11,,ABCD AD 的中点为,M Q ,N ,连接,,NM MQ NQ ,当P 是1AC 的中点,也是QM 的中点,则该截面为与平面1BC D平行的平面截正方体所得的截面,进而可得该截面为正六边形,边长为NM=,所以截面面积为16sin602×,C正确,对于D,建立如图所示的空间直角坐标系,则()()()10,0,0,0,1,0,1,0,1D C A()111,0,0C B DA==,设()()111,1,1,,A P a A C a a a a==−−=−−,(01a≤≤),()()()1111,,0,1,0,1,B P A P A B a a a a a a=−=−−−=−−−,所以点P到直线11B C的距离为d=由于01a≤≤,所以d=,由于45∈,故D正确,由于()()1,1,,1,,1B P a a a P a a a=−−−∴−−,()10,1,1C,则()11,1,C P a a a=−−−,()()()111,0,0,1,1,1,0,1,1A B AB=,若()10,1,1AB=与()11,1,C P a a a=−−−共线,则10a−=,1a=,此时()10,0,1C P=−,此时()10,1,1AB=与()10,0,1C P=−不共线,故11,C P AB不平行故A错误,故选:BCD三、填空题:本题共4小题,每小题5分,共20分.13. 关于x 的不等式()220ax a b x +++>的解集为()3,1−,则a b +=______. 【答案】43−##113−【解析】【分析】分析可知,3−、1是关于x 的方程()220ax a b x +++=的两根,利用韦达定理可得出a b +的值. 【详解】因为关于x 的不等式()220ax a b x +++>的解集为()3,1−,则a<0,且3−、1是关于x 的方程()220ax a b x +++=的两根, 由韦达定理可得31a b a+−+=−,231a −×=,解得23a =−,所以,423a b a +==−. 故答案为:43−. 14. 已知数列{}n a 的前n 项和,21n n S =−,则210log a =_________. 【答案】9 【解析】【分析】根据10109a S S =−求出10a ,再根据对数的运算性质计算可得. 【详解】因为数列{}n a 的前n 项和21n nS =−, 所以()10991010921212a S S =−=−−−=,所以92102log log 29a ==. 故答案:9为15. 已知函数()()221,12,1x x f x x x −≤ = −> ,关于x 的方程()()20f x a f x −⋅=有六个不等的实根,则实数a 的取值范围是______. 【答案】(0,1) 【解析】【分析】方程变形为()0f x =或()f x a =,其中()0f x =可解得两个根,因此()f x a =应有4个根,作出函数y =()f x 的图象与直线y a =,由图象得它们有4个交点时的参数范围. 【详解】2()()0f x af x −=,则()0f x =或()f x a =,2100x x −=⇒=,2(2)02x x −=⇒=,即()0f x =有两个根,因此()f x a =应有4个根,作出函数y =()f x 的图象与直线y a =, 由图象可知,当01a <<时满足题意, 故答案为:(0,1).16. 如图,已知函数()()sin f x A x ωϕ=+(其中0A >,0ω>,π2≤ϕ)的图象与x 轴交于点A ,B ,与y 轴交于点C ,2BC BD =,π3OCB ∠=,2OA =,AD =.则函数()f x 在[]1,6上的值域为______.【答案】816,33 −【解析】π|sin|2Aϕω=+,sin(2)0ωϕ+=,可得A,B,C,D的坐标,根据||AD=222π28(1)243A sinϕω−+=,进而解出ω,ϕ,A,即可求出()f x,再由三角函数的性质求解.详解】由题意可得:||||OB OC=,2πϕω=+,sin(2)0ωϕ+=,(2,0)A,2,0Bπω+,(0,sin)C A,πsin1,22ADϕω∴+,AD=,222πsin281243Aϕω∴−+=,把πsin)Aϕω=+代入上式可得:2ππ()2240ωω−×−=,0ω>.解得π6ω=,π6ω∴=,πsin()03ϕ∴+=,π||2ϕ≤,解得π3ϕ=−.πsin263−=+,0A>,解得163A=,所以函数16ππ()sin()363f x x=−,【[]1,6x ∈时,πππ2π,6363x −∈− ,ππ1sin(),1632x −∈− ,16ππ816()sin(),36333f x x=−∈−故答案为:816,33−四、解答题:本题共6小题,共70分.解答应写出文字说明、证明过程或演算步骤.17. 已知n S 为数列{}n a 的前n 项和,且11a =,()211n n nS n S n n +=+++,n ∗∈N .(1)证明:数列n S n为等差数列,并求{}n S 的通项公式; (2)若11n n n b a a +=⋅,设数列{}n b 的前n 项和为n T ,求n T .【答案】(1)证明见解析,2n S n = (2)21n nT n =+ 【解析】【分析】(1)利用等差数列的定义可证得数列n S n为等差数列,确定该数列的首项和公差,可求得数列n S n的通项公式,进而可得出数列{}n S 的通项公式; (2)利用n S 与n a 的关系可求出数列{}n a 的通项公式,再利用裂项相消法可求得n T . 【小问1详解】解:对任意的n ∗∈N ,()211n n nS n S n n +=+++,则()()()21111111n n n n nS n S S S n nn n n n n n ++−++−===+++, 所以,数列n S n为等差数列,且其首项为111S =,公差为1,所以,11nS n n n=+−=,故2n S n =. 【小问2详解】解:当2n ≥时,()221121n n n a S S n n n −=−=−−=−,11a =也满足21n a n =−,故对任意的n ∗∈N ,21n a n =−. 所以,()()111111212122121n n n b a a n n n n +===− ⋅−+−+,故111111111111232352212122121n nT n n n n=−+−++−=−=−+++. 18. 在ABC 中,角A 、B 、C 所对的边分别为a 、b 、c ,且cos cos 2cos b A a B c A +=−. (1)求角A 的值;(2)已知点D 为BC 的中点,且2AD =,求a 的最大值. 【答案】(1)2π3A = (2)【解析】【分析】(1)利用正弦定理结合两角和的正弦公式可求出cos A 的值,结合角A 的取值范围可求得角A 的值;(2)利用平面向量的线性运算可得出2AD AB AC =+,利用平面向量数量积的运算性质结合余弦定理、基本不等式可得出关于a a 的最大值. 【小问1详解】解:因为A 、()0,πC ∈,则sin 0C >,由正弦定理可得()2cos sin sin cos sin cos sin sin A C B A A B A B C −=+=+=,所以,1cos 2A =−,故2π3A =. 【小问2详解】解:因为D 为BC 的中点,则()()111222AD AB BD AB BC AB AC AB AB AC =+=+=+−=+ , 所以,2AD AB AC =+,所以,22222222π422cos 163AD AC AB AC AB b c bc b c bc =++⋅=++=+−= , 由余弦定理可得222222π2cos3a b c bc b c bc =+−=++,所以,222162a b c ++=,2216bc a =−,由基本不等式可得222b c bc +≥,即2216162a a +≥−,解得0a <≤,当且仅当2216b cb c bc = +−=时,即当4b c ==时,等号成立, 故a的最大值为19 若二次函数()f x 满足()()25152f x f x x x ++=−−− (1)求()f x 的解析式;(2)若函数()()ln g x x x f x =+,解关于x 的不等式:()()22g x x g +≥.【答案】(1)()2122f x x x =−− (2)[)(]2,10,1−−∪ 【解析】【分析】(1)()()20f x ax bx c ++≠,根据()()25152f x f x x x ++=−−−可得出关于a 、b 、c 的方程组,解出这三个未知数的值,即可得出函数()f x 的解析式;(2)求出函数()g x 的定义域,利用导数分析函数()g x 的单调性,由()()22g x x g +≥可得出关于实数x 的不等式组,由此可解得实数x 的取值范围. 【小问1详解】解:设()()20f x ax bx c a ++≠,则()()()()22111f x f x a x b x c ax bx c ++=+++++++()225222252ax a b x a b c x x =+++++=−−−, .所以,21225522a a b a b c=− +=− ++=−,解得1220a b c =− =− =,故()2122f x x x =−−. 【小问2详解】解:函数()()2l ln 1n 22x x x x g x x x f x +−==−的定义域为()0,∞+, 且()ln 12ln 1g x x x x x ′=+−−=−−, 令()ln 1h x x x =−−,其中0x >,则()111xh x x x−′=−=, 由()0h x ′>可得01x <<,由()0h x ′<可得1x >,所以,函数()h x 的单调递增区间为()0,1,单调递减区间为()1,+∞, 故对任意的0x >,()()()10g x h x h ′=≤=, 所以,函数()g x 在()0,∞+上为减函数,由()()22g x x g +≥可得202x x <+≤,解得21x −≤<−或01x <≤,因此,不等式()()22g x x g +≥的解集为[)(]2,10,1−−∪.20. 如图(1)所示,在ABC 中,60ABC ∠= ,过点A 作AD BC ⊥,垂足D 在线段BC上,且AD =CD ,沿AD 将CDA 折起(如图(2)),点E 、F 分别为棱AC 、AB 的中点.(1)证明:AD EF ⊥;(2)若二面角C DA B −−所成角的正切值为2,求二面角C DF E −−所成角的余弦值. 【答案】(1)证明见解析(2)1319【解析】【分析】(1)证明出AD ⊥平面BCD ,可得出AD BC ⊥,利用中位线的性质可得出//EF BC ,即证得结论成立;(2)分析可知,二面角C DA B −−的平面角为BDC ∠,以点D 为坐标原点,DB 、DA 所在直线分别为x 、y 轴,平面BCD 内过点D 且垂直于BD 的直线为z 轴建立空间直角坐标系,利用空间向量法可求得二面角C DF E −−所成角的余弦值. 【小问1详解】证明:翻折前,AD BC ⊥,则AD CD ⊥,AD BD ⊥, 翻折后,则有AD CD ⊥,AD BD ⊥,因为BD CD D ∩=,BD 、CD ⊂平面BCD ,所以,AD ⊥平面BCD , 因为BC ⊂平面BCD ,所以,AD BC ⊥,在四棱锥A BCD −中,因为点E 、F 分别为棱AC 、AB 的中点,则//EF BC , 因此,AD EF ⊥. 【小问2详解】解:因为AD CD ⊥,AD BD ⊥,则二面角C DA B −−的平面角为BDC ∠,即tan 2BDC ∠=, 因为AD ⊥平面BCD ,以点D 为坐标原点,DB 、DA 所在直线分别为x 、y 轴, 平面BCD 内过点D 且垂直于BD z 轴建立如下图所示的空间直角坐标系,因为60ABD ∠= ,AD BD ⊥,AD =2tan 60AD BD == ,又因为CD =()0,A 、()2,0,0B 、()1,0,2C 、()0,0,0D 、12E、()F ,设平面CDF 的法向量为()111,,m x y z =,()1,0,2DC = ,()DF = ,则1111200m DC x z m DF x ⋅=+= ⋅==,取1x =,可得(2,m =− ,设平面DEF 的法向量为()222,,x n y z = ,1,0,12EF=−,则22220102n DF x n EF x z ⋅=+=⋅=−=,取2x =(n − ,所以,13cos ,19m n m n m n ⋅==⋅, 由图可知,二面角C DF E −−的平面角为锐角,故二面角C DF E −−的余弦值为1319. 21. 已知数列{}n a 是公比大于0的等比数列,14a =,364a =.数列{}n b 满足:21n n nb a a =+(N n ∗∈).(1)求数列{}n b 的通项公式; (2)证明:{}22n n b b −是等比数列; (3)证明:)N*k n k =∑<∈.【答案】(1)2144nn nb =+(2)见解析 (3)见解析 【解析】【分析】(1)由等比数列的通项公式运算可得{}n a 的通项公式,进而求出数列{}n b 的通项公式;(2)运算可得2224n n n b b −=⋅,结合等比数列的定义即可得证; (3)放缩得2222(21)(21)422n n n n n n b b −+<−⋅,进而可得112k k n n k −∑<∑,结合错位相减法即可得证. 【小问1详解】设等比数列{}n a 的公比为q ,则2231464a a q q =⋅==,则4q =,所以1444n n n a −=⋅=,又221144n n n n nb a a =+=+.【小问2详解】所以22242211442444n n nnn n n b b −=+−+=⋅, 所以220n n b b −≠,且211222224424n n n n n nb b b b +++−⋅==−⋅, 所以数列{}22n n b b −是首项为8,公比为4的等比数列; 【小问3详解】由题意知,()()2222222121(21)(21)414242222nnnn nn n n n n n b b −+−+−==<−⋅⋅⋅,12n n−<,所以112k k nn k−∑<∑,设10121112322222nnk n k k n T −−===+++⋅⋅⋅+∑, 则123112322222nnn T =+++⋅⋅⋅+, 两式相减得21111111122121222222212nn n n nn n nn T −⋅− + =+++⋅⋅⋅+−=−=−−,所以1242n n n T −+=−,所以1112422k k n nn kn −−+∑<∑=−< 【点睛】关键点点睛:最后一问考查数列不等式的证明,因为k n =∑相减法即可得证.22. 已知函数()()ln f x x t x =−,R t ∈(1)讨论函数()f x 的单调区间;(2)当1t =时,设1x ,2x 为两个不相等的正数,且()()12f x f x a ==,证明:121(2e)e ex x a +>−+−.【答案】22. ()10,e t −上单调递增,()1e,t −+∞上单调递减.23 证明见解析 【解析】【分析】(1)利用导数研究函数的单调性; (3)利用切割线放缩证明. 【小问1详解】()()ln f x x t x =−,()n 1l 1ln t x f x t x x x ′− =−+=−−, ()100e t f x x −>⇔<<′,()10e t x f x −<⇔>′,()10,e t −上单调递增,()1e,t −+∞上单调递减.【小问2详解】()()1ln f x x x =−,()ln f x x ′=−,()()1ln f x x x =−在()0,1上单调递增,()1,+∞上单调递减.()11f =()e 0f =,()()00000211ln lim lim 1ln lim lim lim 011x x x x x x x f x x x x x x +++++→→→→→== − =−− −==, 因为()10f x x′ =−< ′,所以函数()f x 在区间()0,e 上为上凸函数, 函数()f x 在区间(]0,e 的图象如图所示. 不妨设12x x <,则1201e x x <<<<..第21页/共21页连接()1,1A 和点()e,0的直线l 2的方程为:()1e 1e y x −−, 当y a =时,()41e e x a =−+, 由图可知24x x >,所以要证明121(2e)e e x x a +>−+−,只需证明411(2e)e ex x a +>−+−,即只需证明1411(2e)e e ex a x a >−+−−=−, 连接OA 的直线1l 的方程为y x =,设函数()f x 的图象的与OA 平行的切线是直线3l , ()1ln 1e x f x x ′−===⇒,1121ln e e e f = − =, 直线3l 的方程为21e e y x −=−,即1ey x =+, 令y a =,得直线y a =与直线3l 的交点横坐标为1e a −, 由图可知,11ex a >−, 故要证不等式成立.。
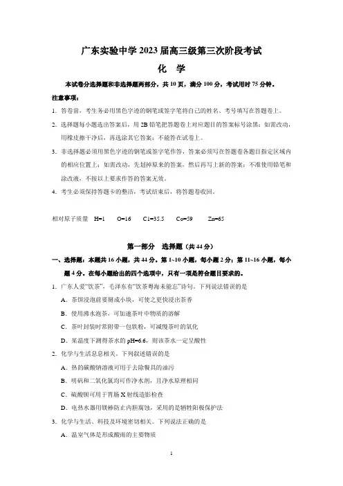
广东实验中学2023届高三级第三次阶段考试化学本试卷分选择题和非选择题两部分,共10页,满分100分,考试用时75分钟。
注意事项:1.答卷前,考生务必用黑色字迹的钢笔或签字笔将自己的姓名、考号填写在答题卷上。
2.选择题每小题选出答案后,用2B铅笔把答题卷上对应题目的答案标号涂黑:如需改动,用橡皮擦干净后,再选涂其它答案;不能答在试卷上。
3.非选择题必须用黑色字迹的钢笔或签字笔作答,答案必须写在答题卷各题目指定区域内的相应位置上;如需改动,先划掉原来的答案,然后再写上新的答案;不准使用铅笔和涂改液,不按以上要求作答的答案无效。
4.考生必须保持答题卡的整洁,考试结束后,将答题卷收回。
相对原子质量H=1 O=16 C1=35.5 Co=59 Zn=65第一部分选择题(共44分)一、选择题:本题共16小题,共44分。
第1~10小题,每小题2分;第11~16小题,每小题4分。
在每小题给出的四个选项中,只有一项是符合题目要求的。
1.广东人爱“饮茶”,毛泽东有“饮茶粤海未能忘”诗句。
下列说法错误的是A.茶饼浸泡前要掰成小块,可使之更快浸出茶香B.使用沸水泡茶,可加速茶叶中物质的溶解C.茶叶封装时常附带一包铁粉,可减慢茶叶的氧化D.某温度下测得茶水的pH=6.6,则该茶水一定呈酸性2.化学与生活息息相关。
下列叙述错误的是A.热的碳酸钠溶液可用于去除餐具的油污B.明矾和二氧化氯均可作净水剂,且净水原理相同C.硫酸钡可用于胃肠X射线造影检查D.电热水器用镁棒防止内胆腐蚀,采用的是牺牲阳极保护法3.化学与生活、科技及环境密切相关。
下列说法正确的是A.温室气体是形成酸雨的主要物质B.过量服用阿司匹林引起酸中毒后,可用静脉注射NaHCO3溶液的方法解毒C.食品袋中放置的CaO可直接防止食品氧化变质D.太阳能电池阵使用的材料是半导体,其主要成分是SiO24.设N A为阿伏加德罗常数的值。
下列说法不正确的是A.标准状况下,22.4 L CCl4中,原子数大于5N AB.71g Cl2与足量烧碱溶液反应制备漂白液,转移的电子数为N AC.1 L 0.1 mol/L Na[Ag(CN)2]溶液中CN-的数目为0.2 N AD.1 mol C2H6O中含碳氢单键数可能为5N A5.下列方案能达到实验目的是A.用水萃取CCl4中的溴B.用排饱和石灰水集气法收集Cl2C.用丁达尔效应鉴别FeCl3溶液和Fe(OH)3胶体D.用饱和的Na2CO3溶液除去Cl2中混有的HCl6.下列反应的离子方程式正确的是A.Na与水反应:Na+ H2O=Na++OH-+ H2↑B.硫化钠水解反应:S2-+ H3O+ HS-+H2OC.稀醋酸滴入NaOH溶液中:H++OH-= H2OD.氯氧化钠溶液中通入足量二氧化碳:CO2+OH-=HCO3-。
惠州市2023届高三第三次调研考试试题数全卷满分150分,时间120分钟.注意事项:1.答题前,考生务必将自己的姓名、准考证号、座位号、学校、班级等考生信息填写在答题卡上。
2.作答单项及多项选择题时,选出每个小题答案后,用2B 铅笔把答题卡上对应题目的答案信息点涂黑。
如需改动,用橡皮擦干净后,再选涂其它答案,写在本试卷上无效。
3.非选择题必须用黑色字迹签字笔作答,答案必须写在答题卡各题指定的位置上,写在本试卷上无效。
一、单项选择题:本题共8小题,每小题满分5分,共40分。
在每小题给出的四个选项中,只有一项符合题目要求,选对得5分,选错得0分。
1.已知集合=A {0,1,2},⎩⎭⎨⎬=⎧⎫x B 1,1,且⊆B A ,则实数=x ( )A .21B .1C .21或1 D .02.数列a n {}为等差数列,a 4、a 2019是方程-+=x x 4302的两个根,则a n {}的前2022项和为( ) A.1011B.2022C.4044D.80883.“>m 2”是“方程-++=m m x y 21122表示双曲线”的( )条件 A.必要不充分条件 B.充分不必要条件C.充要条件D.既不充分也不必要条件4.已知实数>>>a b c 0,则下列结论一定正确的是( )A. >b ca a B.⎝⎭⎝⎭⎪ ⎪>⎛⎫⎛⎫a c2211 C.<a c11 D.>a c 225.已知互不重合的三个平面α、β、γ,其中=αβa ,=βγb ,=γαc ,且=ab P ,则下列结论一定成立的是( )A.b 与c 是异面直线B.a 与c 没有公共点C.b cD.=b c P学6.若函数()x f x a =(0a >且1a ≠)在R 上为减函数,则函数log (||1)a y x =-的图象可以是( )A. B. C. D.7.在“ 2,3,5,7,11,13 ”这6个素数中,任取2个不同的数,这两数之和仍为素数的概率是( ) A.15 B. 310 C. 25 D. 128.已知0,2x π⎛⎫∈ ⎪⎝⎭,且sin ax x bx <<恒成立,则b a -的最小值为( ) A. 1 B.2π C. 12π- D. 21π-二、多项选择题:本题共4小题,每小题满分5分,共20分。
东莞市万江中学2023—2024学年第二学期第三次模拟考试高三数学本试卷共4页,19小题,满分150分.考试用时120分钟.注意事项:1.答卷前,考生务必将自己的姓名、考生号、考场号和座位号填写在答题卡上.用2B 铅笔在答题卡的相应位置填涂考生号.2.作答选择题时,选出每小题答案后,用2B 铅笔把答题卡上对应题目选项的答案信息点涂黑;如需改动,用橡皮擦干净后,再选涂其他答案.答案不能答在试卷上.3.非选择题必须用黑色字迹的钢笔或签字笔作答,答案必须写在答题卡各题目指定区域内的相应位置上;如需改动,先划掉原来的答案,然后再写上新答案;不准使用铅笔和涂改液.不按以上要求作答无效.4.考生必须保持答题卡的整洁.考试结束后,将试卷和答题卡一并交回.一、选择题:本题共8小题,每小题5分,共40分.在每小题给出的四个选项中,只有一项是符合题目要求的.1.若,则( )A .10B .0C .D .1302.设集合,则( )A .B .C .D .3.已知,则的值是( )A .B .C .D .4.星载激光束与潜艇通信传输中会发生信号能量衰减.已知一星载激光通信系统在近海水下某深度的能量估算公式为,其中是激光器输出的单脉冲能量,是水下潜艇接收到的光脉冲能量,为光脉冲在潜艇接收平面的光斑面积(单位:,光斑面积与卫星高度有关).若水下潜艇光学天线接收到信号能量衰减满足(单位:).当卫星达到一定高度时,该激光器光脉冲在潜艇接收平面的光斑面积为,则此时大小约为( )(参考数据:)A .-76.02B .-83.98C .-93.01D .-96.025.已知复数,复数满足,则( )A ..5250125(12)x a a x a x a x -=++++ 23a a +=40-{}{}2230,log 1A x x x B x x =-<=>∣∣()R A B = ð()0,2(]0,2(]1,2()2,3tan 22α=2sin sin 2αα+254565857310r P E E S-=⨯P E r E S 2km T Γ10lgrPE E =dB 275km Γlg20.301≈112i z =+z 12z z -=115z z ⋅=BC.复数在复平面内所对应的点的坐标是D .复数在复平面内所对应的点为,则6.已知函数,则“”是“在上单调递增”的( )A .充分不必要条件B .必要不充分条件C .充要条件D .既不充分也不必要条件7.在中,,若以边所在的直线为轴旋转得到的几何体的体积分别为,则( )A .B .C .D .8.在平面直角坐标系中,已知双曲线的左,右焦点分别为.点在上,且,则的离心率为( )ABC .3D .2二、选择题:本题共3小题,每小题6分,共18分.在每小题给出的选项中,有多项符合题目要求.全部选对的得6分,部分选对的得部分分,有选错的得0分.9.下列选项中正确的有()A .若两个具有线性相关关系的变量的相关性越强,则线性相关系数的绝对值越接近于1B .在残差图中,残差点分布的水平带状区域越窄,说明模型的拟合精度越高C .已知随机变量服从正态分布,则D .若数据的方差为8,则数据的方差为210.已知函数是奇函数,且是的导函数,则( )A .B .的周期是4C .是偶函数D .11.已知点为抛物线上一点,为的焦点,是上两个动点,则( )A .若的中点的横坐标为的最大值为8B .若直线经过点时,的最小值为4C .若,则直线22z <<+1z ()1,2-z (),Z x y 22(1)(2)4x y -+-=()21ln 12f x x x ax =+-+2a <()f x ()0,+∞ABC △π2C =,,CA CB AB 123,,V V V 222123111v v v +=123111v v v +=222123112v v v +=123112v v v +=xOy 2222:1(0,0)x y C a b a b-=>>12,F F P C2122,PF PF a PO ⋅== C r X ()22,,(4)0.8N P X σ<=(24)0.2P X <<=121621,21,,21x x x ++⋯+1216,,,x x x ⋯()()f x x R ∈()()2f x f x +=-()()12,f f x ='()f x ()20232f =()f x '()f x '()1f x '=()4,4M 2:2(0)C y px p =>F C ,A B C AB 4,AB AB F AB 2AF FB =ABD .直线的倾斜角互补,与的另一个交点为,则直线的斜率为三、填空题:本题共3小题,每小题5分,共15分.12.已知向量满足,则______.13.在中,已知内角的对边分别为,点在线段上靠近点的一个三等分点,,若,则______.14.若,则的大小关系为______.四、解答题:本题共5小题,共77分.解答应写出文字说明、证明过程或演算步骤.15.(13分)设公差不为0的等差数列的首项为1,且a 2,a 5,a 14成等比数列.(1)求数列的通项公式;(2)已知数列为正项数列,且,设数列的前项和为,求证:16.(15分)某公司拟通过摸球对员工发放节日福利.现在一个不透明的袋子中装有5个都标有红包金额的球,其中有2个球标注的为40元,有2个球标注的为50元,有1个球标注的为60元,除标注金额不同外,其余均相同,每位员工从袋中一次摸出1个球.连续摸2次,摸出的球上所标注的红包金额之和为该员工所获得的红包金额.(1)若每次摸出的球不放回袋中,求一位员工所获得的红包总金额不低于90元的概率;(2)若每次摸出的球放回袋中,记X 为一位员工所获得的红包总金额,求X 的分布列和数学期望.17.(15分)已知函数.(1)若,当时,试问曲线是否存在能与两坐标轴围成等腰直角三角形的切线?若存在,求出切线方程;若不存在,请说明理由.(2)若在上单调,求实数的取值范围.18.(17分)如图,在矩形纸片中,,沿将折起,使点到达点的位置,点在平面的射影落在边上.(1)求的长度;,MF MB MF C A AB 12-,a b()2,44a a b b =+⋅= 2a b += ABC △,,A B C ,,,a b c ABC △D BC B 1AD =π3ADC ∠=c =11eπe ,πa b c ===,,a b c {}n a {}n a {}n b 212n n a b +=11n n b b +⎧⎫⎨⎬+⎩⎭n n S n S <()2sin 21f x ax x x =---0a =3π3π,22x ⎛⎫∈-⎪⎝⎭()y f x =()f x []π,π-a ABCD 4,2AB BC ==AC ADC △D P P ABC H AB AH(2)若使棱上的一个动点,是否存在点,使得平面与平面?若存在,求出的长度;若不存在,说明理由.19.(17分)已知,动点满足,动点的轨迹为曲线.交于另外一点交于另外一点.(1)求曲线的标准方程;(2)已知是定值,求该定值;(3)求面积的范围.数学三模参考答案选择题1234567891011C BD B DA A D ABD BC BD填空题12.1314.15.(1)设等差数列的公差为,因为均成等比数列.所以,即.解得,或(舍),则.(2).且,所以,则M PC M AMB PBCCM()()()()122,0,2,0,1,0,1,0A B F F--P34PA PBk k⋅=-P E1PF E 2,Q PF E RE1212PF PFQF RF+PQR△a c b<<{}na(0)d d≠2514,,a a a25214a a a=2(14)(1)(113)d d d+=++2d=0d=1(1)221na n n=+-⨯=-2nb n=0nb>nb=11n nb b-==+.16.解:(1)设事件A =“一个会员所获得的红包总金额不低于90元”。
广东实验中学2023届高三级第三次阶段考试数 学本试卷分选择题和非选择题两部分,共5页,满分150分,考试用时120分钟。
注意事项:1.答卷前,考生务必用黑色字迹的钢笔或签字笔将自己的姓名、考号填写在答题卷上。
2.选择题每小题选出答案后,用2B 铅笔把答题卷上对应题目的答案标号涂黑;如需改动,用橡皮擦干净后,再选涂其它答案;不能答在试卷上。
3.非选择题必须用黑色字迹的钢笔或签字笔作答,答案必须写在答题卷各题目指定区域内的相应位置上;如需改动,先划掉原来的答案,然后再写上新的答案;不准使用铅笔和涂改液.不按以上要求作答的答案无效。
4.考生必须保持答题卡的整洁,考试结束后,将答题卷收回。
第一部分选择题(共60分)一、单选题(本大题共8小题,共40分。
在每小题列出的选项中,选出符合题目的一项) 1.已知集合}121|{ x x A ,}2|1||{ x x B ,则 B A ( ) A .]3,2[B .)3,2[C .)3,2(D . 3,2(2.若复数z 满足0642z z ,则z =( ) A .i 22B .i 32C .i 22D .i 323.经过直线12 x y 03422 x y x 的切线,则切线长的最小值为( ) A . 2 B .3 C .1 D .5 4.设*N a ,且27 a ,且)28)(27(a a …)34(a 等于( ) A .827a AB .aa A 2734C .734a AD .834 A5.以等边三角形ABC 为底的两个正三棱锥P -ABC 和Q-ABC 内接于同一个球,并且正三棱锥P-ABC 的侧面与底面ABC 所成的角为45°,记正三棱锥P - ABC 和正三棱锥Q-ABC 的体积分别为V 1和V 2,则 21V V ( ) A .1B .21C .31 D .41 6.根据《民用建筑工程室内环境污染控制标准》,文化娱乐场所室内甲醛浓度小于等于0.1mg /m 3为安全范围,已知某新建文化娱乐场所施工过程中使用了甲醛喷剂,处于良好的通风环境下时,竣工1周后室内甲醛浓度为6.25mg /m 3,3周后室内甲醛浓度为1 mg /m 3,且室内甲醛浓度p (t )(单位:mg /m 3)与竣工后保持良好通风的时间*)(N t t (单位:周)近似满足函数关系式b at e t )( ,则该文化娱乐场所竣工后的甲醛浓度若要达到安全开放标准,至少需要放置的时间为( ) A .5周B .6周C .7周D .8周7.设函数1,1(,10)(x x m xx mx x f ),,14)()( x x f x g ,若函数g (x )在区间(-1,1)上有且仅有一个零点,则实数m 的取值范围是( ) A .)41[}1{B .),41[]1,( C .)51[}1{D .)151(}1{8.己知 ,均为锐角,且sin sin )cos(,则tan a 的最大值是( ) A .52 B .42C .2D .4二、多选题(本大题共4小题,共20分。
惠州市2024届高三第三次调研考试理科综合生物(2014-1-4)1.下列目的与材料(或原理)匹配错误..的是试验目的原理、方法或材料A 调查车前草的种群密度样方法B 光合作用中碳的去路同位素标记法C 分别提取各种细胞器差速离心D 视察质壁分别人口腔上皮细胞2.依据下图所示的概念图作出的推断,错误..的是A.若甲图中a和b分别代表乳酸菌和蓝藻,d可以代表原核生物B.乙图能体现酶(c)、蛋白质(a)和固醇类物质(b)的关系C.丙图表示糖(b)和糖原(a)的关系D.丁图可体现出真核细胞(c)、核糖体(a)和线粒体(b)的关系3. 酵母菌在含乳糖的培育基上生长时,细胞中出现了分解乳糖的酶,将其转移到不含乳糖的培育基上时,这些酶就不存在了,下列说法正确的是A.缺乏乳糖时,编码乳糖分解酶的基因消逝了B.在乳糖的诱导下,酵母菌突变产生了编码乳糖分解酶的基因C.在乳糖的诱导下,酵母菌分解乳糖的酶的基因得到表达D.乳糖可能是乳糖分解酶基因的重要组成成分4.右图是受损的DNA分子在人体内的自动切除、修复示意图,以下说法错误..的是A.酶1可能是核酸内切酶B.该修复过程遵循碱基互补配对原则C.图中的结构缺陷可能是多种缘由引起的碱基错配D.该过程可能用到RNA聚合酶、连接酶等5. 左图为人体激素作用于靶细胞的两种机理示意图,说法错误..的是:A.激素B不干脆进入细胞就能起作用B.激素A可能是胰岛素等大分子类激素干脆进入细胞内起作用C.某个靶细胞可能同时存在上述两种作用基理D.由上图可知激素只是一种信号分子,启动和调整相应的生理过程6.神经肌肉接头处也是一种突触结构。
某种蛇毒能与乙酰胆碱受体坚固结合;有机磷农药能抑制胆碱酯酶的活性。
因此,该蛇毒与有机磷农药中毒的症状分别是()A.肌肉松弛、肌肉僵直B.肌肉僵直、肌肉松弛C.肌肉松弛、肌肉松弛D.肌肉僵直、肌肉僵直24.下列物理技术与应用匹协作理的是物理技术在生命科学探讨领域的应用A B型超声波亲子鉴定B 电子显微镜视察细胞中的分子C 电泳技术分别蛋白质混合物X射线衍射技D“看清”生命物质三维结构术25.下面生产运用实例与生物学原理匹配正确的是生产运用实例原理种群的数量变更、生态系统的稳定A 伏季休渔性等生产白菜-甘蓝杂种基因重组B植物C 合理密植与间苗光合作用与呼吸作用D 用黑光灯诱杀害虫基因突变26.回答以下用人工湿地处理生活污水的问题。
最新高考数学三模试卷(文科)一、选择题1.设集合A={x|x (x ﹣3)<0},B={x|x ﹣2≤0},则A ∩B=( )A .(0,2]B .(0,2)C .(0,3)D .[2,3)2.设z 满足i (1+z )=2+i ,则|z|=( )A .B .C .2D .13.设命题p :∀x >0,xe x >0,则¬p 为( )A .∀x ≤0,xe x ≤0B .∃x 0≤0,x 0e x0≤0C .∀x >0,xe x ≤0D .∃x 0>0,x 0e x0≤04.从3名男生和2名女生中任意推选2名选手参加辩论赛,则推选出的2名选手恰好是1男1女的概率是( )A .B .C .D .5.如图所示的程序框图的算法思路源于我国古代数字著作《数书九章》,称为“秦九韶算法”.执行该程序框图,若输入x=2,n=5,则输出的v=( )A .26B .48C .57D .646.一个圆柱挖去一部分后,剩余部分的三视图如图所示,则剩余部分的表面积等于( )A .39πB .48πC .57πD .63π7.已知x ,y 满足约束条件,则的最大值是( )A .﹣2B .﹣1C .D .28.已知函数f (x )=Asin (ωx+φ)(A >0,ω>0)的图象与直线y=b (0<b <A )相交,其中一个交点P 的横坐标为4,若与P 相邻的两个交点的横坐标为2,8,则函数f (x )( )A .在[0,3]上是减函数B .在[﹣3,0]上是减函数C .在[0,π]上是减函数D .在[﹣π,0]上是减函数9.设函数f (x )=e x +ax 在(0,+∞)上单调递增,则实数a 的取值范围为( )A .[﹣1,+∞)B .(﹣1,+∞)C .[0,+∞)D .(0,+∞)10.正三棱柱的底面边长为,侧棱长为2,且三棱柱的顶点都在同一球面上,则该球的表面积为( )A .4πB .8πC .12πD .16π11.已知定义在R 上的函数f (x )是奇函数,且f (x )在(﹣∞,0)上是减函数,f (2)=0,g (x )=f (x+2),则不等式xg (x )≤0的解集是( )A .(﹣∞,﹣2]∪[2,+∞)B .[﹣4,﹣2]∪[0,+∞)C .(﹣∞,﹣4]∪[﹣2,+∞)D .(﹣∞,﹣4]∪[0,+∞)12.已知抛物线C :y 2=2px (p >0)的焦点为F ,点A ,B 在C 上,且点F 是△AOB 的重心,则cos ∠AFB 为( )A .﹣B .﹣C .﹣D .﹣二、填空题13.若和是两个互相垂直的单位向量,则|+2|=_______.14.已知α为锐角,cos α=,则sin (﹣α)=_______.15.在△ABC 中,∠A ,∠B ,∠C 所对的边长分别是x+1,x ,x ﹣1,且∠A=2∠C ,则△ABC 的周长为_______.16.已知圆C :(x ﹣a )2+y 2=1(a >0),过直线l :2x+2y+3=0上任意一点P 作圆C 的两条切线PA ,PB ,切点分别为A ,B ,若∠APB 为锐角,则a 的取值范围为_______.三、解答题17.设S n 是数列{a n }的前n 项和,且S n =2a n ﹣1.(1)证明:数列{a n }是等比数列;(2)求数列{na n }的前n 项和T n .18.在四棱锥P ﹣ABCD 中,底面ABCD 是菱形,AB=2,∠BAD=60°,PC ⊥BD .(1)证明:PB=PD ;(2)若平面PBD ⊥平面ABCD ,且∠DPB=90°,求点B 到平面PDC 的距离.19.PM2.5是指空气中直径小于或等于2.5微米的细颗粒物,它对人体健康和大气环境质量的影响很大.2012年2月,中国发布了《环境空气质量标准》,开始大力治理空气污染.用x=1,2,3,4,5依次表示2013年到2017年这五年的年份代号,用y 表示每年3月份的PM2.5指数的平均值(单位:μg/m 3).已知某市2013年到2016年每年3月份PM2.5指数的平均值的折线图如图:(1)根据折线图中的数据,完成表格:年份2013 2014 2015 2016年份代号(x) 1 2 3 4PM2.5指数(y)(2)建立y关于x的线性回归方程;(3)在当前治理空气污染的力度下,预测该市2017年3月份的PM2.5指数的平均值.附:回归直线方程=x+中参数的最小二乘估计公式;=, =﹣.20.已知椭圆C: +=1(a>b>0)的离心率为,以该椭圆上的点和椭圆的两个焦点为顶点的三角形的周长为6.(1)求椭圆C的方程;(2)设过点C的左焦点F的直线l交C于A,B两点,是否存在常数λ,使||=λ•恒成立,若存在,求出λ的值;若不存在,请说明理由.21.已知函数f(x)=+b在x=1处的切线方程为x+y﹣3=0.(1)求a,b.(2)证明:当x>0,且x≠1时,f(x)>.[选修4-1:几何证明选讲]22.如图,E为⊙O上一点,点A在直径BD的延长线上,过点B作⊙O的切线交AE的延长线于点C,CE=CB.(1)证明:AE2=AD•AB.(2)若AE=4,CB=6,求⊙O的半径.[选修4-4:坐标系与参数方程选讲]23.已知曲线C的极坐标方程是ρsin2θ﹣8cosθ=0,以极点为平面直角坐标系的原点,极轴为x轴的正半轴,建立平面直角坐标系xOy.在直角坐标系中,倾斜角为α的直线l过点P(2,0).(1)写出曲线C的直角坐标方程和直线l的参数方程;(2)设点Q和点G的极坐标分别为(2,),(2,π),若直线l经过点Q,且与曲线C 相交于A,B两点,求△GAB的面积.[选修4-5:不等式选讲]24.已知函数f(x)=.(1)求函数f(x)的值域;(2)若函数f(x)的值域是[m,n],且a2+b2=m,c2+d2=n,求ac+bd的取值范围.参考答案与试题解析一、选择题1.设集合A={x|x (x ﹣3)<0},B={x|x ﹣2≤0},则A ∩B=( )A .(0,2]B .(0,2)C .(0,3)D .[2,3)【考点】交集及其运算.【分析】求出A 与B 中不等式的解集分别确定出A 与B ,找出两集合的交集即可.【解答】解:由A 中不等式解得:0<x <3,即A=(0,3),由B 中不等式解得:x ≤2,即B=(﹣∞,2],则A ∩B=(0,2],故选:A .2.设z 满足i (1+z )=2+i ,则|z|=( )A .B .C .2D .1【考点】复数求模.【分析】根据复数的四则运算求出z ,然后利用复数的模长公式进行求解即可.【解答】解:由i (1+z )=2+i ,得1+z==1﹣2i ,则z=﹣2i ,则|z|=2,故选:C3.设命题p :∀x >0,xe x >0,则¬p 为( )A .∀x ≤0,xe x ≤0B .∃x 0≤0,x 0e x0≤0C .∀x >0,xe x ≤0D .∃x 0>0,x 0e x0≤0【考点】命题的否定.【分析】根据全称命题的否定是特称命题进行判断.【解答】解:命题是全称命题,则命题的否定是特称命题,则¬p :∃x 0>0,x 0e x0≤0,故选:D4.从3名男生和2名女生中任意推选2名选手参加辩论赛,则推选出的2名选手恰好是1男1女的概率是( )A .B .C .D .【考点】古典概型及其概率计算公式.【分析】本题是一个等可能事件的概率,试验发生所包含的事件数是C 52种结果,满足条件的事件是抽到的2名学生恰好是1男1女,有C 31C 21,进而得到概率.【解答】解:从3名男生和2名女生中任意推选2名选手参加辩论赛,共有C 52=10种选法, 选出的2名选手恰好是1男1女有C 31C 21=6种,故推选出的2名选手恰好是1男1女的概率是=,故选:C .5.如图所示的程序框图的算法思路源于我国古代数字著作《数书九章》,称为“秦九韶算法”.执行该程序框图,若输入x=2,n=5,则输出的v=( )A.26 B.48 C.57 D.64【考点】程序框图.【分析】根据已知的程序框图可得,该程序的功能是利用循环结构计算并输出变量v的值,模拟程序的运行过程,可得答案.【解答】解:模拟程序的运行,可得x=2,n=5,v=1,k=2执行循环体,v=4,k=3满足条件k<5,执行循环体,v=11,k=4满足条件k<5,执行循环体,v=26,k=5不满足条件k<5,退出循环,输出v的值为26.故选:A.6.一个圆柱挖去一部分后,剩余部分的三视图如图所示,则剩余部分的表面积等于()A.39π B.48π C.57π D.63π【考点】由三视图求面积、体积.【分析】根据三视图可知该几何体是:一个圆柱在上底面挖去了一个同底等高的圆锥,由三视图求出几何元素的长度,由圆柱、圆锥的侧面积公式求出剩余部分的表面积.【解答】解:根据三视图可知该几何体是:一个圆柱在上底面挖去了一个同底等高的圆锥,且圆柱底面圆的半径为3,母线长是4,则圆锥的母线长是=5,∴剩余部分的表面积S=π×32+2π×3×4+π×3×5=48π,故选:B.7.已知x,y满足约束条件,则的最大值是()A.﹣2 B.﹣1 C.D.2【考点】简单线性规划.【分析】作出不等式组对应的平面区域,利用直线的斜率公式,结合数形结合进行求解即可.【解答】解:作出不等式组对应的平面区域如图,则的几何意义是区域内的点到原点的斜率,由图象知OA的斜率最大,由得,即A(2,4),此时的最大值是,故选:D8.已知函数f(x)=Asin(ωx+φ)(A>0,ω>0)的图象与直线y=b(0<b<A)相交,其中一个交点P的横坐标为4,若与P相邻的两个交点的横坐标为2,8,则函数f(x)()A.在[0,3]上是减函数B.在[﹣3,0]上是减函数C.在[0,π]上是减函数D.在[﹣π,0]上是减函数【考点】正弦函数的图象.【分析】先根据正弦函数的图象的对称性可得函数f(x)的图象的相邻的两条对称轴分别为x=3和x=6,且函数f(x)在[3,6]上单调递减,故f(x)在[0,3]上是增函数,在[﹣3,0]上是减函数,从而得出结论.【解答】解:∵函数f(x)=Asin(ωx+φ)(A>0,ω>0)的图象与直线y=b(0<b<A)相交,其中一个交点P的横坐标为4,若与P相邻的两个交点的横坐标为2,8,则函数f(x)的图象的相邻的两条对称轴分别为x=3和x=6,且函数f(x)在[3,6]上单调递减,故f(x)在[0,3]上是增函数,在[﹣3,0]上是减函数,故选:B.9.设函数f(x)=e x+ax在(0,+∞)上单调递增,则实数a的取值范围为()A.[﹣1,+∞)B.(﹣1,+∞)C.[0,+∞)D.(0,+∞)【考点】利用导数研究函数的单调性.【分析】函数f(x)=e x+ax在区间(0,+∞)上单调递增⇔函数f′(x)=e x+a≥0在区间在区间(0,+∞)上成立.(0,+∞)上恒成立⇔a≥[﹣e x]min【解答】解:f′(x)=e x+a,∵函数f(x)=e x+ax在区间(0,+∞)上单调递增,∴函数f′(x)=e x+a≥0在区间(0,+∞)上恒成立,∴a≥[﹣e x]在区间(0,+∞)上成立,min∵在区间(0,+∞)上﹣e x<﹣1,∴a≥﹣1,故选:A.10.正三棱柱的底面边长为,侧棱长为2,且三棱柱的顶点都在同一球面上,则该球的表面积为()A.4πB.8πC.12π D.16π【考点】球的体积和表面积.【分析】根据正三棱柱的对称性,它的外接球的球心在上下底面中心连线段的中点.再由正三角形的性质和勾股定理,结合题中数据算出外接球半径,用球表面积公式即可算出该球的表面积.【解答】解:设三棱柱ABC﹣A′B′C′的上、下底面的中心分别为O、O′,,根据图形的对称性,可得外接球的球心在线段OO′中点O1∵OA=AB=1,OO=AA′=11A=∴O1因此,正三棱柱的外接球半径R=,可得该球的表面积为S=4πR2=8π故选:B.11.已知定义在R上的函数f(x)是奇函数,且f(x)在(﹣∞,0)上是减函数,f(2)=0,g(x)=f(x+2),则不等式xg(x)≤0的解集是()A.(﹣∞,﹣2]∪[2,+∞)B.[﹣4,﹣2]∪[0,+∞)C.(﹣∞,﹣4]∪[﹣2,+∞)D.(﹣∞,﹣4]∪[0,+∞)【考点】奇偶性与单调性的综合.【分析】由题意可得g(x)关于点(﹣2,0)对称,g(0)=f(2)=0,g(﹣4)=f(﹣2)=0,画出g(x)的单调性示意图,数形结合求得不等式xg(x)≤0的解集.【解答】解:由题意可得g(x)的图象是把f(x)的图象向左平移2个单位得到的,故g(x)关于点(﹣2,0)对称,g(0)=f(2)=0,g(﹣4)=f(﹣2)=0,它的单调性示意图,如图所示:根据不等式xg(x)≤0可得,x的符号和g(x)的符号相反,∴xg(x)≤0的解集为(﹣∞,﹣4]∪[﹣2,+∞),故选:C.12.已知抛物线C:y2=2px(p>0)的焦点为F,点A,B在C上,且点F是△AOB的重心,则cos∠AFB为()A.﹣ B.﹣ C.﹣D.﹣【考点】抛物线的简单性质.【分析】设A(m,)、B(m,﹣),则=,p=,可得A的坐标,求出AF,利用二倍角公式可求.【解答】解:由抛物线的对称性知,A、B关于x轴对称.设A(m,)、B(m,﹣),则=,∴p=.∴A(m, m),∴AF=m,∴cos∠AFB==,∴cos∠AFB=2cos2∠AFB﹣1=﹣.故选:D.二、填空题13.若和是两个互相垂直的单位向量,则|+2|= .【考点】平面向量数量积的运算.【分析】计算()2,然后开方即可.【解答】解:∵和是两个互相垂直的单位向量,∴,.∴()2==5,∴||=.故答案为:.14.已知α为锐角,cosα=,则sin(﹣α)= .【考点】两角和与差的正弦函数.【分析】由已知利用同角三角函数基本关系式可求sinα,利用特殊角的三角函数值及两角差的正弦函数公式化简所求即可计算得解.【解答】解:∵α为锐角,cosα=,∴sin==,∴sin(﹣α)=sin cosα﹣cos sinα=﹣×=.故答案为:.15.在△ABC中,∠A,∠B,∠C所对的边长分别是x+1,x,x﹣1,且∠A=2∠C,则△ABC 的周长为15 .【考点】余弦定理.【分析】由已知及正弦定理,二倍角的正弦函数公式可得:cosC=,又由余弦定理可得:cosC=,从而可得=,解得x,即可得解三角形的周长.【解答】解:∵∠A,∠B,∠C所对的边长分别是x+1,x,x﹣1,且∠A=2∠C,∴由正弦定理可得:,∴,可得:cosC=,又∵由余弦定理可得:cosC=,∴=,整理即可解得x=5,∴△ABC的周长为:(x+1)+x+(x﹣1)=3x=15.故答案为:15.16.已知圆C:(x﹣a)2+y2=1(a>0),过直线l:2x+2y+3=0上任意一点P作圆C的两条切线PA,PB,切点分别为A,B,若∠APB为锐角,则a的取值范围为(,+∞).【考点】圆的切线方程.【分析】作出直线l和圆C,PA,PB为圆的两条切线,连接AC,BC,PC,由∠APB为锐角,可得0<∠APC<,运用解直角三角形可得可得1<PA恒成立,由勾股定理可得PA2=PC2﹣1,求得PC的最小值,可得PA的最小值,解不等式即可得到所求a的范围.【解答】解:作出直线l和圆C,PA,PB为圆的两条切线,连接AC,BC,PC,由圆心C(a,0)到直线l的距离为d=>>1,可得直线和圆相离.由∠APB为锐角,可得0<∠APC<,即0<tan∠APC<1,在Rt△APC中,tan∠APC==,可得1<PA恒成立,由勾股定理可得PA2=PC2﹣1,当PC⊥l时,PC取得最小值,且为,即有1<,解得a>.故答案为:(,+∞).三、解答题17.设S n 是数列{a n }的前n 项和,且S n =2a n ﹣1.(1)证明:数列{a n }是等比数列;(2)求数列{na n }的前n 项和T n .【考点】数列的求和;等比数列的通项公式.【分析】(1)由S n =2a n ﹣1.可得当n=1时,a 1=2a 1﹣1,解得a 1.当n ≥2时,a n =S n ﹣S n ﹣1,化为:a n =2a n ﹣1.利用等比数列的通项公式即可得出.(2)由(1)可得:a n =2n ﹣1.na n =n •2n ﹣1.利用“错位相减法”与等比数列的前n 项和公式即可得出.【解答】(1)证明:∵S n =2a n ﹣1.∴当n=1时,a 1=2a 1﹣1,解得a 1=1.当n ≥2时,a n =S n ﹣S n ﹣1=2a n ﹣1﹣(2a n ﹣1﹣1),化为:a n =2a n ﹣1.∴数列{a n }是等比数列,首项为1,公比为2.(2)解:由(1)可得:a n =2n ﹣1.na n =n •2n ﹣1.∴数列{na n }的前n 项和T n =1+2×2+3×22+…+n •2n ﹣1,2T n =2+2×22+…+(n ﹣1)•2n ﹣1+n •2n ,∴﹣T n =1+2+22+…+2n ﹣1﹣n •2n =﹣n •2n =(1﹣n )•2n ﹣1,∴T n =(n ﹣1)•2n +1.18.在四棱锥P ﹣ABCD 中,底面ABCD 是菱形,AB=2,∠BAD=60°,PC ⊥BD .(1)证明:PB=PD ;(2)若平面PBD ⊥平面ABCD ,且∠DPB=90°,求点B 到平面PDC 的距离.【考点】点、线、面间的距离计算.【分析】(1)如图所示,连接AC 交BD 于点O ,连接OP .利用菱形的性质可得AC ⊥BD ,利用线面垂直的判定与性质定理可证明BD ⊥PO .又O 是BD 的中点,可得PB=PD .(2)底面ABCD 是菱形,AB=2,∠BAD=60°,可得△PBD 与△BCD 都是等边三角形.由平面PBD ⊥平面ABCD ,平面PBD ∩平面ABCD=BD ,PO ⊥BD .可得PO ⊥平面ABCD ,因此PO ⊥AC ,又AC⊥BD,可建立如图所示的空间直角坐标系.设平面PCD的法向量=(x,y,z),则,利用点B到平面PDC的距离d=即可得出.【解答】(1)证明:如图所示,连接AC交BD于点O,连接OP.∵四边形ABCD是菱形,∴AC⊥BD,又PC⊥BD,且PC∩AC=C,∴BD⊥平面PAC.则BD⊥PO.又O是BD的中点,∴PB=PD.(2)解:底面ABCD是菱形,AB=2,∠BAD=60°,∴△PBD与△BCD都是等边三角形.∵平面PBD⊥平面ABCD,平面PBD∩平面ABCD=BD,PO⊥BD.∴PO⊥平面ABCD,∴PO⊥AC,又AC⊥BD,可建立如图所示的空间直角坐标系.∵∠DPB=90°,PB=PD,BD=2,∴PO=1,∴P(0,0,1),B(1,0,0),D(﹣1,0,0),C(0,,0),=(﹣1,0,﹣1),=(0,,﹣1),=(1,﹣,0),设平面PCD的法向量=(x,y,z),则,∴,取=,则点B到平面PDC的距离d===.19.PM2.5是指空气中直径小于或等于2.5微米的细颗粒物,它对人体健康和大气环境质量的影响很大.2012年2月,中国发布了《环境空气质量标准》,开始大力治理空气污染.用x=1,2,3,4,5依次表示2013年到2017年这五年的年份代号,用y表示每年3月份的PM2.5指数的平均值(单位:μg/m3).已知某市2013年到2016年每年3月份PM2.5指数的平均值的折线图如图:(1)根据折线图中的数据,完成表格:年份2013 2014 2015 2016年份代号(x) 1 2 3 4PM2.5指数(y)(2)建立y关于x的线性回归方程;(3)在当前治理空气污染的力度下,预测该市2017年3月份的PM2.5指数的平均值.附:回归直线方程=x+中参数的最小二乘估计公式;=, =﹣.【考点】线性回归方程.【分析】(1)根据折线图中的数据,完成表格即可;(2)计算线性回归方程中的系数,可得线性回归方程;(3)x=5代入线性回归方程,可得结论.【解答】解:(1)年份2013 2014 2015 2016年份代号(x) 1 2 3 4PM2.5指数(y)90 88 70 64(2)=2.5, =78,(xi ﹣)(yi﹣)=﹣48,=5,==﹣9.6, =﹣=102,∴y关于x的线性回归方程是: =﹣9.6x+102;(3)2017年的年份代号是5,当x=5时, =﹣9.6×5+102=54,∴该市2017年3月份的PM2.5指数的平均值的预测值是54μg/m3.20.已知椭圆C: +=1(a>b>0)的离心率为,以该椭圆上的点和椭圆的两个焦点为顶点的三角形的周长为6.(1)求椭圆C的方程;(2)设过点C的左焦点F的直线l交C于A,B两点,是否存在常数λ,使||=λ•恒成立,若存在,求出λ的值;若不存在,请说明理由.【考点】椭圆的简单性质.【分析】(1)由=,2a+2c=6,a2=b2+c2,联立解出即可得出椭圆C的方程.(2)F(﹣1,0),设A(x1,y1),B(x2,y2).当直线l的斜率不存在时,x1=﹣1,不妨取y1=,可得λ==﹣.当直线l的斜率存在时,设直线l的方程为y=k(x+1),代入椭圆方程整理为:(4k2+3)x2+8k2x+4k2﹣12=0,△>0,利用根与系数的关系可得=,•=(x1+1)(x2+1)+y1y2,计算即可得出.【解答】解:(1)∵=,2a+2c=6,a2=b2+c2,解得a=2,c=1,b2=3.∴椭圆C的方程为=1.(2)F(﹣1,0),设A(x1,y1),B(x2,y2).当直线l的斜率不存在时,x1=﹣1,不妨取y1=,||=3, =, =.•=,则λ===﹣.当直线l的斜率存在时,设直线l的方程为y=k(x+1),则,整理为:(4k2+3)x2+8k2x+4k2﹣12=0,△=64k4﹣4(4k2+3)(4k2﹣12)=122(1+k2)>0,x 1+x2=,x1x2=.==,=(x1+1,y1),=(x2+1,y2)..• =(x1+1)(x2+1)+y1y2=(k2+1)[x1x2+(x1+x2)+1]=,则==﹣.综上所述:可得存在常数λ=﹣,使||=λ•恒成立.21.已知函数f(x)=+b在x=1处的切线方程为x+y﹣3=0.(1)求a,b.(2)证明:当x>0,且x≠1时,f(x)>.【考点】利用导数求闭区间上函数的最值;利用导数研究曲线上某点切线方程.【分析】(1)求出函数的导数,根据f(1)=2,f′(1)=﹣1,求出a,b的值即可;(2)问题转化为(x﹣﹣2lnx)>0,令g(x)=x﹣﹣2lnx,(x>0),求出g(x)的单调区间,从而证出结论即可.【解答】解:(1)f(x)的定义域是(0,+∞),f(x)=+b,切点是(1,2),∴f(1)=b=2,f′(x)=,∴f′(1)=a=﹣1,故a=﹣1,b=2;(2)证明:由(1)得:f(x)=+2,f(x)>,∴(x﹣﹣2lnx)>0,令g(x)=x﹣﹣2lnx,(x>0),则g′(x)=(x﹣1)2>0,∴g(x)在(0,1)递增,在(1,+∞)递增,∵g(1)=0,∴g(x)>0⇔x>1,g(x)<0⇔0<x<1,∴x>1时, g(x)>0,0<x<1时, g(x)>0,x>0且x≠1时,(x﹣﹣2lnx)>0,∴当x>0,且x≠1时,f(x)>.[选修4-1:几何证明选讲]22.如图,E为⊙O上一点,点A在直径BD的延长线上,过点B作⊙O的切线交AE的延长线于点C,CE=CB.(1)证明:AE2=AD•AB.(2)若AE=4,CB=6,求⊙O的半径.【考点】与圆有关的比例线段.【分析】(1)证明AC是⊙O的切线,根据切割线定理可得:AE2=AD•AB.(2)根据切割线定理求出AD,即可求⊙O的半径.【解答】(1)证明:∵过点B作⊙O的切线交AE的延长线于点C,∴∠CBO=∠CBE+∠OBE=90°.∵CE=CB,OE=OB,∴∠CEB=∠CBE,∠OEB=∠OBE,∴∠CEO=∠CEB+∠OEB=∠CBE+∠OBE=90°,∴CE⊥OE,∵OE是⊙O的半径,∴AC是⊙O的切线,根据切割线定理可得AE2=AD•AB.(2)解:∵CE=CB=6,AE=4,∴AC=10,∴AB=8∵AE2=AD•AB,AE=4,∴42=AD•8,∴AD=2,∴BD=8﹣2=6,∴⊙O的半径为3.[选修4-4:坐标系与参数方程选讲]23.已知曲线C的极坐标方程是ρsin2θ﹣8cosθ=0,以极点为平面直角坐标系的原点,极轴为x轴的正半轴,建立平面直角坐标系xOy.在直角坐标系中,倾斜角为α的直线l过点P(2,0).(1)写出曲线C的直角坐标方程和直线l的参数方程;(2)设点Q和点G的极坐标分别为(2,),(2,π),若直线l经过点Q,且与曲线C相交于A,B两点,求△GAB的面积.【考点】简单曲线的极坐标方程;参数方程化成普通方程.【分析】(1)ρsin2θ﹣8cosθ=0,化为ρ2sin2θ﹣8ρcosθ=0,令,即可得出直角坐标方程.直线l的参数方程为:(t为参数).(2)点Q和点G的极坐标分别为(2,),(2,π),分别化为:Q(0,﹣2),G(﹣2,0).kl=1,倾斜角为,可得直线l的参数方程:(t为参数).将参数方程代入曲线C的方程可得:t2﹣8t﹣32=0,设t1与t2为此方程的两个实数根,可得|AB|=|t1﹣t2|=.点G到直线l的距离d.即可得出S△GAB=|BA|•d.【解答】解:(1)ρsin2θ﹣8cosθ=0,化为ρ2sin2θ﹣8ρcosθ=0,∴直角坐标方程为:y2=8x.直线l的参数方程为:(t为参数).(2)点Q和点G的极坐标分别为(2,),(2,π),分别化为:Q(0,﹣2),G(﹣2,0),kl==1,倾斜角为,直角坐标方程为:y=x﹣2.可得直线l的参数方程:(t为参数).将参数方程代入曲线C的方程可得:t2﹣8t﹣32=0,△=128+4×32>0,设t1与t2为此方程的两个实数根,可得:t1+t2=,t1t2=﹣32.∴|AB|=|t1﹣t2|===16.点G到直线l的距离d==2.∴S △GAB=|BA|•d==16.[选修4-5:不等式选讲]24.已知函数f(x)=.(1)求函数f(x)的值域;(2)若函数f(x)的值域是[m,n],且a2+b2=m,c2+d2=n,求ac+bd的取值范围.【考点】函数的最值及其几何意义.【分析】(1)记g(x)=|x+3|﹣|x﹣1|+5,分类讨论求得g(x)=,从而求值域;(2)由柯西不等式知(a2+b2)(c2+d2)≥(ac+bd)2,从而求取值范围.【解答】解:(1)记g(x)=|x+3|﹣|x﹣1|+5,则g(x)=,故g(x)∈[1,9],故f(x)∈[1,3].(2)由(1)知,a2+b2=1,c2+d2=3,由柯西不等式知,(a2+b2)(c2+d2)≥(ac+bd)2,(当且仅当ad=bc时,取等号;)即(ac+bd)2≤3,故﹣≤ac+bd≤,故ac+bd的取值范围为[﹣,].2016年9月12日。
东莞中学、广州二中、惠州一中、深圳实验、珠海一中、中山纪念中学2024届高三第三次六校联考试题地理一、选择题:(本题共16小题,每题3分,共48分。
在每题给出的四个选项中,只有一项是符合题目要求的。
)上世纪90年代,海南省开始在西部沿海的海沙地,采用露天卧地式种植哈密瓜,但品质不佳。
2012年后改在大棚内采用吊挂式种植(见图1),取得良好经济效益,产出的哈密瓜每年11月至次年5月上市,畅销全国各地。
据此完成1-2题。
1.吊挂式种植主要改进露天卧地式种植的A.光照条件B.热量条件C.水分条件D.土壤条件2.对比新疆哈密瓜,海南哈密瓜的突出优势是A.甜度品质B.错峰上市C.单果重量D.种植经验2023年6月12日,广东省与江西省正式签订第三轮东江流域横向生态补偿协议,这标志着东江流域保护和治理工作进入新阶段。
根据协议约定,东江流域出境水质若保持达标,赣州市将获得广东省财政补助资金6亿元,主要用于流域内实施废弃矿山综合治理、污染治理、水土流失、农村环境综合整治、绿化造林等一系列工程项目。
据此完成3-4题。
3.该协议实施的主要意义是A.增加赣州市财政收入B.保障珠三角地区用水需求C.提高东江流域防洪标准D.提高东江流域植被覆盖率4.下列省份之间最可能签订广东(补偿方)-江西(保护方)模式生态补偿协议的是A.青海-西藏B.山东-河南C.安徽-福建D.辽宁-黑龙江产业链关联和产业同质化水平的关系是评价区域产业协同发展情况的重要指标。
珠三角地区是中国最重要的电子信息产业基地之一,分析珠三角电子信息产业集群的协同发展特征,对促进中国城市群产业协同发展具有重要意义。
图2是珠三角各地市之间产业链关联指数和产业同质化水平指数图(线越粗表示关联度越高/同质化水平越高)。
据此完成5-6题。
5.惠州-肇庆-江门之间电子信息产业同质化水平较高的原因是A.劳动力成本高B.本地消费能力弱C.土地供应紧张D.产业发展水平低6.下列描述符合目前深圳-东莞电子信息产业协作关系的是A.同质化弱合作B.差异化无合作C.差异化强合作D.同质化强合作萨雷兹湖地处帕米尔高原地区,近年上游地区冰雪融水来水增加,湖泊水深不断上涨,最深处已超500米,湖泊存在溃堤风险。
考点47 两直线的位置关系、距离公式1.(湖南省师范大学附属中学2019届高三下学期模拟三理)长方体1111ABCD A B C D -中,1AB BC ==,1BB ,设点A 关于直线1BD 的对称点为P ,则P 与1C 两点之间的距离为( )A .2BC .1D .12【答案】C 【解析】将长方体中含有1ABD 的平面取出,过点A 作1AM BD ⊥,垂足为M ,延长AM 到AP ,使M P AM =,则P 是A 关于1BD 的对称点,如图所示,过P 作1PE BC ⊥,垂足为E ,连接PB ,1PC ,依题意1AB =,1AD ,12BD =,160ABD ∠=︒,30BAM ∠=︒,30PBE ∠=︒,12PE =,2BE =,所以11PC =. 故选C .2.(四川省宜宾市2019届高三第三次诊断性考试数学理)已知双曲线的左右焦点分别为,以它的一个焦点为圆心,半径为的圆恰好与双曲线的两条渐近线分别切于两点,则四边形的面积为( ) A .3 B .4C .5D .6【答案】D 【解析】 因为双曲线的左右焦点分别为双曲线的渐近线方程为,即其中一条渐近线方程为以它的一个焦点为圆心,半径为的圆恰好与双曲线的两条渐近线分别切于A ,B 两点 根据焦点到渐近线的距离及双曲线中的关系可得所以解得, 进而可求得切点则四边形的面积为故选:D3.(河北省保定市2019年高三第二次模拟考试理)设点P 为直线l :40x y +-=上的动点,点(2,0)A -,()2,0B ,则||||PA PB +的最小值为( )A. BC.D【答案】A 【解析】依据题意作出图像如下:设点()2,0B 关于直线l 的对称点为()1,B a b ,则它们的中点坐标为:2,22a b +⎛⎫⎪⎝⎭,且1PB PB = 由对称性可得:()011224022b a a b -⎧⨯-=-⎪⎪-⎨+⎪+-=⎪⎩,解得:4a =,2b =所以()14,2B因为1||||||||PA PB PA PB +=+,所以当1,,A P B 三点共线时,||||PA PB +最大 此时最大值为1AB ==故选:A4.(贵州省贵阳市2019年高三5月适应性考试二理)双曲线的两条渐近线分别为,,为其一个焦点,若关于的对称点在上,则双曲线的渐近线方程为( ) A .B .C .D .【答案】D 【解析】 不妨取,设其对称点在,由对称性可得:,解得:,点在,则: ,整理可得:,双曲线的渐近线方程为:.故选:D .5.(广东省广州市普通高中毕业班2019届高三综合测试二理)已知点A 与点(1,2)B 关于直线30x y ++=对称,则点A 的坐标为( ) A .(3,4) B .(4,5)C .(4,3)--D .(5,4)--【答案】D 【解析】设(),A x y ,则123052224(1)11x y x y y x ++⎧++=⎪=-⎧⎪∴⎨⎨-=-⎩⎪⋅-=-⎪-⎩,选D.6.(甘肃省2019届高三第一次高考诊断考试理)抛物线28y x =的焦点到双曲线2214y x -=的渐近线的距离是( ) ABC.5D【答案】C 【解析】依题意,抛物线的焦点为()2,0,双曲线的渐近线为2y x =±,其中一条为20x y -=,由点到直线的距离公式得5d ==.故选C. 7.(黑龙江省齐齐哈尔市2019届高三第二次模拟考试数学理)已知椭圆2222:1(0)x y E a b a b+=>>的左,右焦点分别为1F ,2F ,过1F 作垂直x 轴的直线交椭圆E 于,A B 两点,点A 在x 轴上方.若3AB =,2ABF ∆的内切圆的面积为916π,则直线2AF 的方程是( ) A .ln()x a <- B .2320x y +-=C .4340x y +-=D .3430x y +-=【答案】D 【解析】设内切圆半径为r ,则2916r ππ=,∴34r =,()1,0F c -,∴内切圆圆心为3,04c ⎛⎫-+ ⎪⎝⎭,由3AB =知3,2A c ⎛⎫- ⎪⎝⎭, 又()2,0F c ,所以2AF 方程为3430x cy +-=, 由内切圆圆心到直线2AF 距离为r ,34=得1c =,所以2AF 方程为3430x y +-=. 故选D 项8.(辽宁省丹东市2019届高三总复习质量测试一理)已知F是椭圆22:196x yC+=的右焦点,直线0x-=与C相交于,M N两点,则MNF∆的面积为()AB.CD.【答案】C【解析】22196x yx⎧+=⎪⎨⎪+=⎩解得223xxy y⎧=⎪⎧=⎪⎪⎨⎨=⎪⎩⎪=-⎪⎩,即)22,,33M N⎛⎫--⎪⎪⎝⎭163MN∴==右焦点)F到直线0x+=11623ABCS∴=⨯=故选C项.9.(广西壮族自治区柳州市2019届高三毕业班3月模拟考试数学理)圆22430x y x+-+=关于直线3y x=对称的圆的方程是()A.(()2211x y+-=B.()2221x y+-=C.()2211x y+-=D.()(2211x y-+-=【答案】D【解析】由题意得,圆22430x y x+-+=方程即为()2221x y-+=,∴圆心坐标为()2,0,半径为1.设圆心()2,0关于直线y x =的对称点的坐标为(),a b ,则1232232b a b a ⎧⋅=-⎪⎪-⎨+⎪=⋅⎪⎩,解得1a b =⎧⎪⎨=⎪⎩∴所求圆的圆心坐标为(, ∴所求圆的方程为()(2211x y -+=.故选D .10.(湖南省三湘名校(五市十校)2019届高三下学期第一次联考数学理)如图,O 是坐标原点,过(,0)E p 的直线分别交抛物线22(0)y px p =>于A 、B 两点,直线BO 与过点A 平行于x 轴的直线相交于点M ,过点M 与此抛物线相切的直线与直线x p =相交于点N .则22||ME NE -=( )A .2pB .2pC .22pD .24p【答案】C 【解析】过E (p ,0)的直线分别交抛物线y 2=2px (p >0)于A 、B ,两点为任意的,不妨设直线AB 为x =p ,由2y 2pxx p⎧=⎨=⎩,解得y =,则A (p),B (p),∵直线BM 的方程为y,直线AM 的方程为y =x ,解得M (﹣p),∴|ME |2=(2p )2+2p 2=6p 2,设过点M 与此抛物线相切的直线为y=k (x +p ),由()2y 2=k px x p ⎧=⎪⎨+⎪⎩,消x 整理可得ky 2﹣2py ﹣+2p 2k =0, ∴△=4p 2﹣4k (﹣+2p 2k )=0,解得k=2, ∴过点M 与此抛物线相切的直线为yp=2(x +p ),由()=2x p x p =⎧⎪⎨+⎪⎩,解得N (p ,2p ), ∴|NE |2=4p 2,∴|ME |2﹣|NE |2=6p 2﹣4p 2=2p 2,故选:C .11.(江西省南昌市2019届高三第一次模拟考试数学理)已知(A,B ,P 为圆221x y +=上的动点,AP PQ =,过点P 作与AP 垂直的直线l 交直线QB 于点M ,则M 的横坐标范围是( ) A .||1x ≥ B .||1x >C .||2x ≥D.||2x ≥【答案】A 【解析】设P (00x ,y ),则Q (20x ,20y ), 当0y ≠0时, kAP =kPM 00x y =-,直线PM :y﹣000x y y +=-x ﹣0x ),①直线QB :y ﹣002y 2x =(x ,② 联立①②消去y 得x =,∴x =,由|0x |<1得x 2>1,得|x|>1,当0y =0时,易求得|x|=1, 故选:A .12.(辽宁省沈阳市东北育才学校2019届高三第五次模拟数学理)若双曲线222:14x y C m-=的焦距为则C 的一个焦点到一条渐近线的距离为 ( ) A .2 B .4CD.【答案】B 【解析】因为双曲线222:14x y C m-=的焦距为所以2420m +=,即216m =;所以其中一个焦点坐标为(),渐近线方程为2y x =,所以焦点到渐近线的距离为d 4==.故选B13.(安徽省黄山市2019届高三第一次质量检测一模数学理)直线与轴的交点为,点把圆的直径分为两段,则较长一段比上较短一段的值等于 ( )A .2B .3C .4D .5 【答案】A 【解析】令代入可得,圆心坐标为,则与圆心的距离为,半径为6,可知较长一段为8,较短一段4,则较长一段比上较短一段的值等于2。
2020-2021学年⾼三数学(理科)第⼀次⾼考模拟考试试题及答案解析@学⽆⽌境!@绝密★启⽤前试卷类型:A 最新第⼀次⾼考模拟考试数学试卷(理科)本试卷分选择题和⾮选择题两部分,共4页,满分150分,考试时间120分钟。
注意事项:1.答卷前,考⽣要务必填写答题卷上的有关项⽬。
2.选择题每⼩题选出答案后,⽤2B 铅笔把答案填在答题卡相应的位置上。
3.⾮选择题必须⽤⿊⾊字迹的钢笔或签字笔作答,答案必须写在答题卷各题⽬指定区域内的相应位置上;如需改动,先划掉原来的答案,然后再写上新的答案;不准使⽤铅笔和涂改液. 不按以上要求作答的答案⽆效。
4.考⽣必须保持答题卷的整洁,考试结束后,将答题卷交回。
第Ⅰ卷(选择题,共60分)⼀.选择题:本⼤题共12⼩题,每⼩题5分,共60分.在每⼩题给出的四个选项中,只有⼀项是符合题⽬要求的. 1.复数i215-(i为虚数单位)的虚部是()A. 2iB. 2i -C. 2-D. 22. 下列函数在其定义域上既是奇函数⼜是减函数的是()A .()2x f x =B .()sin f x x x =C .1()f x x =D .()||f x x x =- 3.已知()=-παcos 12,πα-<<,则tan α=()A.B.C. D.4.设双曲线2214y x -=上的点P到点的距离为6,则P点到(0,的距离是()@学⽆⽌境!@A .2或10 B.10 C.2 D.4或85. 下列有关命题说法正确的是()A. 命题p :“sin +cos =2x x x ?∈R ,”,则?p 是真命题 B .21560x x x =---=“”是“”的必要不充分条件 C .命题2,10x x x ?∈++的否定是:“210x x x ?∈++D .“1>a ”是“()log (01)(0)a f x x a a =>≠+∞,在,上为增函数”的充要条件6. 将函数-=32sin )(πx x f 的图像向右平移3π个单位得到函数)(x g 的图像,则)(x g 的⼀条对称轴⽅程可以为() A. 43π=x B. 76x π= C. 127π=x D. 12π=x 7.2015年⾼中⽣技能⼤赛中三所学校分别有3名、2名、1名学⽣获奖,这6名学⽣要排成⼀排合影,则同校学⽣排在⼀起的概率是()A .130 B .115 C .110 D .158.执⾏如图8的程序框图,若输出S 的值是12,则a 的值可以为()A .2014B .2015C .2016D .20179.若某⼏何体的三视图(单位:cm )如图所⽰,则该⼏何体的体积()A.310cmB.320cmC.330cmD.340cm10.若nx x ??? ?-321的展开式中存在常数项,则n 可以为() A .8 9 C .10 D. 11 11.=∠=?==?C CA A B CA BC ABC 则中在,60,6,8, ()A .?60B .C .?150D .?120 12. 形如)0,0(||>>-=b c cx by 的函数因其图像类似于汉字中的“囧”字,故我们把其⽣动地称为“囧函数”.若函数()()2log 1a f x x x =++)1,0(≠>a a 有最⼩值,则当,c b 的值分别为⽅程222220x y x y +--+=中的,x y 时的“囧函数”与函数||log x y a =的图像交点个数为().A .1B .2C .4D .6第Ⅱ卷(⾮选择题,共90分)⼆.填空题:本⼤题共4⼩题,每⼩题 5分,共20分.13.⼀个长⽅体⾼为5,底⾯长⽅形对⾓线长为12,则它外接球的表⾯积为@学⽆⽌境!@14.如图,探照灯反射镜的纵截⾯是抛物线的⼀部分,光源在抛物线的焦点F 处,灯⼝直径AB 为60cm ,灯深(顶点O 到反射镜距离)40cm ,则光源F 到反射镜顶点O 的距离为15.已知点()y x P ,的坐标满⾜条件>-+≤≤02221y x y x ,那么()221y x ++的取值范围为 16.CD CB AD AC AD AB ,AB D ABC 3,,3,===?且的⼀个三等分点为中在,则B cos =三.解答题:本⼤题共5⼩题,每题12分共60分.解答应写出⽂字说明,证明过程或演算步骤.17.(本⼩题满分12分)已知{}n b 为单调递增的等差数列,168,266583==+b b b b ,设数列{}n a 满⾜n b n n a a a a 2222233221=++++(1)求数列{}n b 的通项; (2)求数列{}n a 的前n 项和n S 。
2025届金太阳广东省高三第三次测评数学试卷注意事项:1. 答题前,考生先将自己的姓名、准考证号填写清楚,将条形码准确粘贴在考生信息条形码粘贴区。
2.选择题必须使用2B 铅笔填涂;非选择题必须使用0.5毫米黑色字迹的签字笔书写,字体工整、笔迹清楚。
3.请按照题号顺序在各题目的答题区域内作答,超出答题区域书写的答案无效;在草稿纸、试题卷上答题无效。
4.保持卡面清洁,不要折叠,不要弄破、弄皱,不准使用涂改液、修正带、刮纸刀。
一、选择题:本题共12小题,每小题5分,共60分。
在每小题给出的四个选项中,只有一项是符合题目要求的。
1.集合}{220A x x x =--≤,{}10B x x =-<,则AB =( )A .}{1x x < B .}{11x x -≤< C .{}2x x ≤D .{}21x x -≤<2.第七届世界军人运动会于2019年10月18日至27日在中国武汉举行,中国队以133金64银42铜位居金牌榜和奖牌榜的首位.运动会期间有甲、乙等五名志愿者被分配到射击、田径、篮球、游泳四个运动场地提供服务,要求每个人都要被派出去提供服务,且每个场地都要有志愿者服务,则甲和乙恰好在同一组的概率是( ) A .110B .15C .140D .9403.已知复数31iz i-=-,则z 的虚部为( ) A .i -B .iC .1-D .14.已知函数()()2,211,22x a x x f x x ⎧-≥⎪=⎨⎛⎫-<⎪ ⎪⎝⎭⎩,满足对任意的实数12x x ≠,都有()()12120f x f x x x -<-成立,则实数a 的取值范围为( ) A .()1,+∞B .13,8⎛⎤-∞ ⎥⎝⎦C .13,8⎛⎫-∞ ⎪⎝⎭D .13,8⎛⎫+∞⎪⎝⎭5.如图,在平面四边形ABCD 中,,,120,1,AB BC AD CD BAD AB AD ⊥⊥∠=== 若点E 为边CD 上的动点,则AE BE ⋅的最小值为 ( )A .2116B .32C .2516D .36.5G 网络是一种先进的高频传输技术,我国的5G 技术发展迅速,已位居世界前列.华为公司2019年8月初推出了一款5G 手机,现调查得到该款5G 手机上市时间x 和市场占有率y (单位:%)的几组相关对应数据.如图所示的折线图中,横轴1代表2019年8月,2代表2019年9月……,5代表2019年12月,根据数据得出y 关于x 的线性回归方程为0.042y x a =+.若用此方程分析并预测该款手机市场占有率的变化趋势,则最早何时该款5G 手机市场占有率能超过0.5%(精确到月)( )A .2020年6月B .2020年7月C .2020年8月D .2020年9月7.已知R 为实数集,{}2|10A x x =-≤,1|1B x x ⎧⎫=≥⎨⎬⎩⎭,则()A B =R( )A .{|10}x x -<≤B .{|01}x x <≤C .{|10}x x -≤≤D .{|101}x x x -≤≤=或8.如图,四面体ABCD 中,面ABD 和面BCD 都是等腰直角三角形,2AB =,2BAD CBD π∠=∠=,且二面角A BD C --的大小为23π,若四面体ABCD 的顶点都在球O 上,则球O 的表面积为( )A .223πB .283πC .2π D .23π 9.已知a ,b 为两条不同直线,α,β,γ为三个不同平面,下列命题:①若//αβ,//αγ,则//βγ;②若//a α,//a β,则//αβ;③若αγ⊥,βγ⊥,则αβ⊥;④若a α⊥,b α⊥,则//a b .其中正确命题序号为( )A .②③B .②③④C .①④D .①②③10.在三棱锥P ABC -中,5AB BC ==,6AC =,P 在底面ABC 内的射影D 位于直线AC 上,且2AD CD =,4PD =.设三棱锥P ABC -的每个顶点都在球Q 的球面上,则球Q 的半径为( )A .6898B .6896C .5268D .526611.若复数211iz i=++(i 为虚数单位),则z 的共轭复数的模为( ) A .52B .4C .2D .512.已知函数2(0x y a a -=>且1a ≠的图象恒过定点P ,则函数1mx y x n+=+图象以点P 为对称中心的充要条件是( )A .1,2m n ==-B .1,2m n =-=C .1,2m n ==D .1,2m n =-=-二、填空题:本题共4小题,每小题5分,共20分。
2025届广东省广雅中学高三第三次测评数学试卷注意事项1.考试结束后,请将本试卷和答题卡一并交回.2.答题前,请务必将自己的姓名、准考证号用0.5毫米黑色墨水的签字笔填写在试卷及答题卡的规定位置. 3.请认真核对监考员在答题卡上所粘贴的条形码上的姓名、准考证号与本人是否相符.4.作答选择题,必须用2B 铅笔将答题卡上对应选项的方框涂满、涂黑;如需改动,请用橡皮擦干净后,再选涂其他答案.作答非选择题,必须用05毫米黑色墨水的签字笔在答题卡上的指定位置作答,在其他位置作答一律无效. 5.如需作图,须用2B 铅笔绘、写清楚,线条、符号等须加黑、加粗.一、选择题:本题共12小题,每小题5分,共60分。
在每小题给出的四个选项中,只有一项是符合题目要求的。
1.如图所示,网格纸上小正方形的边长为1,粗线画出的是由一个棱柱挖去一个棱锥后的几何体的三视图,则该几何体的体积为A .72B .64C .48D .322.函数()1log 1a x f x x x +=+(01a <<)的图象的大致形状是( ) A . B . C .D .3.赵爽是我国古代数学家、天文学家,大约在公元222年,赵爽为《周髀算经》一书作序时,介绍了“勾股圆方图”,亦称“赵爽弦图”(以弦为边长得到的正方形是由4个全等的直角三角形再加上中间的一个小正方形组成的).类比“赵爽弦图”.可类似地构造如下图所示的图形,它是由3个全等的三角形与中间的一个小等边三角形拼成一个大等边三角形.设22DF AF ==,若在大等边三角形中随机取一点,则此点取自小等边三角形(阴影部分)的概率是( )A .413B 213C .926D 3134.在直角坐标系中,已知A (1,0),B (4,0),若直线x +my ﹣1=0上存在点P ,使得|PA |=2|PB |,则正实数m 的最小值是( ) A .13B .3C .33D 35.已知集合{}0,1,2,3A =,{|22}B x x =-≤≤,则AB 等于( )A .{}012,,B .{2,1,0,1,2}--C .{}2,1,0,1,2,3--D .{}12, 6.若单位向量1e ,2e 夹角为60︒,12a e e λ=-,且3a =,则实数λ=( )A .-1B .2C .0或-1D .2或-17.在直角坐标平面上,点(),P x y 的坐标满足方程2220x x y -+=,点(),Q a b 的坐标满足方程2268240a b a b ++-+=则y bx a--的取值范围是( ) A .[]22-,B .4747---+⎣⎦C .13,3⎡⎤--⎢⎥⎣⎦ D .6767-+⎣⎦8.已知椭圆2222:1x y C a b+=的短轴长为2,焦距为1223F F ,、分别是椭圆的左、右焦点,若点P 为C 上的任意一点,则1211PF PF +的取值范围为( ) A .[]1,2B .2,3⎡⎣C .2,4⎤⎦D .[]1,49.在三棱锥P ABC -中,AB BP ⊥,AC PC ⊥,AB AC ⊥,22PB PC ==,点P 到底面ABC 的距离为2,则三棱锥P ABC -外接球的表面积为( ) A .3πB .32π C .12πD .24π10.如图,在ABC ∆中,点Q 为线段AC 上靠近点A 的三等分点,点P 为线段BQ 上靠近点B 的三等分点,则PA PC +=( )A .1233BA BC + B .5799BA BC + C .11099BA BC + D .2799BA BC + 11.用数学归纳法证明,则当时,左端应在的基础上加上( )A .B .C .D .12.《周易》是我国古代典籍,用“卦”描述了天地世间万象变化.如图是一个八卦图,包含乾、坤、震、巽、坎、离、艮、兑八卦(每一卦由三个爻组成,其中“”表示一个阳爻,“”表示一个阴爻)若从八卦中任取两卦,这两卦的六个爻中恰有两个阳爻的概率为( )A .356B .328C .314D .14二、填空题:本题共4小题,每小题5分,共20分。
2021年高三第三次模拟数学理试题含答案一、选择题(每小题5分,共60分)1.设集合,,则中元素的个数是( )A.1 B.2 C.3 D.42.复数满足,则()A. B. C. D.3.有3个不同的社团,甲、乙两名同学各自参加其中1个社团,每位同学参加各个社团的可能性相同,则这两位同学参加同一个社团的概率为()A.B.C.D.4.下列判断错误的是()A.若为假命题,则至少之一为假命题B. 命题“”的否定是“”C.“若且,则”是真命题D.“若,则”的否命题是假命题5.已知双曲线的右焦点与抛物线的焦点重合,且其渐近线方程为,则双曲线的方程为()A. B. C. D.6.二项式()的展开式的第二项的系数为,则的值为( )(A) (B) (C)或(D)或7.已知是公差不为的等差数列的前项和,且,,成等比数列,则等于()A. B. C. D.8.已知实数满足若直线经过该可行域,则实数的最大值是()A.1 B.C.2 D.39.已知一个空间几何体的三视图如图所示,这个空间几何体的顶点均在同一个球面上,则此球的体积与表面积之比为( )A.31 B.13 C.41 D.3210. 某程序框图如图所示,该程序运行后输出的的值是( )A .B .C .D .11.已知椭圆:,左、右焦点分别为,过的直线交椭圆于两点,若的最大值为5,则的值是( )A .1B .C .D .12. 若直角坐标平面内A 、B 两点满足:①点A 、B 都在函数f (x )的图象上;②点A 、B 关于原点对称,则称点(A ,B )是函数f (x )的一个“姊妹点对”.点对(A ,B )与(B ,A )可看作是同一个“姊妹点对”,已知函数f (x )=⎩⎪⎨⎪⎧x 2+2x (x <0)2e x(x ≥0), 则f (x )的“姊妹点对”有( )A .0个B .1个C .2个D .3个 二、填空题:本大题共4小题,每小题5分,共20分.13.已知x ,y 取值如下表:x 0 1 4 5 6 8 y1.31.85.66.17.49.3从所得的散点图分析可知:y 与x 线性相关,且y =0.95x +a ,则a =________.14.已知偶函数f(x),当 时, ,当 时, 则 .15.已知正项数列{},=2,(+1)=1,=,则+=________.16.已知O是锐角△A B C的外心,B=30°,若+=λ,则λ=_________.三、解答题:解答应写出文字说明.证明过程或演算步骤.17.(本小题满分12分)在△ABC中,角A,B,C所对的边分别为a,b,c,且-sinB·sinC=.(Ⅰ)求A;(Ⅱ)若a=4,求△ABC面积的最大值.18(本小题满分12分)2015年7月9日21时15分,台风“莲花”在我国广东省陆丰市甲东镇沿海登陆,给当地人民造成了巨大的财产损失,适逢暑假,小张调查了当地某小区的100户居民由于台风造成的经济损失,将收集的数据分成,,,,五组,并作出如下频率分布直方图(图1):(Ⅰ)台风后居委会号召小区居民为台风重灾区捐款,小张调查的100户居民捐款情况如右下表格,在图2表格空白处填写正确数字,并说明是否有以上的把握认为捐款数额多于或少于500元和自身经济损失是否到4000元有关?(Ⅱ)将上述调查所得到的频率视为概率. 现在从该地区大量受灾居民中,采用随机抽样方法每次抽取1户居民,抽取3次,记被抽取的3户居民中自身经济损失超过4000元的人数为. 若每次抽取的结果是相互独立的,求的分布列,期望和方差.附:临界值表随机量变19.(本小题满分12分)如图,在四棱锥P-ABCD中,平面PAD⊥平面ABCD,△PAD是等边三角形,四边形ABCD为平行四边形,∠ADC=120°,AB=2AD.(Ⅰ)求证:平面PAD⊥平面PBD;(Ⅱ)求二面角A-PB-C的余弦值.0.100.050.0252.7063.841 5.02420.已知椭圆的离心率为,以原点为圆心,椭圆的短半轴为半径的圆与直线相切,过点且不垂直于x轴直线与椭圆C相交于A、B两点.(1)求椭圆C的方程;(2)求的取值范围;(3)若B点关于x轴的对称点是E,证明:直线AE与x轴相交于定点.21(本小题满分12分)已知函数,(为自然对数的底数).(1)求的极值;(2)在区间上,对于任意的,总存在两个不同的,使得,求的取值范围.请考生在第22—24三题中任选一题做答,如果多做,则按所做的第一题记分22.选修4-4 几何证明选讲如图,是圆的直径,点在弧上,点为弧的中点,作于点,与交于点,与交于点.(1)证明:;(2)若,,求圆的半径.23.选修4-4 极坐标与参数方程已知曲线的极坐标方程为,曲线(为参数).(1)求曲线的普通方程;(2)若点在曲线上运动,试求出到曲线的距离的最小值.24.已知函数.(1)若函数的值域为,求实数的值;(2)若不等式的解集为,且,求实数的取值范围.高三数学(理)答案一、选择题(每小题5分,共60分)1.A2. B 3. A 4.C 5. A 6.B7. C 8. B9.B10. D 11.D A.12. C二、填空题:本大题共4小题,每小题5分,共20分.13.1.4514.15.16.1三、解答题:解答应写出文字说明.证明过程或演算步骤.17.解:(I)由,得,所以. 所以,即. (Ⅱ)由余弦定理,得,当且仅当时取等,即. 所以.所以面积的最大值为.18(本小题满分12分)(Ⅰ)由频率分布直方图可知,在抽取的100人中,经济损失不超过4000元的有70人,经济损失超过4000元的有30人,则表格数据如下.因为,.所以有以上的把握认为捐款数额是否多于或少于500元和自身经济损失是否到4000元有关.(Ⅱ)由频率分布直方图可知抽到自身经济损失超过4000元居民的频率为0.3,将频率视为概率.由题意知的取值可能有,,,,,,从而的分布列为,19.(本小题满分12分)(I)证明:在平行四边形中,令,则2202cos603BD AD AB AD AB =+-⨯⨯⨯=,在中,,所以. 又平面平面, 所以平面.所以平面平面. (II )由(I )得,以为空间直角原点, 建立空间直角坐标系,如图所示,令,()()()13100,031302A B C P ⎛- ⎝⎭,,,,,,,,,,, ()()131********AB PB BC ⎛⎫=-=--=- ⎪ ⎪⎝⎭,,,,,,,,, 设平面的法向量为,则 得令,得,所以平面的法向量为 ; 设平面的法向量为, 即令,得,所以平面的法向量为. 所以,所以所求二面角的余弦值为.20.试题解析:(1)由题意知,∴,即, 又,∴,故椭圆的方程为.(2)由题意知直线的斜率存在,设直线的方程为, 由,得:, 由,得:, 设,则,,①∴22212121212(4)(4)4()16y y k x k x k x x k x x k =--=-++∴22222121222264123287(1)41625434343k k OA OB x x y y k k k k k k -⋅=+=+-+=-+++ ∵,∴,∴,∴的取值范围是.(3)证明:∵两点关于x 轴对称,∴, 直线AE 的方程为,令得:, 又,,∴,由将①代入得:,∴直线与轴交于定点.21(本小题满分12分)试题解析:(1)因为,所以,令,得. 当时,,是增函数;当时,,是减函数.所以在时取得极大值,无极小值.(2)由(1)知,当时,单调递增;当时,单调递减. 又因为,所以当时,函数的值域为. 当时,在上单调,不合题意;当时,,故必须满足,所以.此时,当变化时,的变化情况如下:—0 +单调减最小值单调增所以220,(),()22ln,(e)(e1)2 x g x g a g aa a→→+∞=--=--.所以对任意给定的,在区间上总存在两个不同的,请考生在第22—24三题中任选一题做答,如果多做,则按所做的第一题记分22.选修4-4 几何证明选讲如图,是圆的直径,点在弧上,点为弧的中点,作于点,与交于点,与交于点.(1)证明:; (2)若,,求圆的半径.22.试题解析:(1)连接,因为点为的中点, 故,又因为,是的直径,(2)由知直角中由勾股定理知 圆的半径为1023.选修4-4 极坐标与参数方程已知曲线的极坐标方程为,曲线(为参数). (1)求曲线的普通方程;(2)若点在曲线上运动,试求出到曲线的距离的最小值. 23.试题解析:(1)由得,代入得 (2)曲线的普通方程是:设点,由点到直线的距离公式得:3cos 4sin 101)1055d αααϕ+-==--其中 时,,此时 24.已知函数.(1)若函数的值域为,求实数的值;(2)若不等式的解集为,且,求实数的取值范围. 24.试题解析:(1) 由不等式的性质得: 因为函数的值域为,所以, 即或所以实数或. (2) ,即当时,4+2+4+22x m x x x m x x -≥--⇔-≥--=,,解得:或,即解集为或, 由条件知:或所以的取值范围是.26197 6655 晕@25304 62D8 拘27706 6C3A 氺25473 6381 掁26282 66AA 暪37806 93AE 鎮25920 6540 敀30300 765C 癜37721 9359 鍙a24134 5E46幆35127 8937 褷Dm。
2021届广东省江门市第一中学高三下学期第三次模拟考试物理试题一、单选题1.如图是研究光电效应的实验电路,电极K 由某种金属制成,已知该金属的逸出功为0W ,用某一频率的光照射电极K 时,逸出的光电子的最大初动能为km E ,电流表的示数为I ,已知普朗克常量为h ,下列说法正确的是( )A .若仅将入射光频率加倍,光电子的最大初动能变为原来的2倍B .若仅将入射光频率加倍,光电子的最大初动能增大C .若入射光的强度不变、频率加倍,电流表的示数变为2ID .该金属的逸出功与入射光的频率有关2.下图是某一家用体育锻炼的发球机,从P 点沿不同方向发出质量相同的A 、B 两球,两球均经过Q 点,P 、Q 两点在同一水平线上,两球运动轨迹如图所示,如果不计空气阻力,关于两球的运动,下列说法正确的是( )A .两球的运动时间相同B .两球再次经过同一点时重力做功的功率可能相等C .在运动过程中,小球A 动量变化量大于小球B 动量变化量D .在运动过程中,重力对小球A 的冲量等于重力对小球B 的冲量3.如图所示,带有光滑竖直杆的三角形斜劈固定在水平地面上,放置于斜劈上的光滑小球与套在竖直杆上的小滑块用轻绳连接,开始时轻绳与斜劈平行。
现给小滑块施加一个竖直向上的拉力,使小滑块沿杆缓慢上升,整个过程中小球始终未脱离斜劈,则有( )A .小球对斜劈的压力逐渐减小B .轻绳对小球的拉力先减小后增大C .小球的合力逐渐增大D .对小滑块施加的竖直向上的拉力保持不变4.如图所示是北斗导航系统中部分卫星的轨道示意图,已知P 、Q 、M 三颗卫星均做匀速圆周运动,其中P 是地球同步卫星,则( )A .卫星Q 、M 的加速度Q M a a >B .卫星P 、M 的角速度P M ωω<C .卫星Q 相对地面静止D .卫星P 、Q 的机械能一定相等5.A 、B 两个同学进行体育运动,A 和B 运动的v -t 图线如图所示,0=t 时刻二者并排,A 、B 分别在2s 和1s 后做匀减速运动,直到速度减为零停下来,则( )A .1~3s 内A 、B 的平均速度之比为4:3B .0~2s 内A 、B 两个同学相距越来越远C .当A 、B 都停下来时,B 在A 前4m 处D .A 、B 两个同学将会同时停下来6.某空间区域的竖直平面内存在电场,其中竖直的一条电场线如图甲中虚线所示,一个质量为m 、电荷量为q 的带负电小球;在电场中从O 点由静止开始沿电场线竖直向下运动。
广东省普通高考第三次模拟考试试题理科数学第Ⅰ卷(共60分)一、选择题:本大题共12个小题,每小题5分,共60分.在每小题给出的四个选项中,只有一项是符合题目要求的.1.已知集合{}|3A x N x =∈<,{}|,,B x x a b a A b A ==-∈∈,则A B =I ( ) A .{}1,2B .{}2,1,1,2--C .{}1D .{}0,1,22.已知z 是z 的共轭复数,且||34z z i -=+,则z 的虚部是( )A .76B .76-C .4D .4-3.等差数列{}n a 的前n 项和为n S ,7524S S -=,35a =,则7S =( ) A .25B .49C .15D .404.一名法官在审理一起珍宝盗窃案时,四名嫌疑人甲、乙、丙、丁的供词如下,甲说:“罪犯在乙、丙、丁三人之中”;乙说:“我没有作案,是丙偷的”;丙说:“甲、乙两人中有一人是小偷”;丁说:“乙说的是事实”.经过调查核实,四人中有两人说的是真话,另外两人说的是假话,且这四人中只有一人是罪犯,由此可判断罪犯是( ) A .甲B .乙C .丙D .丁5.某厂家为了解销售轿车台数与广告宣传费之间的关系,得到如表统计数据表:根据数据表可得回归直线方程$$y bxa =+$,其中 2.4b =$,$a y bx =-$,据此模型预测广告费用为9万元时,销售轿车台数为( )广告费用x (万元) 2 3 4 5 6 销售轿车y (台数)34 610 12A .176.将编号为1,2,3,4,5,6的六个小球放入编号为1,2,3,4,5,6的六个盒子,每个盒子放一个小球,若有且只有三个盒子的编号与放入的小球编号相同,则不同的放法总数是( ) A .40B .60C .80D .1007.已知函数20172017log 3sin ,0,()log ()sin ,0,m x x x f x x n x x +>⎧=⎨-+<⎩为偶函数,则m n -=( )A .4B .2C .2-D .4-8.中国古代数学名著《九章算术》中记载了公元前344年商鞅督造一种标准量器—商鞅铜方升,其三视图如图所示(单位:寸),若π取3,其体积为12.6(立方寸),则图中的x 为( )A .1.2B .1.6C .1.8D .2.49.设双曲线22221x y a b-=(0a >,0b >)的渐近线与抛物线21y x =+相切,则该双曲线的离心率等于( ) AB .2CD10.动点(,)A x y 在圆221x y +=上绕坐标原点沿逆时针方向匀速旋转,其初始位置为01(2A ,12秒旋转一周,则动点A 的纵坐标y 关于时间t (单位:秒)的函数解析式为( ) A .sin()36y t ππ=+B .cos()63y t ππ=+C .sin()63y t ππ=+D .cos()36y t ππ=+11.记不等式组10,330,10x y x y x y -+≥⎧⎪--≤⎨⎪+-≥⎩所表示的平面区域为D ,若对任意00(,)x y D ∈,不等式0020x y c -+≤恒成立,则c 的取值范围是( ) A .(,4]-∞B .(,2]-∞C .[]1,4-D .(,1]-∞-12.已知函数2()(3)xf x x e =-,设关于x 的方程2212()()0f x mf x e--=(m R ∈)有n 个不同的实数解,则n 的所有可能的值为( ) A .3B .1或3C .4或6D .3或4或6第Ⅱ卷(共90分)二、填空题(每题5分,满分20分,将答案填在答题纸上)13.10()x y -的展开式中,73x y 的系数与37x y 的系数之和等于.14.已知||3a =r ,||4b =r ,0a b ⋅=r r ,若向量满足()()0a c b c -⋅-=r r r r ,则||c r的取值范围是.15.已知2cos sin αα=,则41cos sin αα+=. 16.“中国剩余定理”又称“孙子定理”.1852年英国来华传教伟烈亚利将《孙子算经》中“物不知数”问题的解法传至欧洲1874年,英国数学家马西森指出此法符合1801年由高斯得出的关于同余式解法的一般性定理,因而西方称之为“中国剩余定理”.“中国剩余定理”讲的是一个关于整除的问题,现有这样一个整除问题:将2至2017这2016个数中能被3除余1且被5除余1的数按由小到大的顺序排成一列,构成数列{}n a ,则此数列的项数为.三、解答题 (本大题共6小题,共70分.解答应写出文字说明、证明过程或演算步骤.)17.在ABC ∆中,角A ,B ,C 所对的边分别为a ,b ,c ,已知2sin()2sin ()24C A B π-=-. (Ⅰ)求sin cos A B 的值;(Ⅱ)若233a b =,求B . 18.如图,四棱锥S ABCD -中,底面ABCD 为矩形,SD ⊥底面ABCD ,2AD =,2DC SD ==,点M 在侧棱SC 上,60ABM ∠=︒.(Ⅰ)证明:M 是侧棱SC 的中点; (Ⅱ)求二面角S AM B --的余弦值.19.某厂有4台大型机器,在一个月中,一台机器至多出现1次故障,且每台机器是否出现故障是相互独立的,出现故障时需1名维修工人进行维修,每台机器出现故障需要维修的概率为13. (Ⅰ)若出现故障的机器台数为x ,求x 的分布列;(Ⅱ)该厂至少有多少名维修工人才能保证每台机器在任何时刻同时出现故障时能及时进行维修的概率不少于90%?(Ⅲ)已知一名维修工人每月只有维修1台机器的能力,每月需支付给每位维修工人1万元的工资,每台机器不出现故障或出现故障能及时维修,就使该厂产生5万元的利润,否则将不产生利润,若该厂现有2名维修工人,求该厂每月获利的均值.20.如图,已知抛物线E :2y x =与圆M :222(4)x y r -+=(0r >)相交于A 、B 、C 、D 四个点.(Ⅰ)求r 的取值范围;(Ⅱ)当四边形ABCD 的面积最大时,求对角线AC 、BD 的交点P 的坐标. 21.已知函数()ln xf x x=,()(1)g x k x =-. (Ⅰ)证明:k R ∀∈,直线()y g x =都不是曲线()y f x =的切线;(Ⅱ)若2,x e e ⎡⎤∃∈⎣⎦,使1()()2f xg x ≤+成立,求实数k 的取值范围. 请考生在22、23两题中任选一题作答,如果多做,则按所做的第一题记分.22.选修4-4:坐标系与参数方程在直角坐标系xOy 中,已知点3)P ,曲线C 的参数方程为22sin x y ϕϕ⎧=⎪⎨=⎪⎩(ϕ为参数).以原点为极点,x 轴正半轴为极轴建立极坐标系,直线l的极坐标方程为ρ=(Ⅰ)判断点P 与直线l 的位置关系并说明理由; (Ⅱ)设直线l 与曲线C 的两个交点分别为A ,B ,求11||||PA PB +的值. 23.选修4-5:不等式选讲已知()||f x x a =+,()|3|g x x x =+-,记关于x 的不等式()()f x g x <的解集为M . (Ⅰ)若3a M -∈,求实数a 的取值范围; (Ⅱ)若[]1,1M -⊆,求实数a 的取值范围.普通高考第三次模拟考试试题理科数学答案一、选择题1-5:DCBBC 6-10:AABCC 11、12:DA二、填空题13.240- 14.[]0,5 15.2 16.134三、解答题17.解:(Ⅰ)sin()1cos()2A B C π-=--1sin C =-1sin()A B =-+,故2sin cos 1A B =,∴1sin cos 2A B =.(Ⅱ)由正弦定理得sin sin A a B b ==,由(Ⅰ)知1sin cos cos 22A B B B B ===,∴sin 2B =, ∴23B π=或23π, ∴6B π=或3π. 18.(Ⅰ)证明:作//ME CD 交SD 于点E ,则//ME AB ,ME ⊥平面SAD , 连接AE ,则四边形ABME 为直角梯形作MF AB ⊥,垂足为F ,则AFME 为矩形.设ME x =,则SE x =,AE ==,MF AE ==,2FB x =-,由tan 60MF FB =⋅︒)x =-,解得1x =,即1ME =,从而12ME DC =, 所以M 为侧棱SC 的中点.(Ⅱ)解:2MB ==,又60ABM ∠=︒,2AB =,所以ABM ∆为等边三角形, 又由(Ⅰ)知M 为SC 中点,SM =,SA =,2AM =,故222SA SM AM =+,90SMA ∠=︒.取AM 中点G ,连接BG ,取SA 中点H ,连接GH ,则BG AM ⊥,GH AM ⊥,由此知BGH ∠为二面角S AM B --的平面角, 连接BH ,在BGH ∆中,332BG AM ==,1222GH SM ==,22BH AB AH =+222=, 所以2226cos 23BG GH BH BGH BG GH +-∠==-⋅. 所以二面角S AM B --的余弦为63-.19.解:(Ⅰ)一台机器运行是否出现故障可看作一次实验,在一次试验中,机器出现故障设为A ,则事件A 的概率为13,该厂有4台机器就相当于4次独立重复试验,因出现故障的机器台数为X ,故1~(4,)3X B ,044216(0)()381P X C ===,0341232(1)()3381P X C ==⋅⋅=,02241224(2)()()3381P X C ==⋅⋅=,034128(3)()3381P X C ==⋅⋅=, 1(4)81P X ==.即X 的分布列为:x n ≤,即0x =,1x =,…,x n =,这1n +个互斥事件的和事件,则∵90%8181≤≤, ∴至少要3名工人,才能保证每台机器在任何时刻同时出现故障能及时进行维修的概率不少于90%.(Ⅲ)设该厂获利为Y 万元,则Y 的所有可能取值为:18,13,8,72(18)(0)(1)(2)81P Y P X P X P X ===+=+==, 8(13)(3)81P Y P X ====, 1(8)(4)81P Y P X ====, 即Y 的分布列为:则72()1813881818181E Y =⨯+⨯+⨯=, 故该厂获利的均值为140881. 20.解:(Ⅰ)将抛物线E :2y x =代入圆M :222(4)x y r -+=(0r >)的方程, 消去2y ,整理得227160x x r -+-=,①E 与M 有四个交点的充要条件是:方程①有两个不相等的正根1x ,2x ,由此得2212212(7)4(16)0,70,160,r x x x x r⎧∆=--->⎪+=>⎨⎪=->⎩解得215164r <<,又0r >,所以r 的取值范围为4). (Ⅱ)设四个交点的坐标分别为1(A x ,1(,B x,2(,Cx ,2(D x ,则直线AC 、BD 的方程分别为1)y x x -=-,1)y x x=-,解得点P 的坐标为, 设t =,由t =及(Ⅰ)得7(0,)2t ∈.由于四边形ABCD 为等腰梯形,因而其面积则212112||||2S x x x x =⋅⋅-=-,∴22121212()4(S x x x x x x ⎡⎤=+-++⎣⎦, 将127x x +=t =代入上式,并令2()f t S =,得232()(72)(72)82898343f t t t t t t =+-=--++(702t <<), ∴2'()2456982(27)(67)f t t t t t =--+=-+-, 令'()0f t =,得76t =,或72t =-(舍去). 当706t <<时,'()0f t >;当76t =时,'()0f t =;当7762t <<时,'()0f t <, 故当且仅当76t =时,()f t 有最大值,即四边形ABCD 的面积最大,故所求的点P 的坐标为7(,0)6.21.解:(Ⅰ)()f x 的定义域为(0,1)(1,)+∞U ,2ln 1'()(ln )x f x x -=, 由于直线()y g x =过定点(1,0),设直线()y g x =与曲线()y f x =相切于点000(,)ln x x x (00x >且01x ≠), 则020ln 1(ln )x k x -=00ln 1x x x =-,即00ln 10x x +-=,①设()ln 1h x x x =+-,(0,)x ∈+∞,则1'()10h x x=+>, 所以()h x 在(0,)+∞上单调递增,又(1)0h =,从而当且仅当01x =时,①成立,这与01x ≠矛盾. 所以,k R ∀∈,直线()y g x =都不是曲线()y f x =的切线.(Ⅱ)1()()2f x g x ≤+,即1(1)ln 2x k x x --≤, 令()(1)ln x x k x xϕ=--,2,x e e ⎡⎤∈⎣⎦, 则2,x e e ⎡⎤∃∈⎣⎦,使1()()2f x g x ≤+成立,即min 1()2x ϕ≤, 222ln 111111'()()()(ln )ln ln ln 24x x k k k x x x x ϕ-=-=-+-=--+-.(i )当14k ≥时,'()0x ϕ≤,()x ϕ在2,e e ⎡⎤⎣⎦上为减函数,于是222min()()(1)2e x e k e ϕϕ==--,由221(1)22e k e --≤得12k ≥,满足14k ≥,所以12k ≥符合题意.(ii )当14k <时,由211()24y t k =--+-及1ln t x=的单调性知111'()()ln 24x k x ϕ=--+-在2,e e ⎡⎤⎣⎦上为增函数,①所以2'()'()'()e x e ϕϕϕ≤≤,即1'()4k x k ϕ-≤≤-. 若0k -≥,即0k ≤,则'()0x ϕ≥,所以()x ϕ在2,e e ⎡⎤⎣⎦上为增函数,于是min 1()()(1)2x e e k e e ϕϕ==--≥>,不合题意;②若0k -<,即104k <<,则由'()0e k ϕ=-<,21'()04e k ϕ=->及'()x ϕ的单调性知存在唯一20(,)x e e ∈,使0'()0x ϕ=,且当0(,)x e x ∈时,'()0x ϕ<,()x ϕ为减函数;当20(,)x x e ∈时,'()0x ϕ>,()x ϕ为增函数,所以0min 000()()(1)ln x x x k x x ϕϕ==--, 由0001(1)ln 2x k x x --≤,得00000111111()()1ln 212224x x k x x x ≥->-=>--,这与104k <<矛盾,不合题意. 综上可知,k 的取值范围为1[,)2+∞. 22.解:(Ⅰ)点P 在直线上,理由如下:直线l:)6ρ=,即2cos()6πρθ-=cos sin θρθ+=y +=P 在直线上.(Ⅱ)由题意,可得直线l的参数方程为1,2,x t y ⎧=-⎪⎪⎨⎪=+⎪⎩(t 为参数),曲线C 的普通方程为22124x y +=,直线l 的参数方程代入曲线C的普通方程,得2212())42t -+=,∴251240t t +-=,根为1t ,2t ,∴12125t t +=-,∴12405t t =-<,故1t 与2t 异号,∴12||||||PA PB t t +=-==, ∴12124||||||||5PA PB t t t t ⋅=⋅=-=, ∴11||||||||||||PA PB PA PB PA PB ++=⋅= 23.解:(Ⅰ)依题意有|23|||(3)a a a -<--,若32a ≥,则233a -<,∴332a ≤<, 若302a ≤<,则323a -<,∴302a <<, 若0a ≤,则32(3)a a a -<---,无解. 综上所述,a 的取值范围为(0,3).(Ⅱ)由题意可知,当[]1,1x ∈-时,()()f x g x <恒成立, ∴||3x a +<恒成立, 即33x a x --<<-, 当[]1,1x ∈-时恒成立, 所以22a -<<.。