安全保卫部绩效考核管理办法
- 格式:doc
- 大小:17.50 KB
- 文档页数:8
2024年保安公司绩效考核方案2024年保安公司绩效考核方案1一、岗位职责(一)、护管队队长岗位职责1、主持全队工作,坚决执行管理处领导指令,带领全队人员依据各自职责,认真做好安全保卫工作。
2、熟悉护管各岗位职责、任务、工作要求、考核标准,掌握护管区内的护管工作规律及特点,加强重点岗位的安全防范。
3、处事公道,言行文明,对自己的缺点勇于改正,虚心接受工作建议和意见。
4、做好护管队的工作安排(包括训练、学习安排)。
5、经常检查各岗位工作情况。
零点之后的夜间查岗每周不少于两次。
6、每周召开例会一次,每半月召开队务会一次。
7、及时做好护管员的岗位培训、军事训练及日常考核工作。
8、带领护管队配合其他管理服务工作,制止、纠正各类违章行为。
9、负责全队员工的内务管理和考勤工作。
10、完成上级交办的其他临时任务。
(二)、护管员岗位职责1、服从领导、听从指挥,做到令行即止,遇事报告。
2、遵守国家法令、法规,做到依法办事。
3、熟悉本岗位职责和工作秩序,圆满完成工作任务。
4、监守岗位,保持高度警惕,注意发现可疑的人、事、物,预防治安案件的发生。
5、积极配合卫生、绿化、维修等其它服务,制止违章行为,防止破坏,不能制止解决的向管理处报告。
6、熟悉和爱护小区内配套的公共设施、机电设备、消防器材,并熟练掌握各种灭火器材的使用方法。
7、积极协助公安机关开展各项治安防范活动和行为,努力完成各项治安服务工作。
8、廉洁奉公,坚持原则,是非分明,敢于同违法犯罪分子、行为作斗争。
9、认真完成领导交办的其它任务。
(三)巡逻员岗位职责1、熟悉巡逻区内各种设备、物品的位置,发现设备、物品有移动等可疑情况,立即查明报告。
2、检查电线线路(目视检查、禁止手动检查)和水管道有无损坏,发现漏水(电)时,及时采取措施并报告。
3、巡逻中闻到异味,听到可疑声响,需立即查明情况并报告。
4、注意观察来往人员的情况及其携带的物品,发现可疑人员要选择适当的位置加以监视并及时报告。
保安人员绩效考核细则标准两篇篇一:保安人员绩效考核细则一、考核目的:1、为创建安全文明的住宅小区,提升安保工作服务质量,为房产销售建立良好的配套基础。
2、通过日常全面考核,公开、公正的为切实加强保安队伍的建设,强化保安人员的服务意识和质量,促进保安工作规范管理;3、客观,真实,公平地评价保安人员的工作绩效,提高和调动保安员的工作积极性和责任性,实现绩效的持续改进,并以绩效考核结果作为员工异动、培训及薪酬变动等的依据。
二、考核适用范围及考核时间:适用于公司所有保安员。
考核时间:每月1-5日,考核上一月的工作表现。
6日前将《月绩效考核记录表》及《个人月绩效考核表》交集团人力资源部。
三、考核依据:保安队各岗位职责及行为规范、《月绩效考核记录表》。
四、考核兑现:1、保安人员岗位薪资的20%作为绩效薪资,另80%作为基本薪资每月固定发放,不受绩效结果的影响。
2、根据考核分值的不同,将考核结果分为四类,与绩效薪资挂钩情况如下表:3考核,(考核规定见《集团人力资源制度》中相关内容。
五、考核细则(月度考核量化表):篇二:物业保安员绩效考核细则保安员绩效考核细则工作要求(一)形象1、仪容仪表.岗资端正.赵庄整洁.佩戴标志正确,文明执勤,保持精神饱满,执勤形象好,衣服熨烫整2、公司领导带领客户进入大厦,要主动打招呼,来访人员进入大厦要主动问好。
3、认真执勤,忠于职守,不做与工作无关的事情。
4、班次交接规范,认真负责,完成规定交接事项。
(二)工作要求(一)形象 1、仪容仪表不整.岗资和巡视形象不规范.佩戴工牌不正确,言行不文明,制服熨烫不整齐或没熨烫,班后着工装(每小项扣 2 分)。
2、遇见领导或客户进入大厦没有礼貌问好扣 2 分。
3、岗位上抽烟.吃零食.看书报.听音乐.闲聊.玩手机.玩游戏.与外人玩耍没小项扣 2 分,遇到有效投诉扣 25 分。
4、交接班不按规范操作.不参加班前班后会,每小项扣 5 分。
当班物品损坏丢失扣 10 分并按价赔偿。
安全保卫考核方案工厂安全保卫工作实施方案嘿,各位看官,今天给大家带来一份热腾腾的“安全保卫考核方案工厂安全保卫工作实施方案”,这是我结合十年方案写作经验,为大家精心打造的。
准备好了吗?让我们开始吧!一、考核目的1.提高工厂安全保卫工作的管理水平,确保安全生产。
2.激发员工安全意识,提高员工安全技能。
3.促进工厂内部安全保卫工作的规范化、制度化。
二、考核对象1.工厂全体员工。
2.安全保卫部门及相关部门负责人。
三、考核内容1.安全生产法律法规、标准、规程的执行情况。
2.安全保卫设施、设备的维护保养情况。
3.安全隐患排查、治理情况。
4.安全培训、宣传教育情况。
5.安全事故处理情况。
6.安全保卫工作计划的完成情况。
四、考核方法1.定期考核:每月对全体员工进行一次安全保卫知识测试,测试成绩纳入员工绩效考核。
2.不定期检查:安全保卫部门对工厂安全保卫工作进行全面检查,发现问题及时整改。
3.专项考核:针对特定岗位、特定时期的安全保卫工作,进行专项考核。
4.综合评价:对安全保卫部门及相关部门负责人进行综合评价,评价结果作为年度考核的重要依据。
五、考核结果处理1.考核成绩优秀者,给予表彰奖励。
2.考核成绩不合格者,进行约谈、培训,直至合格。
3.对于安全隐患排查不力、安全事故频发的部门,追究相关负责人责任。
六、实施步骤1.制定考核方案:根据工厂实际情况,制定具体考核方案。
2.宣传培训:对全体员工进行安全保卫知识培训,提高员工安全意识。
3.考核实施:按照考核方案,开展考核工作。
4.考核结果反馈:对考核结果进行汇总、分析,及时反馈给相关部门及员工。
5.持续改进:根据考核结果,调整安全保卫工作措施,不断提高安全保卫水平。
安全保卫考核方案的实施,旨在提高工厂安全保卫工作的管理水平,确保安全生产。
全体员工要积极参与,共同努力,为工厂的安全生产保驾护航。
注意事项:1.考核标准要明确,不能含糊其辞。
考核标准模糊不清,容易导致执行过程中出现争议。
河南豫海商业经营服务有限公司安保工作绩效考核方案日常工作效率的评定细则物业部安全保卫处2015/5/10根据公司2015年机制改革精神,物业部责成安全保卫处制定此工作考核方案。
一、目的绩效考评的目的是对被考评者进行工作业绩、能力、态度等的定量、定性评价,以鼓励先进、鞭策落后,实现绩效的持续改进,并以绩效考核结果作为员工异动、培训及薪酬变动等的依据。
二、原则1、公开性原则绩效考评标准、考评程序和考评责任都应当有明确的规定并向全体员工公开。
2、客观性原则绩效考评应当根据明确规定的考评标准,针对客观考评资料进行评价,尽量避免掺入主观性因素和感情色彩。
3、差别性原则考评的等级之间应当有鲜明的差别界限,针对不同的考评结果在工资、晋升、使用等方面应体现明显差别。
4、时效性原则考评的结果要及时反馈给被考评者;考评数据要求与考核周期相吻合,而不该将本期之前的行为强加于当期的考评结果中,也不能取近期的绩效和比较突出的一两个成果来代替整个考核期的绩效进行评价。
三、用语的定义本制度中使用的专业术语定义如下:1、绩效考评:指考评者对照工作目标或绩效标准,采用一定的考评方法,评定员工的工作任务完成情况、工作职责履行程度和员工的发展情况,并将上述评定结果反馈给员工的过程。
绩效考评是绩效考核和评价的总称。
2、考核周期:指同一考评类型中上一次考评起始与本次考评起始之间间隔的时间段。
四、考核类型本公司绩效考核分为四类:五、考评者与被考评者1、考评者评价者含综合管理部、直属上级、次上级三类。
评价者的职责如下:评价者必须根据日常业务工作中观察到的具体事实作出评价。
必须消除对被评价者的好恶感、同情心等偏见,排除对上、对下的各种顾虑,做到公正有据。
不对考核期外和职务工作以外的事实和行为进行评价。
2、被评价者被评价者为被纳入评价计划员工。
调到毫无工作经验的其他职务工作未满6个月者,不进行当年度评价。
六、考评者训练1、在取得评价资格之前,必须经过考评者训练。
保安绩效考核细则保安绩效考核是对保安员工工作表现的评估与评价,是提高保安工作质量和效率的重要手段之一、一个合理、科学、全面的绩效考核体系能够帮助企业评估保安人员的工作能力,激励他们发挥更高的工作积极性和创造性,进而提升保安工作的管理水平和服务质量。
以下是保安绩效考核的一些具体细则。
一、安全意识考核1.遵守安全操作规程和操作程序,不发生人身伤害和财产损失。
2.建立良好的安全巡逻制度,保证安全巡逻的效果。
3.及时发现、报告和处理安全隐患。
4.完成上级交办的安全任务。
二、警戒态度和仪容仪表考核1.符合企业规定的工作服着装要求。
2.严格执行企业的警戒规程和要求。
3.保持良好的职业道德和职业精神。
4.维护公司形象,提供优质的服务。
三、保安队伍管理水平考核1.严格遵守公司纪律和业务流程,服从指挥安排。
2.能够合理安排和调配队员的工作任务。
3.确保队伍的组织纪律,提高队伍的战斗力和工作效率。
4.掌握初级急救和消防知识,提高处理突发事件的能力。
四、服务态度和效果考核1.彬彬有礼,热情细致地为顾客提供服务,确保服务质量。
2.积极协助顾客解决问题,处理投诉和纠纷。
3.善于发现顾客需求,主动提供帮助和推销服务。
4.做到服务态度有温度,服务过程有亮点。
五、工作纪律和责任心考核1.准时到岗,不迟到早退,做到工作纪律严明。
2.遵守公司的保密规定,保护客户和公司的利益。
3.对工作出现的问题和突发事件,能够及时作出处置和报告。
4.对公司的事务和政策,有积极的表态和配合。
六、保安技能水平考核1.熟悉消防安全知识,能够正确使用消防设备。
2.掌握基本的防卫和拘束技能,能够应对突发事件。
3.具备使用安全保卫设备和监控系统的操作技能。
4.具有一定的现场调查和报案技巧。
七、个人学习与进修考核1.参加公司组织的培训和学习,提高岗位知识和技能。
2.阅读有关法律法规和保安管理书籍,扩展思维广度。
3.反馈工作中遇到的问题并提出解决方案,提升自身综合素质。
安保部绩效考核方案背景介绍为了进一步优化安保部工作流程,提高安保部业务水平,切实加强安全管理,我公司决定实施安保部绩效考核制度。
目标本方案旨在全面推动安保部绩效考核,通过实施有效的考核制度,提高安保部队伍的工作效率与服务质量。
内容1.考核内容•安全检查:对安全工作的检查力度、检查范围、检查次数等进行考核。
•工作责任:对各岗位的责任、工作意识以及团队精神等进行考核。
•突发事件处理能力:对处理突发事件的反应速度、解决问题能力、有效配合的态度等方面进行考核。
•员工培训:对培训内容、培训方式、培训效果等方面进行考核。
•其他相关工作:根据公司实际情况,细化其他相关的考核内容。
2.考核方法•考核周期:每年一次。
•考核方式:由企业安保部门统计安保部的考核成绩并评分,各岗位绩效评定由部门领导作出最后决定。
•考核标准:根据安保部工作任务制定每一项考核标准,并根据实际情况进行修改和完善。
3.考核评分•安全检查:满分100分,根据每次安全检查的合格率加分,失格率扣分。
•工作责任:满分100分,根据各岗位职责及其自身工作完成情况、责任意识加分。
•突发事件处理能力:满分100分,根据处理突发事件的速度、准确性、班组配合度等情况评分。
•员工培训:满分100分,根据培训的内容、方式及其效果进行评分。
•其他相关工作:根据公司实际情况,分别列出考核标准并进行评分。
4.绩效奖励•绩效优秀:得分达到85分及以上,个人奖励500元,岗位奖励2000元。
•绩效良好:得分80-85分,个人奖励300元,岗位奖励1500元。
•绩效合格:得分70-80分,岗位奖励1000元。
•绩效不合格:得分70分以下,个人与岗位奖励均不予发放。
实行时间本方案正式实行时间为(日期),实施后将在考核周期内进行考核评分,相关绩效奖励将根据当年考核结果进行发放。
总结通过安保部门的绩效考核,能够激励员工积极参与安保工作和岗位责任,促进服务质量的提升,提高安保部门业务水平,增强安全保卫意识,为企业的健康发展提供强有力的保障。
保卫科管理人员绩效考核办法第一章总则第一条:为建立和完善管理人员绩效考核体系,对管理人员的价值创造过程及结果进行客观、公正的评价,并通过此评价合理地进行价值分配,促进管理人员做好治安保卫工作的积极性,根据“华润沛煤(2009)72号《关于对全矿各单位正职管理干部的绩效考核的管理办法( 试行)》文件精神制定本办法。
第二条:考核坚持“公平、公正、公开”的原则,严格依据价值创造过程中的表现和结果(业绩),实现管理人员的薪酬、职位升降与考核结果紧密结合。
第三条:本办法仅适用于保卫科副科长、科长助理。
第二章考核体系第四条:管理干部绩效考核以业绩和能力为导向,主要包括:1、对分管的工作目标、任务,计划内容完成情况。
2、在值班期间的治安效果、各岗位工作质量、劳动纪律、精神文明建设等。
第三章考核管理第五条:科长是绩效考核负责人。
值班员在值班期间,要真实记录当天出现的问题,为当月积累考核所需材料。
依据考核结果,结算被考核人薪酬并提出职位升降的建议。
第六条:考核方式对分管的工作目标、任务,计划内容完成情况;值班期间治安效果、各岗位工作质量、劳动纪律、精神文明建设等制订对副科长、科长助理月度考核办法。
第七条:考核时间与周期分月度、季度、年度考核。
第八条:考核程序每月进行一次考核。
季度、年度进行的综合考核,为月度考核结果的算术平均数。
考核结果由科汇总。
科长根据月度考核材料给被考核人进行评估打分、定级,按要求的格式、内容签字后按时报矿经营管理科。
第四章考核结果的应用第九条:考核结果的等级分布第十条:考核结果与月度工资、季度、年终绩效奖金1、月度工资=月度结算产量×计件工资系数+工龄工资+安全工资+职称费+下井费+中班费+夜班费+加班工资+其他奖罚。
2、季度绩效奖金=季度工资总额×季度绩效奖金系数3、年度绩效奖金=年度工资总额×年度绩效奖金系数第十一条:考核结果与职务任免个人绩效考核结果将直接影响本人的职务任免:1、连续三个月综合考核结果为D者,将降聘或免聘(调整工作岗位或免职)。
安全保卫人员奖惩制度1.引言安全是企业进展和员工生命财产安全的紧要保障,安全保卫人员是企业保障安全的紧要气力。
为了加强对安全保卫人员的管理和激励,提高他们的工作积极性和责任意识,订立一套科学合理的奖惩制度是特别必要和紧要的。
2.嘉奖制度2.1 工作表现嘉奖安全保卫人员在日常工作中表现突出、工作成绩显著的,将予以适当的嘉奖,重要包括:•个人奖:对个人工作成绩突出的安全保卫人员进行表彰,包括先进个人、优秀员工等奖项;•集体奖:对安全保卫人员团队在工作中取得的优异成绩进行集体表彰,包括先进集体、优秀团队等奖项;•特别贡献奖:对对公司安全保卫工作作出杰出贡献的个人进行特别嘉奖,包括英勇奖、先进事迹奖等。
2.2 技能培训嘉奖为了进一步提升安全保卫人员的技能水平,公司将组织针对安全保卫工作的技术培训,对参加培训并取得优异成绩的安全保卫人员予以肯定嘉奖,包括:•培训津贴:对参训人员予以肯定的培训津贴,作为对其付出的一种补偿;•增项薪酬:对参训人员在培训后表现出突出工作本领的,将予以肯定的加薪幅度,以激励员工参加培训并提高自身本领。
2.3 安全意识嘉奖为了推动安全文化的建设,提高员工的安全意识,对积极践行安全标准、具有良好安全记录的安全保卫人员进行嘉奖,重要包括:•安全意识奖:对员工遵守安全操作规程、具有良好安全意识的进行嘉奖;•安全检查奖:对自发参加安全检查、积极发觉安全隐患并实行措施解决的员工进行嘉奖。
3.惩罚制度3.1 违规行为惩罚安全保卫人员在工作中如发生违反安全操作规程、严重违反安全纪律等行为时,将依据实际情况予以相应的惩罚,重要包括:•警告:对细小违规行为予以口头或书面警告,警示其注意工作纪律;•记过:对违规行为较为严重的,公司将记录其违规行为,以便今后参考;•记大过:对严重违反安全操作规程、严重违反安全纪律的行为,予以严格批判和警告;•解雇:对发生重点安全事故、严重威逼企业安全的行为和违反职业道德的行为,将予以解雇处分。
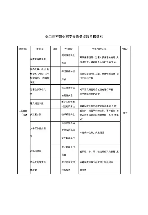
保卫保密部保密专责任务绩效考核指标
保卫保密部保密专责任务绩效考核指标
指标项 权重 考核目的 考核内容/方法
考核人
提高保密安全
开展保密项目、涉密人员保密教育的
保密教育覆盖率
人次及检查、跟踪服务任务的完成情
意识
况
院内文章、出版 保证院的知识
物保密性(专业 被检查发现院内文章、出版物出现保
技术保质除外) 产权
密性不足的次数
的漏检次数
涉密会议漏检次 保证涉密会议 对于涉及秘密的会议没有进行保密
数
的秘密安全 安全措施检查的次数
违反制度次数
维护内勤保密 制度的严肃性
内勤保密工作中不按规定办事的次 数
失泄密次数
确保机密安全
发生失、泄密事件的次数,事件发生
前是否未提出或米取有效措施(否决 性指标)
部长
保质保量完成
文书工作完成情
保卫保密部的
未完成的次数,质量情况
况
文件起草工作
内勤出错率
保证内勤工作
发放证、卡、照、信出错的次数及程
PP 曰. M M
度
资料文件管理出
保证档案管理
内勤保密资料文档管理出错的程度
指标类别
任务绩效 (100%)
错次数符合规范和次数。
为进一步加强学校平安保卫工作,增强全校师生的平安意识和责任感,确保师生的生命平安、学校财产平安,根据上级有关法律法规规定,就学校平安保卫工作的检查、考核、奖惩及责任追究,特制定本制度。
一、平安保卫检查的要害部位学校平安保卫检查要害部位有:实验室、计算机房、图书室、财务室、档案室、电教室、语音室、保管室、配电室、餐厅、学生公寓、教师公寓等。
这些要害部位,对学校正常工作、学习和生活起着重要作用。
有关处室针对所属要害部位特点,从防火、防盗、防破坏、防灾害方面,制定具体相应的平安、防范措施,形成规章制度,并把规章制度、措施落到实处,责任落实到人,并将有关规章制度、措施送交办公室备案、存档。
二、平安保卫工作的检查与监督1、平安员在学校平安保卫工作领导小组直接领导下检查学校平安保卫工作。
2、对于学校重点要害部位,各处室要明确各项平安工作的具体任务和责任人,经常性检查所负责部门的平安工作。
3、平安员要定期不定期对学校的平安保卫要害部位进行检查,并如实做好情况记载,发现问题应及时向主管领导汇报。
4、全体师生均有平安保卫监督的义务,如假设发现不平安隐患,应及时向领导或主管人员汇报。
三、平安保卫工作的考核与奖励学校将平安保卫工作具体情况由办公室如实记载,并纳入教师年度考核和班级考评中。
对在平安保卫工作中,有以下情况之一者要给予精神和物质奖励,并在教师职称评定、工资晋升、先进评选、年度考核中予以表达。
1、忠于职守,认真负责,积极工作。
有事及时上报,不迟报、不漏报、不误报,成绩显著者。
2、防止或者挽救事故有功者。
3、为了灾情,积极组织人员抢救,救灾奋不顾身者。
4、为了维护国家利益,同违法、违纪行为做斗争者。
四、平安保卫工作责任追究制度平安事故责任追究遵循“谁主管、谁负责,谁出事、谁负责〞的原那么。
对不履行职责,造成不平安隐患或发生不平安事故者,在教师职称评定、工资晋升、先进评选、年度考核中实行“一票否决制〞。
如假设发生不平安事故,对由于责任制不落实而造成重大事故、刑事案件和群体性事件的,对没有及时发现和平安工作中重大隐患而造成严重后果的,对不履行职责,严重失职、渎职的,要依法依纪严肃追究责任人的责任,必要时给予行政处分或承当法律责任。
安保部绩效考核方案关于安保部绩效考核方案一、绩效考核目的为保证公司安全目标的实现,提高安保人员的工作积极性,为安保人员的薪酬调整、奖励惩罚等提供准确、客观的依据,特制定本方案。
二、绩效考核的原则(一)公开原则通过协商确定绩效考核的内容和评分标准,最大限度地减少考核者和被考核者之间的绩效认知差别,公开绩效考核的结果,使绩效考核工作规格化、制度化。
(二)客观原则绩效考核必须用事实说话,切忌主观臆断。
绩效考核的目的之一是引导员工改进工作,为此必须避免人与人过分攀比,破坏团队精神。
(三)重视反馈原则绩效考核过程中,绩效考核之后,考核人员要与被考核人员进行全面的沟通,把结果反馈给被考核者,同时听取被考核者的意见,及时发现问题并解决。
三、绩效考核实施(1)安保人员的绩效考核由月度考核和年度考核组成,年度考核是对当年12个月绩效考核的汇总。
(2)安保员的绩效考评工作由日检、周检、不定期抽检三部分构成。
(3)安保领班、组长负责安保员日检和周检考核。
(4)分店总经理、公司安保经理、负责保安主管的月度考核(5)安保主管负责领班、组长、保安员的不定期抽检考核和月度考核。
(6)总经办主任负责整理和汇总安保人员绩效考核的结果。
四、绩效考核库等级划分1、安保主管、领班绩效考核等级划分如下表所示:安保主管、领班绩效考核等级划分表1 / 7紫微酒店管理有限公司安保考核方案2、组长、安保员绩效考核的等级划分,如下表所示:组长、安保人员绩效考核等级划分表说明:安保人员年度绩效考核得分为当年12个月绩效考核得分总和的平均值。
五、绩效考核结果的应用① 总经办主任依据绩效考核的结果确定安保人员月度和年度奖金的发放数额。
② 部门经理运用绩效考核的结果制订员工培训计划,提高安保人员的工作质量。
六、其它规定1、有下列情形之一者,其考评等级不能列为“A级”:(1)月度有迟到、早退、旷工现象;(2)事假月度天数超过1天或年度天数超过6天以上;(3)病假月度天数超过2天或年度天数超过10天以上;(4)因违反公司规章制度受到处罚;2、有下列情形之一者,其考评等级不能列为“B”级:(1)月度迟到或早退2次以上,年度迟到或早退10次以上;(2)请假超过公司规定天数者(事假月度不超过1天,年度不超过6天。
保卫部人员考核细则为规范我院安全保卫人员的管理,使保卫工作人员的绩效考核有据可依,结合学院工作考核管理办法,特制定如下考核细则:第一条考核对象考核对象为保卫部人员。
第二条考核原则对在岗职工的年度考核,根据科室成员的岗位职责范围的要求,按照客观公正、民主公开、注重实绩,平时考核与定期考核相结合、群众评议与领导评鉴相结合的原则,进行全面考核。
第三条考核的标准和内容考核内容包括德、能、勤、绩四个方面,重点考核其履行岗位职责和完成工作任务的情况。
(一)“德”即政治思想与道德品质。
内涵为:贯彻执行党在新时期的各项方针、路线和政策,遵守社会公德和职业道德,遵纪守法,顾全大局,团结奉献,具有坚定的政治信念,勇于同一切违法乱纪行为作斗争。
参加政治学习、活动,维护国家和学院的利益,遵守学院的规章制度。
(二)“能”即完成工作的能力。
内涵为:掌握履行岗位职责所需的政策理论及相关文化知识和业务技能,独立工作的方式、方法和效果,学习运用新的知识和理念,工作计划、组织、管理、协调、调研及综合能力。
(三)“勤”即勤奋敬业的精神。
内涵为:事业心与责任心,履行岗位职责的积极性、主动性,工作态度与劳动纪律,在工作上投入程度和奉献意识。
(四)“绩”即履行岗位职责的情况。
内涵为:完成具体任务和解决实际问题的质量、效率、效果等。
第四条考核细则(一)思想政治表现(20分)认真参加政治学习,不发表与中央、学院精神不符的言论,不损害集体利益,不参与邪教组织;不违法乱纪,不做有损学院荣誉和教师形象之事;顾全大局,服从安排,不搬弄是非,不挑拨同事关系;上班时间不做与工作无关的事;值班期间坚守岗位不脱岗、不喝酒;办公室清洁卫生,物品规范整齐;努力完成本职工作,积极完成学院交给的临时任务。
(二)、职业工作表现(20分)负责拟定、修订学院安全保卫工作的规章制度、年度工作计划及各种应急处置预案,对全校师生的安全工作管理等工作,学院监控系统管理,校园安保巡查管理,检查学院的安全制度落实情况,负责学院安全检查工作。
安全保卫部绩效考核管理办法为建立有效的激励、约束机制,调动安全保卫部全体干部职工工作积极性,促进平安广电事业健康发展,特制定本办法。
第一章总则1。
绩效考核的目的将安全保卫部职工实际工作情况与绩效奖金分配挂钩,通过客观评价职工的业绩、能力、态度等,实现按劳取酬、多劳多得、奖优罚劣、奖勤罚懒,促进职工提升自我能力和管理,从而有效提升安全保卫部整体绩效。
也通过对部门管理人员的定期绩效评估,为薪资调整、职务变更、岗位调动、培训等人事决策提供依据。
2. 绩效考核的对象本办法所规定的绩效考核对象为安全保卫部正处级以下员工.3. 绩效考核的原则A、客观、公正、严格、公开;B、注重实绩,激励与约束相结合;C、效率优先,兼顾公平;D、月度考核与年度考核相结合,定性考核与定量考核相结合;E、分层、分级、分类;4.绩效考核结果的应用A、与绩效奖金分配挂钩;B、为薪酬调整、职务升降、岗位调整、评选先进、人才培养、业务培训、解聘离职等提供依据;C、年终评优评先的重要依据;第二章绩效考核的程序和内容1、考核依据主要包括:岗位描述、工作目标与任务计划、本部门规章制度。
2、考核内容主要分为业绩考核、能力考核和态度考核三个方面(总权重100%,总分100分).安全保卫部包括主任现在才三个人,所以只能设立三个岗位,分别是:综治目标考核管理岗位;治安工作管理员岗位;消防安全员岗位;具体考核内容描述如下:(1)业绩考核内容(总权重70%,70分)是指个人任务完成情况,以工作实绩为重点,考核出勤率、工作品质、工作量、执行能力、工作难度、协调能力。
A、综治目标考核管理岗位:一、建立、健全、更新综治目标管理规章制度和工作台账。
二、落实综治目标管理的制度和责任(责任状签订).三、落实对各单位的月度、季度、年度综治考核和奖惩的实施情况。
四、向台领导报告全台综治工作情况。
五、向省综治委、政法委、公安厅、防火委员会、反恐办按月度、季度、年度报告本单位的综治安全工作信息。
可编辑修改精选全文完整版保卫处岗位绩效计分考核办法为建立和完善保卫处绩效管理体系,科学评价工作业绩,提高工作效率和管理水平,体现绩效工资与其岗位职责、工作业绩相统一,特制定本办法。
一、考核范围本办法适用于保卫处编制内员工和派遣员工。
二、考核目的和原则(一)充分调动教职员工的积极性。
(二)确定绩效工资、晋升、聘用的依据。
(三)坚持客观公正、民主公开、简便易行,注重工作实绩与工作态度。
三、考核内容和标准(一)考核内容:见《附件一:绩效工资量化评分标准一览表》(二)考核依据:以学校规定的岗位职责为基本依据,详见《附件二:保卫处人员岗位职责》。
(三)考核结果:考核结果分为优秀、称职、基本称职、不称职四个等次。
1、考核各等次的基本标准优秀:模范遵守各项规章制度,职业道德、社会公德好,廉洁自律性强;具有很高的分析、解决问题的素质和能力,业务熟练;责任心和事业感强,工作积极、作风扎实;完成工作数量多、质量好、效率高、效益(效果)显著,富有很强的创新精神。
称职:自觉遵守规章制度,职业道德、社会公德较好,廉洁自律性较强;具有良好的分析、解决问题的素质和能力,业务较熟练;责任心和事业感较强,工作积极、作风较扎实;完成工作数量较多、质量较好、效率较高、效益(效果)较为显著,富有良好的创新精神。
基本称职:基本能够遵守规章制度,职业道德、社会公德较好,廉洁自律性一般;分析、解决问题的素质和能力一般,业务能力一般;责任心和事业感一般;完成工作数量、质量、效率、效果(效益)等工作业绩一般,能够基本完成岗位工作职责及其它工作任务。
不称职:不能遵守规章制度,职业道德和社会公德较差,廉洁自律性较差,有违法乱纪现象;分析解决问题的素质和能力较差,业务不熟练,难以承担岗位工作职责和工作任务;责任心和事业感不强,工作消极,作风浮夸,有严重过失或出现责任事故;完成工作数量不足,质量不好,效率低,效果差,不能履行岗位工作职责、完成工作任务。
安全环保绩效考核办法根据公司20**年生产经营总体要求,结合20**年度安全、环保工作重点及各单位的实际情况,制定本办法。
1. 考核原则1.1 本着“谁的人员谁负责,谁的区域谁负责”的原则进行安全环保管理。
1.2 部门负责人绩效与单位安全环保过程管理和事故指标挂钩。
1.3 部门绩效和过程考核与结果考核相结合,突出关键人员、突出重点单元。
1.4 劳务及协作单位纳入属地单位绩效考核。
2. 公司领导包片安全督导考核实行公司级领导牵头带领相关职能部门包片对基层工区安全工作落实情况督导制(包片安排见附件一),与包片工区(区域)事故指标挂钩,按月度进行考核兑现。
3.1对安全环保目标控制的主要部门部长设立月度安全环保奖励,月度奖励标准见下表,单位(元):3.2.1**、钢轧制造部、循环经济发展部、机制维修部四大部部长以一个月的岗位工资,质量检查部部长以半个月岗位工资作为安全风险抵押金,当年1月5日前各部部长将现金缴纳至财务部,缴款收据交安环部存留。
3.2.2全年正式员工或区域内外协人员未出现工亡事故,按抵押金额2倍(含本金)一次性返还;全年正式员工未出现工亡但区域内外协人员出现1人次工亡,只返还本金;正式员工出现工亡事故或区域内外协人员出现2人次及以上工亡,扣除所有风险抵押金;3.2.3风险抵押金本金返还,次年1月份,缴款收据经安环部盖章和主管经理签字后,部长持收据至财务部领取本金。
(本金不用缴纳个人所得税)3.2.4 本金外奖励部分,次年1月份,安环部根据各部长风险抵押金返还情况统一汇总,经主管经理审核后报企管部,在12月份绩效考核时兑现。
3.2.5 年中,因工亡事故抵押金被扣除后,部长需按标准在当月重新缴纳足额抵押金,未再出现工亡事故年底只返还重新缴纳的本金。
3.2.6 部长中途因工作调动,未出现工亡事故本金全部返还,奖励根据当年实际任职的月份按比例兑现,接任者当月缴纳风除抵押金,至年底未出现工亡事故的奖励按当年实际任职的月份数比例兑现。
安全保卫部绩效考核管理办法
1、绩效考核的目的将安全保卫部职工实际工作情况与绩效奖金分配挂钩,通过客观评价职工的业绩、能力、态度等,实现按劳取酬、多劳多得、奖优罚劣、奖勤罚懒,促进职工提升自我能力和管理,从而有效提升安全保卫部整体绩效。
也通过对部门管理人员的定期绩效评估,为薪资调整、职务变更、岗位调动、培训等人事决策提供依据。
2、绩效考核的对象本办法所规定的绩效考核对象为安全保卫部正处级以下员工。
3、绩效考核的原则
A、客观、公正、严格、公开;
B、注重实绩,激励与约束相结合;
C、效率优先,兼顾公平;
D、月度考核与年度考核相结合,定性考核与定量考核相结合;
E、分层、分级、分类;
4、绩效考核结果的应用
A、与绩效奖金分配挂钩;
B、为薪酬调整、职务升降、岗位调整、评选先进、人才培养、业务培训、解聘离职等提供依据;
C、年终评优评先的重要依据;第二章绩效考核的程序和内容
1、考核依据主要包括:岗位描述、工作目标与任务计划、本部门规章制度。
2、考核内容主要分为业绩考核、能力考核和态度考核三个方面(总权重100%,总分100分)。
安全保卫部包括主任现在才三个人,所以只能设立三个岗位,分别是:综治目标考核管理岗位;治安工作管理员岗位;消防安全员岗位;具体考核内容描述如下:(1)业绩考核内容(总权重70%,70分)是指个人任务完成情况,以工作实绩为重点,考核出勤率、工作品质、工作量、执行能力、工作难度、协调能力。
A、综治目标考核管理岗位:
一、建立、健全、更新综治目标管理规章制度和工作台账。
二、落实综治目标管理的制度和责任(责任状签订)。
三、落实对各单位的月度、季度、年度综治考核和奖惩的实施情况。
四、向台领导报告全台综治工作情况。
五、向省综治委、政法委、公安厅、防火委员会、反恐办按月度、季度、年度报告本单位的综治安全工作信息。
六、配合省综治委和省防火委员会落实省直单位综治考评及、消防考核评优工作。
B、综治宣传教育培训岗位:
一、组织协调全台综治工作月度、季度、年度工作例会,并形成纪要。
二、参加省级及以上综治、维稳、消防安全培训工作。
三、组织举办全台综治安保干部综治、维稳、消防安全培训工作。
四、综治宣传月、消防宣传月在台内组织相关宣传活动,挂标语横幅、出板报宣传栏、组织相关知识竞赛,同时协调各频道、频率播放全省综治、消防宣传公益广告片等。
C、治安管理员、消防安全员岗位:(他们的工作要求相互配合,相互佐证才行)
一、工作日对工作院区进行治安和消防巡查,认真填写巡查记录和综治工作日志。
二、通过对治安、消防信息的采集,对全台安全形势和消防隐患进行研判分析,为领导决策提供参考依据。
三、对台属各单位综治安保工作自查情况的检查、督办、考核、指导。
四、落实全台治安隐患和消防隐患的整改督办工作。
五、协调工作区治安问题的处理。
六、日常和重要时期的值班值守和平安信息报送工作。
七、每年组织两次以上全台用电安全大检查和消防大检查;重要时期和长假前组织工作区的安全大检查。
八、配合属地及上级公安、消防部门开展各种相关的演习、隐患排查和整改落实工作。
九、其他相关事项。
D、矛盾纠纷调解处理员岗位:
一、台内职工及其家属的信访、上访接待工作。
二、台内干群、职工关系矛盾情况信息收集、调查、隐患排除工作。
三、对台内职工及其家庭内部矛盾纠纷调处工作。
四、矛盾纠纷调处的台账建立和报送工作。
五、矛盾纠纷调处完成的后续跟踪工作。
六、外来人员或群体性上访、闹访的劝阻工作和与相关部门的协调沟通处理工作。
E、办公室内勤岗位:
一、保管、复核使用部门印章。
二、固定资产管理维护、工资报表、财务报账。
三、公文整理、打印、收发,文件归类、档案管理。
四、公务来访接待、对外事务联络。
五、办理台属各单位与综治安全消防相关事宜的审核、批复及协调处理工作。
六、配合和参与属地综治安保部门的综治联动、联防工作。
七、领导交办的其他事宜。
(2)能力考核内容(总权重15%,总分15分)包括知识水平、业务能力、学习能力、创新能力、执行能力等。
(3)态度考核内容(总权重15%,总分15分)包括思想作风、工作态度、工作的积极性和主动性、责任感、纪律性等。
A、纪律观:服从上级综治部门和台、部领导安排,遵规守纪。
B、组织观:横向沟通、协调、合作。
C、团队观:团队和谐,积极进取。
D、诚信观:维护安全保卫部岗位形象,言出必行。
E、出勤率:正常上下班、不迟到早退、不无故缺勤、无同事投诉。
重要时期和长假完成值班值守工作
3、对绩效考核每个因素的评价标准均采用五等级记分,记分标准如下:
A、95分以上:优秀。
很强的组织观念与创新观念;
B、95-85分:良好。
明显超出岗位要求;
C、85-75分:合格。
总体满足岗位要求;
D、75-60分:较差。
与岗位要求稍有差距;
E、60分以下:淘汰。
不能达到岗位要求。
4、绩效考核分为年度考核和月度考核。
年度考核每年一次,于次年的元月五日前完成;月度考核于下一个月5日前完成。
第三章绩效考核办法
1、各岗位绩效考核的直接责任人为安全保卫部一把手。
2、个人岗位职责描述由部门提前制定,在工作实践中不断修正,修正条款附在原文件后再报台人力资源部备案。
3、考核对象在安全保卫部领导的指导下,根据职位要求拟订《个人年度工作职责任务书》,经部门领导审定签字后成为职位年度绩效考核的重要依据。
4、月度考核由部门领导根据考核对象的工作表现定期对其进行简要评估,并记录在案。
考核者有义务与被考核者进行沟通,指导其改进工作。
7、年度考核,由安全保卫部主任统一组织管理人员实施年度绩效考核。
绩效考核评估依据由四方面构成:
A、个人年度总结。
被考核者预先提交《个人年度工作总结
书》,并在本部门安排的述职会议上进行述职。
B、部门主任对被考核者的年度综合评估鉴定。
8、部门内部人员绩效评估结果应与部门工作成效呈一致性。
如出现较大偏差,由部门主任做出解释。
9、绩效考核数据应在考核结束日报送台人力资源部。
10、绩效考核与工资核算
A、所有考核人员的工资包括岗位工资与效益工资两个部分,日常支薪只支付岗位工资;效益工资体现有奖金系数。
B、月度奖金=常规奖金+常规奖金*(0、8系数—
1、2系数),系数多少由部门主任打分配比。
C、年度绩效考核工作结束后,由部门主任在年度工作总结
会上通报最终考核结果,并进行相应岗位调整,对考核优秀者,发给奖金。
第四章附则
1、本办法由安全保卫部主任拟定,经台人力资源部批准实施;
2、本办法自xx年1月1日起实行。
安全保卫部全文结束》》年12月12日附:安全保卫部绩效综合考评表安全保卫部绩效综合考评表填报日期:
年月日姓名部门岗位考评期间因素业绩考核的评价要点分值(分)得分填写说明业绩考核70分
1、完成本职工作要求5
82、全勤满分1
23、得到上级部门(领导)书面表扬(加2分/次)、口头表扬(加0、5分/次))
4、排查出矛盾及隐患(加1分/次)
5、调解矛盾纠纷成功(加2分/次)
6、加班(加0、5分/天)
7、未完成本职工作岗位描述要求(扣5分/项)
8、迟到早退(扣0、5分/次)旷工(扣1分/天)态度考核15分
1、认真负责,积极主动,任劳任怨,勇于克服困难,完成工作任务。
1
52、提合理化建议被采纳(加2分/次)
3、违反部门纪律(扣2分/次)
4、不执行上级领导指令(扣2分/次)能力考核15分
1、掌握部门规章制度
32、参加业务培训3考核者签字:
年月日
3、介绍工作情况和反映问题的表达能力
34、观察、分析问题的准确程度
35、工作方法的正确性39。