车辆违章查询系统方案
- 格式:doc
- 大小:143.00 KB
- 文档页数:6
GPRS公安交警车辆违章管理信息系统应用方案一、 背景目前,公安交警对违章车辆的处罚采用的办公模式是发现违章车辆后罚分,然后刷计分卡,而违章人还要到银行办理交费手续。
GPRS交警专用信息系统使路面执勤民警可以实现交通违章业务的自动化处理。
系统采用GPRS专用移动终端可以使用中国移动的GPRS无线网络实时将事故处理信息传回管理中心,并对违章情况和缴费处理情况进行记录,打印出交通管理处罚通知书;同时,可以在事故现场实现对各种银行卡实时刷卡,并通过GPRS 与银行实现联网实时划拨,这样就不需要违章人员再次去银行交费,同时对违章情况有了记录,从而大大提高违章处理的速度和效率。
同时,利用GPRS车辆管理信息系统,路面执勤民警还可以实时从公安信息中心获得机动车、驾驶员等交通管理的详细信息,使其能在现场快速辨别假机动车牌证、走私机动车、非法拼装机动车、未按期年审等违法违章现象,从而更有效的遏制这类现象的发生,规范交通行驶秩序。
二、 方案选择经过比较分析,我们选择中国移动的GPRS系统作为交警车辆管理信息系统的数据通信平台。
中国移动GPRS系统可提供广域的无线IP连接。
在移动通信公司的GPRS业务平台上构建交警车辆管理信息系统,实现违章信息的无线数据传输具有可充分利用现有网络,缩短建设周期,降低建设成本的优点,而且设备安装方便、维护简单。
GPRS数据传输的优点1. 覆盖范围广:由于交警车辆管理的特殊性,要求有广阔的数据通信覆盖范围,并且扩容无限制,接入地点无限制,能满足山区、乡镇和跨地区的接入需求。
由于手持移动终端数量众多,分布在广阔范围内,部分手持移动终端位于偏僻地区,而且地理位置分散。
另外,还必须考虑今后系统扩充的可能,必须具有良好的可扩展性。
由于目前GPRS已覆盖省内绝大部分地区,能够满足交警车辆管理信息系统对覆盖范围的要求。
2. 数据传输速率高。
每个手持移动终端每次刷卡数据传输量在10Kbps之内,目前GPRS实际数据传输速率在40Kbps左右,完全能满足本系统数据传输速率(≥10Kbps)的需求。
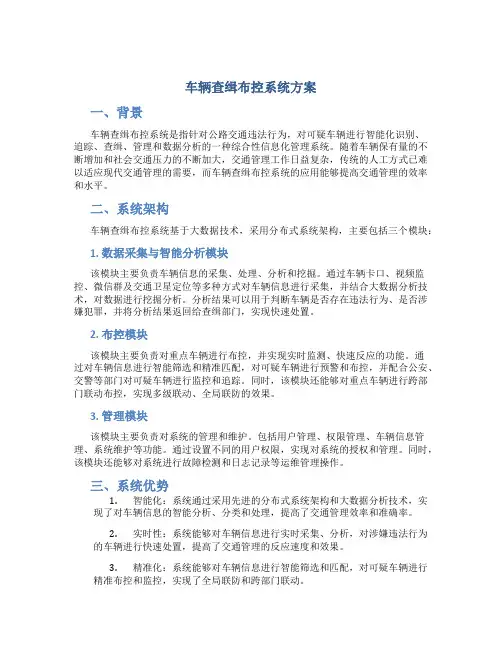
车辆查缉布控系统方案一、背景车辆查缉布控系统是指针对公路交通违法行为,对可疑车辆进行智能化识别、追踪、查缉、管理和数据分析的一种综合性信息化管理系统。
随着车辆保有量的不断增加和社会交通压力的不断加大,交通管理工作日益复杂,传统的人工方式已难以适应现代交通管理的需要,而车辆查缉布控系统的应用能够提高交通管理的效率和水平。
二、系统架构车辆查缉布控系统基于大数据技术,采用分布式系统架构,主要包括三个模块:1. 数据采集与智能分析模块该模块主要负责车辆信息的采集、处理、分析和挖掘。
通过车辆卡口、视频监控、微信群及交通卫星定位等多种方式对车辆信息进行采集,并结合大数据分析技术,对数据进行挖掘分析。
分析结果可以用于判断车辆是否存在违法行为、是否涉嫌犯罪,并将分析结果返回给查缉部门,实现快速处置。
2. 布控模块该模块主要负责对重点车辆进行布控,并实现实时监测、快速反应的功能。
通过对车辆信息进行智能筛选和精准匹配,对可疑车辆进行预警和布控,并配合公安、交警等部门对可疑车辆进行监控和追踪。
同时,该模块还能够对重点车辆进行跨部门联动布控,实现多级联动、全局联防的效果。
3. 管理模块该模块主要负责对系统的管理和维护。
包括用户管理、权限管理、车辆信息管理、系统维护等功能。
通过设置不同的用户权限,实现对系统的授权和管理。
同时,该模块还能够对系统进行故障检测和日志记录等运维管理操作。
三、系统优势1.智能化:系统通过采用先进的分布式系统架构和大数据分析技术,实现了对车辆信息的智能分析、分类和处理,提高了交通管理效率和准确率。
2.实时性:系统能够对车辆信息进行实时采集、分析,对涉嫌违法行为的车辆进行快速处置,提高了交通管理的反应速度和效果。
3.精准化:系统能够对车辆信息进行智能筛选和匹配,对可疑车辆进行精准布控和监控,实现了全局联防和跨部门联动。
4.安全性:系统采用分布式系统架构和多级权限控制,保证数据的安全和可靠性,同时能够进行日志记录和故障检测,保障了系统的正常稳定运行。
智能交通车辆违规检测系统设计与实施智能交通车辆违规检测系统设计与实施随着城市交通的快速发展,交通违规问题逐渐凸显出来,给道路交通安全带来了很大的隐患。
为了解决这一问题,我们提出了一种智能交通车辆违规检测系统的设计与实施方案。
首先,我们需要选取合适的硬件设备,包括高清摄像头、激光雷达、车牌识别系统等。
高清摄像头用于实时拍摄交通场景,激光雷达可以对车辆进行精确测距,车牌识别系统用于识别违规车辆的车牌号码。
这些硬件设备的选取要保证其性能稳定可靠,并能够适应复杂的交通场景。
其次,我们需要设计一个有效的违规检测算法。
该算法可以根据摄像头拍摄到的交通场景,通过图像处理技术对交通违规行为进行识别和分析。
比如,可以通过车辆的行驶速度与路段限速相比较,判断是否超速;可以通过车辆的轨迹与交通信号灯进行比对,判断是否闯红灯等。
这些算法要能够准确地判断车辆的违规行为,并及时报警。
然后,我们需要将硬件设备和违规检测算法进行集成。
将摄像头、激光雷达等设备与违规检测算法进行连接,实现数据的实时传输和处理。
在集成过程中,要注意设备之间的相互适配和数据的流畅传输,确保系统的稳定性和可靠性。
最后,我们需要对系统进行实施和测试。
在实施过程中,需要将硬件设备安装在交通要道等重点位置,确保能够全面监测交通违规行为。
同时,还需要进行大量的测试和调试工作,对系统进行完善和优化,提高系统的准确度和稳定性。
通过以上设计与实施方案,我们可以建立一个智能交通车辆违规检测系统,实现对交通违规行为的快速识别和处理。
这将有助于提高交通监管部门的执法效率,保障道路交通的安全和畅通。
当然,智能交通车辆违规检测系统的设计与实施只是解决交通安全问题的一部分,还需要进一步加强交通教育与宣传,提高驾驶员的交通安全意识和素质。
只有通过多方面的综合措施,才能更好地解决交通违规问题,确保道路交通的安全和顺畅。
1引言 (2)1.1编写目的 (2)1.2背景 (2)1.3定义 (2)1.4参考资料 (2)2程序系统的结构 (2)3程序1(标识符)设计说明 (3)3.1程序描述 (3)3.2功能 (3)3.3性能 (3)3.4输人项 (3)3.5输出项 (4)3.6算法 (4)3.7流程逻辑 (4)3.8接口 (5)3.9存储分配 (5)3.10注释设计 (5)3.11限制条件 (5)3.12测试计划 (5)3.13尚未解决的问题 (6)4程序2(标识符)设计说明 (6)汽车违章管理系统详细设计说明书1引言1.1编写目的本系统是为了方便民警及时方便的对违章汽车的管理与处罚所开发的一套管理系统。
本系统采用GPRS对地面的路况进行监测及时通知民警对其处理的自动化系统。
1.2背景说明:a.汽车违章管理系统;b.提出者:某某交警大队c.开发者:张志明、李俊d.用户:民警e.运行该程序系统的计算中心:电信oracle服务器1.3定义1.4参考资料列出有关的参考资料,如:a.本项目的经核准的计划任务书或合同、上级机关的批文;b.属于本项目的其他已发表的文件;c.本文件中各处引用到的文件资料,包括所要用到的软件开发标准。
列出这些文件的标题、文件编号、发表日期和出版单位,说明能够取得这些文件的来源。
23程序设(标识符)计说明从本章开始,逐个地给出各个层次中的每个程序的设计考虑。
以下给出的提纲是针对一般情况的。
对于一个具体的模块,尤其是层次比较低的模块或子程序,其很多条目的内容往往与它所隶属的上一层 模块的对应条目的内容相同,在这种情况下,只要简单地说明这一点即可。
3.1程序描述在详细设计中,我们把汽车违规系统分为前台和后台管理,前台就是一个登入界面。
后台就是进入这个系统对违规车辆的数据进行增删插改的操作。
3.2功能IPO 图(即输入一处理一输出图)3.3性能1、车辆违章信息的录入2、车辆信息查询3、统计罚款金额3.4输人项给出对每一个输入项的特性,包括名称、标识、数据的类型和格式、数据值的有效范围、输入的方式。
基于GPS的车辆违章检测与处理系统设计随着车辆数量的不断增加,道路交通管理变得愈加重要。
针对违章行为的准确检测和有效处理成为了交通管理部门的一项重要任务。
基于GPS的车辆违章检测与处理系统应运而生,通过利用全球定位系统和相关技术,实现了对车辆违章行为的准确监测和高效处罚。
本文将详细介绍这一系统的设计方案和功能。
首先,该系统利用车载GPS设备和卫星信号,可以精确地定位车辆的位置信息。
通过与道路交通数据库的对比,可以实时监测车辆是否存在违章行为,如超速、闯红灯、逆行等。
当车辆违反交通规则时,系统会自动将违章信息记录下来。
其次,该系统还能够通过摄像头和图像识别技术,实时抓取车辆违章行为的图像。
通过对图像进行分析和比对,可以准确判断违章的情况。
例如,对于闯红灯行为,系统可以通过图像识别判断信号灯的颜色,并进行确认。
此外,该系统还具备自动化的信息处理功能。
一旦发现车辆违章行为,系统会自动生成违章记录,并与车辆信息进行绑定,包括车辆型号、车牌号码、所属人等。
系统还能根据交通法规设定的罚款标准,自动生成罚单,并将罚款信息推送给车主。
车主可以通过系统进行在线缴纳罚款,提高处罚的效率和便捷性。
为了保证信息的安全性和可靠性,该系统采用了多层次的安全措施。
首先,通过对系统的访问权限进行设置,只有授权的管理员和工作人员才能访问系统并进行数据操作。
其次,系统对数据进行加密存储和传输,保证信息不被非法获取。
同时,系统还设置了故障和异常检测机制,一旦发现问题,可以及时报警并采取相应的修复措施。
系统设计还考虑了用户友好性和易用性。
通过简洁的界面设计和直观的操作流程,使用户能够快速上手并轻松了解系统的使用。
同时,系统还提供了实时数据监控和统计分析功能,可以对违章行为进行实时监测和整体分析,为交通管理部门提供科学决策参考。
总之,基于GPS的车辆违章检测与处理系统通过利用全球定位系统和相关技术,实现了对车辆违章行为的准确监测和高效处罚。
交警业务网上车管所系统解决方案1. 引言随着信息技术的快速发展,交警部门在车辆管理方面面临诸多问题,如车辆登记、违章处理、驾驶证管理等。
为了提高交警工作的效率,降低企业成本,提供更加便捷的服务,开发一个功能齐全、高效稳定的交警业务网上车管所系统是必要的。
2. 系统需求分析根据交警部门的需求以及现有的业务流程,可以确定以下系统需求:2.1 车辆登记管理:允许车主在线申请车辆登记,系统自动进行验证并生成电子车辆登记证。
2.2 违章处理:车辆违章信息实时上传至系统,并根据预设规则自动生成违章处罚通知书。
2.3 驾驶证管理:驾驶证申请、换证、补证等操作可以在线完成,系统自动进行身份验证并生成电子驾驶证。
2.4 车辆信息查询:公众可以通过系统查询车辆登记信息、违章记录、驾驶证信息等。
2.5 统计报表生成:系统能够根据相关数据生成统计报表,为交警部门提供参考和决策依据。
3. 系统设计3.1 架构设计整个系统采用B/S结构,即浏览器/服务器结构,用户通过浏览器与服务器进行交互,服务器处理相关业务逻辑,并返回结果给用户。
这样可以实现系统的跨平台性和可扩展性。
3.2 技术选型前端技术使用HTML、CSS、JavaScript等;后端技术采用Java开发,利用Spring Boot、MyBatis等框架来简化开发工作;数据库选择关系型数据库MySQL。
3.3 功能模块设计根据系统需求分析,可以将系统划分为以下几个功能模块:3.3.1 车辆登记管理模块:包括车辆信息录入、验证、电子登记证生成等功能。
3.3.2 违章处理模块:车辆违章信息实时上传至系统,系统自动进行违章处理并生成处罚通知书。
3.3.3 驾驶证管理模块:包括驾驶证申请、换证、补证等操作。
3.3.4 车辆信息查询模块:公众可以通过系统查询车辆登记信息、违章记录、驾驶证信息等。
3.3.5 统计报表生成模块:系统能够根据相关数据生成统计报表,为交警部门提供参考和决策依据。
全国违章查询引言随着现代交通工具的快速发展,交通违章问题也随之而来。
每年都有大量的交通违章行为发生,给道路交通管理带来了很大的压力。
为了促进道路交通安全和规范驾驶行为,全国违章查询系统应运而生。
本文将介绍全国违章查询系统的背景、功能、使用方法以及对交通违章管理的影响。
一、背景道路交通安全是社会治理的重要组成部分。
然而,由于一些驾驶人的不良驾驶行为,交通违章现象时有发生。
为了提高交通违章的处理效率和准确性,全国违章查询系统应运而生。
该系统整合了全国各地的交通违章信息,驾驶人可以通过查询系统方便地了解自己的违章记录。
二、功能全国违章查询系统具有以下几个主要功能:1. 违章记录查询:驾驶人可以通过输入自己的驾驶证号码或车辆牌照号码,查询自己的交通违章记录。
系统会根据输入的信息快速显示出相应的违章记录,驾驶人可以清楚地了解自己的违章情况。
2. 违章罚款支付:对于已查询到的违章记录,驾驶人可以通过全国违章查询系统直接进行违章罚款的支付。
系统会根据违章记录生成相应的罚款金额,驾驶人可以通过系统提供的支付渠道完成罚款。
3. 违章记录管理:全国违章查询系统还提供了违章记录管理功能。
驾驶人可以将查询到的违章记录保存在系统中,方便随时查看和管理。
此外,系统还可以提供一些统计数据,帮助驾驶人更好地了解自己的驾驶习惯和改进措施。
三、使用方法使用全国违章查询系统非常简单,以下是具体的使用方法:1. 登录系统:打开全国违章查询系统的网页或手机应用,选择用户登录。
用户可以使用自己的驾驶证号码或车辆牌照号码进行登录。
2. 查询违章记录:登录系统后,用户可以在相应的查询框中输入驾驶证号码或车辆牌照号码,点击查询按钮。
系统会根据输入的信息在数据库中搜索相关的违章记录,并将结果显示在页面上。
3. 罚款支付:对于查询到的违章记录,用户可以选择相应的记录,并选择支付方式。
系统会根据违章记录生成罚款金额,用户可以通过系统提供的支付渠道进行支付。
C语言课程设计题目:车辆违章查询系统车辆违章查询系统姓名:学号:时间:指导教师:C语言课程设计要求: 能够根据车辆的牌号,进行违章记录的查询。
功能:(1)车辆信息的维护;(2)违章记录的查询。
(一)需求分析违章车辆信息用文件存储,提供文件的输入输出操作;要求可以输入,输出,删除,浏览车辆违章信息,因而要提供输入,删除和显示操作;要实现按车辆,驾驶员和违章类别查询,则要提供查找操作。
(二)总体设计整个查询系统被设计为信息输入模块,信息删除模块,信息浏览模块,信息查询模块和信息统计模块等。
如下图:(三)详细设计1. 主函数实现的是显示系统菜单(功能代码及违章类别代码)以及函数调用,其中各功能模块用菜单方式选择。
main(){int key=1;system("cls");while(key)C语言课程设计{ printf("\n\t\t欢迎来到车辆违章信息查询系统!\n"); printf("\n\t\t\t1.信息写入。
\n");printf("\t\t\t2.信息查看。
\n");printf("\t\t\t3.信息删除。
\n");printf("\t\t\t4.信息添加。
\n");printf("\t\t\t5.信息查找。
\n");printf("\t\t\t6.信息管理。
\n");printf("\t\t\t0.退出系统。
\n");printf("\t\t\t注:违章类别代码:\n");printf("\t\t\t1.超速2.未系安全带3.逆行4.违规停车5.酒驾\n"); printf("\t\t\t6.无证驾驶7.超载8.闯红灯9.无人驾驶10.违规倒车\n"); printf("请选择功能代码:");scanf("%d",&key);switch(key){case 1:out();break;case 2:p();break;case 3:del();break;case 4:add();break;case 5:search();break;case 6:manage();break;case 0:break;default:printf("输入有误!\n");}}}2. 一些预处理命令、结构体定义和函数声明。
XX汽車查詢系統设计方案★~汽車查詢系統~★ 目標及大綱 : 目標1-1 本XX目標在於能及時提供最新的訊息,市面上各大廠牌資訊建立一個方便,迅速的資料查詢系統.1-2 功能簡單化,簡潔易懂的查詢出租方式,讓初次(新手者)能明瞭此作業系統,進一步能馬上熟悉整個查詢出租作業流程.1-3 營造一個快速.方便的查詢出租作業平台.讓有需要了解各大汽車廠牌的消費者,能在有限.或極短的時間內獲取所需的資訊.1-4 本XX 的服務以客戶所需為主要宗旨,完善,健全的資料體系,以及能線上服務客戶,依照個人需求給予合適的車輛(廠牌)出租服務,達到最佳的售後服務. 大綱1-1 透過(奇摩.番薯藤.PCHOME……等)各大網站,客戶(會員)能由各大網站連結至本系統的首頁,1-2 客戶(會員)在本系統能獲取最新資訊,也能滿足無法購買新車的渴望,以出租車的方式擁有數於自己的一部專屬代步汽車.1-3 本系統提供各大廠牌(車種)外觀,型號,多少匹馬力,價格,最新的資訊情報,讓客戶(會員)能了解自己所需的需求及消息.1-4 方便客戶(會員)本系統提供線上下訂單服務,能不必親自出門,就能輕輕鬆鬆擁有一部代步車.1-5 爲了交易上的安全性,有派專人再接收客戶(會員)訂單同時,以電話專訪卻客戶(會員)是否有在本系統有做下訂單出租作業的行為,確保客戶(會員)個人的權益及安全上的顧慮.1-6 訂單7個工作天之內,客戶(會員)皆有權利更改自己的訂單內容,也能進一步取消訂單服務. 使用者與企業(作業與功能)需求描述: 需求描述之表達主要是從使用者的觀點,以事件條列式或活動圖搭配藍圖與資料詞彙表達使用者端作業程序與程式中有關輸入與輸出的資訊需求,當中作業流程可由作業程序與作業藍圖來表示,資訊的需求可由作業藍圖與資料詞彙表達,本XX 線上查詢出租系統的作業程序跟功能描述如下 :1 : 顧客可利用IE或是其他瀏覽器連結至本公司EASY-GO的網站,或是透過各大出入口網站(如:奇摩.番薯藤.PCHOME……等)透過搜尋的方式進入本公司的網頁2 : 顧客於網站上可以看到本公司的介紹,以及所提供的車種和所推出的經濟實惠的每週最佳代步車.及各式完整的汽車資訊,讓愛車的使用者買不起,但可透過本公司出租汽車滿足需求3 : 顧客有興趣,希望獲得更多資訊時,可點入車種裡了解車種的車齡.CC數,數量.價錢及出租狀況;而點入每週最佳代步車時,可了解本週特會消息及當週目前優惠中的最佳代步車(廠牌)。
车辆违章查询系统课程设计一、课程目标知识目标:1. 让学生理解并掌握车辆违章查询系统的基本原理与功能。
2. 使学生了解数据库管理系统的基本操作,如数据的增、删、改、查。
3. 帮助学生掌握基本的编程思想,如条件判断、循环等,并能运用到车辆违章查询系统的设计与实现中。
技能目标:1. 培养学生运用所学知识,设计并实现一个简单的车辆违章查询系统。
2. 培养学生运用数据库管理系统进行数据管理的能力。
3. 提高学生的编程能力,使其能够将理论知识运用到实际项目中。
情感态度价值观目标:1. 激发学生对计算机科学与技术学科的兴趣,培养其主动探索、创新的精神。
2. 培养学生团队合作意识,使其在项目实施过程中学会相互支持、协作。
3. 增强学生的法治意识,使其认识到遵守交通规则的重要性。
课程性质:本课程为实践性较强的课程,旨在让学生将所学的计算机科学与技术知识运用到实际项目中。
学生特点:学生已具备一定的编程基础和数据库知识,对实际项目具有一定的兴趣和好奇心。
教学要求:注重理论与实践相结合,引导学生通过动手实践,掌握车辆违章查询系统的设计与实现。
同时,关注学生的情感态度价值观培养,使其在学习过程中形成正确的价值观。
通过分解课程目标为具体的学习成果,为教学设计和评估提供依据。
二、教学内容1. 车辆违章查询系统概述:介绍系统功能、应用场景及重要性。
- 相关章节:教材第1章“数据库系统概述”2. 数据库设计基础:讲解关系型数据库的基本概念,如表、字段、主键等。
- 相关章节:教材第2章“数据库设计基础”3. SQL语言:介绍SQL语言的基本操作,如SELECT、INSERT、UPDATE、DELETE等。
- 相关章节:教材第3章“SQL语言”4. 编程基础:回顾编程基本概念,如变量、数据类型、条件判断、循环等。
- 相关章节:教材第4章“编程基础”5. 车辆违章查询系统设计:分析系统需求,设计数据库表结构,编写查询逻辑。
- 相关章节:教材第5章“数据库应用系统设计”6. 系统实现与测试:运用所学知识,分组完成车辆违章查询系统的设计与实现,并进行测试。
车辆查缉布控系统方案简介车辆查缉布控系统是一种用于追踪、查找和控制车辆的系统,通过使用现代信息技术和通信技术,帮助相关部门实时监控和管理车辆,以维护社会治安和交通秩序。
该系统主要包括车辆信息管理、布控管理、追踪查询等功能,旨在提高车辆平安管理的效率和水平。
系统架构车辆查缉布控系统的架构主要分为前端展示层、后端处理层和数据存储层三局部。
前端展示层前端展示层是用户与车辆查缉布控系统进行交互的界面,通常采用Web应用的形式实现。
前端展示层的功能包括用户登录、界面展示、数据展示和操作等。
用户可以通过前端界面对车辆信息进行查询、布控、追踪等操作。
后端处理层后端处理层是车辆查缉布控系统的核心局部,负责处理用户的请求,并进行相应的数据处理和逻辑控制。
后端处理层通常由效劳端应用程序实现,包括接收用户请求、调用相应的业务逻辑处理模块、与数据库进行数据交互等功能。
数据存储层数据存储层用于存储车辆信息和相关数据,以支持系统的功能和业务需求。
常见的数据存储技术包括关系型数据库、NoSQL数据库等。
在车辆查缉布控系统中,数据存储层主要用于存储车辆信息、用户信息、布控信息等。
车辆查缉布控系统主要包括以下功能模块:车辆信息管理车辆信息管理模块用于对车辆信息进行管理和维护。
系统可以存储车辆的根本信息,包括车牌号码、车辆型号、车主信息等。
同时,系统可以支持用户对车辆信息进行查询、修改和删除等操作。
布控管理布控管理模块用于对车辆进行布控操作,以实现对特定车辆的实时监控和管控。
系统可以支持用户对车辆进行布控设置,包括车辆牌照的布控、车辆型号的布控等。
同时,系统能够自动监测布控车辆的动态信息,并及时向相关部门报警通知。
追踪查询模块用于对车辆进行实时追踪和查询操作,以帮助相关部门快速定位和追踪目标车辆。
系统可以通过车牌号码、车辆型号等关键信息对车辆进行查询,并提供车辆位置、行驶轨迹等信息。
技术方案车辆查缉布控系统的实现需要采用一些关键的技术和工具来支持系统的功能和性能需求。
道路交通安全违法管理信息系统解决方案城市道路交通状况是现代城市的窗口,是城市管理水平和综合实力的具体体现。
道路交通状况的好坏将直接影响投资环境,从而影响城市的发展。
改善城市道路交通状况和提高交通管理水平已引起各级政府主管部门的高度重视。
在众多影响城市道路交通的因素中,各种类型的道路交通违法行为造成的危害尤为严重,道路交通违法管理业务便成了道路交通管理的重中之重。
泰豪软件根据多年从事城市道路交通违法管理业务系统的经验,结合相关政策法律法规,成功研发了城市道路交通安全违法管理信息系统“泰豪-TVMS”。
产品目标根据交管行业对道路交通违法管理的标准及其要求,通过使用“泰豪-TVMS”对道路安全违法的法律文书/财政专用收据进行统一管理,便于交管各级干警解决目前交管行业在道路交通安全管理中存在的凸出问题。
该产品还能满足交管多级管理监督模式的要求,为交管局领导掌控全面、准确的交通违法业务信息,实现科学、规范治理城市交通的目的。
产品特点泰豪-TVMS能充分体现各级干警行使道路交通安全违法管理职能,便于对交通违法管理的作业更加便民、规范、高效,有利于提高公安交通管理部门对驾驶员违法行为的管理水平。
产品具体特点如下:1) 采用了标准的、统一的违法数据采集、存储数据库规范;2) 规范法律文书/专有收据管理流程,避免不规范现象发生;3) 解决了大多数交管部门数据存储分散,信息利用率低、信息交换困难等问题;4) 充分考虑了跨区域的交通管理部门信息化水平的差异性,具有丰富的业务系统接口,可以方便地实现与交管部门其它业务系统的连接,有效地减少重复投资现象;5) 具有银行、报社等外联系统接口,方便公众和相关行业查询;6) 具有跨区上下违法业务转递数据接口,支持异地信息交换;7) 具有对驾驶员违法积分和机动车违法记录的精细化分析和相关报表,强化对高危驾驶员和机动车群体的管理,方便各级领导分析与决策;8) 界面友好,操作方便,功能模块化设计,便于交管业务部门的综合查询和分析;9) 具有多级管理监督模式,便于业务规范和监督;10) 具有多种先进的用户识别功能,确保系统运行的安全、可靠。
城市交通违法行为监测与管理系统设计随着城市化进程的加速与交通工具的普及,城市交通问题逐渐凸显。
在城市交通中,交通违法行为不仅没有得到很好的解决,反而成为了影响城市交通秩序和安全的一大问题。
因此,开发一个城市交通违法行为监测与管理系统具有很重要的现实意义。
一、系统功能与设计思路该系统主要功能包括:违法行为数据抓取、识别与处理、信息共享、违法行为打击和管理等方面。
为了实现这些功能,我们可以采用以下设计思路:1. 违法行为数据抓取方面系统需要在城市各路口、闯红灯、占用公交车道等常见违法行为地点设置摄像头,并根据摄像头拍摄的视频流识别出违法行为的瞬时图像和视频,以及行车牌照和车型等信息。
同时也可利用一些第三方数据源,如电子警察抓拍等数据源,补充违法行为数据来源。
2. 违法行为识别与处理方面系统需要将来源于不同站点的视频和图像数据进行实时分析与处理,利用图像处理技术进行车牌号码的识别以及人脸及行人的检测,提取有价值的行为数据。
这些数据可根据违法行为类型、时间和地点等维度进行组合和筛选,生成相关的数据统计分析报表。
最后,根据预设的规则,系统会对违法行为者实施罚款或者处罚等制裁。
3. 信息共享方面系统还需要通过互联网和移动端的方式,将抓拍到的图片、视频、罚款公示、交通违规信息查询等公众服务实现真正的信息共享,做到数据共享、信息交流和资源融合。
4. 违法行为打击和管理方面在完成数据统计和分析之后,系统进行数据报表展示,比较不同区域的交通违法情况和对应的处罚等方面。
由于城市交通一直是地方政府重点管理的范畴,因此不仅要纠正违法行为,也要从政策层面制定符合实际并达到预期效果的城市交通规则。
以上是该系统的大致设计思路,但是目前市场上的各种AI-Vision系统也有很多,如何选择出适合自己的方案呢?二、系统选择1.视频监控系统我们可以从监控设备、视频采集、视频解析、图像识别、数据处理等子系统考虑,并考虑上述每个子系统的可扩展性和高可用性。
车辆违章管理系统选型与配置建议近年来,随着车辆数量的急剧增加,违规驾驶问题日益突出,给交通管理带来了巨大的挑战。
为了提高交通法规的执行和违章行为的查处效率,车辆违章管理系统成为了一个不可或缺的工具。
本文将就车辆违章管理系统的选型与配置进行探讨,以期提供一些建议和指导。
一、选型建议在选取适合的车辆违章管理系统之前,我们需要确保系统具备以下几个关键要素:1. 多维数据管理能力:车辆违章管理系统应能够高效地管理大量的数据。
包括车辆信息、驾驶员信息、违章记录等,系统要能够快速准确地进行数据采集、存储和处理。
2. 强大的违章识别能力:车辆违章管理系统的核心功能是通过图像识别技术对车辆违章行为进行自动识别和记录。
因此,系统需要具备高精度的图像处理算法和模型,能够准确地识别各种类型的违章行为,并能在复杂环境下进行有效的识别。
3. 实时监控与预警功能:车辆违章管理系统应能够实时监控道路交通情况,对于发现的违章行为能够及时预警和报警。
这需要系统具备实时数据更新和分析的能力,能够对违章行为进行实时监测和分析,并及时向相关人员发送预警信息。
4. 灵活的扩展与集成能力:车辆违章管理系统应具备较强的扩展和集成能力,能够按照实际需要进行功能调整和扩展。
另外,系统还应能够与其他相关系统进行集成,如交通信号控制系统、车辆定位系统等,以提高整体交通管理的效率和精度。
基于以上要素,我们可以建议选择一款成熟稳定、具备高性能和易用性的车辆违章管理系统,如XX公司的XX车辆违章管理系统。
该系统具备多年实践经验和大量成功案例,拥有先进的图像识别算法和实时监控功能,能够满足实际的违章管理需求。
二、配置建议在配置车辆违章管理系统时,我们需要考虑以下几个关键方面:1. 硬件设备配置:车辆违章管理系统包括摄像头、服务器等硬件设备。
我们需要根据具体需求和使用场景来合理选择硬件设备配置。
例如,对于高密度道路交通情况,我们可以增加摄像头数量,以提高系统对违章行为的监测和识别能力。
基于大数据分析的交通违法检测与处理系统设计交通违法是当代城市面临的一大难题,严重影响了城市交通秩序和市民出行安全。
为了解决这个问题,许多城市开始采用基于大数据分析的交通违法检测与处理系统。
本文将探讨该系统的设计理念、功能以及实施方法。
一、设计理念基于大数据分析的交通违法检测与处理系统是基于现代信息技术和大数据分析技术的结合开发而成的。
其设计理念主要包括以下几个方面:1. 实时监测:该系统能够实时监测交通违法行为,通过车载摄像头、红绿灯监控设备等传感器实时采集相关数据,并进行实时分析。
2. 数据整合:系统能够整合来自不同设备的数据,包括车辆信息、驾驶员信息、违法行为信息等。
同时,还可以整合市政交通管理部门所采集的相关数据,如交通拥堵情况、事故数据等。
3. 数据分析:基于大数据分析技术,系统能够自动分析收集到的数据,找出交通违法行为的规律和特征,以及热点区域,为交通管理部门提供决策依据。
4. 多维度处理:系统可以根据数据分析结果进行多维度的处理,包括违法行为的罚款、处罚等,同时还可以对交通违法行为进行预警,减少事故发生的概率。
二、系统功能基于大数据分析的交通违法检测与处理系统具有如下功能:1. 违法检测:系统能够准确识别和检测交通违法行为,如闯红灯、超速、违停等。
通过分析摄像头数据,系统能够在实时监测中准确识别违法行为,并生成相应的证据。
2. 违法记录和归档:系统能够自动记录和归档交通违法行为的相关信息,包括车辆信息、驾驶员信息、违法时间、地点等。
这些信息对于后续的处罚和事故分析具有重要意义。
3. 数据分析和挖掘:通过大数据分析技术,系统能够快速分析大量的交通违法数据,找出违法行为的特征和规律。
基于这些分析结果,交通管理部门可以有针对性地采取措施,提高交通管理效果。
4. 处罚和警告:系统能够根据分析结果进行处罚和警告,减少交通违法现象。
通过与车辆管理部门联动,系统能够实现罚款、扣分、暂扣或吊销驾驶证等处罚方式。
基于数据库技术的车辆违规行为检测系统研究与开发随着城市交通的不断发展和车辆数量的不断增加,车辆违规行为对交通安全和秩序产生了严重的影响。
为了有效地监测和管理车辆的违规行为,基于数据库技术的车辆违规行为检测系统应运而生。
本文将研究和开发这样一个系统。
一、问题描述车辆违规行为检测系统的主要目标是准确识别和记录车辆违规行为,例如闯红灯、逆行、超速等。
系统需要实时监测交通流量,并能够对车辆违规行为进行自动检测和分类。
同时,系统还需要具备数据存储、查询和分析功能,以便进行历史违规行为的统计和分析。
二、系统结构基于数据库技术的车辆违规行为检测系统主要包含以下几个模块:1. 数据采集模块:这个模块负责采集交通场景中的视频数据,并提取出关键的特征,如车辆位置、车速、车牌等。
2. 数据存储模块:采用数据库技术来存储和管理采集到的数据,包括交通场景的视频数据和提取的特征数据。
可以使用关系型数据库或者非关系型数据库,根据实际需求选择。
3. 数据预处理模块:为了提高违规行为检测的准确性,需要对采集到的数据进行预处理,包括背景建模、目标检测和跟踪等。
4. 违规行为检测模块:这个模块负责根据预处理过的数据,通过计算机视觉和机器学习算法来检测和分类车辆的违规行为。
可以使用深度学习算法,如卷积神经网络 (Convolutional Neural Networks, CNN) 来训练模型。
5. 数据管理模块:这个模块负责对检测到的违规行为进行记录和存储,以便后续的数据查询和分析。
需要设计合适的数据结构和索引,以提高数据查询的性能。
6. 数据查询和分析模块:这个模块负责对存储的数据进行查询和分析,例如统计某个时间段内的违规行为数量、分析违规行为的空间分布等。
可以通过编写SQL查询语句或者使用数据分析工具来进行。
三、系统开发在进行系统开发时,需要根据上述模块的需求和功能设计相应的算法和数据结构。
以下是一些关键步骤:1. 数据采集和预处理:选择适当的采集设备,并通过合适的算法进行数据预处理,如背景建模、目标检测和跟踪算法。
基于机器学习的智能车辆违章检测与处理系统设计随着智能技术的迅速发展,智能车辆已经成为现代交通的重要组成部分。
然而,随之而来的也是交通违章行为的增加。
为了维护交通秩序和提高交通安全性,设计一个基于机器学习的智能车辆违章检测与处理系统成为当务之急。
一、引言智能车辆违章检测与处理系统,是利用机器学习算法来对车辆违章行为进行自动检测和处理的系统。
其核心思想是通过图像识别和数据分析等技术,自动识别并记录违章行为,并针对不同的违章行为进行相应的处理。
二、系统设计1. 数据采集系统需要通过摄像头或者其他传感器采集车辆行驶时的图像和相关数据。
这些数据将作为输入供系统进行违章行为检测和处理。
2. 图像处理与分析系统需要对采集到的图像进行处理和分析。
首先,通过图像处理算法对图像进行去噪和增强,以提高图像质量。
然后,利用机器学习算法进行图像识别,检测违章行为,如闯红灯、逆行、超速等。
3. 数据建模与训练系统需要通过机器学习算法建立相应的模型,并利用已有的违章行为数据进行训练。
训练完成后,系统将能够根据输入的图像和数据,快速准确地识别违章行为。
4. 违章行为处理系统在检测到违章行为后,将根据不同的违章行为进行相应的处理。
例如,对闯红灯的车辆可以自动拍摄照片作为证据,并发送给交警部门。
对超速行驶的车辆可以自动发送警告信息提醒驾驶员,并记录超速行驶的时间、地点等信息。
5. 系统优化与调整系统需要不断进行优化和调整,以提高其准确性和效率。
通过不断收集和分析违章行为数据,系统可以进行更新和改进,使其能够更好地适应不同的交通环境和场景。
三、系统优势1. 实时性:基于机器学习的智能车辆违章检测与处理系统能够实时地检测违章行为,提供即时的处理和反馈,有效地减少交通违章行为的发生。
2. 高准确性:通过大量的训练和数据建模,系统能够快速准确地识别车辆的违章行为,避免误报和漏报的情况。
3. 自动化处理:系统能够自动化地处理违章行为,减轻交警部门的工作负担。
一、系统功能模块结构图
二、数据结构设计及用法说明
需处理的车辆及违章基本信息包括:车牌号、车主、违章停车次数、闯红灯次数、超速次数。
这些信息采用结构体数据类型表示更为方便,这更符合实际应用
所以采用的数据结构如下
typedef struct Pe /*建立结构体*/
{
char vno[8]; /*车牌号*/
char name[15]; /*车主*/
int parking; /*违章停车次数*/
int redlight; /*闯红灯次数*/
int speeding; /*超速次数*/
}PECCANCY;
其中char vno[8] 用来存储车牌号,char name[15]存储车主int parking 记录违章停车次数,int redlight;记录闯红灯次数,int speeding;记录超速次数,。
三、各模块的功能
本程序一共具有3个功能。
因此,一共将程序分为3个模块。
模块一是车辆及违章信息的录入。
具体流程为:输入的车牌号、车主,依此输入这个车牌号所违章的项
目的次数。
输入1继续输入,输入0停止输入。
模块二、基于车牌号查询违章记录
具体流程为:根据输入的车牌号查找每一条存储的信息。
有符合的信息则输出
模块三、根据车牌号统计每辆车的罚款总金额
具体流程为:根据输入的车牌号查找所储存的信息,并计算出罚款总金额。
四、设计程序
见附录。
五、实验结果
运行程序。
输入1,提示输入信息.输入12345678,123,1,1,0。
输入2.输入车牌号12345678程序输出该车违章信息。
其中违章停车一次,闯红灯一次,超速0次。
返回主菜单。
输入3. 输入车牌12345678.输出罚款300.
六、体会
编写程序速度较慢,感觉力不从心。
同时,c语言很久没有使用,感觉比较生疏,很多基本的语句都会出错。
完成这个实验让我明白,只有不断地编写程序才能提高自己,才能是自己更快的找到完成程序的算法。
同时,第一的实验也为第二个实验开了个好头。
七、部分功能截图信息输入
信息输出
附录:程序清单
#include<stdio.h>
#include<string.h>
typedef struct Pe /*建立结构体*/
{
char vno[8]; /*车牌号*/
char name[15]; /*车主*/
int parking; /*违章停车次数*/
int redlight; /*闯红灯次数*/
int speeding; /*超速次数*/
}PECCANCY;
void main()
{
PECCANCY a[20];
int i,j,sum;
sum=-1;
i=1;
{
int key;
while (key!=4)
{
printf("请输入指令 \n1.车辆及违章信息的录入\n2.车辆的违章情况\n3.车辆的罚款总金额\n4.退出\n");
scanf("%d",&key);
switch(key) /*功能选择*/
{
case 1: /*信息录入*/
{
int k=1;
while (k!=0)
{
printf("输入请按1 退出请按0");
scanf("%d",&k);
for (j=1;j<=k;j++)
{
printf("请输入违章车辆的车牌号车主违章停车次数闯红灯次数超速次数\n");
scanf("%s",&a[sum+j].vno);
scanf("%s",&a[sum+j].name);
scanf("%d",&a[sum+j].parking);
scanf("%d",&a[sum+j].redlight);
scanf("%d",&a[sum+j].speeding);
printf("\n");
}
sum=sum+k;
}
}
break;
case 2: /*信息查询*/
{
printf("请输入违章车辆的车牌号");
char vnoc[8];
scanf("%s",vnoc);
for (j=0;j<sum+1;j++)
if (strcmp(vnoc,a[j].vno)==0)
{
printf("违章车辆的车牌号%s\n",a[j].vno);
printf("车主%s\n",a[j].name);
printf("违章停车次数%d\n",a[j].parking);
printf("闯红灯次数%d\n",a[j].redlight);
printf("超速次数%d\n",a[j].speeding);
}
}
break;
case 3: /*罚金查询*/
{
printf("请输入违章车辆的车牌号");
char vnoc[8];
scanf("%s",vnoc);
for (j=0;j<sum+1;j++)
if (strcmp(vnoc,a[j].vno)==0)
{
int fine;
fine= a[j].parking*100+a[j].redlight*200+a[j].speeding*500;
printf("应缴罚金:");
printf("%d",fine);
}
}
break;
}
}
}
}。