工业锅炉水质__GBl576—2001
- 格式:doc
- 大小:67.00 KB
- 文档页数:4
中华人民共和国国家标准工业锅炉水质GBl576—2001 代替GBl576—1996一、范围本标准规定了工业锅炉运行时的水质要求。
本标准适用于额定出口蒸汽压力小于等于2.5MPa,以水为介质的固定式蒸汽锅炉和汽水两用锅炉也适用于以水为介质的固定式承压热水锅炉和常压热水锅炉。
二、水质标准1、蒸汽锅炉和汽水两用锅炉的给水一般应采用锅外化学水处理,水质应符合表1规定表1国家质量技术监督局2001-01-10批准 2001-10-01实施表1(完)1) 硬度mmol/L的基本单元为c(1/2Ca2+、1/2Mg2+),下同。
2) 碱度mmo1/L的基本单元为c(OH-、1/2CO2-3、HC03-),下同。
对蒸汽品质要求不高,且不带过热器的锅炉,使用单位在报当地锅炉压力容器安全监察机构同意后,碱度指标上限值可适当放宽。
3) 当锅炉额定蒸发量大于等于6t/h时应除氧,额定蒸发量小于6t/h的锅炉如发现局部腐蚀时,给水应采取除氧措施,对于供汽轮机用汽的锅炉给水含氧量应小于等于0.05mg/L。
4) 如测定溶解固形物有困难时,可采用测定电导率或氯离子(C1-)的方法来间接控制,但溶解固形物与电导率或与氯离子(Cl-)的比值关系应根据试验确定。
并应定期复试和修正此比值关系。
5) 全焊接结构锅炉相对碱度可不控制。
6) 仅限燃油、燃气锅炉2、额定蒸发量小于等于2t/h,且额定蒸汽压力小于等于1.0MPa的蒸汽锅炉和汽水两用锅炉(如对汽、水品质无特殊要求)也可采用锅内加药处理。
但必须对锅炉的结垢、腐蚀和水质加强监督,认真做好加药、排污和清洗工作,其水质应符合表2规定。
表23 、承压热水锅炉给水应进行锅外水处理,对于额定功率小于等于4.2MW非管架式承压的热水锅炉和常压热水锅炉,可采用锅内加药处理,但必须对锅炉的结垢、腐蚀和水质加强监督,认真做好加药工作,其水质应符合表3的规定。
表3PH(25℃)1)≥7 10-12 ≥7溶解氧,mg/L2) ≤0.1含油量,mg/L ≤2 ≤21)通过补加药剂使锅水pH值控制在10一12。
中华人民共和国国家标准水质标准——工业锅炉水质
中华人民共和国国家标准GBl576—2001
工业锅炉水质代替GBl576—1996
国家质量技术监督局2001-01-10批准2001-10-01实施
一、范围
本标准规定了工业锅炉运行时的水质要求。
本标准适用于额定出口蒸汽压力小于等于2.5MPa,以水为介质的固定式蒸汽锅炉和汽水两用锅炉也适用于以水为介质的固定式承压热水锅炉和常压热水锅炉。
二、水质标准
1、蒸汽锅炉和汽水两用锅炉的给水一般应采用锅外化学水处理,水质应符合表1规定
表1
表2
3 、承压热水锅炉给水应进行锅外水处理,对于额定功率小于等于4.2MW非
管架式承压的热水锅炉和常压热水锅炉,可采用锅内加药处理,但必须对锅炉的结垢、腐蚀和水质加强监督,认真做好加药工作,其水质应符合表3的规定。
表3
1)通过补加药剂使锅水pH值控制在10一12。
2)额定功率大于等于4.2MW的承压热水锅炉给水应除氧,额定功率小于
4.2MW的承压热水锅炉
和常压热水锅炉给水应尽量除氧。
4、直流(贯流)锅炉给水应采用锅外化学水处理,其水质按表1中额定蒸汽压力为大于1.6Mpa、小
于等于2.5Mpa的标准执行。
5、余热锅炉及电热锅炉的水质指标应符合同类型、同参数锅炉的要求。
6、水质检验方法应按附录A(标准的附录)执行。
:1、给水硬度2、给水氯根3、给水pH4、给水氧含量(小于6吨锅炉不用)5、锅水总碱度6、锅水pH7、锅水氯根8、锅水磷酸根9、锅水亚硫酸根具体指标如下:中华人民共和国国家标准GBl576—2001代替GBl576—1996工业锅炉水质一、范围本标准规定了工业锅炉运行时的水质要求。
本标准适用于额定出口蒸汽压力小于等于2.5MPa,以水为介质的固定式蒸汽锅炉和汽水两用锅炉也适用于以水为介质的固定式承压热水锅炉和常压热水锅炉。
二、水质标准1、蒸汽锅炉和汽水两用锅炉的给水一般应采用锅外化学水处理,水质应符合表1规定表1项目给水锅水额定蒸汽压力, MPa ≤1.0>1.0>1.6 ≤1.0>1.0>1.6≤1.6≤2.5≤1.6 ≤2.5悬浮物,mg/L ≤5 ≤5 ≤5总硬度,mmol/L1) ≤0.03 ≤0.03 ≤0.03总碱度,mmol/L2)无过热器6-26 6-24 6-16 有过热器≤14 ≤12pH(25℃)≥7 ≥7 ≥7 10-12 10-12 10-12溶解氧,mg/L3)≤0.1 ≤0.1 ≤0.05溶解固形物,mg/L4)无过热器<4000<3500<3000有过热器<3000<2500SO2-3,mg/L4)10-30 10-30PO3-4,mg/L 10-30 10-30相对碱度游离NaOH/溶解固形物)5)<0.2<0.2含油量,mg/L ≤2 ≤2 ≤2含铁量,mg/L6) ≤0.3 ≤0.3 ≤0.3国家质量技术监督局2001-01-10批准2001-10-01实施表1(完)1)硬度mmol/L的基本单元为、,下同。
2)碱度mmo1/L的基本单元为c(OH-、、HC03-),下同。
对蒸汽品质要求不高,且不带过热器的锅炉,使用单位在报当地锅炉压力容器安全监察机构同意后,碱度指标上限值可适当放宽。
3)当锅炉额定蒸发量大于等于6t/h时应除氧,额定蒸发量小于6t/h的锅炉如发现局部腐蚀时,给水应采取除氧措施,对于供汽轮机用汽的锅炉给水含氧量应小于等于0.05mg/L。
GB1576-2001《工业锅炉水质》2009.3.23《工业锅炉水质》一、修订概况《工业锅炉水质》标准是根据国家标准化管理委员会2006年的国家标准修订计划(项目计划编号:20064862-T-469),对GB1576-2001《工业锅炉水质》进行的修订。
1、修订原则工业锅炉水质标准修订遵循以下原则:(1)规范性按GB/T1.1-2000《标准化工作导则第1部分:标准的结构和编写规则》和GB/T1.2-2002《标准化工作导则第2部分:标准中规范性技术要素内容的确定方法》的要求进行修订。
(2)连续性GB1576自1979年颁布以来,经历了1985年、1996年和2001年三次修订,是一个比较成熟的标准,具有较好的适用性。
近三十多年的实践证明,该标准为确保我国工业锅炉安全运行发挥了很大的作用。
鉴于此,凡是实践证明符合我国国情,且能确保锅炉安全运行、执行有效的内容,在新标准中均予以保留。
GB/T1576-2008是在GB1576-2001基础上进行修改、充实、完善的。
(3)适用性随着我国国民经济的迅速发展和技术的不断进步,对节能降耗和环境保护提出了更高要求。
根据工业锅炉产品发展趋势,JB/T10094-2002《工业锅炉通用技术条件》的适用范围在2002年修订时已将工业锅炉额定压力扩大至小于3.8MPa,本标准在修订时适用范围随之扩大到小于3.8MPa。
为适应社会需求的变化,近几年贯流锅炉、直流锅炉得到广泛应用,这种锅炉对水质提出了更高的要求,原标准已不适用于这类锅炉的要求;再则,用于工业锅炉的阻垢剂和除氧剂的种类日渐增多,效果也比原标准规定的药剂有所提高,新标准应适应发展的要求;另外,在保证锅炉安全运行的前提下,为了促进工业锅炉节能减排,修订标准时,对有关指标作出相应的规定。
(4)可操作性充分考虑我国锅炉水处理现状和现有的分析条件、技术水平、可能达到的程度进行修订。
针对原标准中个别水质指标的测试方法难度较大,例如悬浮物测定,不少单位不具备测试条件,为此参照了国外和国内同类标准作了修改,以便使标准更具有可操作性。
工业锅炉水质标准l WEIHUA system office room 【WEIHUA 16H-WEIHUA WEIHUA8Q8-工业锅炉水质标准GBl576—2001工业锅炉水质代替GBl576—1996一、范围本标准规定了工业锅炉运行时的水质要求。
本标准适用于额定出口蒸汽压力小于等于,以水为介质的固定式蒸汽锅炉和汽水两用锅炉也适用于以水为介质的固定式承压热水锅炉和常压热水锅炉。
二、水质标准1、蒸汽锅炉和汽水两用锅炉的给水一般应采用锅外化学水处理,水质应符合表1规定表1项目给水锅水额定蒸汽压力, MPa?≤>>≤>>≤≤≤≤悬浮物,mg/L ≤5 ≤5 ≤5 总硬度,mmol/L1)≤≤≤总碱度,mmol/L2)无过热器6-26 6-24 6-16 有过热器≤14 ≤12pH(25℃) ≥7 ≥7 ≥7 10-12 10-12 10-12 溶解氧,mg/L3)≤≤≤溶解固形物,mg/L4)无过热器<4000 <3500 <3000 有过热器<3000 <2500SO2-3,mg/L4)10-30 10-30 PO3-4,mg/L 10-30 10-30?相对碱度游离NaOH/溶解固形物)5)<<含油量,mg/L ≤2 ≤2 ≤2含铁量,mg/L6) ≤≤≤国家质量技术监督局2001-01-10批准 2001-10-01实施表1(完)1) 硬度mmol/L的基本单元为c(1/2Ca2+、1/2Mg2+),下同。
2) 碱度mmo1/L的基本单元为c(OH-、1/2CO2-3、HC03-),下同。
对蒸汽品质要求不高,且不带过热器的锅炉,使用单位在报当地锅炉压力容器安全监察机构同意后,碱度指标上限值可适当放宽。
3) 当锅炉额定蒸发量大于等于6t/h时应除氧,额定蒸发量小于6t/h的锅炉如发现局部腐蚀时,给水应采取除氧措施,对于供汽轮机用汽的锅炉给水含氧量应小于等于L。
4) 如测定溶解固形物有困难时,可采用测定电导率或氯离子(C1-)的方法来间接控制,但溶解固形物与电导率或与氯离子(Cl-)的比值关系应根据试验确定。
锅炉水质标准锅炉水质是指锅炉内水的化学成分和物理性质。
合理的锅炉水质是保证锅炉安全运行和延长锅炉使用寿命的重要条件之一。
因此,严格控制锅炉水质,符合相关标准是非常重要的。
首先,我们来看一下锅炉水质标准的相关内容。
根据国家标准《锅炉水质标准》(GB1576-2001),锅炉水质应符合以下要求:1. 总硬度,应小于0.03mol/L;2. PH值,应在10-12之间;3. 溶解氧,应小于0.1mg/L;4. 总碱度,应小于0.02mol/L;5. 游离氨,应小于20mg/L;6. 总铁,应小于0.2mg/L;7. 总硅酸盐,应小于120mg/L。
以上是国家标准中对于锅炉水质的基本要求,但在实际应用中,不同类型的锅炉、不同的工况要求可能会有所不同,因此在具体使用中还需要根据实际情况进行调整。
其次,我们来谈一谈锅炉水质标准的重要性。
首先,合格的锅炉水质可以有效地减少锅炉的腐蚀和垢积,延长锅炉的使用寿命,降低维护成本。
其次,合格的锅炉水质可以保证锅炉的热效率,提高能源利用率,降低能源消耗。
最后,合格的锅炉水质可以减少对环境的污染,保护生态环境,符合可持续发展的要求。
因此,对于锅炉水质的管理非常重要。
在日常使用中,需要定期对锅炉水质进行监测,一旦发现不符合标准的情况,需要及时采取相应的处理措施,保证锅炉水质符合要求。
同时,对于新建锅炉和改造锅炉,也需要根据实际情况确定合适的水质标准,并严格执行。
在实际操作中,我们可以采取以下措施来保证锅炉水质符合标准,首先,加强对水质的监测,定期进行水质分析,及时发现问题并进行处理;其次,加强对水质处理设备的维护和管理,保证其正常运行;最后,加强对操作人员的培训,提高其对水质管理的重视和能力。
总之,锅炉水质标准是保证锅炉安全运行和延长使用寿命的重要条件,合格的锅炉水质可以有效地减少锅炉的腐蚀和垢积,提高能源利用率,保护环境。
因此,我们必须严格执行相关标准,加强对锅炉水质的管理和监测,确保锅炉水质符合要求,为锅炉的安全运行和节能降耗做出贡献。
给水:送进锅炉的水。
主要由汽轮机的凝结水、补给水、生产返回水和各种热力设备的疏水等组成。
锅水:指在锅炉本体的蒸发系统中流动着受热沸腾而产生蒸汽的水。
GB1576-2008《工业锅炉水质》《工业锅炉水质》一、修订概况《工业锅炉水质》1、修订原则工业锅炉水质标准修订遵循以下原则:(1)规范性按GB/T1.1-2000《标准化工作导则第1部分:标准的结构和编写规则》和GB/T1.2-2002《标准化工作导则第2部分:标准中规范性技术要素内容的确定方法》的要求进行修订。
(2)连续性GB1576自1979年颁布以来,经历了1985年、1996年和2001年三次修订,是一个比较成熟的标准,具有较好的适用性。
近三十多年的实践证明,该标准为确保我国工业锅炉安全运行发挥了很大的作用。
鉴于此,凡是实践证明符合我国国情,且能确保锅炉安全运行、执行有效的内容,在新标准中均予以保留。
GB/T1576-2008是在GB1576-2001基础上进行修改、充实、完善的。
(3)适用性随着我国国民经济的迅速发展和技术的不断进步,对节能降耗和环境保护提出了更高要求。
根据工业锅炉产品发展趋势,JB/T10094-2002《工业锅炉通用技术条件》的适用范围在2002年修订时已将工业锅炉额定压力扩大至小于3.8MPa,本标准在修订时适用范围随之扩大到小于3.8MPa。
为适应社会需求的变化,近几年贯流锅炉、直流锅炉得到广泛应用,这种锅炉对水质提出了更高的要求,原标准已不适用于这类锅炉的要求;再则,用于工业锅炉的阻垢剂和除氧剂的种类日渐增多,效果也比原标准规定的药剂有所提高,新标准应适应发展的要求;另外,在保证锅炉安全运行的前提下,为了促进工业锅炉节能减排,修订标准时,对有关指标作出相应的规定。
(4)可操作性充分考虑我国锅炉水处理现状和现有的分析条件、技术水平、可能达到的程度进行修订。
针对原标准中个别水质指标的测试方法难度较大,例如悬浮物测定,不少单位不具备测试条件,为此参照了国外和国内同类标准作了修改,以便使标准更具有可操作性。
工业锅炉水质标准l 公司标准化编码 [QQX96QT-XQQB89Q8-NQQJ6Q8-MQM9N]工业锅炉水质标准GBl576—2001工业锅炉水质代替GBl576—1996 一、范围本标准规定了工业锅炉运行时的水质要求。
本标准适用于额定出口蒸汽压力小于等于,以水为介质的固定式蒸汽锅炉和汽水两用锅炉也适用于以水为介质的固定式承压热水锅炉和常压热水锅炉。
二、水质标准1、蒸汽锅炉和汽水两用锅炉的给水一般应采用锅外化学水处理,水质应符合表1规定 表1项目给水锅水额定蒸汽压力, MPa?≤>> ≤>> ≤ ≤ ≤≤悬浮物,mg/L ≤5 ≤5 ≤5 总硬度,mmol/L 1)≤≤≤总碱度,mmol/L 2)无过热器6-266-24 6-16 有过热器≤14≤12pH(25℃) ≥7 ≥7 ≥7 10-1210-12 10-12溶解氧,mg/L 3)≤≤≤溶解固形物,mg/L 4)无过热器<4000<3500 <3000 有过热器 <3000 <2500 SO2-3,mg/L 4) 10-3010-30 PO3-4,mg/L 10-30 10-30?相对碱度游离NaOH/溶解固形物)5)< <含油量,mg/L ≤2 ≤2 ≤2 含铁量,mg/L6)≤≤≤国家质量技术监督局2001-01-10批准 2001-10-01实施 表1(完)2) 碱度mmo1/L的基本单元为c(OH-、1/2CO2-3、HC03-),下同。
对蒸汽品质要求不高,且不带过热器的锅炉,使用单位在报当地锅炉压力容器安全监察机构同意后,碱度指标上限值可适当放宽。
3) 当锅炉额定蒸发量大于等于6t/h时应除氧,额定蒸发量小于6t/h的锅炉如发现局部腐蚀时,给水应采取除氧措施,对于供汽轮机用汽的锅炉给水含氧量应小于等于L。
4) 如测定溶解固形物有困难时,可采用测定电导率或氯离子(C1-)的方法来间接控制,但溶解固形物与电导率或与氯离子(Cl-)的比值关系应根据试验确定。
工业锅炉水质标准GB1576-2001测定方法及注意事项工业锅炉水质标准之锅炉水检查1.1 水样的采集水样的采集是保证水质分析准确性的第一个重要环节.采样的基本要求是:样品要有代表性;在采出后不被污染;在分析之前不发生变化.取样装置对取样装置一般有以下要求:(1) 取样器的安装和取样点的布置应根据锅炉的类型,参数,水质监督的要求(或试验要求)进行设计.制造,安装和布置,以保证采集的水样有充分代表性.(2) 除氧水,给水的取样管,应尽量采用不锈钢的制造.(3) 除氧水,给水,锅炉水和疏水的取样装置,必须安装冷却器.取样冷却器应有足够的冷却面积,并接在连续供给冷却水量的水源上,以保证水样流量为500~700ml/min ,水样温度为30~40℃.(4) 取样冷却器应定期检修和清除水垢,锅炉大修时,应同时检修取样器和所属阀门.(5) 取样管应定期冲洗(至少每周一次).作系统检查定取样前要冲洗有关取样管道,并适当延长冲洗时间,冲洗后应隔1~2小时方可取样.以确保水样有充分的代表性.水样的采集方法(1) 采集有取样冷却器的水样时,应调节取样阀门,使水样流量控制在500~700ml/min,温度为30~40℃的范围内,且流速稳定. (2) 采集给水,锅炉水样时,原则上是连续流动之水.采集其它水样时,应先将管道中的积水放尽.(3) 盛水样的容器,采样瓶必须是硬质玻璃或塑料制品(测定微量或分析的样品必须使用塑料容器).采前,应先将采样容器彻底清洗干净,采样时再用水样冲洗三次(方法中另有规定的除外),才能采集水样.采集后应尽快加盖封存.(4) 采样现场监督控制试样的水样,一般应用固定的水瓶.采集供全分析用的水样应粘贴标签,并注明水样名称, 采样人姓名,采样地点,时间,温度.1.2 氯化物的测定(硝酸银容量法)(一)试剂1、硝酸银标准溶液(1ml相当于1mgCl-):称5g硝酸银溶于1000ml 蒸馏水,以氯化钠标准溶液标定;2、10%铬酸钾指示剂;3、1%酚酞指示剂;4、0.1mol/LNaOH溶液5、0.01mol/L(1/2H2SO4)溶液CaVMO;m>7(二)测定方法:1、量取100ml水样于锥形瓶中,加2~3滴1%酚酞指示剂,若显红色,即用硫酸溶液中和至无色,若不显红色,则用氢氧化钠溶液中和至微红色,然后以硫酸溶液回滴至无色,再加1.0ml10%铬酸钾指示剂2、用硝酸银标准溶液滴定至橙色,记录硝酸银标准溶液的耗量V1,同时作空白试验(方法同上)记录硝酸银标准溶液的耗量V0 (三)计算公式:氯化物(CL-)含量:CL-含量=[(V1-V0)×1.0/Vs]×1000 (mg/L)式中:V1-----滴定水样消耗硝酸银标准溶液的耗量,V0-----空白实验时硝酸银标准溶液的耗量,1.0----- 硝酸银标准溶液的滴定度,1ml相当于1mgCl- ~ Vs-----水样的体积,(四)测定水样时的注意事项当水样中 Cl-含量大于100mg/L时,须按下表规定的体积取样,并用蒸馏水稀释至100ml后测定:样中 Cl-含量(mg/L) 101-200 201-400 401-1000 %取水样的体积(ml) 50 251.3 溶解固形物的测定溶解固形物是指已被分离悬浮固形物后的滤液经蒸发干燥所得的残渣。
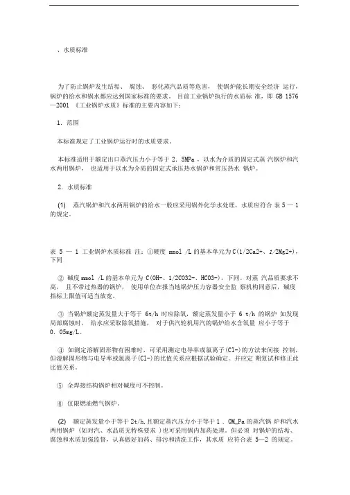
、水质标准为了防止锅炉发生结垢、腐蚀、恶化蒸汽品质等危害,使锅炉能长期安全经济运行,锅炉的给水和锅水都应达到国家标准的要求。
目前工业锅炉执行的水质标准,即GB 1576 —2001 《工业锅炉水质》标准的主要内容如下:1.范围本标准规定了工业锅炉运行时的水质要求。
本标准适用于额定出口蒸汽压力小于等于2.5MPa ,以水为介质的固定式蒸汽锅炉和汽水两用锅炉,也适用于以水为介质的固定式承压热水锅炉和常压热水锅炉。
2.水质标准(1) 蒸汽锅炉和汽水两用锅炉的给水一般应采用锅外化学水处理,水质应符合表5 —1 的规定。
表5 —1 工业锅炉水质标准注:①硬度mmol /L的基本单元为C(1/2Ca2+、1/2Mg2+),下同②碱度mmol /L的基本单元为C(OH-、1/2CO32-、HCO3-),下同。
对蒸汽品质要求不高,且不带过热器的锅炉,使用单位在报当地锅炉压力容器安全监察机构同意后,碱度指标上限值可适当放宽。
③当锅炉额定蒸发量大于等于6t/h 时应除氧,额定蒸发量小于6 t/h 的锅炉如发现局部腐蚀时,给水应采取除氧措施,对于供汽轮机用汽的锅炉给水含氧量应小于等于0.05mg/L。
④如测定溶解固形物有困难时,可采用测定电导率或氯离子(Cl-)的方法来间接控制,但溶解固形物与电导率或氯离子(Cl-)的比值关系应根据试验确定。
并应定期复试和修正此比值关系。
⑤全焊接结构锅炉相对碱度可不控制。
⑥仅限燃油燃气锅炉。
(2) 额定蒸发量小于等于2t/h,且额定蒸汽压力小于等于1 . OM_Pa的蒸汽锅炉和汽水两用锅炉(如对汽、水品质无特殊要求)也可采用锅内加药处理。
但必须对锅炉的结垢、腐蚀和水质加强监督,认真做好加药、排污和清洗工作,其水质应符合表5—2 的规定。
(3) 承压热水锅炉给水应进行锅外水处理,对于额定功率小于等于4. 2MW 非管架式承压的热水锅炉和常压热水锅炉,可采用锅内加药处理,但必须对锅炉的结垢、腐蚀和水质加强监督,认真做好加药工作,其水质应符合表5—3 的规定。
工业锅炉水质标准GBl576—2001一、范围本标准规定了工业锅炉运行时的水质要求。
本标准适用于额定出口蒸汽压力小于等于2.5MPa,以水为介质的固定式蒸汽锅炉和汽水两用锅炉也适用于以水为介质的固定式承压热水锅炉和常压热水锅炉。
二、水质标准1、蒸汽锅炉和汽水两用锅炉的给水一般应采用锅外化学水处理,水质应符合表1规定表1pH(25℃) ≥7 ≥7 ≥7 10-12 10-12 10-12溶解氧,mg/L3)≤0.1 ≤0.1 ≤0.05溶解固形物,mg/L4)无过热器<4000 <3500 <3000 有过热器<3000 <2500SO2-3,mg/L4)10-30 10-30 PO3-4,mg/L 10-30 10-30 相对碱度游离NaOH/溶解固形物)5)<0.2 <0.2 含油量,mg/L ≤2 ≤2 ≤2含铁量,mg/L6) ≤0.3 ≤0.3 ≤0.3国家质量技术监督局2001-01-10批准 2001-10-01实施表1(完)于供汽轮机用汽的锅炉给水含氧量应小于等于0.05mg/L。
子(Cl-)的比值关系应根据试验确定。
并应定期复试和修正此表23 、承压热水锅炉给水应进行锅外水处理,对于额定功率小于等于4.2MW非管架式承压的热水锅炉和常压热水锅炉,可采用锅内加药处理,但必须对锅炉的结垢、腐蚀和水质加强监督,认真做好加药工作,其水质应符合表3的规定。
表3通过补加药剂使锅水pH值控制在10一12。
额定功率大于等于4.2MW的承压热水锅炉给水应除氧,额定功率小于4.2MW的承压热水锅炉4、直流(贯流)锅炉给水应采用锅外化学水处理,其水质按表1中额定蒸汽压力为大于1.6Mpa、小2.5Mpa的标准执行。
5、余热锅炉及电热锅炉的水质指标应符合同类型、同参数锅炉的要求。
6、水质检验方法应按附录A(标准的附录)执行。
录A表1 水处理水质指标及试验分析方法。
锅炉水碱度标准是多少
锅炉水碱度是指锅炉水中碳酸氢根离子和碳酸根离子的含量。
水碱度是指水中碱性物质含量的多少,通常以PH值来表示。
在锅炉工业中,水碱度是一个非常重要的指标,它直接影响着锅炉水的腐蚀性和结垢情况。
因此,控制锅炉水碱度是保证锅炉安全、经济运行的重要措施之一。
根据《锅炉水质标准》(GB1576-2001)规定,锅炉给水的碱度应符合以下标准:
1. 锅炉给水的总碱度不应低于60mg/L。
2. 锅炉给水的PH值应控制在10-12之间。
这是根据锅炉运行的实际情况和水质特点所确定的标准。
总碱度的要求是为了保证水中的碱性物质足够,以中和水中的酸性物质,防止锅炉水的腐蚀。
而PH值的要求则是为了保证水的碱性适中,既能中和酸性物质,又不会过度碱化,导致水垢和结垢问题。
在实际操作中,要保证锅炉水碱度标准,需要做好以下工作:
1. 定期对锅炉水进行化验,监测水质指标,特别是总碱度和PH值。
2. 根据水质化验结果,调整给水中碱性物质的投加量,保证总碱度符合标准要求。
3. 根据水质化验结果,调整给水中碱性物质的投加量,保证PH值符合标准要求。
4. 加强对锅炉水质的监测和管理,及时发现和处理水质异常情况,保证水碱度稳定在标准范围内。
总之,锅炉水碱度标准的确定是为了保证锅炉的安全、经济运行。
只有严格按照标准要求进行操作和管理,才能有效地预防锅炉水的腐蚀和结垢问题,延长锅炉的使用寿命,保证锅炉的安全运行。
因此,锅炉水碱度标准的重要性不言而喻,必须引起我们的高度重视和严格执行。
第二节工业锅炉水质标准及其控制一、水质标准为了防止锅炉发生结垢、腐蚀、恶化蒸汽品质等危害,使锅炉能长期安全经济运行,锅炉的给水和锅水都应达到国家标准的要求。
目前工业锅炉执行的水质标准,即GB 1576—2001《工业锅炉水质》标准的主要内容如下:1.范围本标准规定了工业锅炉运行时的水质要求。
本标准适用于额定出口蒸汽压力小于等于2.5MPa,以水为介质的固定式蒸汽锅炉和汽水两用锅炉,也适用于以水为介质的固定式承压热水锅炉和常压热水锅炉。
2.水质标准(1)蒸汽锅炉和汽水两用锅炉的给水一般应采用锅外化学水处理,水质应符合表5—1的规定。
表5—1工业锅炉水质标准注:①硬度mmol/L的基本单元为C(1/2Ca2+、1/2Mg2+),下同。
②碱度mmol/L的基本单元为C(OH-、1/2CO32-、HCO3-),下同。
对蒸汽品质要求不高,且不带过热器的锅炉,使用单位在报当地锅炉压力容器安全监察机构同意后,碱度指标上限值可适当放宽。
③当锅炉额定蒸发量大于等于6t/h时应除氧,额定蒸发量小于6 t/h的锅炉如发现局部腐蚀时,给水应采取除氧措施,对于供汽轮机用汽的锅炉给水含氧量应小于等于0.05mg /L。
④如测定溶解固形物有困难时,可采用测定电导率或氯离子(Cl-)的方法来间接控制,但溶解固形物与电导率或氯离子(Cl-)的比值关系应根据试验确定。
并应定期复试和修正此比值关系。
⑤全焊接结构锅炉相对碱度可不控制。
⑥仅限燃油燃气锅炉。
(2)额定蒸发量小于等于2t/h,且额定蒸汽压力小于等于1.0M_Pa的蒸汽锅炉和汽水两用锅炉(如对汽、水品质无特殊要求)也可采用锅内加药处理。
但必须对锅炉的结垢、腐蚀和水质加强监督,认真做好加药、排污和清洗工作,其水质应符合表5—2的规定。
表5—2(3)承压热水锅炉给水应进行锅外水处理,对于额定功率小于等于4.2MW非管架式承压的热水锅炉和常压热水锅炉,可采用锅内加药处理,但必须对锅炉的结垢、腐蚀和水质加强监督,认真做好加药工作,其水质应符合表5—3的规定。
工业锅炉水质标准及其控制一、水质标准为了防止锅炉发生结垢、腐蚀、恶化蒸汽品质等危害,使锅炉能长期安全经济运行,锅炉的给水和锅水都应达到国家标准的要求。
目前工业锅炉执行的水质标准,即GB 1576—2001《工业锅炉水质》标准的主要内容如下:1.范围本标准规定了工业锅炉运行时的水质要求。
本标准适用于额定出口蒸汽压力小于等于2.5MPa,以水为介质的固定式蒸汽锅炉和汽水两用锅炉,也适用于以水为介质的固定式承压热水锅炉和常压热水锅炉。
2.水质标准(1)蒸汽锅炉和汽水两用锅炉的给水一般应采用锅外化学水处理,水质应符合表5—1的规定。
表5—1 工业锅炉水质标准注:①硬度mmol/L的基本单元为C(1/2Ca2+、1/2Mg2+),下同。
②碱度mmol/L的基本单元为C(OH-、1/2CO32-、HCO3-),下同。
对蒸汽品质要求不高,且不带过热器的锅炉,使用单位在报当地锅炉压力容器安全监察机构同意后,碱度指标上限值可适当放宽。
③当锅炉额定蒸发量大于等于6t/h时应除氧,额定蒸发量小于6 t/h的锅炉如发现局部腐蚀时,给水应采取除氧措施,对于供汽轮机用汽的锅炉给水含氧量应小于等于0.05mg/L。
④如测定溶解固形物有困难时,可采用测定电导率或氯离子(Cl-)的方法来间接控制,但溶解固形物与电导率或氯离子(Cl-)的比值关系应根据试验确定。
并应定期复试和修正此比值关系。
⑤全焊接结构锅炉相对碱度可不控制。
⑥仅限燃油燃气锅炉。
(2)额定蒸发量小于等于2t/h,且额定蒸汽压力小于等于1.0M_Pa的蒸汽锅炉和汽水两用锅炉(如对汽、水品质无特殊要求)也可采用锅内加药处理。
但必须对锅炉的结垢、腐蚀和水质加强监督,认真做好加药、排污和清洗工作,其水质应符合表5—2的规定。
表5—2第 1 页(3)承压热水锅炉给水应进行锅外水处理,对于额定功率小于等于4.2MW非管架式承压的热水锅炉和常压热水锅炉,可采用锅内加药处理,但必须对锅炉的结垢、腐蚀和水质加强监督,认真做好加药工作,其水质应符合表5—3的规定。
锅炉水质标准锅炉水质是指在锅炉中使用的水的质量要求。
锅炉水质的标准受到各种条件的影响,例如锅炉设计、制造材料、水源地区、水质处理方式等。
因此,各个国家和地区都制定了相应的锅炉水质标准以确保锅炉的安全和高效运行。
在中国,锅炉水质标准由国家质量监督检验检疫总局和国家标准化管理委员会联合发布了《锅炉用水质量标准(GB1576-2001)》。
该标准主要包括以下几个方面:1. 总硬度:锅炉水中的总钙和镁离子浓度,通常以毫克每升(mg/L)来表示。
总硬度应控制在100 mg/L以下。
2. pH值:锅炉水的pH值是指水的酸碱程度,对于大多数锅炉来说,pH值应该控制在7-12之间。
3. 溶解氧:氧气是锅炉中的一个常见污染物,它会造成腐蚀和垢积。
溶解氧的含量应控制在0.1 mg/L以下。
4. 硅酸盐:硅酸盐是锅炉水中的另一个常见污染物,它会造成热管堵塞和锅炉管道的腐蚀。
硅酸盐的含量应控制在80 mg/L以下。
5. 氯离子:氯离子是一种常见的水中污染物,它可能会造成腐蚀和垢积,应该控制在50 mg/L以下。
6. 总碱度:锅炉水的总碱度是指水中碳酸盐和氢氧化物的浓度,通常用mg/L 来表示。
总碱度应控制在400 mg/L以下。
7. 硫酸盐:硫酸盐是锅炉水中的一种污染物,它可能会造成腐蚀和垢积。
硫酸盐的含量应控制在30 mg/L以下。
8. 氨氮:氨氮是锅炉水中的一种污染物,它可能会对锅炉管道造成腐蚀。
氨氮的含量应控制在0.5 mg/L以下。
以上是中国《锅炉用水质量标准(GB1576-2001)》的主要内容。
需要注意的是,不同的锅炉类型和使用条件可能需要不同的水质标准,因此在实际应用中需要根据具体情况进行合理的水质控制。
GB1576-2001《工业锅炉水质》2009.3.23《工业锅炉水质》一、修订概况《工业锅炉水质》标准是根据国家标准化管理委员会2006年的国家标准修订计划(项目计划编号:20064862-T-469),对GB1576-2001《工业锅炉水质》进行的修订。
1、修订原则工业锅炉水质标准修订遵循以下原则:(1)规范性按GB/T1.1-2000《标准化工作导则第1部分:标准的结构和编写规则》和GB/T1.2-2002《标准化工作导则第2部分:标准中规范性技术要素内容的确定方法》的要求进行修订。
(2)连续性GB1576自1979年颁布以来,经历了1985年、1996年和2001年三次修订,是一个比较成熟的标准,具有较好的适用性。
近三十多年的实践证明,该标准为确保我国工业锅炉安全运行发挥了很大的作用。
鉴于此,凡是实践证明符合我国国情,且能确保锅炉安全运行、执行有效的内容,在新标准中均予以保留。
GB/T1576-2008是在GB1576-2001基础上进行修改、充实、完善的。
(3)适用性随着我国国民经济的迅速发展和技术的不断进步,对节能降耗和环境保护提出了更高要求。
根据工业锅炉产品发展趋势,JB/T10094-2002《工业锅炉通用技术条件》的适用范围在2002年修订时已将工业锅炉额定压力扩大至小于3.8MPa,本标准在修订时适用范围随之扩大到小于3.8MPa。
为适应社会需求的变化,近几年贯流锅炉、直流锅炉得到广泛应用,这种锅炉对水质提出了更高的要求,原标准已不适用于这类锅炉的要求;再则,用于工业锅炉的阻垢剂和除氧剂的种类日渐增多,效果也比原标准规定的药剂有所提高,新标准应适应发展的要求;另外,在保证锅炉安全运行的前提下,为了促进工业锅炉节能减排,修订标准时,对有关指标作出相应的规定。
(4)可操作性充分考虑我国锅炉水处理现状和现有的分析条件、技术水平、可能达到的程度进行修订。
针对原标准中个别水质指标的测试方法难度较大,例如悬浮物测定,不少单位不具备测试条件,为此参照了国外和国内同类标准作了修改,以便使标准更具有可操作性。
锅炉软化水设备水质标准要求
中华人民共和国国家标准水质标准——工业锅炉水质中华人民共和国国家标准 GBl576—2001 工业锅炉水质代替GBl576—1996
国家质量技术监督局2001-01-10批准 2001-10-01实施一、范围
本标准规定了工业锅炉运行时的水质要求。
本标准适用于额定出口蒸汽压力小于等于2.5MPa,以水为介质的固定式蒸汽锅炉和汽水两用锅炉也适用于以水为介质的固定式承压热水锅炉和常压热水锅炉。
二、水质标准
1、蒸汽锅炉和汽水两用锅炉的给水一般应采用锅外化学水处理,水质应符合表1规定表1
项目给水锅水
额定蒸汽压力, MPa ≤1.0 >1.0 >1.6 ≤1.0 >1.0 >1.6 ≤1.6 ≤2.5 ≤1.6 ≤2.5
悬浮物,mg/L ≤5 ≤5 ≤5
总硬度,mmol/L1) ≤0.03 ≤0.03 ≤0.03 总碱度,mmol/L2) 无过热器 6-26 6-24 6-16 有过热器≤14 ≤12
pH(25℃) ≥7 ≥7 ≥7 10-12 10-12 10-12
溶解氧,mg/L3)≤0.1 ≤0.1 ≤0.05
溶解固形物,mg/L4) 无过热器<4000 <3500 <3000 有过热器<3000 <2500 SO2-3,mg/L4) 10-30 10-30 PO3-4,mg/L 10-30 10-30 相对碱度
游离NaOH/溶解固形物)5) <0.2 <0.2 含油量,mg/L ≤2 ≤2 ≤2 含铁量,mg/L6) ≤0.3 ≤0.3 ≤0.3
项目给水锅炉水悬浮物,mg/L ≤20 总硬度,mmol/l ≤4 总碱度,mmol/l 8-26 pH(25℃) ≥7 10-12 溶解固形物,mg/L <5000。
中华人民共和国国家标准
工业锅炉水质GBl576—2001 代替GBl576—1996
一、范围
本标准规定了工业锅炉运行时的水质要求。
本标准适用于额定出口蒸汽压力小于等于2.5MPa,以水为介质的固定式蒸汽锅炉和汽水两用锅炉也适用于以水为介质的固定式承压热水锅炉和常压热水锅炉。
二、水质标准
1、蒸汽锅炉和汽水两用锅炉的给水一般应采用锅外化学水处理,水质应符合表1规定
表1
国家质量技术监督局2001-01-10批准 2001-10-01实施
表1(完)
1) 硬度mmol/L的基本单元为c(1/2Ca2+、1/2Mg2+),下同。
2) 碱度mmo1/L的基本单元为c(OH-、1/2CO2-3、HC03-),下同。
对蒸汽品质要求不高,且不带过热器的锅炉,使用单位在报当地锅炉压力容器安全监察机
构同意后,碱度指标上限值可适当放宽。
3) 当锅炉额定蒸发量大于等于6t/h时应除氧,额定蒸发量小于6t/h的锅炉如发现局部腐蚀
时,给水应采取除氧措施,对于供汽轮机用汽的锅炉给水含氧量应小于等于
0.05mg/L。
4) 如测定溶解固形物有困难时,可采用测定电导率或氯离子(C1-)的方法来间接控制,但溶
解固形物与电导率或与氯离子(Cl-)的比值关系应根据试验确定。
并应定期复试和修正此
比值关系。
表2
3 、承压热水锅炉给水应进行锅外水处理,对于额定功率小于等于4.2MW非管架式承压的热水锅炉和常压热水锅炉,可采用锅内加药处理,但必须对锅炉的结垢、腐蚀和水质加强监督,认真做好加药工作,其水质应符合表3的规定。
表3
溶解氧,mg/L2) ≤0.1
含油量,mg/L ≤2 ≤2
1)通过补加药剂使锅水pH值控制在10一12。
2)额定功率大于等于4.2MW的承压热水锅炉给水应除氧,额定功率小于
4.2MW的承压热水锅炉
和常压热水锅炉给水应尽量除氧。
4、直流(贯流)锅炉给水应采用锅外化学水处理,其水质按表1中额定蒸汽压力
为大于1.6Mpa、小
于等于2.5Mpa的标准执行。
5、余热锅炉及电热锅炉的水质指标应符合同类型、同参数锅炉的要求。
6、水质检验方法应按附录A(标准的附录)执行。