数控铣削平面
- 格式:ppt
- 大小:4.15 MB
- 文档页数:17
数控铣床的工作原理内容来源网络,由“深圳机械展(11万㎡,1100多家展商,超10万观众)”收集整理!更多cnc加工中心、车铣磨钻床、线切割、数控刀具工具、工业机器人、非标自动化、数字化无人工厂、精密测量、3D打印、激光切割、钣金冲压折弯、精密零件加工等展示,就在深圳机械展.一.数控铣床的定义数控铣床是在普通铣床上集成了数字控制系统,可以在程序代码的控制下较精确地进行铣削加工的机床。
数控铣床分为不带刀库和带刀库两大类,其中带刀库的数控铣床又称为加工中心。
数控铣床加工范围主要包括:1.平面加工:数控机床铣削平面可以分为对工件的水平面(XY)加工,对工件的正平面(XZ)加工和对工件的侧平面(YZ)加工。
只要使用两轴半控制的数控铣床就能完成这样平面的铣削加工。
2.曲面加工:如果铣削复杂的曲面则需要使用三轴甚至更多轴联动的数控铣床。
二.数控铣床的组成部分数控铣床的基础件包括:数控铣床的基础件通常是指床身、立柱、横梁、工作台、底座等结构件,其尺寸较大(俗称大件),“井”构成了机床的基本框架。
其他部件附着在基础件上,有的部件还需要沿着基础件运动。
由于基础件起着支撑和导向的作用,因而对基础件的本要求是刚度好。
除了基础件,数控铣床一般由数控系统、主传动系统、进给伺服系统、冷却润滑系统等几大部分组成:1、辅助装置如液压、气动、润滑、冷却系统和排屑、防护等装置。
2、主轴箱包括主轴箱体和主轴传动系统,用于装夹刀具并带动刀具旋转,主轴转速范围和输出扭矩对加工有直接的影响。
3、控制系统数控铣床运动控制的中心,执行数控加工程序控制机床进行加工。
4、机床基础件通常是指底座、立柱、横梁等,它是整个机床的基础和框架。
5、进给伺服系统由进给电机和进给执行机构组成,按照程序设定的进给速度实现刀具和工件之间的相对运动,包括直线进给运动和旋转运动。
三.数控铣床的工作原理数控原理涉及到的内容特别多:如数控系统的总成,结构、机床插补运行的过程、位置反馈检测的过程、原理电机的种类、工作特性等、PLC的工作方式!简言之就是:工作原理是数控装置内的计算机对以数字和字符编码方式所记录的信息进行一系列处理后,向机床进给等执行机构发出命令,执行机构则按其命令对加工所需各种动作,如刀具相对于工件的运动轨迹、位移量和速度等实现自动控制,从而完成工件的加工。
ug中平面铣削的定义
UG中的平面铣削是一种工艺操作,用于通过旋转切削工具(如刀具)和在水平平面上移动工件,从而将工件表面削平或加工出所需的
形状和尺寸。
平面铣削使用计算机辅助设计和制造软件(如UG),可
以轻松调整切削参数和路径,以实现高精度和高效的加工。
这种技术
通常应用于金属、塑料和其他材料的制造业领域,用于生产各种产品,如零件、模具和机械零件等。
它可以通过多个工序的组合,加工出不
同形状的表面,例如平面、曲面和复杂曲线等,以满足不同工件的需求。
平面铣削在工业制造中扮演着重要的角色,它既可以自动化的进行,也可以由熟练操作的技术人员进行手动控制,以确保高质量和精
度的加工。
市技师学院(高级技工学校)教案任务载体对如图所示的零件进行工艺编制、编程与操作加工准备教学设备:数控铣/立式加工中心共5台;计算机5台,材料:45钢65×65×25板料5快;(塑料代替)工量具:φ16立铣刀5把,φ10钻头5把(配相应刀柄),百分表5个,磁性表座5个,25-50外径千分尺5把;,游标卡尺5把。
教学课件与相关教学资料.教学实施工作过程工作任务教学组织学时资讯分析零件信息、特殊加工要求,理解加工技术要求;了解工具基本条件与技术参数信息,工艺与程序编制规则、标准;其它信息。
公布项目任务,教师协调下的学生自愿分组,明确分工;提出资讯建议,提供获取资讯的方法与途径信息。
1 计划拟定工艺过程,确定工艺装备,零件的装夹方式,辅具的选用,毛坯设计等。
听取学生的决策意见,提出可行性方面的质疑,提供指导意见,帮助形成工艺方案结论。
22.平面铣削常用刀具类型图2-1-2 可转位硬质合金面铣刀图2-1-3 可转位硬质合金 R面铣刀图2-1-4 立铣刀3.刀具直径的确定平面铣削时刀具直径可根据以下方法来确定。
(1)最佳铣刀直径应根据工件宽度来选择,D≈(1.3~1.5)WOC(切削宽度)(2)如果机床功率有限或工件太宽,应根据两次进给或依据机床功率来选择铣刀直径,当铣刀直径不够大时,选择适当的铣削加工位置也可获得良好的效果,此时,WOC=0.75D,一般情况下,在机床功率满足加工要求的前提下,可根据工件尺寸,主要是工件宽度来选择铣刀直径,同时也要考虑刀具加工位置和刀齿与工件接触类型等。
进行大平面铣削时铣刀直径应比切削宽度大 20%~50%。
4.切削用量的选择(推荐表)1)铣削深度 ap(背吃刀量)、2)铣削速度 Vc3)进给速度 F二、程序指令准备1、辅助功能指令(M指令)2、准备功能指令(G指令)二). 绝对坐标编程方式G90指令增量坐标编程方式G91指令指令格式 G90G91指令功能设定坐标输入方式指令说明 1. G90指令建立绝对坐标编程方式,移动指令目标点的坐标值X、Y、Z表示刀具离开工件坐标系原点的距离;2. G91指令建立增量坐标编程方式,移动指令目点的坐标值X、Y、Z 表示刀具离开当前点的坐标增量。
UG数控加工讲义(一)一、平面铣与型腔铣操作流程1、创建程序、刀具、几何体以及加工方法节点;2、创建操作,选择操作子类型,选择程序、刀具、几何体以及加工方法父节点。
3、在操作对话框中指定零件几何体/边界、毛坯几何体/边界、检查几何体/边界和底面等对象。
4、设置切削方法、步进、切削深度、切削层、切削参数、进给率及避让几何体等参数。
5、生成刀轨。
6、通过切削仿真进行刀轨校验、过切及干涉检查。
7、输出CLSF文件,进行后处理,生成NC程序。
二、操作导航器介绍1、程序节点NC_PROGRAM:根节点,所有其他的节点都是它的子节点;NONE:用于存储暂时不需要的操作;PROGRAM:初始程序节点,用户可以添加操作节点。
2、刀具节点一个操作只能包含一把刀具;换刀需要创建不同的操作;刀具之间是平等关系,不互相包含。
GENERIC_MACHINE:根节点;None:根节点,暂时刀具。
3、几何体节点:刀轨生成的几何载体。
毛坯几何体(blank geometry)零件几何体(part geometry)加工坐标系(msc)检查几何体(check geometry)4、加工方法节点定义切削类型,切削类型包括粗加工、半精加工、精加工等。
实例:铣削planar.prt步骤:1、启动UG NX,进入加工,选择cam_general,初始化;2、创建刀具:MILL,设定刀具5参数;3、设置刀具直径10;可以看刀具视图;4、创建几何体:workpice,选择零件与毛坯;5、加工坐标系:双击操作导航器的MCS,把加工坐标系移到后上角。
6、创建操作:选择第一行粗加工随形铣,选择上面和中间的表面为加工表面;选择毛坯上表面为加工毛坯表面;选择中间的表面为底面;切削方式选择“仿行零件铣”。
7、单击生成刀轨按钮生成刀轨。
8、模拟显示。
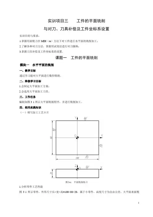
实训项目三工件的平面铣削与对刀、刀具补偿及工件坐标系设置实训目的与要求:1.掌握用面铣刀在MDI(A)方法下对工件进行水平面的铣削加工;2.了解各种对刀方法,掌握用试切法进行对刀操纵;3.掌握刀具补偿及工件坐标系的设置。
课题一工件的平面铣削模块一水平平面的铣削一、教学目标通过学习能对大平面进行数控铣削。
二、终极学习目标1.会制定大平面加工方案;2.会选用大平面加工刀具。
三、工作任务编制如图3-1所示大平面铣削程序,并进行铣削加工。
四、相关实践知识(一)填写加工工艺卡片图3-1 平面铣削练习1.分析零件工艺性能图3-1所示零件,外形尺寸长×宽×高=100×80×20,属于小零件。
高度尺寸为自由公差,大平面表面粗超度为Ra3.2。
2.选用毛坯或明确来料状况 所用材料:45半成品外形尺寸:101×81×21,六面全部进行粗加工。
3.确定装夹方案选用机用平口虎钳装夹工件。
底面朝下垫平,工件毛坯面高出钳口12mm ,夹80两侧面;100任一侧面与虎钳侧面取平夹紧,实际上限制六个自由度,工件处于完全定位状态。
4.确定加工方案由于该零件已进行粗加工,因此采用端面铣刀直接进行精加工。
加工方案及选用刀具见表3-1。
表3-1 加工方案与刀具选择5.填写工艺卡片 工艺卡片见表3-2。
表3-2 凸块数控加工工序卡片高速钢面铣刀一般用于加工中等宽度的平面,标准铣刀直径范围为mm 250~80φφ,硬质合金面铣刀的切削效率及加工质量均比高速钢铣刀高,故目前广泛使用硬质合金面铣刀加工平面。
图3-2所示为整体焊接式面铣刀。
该刀结构紧凑,较易制造。
但刀齿磨损后整把刀将报废,故已较少使用。
图3-3为机夹焊接式面铣刀。
该铣刀是将硬质合金刀片焊接在小刀头上,再采用机械夹固的方法将刀装夹在刀体槽中。
刀头报废后可换上新刀头,因此延长了刀体的使用寿命。
图2-38a 为可转位面铣刀。
U G N X数控加工典型实例教程第章平面铣The Standardization Office was revised on the afternoon of December 13, 2020第2章平面铣2.1平面铣概述平面铣(Planar Milling)是一种常用的操作类型,用来加工直壁平底的零件,可用作平面轮廓、平面区域或平面岛屿的粗加工和精加工,它可平行于零件底面进行多层铣削,典型零件如图2-1所示。
图2-1 典型平面铣零件平面铣是一种轴加工方式,它在加工过程中首先进行水平方向的XY两轴联动,完成一层加工后再进行Z轴下切进入下一层,逐层完成零件加工,通过设置不同的切削方法,平面铣可以完成挖槽或者轮廓外形的加工。
平面铣的特点包括:刀轴固定,底面是平面,各侧壁垂直于底面。
2.2平面铣操作子类型进入加工界面后,单击“刀片”工具条中“创建工序”按钮,系统弹出如图2-2所示“创建工序”对话框,选择操作类型为:mill_planar(平面铣),在平面铣这一加工类型中共有16种操作子类型,每一个图标代表一种子类型,它们定制了平面铣操作参数设置对话框。
选择不同的图标,所弹出的操作对话框也会有所不同,完成的操作功能也会不一样,各操作子类型的说明见表2-1。
图2-2 “创建工序”对话框说明:1. 以前版本称“工序”为“操作”,笔者认为称“操作”更恰当;2. “刀片”工具条可理解为“插入”或“创建”工具条。
表2-1 平面铣(Planar Milling)操作子类型序号图标英文名称中文名称功能说明1 FACE_MILLING_AREA 面铣削区域用于铣削选定的表面区域2 FACE_MILLING 面铣用于铣削整个零件表面3 FACE_MILLING_MANUAL手工面铣削可以在不同的加工表面设置不同的切削模式4 PLANAR_MILL 基本平面铣适用于使用各种切削模式进行平面类零件的粗加工和精加工5 PLANAR_PROFILE 平面轮廓铣指定切削模式为“跟随轮廓”的平面铣,仅用于精加工侧壁轮廓6 ROUGH_FOLLOW 跟随部件粗铣指定切削模式为“跟随部件”的平面粗铣7 ROUGH_ZIGZAG 往复粗加工指定切削模式为“往复”的平面粗铣8 ROUGH_ZIG 单向粗加工指定切削模式为“单向轮廓”的平面粗铣9 CLEANUP_CORNERS 清理拐角使用切削模式为“跟随部件”,清除以前操作在拐角处余留的材料10 FINISH_WALLS 精加工壁使用切削模式为“轮廓加工”,精加工侧壁轮廓,默认情况下,自动在底面平面留下余量11 FINISH_FLOOR 精加工底面使用切削模式为“跟随部件”,精加工平面,默认情况下,自动在侧壁留下余量12HOLE_MILLING 铣孔用铣刀铣孔13 THREAD_MILLING 螺纹铣适用于在预留孔内铣削螺纹14 PLANAR_TEXT 平面文本对文字曲线进行雕刻加工15 MILL_CONTROL 铣削控制创建机床控制事件,添加后处理命令16 MILL_USER 铣削用户自定义参数建立操作说明:1.第4个是通用操作,可派生出其它各种子类型,其它子类型是在通用操作的基础上派生出来的,主要是针对某一特定的加工情况而定义,即预先指定和限制了一些参数。
第2章平面铣2.1平面铣概述平面铣Planar Milling是一种常用的操作类型;用来加工直壁平底的零件;可用作平面轮廓、平面区域或平面岛屿的粗加工和精加工;它可平行于零件底面进行多层铣削;典型零件如图2-1所示..图2-1 典型平面铣零件平面铣是一种2.5轴加工方式;它在加工过程中首先进行水平方向的XY两轴联动;完成一层加工后再进行Z轴下切进入下一层;逐层完成零件加工;通过设置不同的切削方法;平面铣可以完成挖槽或者轮廓外形的加工..平面铣的特点包括:刀轴固定;底面是平面;各侧壁垂直于底面..2.2平面铣操作子类型进入加工界面后;单击“刀片”工具条中“创建工序”按钮;系统弹出如图2-2所示“创建工序”对话框;选择操作类型为:mill_planar平面铣;在平面铣这一加工类型中共有16种操作子类型;每一个图标代表一种子类型;它们定制了平面铣操作参数设置对话框..选择不同的图标;所弹出的操作对话框也会有所不同;完成的操作功能也会不一样;各操作子类型的说明见表2-1..图2-2 “创建工序”对话框说明:1. UGNX8.0以前版本称“工序”为“操作”;笔者认为称“操作”更恰当;2. “刀片”工具条可理解为“插入”或“创建”工具条..表2-1 平面铣Planar Milling操作子类型序号图标英文名称中文名称功能说明1 FACE_MILLING_AREA 面铣削区域用于铣削选定的表面区域2 FACE_MILLING 面铣用于铣削整个零件表面3 FACE_MILLING_MANUAL 手工面铣削可以在不同的加工表面设置不同的切削模式4 PLANAR_MILL 基本平面铣适用于使用各种切削模式进行平面类零件的粗加工和精加工5 PLANAR_PROFILE 平面轮廓铣指定切削模式为“跟随轮廓”的平面铣;仅用于精加工侧壁轮廓6 ROUGH_FOLLOW 跟随部件粗铣指定切削模式为“跟随部件”的平面粗铣7 ROUGH_ZIGZAG 往复粗加工指定切削模式为“往复”的平面粗铣8 ROUGH_ZIG 单向粗加工指定切削模式为“单向轮廓”的平面粗铣9 CLEANUP_CORNERS 清理拐角使用切削模式为“跟随部件”;清除以前操作在拐角处余留的材料10 FINISH_WALLS 精加工壁使用切削模式为“轮廓加工”;精加工侧壁轮廓;默认情况下;自动在底面平面留下余量11 FINISH_FLOOR 精加工底面使用切削模式为“跟随部件”;精加工平面;默认情况下;自动在侧壁留下余量12HOLE_MILLING 铣孔用铣刀铣孔13 THREAD_MILLING 螺纹铣适用于在预留孔内铣削螺纹14 PLANAR_TEXT 平面文本对文字曲线进行雕刻加工15 MILL_CONTROL 铣削控制创建机床控制事件;添加后处理命令16 MILL_USER 铣削用户自定义参数建立操作说明:1.第4个是通用操作;可派生出其它各种子类型;其它子类型是在通用操作的基础上派生出来的;主要是针对某一特定的加工情况而定义;即预先指定和限制了一些参数..2.基本平面铣可实现平面类零件一般的粗加工和精加工;其它子类型可根据实际情况灵活选择..2.3创建平面铣操作的一般步骤1.在操作导航器中创建程序、刀具、几何、加工方法节点组;说明:大多数情况下只需要创建刀具、几何节点组;程序、加工方法可利用系统提供的节点组或经编辑后使用..2.在创建操作对话框中指定操作类型为;3.在创建操作对话框中指定操作子类型为;4.在创建操作对话框中指定程序、刀具、几何、加工方法节点组;5.在创建操作对话框中指定操作的名称;6.在创建操作对话框中单击按钮;进入“平面铣”操作对话框;7.如果有未在共享数据几何节点组中定义的几何;在平面铣操作对话框中定义;8.定义平面铣操作对话框中的参数;9.单击平面铣操作对话框中的生成按钮;生成刀轨..2.4实例1 方形凹模加工通过对本实例的讲解;帮助读者了解、熟悉创建平面铣削的基本步骤和方法..起始文件:附带光盘中的“example\exa2_1.prt”文件..结果文件:附带光盘中的“finish\exa2_1_final.prt”文件..动画演示:附带光盘中的“动画教学\实例1 方形凹模加工”文件..完成如图2-3所示零件的平面铣操作..模型的外形尺寸为100×80×20;内腔的尺寸为80×60×10;内腔圆角半径为5..长度尺寸单位mm;下同图2-3 方形凹模零件模型1.工艺分析这是一个非常典型且简单的平面零件;可以利用数控铣床采用平面铣进行粗加工和精加工..1)加工设备三轴数控铣床或加工中心..2)毛坯确定外形尺寸为100×80×20的长方体..3)刀具选择直径为8mm 、6mm平底刀;分别用于粗加工、精加工..4)工件装夹以底面和侧面定位;利用平口钳将工件安装在机床工作台上..5)设置加工坐标系以工件或毛坯上表面中心作为加工坐标系原点..6)工步安排(1)平面铣粗加工(2)精铣侧壁(3)精铣底面2.操作创建一、打开模型创建毛坯步骤和动作解说图例1.打开附带光盘中的“example\exa2_1.prt”文件.. 打开模型文件友情提示:设置环境变量UGII_UTF8_MODE=1;可以让你的NX8.0支持中文路径和中文名..2.在工具栏上单击按钮;在下拉列表中选择模块;系统进入建模模块..进入建模模块3.菜单:“插入”—“设计特征”—“长方体”;系统弹出“块”对话框;“类型”选择.. 选择两个对角点方式创建长方体4.依次选择工件的两个对角点;单击“块”对话框按钮.. 选择两对角点说明:系统自动将WCS原点作为第一角点;否则;请单击;重新选择第一角点..5.完成长方体创建.. 创建毛坯6.在“部件导航器中”选择创建的块;右键;选择“隐藏”..隐藏毛坯二、进入加工模块创建刀具步骤和动作解说图例1.在工具栏上单击按钮;在下拉列表中选择模块..进入加工模块2.系统弹出“加工环境”对话框;CAM会话配置:cam_general;要创建的CAM设置:mill_planar;单击“确定”按钮..加工环境初始化3.单击“导航器”工具条中“机床视图”按钮在工序导航器中显示机床视图4.在“刀片”工具条中单击按钮..系统弹出“创建刀具”对话框;如图所示选择刀具子类型和命名;单击“确定”按钮.. 创建直径8mm的平底刀5.系统弹出对话框;如图所示设置参数;单击按钮..设置刀具参数6.完成粗加工刀具创建.. 完成Φ8粗加工平底刀的创建说明:UG规定不管什么形式铣刀;刀位点都在刀具底部中心..7.同样的方法创建精加工刀具创建Φ6精加工平底刀说明:刀具号:2;刀刃数:4..三、创建编辑几何体步骤和动作解说图例1.单击“导航器”工具条中“几何视图”按钮;并单击导航器中按钮;展开视图.. 在工序导航器中显示几何视图2.按ctrl+shift+B;隐藏部件;显示毛坯.. 隐藏部件;显示毛坯3.“格式”—“WCS”—;显示/隐藏工作坐标系WCS.. 显示工作坐标系说明:若WCS已显示则该步骤可省略;下同..4.“格式”—“”; 显示/隐藏加工坐标系MCS;显示加工坐标系说明:若MCS已显示则该步骤可省略;下同..5.在工序导航器中双击图标;系统弹出对话框;如图所示设置参数;单击“CSYS对话框”按钮..安全平面设置6.系统弹出“CSYS”对话框;单击“操控器”按钮..“CSYS”对话框7.系统弹出“点”对话框;如图所示选择类型:两点之间..“点”对话框8.捕捉毛坯上表面两对角点;三次单击按钮..选择对角点9.完成加工坐标系MCS的指定完成加工坐标系的指定说明:MCS原点就是对刀点;NC代码中刀位点坐标是参照MCS..10.“格式”—“WCS”—;系统弹出“点”对话框;如图所示选择类型:两点之间..平移工作坐标系11.捕捉毛坯上表面两对角点;单击按钮;完成工作坐标系平移.. WCS与MCS重合说明:WCS与MCS重合能最大限度减少出错的可能..12.在工序导航器中双击图标;系统弹出对话框;单击“指定毛坯”按钮.. “铣削几何体”对话框13.系统弹出对话框;选取毛坯几何体;单击按钮..指定毛坯几何体14.系统返回对话框.. 完成毛坯几何体指定15.按ctrl+shift+B;隐藏毛坯;显示部件.. 隐藏毛坯;显示部件16.单击对话框中“指定部件”按钮..系统弹出“部件几何体”对话框.. “部件几何体”对话框17.选取部件几何体;单击按钮;系统返回对话框..指定部件几何体18.单击按钮;完成铣削几何体的指定.. 完成铣削几何体的指定说明:对平面铣而言;指定铣削几何体是为了仿真;与刀轨无关..19.在“刀片”工具条中单击按钮;系统弹出对话框;如图所示设置;单击按钮.. “创建几何体”对话框20.系统弹出对话框;单击“指定部件边界”按钮.. “铣削边界”对话框21.系统弹出对话框;如图所示;过滤器类型选择.. “部件边界”对话框22.选择水平面以确定部件边界;单击按钮.. 选择面边界说明:选择所有的水平面即可..23.系统返回对话框;单击“指定底面”按钮.. 完成部件边界指定24.系统弹出对话框;“类型”选择..“平面”对话框25.选择内腔底面;单击对话框中按钮.. 选择底面说明:距离:026.系统返回对话框..完成底面指定27.按ctrl+shift+B;隐藏部件;显示毛坯.. 隐藏部件;显示毛坯28.在对话框中单击“指定毛坯边界”按钮;系统弹出对话框;过滤器类型选择.. “毛坯边界”对话框29.选取毛坯上表面;单击按钮..选取毛坯上表面30.系统返回对话框.. 完成毛坯边界指定31.单击按钮;完成边界几何体的创建.. 完成边界几何体的创建32.按ctrl+shift+B;隐藏毛坯;显示部件.. 隐藏毛坯;显示部件四、平面铣粗加工步骤和动作解说图例1.单击“刀片”工具条中按钮;系统弹出对话框;如图所示设置参数;单击按钮.. “创建工序”对话框2.系统弹出对话框;单击“切削层”按钮..“平面铣”对话框3.系统弹出对话框;如图所示设置参数;单击按钮;完成切削层设置..设置每刀深度4.系统返回对话框;单击“切削参数”按钮;系统弹出对话框;如图所示;设置切削顺序:深度优先切削顺序:深度优先5.单击“余量”选项卡;如图所示设置部件余量和底面余量..设置余量6.单击“连接”选项卡;如图所示设置参数;单击按钮..设置“连接”参数7.系统返回对话框;单击“非切削移动”按钮;系统弹出对话框;如图所示设置进刀参数;单击按钮..设置进刀参数8.系统返回对话框;单击“进给率和速度”按钮;系统弹出对话框;如图所示;单击“从表格中重置”按钮;自动计算进给率和速度;单击按钮.. 自动计算进给率和速度9.系统返回对话框;单击“生成”按钮;生成刀具轨迹..生成刀具轨迹10.单击对话框中“确认”按钮;系统弹出对话框;选择;单击“播放”按钮;仿真加工后单击按钮;结果如右图所示..模拟加工11.单击按钮;结束仿真;返回对话框;单击按钮;完成平面铣操作创建;结果如右图所示.. 完成平面铣操作创建五、精铣侧壁步骤和动作解说图例1.单击“刀片”工具条中按钮;系统弹出对话框;如图所示设置参数;单击按钮.. “创建工序”对话框说明:也可以选择“FINISH_WALLS”子类型创建侧壁精铣操作..2.系统弹出对话框;切削模式:;单击“切削层”按钮.. 切削模式:轮廓加工3.系统弹出对话框;如图所示设置每刀深度:2;单击按钮;完成切削层设置..设置每刀深度4.系统返回对话框;单击“切削参数”按钮;系统弹出对话框;如图所示;设置切削顺序:深度优先切削顺序:深度优先5.单击“余量”选项卡;检查部件余量和底面余量是否均为0;并设置内外公差值;单击按钮.. 检查余量、设置公差6.系统返回对话框;单击“非切削移动”按钮;系统弹出对话框;如图所示设置进刀参数;单击按钮..设置进刀参数7.系统返回对话框;单击“进给率和速度”按钮;系统弹出对话框;如图所示;单击“从表格中重置”按钮;自动计算进给率和速度;单击按钮.. 自动计算进给率和速度8.系统返回对话框;单击“生成”按钮;生成刀具轨迹..生成刀具轨迹9.单击对话框中“确认”按钮;系统弹出对话框;选择;单击“播放”按钮;仿真加工后单击按钮;结果如右图所示..模拟加工10.单击按钮;结束仿真;返回对话框;单击按钮;完成侧壁精铣操作创建;结果如右图所示.. 完成侧壁精铣操作创建六、精铣底面步骤和动作解说图例1.单击“刀片”工具条中按钮;系统弹出对话框;如图所示设置参数;单击按钮.. 创建平面铣说明:也可以选择“FINISH_FLOOR”子类型创建底面精铣操作..2.系统弹出对话框;切削模式:;单击“切削层”按钮.. 切削模式:跟随部件3.系统弹出对话框;类型:仅底面;单击按钮..切削层:仅底面4.系统返回对话框;单击“切削参数”按钮;系统弹出对话框;如图所示;设置切削顺序:深度优先切削顺序:深度优先5.单击“余量”选项卡;设置部件余量:0.2;底面余量:0;并设置内外公差值;单击按钮.. 设置余量、公差说明:设置部件余量的目的是避免刀具与已加工侧壁发生刮擦..6.系统返回对话框;单击“非切削移动”按钮;系统弹出对话框;如图所示设置进刀参数;单击按钮..设置进刀参数7.系统返回对话框;单击“进给率和速度”按钮;系统弹出对话框;如图所示;单击“从表格中重置”按钮;自动计算进给率和速度;单击按钮.. 自动计算进给率和速度8.系统返回对话框;单击“生成”按钮;生成精铣底面刀具轨迹..生成刀具轨迹9.单击对话框中“确认”按钮;系统弹出对话框;选择;单击“播放”按钮;仿真加工后单击按钮;结果如右图所示..模拟加工10.单击按钮;结束仿真;返回对话框;单击按钮;完成底面精铣操作创建;结果如右图所示.. 完成底面精铣操作创建状态符号说明::表示此操作已产生刀具路径并且已经后处理:表示此操作从未产生刀具路径或编辑后刀具路径没有更新:表示此操作从未被后处理或输出CLS文档七、后处理步骤和动作解说图例1.选择创建的全部操作;单击“操作”工具条中按钮;系统弹出对话框;选择;单位选择;单击按钮.. 选择后处理器和单位2.系统弹出报警对话框;单击按钮.. 单位不匹配报警说明:部件是公制;后处理器是英制..3.系统生成数控NC代码;如右图所示.. 生成数控加工程序说明:使用UG自带的后处理器通常需要对程序头尾部分进行必要的修改..4.保存文件;关闭UG软件..专家点拨:利用可以修改UG自带的后处理器或自己制作后处理器;这样得到的数控加工程序可以少修改甚至不修改..2.5实例2 带岛屿和缺口模型加工通过对本实例的讲解;帮助读者了解、掌握较复杂平面零件创建平面铣削的方法..起始文件:附带光盘中的“example\exa2_2.prt”文件..结果文件:附带光盘中的“finish\exa2_2_final.prt”文件..动画演示:附带光盘中的“动画教学\实例2 带岛屿和缺口模型加工”文件..通过平面铣完成如图2-4所示零件模型的加工..零件轮廓尺寸为104×100×25;内腔深度为20;带有岛屿和缺口..图2-4 带岛屿和缺口模型1.工艺分析该模型是一个典型的平面铣零件;拐角半径4mm;所用最小刀具的直径不能大于8mm;但由零件轮廓尺寸可知;该内腔较大;如果用直径8mm铣刀加工则效率较低;故选择直径为12mm 和6mm的两把平底刀分别进行加工..先用大直径刀具去除大部分材料;再用小直径刀具清除拐角残留材料..1)加工设备三轴数控铣床或加工中心..2)毛坯确定外形尺寸为104×100×28的长方体..3)刀具选择直径为12mm、6mm平底刀;分别用于粗、精加工和清除拐角残留材料..4)工件装夹以底面和侧面定位;利用平口钳将工件安装在机床工作台上..5)设置加工坐标系以毛坯上表面中心作为加工坐标系原点..6)工步安排(1)平面铣粗加工(2)精铣侧壁(3)精铣底面(4)清理拐角2.操作创建一、打开模型创建毛坯步骤和动作解说图例1.打开附带光盘中的打开模型文件“example\exa2_2.prt”文件..2.在工具栏上单击按进入建模模块钮;在下拉列表中选择模块;系统进入建模模块..3.菜单:“插入”—“设计特征”—“长方体”;系统弹出“块”对话框;如图所示设置参数.. 选择两点和高度方式创建长方体4.依次选择工件的两个角点;单击“块”对话框按钮..选择两对角点5.完成长方体创建.. 创建毛坯6.在“部件导航器中”选择创建的块;右键;选择“隐藏”..隐藏毛坯二、进入加工模块创建刀具步骤和动作解说图例1.在工具栏上单击按钮;在下拉列表中选择模块..进入加工模块2.系统弹出“加工环境”对话框;如图所示..CAM会话配置:cam_general;要创建的CAM设置:mill_planar;单击按钮..加工环境初始化3.单击“导航器”工具条中“机床视图”按钮在工序导航器中显示机床视图4.在“刀片”工具条中单击按钮..系统弹出“创建刀具”对话框;如图所示选择刀具子类型和命名;单击“确定”按钮..创建刀具5.系统弹出对话框;如图所示设置参数;单击按钮..设置刀具参数6.完成刀具创建.. 完成Φ12平底刀的创建7.同样的方法创建清理拐角刀具创建Φ6平底刀说明:刀具号:2..三、创建编辑几何体步骤和动作解说图例1.单击“导航器”工具条中“几何视图”按钮;并单击导航器中按钮;展开视图.. 在工序导航器中显示几何视图2.按ctrl+shift+B;隐藏部件;显示毛坯.. 隐藏部件;显示毛坯3.“格式”—“WCS”—;显示/隐藏工作坐标系WCS..显示工作坐标系4.“格式”—“WCS”—;系统弹出“点”对话框;如图所示选择类型:两点之间..平移工作坐标系5.捕捉毛坯上表面两对角点;单击按钮;完成工作坐标系平移.. 指定毛坯上表面中心为工作坐标系原点6.“格式”—“”; 显示/隐藏加工坐标系MCS;显示加工坐标系7.在工序导航器中双击图标;系统弹出对话框;如图所示设置参数;单击“CSYS对话框”按钮..安全平面设置8.系统弹出“CSYS”对话框;单击“操控器”按钮..“CSYS”对话框9.系统弹出“点”对话框;如图所示选择类型:两点之间..“点”对话框10.捕捉毛坯上表面两对角点;三次单击按钮..选择对角点11.完成加工坐标系的指定完成加工坐标系MCS的指定说明:WCS与MCS重合12.在工序导航器中双击图标;系统弹出对话框;单击“指定毛坯”按钮.. “铣削几何体”对话框13.系统弹出对话框;选取毛坯几何体;单击按钮..指定毛坯几何体14.系统返回对话框.. 完成毛坯几何体指定15.按ctrl+shift+B;隐藏毛坯;显示部件.. 隐藏毛坯;显示部件16.单击对话框中“指定部件”按钮..系统弹出“部件几何体”对话框.. “部件几何体”对话框17.选取部件几何体;单击按钮;系统返回对话框..指定部件几何体18.单击按钮;完成铣削几何体的指定.. 完成铣削几何体的指定19.在“刀片”工具条中单击按钮;系统弹出对话框;如图所示设置;单击按钮.. “创建几何体”对话框20.系统弹出对话框;单击“指定部件边界”按钮.. “铣削边界”对话框21.系统弹出对话框;如图所示;过滤器类型选择.. “部件边界”对话框22.选择水平面以确定部件边界;单击按钮..选择面边界23.系统返回对话框;单击“指定底面”按钮.. 完成部件边界指定24.系统弹出对话框;“类型”选择..“平面”对话框25.选择内腔底面;单击对话框中按钮..选择底面26.系统返回对话框..完成底面指定27.按ctrl+shift+B;隐藏部件;显示毛坯.. 隐藏部件;显示毛坯28.在对话框中单击“指定毛坯边界”按钮;系统弹出对话框;过滤器类型选择.. “毛坯边界”对话框29.选取毛坯上表面;单击按钮..选取毛坯上表面30.系统返回对话框.. 完成毛坯边界指定31.单击按钮;完成边界几何体的创建.. 完成边界几何体的创建32.按ctrl+shift+B;隐藏毛坯;显示部件.. 隐藏毛坯;显示部件四、平面铣粗加工步骤和动作解说图例1.单击“刀片”工具条中按钮;系统弹出对话框;如图所示设置参数;单击按钮.. “创建工序”对话框2.系统弹出对话框;单击“切削层”按钮..“平面铣”对话框3.系统弹出对话框;如图所示设置参数;单击按钮;完成切削层设置..设置每刀深度4.系统返回对话框;单击“切削参数”按钮;系统弹出对话框;如图所示;设置切削顺序:深度优先切削顺序:深度优先5.单击“余量”选项卡;如图所示设置部件余量和底面余量..设置余量6.单击“连接”选项卡;如图所示设置参数;单击按钮..设置“连接”参数7.系统返回对话框;单击“非切削移动”按钮;系统弹出对话框;如图所示设置进刀参数;单击按钮..设置进刀参数8.系统返回对话框;单击“进给率和速度”按钮;系统弹出对话框;如图所示;单击“从表格中重置”按钮;自动计算进给率和速度;单击按钮.. 自动计算进给率和速度9.系统返回对话框;单击“生成”按钮;生成刀具轨迹..生成刀具轨迹10.单击对话框中“确认”按钮;系统弹出对话框;选择;单击“播放”按钮;仿真加工后单击按钮;结果如右图模拟加工所示..11.单击按钮;结束仿真;返回对话框;单击按钮;完成平面铣操作创建;结果如右图所示.. 完成平面铣粗加工操作创建五、精铣侧壁步骤和动作解说图例1.单击“刀片”工具条中按钮;系统弹出对话框;如图所示设置参数;单击按钮.. “创建工序”对话框说明:选择“FINISH_WALLS”子类型创建侧壁精铣操作..2.系统弹出对话框;如图所示;单击“切削层”按钮.. “精加工壁”对话框3.系统弹出对话框;如图所示设置参数;单击按钮;完成切削层设置..设置每刀深度4.系统返回对话框;单击“切削参数”按钮;系统弹出对话框;如图所示;设置切削顺序:深度优先切削顺序:深度优先5.单击“余量”选项卡;检查部件余量和底面余量是否均为0;并设置内外公差值;单击按钮.. 检查余量、设置公差6.系统返回对话框;单击“非切削移动”按钮;系统弹出对话框;如图所示设置进刀参数;单击按钮..设置进刀参数7.系统返回对话框;单击“进给率和速度”按钮;系统弹出对话框;如图所示;单击“从表格中重置”按钮;自动计算进给率和速度;单击按钮.. 自动计算进给率和速度8.系统返回对话框;单击“生成”按钮;生成刀具轨迹..生成刀具轨迹9.单击对话框中“确认”按钮;系统弹出对话框;选择;单击“播放”按钮;仿真加工后单击按钮;结果如右图所示..模拟加工10.单击按钮;结束仿真;返回对话框;单击按钮;完成侧壁精铣操作创建;结果如右图所示.. 完成侧壁精铣操作创建六、精铣底面步骤和动作解说图例1.单击“刀片”工具条中按钮;系统弹出对话框;如图所示设置参数;单击按钮.. 创建精铣底面操作说明:选择“FINISH_FLOOR”子类型创建底面精铣操作..2.系统弹出对话框;如图所示;单击“切削层”按钮.. “精加工底面”对话框3.系统弹出对话框;类型:底面及临界深度;单击按钮..“切削层”对话框4.系统返回对话框;单击“切削参数”按钮;系统弹出对话框;如图所示;设置切削顺序:深度优先切削顺序:深度优先5.单击“余量”选项卡;如图所示设置参数.. 设置余量、公差说明:设置部件余量的目的是避免刀具与已加工侧壁发生刮擦..6.单击“连接”选项卡;如图所示设置参数;单击按钮..设置“连接”参数7.系统返回对话框;单击“非切削移动”按钮;系统弹出对话框;如图所示设置进刀参数;单击按钮..设置进刀参数8.系统返回对话框;单击“进给率和速度”按钮;系统弹出对话框;如图所示;单击“从表格中重置”按钮;自动计算进给率和速度;单击按钮.. 自动计算进给率和速度。
铣削平面:数控机床操作教案数控机床操作教案一、课程简介铣削平面是数控机床加工中的一项基本工艺,应用广泛。
本课程旨在介绍数控机床铣削平面的基本操作流程,操作注意事项和工艺要点等,帮助学生掌握铣削平面的基本技能,提高加工精度和生产效率。
二、教学目标1.了解数控机床铣削平面的基本工艺、工具和设备;2.熟悉数控机床铣削平面的工艺要点和操作流程;3.能够根据加工要求编写数控机床程序;4.精通铣削平面的加工方法和加工精度控制。
三、教学内容1.数控机床铣削平面的基本工艺:数控机床铣削平面是采用铣刀在工件表面切削的一种加工方法。
铣削平面的基本工艺包括选用合适的刀具、选定铣刀切削参数、确定零点坐标等。
其中,选用合适的刀具是铣削平面的关键,通常情况下,我们需要根据工件的材料和形状来选用刀具。
2.数控机床铣削平面的工艺要点:铣削平面的工艺要点包括铣削刀具的选择和加工参数的设置。
铣刀的选择主要和工件材料、切削速度有关,由于不同材料的硬度不同,所以也需要选用不同硬度的刀具;加工参数的设置包括进给速度、主轴转速、切削速度等,这些参数的设置直接影响到加工精度和加工效率。
3.数控机床铣削平面的操作流程:数控机床铣削平面的操作流程主要包括确定工件坐标、选择切削工具、设置加工参数、开机预热、手动预热、加工程序编写、程序模拟和加工及检测等步骤。
在操作过程中需要注意安全,防止事故的发生。
4.数控机床铣削平面的加工精度控制:数控机床铣削平面的加工精度控制是铣削平面的关键,关系到加工成品的质量和工艺。
在加工中,需要控制铣削刀具的进给和主轴转速,保证加工表面的平整度和表面粗糙度,同时需要进行质量检测,确保加工尺寸和几何精度符合相关标准和要求。
四、教学方法1.理论授课:通过将铣削平面的工艺、要点和加工精度控制等理论知识进行讲解,帮助学生理解铣削平面的基本原理和工艺要求;2.示范操作:通过数控机床铣削平面的实际演示操作,帮助学生了解铣削平面的操作流程和注意事项;3.案例分析:通过对实际加工案例的分析,让学生掌握铣削平面的加工技能及加工精度控制方法。