无功功率补偿基础知识..
- 格式:ppt
- 大小:922.50 KB
- 文档页数:81
电力系统无功补偿技术导则道客全文共四篇示例,供读者参考第一篇示例:电力系统无功补偿技术导则在现代社会中,电力系统是不可或缺的基础设施之一,无论是工业生产还是生活居住,都需要电力系统的支持。
而在电力系统中,无功补偿技术起到了至关重要的作用。
本文将介绍关于电力系统无功补偿技术的相关知识,以及在实际应用中的一些导则。
一、电力系统无功补偿技术的基本概念无功补偿技术是指在电力系统中采取一些措施,使得系统中的无功功率得以补偿和平衡。
在电力系统中,无功功率是指由于负载电流与电压之间的相位差引起的功率,它并不对外界提供有用功率,但却占据了电力系统的传输容量。
因此,对于电力系统来说,合理地补偿无功功率是非常重要的。
无功补偿技术包括了无功电容补偿和无功电抗补偿两种形式。
无功电容补偿是通过连接无功电容器来实现系统的无功功率补偿,使得系统中的无功功率得以补偿。
而无功电抗补偿则是通过连接无功电抗器来实现系统的无功功率补偿,同样可以提高系统的功率因数,并减小系统的无功损耗。
二、电力系统无功补偿技术的作用1. 改善电力系统的功率因数功率因数是评价电力系统运行质量优劣的一个重要参数,它反映了系统中有用功率和无用功率的比值。
当功率因数较低时,系统中的无功功率较大,会造成系统发生一系列问题,如电压波动、电流不平衡等。
通过无功补偿技术,可以有效地提高系统的功率因数,减少系统中的无功功率,从而改善系统的运行性能。
2. 提高电力系统的稳定性在电力系统中,无功功率是影响系统稳定性的重要因素之一。
当系统中的无功功率过大时,会导致系统电压不稳定、设备过载等问题。
通过无功补偿技术,可以有效地补偿系统中的无功功率,保持系统电压稳定,提高系统的稳定性。
3. 减小系统的无功损耗在电力系统中,由于无功功率的存在,会造成一定的无功损耗。
通过无功补偿技术,可以有效地降低系统中的无功损耗,提高系统的能效。
三、电力系统无功补偿技术的应用导则1. 根据系统的实际情况选择合适的无功补偿设备在进行无功补偿时,需要根据系统的实际情况选择合适的无功补偿设备,包括无功电容器和无功电抗器。
变压器动态无功补偿
变压器的动态无功补偿是一种用于改善电力系统功率因数和电能质量的技术。
它通过在变压器的低压侧或高压侧接入无功补偿装置,实现对无功功率的实时补偿。
动态无功补偿的主要作用包括:
1. 提高功率因数:无功补偿装置可以向电网提供无功功率,减少无功功率的流动,从而提高系统的功率因数。
这有助于减少电网的无功负担,降低电网损耗,提高电网的传输效率。
2. 稳定电压:无功补偿装置可以对系统中的无功功率进行快速响应和补偿,有助于稳定电网电压。
它可以减少电压波动和闪变,提高供电质量,保护电气设备的正常运行。
3. 节能降耗:通过提高功率因数,减少无功功率的流动,可以降低电网的电能损耗。
这有助于节约能源,降低电力成本。
4. 改善电能质量:动态无功补偿可以抑制谐波,减少无功电流引起的谐波污染,提高电能质量。
它有助于保护电气设备免受谐波干扰,提高设备的运行效率和寿命。
在实际应用中,动态无功补偿通常采用电容器组、电抗器、静态无功发生器(SVG)等装置来实现。
这些装置可以根据电网的无功需求自动进行补偿,实现无功功率的快速调节和平衡。
需要注意的是,在选择和应用动态无功补偿装置时,应根据具体的电网条件、负载特性和补偿要求进行综合考虑,以确保补偿效果和系统的安全稳定运行。
同时,定期的维护和监测也是确保无功补偿装置正常工作的重要环节。
无功功率补偿在电力系统中的变电所或直接在电能用户变电所装设无功功率电源,以改变电力系统中无功功率的流动,从而提高电力系统的电压水平,减小网络损耗和改善电力系统的动态性能,这种技术措施称为无功功率补偿。
无功功率指的是交流电路中,电压U与电流I存在一相角差时,电流流过容性电抗(XC)或感性电抗(XL)时所形成的功率分量(分别为)。
这种功率在电网中会造成电压降落(感性电抗时)或电压升高(容性电抗时)和焦耳(电阻发热)损失,却不能做出有效的功。
因而需要对无功功率进行补偿。
合理配置无功补偿(包括在什么地点、用多大容量和采用何种型式)是电力系统规划和设计工作中一项重要内容。
在运行中,合理使用无功补偿容量,控制无功功率的流动是电力系统调度的主要工作之一。
无功功率的产生和影响在交流电力系统中,发电机在发有功功率的同时也发无功功率,它是主要的无功功率电源;运行中的输电线路,由于线间和线对地间的电容效应也产生部分无功功率,称为线路的充电功率,它和电压的高低、线路的长短以及线路的结构等因素有关。
电能的用户(负荷)在需要有功功率(P)的同时还需要无功功率(Q),其大小和负荷的功率因数有关;有功功率和无功功率在电力系统的输电线路和变压器中流动会产生有功功率损耗(ΔP)和无功功率损耗(ΔQ),也会产生电压降落(ΔU)。
它们之间有如下关系:式中P、Q分别为流入输电线(或变压器)的有功功率和无功功率,U 是输电线(或变压器)与P、Q同一点测得的电压,R、X 则分别是输电线(或变压器)的电阻和电抗。
由此可见,无功功率在输电线、变压器中的流动会增加有功功率损耗和无功功率损耗以及电压降落;由于变压器、高压架空线路中电抗值远远大于电阻值,所以无功功率的损耗比有功功率的损耗大,并且引起电压降落的主要因素是无功功率的流动。
一般情况下,电力系统中发电机所发的无功功率和输电线的充电功率不足以满足负荷的无功需求和系统中无功的损耗,并且为了减少有功损失和电压降落,不希望大量的无功功率在网络中流动,所以在负荷中心需要加装无功功率电源,以实现无功功率的就地供应、分区平衡的原则。
无功功率补偿量的计算需要根据补偿前后的有功功率、视在功率、功率因数等参数来确定。
以下是公式:
补偿前有功功率为P,无功功率为Q,视在功率为S,功率因数为COSθ1;补偿后有功功率为P1,无功功率为Q1,视在功率为S1,功率因数为COSθ2。
1.补偿前后的有功功率不变,即P=P1。
2.补偿后的视在功率S1等于补偿前的视在功率S加上补偿容量Q。
即S1=S+Q。
3.补偿后的无功功率Q1等于补偿前的无功功率Q加上补偿容量Q。
即Q1=Q+Q。
4.补偿后的功率因数COSθ2等于补偿前的功率因数COSθ1除以(1+补偿容量Q/S)。
即COSθ2=COSθ1/(1+Q/S)。
通过以上公式可以计算出无功功率补偿量以及补偿后的功率因数。
无功电流:在配电网中产生无功功率时(通常为感性),线路中的部分能量实际上不是从电源传输到负荷。
而是以100Hz 的频率在电容和电感之间来回交换。
串联补偿电容器的投切 8 无功补偿技术8.1 无功补偿基础知识8.1.1 无功功率、无功电流、无功补偿 8.1.2 功率因数校正8.2 无功补偿电容器和LC 滤波器8.2.1 无功补偿电容器 8.2.2 LC 滤波器8.3 静止无功补偿装置8.3.1 无功功率动态补偿原理8.3.2 TCR 8.3.3 TSC8.3.4 SVG8.4 瞬时无功功率理论和应用8.4.1 三相电路瞬时无功功率理论8.4.2 谐波和无功电流的实时检测 8.4.3 瞬时无功功率理论的其他应用 8.5 有源电力滤波器2.2 无功功率和功率因数2.2.1 正弦电路的无功功率和功率因数在正弦电路中,负载是线性的,电路中的电压和电流都是正弦波。
设电压和电流分别可表示为u U t i I t I t I t i i p q==-=-=+2222s in s in ()c o s s in s in c o s ωωϕϕωϕω (2-22)式中ϕ为电流滞后电压的相角。
电流i 被分解为和电压同相位的分量i p 和与电压相差90︒的分量i q 。
i p 和i q 分别为i I t i I t pq ==-⎫⎬⎪⎭⎪22c o s s i n s i n c o s ϕωϕω (2-23) 电路的有功功率P 就是其平均功率,即P uid t uiui d t U I U I t d t U I t d t U I pq ==+=-+-=⎰⎰⎰⎰121212212202020202πωπωπϕϕωωπϕωωϕππππ()()()(cos cos cos )()(sin sin )()cos (2-24) 电路的无功功率定义为Q U I =s i n ϕ(2-25) 可以看出,Q 就是式(2-24)中被积函数的第2项无功功率分量ui q 的变化幅度。
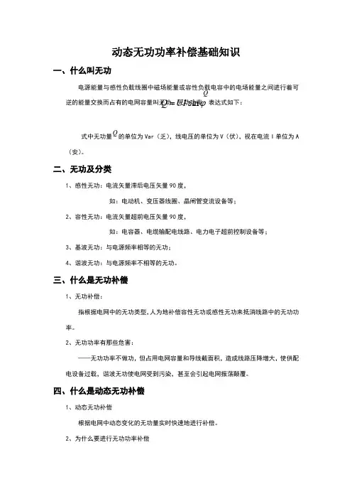
动态无功功率补偿基础知识一、什么叫无功电源能量与感性负载线圈中磁场能量或容性负载电容中的电场能量之间进行着可逆的能量交换而占有的电网容量叫无功,无功功率 表达式如下:式中无功量 的单位为Var (乏),线电压的单位为V (伏),视在电流I 单位为A (安)。
二、无功及分类1、感性无功:电流矢量滞后电压矢量90度,如:电动机、变压器线圈、晶闸管变流设备等;2、容性无功:电流矢量超前电压矢量90度,如:电容器、电缆输配电线路、电力电子超前控制设备等;3、基波无功:与电源频率相等的无功;4、谐波无功:与电源频率不相等的无功。
三、什么是无功补偿1、无功补偿:指根据电网中的无功类型,人为地补偿容性无功或感性无功来抵消线路中的无功功率。
2、无功功率有那些危害:——无功功率不做功,但占用电网容量和导线截面积,造成线路压降增大,使供配电设备过载,谐波无功使电网受到污染,甚至会引起电网振荡颠覆。
四、什么是动态无功补偿1、动态无功补偿根据电网中动态变化的无功量实时快速地进行补偿。
2、为什么要进行无功功率补偿ϕsin UI Q =QQ——是为了减小供配电线路中往复交换的无功功率,提高供配电线路的利用率。
五、进行就地动补的意义是什么——是能将用电设备至发电厂全程供配电设备、线路、都得到补偿,降损节能效果显著,特别是低压线路及变压器的损耗大幅度降低,企业和用户直接受益。
六、就地动补的有功节能是什么——减小供配电设备线路损耗,变压器损耗等一切无功电流引起的发热功率。
这部分损耗功率Ps可由下式表达:Ps=i2rΣ式中i为视在电流,rΣ为供配电设备线路电阻和。
七、使用就地动补后线路损耗的节能比——补偿后视在电流的平方与补偿前视在电流的平方之比。
即:I22rΣ:I12rΣ式中 I1为补偿前视在电流,I2为补偿后视在电流,rΣ为供配电设备线路电阻之和八、动补与静补的主要区别及优点——静补投切速度慢,不适合负载变化频繁的场合,容易产生欠补或者过补偿,造成电网电压波动,损坏用电设备;并且有触点投切设备寿命短,噪声大,维护量大,影响电容器使用寿命。
无功补偿无功补偿无功补偿无功补偿相关知识相关知识相关知识相关知识一一一一、、、、无功补偿无功补偿无功补偿无功补偿基础知识基础知识基础知识基础知识在电力系统的输、变、配电设备和用电设备中所消耗的功率分为两种:一是把电能转换为机械能、光能、热能、化学能并在用电设备中真实消耗掉的功率,称有功功率;二是为了在变压器或电动机电感线圈中产生和维持磁场以及在电容中维持电场所消耗的功率,称无功功率。
1、什么叫无功?电源能量与感性负载线圈中磁场能量或容性负载电容中的电场能量之间进行着可逆的能量交换而占有的电网容量叫无功。
无功功率补偿的基本原理是把具有容性功率负荷的装置与感性功率负荷并联接在同一电路,当容性负荷释放能量时,感性负荷吸收能量;而感性负荷释放能量时,容性负荷却在吸收能量,能量在两种负荷之间互相交换。
这样,感性负荷所吸收的无功功率可由容性负荷输出的无功功率中得到补偿。
2、无功功率有那些危害?无功功率不做功,但占用电网容量和导线截面积,造成线路压降增大,使供配电设备过载,谐波无功使电网受到污染,甚至会引起电网振荡颠覆。
3、什么是动态无功补偿?动态无功补偿是根据电网中动态变化的无功量实时快速地进行补偿。
4、进行就地动态补偿的意义是什么?就地动补的意义是能将用电设备至发电厂全程供配电设备、线路、都得到补偿,降损节能效果显著,特别是低压线路及变压器的损耗大幅度降低,企业和用户直接受益。
5、动态补偿与静态补偿的主要区别及优点是什么?静态补偿投切速度慢,不适合负载变化频繁的场合,容易产生欠补或者过补偿,造成电网电压波动,损坏用电设备;并且有触点投切设备寿命短,噪声大,维护量大,影响电容器使用寿命。
动态补偿可对任何负载情况进行实时快速补偿,并有稳定电网电压功能,提高电网质量,无触点零电流投切技术增加了电容器使用寿命,同时具备治理谐波的功能。
二二二二、、、、无功补偿无功补偿无功补偿无功补偿节能效益分析节能效益分析节能效益分析节能效益分析1、降低系统传输总电流,从而提高变压器的负载能力。
目 录低压无功补偿部分∙∙∙∙∙∙∙∙∙∙∙∙∙∙∙∙∙∙∙∙∙∙∙∙∙∙∙∙∙∙∙∙∙∙∙∙∙∙∙∙∙∙∙∙∙∙∙∙∙∙∙∙∙∙∙∙∙∙∙∙∙∙∙∙∙∙∙∙∙∙∙∙∙∙∙∙∙∙∙∙∙∙∙∙∙∙∙∙∙∙∙∙∙∙∙∙∙∙∙∙∙∙∙∙∙∙∙∙∙∙∙∙∙∙∙∙∙∙∙∙∙∙∙∙∙∙∙∙∙∙∙∙∙∙∙∙∙∙∙∙∙∙∙∙∙∙∙1一、无功补偿基础知识∙∙∙∙∙∙∙∙∙∙∙∙∙∙∙∙∙∙∙∙∙∙∙∙∙∙∙∙∙∙∙∙∙∙∙∙∙∙∙∙∙∙∙∙∙∙∙∙∙∙∙∙∙∙∙∙∙∙∙∙∙∙∙∙∙∙∙∙∙∙∙∙∙∙∙∙∙∙∙∙∙∙∙∙∙∙∙∙∙∙∙∙∙∙∙∙∙∙∙∙∙∙∙∙∙∙∙∙∙∙∙∙∙∙∙∙∙∙∙∙∙∙∙∙∙∙∙∙∙∙∙1(一)、功率、功率因数∙∙∙∙∙∙∙∙∙∙∙∙∙∙∙∙∙∙∙∙∙∙∙∙∙∙∙∙∙∙∙∙∙∙∙∙∙∙∙∙∙∙∙∙∙∙∙∙∙∙∙∙∙∙∙∙∙∙∙∙∙∙∙∙∙∙∙∙∙∙∙∙∙∙∙∙∙∙∙∙∙∙∙∙∙∙∙∙∙∙∙∙∙∙∙∙∙∙∙∙∙∙∙∙∙∙∙∙∙∙∙∙∙∙∙∙∙∙∙∙∙1(二)、提高功率因数的意义∙∙∙∙∙∙∙∙∙∙∙∙∙∙∙∙∙∙∙∙∙∙∙∙∙∙∙∙∙∙∙∙∙∙∙∙∙∙∙∙∙∙∙∙∙∙∙∙∙∙∙∙∙∙∙∙∙∙∙∙∙∙∙∙∙∙∙∙∙∙∙∙∙∙∙∙∙∙∙∙∙∙∙∙∙∙∙∙∙∙∙∙∙∙∙∙∙∙∙∙∙∙∙∙∙∙∙∙∙∙∙∙∙∙∙∙∙2(三)、 无功功率补偿的基本原理∙∙∙∙∙∙∙∙∙∙∙∙∙∙∙∙∙∙∙∙∙∙∙∙∙∙∙∙∙∙∙∙∙∙∙∙∙∙∙∙∙∙∙∙∙∙∙∙∙∙∙∙∙∙∙∙∙∙∙∙∙∙∙∙∙∙∙∙∙∙∙∙∙∙∙∙∙∙∙∙∙∙∙∙∙∙∙∙∙∙∙∙∙∙∙∙∙∙∙∙∙∙2 (四)、 无功功率补偿的方法∙∙∙∙∙∙∙∙∙∙∙∙∙∙∙∙∙∙∙∙∙∙∙∙∙∙∙∙∙∙∙∙∙∙∙∙∙∙∙∙∙∙∙∙∙∙∙∙∙∙∙∙∙∙∙∙∙∙∙∙∙∙∙∙∙∙∙∙∙∙∙∙∙∙∙∙∙∙∙∙∙∙∙∙∙∙∙∙∙∙∙∙∙∙∙∙∙∙∙∙∙∙∙∙∙∙∙∙∙∙∙2 (五)、并联电容器提高功率因数的原理∙∙∙∙∙∙∙∙∙∙∙∙∙∙∙∙∙∙∙∙∙∙∙∙∙∙∙∙∙∙∙∙∙∙∙∙∙∙∙∙∙∙∙∙∙∙∙∙∙∙∙∙∙∙∙∙∙∙∙∙∙∙∙∙∙∙∙∙∙∙∙∙∙∙∙∙∙∙∙∙∙∙∙∙∙∙∙∙∙∙∙∙∙∙3 (六)、、并联电容器在电力系统中的作用∙∙∙∙∙∙∙∙∙∙∙∙∙∙∙∙∙∙∙∙∙∙∙∙∙∙∙∙∙∙∙∙∙∙∙∙∙∙∙∙∙∙∙∙∙∙∙∙∙∙∙∙∙∙∙∙∙∙∙∙∙∙∙∙∙∙∙∙∙∙∙∙∙∙∙∙∙∙∙∙∙∙∙∙∙∙∙∙∙∙∙∙3二、并联电容器∙∙∙∙∙∙∙∙∙∙∙∙∙∙∙∙∙∙∙∙∙∙∙∙∙∙∙∙∙∙∙∙∙∙∙∙∙∙∙∙∙∙∙∙∙∙∙∙∙∙∙∙∙∙∙∙∙∙∙∙∙∙∙∙∙∙∙∙∙∙∙∙∙∙∙∙∙∙∙∙∙∙∙∙∙∙∙∙∙∙∙∙∙∙∙∙∙∙∙∙∙∙∙∙∙∙∙∙∙∙∙∙∙∙∙∙∙∙∙∙∙∙∙∙∙∙∙∙∙∙∙∙∙∙∙∙∙∙∙∙∙∙∙5(一)、自愈式并联电容器∙∙∙∙∙∙∙∙∙∙∙∙∙∙∙∙∙∙∙∙∙∙∙∙∙∙∙∙∙∙∙∙∙∙∙∙∙∙∙∙∙∙∙∙∙∙∙∙∙∙∙∙∙∙∙∙∙∙∙∙∙∙∙∙∙∙∙∙∙∙∙∙∙∙∙∙∙∙∙∙∙∙∙∙∙∙∙∙∙∙∙∙∙∙∙∙∙∙∙∙∙∙∙∙∙∙∙∙∙∙∙∙∙∙∙∙∙∙∙∙∙5(二)、 电容器运行标准∙∙∙∙∙∙∙∙∙∙∙∙∙∙∙∙∙∙∙∙∙∙∙∙∙∙∙∙∙∙∙∙∙∙∙∙∙∙∙∙∙∙∙∙∙∙∙∙∙∙∙∙∙∙∙∙∙∙∙∙∙∙∙∙∙∙∙∙∙∙∙∙∙∙∙∙∙∙∙∙∙∙∙∙∙∙∙∙∙∙∙∙∙∙∙∙∙∙∙∙∙∙∙∙∙∙∙∙∙∙∙∙∙∙∙∙∙∙∙∙∙∙∙∙6 (三)、并联电容器与电力网的连接∙∙∙∙∙∙∙∙∙∙∙∙∙∙∙∙∙∙∙∙∙∙∙∙∙∙∙∙∙∙∙∙∙∙∙∙∙∙∙∙∙∙∙∙∙∙∙∙∙∙∙∙∙∙∙∙∙∙∙∙∙∙∙∙∙∙∙∙∙∙∙∙∙∙∙∙∙∙∙∙∙∙∙∙∙∙∙∙∙∙∙∙∙∙∙∙∙∙∙∙∙∙7三、无功补偿装置∙∙∙∙∙∙∙∙∙∙∙∙∙∙∙∙∙∙∙∙∙∙∙∙∙∙∙∙∙∙∙∙∙∙∙∙∙∙∙∙∙∙∙∙∙∙∙∙∙∙∙∙∙∙∙∙∙∙∙∙∙∙∙∙∙∙∙∙∙∙∙∙∙∙∙∙∙∙∙∙∙∙∙∙∙∙∙∙∙∙∙∙∙∙∙∙∙∙∙∙∙∙∙∙∙∙∙∙∙∙∙∙∙∙∙∙∙∙∙∙∙∙∙∙∙∙∙∙∙∙∙∙∙∙∙∙∙∙∙7(一)、采用电力电容器补偿的补偿装置——电容柜的种类∙∙∙∙∙∙∙∙∙∙∙∙∙∙∙∙∙∙∙∙∙∙∙∙∙∙∙∙∙∙∙∙∙∙∙∙∙∙∙∙∙∙∙∙∙∙∙∙∙∙∙∙∙∙∙∙∙∙∙∙∙∙7 (二)、新式、老式无功补偿设备比较∙∙∙∙∙∙∙∙∙∙∙∙∙∙∙∙∙∙∙∙∙∙∙∙∙∙∙∙∙∙∙∙∙∙∙∙∙∙∙∙∙∙∙∙∙∙∙∙∙∙∙∙∙∙∙∙∙∙∙∙∙∙∙∙∙∙∙∙∙∙∙∙∙∙∙∙∙∙∙∙∙∙∙∙∙∙∙∙∙∙∙∙∙∙∙∙∙∙7 (三)、可控硅式电容柜内部元器件的型号功能∙∙∙∙∙∙∙∙∙∙∙∙∙∙∙∙∙∙∙∙∙∙∙∙∙∙∙∙∙∙∙∙∙∙∙∙∙∙∙∙∙∙∙∙∙∙∙∙∙∙∙∙∙∙∙∙∙∙∙∙∙∙∙∙∙∙∙∙∙∙∙∙∙∙∙∙∙∙∙∙∙∙8(四)、接触器式电容柜内部元器件的型号功能∙∙∙∙∙∙∙∙∙∙∙∙∙∙∙∙∙∙∙∙∙∙∙∙∙∙∙∙∙∙∙∙∙∙∙∙∙∙∙∙∙∙∙∙∙∙∙∙∙∙∙∙∙∙∙∙∙∙∙∙∙∙∙∙∙∙∙∙∙∙∙∙∙∙∙∙∙∙∙∙∙∙∙∙8(五)、复合开关式电容柜内部元器件的型号功能∙∙∙∙∙∙∙∙∙∙∙∙∙∙∙∙∙∙∙∙∙∙∙∙∙∙∙∙∙∙∙∙∙∙∙∙∙∙∙∙∙∙∙∙∙∙∙∙∙∙∙∙∙∙∙∙∙∙∙∙∙∙∙∙∙∙∙∙∙∙∙∙∙∙∙∙∙∙∙∙∙8(六)、电容柜的适用范围∙∙∙∙∙∙∙∙∙∙∙∙∙∙∙∙∙∙∙∙∙∙∙∙∙∙∙∙∙∙∙∙∙∙∙∙∙∙∙∙∙∙∙∙∙∙∙∙∙∙∙∙∙∙∙∙∙∙∙∙∙∙∙∙∙∙∙∙∙∙∙∙∙∙∙∙∙∙∙∙∙∙∙∙∙∙∙∙∙∙∙∙∙∙∙∙∙∙∙∙∙∙∙∙∙∙∙∙∙∙∙∙∙∙∙∙∙∙∙∙∙8四、如何确定补偿容量∙∙∙∙∙∙∙∙∙∙∙∙∙∙∙∙∙∙∙∙∙∙∙∙∙∙∙∙∙∙∙∙∙∙∙∙∙∙∙∙∙∙∙∙∙∙∙∙∙∙∙∙∙∙∙∙∙∙∙∙∙∙∙∙∙∙∙∙∙∙∙∙∙∙∙∙∙∙∙∙∙∙∙∙∙∙∙∙∙∙∙∙∙∙∙∙∙∙∙∙∙∙∙∙∙∙∙∙∙∙∙∙∙∙∙∙∙∙∙∙∙∙∙∙∙∙∙∙∙∙∙8五、如何计算补偿后的效益∙∙∙∙∙∙∙∙∙∙∙∙∙∙∙∙∙∙∙∙∙∙∙∙∙∙∙∙∙∙∙∙∙∙∙∙∙∙∙∙∙∙∙∙∙∙∙∙∙∙∙∙∙∙∙∙∙∙∙∙∙∙∙∙∙∙∙∙∙∙∙∙∙∙∙∙∙∙∙∙∙∙∙∙∙∙∙∙∙∙∙∙∙∙∙∙∙∙∙∙∙∙∙∙∙∙∙∙∙∙∙∙∙∙∙∙∙∙∙∙∙12 高压无功补偿部分∙∙∙∙∙∙∙∙∙∙∙∙∙∙∙∙∙∙∙∙∙∙∙∙∙∙∙∙∙∙∙∙∙∙∙∙∙∙∙∙∙∙∙∙∙∙∙∙∙∙∙∙∙∙∙∙∙∙∙∙∙∙∙∙∙∙∙∙∙∙∙∙∙∙∙∙∙∙∙∙∙∙∙∙∙∙∙∙∙∙∙∙∙∙∙∙∙∙∙∙∙∙∙∙∙∙∙∙∙∙∙∙∙∙∙∙∙∙∙∙∙∙∙∙∙∙∙∙∙∙∙∙∙∙∙∙∙∙∙∙∙∙∙∙∙16一、高压补偿的概述∙∙∙∙∙∙∙∙∙∙∙∙∙∙∙∙∙∙∙∙∙∙∙∙∙∙∙∙∙∙∙∙∙∙∙∙∙∙∙∙∙∙∙∙∙∙∙∙∙∙∙∙∙∙∙∙∙∙∙∙∙∙∙∙∙∙∙∙∙∙∙∙∙∙∙∙∙∙∙∙∙∙∙∙∙∙∙∙∙∙∙∙∙∙∙∙∙∙∙∙∙∙∙∙∙∙∙∙∙∙∙∙∙∙∙∙∙∙∙∙∙∙∙∙∙∙∙∙∙∙∙∙∙16二、高压补偿与低压补偿的区别∙∙∙∙∙∙∙∙∙∙∙∙∙∙∙∙∙∙∙∙∙∙∙∙∙∙∙∙∙∙∙∙∙∙∙∙∙∙∙∙∙∙∙∙∙∙∙∙∙∙∙∙∙∙∙∙∙∙∙∙∙∙∙∙∙∙∙∙∙∙∙∙∙∙∙∙∙∙∙∙∙∙∙∙∙∙∙∙∙∙∙∙∙∙∙∙∙∙∙∙∙∙∙∙∙∙∙∙∙∙∙∙∙16三、高压补偿成套装置中各器件及功能作用∙∙∙∙∙∙∙∙∙∙∙∙∙∙∙∙∙∙∙∙∙∙∙∙∙∙∙∙∙∙∙∙∙∙∙∙∙∙∙∙∙∙∙∙∙∙∙∙∙∙∙∙∙∙∙∙∙∙∙∙∙∙∙∙∙∙∙∙∙∙∙∙∙∙∙∙∙∙∙∙∙∙∙∙∙∙∙∙∙∙∙∙∙∙16四、高压补偿电路原理图∙∙∙∙∙∙∙∙∙∙∙∙∙∙∙∙∙∙∙∙∙∙∙∙∙∙∙∙∙∙∙∙∙∙∙∙∙∙∙∙∙∙∙∙∙∙∙∙∙∙∙∙∙∙∙∙∙∙∙∙∙∙∙∙∙∙∙∙∙∙∙∙∙∙∙∙∙∙∙∙∙∙∙∙∙∙∙∙∙∙∙∙∙∙∙∙∙∙∙∙∙∙∙∙∙∙∙∙∙∙∙∙∙∙∙∙∙∙∙∙∙∙∙∙∙17五、关于高压补偿的改造∙∙∙∙∙∙∙∙∙∙∙∙∙∙∙∙∙∙∙∙∙∙∙∙∙∙∙∙∙∙∙∙∙∙∙∙∙∙∙∙∙∙∙∙∙∙∙∙∙∙∙∙∙∙∙∙∙∙∙∙∙∙∙∙∙∙∙∙∙∙∙∙∙∙∙∙∙∙∙∙∙∙∙∙∙∙∙∙∙∙∙∙∙∙∙∙∙∙∙∙∙∙∙∙∙∙∙∙∙∙∙∙∙∙∙∙∙∙∙∙∙∙∙∙∙18六、高压补偿容量的确定∙∙∙∙∙∙∙∙∙∙∙∙∙∙∙∙∙∙∙∙∙∙∙∙∙∙∙∙∙∙∙∙∙∙∙∙∙∙∙∙∙∙∙∙∙∙∙∙∙∙∙∙∙∙∙∙∙∙∙∙∙∙∙∙∙∙∙∙∙∙∙∙∙∙∙∙∙∙∙∙∙∙∙∙∙∙∙∙∙∙∙∙∙∙∙∙∙∙∙∙∙∙∙∙∙∙∙∙∙∙∙∙∙∙∙∙∙∙∙∙∙∙∙∙∙18 计算例题部分∙∙∙∙∙∙∙∙∙∙∙∙∙∙∙∙∙∙∙∙∙∙∙∙∙∙∙∙∙∙∙∙∙∙∙∙∙∙∙∙∙∙∙∙∙∙∙∙∙∙∙∙∙∙∙∙∙∙∙∙∙∙∙∙∙∙∙∙∙∙∙∙∙∙∙∙∙∙∙∙∙∙∙∙∙∙∙∙∙∙∙∙∙∙∙∙∙∙∙∙∙∙∙∙∙∙∙∙∙∙∙∙∙∙∙∙∙∙∙∙∙∙∙∙∙∙∙∙∙∙∙∙∙∙∙∙∙∙∙∙∙∙∙∙∙∙∙∙∙∙∙∙∙19 低压高压补偿调试部分∙∙∙∙∙∙∙∙∙∙∙∙∙∙∙∙∙∙∙∙∙∙∙∙∙∙∙∙∙∙∙∙∙∙∙∙∙∙∙∙∙∙∙∙∙∙∙∙∙∙∙∙∙∙∙∙∙∙∙∙∙∙∙∙∙∙∙∙∙∙∙∙∙∙∙∙∙∙∙∙∙∙∙∙∙∙∙∙∙∙∙∙∙∙∙∙∙∙∙∙∙∙∙∙∙∙∙∙∙∙∙∙∙∙∙∙∙∙∙∙∙∙∙∙∙∙∙∙∙∙∙∙∙∙∙∙∙21 工艺材料部分∙∙∙∙∙∙∙∙∙∙∙∙∙∙∙∙∙∙∙∙∙∙∙∙∙∙∙∙∙∙∙∙∙∙∙∙∙∙∙∙∙∙∙∙∙∙∙∙∙∙∙∙∙∙∙∙∙∙∙∙∙∙∙∙∙∙∙∙∙∙∙∙∙∙∙∙∙∙∙∙∙∙∙∙∙∙∙∙∙∙∙∙∙∙∙∙∙∙∙∙∙∙∙∙∙∙∙∙∙∙∙∙∙∙∙∙∙∙∙∙∙∙∙∙∙∙∙∙∙∙∙∙∙∙∙∙∙∙∙∙∙∙∙∙∙∙∙∙∙∙∙∙∙23 安全知识部分∙∙∙∙∙∙∙∙∙∙∙∙∙∙∙∙∙∙∙∙∙∙∙∙∙∙∙∙∙∙∙∙∙∙∙∙∙∙∙∙∙∙∙∙∙∙∙∙∙∙∙∙∙∙∙∙∙∙∙∙∙∙∙∙∙∙∙∙∙∙∙∙∙∙∙∙∙∙∙∙∙∙∙∙∙∙∙∙∙∙∙∙∙∙∙∙∙∙∙∙∙∙∙∙∙∙∙∙∙∙∙∙∙∙∙∙∙∙∙∙∙∙∙∙∙∙∙∙∙∙∙∙∙∙∙∙∙∙∙∙∙∙∙∙∙∙∙∙∙∙∙∙∙31 功率因数调整电费办法∙∙∙∙∙∙∙∙∙∙∙∙∙∙∙∙∙∙∙∙∙∙∙∙∙∙∙∙∙∙∙∙∙∙∙∙∙∙∙∙∙∙∙∙∙∙∙∙∙∙∙∙∙∙∙∙∙∙∙∙∙∙∙∙∙∙∙∙∙∙∙∙∙∙∙∙∙∙∙∙∙∙∙∙∙∙∙∙∙∙∙∙∙∙∙∙∙∙∙∙∙∙∙∙∙∙∙∙∙∙∙∙∙∙∙∙∙∙∙∙∙∙∙∙∙∙∙∙∙∙∙∙∙∙∙∙∙33 灯力分算∙∙∙∙∙∙∙∙∙∙∙∙∙∙∙∙∙∙∙∙∙∙∙∙∙∙∙∙∙∙∙∙∙∙∙∙∙∙∙∙∙∙∙∙∙∙∙∙∙∙∙∙∙∙∙∙∙∙∙∙∙∙∙∙∙∙∙∙∙∙∙∙∙∙∙∙∙∙∙∙∙∙∙∙∙∙∙∙∙∙∙∙∙∙∙∙∙∙∙∙∙∙∙∙∙∙∙∙∙∙∙∙∙∙∙∙∙∙∙∙∙∙∙∙∙∙∙∙∙∙∙∙∙∙∙∙∙∙∙∙∙∙∙∙∙∙∙∙∙∙∙∙∙∙∙∙∙∙∙∙∙34 计量方式∙∙∙∙∙∙∙∙∙∙∙∙∙∙∙∙∙∙∙∙∙∙∙∙∙∙∙∙∙∙∙∙∙∙∙∙∙∙∙∙∙∙∙∙∙∙∙∙∙∙∙∙∙∙∙∙∙∙∙∙∙∙∙∙∙∙∙∙∙∙∙∙∙∙∙∙∙∙∙∙∙∙∙∙∙∙∙∙∙∙∙∙∙∙∙∙∙∙∙∙∙∙∙∙∙∙∙∙∙∙∙∙∙∙∙∙∙∙∙∙∙∙∙∙∙∙∙∙∙∙∙∙∙∙∙∙∙∙∙∙∙∙∙∙∙∙∙∙∙∙∙∙∙∙∙∙∙∙∙∙∙34 变压器损失数据表∙∙∙∙∙∙∙∙∙∙∙∙∙∙∙∙∙∙∙∙∙∙∙∙∙∙∙∙∙∙∙∙∙∙∙∙∙∙∙∙∙∙∙∙∙∙∙∙∙∙∙∙∙∙∙∙∙∙∙∙∙∙∙∙∙∙∙∙∙∙∙∙∙∙∙∙∙∙∙∙∙∙∙∙∙∙∙∙∙∙∙∙∙∙∙∙∙∙∙∙∙∙∙∙∙∙∙∙∙∙∙∙∙∙∙∙∙∙∙∙∙∙∙∙∙∙∙∙∙∙∙∙∙∙∙∙∙∙∙∙∙∙∙∙∙35低压无功补偿部分一、无功补偿基础知识(一)、功率、功率因数1、有功功率:在直流电路中,从电源输送到电器(负载)的电功率,是电压与电流的乘积,也就是 电器实际所吸收的功率。
论述变电设计的无功补偿无功负荷是滞后功率因数运行的用电设备所吸收的功率,由于存在有电力线路和变压器上的无功损耗,要保障电网无功充足,需进行无功补偿。
无功补偿可以通过自动化控制装置和相关设备实现,确保电网无功充足、功率因数符合要求,另外运用无功补偿,还可以全面减少变压器和输电电线之上的能量损耗,以确保整个电力系统的稳定性。
由于相关技术可靠性较强、稳定性强且利用率较高,所以无功补偿逐步成为了最为核心的电网建设工作之一,在实践的工作中,不仅需要对无功补偿的重点及难点进行论述,加强无功补偿的建设水准,同时还需要加强完善电力线路的继电保护,对其根本意义和基本措施途径加以探讨。
1 无功补偿技术综述目前电力系统中的电力负荷大部分属于感性负荷,电网除了需向其提供有功功率之外,还需要提供无功功率。
在电力系统运行的任何时刻,电源发出的无功功率总是等于同时刻系统负荷和网络的无功损耗之和。
无功不足,电压水平降低,为保证系统运行电压水平合格,电力系统的无功功率需保持平衡。
电力系统的无功电源包括发电机、同步调相机、电力电容器、静止补偿器,其在电力系统中的运用根据电网的容量及特点配置。
大容量、集中配置在系统中枢点的常采用同步调相机过静止补偿器,小容量、分散的无功补偿可采用静电电容器。
2 无功补偿发展前景分析随着国家经济的发展和电力系统的不断更新,无功补偿成为维护电力系统正常运行的重要举措。
系统的管理者与执行者需要提高自身电力及其自动化专业知识的储备,专业素质与自身实践相结合,更好地发展无功补偿技术。
无功补偿技术十分复杂,需对电流和电压进行同步严格控制。
随着电力市场的慢慢发展,无功补偿已经成为主要改革的方向,本着为人民服务又节省各种费用,从如今的发展模式来看电力市场已经发生了一些变化,再利用一些有利产品进行市场开发和扩张,一系列的改变都是为以后的发展奠定一定的基础,而引领整个市场发展的关键就在于优点大于缺点的产品,那就是无功补偿,是一款带来许多效益的产品,既科学又实用、安全的系统,充分利用其多功能的利用价值全方位地服务群众,并不断地提高服务质量,为整个电力服务行业增加动力。
廒用科举Ⅵ删裂隧罐无功补偿的原理及效益淡荣君(广西广播电视236台广西南中530022)孛图分类弩:117文献橼谖码:^交素编号:{87{一7秘7(2008》O g{O{32一O{一、无功补傣基础知识(一)有功功率:在直流电路中,从电源输送到墩嚣(负载)的电功攀,是电压与邀滚戆黍菝,瞧藏是电器实鼯掰皲牧戆臻率。
在交滚惫鼹巾,由于有电黻和电抗(感抗和容抗)的同时存在,所以魄源输送到电器的电功率并不完全做功。
因为其中有一部分电功率(电感和电容所储的电能)仍能回输到电源,因此,实际为电器所吸收的电功率叫有功功攀。
曩字母P袭零。
国器摹袋酝,瑁字母g表示。
逶鬻鸯磅凌率豹摹位麓予馘。
用字母K w裁示。
(二)无功功率:电感和电窖所储的电能仍能回输到电源,这部分功率在电源与电抗之阿进行交换,交换『面不消耗,称为无功功率。
用字母Q袭零,国际鼙挝纛,鼹字母v静袭示。
逶霉天凌臻事豹萃俊煺予乏,用字母X var表示。
(三)謦1生无功功率:接在电网中的许多用电设备是根据电磁感成原璎工作的。
例如:通过磁场。
变压器才能改变电压并将能鬣送出去,电动撬方麓转羲势攀动规攘受蔫。
磁场辑其每懿磁场疑是由电源供绘豹。
惫麓视秘变压器在能麓转换过程中建屯交变磁场,在一个瘸期内吸收和释放的功率相等,这种功率叫感性无功功率。
(四)容憾无功功率:电容器在交流电网中接通后,在一个周期内,上警周鬻豹充壤凌率与下拳璃期弱救电功率籀等,不瀵裁艟羹,电容嚣静这种充放电功率酬容性无功功率。
(五)视粳功率:在交流电路中,如负载是纯电阻,电压和电流是同相位,那么电臌和电流的乘积就是有功功率,但在有电感或电容的电路巾,电垂和电淀蠢着援位差,鹱戳电压帮嗽漉豹乘积劳誉跫受载电路突骣羰收的电功率,箍嘲骰视在功率。
爰字母S表示,国际孳位茯安,瑁字母V A表示。
通常视在功率的单位用千伏安,用字母K V A表示。
(六)功率因数:有功功率与视在功率的比值。
用cos由表示,它是没褰擎整的。