E+H 电磁流量计promag 10W中文说明书
- 格式:pdf
- 大小:714.48 KB
- 文档页数:44
技术资料TI 093D/06/en50104872 PROline promag 10 W电磁流量计用于水或者污水的流量测量仪表应用电磁流量计用于测量电导率最小达50 µS/cm 的液体,如:• 饮用水• 污水• 污泥标称直径 DN 25–600流体最高温度:硬橡胶:80 °C聚亚安酯:60 °C传感器长度符合 DVGW/ISO 标准优点• 本仪表是简单测量任务的理想解决方案– 电流输出用于显示当前的流量,脉冲输出用于驱动外部积算器或状态输出。
• 保证应用安全- Promag 10 提供全部基本功能以保证可靠性和测量值的稳定性高。
• 准确度±0.5% ,过程控制效果最佳。
• 应用在饮用水系统 – 其测量管衬里材料经过认证(KTW、NSF、WRC等)。
• 应用在最困难的条件(在竖井内振动或长期浸在水下)- 传感器能够与变送器分开安装,防护等级可达 IP 68。
• 服务友好 - 功能设计使维护更加容易 – HART、Fieldtool 和 FieldCheck 软件工具能支持设备验证而不必拆除传感器。
PROline Promag 10 W目录表功能与系统设计. . . . . . . . . . . . . . . . . . . . . . . . . . . . . . . . 3 机械结构. . . . . . . . . . . . . . . . . . . . . . . . . . . . . . . . 23测量原理. . . . . . . . . . . . . . . . . . . . . . . . . . . . . . . . . . . . . 3 外形尺寸. . . . . . . . . . . . . . . . . . . . . . . . . . . . . . . . 23测量系统. . . . . . . . . . . . . . . . . . . . . . . . . . . . . . . . . . . . . 3 重量. . . . . . . . . . . . . . . . . . . . . . . . . . . . . . . . . . . . 29材料. . . . . . . . . . . . . . . . . . . . . . . . . . . . . . . . . . . . 29输入. . . . . . . . . . . . . . . . . . . . . . . . . . . . . . . . . . . . . . . . .3材料负载图. . . . . . . . . . . . . . . . . . . . . . . . . . . . . .30测量变量. . . . . . . . . . . . . . . . . . . . . . . . . . . . . . . . . . . . . 3 配套电极. . . . . . . . . . . . . . . . . . . . . . . . . . . . . . . . 31测量范围. . . . . . . . . . . . . . . . . . . . . . . . . . . . . . . . . . . . . 3 过程连接. . . . . . . . . . . . . . . . . . . . . . . . . . . . . . . .31可运行流量范围. . . . . . . . . . . . . . . . . . . . . . . . . . . . . . . 3 表面粗糙度. . . . . . . . . . . . . . . . . . . . . . . . . . . . . . 31输出. . . . . . . . . . . . . . . . . . . . . . . . . . . . . . . . . . . . . . . . .4人机接口. . . . . . . . . . . . . . . . . . . . . . . . . . . . . . . .31输出信号. . . . . . . . . . . . . . . . . . . . . . . . . . . . . . . . . . . . . 4 显示元件. . . . . . . . . . . . . . . . . . . . . . . . . . . . . . . . 31报警信号. . . . . . . . . . . . . . . . . . . . . . . . . . . . . . . . . . . . . 4 操作元件. . . . . . . . . . . . . . . . . . . . . . . . . . . . . . . . 31负载. . . . . . . . . . . . . . . . . . . . . . . . . . . . . . . . . . . . . . . . . . 4 远方操作. . . . . . . . . . . . . . . . . . . . . . . . . . . . . . . .31小流量切除. . . . . . . . . . . . . . . . . . . . . . . . . . . . . . . . . . . 4电隔离. . . . . . . . . . . . . . . . . . . . . . . . . . . . . . . . . . . . . . . 4 认证与批准. . . . . . . . . . . . . . . . . . . . . . . . . . . . . . 31标志. . . . . . . . . . . . . . . . . . . . . . . . . . . . . . . . 31CE 电源. . . . . . . . . . . . . . . . . . . . . . . . . . . . . . . . . . . . . . . . .5其它标准和规范. . . . . . . . . . . . . . . . . . . . . . . . . . 31测量装置的电气接线. . . . . . . . . . . . . . . . . . . . . . . . . . . 5 压力测量设备认证. . . . . . . . . . . . . . . . . . . . . . . 31远方仪表的电气接线. . . . . . . . . . . . . . . . . . . . . . . . . . . 6电源电压. . . . . . . . . . . . . . . . . . . . . . . . . . . . . . . . . . . . . 6 定货须知. . . . . . . . . . . . . . . . . . . . . . . . . . . . . . . .32电缆密封管. . . . . . . . . . . . . . . . . . . . . . . . . . . . . . . . . . . . 6电缆规格. . . . . . . . . . . . . . . . . . . . . . . . . . . . . . . . . . . . . 6 附件. . . . . . . . . . . . . . . . . . . . . . . . . . . . . . . . . . . . 32功率消耗. . . . . . . . . . . . . . . . . . . . . . . . . . . . . . . . . . . . .7电源故障. . . . . . . . . . . . . . . . . . . . . . . . . . . . . . . . . . . . .7 文件. . . . . . . . . . . . . . . . . . . . . . . . . . . . . . . . . . . .32等电位. . . . . . . . . . . . . . . . . . . . . . . . . . . . . . . . . . . . . . .8性能特点. . . . . . . . . . . . . . . . . . . . . . . . . . . . . . . . . . . . .11参考运行条件. . . . . . . . . . . . . . . . . . . . . . . . . . . . . . . . .11最大测量误差. . . . . . . . . . . . . . . . . . . . . . . . . . . . . . . . .11重复性. . . . . . . . . . . . . . . . . . . . . . . . . . . . . . . . . . . . . . .11运行条件:安装. . . . . . . . . . . . . . . . . . . . . . . . . . . . . . .12安装说明. . . . . . . . . . . . . . . . . . . . . . . . . . . . . . . . . . . . .12入口和参考段. . . . . . . . . . . . . . . . . . . . . . . . . . . . . . . . . 16接头. . . . . . . . . . . . . . . . . . . . . . . . . . . . . . . . . . . . . . . . .17连接电缆长度. . . . . . . . . . . . . . . . . . . . . . . . . . . . . . . . .18运行条件:环境. . . . . . . . . . . . . . . . . . . . . . . . . . . . . . .19环境温度. . . . . . . . . . . . . . . . . . . . . . . . . . . . . . . . . . . . . 19贮存温度. . . . . . . . . . . . . . . . . . . . . . . . . . . . . . . . . . . . . 19防护等级. . . . . . . . . . . . . . . . . . . . . . . . . . . . . . . . . . . . . 19抗冲击振动. . . . . . . . . . . . . . . . . . . . . . . . . . . . . . . . . . . 19电磁兼容性(EMC). . . . . . . . . . . . . . . . . . . . . . . . . . . .19运行条件:过程. . . . . . . . . . . . . . . . . . . . . . . . . . . . . . .20介质温度范围. . . . . . . . . . . . . . . . . . . . . . . . . . . . . . . . .20电导率. . . . . . . . . . . . . . . . . . . . . . . . . . . . . . . . . . . . . . . 20介质压力范围. . . . . . . . . . . . . . . . . . . . . . . . . . . . . . . . . 20压力密封性(衬里). . . . . . . . . . . . . . . . . . . . . . . . . . .20极限流量. . . . . . . . . . . . . . . . . . . . . . . . . . . . . . . . . . . . .21压力损失. . . . . . . . . . . . . . . . . . . . . . . . . . . . . . . . . . . . .222Endress+HauserPROline Promag 10 W功能与系统设计测量原理法拉第电磁感应定律指出,导体在磁场中运动时会产生感应电压。
1.电磁流量计PROMAG50 2. 80F调试说明3.溶解氧COM223/COM253 4.CPM223/CPM253 ORP5.超声波测量仪FMU 23X6.压力变送器PMP717.在线测量浊度仪CUE21 8.在线COD测量仪9.雷达FMR245 10.继电器(模数转换)RTA42111.72F调试说明12.重锤料位计FMM5013.DTT31质量流量计PROMAG50 电磁流量计一、参数设置10W调试说明1.仪表上电稳定后,按“E”键进入菜单组,出现“Group Select”Measuring Values2.按“+”或“-”,找到“Unit V olume Flow”,可用“+/-”键和“E”键确认体积流量单位,输入10,最后按“E”键确认;3.显示“Unit Volume Flow”,可用“+/-”键和“E”键确认质量流量单位;“m³/h”8.“Unit Totalizer”, 可用“+/-”键和“E”键确认累计值单位;“M³”10.“+”“-”同时按返回,再按“+”或“-”找到“Current Output ”按“E”,选择输出“4—20mA Hart Namur”,再按“E”,用“+、-”输入20mA对应的值,按“E”确认;11.按“E”到“Failsafe Mode”,按“+”或“-”,选择“Max current value”,及报警时输出最大电流值;12.同时按“+”“-”返回到“Current Output 1”,再按“+”或“-”找到“ProcessParameter”,按“E”,将“On-value low flow cut off”设置小流量切除值,一般的设置范围为20mA对应值的1%到5%;80F调试说明4.仪表上电稳定后,按“E”键进入菜单组,出现“Group Select”Measuring Values5.按“+”键两次出现“Quick Setup”,按“E”键进入,出现“Setup Commission”;No6.按“+”或“-”,输入80,最后按“E”键确认;7.重新出现Setup Commission”,按“+”键改为“Yes”,按“E”键确认;No8.显示“Language”选择语言为英语,按“E”键确认,如需选其它语言先用“+”“-”键选择再用“E”键确认;9.显示“Pre-setting”,按“E”键确认;“Act-setting”10.显示“Unit Mass Flow”,可用“+/-”键和“E”键确认质量流量单位;“Kg/h”8.“Unit Totalizer”, 可用“+/-”键和“E”键确认累计值单位;“Kg”9.“Configuration other Unit?”,可用“+/-”键和E键,选择“No”;10.“+”“-”同时按返回到“Quick Setup”菜单,再按“+”或“-”找到“Current Output 1”按“E”,选择输出“4—20mA Hart Namur”,再按“E”,用“+、-”输入20mA对应的值,按“E”确认;11.按“E”到“Failsafe Mode”,按“+”或“-”,选择“Max current value”,及报警时输出最大电流值;12.按“E”返回到“Current Output 1”,再按“+”或“-”找到“ProcessParameter”,按“E”,将“Assign cutoff”选为“Mass flow”,按“E”键,在“On-value low flow cut off”设置小流量切除值,一般的设置范围为20mA对应值的1%到5%;Liquisys COM223/COM253溶解氧调试方法一、调试:(1) 操作说明 :下面对各个操作键进行说明:CAL键:标定,激活标定模式,标定菜单显示。
电磁流量计基本调试说明(Promag 10)【功能键说明】1、操作界面有三个按键,分别是:“+”“-”和“E”;2、“+”、“-”可以上下切换菜单,也可以在数值输入界面设定数值(数字输入界面有阴影时,按一下“+”或者“-”,阴影消失出现单个光标,对当前数值进行修改,如数字“1”按一下“+”,变为数字“2”);“E”为确认键,用来进入相应菜单或确认数值(如果需要输入多位数,比如“178”,则先在第一位输入1,按E 确认进入第二位后输入“7”,再按E 进入第三位输入“8”,再按E 进行确认)。
3、同时按下“+”和“-”为返回键。
如果设定过程中,不小心进入了错的菜单,多按几次,便可返回测量主界面,然后重新进入正确的菜单进行设定。
【单位设定】1、仪表上电后经过启动程序进入测量模式,按“E ”进入功能菜单:2、按“E ”确认,设定系统单位,按“+”或“-”提示输入密码“10”,按“E ”确认,再按“+”或“-”修改瞬时体积流量单位,按“E”确认:3、按“E ”进入下一项设定,按“+”或“-”修改累积量单位,修改完后按“E”确认;4、多次同时按“+”与“-”退出至功能菜单:【量程设定】1、由功能菜单按“+”或“-”至“CURRENT OUTPUT”:2、按“E ”至显示“VALUE 20mA”即20mA 对应的值,按“+”或“-”进行修改(该值需和上位机设置一致),后按“E”确认:3、同时按“+”与“-”退出至功能菜单:【过程参数设定】(小信号切除及空管检测功能)1、由功能菜单按“+”或“-”至显示“PROCESS PARAMETER”2、按“E ”进入过程参数设定,按“+”或“-”设定“LOW FLOW CUT OFF”值(即为小信号切除值),建议小信号切除值为量程的1%~5%:3、按“E ”进入下一项“EPD ”(即为空管检测功能),“+”或“-”将“EPD ”项选择为“ON ”,按“E”确定:4、多次同时按“+”与“-”退出至测量模式:经过以上设置即完成仪表的基本设定。
BA057D/06/zh/06.0550098468PROline promass80科氏力质量流量测量系统操作指南简明操作指南该操作指南指导您对测量仪表进行快速简便的设定安全指南第页7安装第页31接线第页13第页23显示和操作单元使用“快速设定”进行调试QUICK SETUP ()第页50您可使用“快速设定”菜单对测量仪表进行快速、方便的调试,使用现场显示设置基本功能,如显示语种、测量变量、变量单位、信号种类等以下功能可单独实现(如需要):-零点校正-密度校正-电流输出设置(有源无源)QUICK SETUP()/用户专用设置复杂测量操作需要某些附加功能,您可以借助于功能矩阵进行设置,并将其用户化以满足您的测量过程需要提示:所有功能的详细描述,请查阅“”手册功能描述提示:如在调试后或操作过程中出现故障,请启动故障诊断,见第页诊断清单,找出故障原因以及相应的排障措施。
61第页52主显示页快速设定初始化质量流量E E语言预设定体积流量标准体积流量密度温度退出质量流量单位体积流量单位密度单位温度单位累积器单位累积器单位参考密度单位参考密度值设定其他单位?选择系统单位是否测量模式选择输出模式电流输出1电流输出2频率/脉冲输出退出操作模式频率脉冲电流对应变量电流对应变量电流范围电流范围0/4mA 对应值20mA 对应值时间常数失效模式0/4mA 对应值20mA 对应值时间常数频率对应变量频率上限频率下限频率上限值输出信号时间常数脉冲对应变量脉冲当量脉冲宽度输出信号失效模式失效模式设定其他输出?是否自动设定显示是否自动设定显示参数失效模式标准体积流量单位快速设定提示:快速设定菜单的详细信息,尤其是不带现场显示仪表的操作,请查阅第页。
50·在参数输入过程中按ES C 键,返回QU I CK S ET U P CO MM I SS I O N ,所设定的参数值有效·在进行以下快速设定前必须启动“快速设定”功能·①对当前设定中未设置的单位进行选择,在相应的流量单位中选择质量流量、体积流量、标准体积流量单位·②保持“Y E S ”选项,直到所有单位设置完成“N O ”选项表示没有需要设置的单位·③只对当前设定中未设置的输出进行选择·④保持“Y E S ”选项,直到所有输出设置完成“N O ”选项表示没有需要设置的输出·⑤“参数化显示”包含下列基本设定/出厂设定:YE S :第一行=质量流量;第二行=累积量1;NO :保持现有的设定提示:正确使用安装、调试和操作操作安全返修安全规范和图标名称变送器铭牌传感器铭牌标志,一致性声明注册商标收货确认、运输和储存收货确认运输储存安装条件尺寸安装位置安装方向伴热保温进出口直管段振动限流安装指南旋转变送器外壳墙挂式变送器安装旋转现场显示模块安装后的检查分离型仪表的连接传感器的连接电缆规格测量单元的连接变送器的连接端子分配连接防护等级接线后的检查显示和操作单元功能矩阵简明操作指南注意事项激活编程模式禁止编程模式错误信息通信操作选项仪表和过程变量1.安全指南.标识...7....................................................2 (9)1.1...............................................................71.2..........................................71.3...............................................................71.4.....................................................................81.5. (8)2.1 (9)2.1.1...................................................92.1.2.................................................102.2CE ....................................102.3.............................................................113.1.. (13)3.1.1....................................................133.1.2............................................................133.1.3............................................................143.2. (14)3.2.1.............................................................143.2.2....................................................143.2.3....................................................163.2.4............................................................183.2.5............................................................193.2.6.............................................193.2.7............................................................193.2.8............................................................193.3 (20)3.3.1.........................................203.3.2......................................213.3.3.......................................223.4......................................................224.1. (23)4.1.1..............................................234.1.2....................................................244.2. (25)4.2.1.............................................254.2.2....................................................274.2.3HART .................................................284.3......................................................294.4....................................................305.1.............................................315.2.. (32)5.2.1......................................................335.2.2............................................335.2.3............................................335.3.......................................................345.4. (35)5.4.1....................................................355.4.2 (36)仪表3.................................................................134...................................................................235...................................................................31安装接线操作目录5.4.3/HART .................375.4.4/..................................436.1...................................................496.2. (49)6.2.1..........................................496.2.2....................................506.2.3.................................................526.2.4.................................................546.2.51/.............................556.2.62/............................566.2.7..............................579.1............................................619.2............................................629.3............................................679.4.............................699.5..............................................709.6........................................................729.7.............................739.8....................................779.9...................................................78.........................................................................................................................................................................................................................................................................................................................................................................................................................................................................................................................................................................................................................................................................................通用型普通应用型指令仪表状态错误信息功能检测调试测量仪表上电快速设定“调试”零点校正密度校正电流输出:有源无源电流输出:有源无源吹扫和压力监测连接故障诊断指南系统错误信息过程错误信息无显示信息的过程错误输出响应错误备品备件更换和安装印刷线路板仪表保险丝的更换软件版本6.................................................................497................................................................588................................................................599.......................................................6110.....................................................调试维护附件故障诊断技术参数一览应用功能和系统设计输入输出供电性能特性操作条件机械结构用户接口认证订货信息附件相关文件尺寸;墙挂式变送器尺寸:不锈钢现场变送器技术参数8110.18110.1.18110.1.28110.1.38110.1.48310.1.58310.1.68410.1.78810.1.89710.1.910010.1.1010010.1.1110010.1.1210110.1.1310110.210210.310210.4(P r om a s s F ,M ,A,H ,I )....10310.5尺寸:分离型(P r om a s s E )10310.6尺寸:分离伴热型10310.7尺寸:高温型(一体化型)10410.8尺寸:高温型(分离型)10410.9尺寸:Pr o ma ss F 10510.10尺寸:Pr o ma ss M 11510.11尺寸:Pr o ma ss E 12910.12尺寸:Pr o ma ss A 13810.13尺寸:Pr o ma ss H 14410.14尺寸:Pr o ma ss I 146尺寸:分离型.....................................................................................................................................................................................................................................................................................................................................................................................1安全指南1.1正确使用PR Ol in e P ro ma s s 8系列流量计用于测量液体和气体的质量流量,同时也可测量流体密度和温度。
1.电磁流量计PROMAG50 2. 80F调试说明3.溶解氧COM223/COM253 4.CPM223/CPM253 ORP5.超声波测量仪FMU 23X6.压力变送器PMP717.在线测量浊度仪CUE21 8.在线COD测量仪9.雷达FMR245 10.继电器(模数转换)RTA42111.72F调试说明12.重锤料位计FMM5013.DTT31质量流量计PROMAG50 电磁流量计一、参数设置10W调试说明1.仪表上电稳定后,按“E”键进入菜单组,出现“Group Select”Measuring Values2.按“+”或“-”,找到“Unit V olume Flow”,可用“+/-”键和“E”键确认体积流量单位,输入10,最后按“E”键确认;3.显示“Unit V olume Flow”,可用“+/-”键和“E”键确认质量流量单位;“m³/h”8.“Unit Totalizer”, 可用“+/-”键和“E”键确认累计值单位;“M³”10.“+”“-”同时按返回,再按“+”或“-”找到“Current Output ”按“E”,选择输出“4—20mA Hart Namur”,再按“E”,用“+、-”输入20mA对应的值,按“E”确认;11.按“E”到“Failsafe Mode”,按“+”或“-”,选择“Max current value”,及报警时输出最大电流值;12.同时按“+”“-”返回到“Current Output 1”,再按“+”或“-”找到“ProcessParameter”,按“E”,将“On-value low flow cut off”设置小流量切除值,一般的设置范围为20mA对应值的1%到5%;80F调试说明4.仪表上电稳定后,按“E”键进入菜单组,出现“Group Select”Measuring Values5.按“+”键两次出现“Quick Setup”,按“E”键进入,出现“Setup Commission”;No6.按“+”或“-”,输入80,最后按“E”键确认;7.重新出现Setup Commission”,按“+”键改为“Yes”,按“E”键确认;No8.显示“Language”选择语言为英语,按“E”键确认,如需选其它语言先用“+”“-”键选择再用“E”键确认;9.显示“Pre-setting”,按“E”键确认;“Act-setting”10.显示“Unit Mass Flow”,可用“+/-”键和“E”键确认质量流量单位;“Kg/h”8.“Unit Totalizer”, 可用“+/-”键和“E”键确认累计值单位;“Kg”9.“Configuration other Unit?”,可用“+/-”键和E键,选择“No”;10.“+”“-”同时按返回到“Quick Setup”菜单,再按“+”或“-”找到“Current Output 1”按“E”,选择输出“4—20mA Hart Namur”,再按“E”,用“+、-”输入20mA对应的值,按“E”确认;11.按“E”到“Failsafe Mode”,按“+”或“-”,选择“Max current value”,及报警时输出最大电流值;12.按“E”返回到“Current Output 1”,再按“+”或“-”找到“ProcessParameter”,按“E”,将“Assign cutoff”选为“Mass flow”,按“E”键,在“On-value low flow cut off”设置小流量切除值,一般的设置范围为20mA对应值的1%到5%;Liquisys COM223/COM253溶解氧调试方法一、调试:(1) 操作说明 :下面对各个操作键进行说明:CAL键:标定,激活标定模式,标定菜单显示。
E+H 流量计说明书一 .用途及使用方法 1. 检测显示酒水的瞬时流量和累积流量并以频率信号传送给PLC. 2. 接线如图24 25 L NPLC ~220V 二 .参数设臵按E 进入主菜单,按ESC )可以退出进入测量SYSTEM UNITS (系统单位) UNIT VOL FLOW (流量单位) m 3/hUNIT VOLUME (量度) m3OPERATION (操作) LANGUAGE (语言) ENGLISH (英语)ACESS CODE (进入密码) 0050USER INTERFACE (用户面板) ASSIGN LINE1( 首 行 显 示 )VOLUME FLOW (流量)ASSIGNLINE2(末行显示)TOTALIZER (总量)PUL/FREQ OUT OPERATION MODE(操作模式) FREQUENCY (频率)END VALUE FREQUENCY (满流量频率) 1000HZ 分别对应 VALUE F MAX (满流量) 12(T )水60(T)酒二、安装1.安装位臵只有当满管时才能获得准确的测量,要避免以下安装位臵:(1)管道最高点(易聚积气泡);(2)直接向下的管线的敞开出口前;(3)泵的入口侧(防止抽压而造成的对流量管衬里的破坏);(4)有残渣聚积的场合和排水管的最低点(最好安装一个清洁阀)。
2.安装方位最适宜的方位可帮助避免气体的累积和测量管内的残渣存积。
垂直安装、流体自下而上的安装位臵为最佳方位。
若为水平安装,测量电极平面必须水平,这样可以防止由于夹带的气泡而产生的电极短时间绝缘。
空管检测功能仅当测量装臵为水平安装及变送器外壳向上时能正确工作。
3.振动如果振动剧烈,注意支撑管道和传感器;若振动非常剧烈应将传感器和变送器分开安装。
不允许利用外框承住传感器的重量,这会使外框变形并破坏内部励磁线圈。
4.出入口直管段安装传感器时要尽量避免阀门、三通、弯头等组件,与他们之间的距离应能保证所需的进口和出口直管段以确保测量精度:入口长度≥5DN,出口长度≥2DN。
promag10电磁流量计说明书ProMag10电磁流量计是一种先进的电磁流量计,用于测量液体流量。
它采用电磁感应原理,通过测量液体流经电磁感应线圈时产生的感应电动势来确定流量。
本文将介绍ProMag10电磁流量计的工作原理、特点、安装与使用注意事项等相关信息。
ProMag10电磁流量计的工作原理是基于法拉第电磁感应定律。
当导电液体流经安装在管道内的电磁感应线圈时,液体中的离子在磁场作用下会产生感应电动势。
通过测量感应电动势的大小,可以推导出液体的流速和流量。
ProMag10电磁流量计具有以下特点:1.高精度:ProMag10采用先进的传感器和测量技术,可以实现高精度的流量测量。
其测量精度可以达到0.2%。
2.宽测量范围:ProMag10可以测量0.01 m/s至12 m/s的流速范围,适用于不同颗粒大小和浓度的液体。
3.耐腐蚀性:ProMag10流量计采用耐腐蚀材料制成的传感器和构件,能够在腐蚀性液体环境下稳定工作。
4.耐压性:ProMag10具有高的耐压能力,能够承受高压液体的冲击和压力。
5.用户友好:ProMag10配备了直观的操作界面和易于使用的功能键,用户可以轻松进行参数设置和操作。
ProMag10电磁流量计的安装和使用需要注意以下事项:1.安装位置选择:在安装ProMag10时,应选择距离流体进口处一定距离的位置。
避免安装在有气泡和颗粒物的地方,以免对测量结果产生干扰。
2.电源和接线:安装过程中,务必按照说明书的要求进行电源和接线的连接。
确保电源和信号线的连接牢固可靠,以免因电气故障导致测量错误。
3.地面接地:为了确保安全和电磁兼容性,ProMag10应进行地面接地,确保设备能够正常工作。
4.清洗和维护:对于ProMag10电磁流量计,应定期进行清洗和维护以确保其正常运行。
遵循清洗和维护指南,注意安全操作。
5.温度和压力限制:在使用ProMag10时,应注意液体的温度和压力限制范围,不得超出设备的额定参数。
BA057D/06/zh/06.0550098468PROline promass80科氏力质量流量测量系统操作指南简明操作指南该操作指南指导您对测量仪表进行快速简便的设定安全指南第页7安装第页31接线第页13第页23显示和操作单元使用“快速设定”进行调试QUICK SETUP ()第页50您可使用“快速设定”菜单对测量仪表进行快速、方便的调试,使用现场显示设置基本功能,如显示语种、测量变量、变量单位、信号种类等以下功能可单独实现(如需要):-零点校正-密度校正-电流输出设置(有源无源)QUICK SETUP()/用户专用设置复杂测量操作需要某些附加功能,您可以借助于功能矩阵进行设置,并将其用户化以满足您的测量过程需要提示:所有功能的详细描述,请查阅“”手册功能描述提示:如在调试后或操作过程中出现故障,请启动故障诊断,见第页诊断清单,找出故障原因以及相应的排障措施。
61第页52主显示页快速设定初始化质量流量E E语言预设定体积流量标准体积流量密度温度退出质量流量单位体积流量单位密度单位温度单位累积器单位累积器单位参考密度单位参考密度值设定其他单位?选择系统单位是否测量模式选择输出模式电流输出1电流输出2频率/脉冲输出退出操作模式频率脉冲电流对应变量电流对应变量电流范围电流范围0/4mA 对应值20mA 对应值时间常数失效模式0/4mA 对应值20mA 对应值时间常数频率对应变量频率上限频率下限频率上限值输出信号时间常数脉冲对应变量脉冲当量脉冲宽度输出信号失效模式失效模式设定其他输出?是否自动设定显示是否自动设定显示参数失效模式标准体积流量单位快速设定提示:快速设定菜单的详细信息,尤其是不带现场显示仪表的操作,请查阅第页。
50·在参数输入过程中按ES C 键,返回QU I CK S ET U P CO MM I SS I O N ,所设定的参数值有效·在进行以下快速设定前必须启动“快速设定”功能·①对当前设定中未设置的单位进行选择,在相应的流量单位中选择质量流量、体积流量、标准体积流量单位·②保持“Y E S ”选项,直到所有单位设置完成“N O ”选项表示没有需要设置的单位·③只对当前设定中未设置的输出进行选择·④保持“Y E S ”选项,直到所有输出设置完成“N O ”选项表示没有需要设置的输出·⑤“参数化显示”包含下列基本设定/出厂设定:YE S :第一行=质量流量;第二行=累积量1;NO :保持现有的设定提示:正确使用安装、调试和操作操作安全返修安全规范和图标名称变送器铭牌传感器铭牌标志,一致性声明注册商标收货确认、运输和储存收货确认运输储存安装条件尺寸安装位置安装方向伴热保温进出口直管段振动限流安装指南旋转变送器外壳墙挂式变送器安装旋转现场显示模块安装后的检查分离型仪表的连接传感器的连接电缆规格测量单元的连接变送器的连接端子分配连接防护等级接线后的检查显示和操作单元功能矩阵简明操作指南注意事项激活编程模式禁止编程模式错误信息通信操作选项仪表和过程变量1.安全指南.标识...7....................................................2 (9)1.1...............................................................71.2..........................................71.3...............................................................71.4.....................................................................81.5. (8)2.1 (9)2.1.1...................................................92.1.2.................................................102.2CE ....................................102.3.............................................................113.1.. (13)3.1.1....................................................133.1.2............................................................133.1.3............................................................143.2. (14)3.2.1.............................................................143.2.2....................................................143.2.3....................................................163.2.4............................................................183.2.5............................................................193.2.6.............................................193.2.7............................................................193.2.8............................................................193.3 (20)3.3.1.........................................203.3.2......................................213.3.3.......................................223.4......................................................224.1. (23)4.1.1..............................................234.1.2....................................................244.2. (25)4.2.1.............................................254.2.2....................................................274.2.3HART .................................................284.3......................................................294.4....................................................305.1.............................................315.2.. (32)5.2.1......................................................335.2.2............................................335.2.3............................................335.3.......................................................345.4. (35)5.4.1....................................................355.4.2 (36)仪表3.................................................................134...................................................................235...................................................................31安装接线操作目录5.4.3/HART .................375.4.4/..................................436.1...................................................496.2. (49)6.2.1..........................................496.2.2....................................506.2.3.................................................526.2.4.................................................546.2.51/.............................556.2.62/............................566.2.7..............................579.1............................................619.2............................................629.3............................................679.4.............................699.5..............................................709.6........................................................729.7.............................739.8....................................779.9...................................................78.........................................................................................................................................................................................................................................................................................................................................................................................................................................................................................................................................................................................................................................................................................通用型普通应用型指令仪表状态错误信息功能检测调试测量仪表上电快速设定“调试”零点校正密度校正电流输出:有源无源电流输出:有源无源吹扫和压力监测连接故障诊断指南系统错误信息过程错误信息无显示信息的过程错误输出响应错误备品备件更换和安装印刷线路板仪表保险丝的更换软件版本6.................................................................497................................................................588................................................................599.......................................................6110.....................................................调试维护附件故障诊断技术参数一览应用功能和系统设计输入输出供电性能特性操作条件机械结构用户接口认证订货信息附件相关文件尺寸;墙挂式变送器尺寸:不锈钢现场变送器技术参数8110.18110.1.18110.1.28110.1.38110.1.48310.1.58310.1.68410.1.78810.1.89710.1.910010.1.1010010.1.1110010.1.1210110.1.1310110.210210.310210.4(P r om a s s F ,M ,A,H ,I )....10310.5尺寸:分离型(P r om a s s E )10310.6尺寸:分离伴热型10310.7尺寸:高温型(一体化型)10410.8尺寸:高温型(分离型)10410.9尺寸:Pr o ma ss F 10510.10尺寸:Pr o ma ss M 11510.11尺寸:Pr o ma ss E 12910.12尺寸:Pr o ma ss A 13810.13尺寸:Pr o ma ss H 14410.14尺寸:Pr o ma ss I 146尺寸:分离型.....................................................................................................................................................................................................................................................................................................................................................................................1安全指南1.1正确使用PR Ol in e P ro ma s s 8系列流量计用于测量液体和气体的质量流量,同时也可测量流体密度和温度。
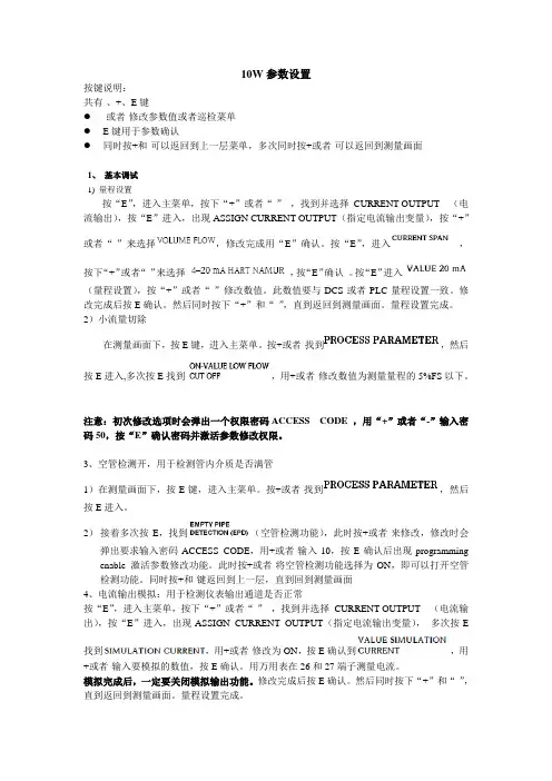
10W参数设置按键说明:共有-、+、E键●-或者-修改参数值或者巡检菜单●E键用于参数确认●同时按+和-可以返回到上一层菜单,多次同时按+或者-可以返回到测量画面1、基本调试1) 量程设置按“E”,进入主菜单,按下“+”或者“-”,找到并选择CURRENT OUTPUT (电流输出),按“E”进入,出现ASSIGN CURRENT OUTPUT(指定电流输出变量),按“+”或者“-”来选择,修改完成用“E”确认。
按“E”,进入,按下“+”或者“-”来选择,按“E”确认。
按“E”进入(量程设置),按“+”或者“-”修改数值。
此数值要与DCS或者PLC量程设置一致。
修改完成后按E确认。
然后同时按下“+”和“-”,直到返回到测量画面。
量程设置完成。
2)小流量切除在测量画面下,按E键,进入主菜单。
按+或者-找到,然后按E进入,多次按E找到,用+或者-修改数值为测量量程的5%FS以下。
注意:初次修改选项时会弹出一个权限密码ACCESS CODE ,用“+”或者“-”输入密码50,按“E”确认密码并激活参数修改权限。
3、空管检测开,用于检测管内介质是否满管1)在测量画面下,按E键,进入主菜单。
按+或者-找到,然后按E进入。
2)接着多次按E,找到(空管检测功能),此时按+或者-来修改,修改时会弹出要求输入密码ACCESS CODE,用+或者-输入10,按E确认后出现programming enable 激活参数修改功能。
此时按+或者-将空管检测功能选择为ON,即可以打开空管检测功能。
同时按+和-键返回到上一层,直到回到测量画面4、电流输出模拟:用于检测仪表输出通道是否正常按“E”,进入主菜单,按下“+”或者“-”,找到并选择CURRENT OUTPUT (电流输出),按“E”进入,出现ASSIGN CURRENT OUTPUT(指定电流输出变量),多次按E找到,用+或者-修改为ON,按E确认到,用+或者-输入要模拟的数值,按E确认。
横河电机株式会社IM 01E20C02-01C-C 第5版i IM 01E20C02-01C-C第4版: 2005年2月(KP)横河电机株式会社 版权所有2003目录1.简介..............................................................................................................1-11.1安全使用电磁流量计............................................................................1-21.2保修.....................................................................................................1-31.3分离型传感器配套................................................................................1-31.4ATEX 文件............................................................................................1-42.操作须知.......................................................................................................2-12.1检查型号和规格...................................................................................2-12.2附件.....................................................................................................2-12.3存放须知..............................................................................................2-12.4安装地点须知.......................................................................................2-23.安装..............................................................................................................3-13.1安装地点..............................................................................................3-13.2安装.....................................................................................................3-14.接线..............................................................................................................4-14.1接线须知..............................................................................................4-14.2电缆.....................................................................................................4-14.3接线口..................................................................................................4-34.4接线.....................................................................................................4-44.4.1打开壳盖.......................................................................................4-44.4.2端子结构.......................................................................................4-44.4.3电源电缆接线须知.........................................................................4-54.4.4直流电源连接................................................................................4-54.4.5接地..............................................................................................4-64.4.6分离型传感器与AXFA14转换器连接.............................................4-64.4.7连接外部仪表................................................................................4-74.4.8安装壳盖.......................................................................................4-85.基本操作步骤(显示单元的使用)...............................................................5-15.1操作面板的构造和功能........................................................................5-15.2显示单元的设置方法............................................................................5-25.2.1显示模式→设置模式.....................................................................5-25.2.2设置模式.......................................................................................5-45.3参数设置步骤.......................................................................................5-45.3.1选择型数据的设置示例:流量单位................................................5-45.3.2数值型数据的设置示例:流量量程................................................5-65.3.3字符数字组合型数据的设置示例:位号........................................5-7ii IM 01E20C02-01C-C6.参数说明.......................................................................................................6-16.1参数.....................................................................................................6-16.2参数列表..............................................................................................6-16.3参数列表总览.......................................................................................6-26.4参数说明............................................................................................6-12(1) 菜单B :快速设置项...........................................................................6-12(2) 菜单C :基本设置项..........................................................................6-15(3) 菜单D :累计值设置项.......................................................................6-17(4) 菜单E :脉冲设置项...........................................................................6-19(5) 菜单F :状态功能设置项....................................................................6-20(6) 菜单G :报警设置项..........................................................................6-26(7) 菜单H :显示设置项..........................................................................6-30(8) 菜单J :辅助功能设置项....................................................................6-30(9) 菜单K :诊断功能设置项...................................................................6-33(10) 菜单M :自动调零功能设置项..........................................................6-33(11) 菜单N :环路测试设置项..................................................................6-34(12) 菜单P :参数保护项.........................................................................6-346.5报警功能............................................................................................6-356.5.1报警级别.....................................................................................6-356.5.2报警选择.....................................................................................6-366.5.3报警和警告提示..........................................................................6-386.6AXF 一体型流量计须知.......................................................................6-407.使用智能终端(BT200)进行操作............................................................7-17.1BT200基本操作...................................................................................7-17.1.1键盘布置及显示............................................................................7-17.1.2按键说明.......................................................................................7-17.2使用BT200操作AXFA14......................................................................7-37.2.1BT200连线....................................................................................7-37.2.2BT200的数据更新和上传下载功能................................................7-37.2.3BT200界面和流量数据显示...........................................................7-47.3使用BT200进行参数设置.....................................................................7-47.3.1BT200选择型数据的设置:流量单位............................................7-57.3.2BT200数字型数据的设置:流量量程............................................7-67.3.3BT200字符数字组合型数据的设置:位号.....................................7-78.使用HART 手操器进行操作...........................................................................8-18.1通讯线路状况.......................................................................................8-28.1.1AXFA14和HART 手操器之间的连接..............................................8-28.1.2通讯线路要求................................................................................8-28.2HART 手操器(275型)的基本操作.....................................................8-38.2.1键盘布置和功能............................................................................8-38.2.2显示..............................................................................................8-48.2.3调入菜单地址................................................................................8-48.2.4输入、设置和发送数据..................................................................8-58.3参数.....................................................................................................8-58.3.1参数结构.......................................................................................8-58.3.2数据更新.......................................................................................8-58.3.3问题检查.......................................................................................8-68.3.4设置参数.......................................................................................8-68.3.5菜单树.........................................................................................8-21iii IM 01E20C02-01C-C9.实际操作.......................................................................................................9-19.1运行前调零..........................................................................................9-19.1.1利用显示单元开关进行调零..........................................................9-29.1.2通过外部状态输入进行调零操作...................................................9-310.维修............................................................................................................10-110.1零部件更换........................................................................................10-110.1.1更换保险丝..................................................................................10-110.1.2更换显示单元..............................................................................10-210.1.3更换放大器..................................................................................10-310.2开关设置............................................................................................10-410.2.1设置熔断开关..............................................................................10-410.2.2设置写保护开关..........................................................................10-410.3故障检修............................................................................................10-510.3.1无指示.........................................................................................10-510.3.2零点不稳定..................................................................................10-610.3.3显示与实际流量不一致................................................................10-711.概述............................................................................................................11-112.防爆型仪表.................................................................................................12-112.1CENELEC ATEX (KEMA).................................................................12-112.2FM .....................................................................................................12-212.3CSA ...................................................................................................12-312.4TIIS....................................................................................................12-4TIIS 防火设备的安装和操作注意事项...........................................................EX-B03E1.概述 (1)2.防爆结构防火型电气设备 (1)3.术语 (1)4.防火设备的安装 (2)5.防火设备的外部接线 (2)6.防火设备的维修 (3)7.防火型电缆接入设备的选择....................................................................31.简介本仪表在出厂前已经过全面调试。
E+H流量计说明书E+H压力变送器|E+H流量计|德国E+H一、供应E+H物位仪表:1、E+H雷达物位仪表:非接触式测量。
适用于各种恶劣工况(例如有毒高侵蚀性),且不受被测介质物理特性变化影响的外部测量。
型号有:FMR230,FMR231,FMR240,FMR244,FMR245,FMR250,FMR530,FMR531,FMR532,FMR533。
2、E+H导波雷达物位仪表:接触式测量。
与被测介质的物理特性变化无关。
耐温达150度,耐压达40bar。
型号有:FMP40,FMP41C,FMP45。
3、E+H超声波物位计:非接触式测量。
适合各种液体和固体,同样包括侵蚀性介质及变介电常数介质。
耐温达150度,耐压达3bar。
型号有:FMU230/231,FDU91,FDU92,FDU93,FDU95,FDU96,FMU40/41,FM U42,FMU43。
FMU860/FMU861/FMU862,FDU80/FDU81/FDU82***。
4、E+H液体音叉开关:无需标定和维护。
适用于所有液体,亦适用于粘结、搅拌及含气泡的介质,与被测介质的介电常数无关。
耐温达150度,耐压达64bar.型号有:FTL50,FTL51,FTL51C,FTL50H,FTL51H,FTL70,FTL71.FTL20,FTL26 0。
5、E+H固体音叉开关:无需标定和维护。
适用于颗粒直径小于10mm的颗粒及粉尘,耐温高达150度,耐压达16bar。
型号有:FTM50,FTM51,FTM52,FTM30/31/32(D/S),FTM20/21,FTM2606、E+H静压式物位计:智能化压力传感,适用于液体、浆料、泥浆,与泡沫及介电常数无关。
耐温高达100度,耐压达4bar。
型号有:DB50,DB50L,DB51,DB52,DB53,FMX167,FMX165,FTC51,FTC52,FTC53。
7、E+H电容式物位计及开关:适合于各种液体,同样适用于侵蚀性介质和粘结介质。
Services Pressure Temperature Liquid Analysis Registration System Components SolutionsProline Promag10WProline Promag10WProline Promag10WProline Promag10WProline Promag10WProline Promag10WProline Promag10WProline Promag10WProline Promag10WProline Promag10WEndress+Hauser31Proline Promag 10WTI 093D/28/zh/v1.1/09.07北京办事处22710(010)65882468(010)65881725100020E-mail:ehbj@ 北京市朝阳区朝外大街号泛利大厦层号电话:传真:邮编:武汉办事处(027)(027)430070E-mail:ehwh@ 武昌武珞路号亚洲贸易广场座室628A 2308878545408785460187665231电话:传真:邮编:南京办事处(025)84805000(025)84805302210002E-mail:ehnj@ 南京市龙蟠中路号江苏软件园号楼东楼室16850205电话:传真:邮编:济南办事处68B 1606(0531)86110426(0531)86110584250011E-mail:ehjn@ 济南市泺源大街号玉泉森信大酒店座室电话:传真:邮编:中国销售中心::邮编:(021)(021)20024E-mail:@ 4582403960024039700240396071info 上海市江川东路号电话传真长沙办事处1922619(0731)88554878859768(0731)8856537410006E-mail:ehcs@ 长沙市岳麓区枫林一路号麓山宾馆号楼房电话:传真:邮编:新疆办事处2(0991)587692(0991)589109830000E-mail:ehxj@电话:传真:邮编:乌鲁木齐市黄河路号恒昌大厦层座22H 55沈阳办事处96-61208(024)86131178(024)86131799110031E-mail:ehsy@ 沈阳市皇姑区黄河南大街号沈阳启运商务大厦室电话:传真:邮编:西安办事处88B 802(029)87651280(029)87651278710068E-mail:ehxa@ 西安市南关正街号长安国际中心座室电话:传真:邮编:哈尔滨办事处368812(0451)8597750085977600(0451)85977100150090E-mail:ehhr@ 哈尔滨市南岗区长江路号开发区管理大厦室电话:传真:邮编:康德尔公司(云南独家代理)88C18(0871)3634650(0871)3638622650011E-mail:konde@昆明市南屏街号世纪广场座楼电话:传真:邮编:宏达公司(吉林独家代理)335513606(0431)70258887027755(0431)7023666130012E-mail:ehcc@长春市硅谷大街号超达磐谷国际商务港号楼室电话:传真:邮编:南昌办事处()(0791)330009E-mail:ehjx@ 电话:传真:邮编:南昌市抚河中路号华财大厦室19A117079166906906690113深圳办事处(755)(755)(0755)E-mail:ehsz@ 电话:传真:邮编:深圳市南山区南山大道号中油酒店大厦室111021010332253283322532503323532633225327518054南宁办事处(771)(0771)530023E-mail:ehnn@电话:传真:邮编:南宁市民主路号阳光新都座房屋室6-6C 1715056439055643916天津办事处(22)(022)300070E-mail:ehtj@ 电话:传真:邮编:天津市和平区卫津路号博联大厦室155110202353583723528028兰州办事处(931)(0931)730030E-mail:ehlz@电话:传真:邮编:兰州市酒泉路号中邮信息大厦室21809081161588116160石家庄办事处(311)(0311)050035E-mail:ehsjz@ 电话:传真:邮编:石家庄市经济技术开发区东区昆仑大街号创业宾馆室()5522208596390885963560成都办事处(028)(028)(028)610041E-mail:ehcd@ 电话:传真:邮编:成都市天府大道南延线成都高新孵化园天河孵化器B-D-22660021286607008466070085(商务)(服务)合肥办事处(551)(0551)230001E-mail:ehhf@电话:传真:邮编:合肥市美菱大道号万通大厦室3941407028638972863887。
KA00032D/06/ZH/14.1171154561简明操作指南Proline Promag 10电磁流量测量系统6本《简明操作指南》不能替代供货范围中的《操作手册》。
详细信息请参考《操作手册》以及随附CD 上的其他文档。
完整的设备文档包括:•《简明操作指南》•与仪表型号相符的相关文档:–《操作手册》和《仪表功能描述》–防爆证书及安全证书–安装指南 — 与仪表型号相关(例如防爆证书、压力设备规程等)–其他相关信息Proline Promag 10目录1 安全指南. . . . . . . . . . . . . . . . . . . . . . . . . . . . . . . . . . . . . . . . . . . 31.1 用途 . . . . . . . . . . . . . . . . . . . . . . . . . . . . . . . . . . . . . . . . . . . . . . . . . . . . . . . . . . . . . . . 31.2 安装、调试和操作 . . . . . . . . . . . . . . . . . . . . . . . . . . . . . . . . . . . . . . . . . . . . . . . . . . . 31.3 操作安全 . . . . . . . . . . . . . . . . . . . . . . . . . . . . . . . . . . . . . . . . . . . . . . . . . . . . . . . . . . . 31.4 安全图标 . . . . . . . . . . . . . . . . . . . . . . . . . . . . . . . . . . . . . . . . . . . . . . . . . . . . . . . . . . . 52 安装 . . . . . . . . . . . . . . . . . . . . . . . . . . . . . . . . . . . . . . . . . . . . . . . 62.1 运往测量点 . . . . . . . . . . . . . . . . . . . . . . . . . . . . . . . . . . . . . . . . . . . . . . . . . . . . . . . . . 62.2 安装条件 . . . . . . . . . . . . . . . . . . . . . . . . . . . . . . . . . . . . . . . . . . . . . . . . . . . . . . . . . . . 72.3 Promag L传感器的安装 . . . . . . . . . . . . . . . . . . . . . . . . . . . . . . . . . . . . . . . . . . . . . . 122.4 Promag W传感器的安装 . . . . . . . . . . . . . . . . . . . . . . . . . . . . . . . . . . . . . . . . . . . . . 172.5 Promag P传感器的安装 . . . . . . . . . . . . . . . . . . . . . . . . . . . . . . . . . . . . . . . . . . . . . . 232.6 Promag H传感器的安装 . . . . . . . . . . . . . . . . . . . . . . . . . . . . . . . . . . . . . . . . . . . . . . 272.7 变送器外壳的安装 . . . . . . . . . . . . . . . . . . . . . . . . . . . . . . . . . . . . . . . . . . . . . . . . . . 282.8 安装后检查 . . . . . . . . . . . . . . . . . . . . . . . . . . . . . . . . . . . . . . . . . . . . . . . . . . . . . . . 303 接线 . . . . . . . . . . . . . . . . . . . . . . . . . . . . . . . . . . . . . . . . . . . . . . 313.1 不同外壳类型的仪表连接 . . . . . . . . . . . . . . . . . . . . . . . . . . . . . . . . . . . . . . . . . . . . 323.2 分体式仪表的电缆连接 . . . . . . . . . . . . . . . . . . . . . . . . . . . . . . . . . . . . . . . . . . . . . . 333.3 电势平衡 . . . . . . . . . . . . . . . . . . . . . . . . . . . . . . . . . . . . . . . . . . . . . . . . . . . . . . . . . . 363.4 防护等级 . . . . . . . . . . . . . . . . . . . . . . . . . . . . . . . . . . . . . . . . . . . . . . . . . . . . . . . . . . 373.5 连接后检查 . . . . . . . . . . . . . . . . . . . . . . . . . . . . . . . . . . . . . . . . . . . . . . . . . . . . . . . . 374 调试 . . . . . . . . . . . . . . . . . . . . . . . . . . . . . . . . . . . . . . . . . . . . . . 384.1 开启测量设备 . . . . . . . . . . . . . . . . . . . . . . . . . . . . . . . . . . . . . . . . . . . . . . . . . . . . . . 384.2 运行 . . . . . . . . . . . . . . . . . . . . . . . . . . . . . . . . . . . . . . . . . . . . . . . . . . . . . . . . . . . . . . 394.3 浏览功能表 . . . . . . . . . . . . . . . . . . . . . . . . . . . . . . . . . . . . . . . . . . . . . . . . . . . . . . . . 404.4 调试期间需设置的仪表功能 . . . . . . . . . . . . . . . . . . . . . . . . . . . . . . . . . . . . . . . . . . 414.5 故障检测 . . . . . . . . . . . . . . . . . . . . . . . . . . . . . . . . . . . . . . . . . . . . . . . . . . . . . . . . . . 42 2Endress+HauserProline Promag 10安全指南1安全指南1.1用途•本测量设备仅用于测量密闭管道中导电介质的流量。
对于大部分液体,测量时需要的最小电导率可为50 μS/cm。
•除本文指定用途外,其他任何用途均会对人员和整个测量系统的安全造成威胁,禁止使用。
•制造商对由于不恰当使用或用于非指定用途而引起的损坏不承担责任。
1.2安装、调试和操作•本测量设备必须由获得授权的合格专业人员(例如电工)进行安装、连接、调试和维护,并要完全遵守《简明操作指南》、适用规范、法律法规以及证书(与应用条件相关)中的规定。
•专业人员必须事先阅读《简明操作指南》,理解并遵守其中的规定。
如有任何不理解部分,必须阅读《操作手册》(参考CD)。
《操作手册》中提供了关于本测量设备的详细信息。
•在管道中安装本测量设备时,应在断电状态下且没有外部负荷或应力时进行。
•只有在《操作手册》(参考CD)明确允许的情况下,才能对本测量设备进行改动。
•只能采用原装备件且在明确允许进行修理的情况下,才能进行维修。
•如果对管路执行焊接操作,不可通过本测量设备实现焊接设备接地。
1.3操作安全•本测量设备的设计满足先进的安全要求,已经通过出厂测试,可放心使用。
本设备遵守相关的法规和欧洲标准。
•制造商保留在修改技术参数时不提前通知的权利。
您的Endress+Hauser经销商将为您提供本《操作手册》的最新信息和更新材料。
•必须遵循测量设备上附带的警告标志、铭牌和接线图中所规定的信息。
这些信息包括允许的操作条件、测量设备应用范围以及材料参数。
•如果测量设备不是用在常温环境中,则必须符合随附的设备文档(参考CD)中所规定的相关基本条件。
Endress+Hauser3安全指南Proline Promag 10•必须按照布线图和接线图中的规定对设备进行接线。
必须允许互连。
•测量设备的所有部件必须集成到工厂的电势平衡系统中。
•电缆、经鉴定的缆塞和经鉴定的堵头必须经得起普遍存在的操作条件的考验,例如过程温度范围。
未使用的外壳孔必须用堵头加以密封。
•本测量设备仅可用在绝不会腐蚀任何接液部件的流体中。
对于特殊流体(包括清洁用流体),Endress+Hauser将很乐意帮助您确认接液材料的耐腐蚀性。
但是,过程中的温度、浓度或污染度的轻微变化可能会导致接液部件耐腐蚀性能发生改变。
因此,Endress+Hauser对在特定应用中发生的接液材料的耐腐蚀性问题不承担任何责任。
用户应妥善选择接液材料。
•当高温流体流经测量管时,外壳的表面温度会升高。
特别是传感器部分,用户应预料到外壳表面温度可能会接近流体温度。
如果流体温度较高,应采取足够的防护措施,避免灼伤或烫伤。
•危险区域可在危险区域中使用的测量设备的铭牌上有相应的标记。