工伤认定延期申请报告(用人单位)
- 格式:doc
- 大小:28.00 KB
- 文档页数:2
尊敬的XX市人力资源和社会保障局:我单位员工XX(身份证号码:XXXXXXXXXXXX),于XX年XX月XX日因公出差途中不幸遭遇意外人身伤害。
根据《工伤保险条例》及相关规定,我单位已于XX年XX月XX日向贵局提交了工伤认定申请。
现因伤情严重,治疗周期较长,为保障员工的合法权益,现特向贵局申请延长工伤认定时间。
一、工伤事故发生经过XX年XX月XX日,我单位员工XX在执行公司派遣任务期间,于出差途中遭遇车祸,导致全身多处受伤。
事故发生后,XX立即被送往XX医院接受治疗。
经诊断,XX全身多处骨折,需要长时间治疗和康复。
二、工伤认定申请情况我单位于XX年XX月XX日向贵局提交了工伤认定申请,并按照要求提供了相关材料。
经贵局审核,于XX年XX月XX日作出工伤认定决定,认定XX所受伤害为工伤。
三、延长工伤认定申请原因1. 伤情严重:XX所受伤害为全身多处骨折,治疗周期较长,需要长时间康复。
根据医生建议,XX需要继续治疗,无法恢复正常工作。
2. 治疗费用较高:XX所受伤害的治疗费用较高,需要较长时间的治疗和康复。
为保障XX的生活和康复,我单位愿意承担相应的治疗费用。
3. 工伤认定时间较短:根据《工伤保险条例》规定,工伤认定时间为3个月。
由于XX伤情严重,治疗周期较长,3个月的时间不足以完成工伤认定所需的相关程序。
四、延长工伤认定申请要求鉴于上述原因,我单位特向贵局申请延长工伤认定时间,具体如下:1. 延长工伤认定时间为6个月,即从XX年XX月XX日起至XX年XX月XX日止。
2. 在延长期间,我单位将继续按照《工伤保险条例》及相关规定,为XX提供工伤待遇。
3. 我单位将积极配合贵局完成工伤认定工作,确保XX的合法权益得到保障。
五、我单位承诺1. 我单位将全力配合贵局完成工伤认定工作,确保XX的合法权益得到保障。
2. 我单位将按照《工伤保险条例》及相关规定,为XX提供工伤待遇,包括医疗费、伤残津贴、一次性伤残补助金等。
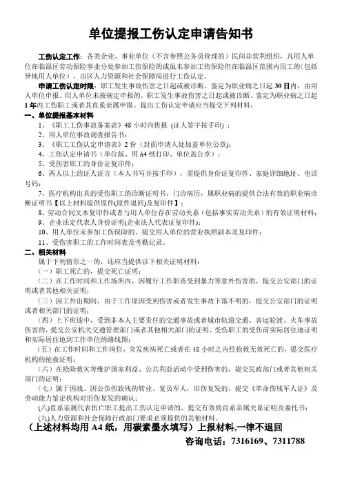
单位提报工伤认定申请告知书工伤认定工作:各类企业、事业单位(不含参照公务员管理的)民间非营利组织,凡用人单位在临淄区劳动保险事业分处参加工伤保险的或虽未参加工伤保险但在临淄区范围内用工的(包括异地用人单位),由区人力资源和社会保障局进行工伤认定。
申请工伤认定时限:职工发生事故伤害之日起或被诊断、鉴定为职业病之日起30日内,由用人单位申报。
用人单位未按规定申报的,职工发生事故伤害之日起或被诊断、鉴定为职业病之日起1年内工伤职工或者其直系亲属申报。
提出工伤认定申请应当提交下列材料:一、单位提报基本材料1、《职工工伤事故备案表》48小时内快报(证人签字按手印) ;2、用人单位事故调查报告书;3、《职工工伤认定申请表》2份(封面申请人处加盖单位公章);4、工伤认定申请书(单位版、用A4纸打印、单位盖公章);5、受伤害职工的身份证复印件;6、两人以上的证人证言(本人书写并按手印),需提供身份证复印件、家庭详细地址、电话号码;7、医疗机构出具的受伤职工的诊断证明书、门诊病历,属职业病的提供合法有效的职业病诊断证明书【以上材料提供原件(原件退回)及复印件】;8、劳动合同文本复印件或者与用人单位存在劳动关系(包括事实劳动关系)的有效证明材料;9、企业法定代表人身份证明(企业法人代表证复印件);10、用人单位未参加工伤保险的,提交用人单位的营业执照副本及复印件;11、受伤害职工的工作时间表及考勤记录。
二、相关材料属于下列情形之一的,还应当提供以下相关证明材料:(一)职工死亡的,提交死亡证明;(二)在工作时间和工作场所内,因履行工作职责受到暴力等意外伤害的,提交公安部门的证明或者其他相关证明;(三)因工外出期间,由于工作原因受到伤害或者发生事故下落不明的,提交公安部门的证明或者相关部门的证明;(四)上下班途中,受到非本人主要责任的交通事故或者城市轨道交通、客运轮渡、火车事故伤害的,提交公安机关交通管理部门或者其他相关部门的证明、受伤职工的受伤前实际居住地证明和实际居住地到工作单位的路线图;(五)在工作时间和工作岗位,突发疾病死亡或者在48小时之内经抢救无效死亡的,提交医疗机构的抢救证明;(六)在抢险救灾等维护国家利益、公共利益活动中受到伤害的,提交民政部门或者其他相关部门的证明;(七)属于因战、因公负伤致残的转业、复员军人,旧伤复发的,提交《革命伤残军人证》及劳动能力鉴定机构对旧伤复发的确认;(八)直系亲属代表伤亡职工提出工伤认定申请的,提交有效的直系亲属关系证明及委托书;(九)人力资源和社会保障行政部门要求必须提供的其他材料。
单位申请工伤认定时间单位工伤认定程序发生工伤事故伤害或者被诊断为职业病后,用人单位应当在30日内向统筹地区劳动保障部门提出工伤认定申请。
用人单位不按规定提出工伤认定申请的,工伤职工或者直系亲属、工会组织可以在事故伤害发生之日或者被诊断、鉴定为职业病之日起1年内,可以直接向用人单位所在统筹地区劳动保障行政部门提出工伤认定申请。
提出工伤认定申请应当提交下列材料:《工伤认定申请表》、与用人单位存在劳动关系(包括事实劳动关系)的证明材料、医疗诊断证明或者职业病诊断证明书(或者职业病诊断鉴定书)。
工伤认定申请人提供材料不完整的,劳动保障行政部门应当一次性书面告知工伤认定申请人需要补正的全部材料。
申请人按照书面告知要求补正材料后,劳动保障行政部门应当受理。
职工或者直系亲属认为是工伤,用人单位不认为是工伤的,由用人单位承担举证责任。
劳动保障行政部门受理工伤认定申请后,根据审核需要可以对事故伤害进行调查核实,用人单位、职工、工会组织、医疗机构以及有关部门应当予以协助。
劳动保障行政部门自受理工伤认定申请之日起60日内做出工伤认定的决定,并书面通知申请工伤认定的职工或者直系亲属和该职工所在单位。
一、申请登记(一)申请人1、用人单位;2、工伤职工本人或其直系亲属;3、工会组织,上述申请人都有权向用人单位所在地统筹地区的劳动保障行政部门提出工伤认定申请、登记,并领取《工伤认定申请表》等有关申报须知和材料。
(二)申请时间1、用人单位应当自职工发生工伤之日或者职工被确诊为职业病之日起30日内向用人单位所在地统筹地区劳动保障行政部门申报。
如果有特殊情况,经过劳动行政部门同意,该期限可以适当延长。
2、用人单位未按上述规定时间提出工伤认定申请的,工伤职工或者其直系亲属、工会组织在事故伤害发生之日或者职工被确诊为职业病之日起1年内,可以直接向用人单位所在地统筹地区的劳动保障行政部门提出工伤认定申请。
(三)申请工伤认定上报材料申请工伤认定应当填写《工伤认定申请(表)》和《工伤申报证据清单》,并提交下列材料:1、劳动合同文本复印件或其他建立劳动关系的有效证明;2、受伤害职工《居民身份证》复印件;3、医疗机构出具的工伤职工受伤害后诊断证明(初诊病历及其封面、出院小结、检查报告单等)或者职业病诊断书(职业病诊断鉴定书);4、属于下列情况的还应提供相关证明材料:(1)工作时间前后在工作场所内,从事与工作有关的预备性或者收尾性工作受到事故伤害的,需提交上下班工作时间表及与预备性或者收尾性工作内容相关的材料;(2)因履行工作职责受到暴力伤害的,需提交受伤害职工的工作职责或职务证明和公安机关的证明或人民法院的判决书以及其他有效证明;(3)因工外出期间,由于工作原因,受到交通事故或者其他意外事故伤害的,需提交如“派工单”,“出差通知书”或者“能证明因工外出的原始证明材料”及其外出期间工作原因证明材料;(4)因工外出期间,属于由于发生事故下落不明的,需提交人民法院宣告死亡的裁决书;(5)属于上下班途中受机动车事故伤害的,需提交上下班的作息时间表,单位至居住地正常路线图,公安交通管理部门的责任认定书或其他有效证明;(6)属于从事抢险、救灾等维护国家利益、公共利益的活动中受到伤害的,需提交单位或者县级政府民政部门、公安部门出具的相关证明;(7)属于因公、因战致残的复员转业军人旧伤复发的,需提交《革命伤残军人证》、旧伤复发后医院的诊断证明和劳动鉴定委员会的鉴定结论;(8)属借用或劳务输出人员,需提交双方单位的协议书、实际用人单位对事故调查的材料,并由劳动关系所在单位申报;(9)直系亲属代表伤亡职工提出工伤认定申请的,需提交有效的直系亲属关系证明;(10)工会组织代表伤亡职工提出工伤认定申请的,需提交工会介绍信,办理人身份证明;(11)其他特殊情况,需提交能够证明情况的材料。
《工伤认定申请上报延期问题的整改措施》尊敬的社会保障行政部门领导:你们好,由于我公司员工白颢同志工伤认定申请上报延期的问题给贵处带来不便,我公司就此问题引起高度重视。
由于这是第一次申报工伤,申报期间经办人更换,导致申报时间延迟。
对这次工伤认定申请上报延期问题做出以下整改:一、公司今后一定把员工利益放在首位,不能顾此失彼,杜绝工作拖拉问题存在,主管领导要跟踪问效,抓好落实。
先后学习了《工伤保险条例》(国务院第375号令)、《陕西省实施工伤保险条例办法》、《西安市工伤保险实施办法》(西安市人民政府第23号令)等有关内容,做到熟知、熟记。
同时把此项内容当做公司年度培训内容来抓好落实。
二、认真熟记和履行西安工伤认定程序及有关内容:1、用人单位发生工伤事故后,应在24小时内告知经办机构,工伤认定申请应由用人单位在职工发生事故伤害之日起30日内,向用人单位所在地统筹地区劳动保障行政部门提出工伤申请。
2、单位未按规定提出工伤认定申请,工伤职工自事故伤害发生之日或者被诊断、鉴定为职业病之日起1年内,向用人单位所在地统筹地区劳动行政部门提出工伤认定申请三、申请工伤认定应提交下列资料1、工伤认定表(按填表说明填写)2、工伤职工身份证件、劳动合同文本(复印件)或与用人单位建立劳动关系(包括事实劳动关系)的证明材料3、医疗机构出具的受伤后出诊病例、住院病历。
诊断证明或职工职业病诊断鉴定书。
通过学习深深体会认识到此项工作的重要性,同时也感到我们在这项工作中存在的不足。
通过整改感到:之所以要规定及时申报工伤,很重要的一点就是方便对工伤的调查。
只要在30日内申报工伤,这一目的既已达到。
而且劳动者一方如此及时申请工伤认定,没有用人单位支持,也是不太可能的。
符合条例的立法目的。
我公司在这项工作的拖拖拉拉,给贵处造成的工作不便,我们深表歉意。
我们用最大的努力来挽回和弥补我们的过失。
西安新建机械化工程有限责任公司xx年6月9日第二篇:工伤认定申请的程序工伤认定申请的程序办理事项。
工伤认定延时申请书模板:[您的单位名称][单位地址][联系人姓名][联系电话][日期][人力资源和社会保障局/劳动能力鉴定委员会][地址]尊敬的领导和工作人员:您好!我是[您的单位名称]的[联系人姓名],特此向贵局/委员会提交关于我单位员工[员工姓名]工伤认定延时申请。
请您予以审批。
一、基本情况1. 员工姓名:[员工姓名]2. 性别:[男/女]3. 身份证号码:[身份证号码]4. 工作岗位:[工作岗位]5. 受伤时间:[受伤日期]6. 受伤地点:[受伤地点]二、延时原因1. 因[受伤员工]受伤后,我单位积极配合相关部门进行工伤认定,但由于[受伤员工]伤情较重,至今仍在医院接受治疗,无法及时提供完整的工伤认定材料。
2. 同时,我单位在调查过程中发现,事故发生时相关证人不在现场,需要进一步寻找证人,了解事故经过,以确保工伤认定的准确性。
3. 此外,由于[受伤员工]受伤后,我单位一直忙于处理相关事宜,未能及时向贵局/委员会提交工伤认定申请,为此我单位深感抱歉。
三、申请延时期限根据《工伤保险条例》的规定,我单位在此特向贵局/委员会申请延期[延时期限]完成工伤认定申请。
在延时期间,我单位将全力配合贵局/委员会的工作,尽快提供相关材料,确保工伤认定的顺利进行。
四、承诺我单位承诺,在延时期间,将积极协助受伤员工治疗伤情,保障其合法权益。
同时,我单位将严格遵守工伤保险相关法律法规,确保工伤认定的准确性和公正性。
请您予以审批,并给予我单位一定的延时期限。
在此,我单位再次为给您带来的不便表示歉意,并感谢您对我们工作的支持和关心。
顺祝商祺![您的单位名称][联系人姓名][联系电话]。
工伤延期申请书模板如下:尊敬的XX劳动保障行政部门:您好!我是XX公司的职工,因在工作中不幸发生意外,导致我受伤。
根据《工伤保险条例》的规定,我单位应在事故发生之日起一个月内申请工伤认定,但由于某些特殊情况,我单位未能在规定时间内提出工伤认定申请。
因此,我特此向贵部门申请延期办理工伤认定手续。
一、申请延期原因1. 事故发生突然,我单位在第一时间积极组织救治伤员,确保伤员得到及时治疗。
在救治过程中,我单位未能及时收集齐全的工伤认定申请材料。
2. 伤员伤情较重,需要较长时间的治疗和观察,以确保伤员的生命安全。
在伤员病情稳定后,我单位将立即提交工伤认定申请。
3. 由于事故发生突然,我单位在处理事故和相关善后事宜过程中,未能及时向贵部门提交工伤认定申请。
在此,我单位深感歉意。
二、申请延期期限基于以上原因,我单位请求贵部门同意将工伤认定申请的提交期限延长至XX年XX月XX日。
在此期间,我单位将尽全力收集相关材料,确保工伤认定申请的及时提交。
三、承诺及保证1. 我单位承诺在延期申请获批准后,严格按照《工伤保险条例》的规定,及时提交工伤认定申请。
2. 我单位保证在延期期间,积极妥善处理伤员的治疗和赔偿事宜,确保伤员的合法权益得到保障。
3. 我单位将严格遵守国家法律法规,积极配合贵部门的工作,确保工伤认定工作的顺利进行。
四、申请材料为确保工伤认定工作的顺利进行,我单位特此提交以下材料:1. 事故报告书及相关调查材料2. 伤员就医资料及诊断证明3. 单位资质证明及相关证件4. 其他与工伤认定有关的材料在此,我单位再次对未能在规定时间内提交工伤认定申请表示诚挚的歉意。
同时,感谢贵部门对我单位的关心和支持。
希望贵部门能批准本次延期申请,我单位将积极配合贵部门的工作,确保工伤认定工作的顺利进行。
敬请审批。
此致敬礼!申请人:(单位名称)联系人:(姓名)联系电话:(电话号码)申请日期:XX年XX月XX日附件:相关材料。
报告编号:XX-2021-0001报告单位:XX市XX有限公司报告时间:2021年X月X日一、报告背景根据《工伤保险条例》的相关规定,职工在工作时间和工作场所内,因工作原因受到事故伤害或者患职业病的,用人单位应当自事故发生之日或者被诊断、鉴定为职业病之日起30日内,向统筹地区社会保险行政部门提出工伤认定申请。
然而,近期我单位一名职工在发生工伤事故后,因种种原因未能及时提出工伤认定申请,现就此事特此报告。
二、事故经过(一)事故发生时间:2021年X月X日(二)事故发生地点:XX市XX有限公司车间(三)事故发生原因:职工在操作机器过程中,因操作不当导致设备故障,导致职工受伤。
(四)事故发生经过:当班职工XXX在操作机器过程中,因操作不当导致设备故障,导致其右手受伤,事故发生后,XXX立即停止操作,并向班长报告。
三、工伤认定申请逾期原因(一)职工自身原因:事故发生后,职工XXX因疼痛难忍,未能及时向单位领导报告,导致单位未能及时了解事故情况。
(二)单位原因:1.当班班长在事故发生后,未能及时向上级领导报告;2.单位对工伤认定申请的相关规定宣传力度不够,导致职工对工伤认定申请的重要性认识不足。
四、应对措施(一)加强宣传教育:单位将加大力度对《工伤保险条例》等相关法律法规的宣传,提高职工对工伤认定申请的认识,确保职工在发生工伤事故后能够及时提出申请。
(二)完善事故报告制度:单位将进一步完善事故报告制度,要求当班班长在事故发生后立即向上级领导报告,确保事故信息及时传递。
(三)积极与职工沟通:单位将主动与职工沟通,了解其伤情及需求,协助其尽快完成工伤认定申请。
(四)加强内部管理:单位将加强对内部管理,确保工伤认定申请工作顺利进行。
五、结论鉴于职工XXX在发生工伤事故后,因种种原因未能及时提出工伤认定申请,我单位将严格按照《工伤保险条例》等相关法律法规的要求,积极配合社会保险行政部门进行调查核实,并尽快完成工伤认定申请。
尊敬的领导:您好!我司员工XXX(身份证号:xxxxxxxx)于XXXX年XX月XX日因工作原因不幸受伤,根据《中华人民共和国工伤保险条例》的相关规定,应于XXXX年XX月XX日前向贵单位递交相关资料申报员工工伤。
然而,由于伤者伤势严重,康复期间较长,无法及时提供相关资料,现申请延期申报工伤,特此报告如下:一、伤情概述XXX员工于XXXX年XX月XX日在工作中不慎受伤,经医院诊断,其伤情为XXXX(具体病名),目前正处于康复治疗阶段。
根据主治医生的诊断,患者需要至少XXXX个月的治疗和休息,以确保伤情得到有效恢复。
二、延期原因1. 伤情严重:由于伤势较重,患者需要长时间的治疗和休息,无法在规定时间内完成工伤申报手续。
2. 医疗康复:伤者正处于康复治疗阶段,需要根据医生的建议进行定期复查和调整治疗方案,以确保伤情得到有效控制。
3. 资料准备:由于伤者伤势严重,暂时无法提供完整的工伤申报资料,需要等待伤情稳定后,在医生的指导下逐步收集。
4. 法律法规:根据《中华人民共和国工伤保险条例》的规定,工伤申报手续应在伤情稳定后的一定期限内完成,如因特殊情况无法按时完成,可申请延期。
三、延期申请事项1. 延期申报工伤认定:鉴于伤者伤情严重,康复期间较长,特申请将工伤申报认定时间延期至XXXX年XX月XX日。
2. 延期提供工伤申报资料:鉴于伤者伤情严重,暂时无法提供完整的工伤申报资料,特申请将资料提交时间延期至XXXX年XX月XX日。
四、后续工作安排1. 我司将积极配合伤者进行工伤申报工作,确保在延期时间内完成相关手续。
2. 我司将密切关注伤者康复情况,根据医生建议调整治疗方案,确保伤者尽快康复。
3. 我司将加强对工伤申报工作的宣传和培训,提高员工对工伤保险的认识,确保工伤申报工作顺利进行。
请您予以审批,并给予伤者必要的关心和支持。
如有需要,我司将提供相关证明材料。
敬请批准!单位名称:(盖章)单位地址:联系人:(姓名)联系电话:日期:XXXX年XX月XX日。
尊敬的劳动保障行政部门:您好!我单位员工XXX,于[事故发生日期]在工作中发生意外事故,经医院诊断,被诊断为[疾病名称]。
根据《工伤保险条例》及相关规定,我单位应在事故发生之日起30日内向贵部门提出工伤认定申请。
然而,由于[具体原因],我单位无法在规定时限内完成工伤认定申请,现向贵部门申请延长工伤认定申请期限。
一、事故情况概述[员工姓名]于[工作单位名称]担任[工作岗位]一职,在[事故发生地点]进行[事故发生时工作内容]时,不幸发生意外事故,导致[具体伤害情况]。
事故发生后,我单位立即将[员工姓名]送往医院治疗,并积极配合医院进行救治。
二、申请延长工伤认定期限的原因1. [具体原因一][在此处详细说明无法在规定时限内完成工伤认定申请的具体原因,例如:事故发生后,我单位积极组织调查取证,但由于事故原因复杂,调查取证工作耗时较长;或者,我单位因内部审批流程较长,导致无法在规定时限内完成申请等。
]2. [具体原因二][在此处详细说明无法在规定时限内完成工伤认定申请的其他原因,例如:由于[员工姓名]本人原因,无法及时提供相关证明材料;或者,我单位因其他突发状况,导致无法及时完成申请等。
]三、申请延长工伤认定期限的依据根据《工伤保险条例》第十七条及《最高人民法院关于审理工伤保险行政案件若干问题的规定》第七条,遇有特殊情况,经报劳动保障行政部门同意,申请时限可以适当延长。
我单位认为,由于[具体原因],无法在规定时限内完成工伤认定申请,特向贵部门申请延长工伤认定申请期限。
四、申请延长工伤认定期限的期限鉴于[具体原因],我单位请求贵部门将[员工姓名]的工伤认定申请期限延长至[具体期限],以便我单位能够充分准备相关材料,确保工伤认定申请的顺利进行。
五、我单位承诺为确保[员工姓名]的合法权益,我单位承诺在申请期限延长期间,积极准备相关材料,确保工伤认定申请的及时完成。
同时,我单位将严格按照《工伤保险条例》及相关规定,履行用人单位的义务,保障工伤职工的合法权益。
工伤认定申请报告模板范文3篇Template of application report for industrial injury iden tification编订:JinTai College工伤认定申请报告模板范文3篇小泰温馨提示:报告是按照上级部署或工作计划,每完成一项任务,一般都要向上级写报告,反映工作中的基本情况、工作中取得的经验教训、存在的问题以及今后工作设想等,以取得上级领导部门的指导。
本文档根据申请报告内容要求展开说明,具有实践指导意义,便于学习和使用,本文下载后内容可随意修改调整及打印。
本文简要目录如下:【下载该文档后使用Word打开,按住键盘Ctrl键且鼠标单击目录内容即可跳转到对应篇章】1、篇章1:工伤认定申请报告模板范文2、篇章2:工伤认定申请报告模板范文3、篇章3:工伤认定申请报告模板范文工伤认定作为工伤保险法律程序的起点,是整个工伤保险法律制度的基础。
本文是小泰为大家整理的工伤认定申请报告模板范文,仅供参考。
篇章1:工伤认定申请报告模板范文申请人:×××,性别×,××年××月×日出生,民族×,住×××市×××街,身份证号码:×××,是××公司职工。
联系电话×××××。
被申请人:××公司,法定代表人:×××任××职务联系电话:××××××请求依法认定申请人在×××(时间)受伤为工伤。
申请人是×××公司职工,于××××年××月被招入公司,在××岗位工作。
工伤报告申请书范本尊敬的用人单位:您好!我是贵单位员工,工号为XXXXXX,因在的工作中不幸发生意外,导致我身体受伤。
特此向贵单位申请工伤认定,并请求给予相应的工伤待遇。
现将具体情况陈述如下:一、受伤经过日期:XXXX年XX月XX日地点:工作地点在上述时间地点,我因工作需要,进行某项工作任务时,不幸发生意外,导致身体受伤。
具体受伤原因及经过如下:1. 受伤原因:在工作过程中,因设备故障/操作失误/其他原因导致意外发生。
2. 受伤经过:在此次意外中,我受到(摔倒、碰撞、切割、电击等)伤害,导致(具体受伤部位)受伤。
二、受伤后的处理情况1. 受伤后,我立即采取了必要的自救措施,并立即报告给了我的上级领导。
2. 上级领导得知情况后,立即安排我前往附近医院进行初步诊疗,并告知我尽快办理工伤认定手续。
3. 受伤至今,我一直在接受治疗,但由于伤情较重,需要进一步的治疗和康复。
三、工伤认定申请根据《工伤保险条例》相关规定,我特此向贵单位提出工伤认定申请,请求贵单位协助我办理工伤认定手续,并按照相关规定给予我工伤待遇。
1. 请您单位在收到本申请后的30日内,向统筹地区社会保险行政部门提出工伤认定申请。
2. 请您单位提供相关证明材料,包括但不限于:劳动合同、工资证明、受伤经过的描述、就医记录等。
3. 请您单位协助我办理工伤认定申请,并关注申请进展情况。
四、请求事项1. 请求贵单位协助我办理工伤认定手续,并给予我相应的工伤待遇。
2. 请求贵单位关注我的伤情治疗情况,并协助我争取应有的权益。
3. 请求贵单位在工伤认定申请过程中,提供必要的帮助和支持。
最后,我真诚希望贵单位能够尽快办理工伤认定手续,并给予我合理的工伤待遇。
在此过程中,如有任何问题,请随时与我联系。
感谢贵单位对我的关心和支持!此致敬礼!申请人:(签名)联系电话:申请日期:XXXX年XX月XX日附件:1. 劳动合同复印件2. 工资证明复印件3. 就医记录复印件4. 其他相关证明材料。
山东省劳动和社会保障厅文件鲁劳社〔2006〕15号关于印发《山东省工伤职工停工留薪期管理办法》的通知各市劳动和社会保障局,各有关单位:为加强和规范对工伤职工停工留薪期的管理,根据国务院《工伤保险条例》和《山东省贯彻<工伤保险条例>试行办法》,我厅制定了《山东省工伤职工停工留薪期管理办法》,现印发给你们,请遵照执行。
二○○六年四月二十四日山东省工伤职工停工留薪期管理办法第一条为加强和规范全省工伤职工的停工留薪期管理,维护当事人的合法权益,根据《工伤保险条例》和《山东省贯彻〈工伤保险条例〉试行办法》,制定本办法。
第二条工伤职工停工留薪期是指职工因工作遭受事故伤害或者患职业病后,需要暂停工作接受工伤医疗,继续享受原工资福利待遇的期限。
停工留薪期应连续计算。
第三条工伤职工应及时将工伤医疗服务机构出具的诊断证明报送给所在单位,申请停工留薪。
用人单位应当根据协议医疗机构出具的诊断证明,按照《山东省工伤职工停工留薪期分类目录》(附件1),确定其停工留薪期限,并书面通知工伤职工本人(附件2)。
第四条对于多部位或多组织器官受到伤害的,以对应的各停工留薪期中最长的期限作为该工伤职工的停工留薪期。
各受损伤部位停工留薪期的时间不得累加。
停工留薪期一般不超过12个月,伤情严重或者情况特殊的,经市劳动能力鉴定委员会确认后可以适当延长,但延长期限不得超过12个月。
第五条遭受原发性损伤引起感染及并发症的,根据协议医疗机构的诊断证明,可以在原停工留薪期的基础上增加2个月。
第六条所受伤害部位或组织器官未列入《山东省工伤职工停工留薪期分类目录》的,以临床治愈或者经治疗相对稳定的时间为停工留薪期,一般不超过6个月。
第七条工伤职工停工留薪期满,伤情尚未稳定或未痊愈,不能恢复工作仍需治疗的,应在期满前5个工作日内向本单位提出延长停工留薪期的书面申请,并提交协议医疗机构出具的休假证明。
用人单位同意后,可以延长停工留薪期。
用人单位对工伤职工延长停工留薪期有异议的,应在接到申请7个工作日内持该职工的工伤认定决定书、住院或门诊病历、相关检查报告、协议医疗机构出具的休假证明、职工延长停工留薪期申请书等,向市劳动能力鉴定委员会申请延长停工留薪期确认。
尊敬的人力资源和社会保障局:我司根据《工伤保险条例》的相关规定,现将我司员工工伤认定申请的延期事宜,向您进行报告,并恳请贵局予以批准。
一、基本情况我司员工姓名:XXX,身份证号码:XXXXXXXXXXX,入职日期:XXXX年XX月XX日。
该员工在我司担任XX岗位,主要负责XX工作。
二、事故经过XXXX年XX月XX日,我司员工XXX在执行工作任务过程中,不慎发生意外事故,导致XXX部位受伤。
经医院诊断,该员工受伤情况如下:1. 受伤部位:XXX;2. 受伤程度:XXX;3. 住院治疗时间:XXXX天。
三、工伤认定申请情况根据《工伤保险条例》的规定,我司应在事故发生后30日内向贵局提出工伤认定申请。
然而,由于以下原因,我司未能按时提出工伤认定申请,特此申请延期:1. 事故发生后,我司员工XXX伤势严重,需要立即进行住院治疗,我司在第一时间组织了救治工作,并协助其办理了入院手续。
2. 事发后,我司积极收集相关证据,包括事故现场照片、医院诊断证明、治疗费用等,但由于伤情严重,员工XXX无法亲自提供相关材料。
3. 我司在收集证据过程中,发现部分证据需要进一步核实,为确保工伤认定申请的准确性,我司决定暂缓提交申请。
四、延期申请原因鉴于以上原因,我司特向贵局申请延期提出工伤认定申请。
具体延期时间为自事故发生之日起XX日内,即自XXXX年XX月XX日起至XXXX年XX月XX日止。
五、后续措施为确保工伤认定申请的顺利进行,我司将采取以下措施:1. 加强与员工XXX的沟通,了解其伤情恢复情况,确保其在伤愈后能够及时提供相关材料。
2. 进一步核实相关证据,确保工伤认定申请的准确性。
3. 积极配合贵局的工作,按照规定程序办理工伤认定申请。
六、请求事项鉴于以上情况,我司恳请贵局批准我司员工工伤认定申请的延期。
如有需要,我司将随时提供相关材料,确保工伤认定工作的顺利进行。
敬请贵局予以审批,并给予指导。
单位名称:(盖章)单位地址:XXXXXXXX联系人:XXX联系电话:XXXXXXXX日期:XXXX年XX月XX日。
1、【多选题】()是建筑施工中最为常见的不可缺少的垂直运输设备。
(ABCD )A、塔式起重机B、施工升降机C、龙门架D、井架物料提升机E、附壁式升降机2、【多选题】盾构的基本构造包括O等部分。
(ACE )A、盾构壳体B、连接系统C、推进系统D、传送系统E、拼装系统3、【多选题】根据《关于贯彻落实国务院安委会关于进一步加强安全培训工作的决定的实施意见》,带徒工人师傅一般应当具备O 等条件。
(ABCD )A、中级工以上技能等级B、3年以上相应工作经历C、善于“传帮带”D、没有发生过“三违”行为E、高中以上学历4、【多选题】根据《建筑机械使用安全技术规程》规定,铲运机作业中,严禁人员()。
(ABCDE )A、上下机械B、传递物件C、在铲斗内坐立D、在拖把上坐立E、在机架上坐立5、【多选题】根据《液压升降整体脚手架安全技术规程》规定,液压升降整体脚手架架体及附着支承机构的O必须符合技术要求,防坠落装置必须敏感、制动可靠,防倾覆装置必须稳固、安全可靠。
(ACD )A、强度B、垂直度C、刚度D、稳定性E、整体性6、【多选题】焊接是一种先进而高生产率的金属加工工艺,焊接是通过加热或者加压,或者两者并用,使焊件达到结合的一种加工方法。
具有()等优点。
(ABCD )A、节约材料B、节约工时C、焊接性能好D、使用寿命长E、操作简便7、【多选题】基坑工程是由()等各部分组成的系统工程。
BCDE )A、边坡结构B、挡土结构C、支锚结构D、土方开挖E、基坑降水8、【多选题】基坑支护结构一般采用O等类型。
(ACDE )A、放坡开挖B、斜坡开挖C、复合土钉支护D、水泥土重力式围护墙E、板式支护体系9、【多选题】进行交叉作业时,O严禁堆放任何拆下来的物件。
BCE )A、基坑内B、楼层边口C、通道口D、电梯井口E、脚手架边缘10、【多选题】逆变弧焊机是把单相或三相交流电经整流后为直流电,借助大功率电子开关器件VT的交替作用,逆变为几百至几万赫兹的中频交流电,经降压或整流后输出交流或者直流电。
There is always something lacking in life. What you gain is what you lose. The important thing is that you should know what you want.勤学乐施积极进取(页眉可删)工伤认定后公司不给认定书怎么办1、如果单位未按规定提出工伤认定申请的,劳动者自己也可以在事故伤害发生之日起1年内,直接向用人单位所在地统筹地区社会保险行政部门提出工伤认定申请;2、社会保险行政部门应当自受理工伤认定申请之日起60日内作出工伤认定的决定,并书面通知申请工伤认定的职工或者其近亲属和该职工所在单位。
由于在劳动市场上,存在着很多高危作业,故而职员在工作之中受伤的情形是较为常见的,根据我国相关法律的规定,职员在受伤后若想得到用人单位的经济补偿,需要经过工伤认定确定为工伤之后再做一下工伤鉴定,确定伤情后,公司才会需要承担一定的赔偿责任。
若职员遇到,工伤认定后公司不给认定书怎么办?一、工伤认定后公司不给认定书怎么办?1、如果单位未按规定提出工伤认定申请的,劳动者自己也可以在事故伤害发生之日起1年内,直接向用人单位所在地统筹地区社会保险行政部门提出工伤认定申请;2、社会保险行政部门应当自受理工伤认定申请之日起60日内作出工伤认定的决定,并书面通知申请工伤认定的职工或者其近亲属和该职工所在单位。
3、认定下来后,由用人单位、工伤职工或者其近亲属向设区的市级劳动能力鉴定委员会提出劳动能力鉴定申请,并提供工伤认定决定和职工工伤医疗的有关资料;4、工伤认定后,治疗终结可以申请劳动能力鉴定,然后根据鉴定结论享受《工伤保险条例》中规定的工伤待遇;5、如果错过了工伤认定时间,权益很难得到保障6、如果单位拒绝赔偿,建议申请劳动仲裁维权关于公司不给工伤认定书怎么办的解决办法,就是向有关部门投诉。
二、工伤认定的流程(一)申报1、单位申请职工发生伤亡事故后,用人单位应当立即向当地劳动保障保障行政部门和工伤保险经办机构报告,并填报《事故伤害报告表》。
工伤认定的请示报告县人事局、县教委:我校教师YY同志,自xx年开始,双下肢逐渐肿胀,疼痛加剧,站立和行走困难。
其间经县人民医院等多家机构多方治疗无果,近期经西南医院等治疗检查,系因早年跟骨骨折后造成关节不平整,近几年长期休息不够,活动过度,对关节面软组织严重磨损,导致双脚距下关节创伤性关节炎。
我们认为,YY老师的跟骨关节面软组织损伤严重导致距下关节创伤性关节炎,主要是由于其近几年工作原因造成。
理由是:虽然YY老师多年前曾有过跟骨骨折,但当年经治疗后即已经痊愈,多年一直行走正常并无不适,这是我们都知道的。
但在xx年,我校为适应形势的变化,拓展办学路子,首次正式招收了13级高中班,当时社会群众对师范教师能否教好高中,心存疑虑,招生情况不理想。
为了向社会证明师范教师也能够教好高中,树立我校在新拓展的普教领域的声誉,促进学校的发展,YY老师担任了13级高中班的教育教学工作,并任高一班主任。
我校是依山建立,占地面积不大,建筑楼层较高,阶梯较多。
YY 老师所带班教室位于我校教学楼顶楼,从底层算起是第八层楼,大约140步阶梯;该班女生寝室位于女生院6楼,有约100步阶梯;该班男生寝室在男生院5楼,加院前阶梯,共约200步阶梯;再由学校大门到教师宿舍有约100步阶梯。
从新生一入学,YY老师就全副身心投入到了工作中,他对工作有高度的责任感,对学生极为关心,每天很多时间都和学生在一起。
对基本工作他一丝不苟,学生的晨练、早操、早自习、上午课、午休、下午课、晚自习,他上课和巡查均不拉下。
这样,他每天上下阶梯不少于3000余步(教师宿舍—校门:100×5×2=1000;校园—教室:140×4×2=1120;查女生寝室:100×2=200;查男生寝室:200×2×2=800),再加我校招收的学生素质较差,很多同学特别是男生不但文化基础差而且纪律性差、贪玩好耍,为了他们能取得进步,姚老师力求随时关注督导,早上督促起床,午休和半夜抽查打牌、外出上网,到校外网吧找寻学生等,每天上下的阶梯数就更还要多。
2024年【上海市安全员C3证】考试及上海市安全员C3证考试题答案1、【多选题】《建筑法》规定,建筑施工企业应当在施工现场采取()等措施;有条件的,应当对施工现场实行封闭管理。
(BDE )A、围栏隔离B、维护安全C、配备安全员D、防范危险E、预防火灾2、【多选题】下列从事生产活动的企业中,属于必须取得安全生产许可证的是Oo ( ADE )A、建筑施工B、食用香料生产C、大型铸造设备制造D、烟花生产E、矿山开采3、【多选题】下列关于地下连续墙成槽施工说法正确的是()。
(ACD )A、成槽施工前,应沿地下连续墙两侧设置导墙。
导墙宜采用混凝土结构,且混凝土强度等级不宜低于C20B、导墙底面不宜设置在新近填土上,且埋深不宜小于LOnlC、地下连续墙单元槽段成槽施工宜采用跳幅间隔的施工顺序D、每个单元槽段,挖槽分段不宜超过3个E、混凝土浇筑过程中,导管埋人混凝土面的深度宜在2.0πΓ4.0m之间,浇筑液面的上升速度不宜小于2m∕h 4、【多选题】基坑支护结构选型时,应综合考虑的因素有()。
(ABDE )A、基坑深度B、土的性质及地下水条件C、施工场地条件D、施工季节E、施工工期5、【多选题】市住建委巡查通报的项目,取消当年入选市工程评优()的资格。
(ABD )A、文明工地B、白玉兰优质工程C、鲁班优质工程D、优质结构工程E、优质安装工程6、【多选题】建筑施工现场要坚持()的原则,重点加强建筑施工消防安全管理工作,彻底消除火灾隐患。
(ACD )A、安全自查B、监理监督C、隐患自除D、责任自负E、失职追责7、【多选题】文明施工的基本条件包括有(),施工作业符合消防和安全要求等。
(ABCDE )A、整套的施工组织设计(或施工方案)B、严格的成品保护措施和制度C、大小临时设施和各种材料、构件、半成品按平面布置堆放整齐D、施工场地平整,道路畅通,排水设施得当E、水电线路整齐,机具设备状况良好,使用合理8、【多选题】根据《上海市建筑施工机械安全监督管理规定》,总承包单位应当建立现场建筑施工机械清单,并在安全生产标准化管理信息系统平台填报() 等信息。
工伤认定延期申请报告
单位名称:
受伤职工姓名:身份证号码:
受伤害经过(简要):
延期申请理由:
延长时限:至年月日止。
经办人:联系电话:
(单位公章)
年月日
(国务院《工伤保险条例》第十七条:职工发生事故伤害或者按照职业病防治法规定被诊断、鉴定为职业病,所在单位应当自事故伤害发生之日或者被诊断、鉴定为职业病之日起30日内,向统筹地区社会保险行政部门提出工伤认定申请。
遇有特殊情况,经报社会保险行政部门同意,申请时限可以适当延长。
……用人单位未在本条第一款规
定的时限内提交工伤认定申请,在此期间发生符合本条例规定的工伤待遇等有关费用由该用人单位负担。
)。