燃气管网带气作业安全操作规程
- 格式:docx
- 大小:14.85 KB
- 文档页数:3
燃气集团带气作业安全管理规定第一章总则第一条为了确保燃气集团带气作业的安全,保护员工和公众的生命财产安全,制定本规定。
第二条本规定适用于燃气集团内进行带气作业的所有员工,包括安装、维修、清洗等作业人员。
第三条带气作业必须遵循国家法律法规、燃气行业标准以及燃气集团的相关规定。
第四条带气作业应注重预防为主、防控结合、全员参与的原则,通过科学管理、技术支持和有效培训,保证带气作业的安全。
第二章带气作业的前期准备第五条在进行带气作业前,必须确保燃气设备和管道的安全可靠,不得有泄漏、爆炸、火灾等安全隐患。
第六条带气作业人员必须具备相应的职业资格证书,并接受专业培训,掌握带气作业的安全规范和操作技能。
第七条带气作业前应进行必要的安全交底,明确作业内容、注意事项、紧急情况处理等事项。
第八条带气作业前应准备必要的安全装备和工具,包括安全帽、耳塞、防护眼镜、防护手套、防护服等。
第九条带气作业前应检查作业现场周围的环境状况,清理杂物、消除障碍物,确保作业环境的安全整洁。
第十条带气作业前应对作业区域进行标识和隔离,设置警示标志和安全警戒线,防止他人误入作业区域。
第三章带气作业的操作规范第十一条带气作业人员必须穿戴好必要的安全装备,保持良好的卫生习惯,不得饮酒、吸烟、嚼槟榔等。
第十二条带气作业人员必须按照作业规定操作,不得违章作业、擅自改变作业流程,严禁越级操作。
第十三条带气作业人员必须严格遵守安全操作规程,如使用工具、设备等应按照操作规范使用,确保操作安全。
第十四条带气作业人员在进行作业时,应关注周围环境变化,发现异常情况应立即报告上级,并采取相应措施处理。
第十五条带气作业人员在作业过程中应注意用气量的控制,避免过量使用造成泄漏和浪费。
第十六条带气作业结束后,必须检查现场是否有遗留物品,关闭气源,并恢复作业现场的安全整洁。
第四章突发事故应急处理第十七条在带气作业时,如发生火灾、爆炸、泄漏等突发事故,带气作业人员应立即报警,采取紧急措施。
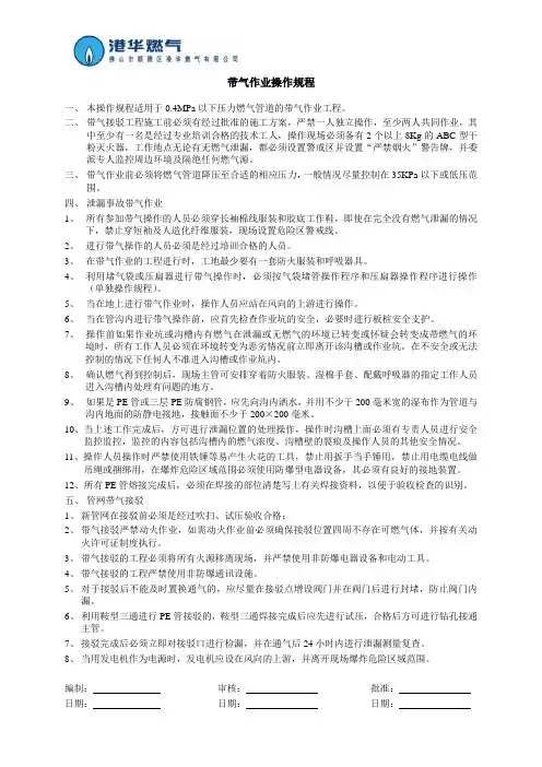
带气作业操作规程一、本操作规程适用于0.4MPa以下压力燃气管道的带气作业工程。
二、带气接驳工程施工前必须有经过批准的施工方案,严禁一人独立操作,至少两人共同作业,其中至少有一名是经过专业培训合格的技术工人,操作现场必须备有2个以上8Kg的ABC型干粉灭火器,工作地点无论有无燃气泄漏,都必须设置警戒区并设置“严禁烟火”警告牌,并委派专人监控周边环境及隔绝任何燃气源。
三、带气作业前必须将燃气管道降压至合适的相应压力,一般情况尽量控制在35KPa以下或低压范围。
四、泄漏事故带气作业1、所有参加带气操作的人员必须穿长袖棉线服装和胶底工作鞋,即使在完全没有燃气泄漏的情况下,禁止穿短袖及人造化纤维服装,现场设置危险区警戒线。
2、进行带气操作的人员必须是经过培训合格的人员。
3、在带气作业的工程进行时,工地最少要有一套防火服装和呼吸器具。
4、利用堵气袋或压扁器进行带气操作时,必须按气袋堵管操作程序和压扁器操作程序进行操作(单独操作规程)。
5、当在地上进行带气作业时,操作人员应站在风向的上游进行操作。
6、当在管沟内进行带气操作前,应首先检查作业坑的安全,必要时进行板桩安全支护。
7、操作前如果作业坑或沟槽内有燃气在泄漏或无燃气的环境已转变或怀疑会转变成带燃气的环境时,所有工作人员必须在环境转变为恶劣情况前立即离开该沟槽或作业坑。
在不安全或无法控制的情况下任何人不准进入沟槽或作业坑内。
8、确认燃气得到控制后,现场主管可安排穿着防火服装、湿棉手套、配戴呼吸器的指定工作人员进入沟槽内处理有问题的地方。
9、如果是PE管或三层PE防腐钢管,应先向沟内洒水,并用不少于200毫米宽的湿布作为管道与沟内地面的防静电接地,接触面不少于200×200毫米。
10、当上述工作完成后,方可进行泄漏位置的处理操作,操作时沟槽上面必须有专责人员进行安全监控监控,监控的内容包括沟槽内的燃气浓度、沟槽壁的裂痕及操作人员的其他安全情况。
11、操作人员操作时严禁使用铁锤等易产生火花的工具,禁止用扳手当手锤用,禁止用电缆电线做吊绳或捆绑用,在爆炸危险区域范围必须使用防爆型电器设备,其必须有良好的接地装置。
燃气管网维护、保养、抢修安全操作规程一、地上管道检漏:、常用的检漏方法为肥皂液法、嗅觉法和仪器检漏法等,禁1止用明火进行检漏。
2、检漏时,遇管道与房屋平顶接近时,必须先驱散平顶处可能积聚的燃气,然后再进行操作.3、进入房屋隔层和专用管线设备的通道内检漏必须戴防毒面具或氧气呼吸器、安全带及36V安全行灯,且必须配备专人在室外监护.4、检漏区必须保持周围空气流通,禁止明火接近。
5、查到泄漏点后,应迅速做好临时堵漏措施,然后进行修复.二、地下管道检漏:1、检查管线周围树木、花草等有否枯死现象,然后判断管道是否泄漏。
2、从管线附近的水井、窨井、阴沟、建筑物墙脚缝槽处,检查有无泄漏现象。
3、地下管禁止用明火查漏。
4、钻孔探测时,深度不得超过0。
5米,避免毁坏地下通讯电缆及其它公共设施.5、确定泄漏点和区域后,应立即报告有关部门,同时采取临时堵漏措施。
6、泄漏检查可采用仪器检测或地面钻孔检查,可沿管道方向或从管道附近的阀井、窨井或地沟等地下构筑物检测。
三、燃气管网停气、降压、动火及通气:1、燃气管网停气、降压、动火及通气作业应建立分级审批制度,并应制定作业方案和填写动火作业报告。
2、燃气管网停气、降压、动火及通气作业,必须设专人负责现场指挥,并应设安全员。
3、燃气管网停气、降压、动火及通气作业必须配置相应的通讯设备、防护用具、消防器材、检测仪器等。
、停气与降压作业时间宜避开用气高峰和恶劣天气。
45、停气作业时,应能可靠地切断气源,并将作业管段内燃气安全排放或置换合格。
6、降压过程中应严格控制降压速度。
7、降压作业应有专人监控管道内燃气压力,严禁管内产生负压.8、降压作业时管内燃气压力应控制在300—500Pa范围内。
9、运行中燃气设施需动火作业时,应有安全、技术、工程等部门配合与监护.10、动火作业时,应划出作业区并设置护栏,作业区内应保持空气流通,无燃气聚积。
11、停气作业前,应置换作业管段或设备内的燃气、并附合下列规定:(1)采取直接置换法时,应取样检测混合气体中燃气的浓度,经连续三次(每次间隔5min)测定均在爆炸下限20%以下时,方可动火作业.(2)采用间接置换法时,应取样检测混合气体中燃气或氧的含量,经连续三次(每次间隔约5min)测定均符合要求时,方可动火作业.(3)燃气管道内积有燃气杂质时,应充入惰性气体或采取其它有效措施进行隔离。
燃气管道带气作业方案范本一、概述此次带气作业位置位于弘运小区院内11#楼东侧,新建中压DN90PE管线与已建DN90PE中压管线采用电熔进行对接。
本次作业不会影响到周边用户的正常用气。
二、降压(放散)程序1、根据现场实际情况,选择接气点处进行放散;2、用专用夹具在已建管线碰口处北侧___米左右处将PE管夹住;3、确认夹紧止气后,由管线所相关人员进行降压放散(用手锯轻轻切割已建DN90PE管末端,直到管内气体外漏,操作人员撤离工作坑,直到放散完毕);4、安全要求,无关人员严禁入内,现场杜绝一切火种和火源,作业人员要持证上岗。
三、施工作业程序(作业位置见附图)1、作业方案:在新旧管线连接位置,断开已建管线末端管帽,加装电熔套筒,通过电熔连接方式完成新旧管线的连通;2、作业保障及要求(1)、操作坑:要求沟底离管子两侧不少于___mm,沟槽深度以管底以下___mm为宜,作业坑大小以施工人员方便作业为原则,满足施工和安全作业要求;(2)、工具:PE管电熔焊机、夹具、电熔管件、电源以及消防器材等;3、作业步骤和人员作业现场由总工统一指挥,郑锅项目部在工程建设中心指导下负责现场作业,管线所负责放散和警戒,服务部负责置换通气;(1)、将要___的电熔套筒准备好,接好电源;(2)、放散完毕确认管内无压后,操作人员确定连接位置,用手锯轻轻切割PE管,直到切开;(3)、量好新旧管道接口处尺寸,对新建管道进行切割预制,对电熔区外径进行处理(去除氧化层),确保焊接质量;(4)、在新旧管道接口处___DN90电熔套筒;(5)、焊接:检查电源,连接好电熔焊机,按照焊接工艺参数进行操作;检查观察口冒出情况,按规定时间进行冷却。
(6)、冷却完毕后,通气检查、置换。
并用肥皂水对连接处进行试漏检查,检查合格后待冷却后方可进行回填处理,并在管顶30厘米处加设警示带。
四、安全措施1、在现场___米范围内设定警戒区,严禁一切火种,现场配备必要的消防器材;2、具体操作人员佩带相应的防护用品;3、作业时专人监护,严禁单独作业;4、接口在燃气运行压力下用肥皂水检漏,严禁采用点火方式检漏。
燃气集团带气作业安全管理规定为保障带气作业人员的生命财产安全,提高燃气集团的安全生产管理水平,特制定此《燃气集团带气作业安全管理规定》。
所有带气作业人员必须严格遵守,确保安全生产。
一、作业人员必备条件1.带气作业人员必须具备熟悉燃气管线及设施的专业知识,优先选择专业技术人员从事带气作业,无专业技术人员的情况下,必须进行专业培训和考核合格后方可从事作业。
2.作业人员必须在燃气集团进行身体检查,确保身体符合从事带气作业的条件。
3.作业人员必须熟悉燃气集团关于带气作业安全管理和操作规程的要求,严格遵守安全操作要求。
二、带气作业前的准备工作1.带气作业前,对带气设施进行检查,确保设施无异常情况。
2.带气作业前,清除作业区域内的杂物及易燃物品。
3.带气作业前,作业人员必须穿戴符合安全要求的作业服装及防护用品,并使用合格的作业工具。
三、带气作业实施要求1.带气作业必须由专业人员操作,按照规程实施,非专业人员不得操作。
2.在带气作业过程中,必须配备足够的人员进行保护,确保外界不会影响带气作业。
3.带气作业过程中必须保持通讯畅通,确保安全管理人员能随时掌握作业真实情况。
4.对于发现的任何问题,必须立即报告安全管理人员进行处理,不得擅自处理。
四、带气作业后的清理工作1.带气作业结束后,必须对作业地点进行清理,确保不留下任何隐患。
2.带气作业结束后,必须对所有相关设施进行检修和维护,为下一次带气作业做好准备。
五、事故应急处理1.带气作业过程中的任何问题,必须及时汇报安全管理人员,并启动事故应急预案。
2.对于发生的事故,在保证带气作业人员安全的情况下,必须尽快报告并采取应急措施,防止事故进一步扩大。
六、规定的执行1.燃气集团带气作业安全管理规定必须执行到位,不得违反。
2.对于违反规定的行为,将按照公司相关管理制度进行处理。
3.燃气集团保留根据实际情况随时修改规定的权利。
七、结论燃气集团带气作业安全管理规定的制定是为了确保人员和设施的安全,保证燃气集团正常运作。
燃气管道施工安全操作规程燃气管道施工是一项涉及生产安全和人民生命财产安全的重要工作。
为确保施工过程中的安全,减少事故的发生,制定燃气管道施工安全操作规程是非常必要的。
下面是一份1200字的燃气管道施工安全操作规程,供参考:一、施工前准备1.施工单位负责组织施工人员进行燃气安全培训。
2.确保施工人员具备相关证书和操作技能,并定期进行技能培训和考核。
3.施工前必须编制详细的施工方案,明确施工流程和防范措施。
4.对施工现场进行全面勘查,排除安全隐患。
确保施工区域的通风和照明正常。
5.检查所需的施工设备和工具是否完好,确保使用安全。
6.施工前必须戴好个人防护装备,包括安全帽、防护眼镜、手套等。
二、施工操作规程1.严守安全操作规程,严禁违章操作,禁止在未经许可的情况下擅自改变施工方案。
2.施工前必须将施工区域划定为禁止入内区域,防止无关人员进入。
3.严格按照系统指令和作业指导书的要求进行操作,确保施工过程中的安全。
4.在进行燃气管道焊接、割剥和安装等作业时,必须采取有效的通风措施,防止积气。
5.严格遵守用火操作规程,禁止在易燃易爆区域使用明火、明火作业必须取得相关部门的批准。
6.在施工过程中,严禁携带易燃物品、锐利工具等危险物品进入施工区域。
7.施工现场必须保持整洁,材料堆放有序,防止杂物堆积和摆放不当引发安全事故。
8.对施工现场的燃气管道、阀门等设施进行定期检查和维护,确保设备的正常运行。
9.发现施工现场存在安全隐患或异常情况时,必须及时上报并采取相应的措施处理,确保安全。
三、施工后整理1.施工完成后,必须进行现场清理,清除施工过程中产生的废弃物和杂物。
2.对施工现场进行检查,保证未留下任何安全隐患。
3.对施工设备和工具进行归还、维护和储存,确保下次使用的安全。
4.记录并整理施工过程中的安全事故、危险源和隐患,及时上报相关部门。
5.组织相关人员对施工过程进行总结和评估,提出改进意见和建议。
四、应急处理1.施工过程中若发生火灾、泄漏、爆炸等安全事故,及时报警,迅速采取应急措施,保护现场人员的生命安全。
燃气集团带气作业安全管理规定
是为了保障燃气集团带气作业人员的安全,防止事故发生,保护公共利益和环境安全而制定的一系列规定和措施。
1. 燃气集团带气作业人员必须接受专业培训,具备相应的技能和知识,并且定期进行复训,以保持技能的熟练度。
2. 带气作业人员必须佩戴符合标准的个人防护装备,如安全帽、防护眼镜、耳塞、防护手套等。
3. 所有带气作业人员必须遵守安全操作规程,严禁携带易燃易爆等危险物品进入作业现场。
4. 在带气作业过程中,必须落实好作业现场的安全管控措施,如设置警示标识、悬挂安全告示等,以保障现场的安全。
5. 在带气作业过程中,必须进行安全交底,确保带气作业人员了解现场的风险因素和应急处理措施。
6. 带气作业人员必须熟悉相关的应急预案,并定期进行演练,确保能够在紧急情况下正确、快速地应对。
7. 带气作业人员必须按照规定的程序和要求进行带气作业,并及时上报作业进展和问题,确保带气作业的顺利进行。
8. 对带气作业所涉及的设备和工具必须进行定期检查和维护,确保其正常工作和安全可靠。
9. 带气作业人员必须严禁酒后作业,避免因为酒后行为引发事故。
10. 带气作业人员必须时刻保持工作状态的集中和专注,严禁分心和马虎。
11. 对于违反带气作业安全管理规定的人员,必须按照规定进行相应的纪律处分,并及时排除安全隐患,以确保安全。
以上是一些常见的燃气集团带气作业安全管理规定,具体规定还需要根据不同的燃气集团和地区的实际情况进行制定和完善。
煤气管道带气动火作业安全操作规程1、带气接线作业的安全技术要求:A、带气动火作业需指定作业方案,经有关领导批准后,严格按方案,经有关领导批准后,严格按方案执行,作业人员应了解作业程序、内容和时间。
B、所有作业人员应清楚了解作业方案。
C、作业现场必须明确负责人,现场只准负责人下达命令,其他人无权指挥操作人员。
D、现场负责人应做以下工作:①明确参加作业人员的分工,明确现场安全员。
②检查所有工具、器材、设备和防护用品的准备情况。
检查放散管,压力观察点.④了解新接管线,设备技术状态。
(如阀门开关情况)⑤检查现场安全操作条件和消防器材。
⑥检查测试煤气压力情况。
2、带气切割、焊接、塞进隔离球,砌筑堵墙,撤出球胆以及拆除墙等作业。
操作人员必须佩戴防毒面具,防毒面具应配备较长的软管,吸气口应设在上风口,能吸到新鲜的空气的地方.3、作业现场需设专人观测压力,随同指挥人员取得联系,明确作业人员分工,派专人负责安全并做好作业记录。
4、¢200mm以上的管道局部切割作业,要用球胆隔断气源,堵塞必须严密,堵塞点与管道切割距离不得小于20cm,动火时要有专人监护。
5、隔离球充气压力要适宜,不得超过球胆工作压力,球胆和堵墙与管壁的接触面要消除干净,并用耐火粘泥把缝封好,确保严密.堵墙采用耐火粘泥砌筑。
6、管道开天窗时,灭火人员必须带长袖手套,沿切割球缝的侧面操作,缝泥要求保持湿润,天窗切割一半后,应将天窗盖紧固后,方能继续切割。
天窗盖应与管道留有1.5-2。
0cm的连接点连接。
7、打开天窗时,必须切断电焊机电源,断绝一切火种。
焊接天窗时,作业坑内不得存有煤气混合气。
8、降压作业时,煤气压力控制在400—600pa之间,最高不超过1000pa。
最低不得低于200pa.当煤气管道内造成负压时,必须重新用煤气直接取样分析,合格后方可动火作业。
9、焊接天窗时必须点火试验管道内气体,合格后方可动火焊接.10、被拆除的煤气管道和设备,应放在距离作业20cm 以外,并采用相应的安全措施。
2023年燃气管道带气作业方案一、引言燃气管道是城市燃气供应系统的重要组成部分,负责将燃气从输气站输送到用户家中。
管道带气作业是管道运维中的关键环节,它直接涉及到燃气安全和供应稳定性。
为了保障2023年燃气管道带气作业的安全和顺利进行,特制定本方案。
二、目标1.确保燃气管道带气作业全程安全,无事故发生。
2.提高燃气管道带气作业效率,保证供气及时。
三、作业内容1.管道检查:定期对燃气管道进行检查,确保其完好无损。
包括检查管道连接、阀门等设施的密封性以及管道外部环境情况,如有异常及时进行修复。
2.安全排气:在燃气带气作业前,对管道进行安全排气操作,清除管道中的杂质和空气,以确保燃气流通畅通。
3.注气:关闭安全阀门后,打开输气阀门,逐渐将燃气注入管道,按照规定的压力和流量进行操作,确保燃气安全进入管道。
4.巡检验收:在燃气注入管道之后,对管道进行巡检验收,确认燃气供应正常,无泄漏等安全隐患。
四、作业流程1.作业准备:确定管道带气作业计划,指派专业的作业人员进行操作,并配备必要的工具和装备。
2.作业前准备:检查作业人员所需的工作服装、防护用具、工具和仪表等是否齐全,保证作业人员的安全和作业的顺利进行。
3.管道检查:对管道进行全面的检查,包括外观、连接、阀门等设施的状况。
如发现异常情况,立即采取措施进行修复或更换。
4.安全排气:在作业前,关闭进气阀门,打开安全排气阀门,将管道中的空气和杂质排出,保证管道内空气的清洁。
5.注气操作:关闭安全排气阀门,逐渐打开输气阀门,将燃气注入管道。
按照规定的压力和流量进行操作,保证注气过程的安全和稳定。
6.巡检验收:在注气完成后,对管道进行巡检验收。
确认燃气供应正常,没有泄漏等安全隐患。
7.作业总结:完成作业后,对整个管道带气作业过程进行总结,总结经验和教训,并制定改进措施,以提高作业效率和质量。
五、作业安全措施1.作业人员必须参加相关的安全培训,熟悉安全操作规程,具备一定的安全防范意识和紧急处理能力。
燃气带气作业安全技术范本燃气带气作业是关系到人民生命财产安全的重要工作。
为保障作业人员的安全,在燃气带气作业过程中,必须严格遵守安全技术规范。
本文将介绍一套燃气带气作业安全技术范本,以确保作业安全。
1. 作业前的准备与方案:1.1. 作业前准备:在进行燃气带气作业之前,必须进行必要的准备工作。
包括对作业场所进行安全检查,确保不会发生爆炸、火灾等事故的隐患。
同时,还要对作业人员进行技术培训,确保他们具备相关的操作技能和安全意识。
1.2. 作业方案:在制定燃气带气作业方案时,需考虑各种可能的安全风险,并制定相应的应对措施。
其中包括但不限于:作业人员的安全措施、作业过程中的应急处置措施等。
同时,还需要制定合理的作业计划,确保作业的顺利进行。
2. 作业现场的安全措施:2.1. 作业区域的隔离:在进行燃气带气作业时,必须对作业区域进行隔离,确保无关人员无法进入。
同时,还需要标示出禁止吸烟、明火等警示标志,防止人员的违规行为引发安全事故。
2.2. 安全用具的使用:作业人员在进行燃气带气作业时,必须佩戴相应的安全用具。
包括但不限于:安全帽、防滑鞋、防护手套等。
这些安全用具能够有效地保护作业人员的身体安全。
2.3. 消防设备的设置:在作业现场设置相应的消防设备,以防止火灾的发生。
这些设备包括但不限于:灭火器、消防栓等。
同时,还需定期检查这些设备的工作状况,确保其可用性。
3. 作业中的安全操作:3.1. 警示标志的设置:在作业现场设置相应的警示标志,提醒作业人员注意安全。
这些标志包括但不限于:高压、易燃等。
作业人员必须理解这些标志所代表的含义,并且按照标志的要求进行作业。
3.2. 通风与换气:在进行燃气带气作业时,必须保证作业现场有良好的通风和换气条件。
这能有效地防止燃气积累引发爆炸、窒息等安全事故。
3.3. 作业人员的操作规范:作业人员必须遵守相应的操作规范,确保每一步都正确无误。
在进行燃气带气作业时,不得违反规定,不得擅自更改作业方案,否则会引发严重的安全事故。
燃气管道安装作业安全操作规程一、适用范围本操作规程适用于无缝钢管、镀锌钢管安装、拆除、切割、套丝、焊接、除锈、刷漆、吹扫试压作业工序。
二、岗位存在的主要危险源及控制要求燃气管道安装作业中可能存在的机械损伤、坠落和触电危险。
要求作业过程按照公司风险预控体系要求,严格遵守作业操作规程,做好安全防护措施落实,确保风险保持在可控范围内。
三、作业程序1.施工人员进入工地前必须按照公司规定佩戴个人劳动防护用品;从事高处作业、管道焊接等特种作业的人员必须做到持证上岗,并服从现场管理人员及班组长的工作安排,参加班组晨会及现场交底会议,严格按照进度要求和工程质量安全交底内容进行施工作业,做好安全防护措施;严禁酒后上岗及带伤、带病上岗;2.作业前要对现场作业环境进行观察和评估,如存在安全隐患及不确定因素,要消除安全隐患后方可进行作业;施工中严格遵循“四不伤害”原则,在保护自身安全的同时确保不伤害他人、不被别人伤害、保护别人不受伤害;3.在已通车的道路或已居住的小区内施工时,必须设置封闭的施工区域,并设置警示标志,严禁无关人员进入;4.管材、管件运输必须捆扎牢固、可靠,避免出现磨损、丢失等现象,搬运管材、设备时,应防止滑动、倾倒伤人;5.使用手锯、电锯、砂轮机、切割机等切割管材时,应事先检查设备完好性,并应将管材垫平卡牢,不得用力过猛。
临近切断时,应做好支撑,防止齿轮伤人;6.打磨坡口及除锈作业时,作业人员必须佩戴护目镜和防尘口罩,且对面不得站人;7.管道吊装时,应设置封闭的施工区域,严禁无关人员进入吊装区域,任何人不得从吊物下经过或停留;8.高处作业安装管道时,作业人员应按高处作业有关规定做好防护及监护措施,作业前检查安全防护设施完好情况,随身携带工具袋,不得空中抛物。
如遇6级以上大风、大雾及雨雪天气及身体状况不佳时,不得从事高处作业;9.新旧管道连接时,必须查明旧管道运行情况,经管网运营中心置换、检测合格,并经公司动火作业流程审批通过后,方可进行施工作业;10.管道吹扫作业时,应设置吹扫区域,严禁无关人员进入吹扫区域,吹扫口处严禁站人;11.管道试压作业时,应使用经检验合格的压力表;操作时,应缓慢升压,稳压后方可进行检查;12.下班时,应切断机具设备电源,将材料、设备收回仓库,清理施工现场的废料、垃圾等。
燃气作业安全操作规程一、操作人员要求:1.操作人员必须是经过相关培训且具备相应证书的合格人员。
2.操作人员应熟悉燃气作业的相关知识,掌握燃气设备的操作要点和安全防范措施。
3.操作人员应戴好个人防护用具,如安全帽、防护眼镜、耐酸碱手套等。
二、作业前的准备工作:1.在进行任何燃气作业前,操作人员应了解所需操作的燃气设备的特点、工作原理和安全操作规程。
2.对燃气设备及其附件进行全面检查,确保设备完好无损。
3.检查燃气设备连接管道是否存在漏气、泄漏等安全隐患。
三、作业中的安全操作:1.在操作燃气设备前,确保设备的总开关处于关闭状态。
在进行操作之前,还需将设备的所有控制器恢复至初始值。
2.在进行热气作业时,应设立专人负责观察和扑灭可能发生的火源。
3.燃气设备的操作必须按照正确的顺序进行,严禁越过步骤进行操作。
4.当作业中井内存在可燃气体时,应使用专门的检测设备,确保作业环境的安全。
5.燃气设备操作时,应注意加热时间和温度,不得超过设备所能承受的极限。
6.在操作过程中,及时发现燃气设备异常情况,应立即停止工作,并报告相关人员。
四、安全防范和应急措施:1.操作人员应了解各类事故的危害性和可能发生的原因,并懂得相应的处置方法。
2.燃气操作过程中应注意严禁吸烟、明火和其它可能引起火灾、爆炸的行为。
3.在作业现场设置安全警示标识,并配备必要的安全设施,如消防器材、急救箱等。
4.操作人员要熟悉应急疏散路线和逃生设施的使用方法。
5.发生燃气泄漏或事故时,操作人员应立即停止工作,并迅速通知相关部门,及时采取安全措施,保护好生命财产安全。
五、作业后的整理工作:1.操作人员在结束作业后,应将燃气设备的总开关关闭,并进行设备的清洁和维护保养工作。
2.清理作业现场,将作业过程中产生的废弃物妥善处理。
3.对燃气设备进行检查,如发现故障应及时修理或更换。
六、违反规程的处罚:1.如果操作人员不按照规程执行作业,严重违反安全操作规程,将暂停或取消其操作证书,并由有关部门做出相应的纪律处分。
燃气带气作业安全技术燃气带气作业是指在燃气管道运输过程中对管道进行维修、更换或延伸等工作的操作。
由于燃气具有易燃易爆的性质,燃气带气作业存在一定的安全风险,因此必须采取一系列的安全措施来保证作业的安全进行。
以下将对燃气带气作业的安全技术进行详细介绍。
一、作业前准备1. 制定作业方案:在进行燃气带气作业前,必须制定详细的作业方案。
方案中应包括作业人员的分工和责任、作业步骤、作业所需工具和设备、作业时间等内容。
制定作业方案的目的是为了确保作业的有序进行和作业人员的安全。
2. 确认带气区域:在进行燃气带气作业前,必须确认带气区域。
带气区域是指燃气管道周围的一段区域,该区域内的燃气浓度高于周围环境。
确认带气区域的目的是为了保证作业人员的安全。
3. 使用防爆工具和设备:在进行燃气带气作业时,必须使用防爆工具和设备。
防爆工具和设备是指在防止火花或静电引起爆炸的工具和设备,如防火服、防爆工具箱、防爆灯等。
使用防爆工具和设备的目的是为了减少火灾和爆炸的风险。
二、作业过程中的安全措施1. 安全通风:在进行燃气带气作业时,必须保证作业区域的通风条件良好。
良好的通风条件可以有效地稀释燃气的浓度,降低火灾和爆炸的风险。
2. 防火和防爆措施:在进行燃气带气作业时,必须采取一系列的防火和防爆措施。
如禁止吸烟、使用防火器具、戴上防爆头盔、防爆眼镜等。
防火和防爆措施的目的是为了减少火灾和爆炸的风险。
3. 远离易燃物品:在进行燃气带气作业时,必须远离易燃物品。
易燃物品是指易燃易爆的物质,如汽油、柴油、液化气等。
远离易燃物品的目的是为了减少火灾和爆炸的风险。
4. 使用专业工具和设备:在进行燃气带气作业时,必须使用专业工具和设备。
专业工具和设备是经过专门设计和制造的工具和设备,可以有效地降低作业风险。
如使用防爆工具、使用气体检测仪等。
5. 安全培训和操作规程:在进行燃气带气作业时,必须进行安全培训和操作规程。
安全培训是指对作业人员进行相关知识和技能的培训,操作规程是指规定作业的具体步骤和要求。
四川华润万通燃气股份有限公司PE管带气作业操作规程1、目的与意义规范PE管带气作业操作行为,确保PE管带气作业的质量以及操作过程的安全。
2、适用范围本规程适用于公司燃气板块中压(0。
4MPa)及以下压力的PE管带气碰口、带气抢修抢险操作.3、人员资格要求:3。
1 PE管带气作业的焊接操作人员必须是项目部、管网运行部指派的经有关部门专门培训,并经考试合格的PE焊工。
3。
2 PE管带气作业的焊接操作人员需进行PE管带气作业培训并考核合格。
4、职责与分工4。
1 设计公司在设计文件中必须明确碰口方式(带气碰口、停气碰口),带气碰口必须要有大样图,并且把所需的管件纳入料表中。
4.2工程部负责带气作业碰口的全面管理,包括安全措施和碰口质量。
4。
3项目部负责带气作业碰口具体实施,对碰口的质量和作业安全负责。
4.4管网运行部应在带气作业碰口时指派熟悉管网的专业人员配合项目部实施,以备处置突发事件。
4。
5管网运行部负责带气补漏和带气抢修的全面管理,在带气补漏和带气抢修时,管网运行部应指派专人监护和现场管理。
4。
6抢险队负责带气补漏和带气抢修具体实施,对带气补漏和带气抢修的质量和作业安全负责。
4.7技术安全部负责制定、修订带气作业安全操作规程和操作流程。
4.8技术安全部不定期组织检查,对带气碰口、带气补漏、带气抢修的质量和安全措施的落实情况进行监督。
5 、操作程序5.1 PE管带气碰口(专用管件:Dn90以上大口径PE管接Dn63 PE支管)5.1.1根据需要碰口的环境要求,开挖适宜操作的操作坑。
5。
1.2作业前应准备好符合规格的鞍型三通、电熔套筒、专用开孔工具、螺丝刀、电熔焊机以及必备的工具和材料。
5。
1.3配备适量的灭火器并设置合理的警戒区域.5.1。
4一切准备妥当后,选择母管焊接部位,并刮去氧化皮;使焊接面在焊接前清洁和干燥。
然后把鞍型三通用螺丝刀正对紧固在母管上,要求尽量贴实。
5.1。
5将焊机输出端与鞍型三通接线柱牢固连接,不得虚接。
燃气岗位作业安全操作规程燃气岗位作业安全操作规程为了确保燃气岗位作业的安全,减少事故的发生,必须执行以下安全操作规程:一、作业前准备:1. 确认作业区域是否有明确的安全标识,并遵守相关的安全规定。
2. 检查并确保所有作业用具和设备的完好性和可靠性,如管道、阀门、压力表等。
3. 确定作业区域是否有可燃气体泄漏的风险,并决定是否需要进行气体检测。
4. 清理作业区域,确保有足够的通风,并消除任何可能引起火灾或事故的障碍物。
5. 确保所有作业人员都接受过岗位培训,并理解相关作业流程和安全操作规程。
6. 穿戴个人保护装备,如安全帽、防护服、手套和护目镜等。
7. 准备应急救援设备,如灭火器、急救箱和逃生工具等。
二、燃气岗位作业流程:1. 在作业前,请携带相关的工具和设备到作业区域,并按照操作规程进行操作。
2. 在进行任何燃气开关或关闭之前,请确保所有有关设备和管道都处于关闭状态,并确保安全。
3. 在进行燃气泄漏检测之前,请保持室内通风,并使用专业的气体检测仪器进行检测。
4. 在进行焊接、切割或其他火源操作之前,请确保作业区域内没有可燃材料,并为火源操作提供适当的防护措施。
5. 在操作过程中,请随时注意周围情况,特别是其他工作人员和运动物体,确保不会造成任何人身伤害。
6. 在紧急情况下,请立即停止作业,并按照应急预案进行紧急撤离和救援操作。
7. 在作业结束后,请确保将所有设备和工具归位,并清理作业区域,将废气和废弃物妥善处置。
三、事故处理和报告:1. 发生任何事故时,请立即停止作业并采取紧急措施,确保人员安全并尽可能减少损失。
2. 在事故处理过程中,应该首先进行治疗伤员,并进行初步的灭火和事故现场保护措施。
3. 在事故处理后,请尽快联系上级领导或相关部门,并及时填写事故报告,详细记录事故经过和处理情况。
4. 针对每个事故,应及时总结分析原因,并采取相应的措施,预防类似事件再次发生。
以上是燃气岗位作业的相关安全操作规程,工作人员必须严格执行,确保燃气岗位作业的安全和高效。
燃气区域作业安全操作规程燃气区域的作业安全操作规程是为了确保在燃气区域进行工作时能够尽可能地保障工作人员的安全,并预防燃气泄漏、火灾等危险事件的发生。
下面是一个大约1200字的燃气区域作业安全操作规程:1. 作业前的准备1.1 作业前应仔细阅读相关的安全操作规程并确保理解和掌握其中的要求。
1.2 作业前应穿戴好必要的个人防护装备,包括防火服、安全帽、防护手套、防护鞋等,确保人身安全。
1.3 作业前应检查相关设备和阀门的运行状况,确保设备正常运行,并修复任何发现的问题。
1.4 作业前应了解燃气管道的走向、设备位置以及紧急避难区域的位置,以便在紧急情况下能够迅速脱离危险区域。
2. 燃气泄漏的预防和处理2.1 在作业过程中,应定期巡查燃气管道和设备,及时发现并处理任何可能导致燃气泄漏的问题,如管道腐蚀、接口松动等。
2.2 在发现燃气泄漏时,应立即停止作业,通知相关人员,并迅速采取适当的措施,如关闭相关阀门、切断电源等,以最大限度地减少燃气泄漏的损失。
2.3 在处理燃气泄漏时,应采取适当的防护措施,如佩戴防毒面具等,以防止对作业人员的伤害。
3. 火灾的预防和处理3.1 在作业过程中,禁止吸烟或使用明火,如火种灯。
3.2 在作业现场应设置足够数量的灭火器,并定期检查灭火器的有效性和状态。
3.3 在作业现场应遵守火灾应急预案,确保作业人员熟知逃生路线和紧急撤离方法。
3.4 在发生火灾时,应立即关闭燃气阀门并报警,同时迅速使用合适的灭火器材进行初期灭火。
4. 作业现场的安全管理4.1 作业现场应有专人负责现场安全管理,并定期检查作业现场的安全设施和消防措施的有效性。
4.2 在作业现场应设置明确的警示标识和安全警示标志,以提醒作业人员注意事项和危险区域。
4.3 作业现场应保持良好的通风状况,确保燃气及有害物质的排放。
4.4 作业现场应保持整洁,避免杂物堆放,以减少火灾和其他意外事件的发生。
5. 事故应急处理5.1 在发生事故时,应立即采取措施保护作业人员的生命安全,并第一时间通知相关部门进行事故救援。
燃气作业安全技术操作规程1 燃气作业人员与监护人必须持证上岗.2 燃气设施停燃气检修时必须可靠地切断燃气来源并将内部煤气吹净。
长期检修或停用的燃气设施,必须打开上、下人孔、放散管等,保持设施内部的自然通风。
3 进入煤气设备内工作时,应取空气样作一氧化碳含量分析。
一氧化碳含量不超过25ppm 时,可较长时间工作,一氧化碳含量在40ppm时,进内连续工作时间不得超过1小时;在80ppm 时,连续工作时间不得超过半小时;160ppm时,连续工作时间不得超过15~20分钟。
天然气含量在小于0。
04‰才能作业.4 作业人员每次进入设备内部工作的时间间隔至少在2小时以上。
5 进入燃气设备内部工作时,安全分析取样时间不得早于动火或进塔(器)前半小时,检修动火工作中每二小时必须重新分析。
工作中断后恢复工作前半小时,也要重新分析。
取样要有代表性,防止死角。
当燃气比重大于空气时,取中、下部各一气样;燃气比重小于空气时,取中、上部各一气样。
6 经一氧化碳含量或天然气含量分析后,允许进入燃气设备内工作时,应采取防护措施并设专职监护人。
7 带燃气作业或在燃气设备上动火,必须要有作业方案和安全措施,并要取得煤气防护站或安全主管部门的书面批准。
8 带燃气作业如带煤气抽堵盲板、带煤气接管、高炉换探料尺、操作插板等危险工作,不宜在雷雨天进行;作业前应办理“煤气危险作业申请许可证”、制订相应对策,作业时应有煤气防护站人员在场监护;操作人员应备有氧气呼吸器或通风式防毒面具,并须遵守下列规定:9。
1 工作场所应备有必要的联系信号、燃气压力表及风向标志等。
9。
2 距工作场点40m内,禁止有火源并应采取防止着火的措施,与工作无关人员要离开作业点40m以外。
9.3 应使用不发火星的工具,如铜工具或涂有很厚一层润滑油的铁工具。
9.4 距作业点10m以外才可安设投光器.9。
5 不得在具有高温源的炉窑建、构筑物内进行带煤气作业,如需作业,必须采取可靠的安全措施。
燃气管网带气作业安全操作规程
燃气是一种易燃、易爆、易中毒的气体,带气作业是具有危险性地工作,必须高度重视、严格管理、规范操作。
一、施工前准备:
1、带气作业必须由运营部指定熟悉施工程序的主管以上的专业人
员负责。
2、中、低压带气操作由运营部指定负责人拟定施工方案,提出申请,
报公司相关部门、工程总监审批后,由运营部按批准时间和施工
方案进行实施。
二、施工现场准备:
1、运营部抢修、维修负责人将施工地点新、旧管道的技术情况、敷
设方式、管径、长度、阀门的位置、凝水缸的位置、调压器的位
置及名称、施工所影响的范围调查清楚。
2、抢修、维修负责人将人员、机具、材料、消防器材、防护用品准
备齐全,对工程材料仔细检查,防止有砂眼、夹灰、裂缝,对管
径仔细核量,一切有关事宜准备妥当后方可进行操作。
施工:
1、若施工为新敷设管线,施工前应对新设管线重新进行密闭性试验,
合格后方可带气作业施工。
2、参加施工人员应穿戴纯棉制品和耐火服等劳动保护用品,严禁携
带火种、打火机等易燃、易爆品进入施工区域。
3、人员、机具、消防设备、防护用品到位后,设置好施工现场安全
警戒区及护栏、警示带和夜间警示灯等设施;然后按预先的施工方案进行操作,如需要时,维修、抢修人员需戴防毒面具进行操作。
4、带气作业所用工具应为防爆工具如铜锤、铜钎等,若使用铁器,
管线接口处必须涂抹黄油,防止铁器撞击引起火花。
5、在施工警戒区域内严禁使用非防爆性设备和仪表,如录像机、对
讲机、手机、电子照相机、碘钨灯等。
6、在施工过程中凡是废除的管道应尽量拆除,如确实无法拆除的用
管盖封闭。
7、施工完毕后用检漏仪对所有接口进行查漏。
8、清点工具和防护用品,以防丢失。
四、置换通气
1、带气作业完工后,必须将管道内的空气置换放散,置换方式可根据现场情况和有关规定采取直接置换或间接置换的方式,直至取样合格。
2、置换放散时,要在空旷的地方,周围无树木、住房、厂房等,而
且放散地点高出地面2米,应尽量避开人群密集的地方、高压线
下和距居民楼太近的地方。
3、所有施工完毕后,按要求对施工管道进行回填处理。
所有警戒撤
离前应向运营部经理汇报。
4、所有人员撤离现场。