电路原理实验指导书(2019)
- 格式:docx
- 大小:44.10 KB
- 文档页数:11
电路实验指导书南京工程学院电力工程学院供用电教研室目录第一部分:理论部分 (1)第一章电工测量的基本知识 (1)第一节电工仪表的基本原理与组成 (1)第二节仪表的误差及准确度 (5)第三节电工仪表的标志及技术要求 (10)第四节电工测量的基本知识 (14)第五节测量误差及消除方法 (15)第六节实验数据的处理 (19)第二章磁电系仪表 (21)第一节磁电系测量机构 (21)第二节磁电系电流表 (24)第三节磁电系电压表 (26)第四节欧姆表 (28)第五节万用表 (31)第三章电磁系仪表 (33)第一节电磁系测量机构 (33)第二节电磁系电流表和电压表 (38)第四章电动系仪表 (41)第一节电动系测量机构 (41)第二节功率表 (45)第五章直流单臂电桥 (55)第六章电量与电参数的测量 (58)第一节电压与电流的测量 (58)第二节功率的测量 (61)第三节电阻的测量 (66)第四节电感的测量 (69)第五节电容的测量 (72)第二部分:实验台操作 (75)实验须知 (75)实验一电阻元件的伏安特性及电源的工作状态 (77)实验二叠加定理和替代定理 (82)实验三戴维南定理 (85)实验四受控源特性测试 (88)实验五无源二端网络参数测定 (92)实验六阻抗并联及复联电路、功率因数的提高 (95)实验七互感电路 (100)实验八 RLC串联电路的谐振 (105)实验九三相星形负载和三角形负载 (110)实验十三相电路的功率测量 (114)实验十一 RC串联电路的方波响应 (119)实验十二 RLC串联电路的方波响应 (123)第三部分:上机操作 (126)第一章概述 (126)第二章 Multisim12系统 (129)第三章 Multisim12的基本操作 (141)第一节定制用户界面 (141)第二节元件的操作 (143)第三节元件的操作 (144)第四章 Multisim在电路分析中的应用 (146)第一节电阻元件伏安特性的仿真分析 (146)第二节用DC Sweep分析直接测量电阻元件的伏安特性 (149)第三节受控源的仿真演示 (155)第四节戴维南和诺顿等效电路的仿真分析 (161)第五节电路节点电压的仿真分析 (164)第六节交流电路参数的仿真测定 (166)第七节三相电路的仿真分析 (169)第八节电容特性的仿真测试 (171)第九节电感电压特性的仿真测试 (173)第十节RLC串联电路的谐振 (175)第十一节LC并联电路的谐振 (177)第十二节LC二阶动态变化过程的仿真分析 (178)第一部分:理论部分第一章电工测量的基本知识在电能的生产、传输、分配和使用等各个环节中,都需要通过电工仪表对系统的运行状态(如电能质量、负荷情况等)加以监控,从而保证系统安全而又经济地运行,所以人们常把电工仪表和测量称作电力工业的眼睛和脉搏。
《电路原理》实验指导书张毅编沈阳大学信息工程学院实验一基尔霍夫定律的验证 (1)实验二叠加定理的验证 (2)实验三戴维南定理的验证 (4)实验四常用电子仪器使用 (6)实验五一阶动态电路的研究 (133)实验六功率因数的提高 (155)实验七三相交流电路电压、电流的测量 (17)实验八三相电路功率的测量 (19)实验一基尔霍夫定律的验证一、 实验目的与要求1. 验证基尔霍夫定律的正确性,加深对基尔霍夫定律的理解。
2. 学会用电流插头、插朋测呆各支路电流。
3. 加深对•参考方向的理解。
二、 实验类型验证型三、 实验原理及说明基尔崔夫定律是电路的基木定律。
测量某电路的各支路电流及每个元件两端的电 压,应能分别满足基尔霍夫电流定律(KCL )和电压定律(KVL )。
即对电路中的任一 个节点而言,应有乞1=0;对任何一•个闭合回路而言,应有》U = 0。
运用上述定律时必须注意各支路或闭介回路中电流的正方向,此方向可预先任意设 定。
四、实验仪器序号名称主要用途1 直流可调稳压电源0〜30V (二路) 电源2 直流数字电压表0〜200V 测量元件电压 3基尔崔夫定律实验电路板DGJ-03 提供实验电路 4直流数字毫安表 0-20mA测量支路电流五、实验内容和步骤利用DGJ-03实验挂箱上的“基尔崔夫定律/叠加定理”线路,按图1-1接线。
1. 分別将两路直流稳压电源接入电路,令U]=6V, U 2=12V O (先调准输出电压 值)2. 实验前先任意设定三条支路和三个闭合回路的电流正方向。
图1-1中的h 、12、 I3的方向已设定。
三个闭合冋路的电流正方向可设为ADEFA 、BADCB 和FBCEF 。
3. 熟悉电流插头的结构,将电流插头的两端接至数字毫安表的“ +、一”两端。
4. 将电流插头分别插入三条支路的三个电流插廉中,读出并记录电流值。
5. 用直流数字电压表分别测量两路电源及电阻元件上的电压值,记录之。
电子电路原理实验指导书.doc目录实验一电位、电压的测定与基尔霍夫定律的验证3 实验二受控源的研究6 实验三电压源与电流源的等效变换9 实验四叠加原理的验证13 实验五戴维南定理的验证15 实验六RC一阶电路的响应测试18 实验七正弦稳态交流电路相量的研究21 实验八最大功率传输条件的测定252实验一电位、电压的测定基尔霍夫定律的验证(验证性实验)一、实验目的 1.实验证明电路中电位的相对性,电压的绝对性。
2.熟练掌握仪器仪表的使用方法。
3.验证基尔霍夫定律的正确性,加深对基尔霍夫定律的理解。
4.学会用电流插头、插座测量各支路电流的方法。
二、实验原理一个由电动势和电阻元件构成的闭合回路中,必定存在电流的流动,电流是正电荷在电势作用下沿电路移动的集合表现,并且我们习惯规定正电荷是由高电位点向低电位点移动的。
因此,在一个闭合电路中各点都有确定的电位关系。
但是,电路中各点的电位高低都只能是相对的,所以我们必须在电路中选定某一点作为比较点(或称参考点),如果设定该点的电位为零,则电路中其余各点的电位就能以该零电位点为准进行计算或测量。
在一个确定的闭合电路中,各点电位的高低虽然相对参考点电位的高低而改变,但任意两点间的电位差(即电压)则是绝对的,它不因参考点电位的变动而改变。
据此性质,我们可用一只电压表来测量出电路中各点的电位及任意两点间的电压。
若以电路中的电位值作纵坐标,电路中各点位置作横坐标,将测量到的各点电位在该坐标平面中标出,并把标出点按顺序用直线条相连接,就可得到电路的电位变化图。
每一段直线段即表示该两点间电位的变化情况。
在电路中参考电位点可任意选定,对于不同的参考点,所绘出的电位图形是不同的,但其各点电位变化的规律却是一样的。
基尔霍夫定律是电路的基本定律。
测量某电路的各支路电流及多个元件两端的电压,应能分别满足基尔霍夫电流定律和电压定律。
即对电路中的任一个节点而言,应有ΣI=0;对任何一个闭合回路而言,应有ΣU=0。
华南理工电力电子实验指导书(2019)实验一三相桥式全控整流及有源逆变电路实验一.实验目的1.熟悉NMCL —33C 组件。
2.熟悉三相桥式全控整流及有源逆变电路的接线及工作原理。
二.实验内容1.三相桥式全控整流电路 2.三相桥式有源逆变电路3. 观察整流或逆变状态下,模拟电路故障现象时的波形。
三. 实验线路及原理实验线路如图1-7所示。
主电路由三相全控变流电路及作为逆变直流电源的三相不控整流桥组成。
触发电路为模拟集成电路,可输出经高频调制后的双窄脉冲链。
三相桥式整流及有源逆变电路的工作原理可参见“电力电子技术”的有关教材。
四.实验设备及仪器1.教学实验台主控制屏 2.NMCL —33C 组件 3.MEL —03A 组件 4.NMCL —31组件 5. NMCL—35组件 6.双踪示波器(自备) 7.万用表(自备)五.实验方法1. 未上主电源之前,检查晶闸管的脉冲是否正常。
(1)用示波器观察NMCL —33C 的双脉冲观察孔,应有间隔均匀,相互间隔60的幅度相同的双脉冲。
(2)检查相序,用示波器观察“1”,“2”单脉冲观察孔,“1” 脉冲超前“2” 脉冲60,则相序正确,否则,应调整输入电源。
(3)用示波器观察每只晶闸管的控制极,阴极,应有幅度为1V —2V 的脉冲。
o注:将面板上的U pc 接地,接通触发电路的脉冲隔离组件。
(4)将NMCL-31的给定器输出U g 接至NMCL —33C 面板的U ct 端,调节偏移电压U b ,在U ct =0时,使α=150。
o2. 三相桥式全控整流电路按图1-7接线,AB 两点断开、CD 两点断开,AD 连接在一起,并将R D 调至最大(450Ω) 。
合上主电源。
调节U ct ,使α在30~90范围内,用示波器观察记录α=30、60、90时,整流电压u d =f(t ),晶闸管两端电压u VT =f(t )的波形,并记录相应的Ud 和交流输入电压U 2数值。
《电路原理》实验指导书主编张伶审核丁黎明北方民族大学电气信息工程学院二○一一年二月目录第一章常用仪器仪表 (2)实验一常用仪表的使用 (2)实验二常用仪器的使用 (4)实验三基本技能考核 (6)第二章实验报告书写规范 (7)第三章电路实验 (9)实验一电位、电压的测定基尔霍夫定律的验证 (9)实验二受控源的实验研究 (11)实验三电压源与电流源的等效变换 (14)实验四叠加原理的验证 (19)实验五戴维南定理的验证 (21)实验六RC一阶电路响应的测试 (24)实验七正弦稳态交流电路相量的研究 (27)实验八最大功率传输条件的测定 (32)实验九谐振电路的研究 (35)第四章电子制作 (37)第一章常用仪器仪表实验一常用仪表的使用1.1.1 实验目的:1、掌握万用表、直流电压表、直流电流表、交流电压表、交流电流表的使用方法。
2、认识并熟悉电路实验台及将要用到的电子元器件。
3、学会将实际电路画成电路图。
1.1.2 实验内容与步骤1、万用表的使用(1)使用万用表测量电阻:调零,测独立的电阻、电路中的电阻的阻值(串联电阻、并联电阻);测试电容、电感的好坏。
(2)使用万用表测量直流电压、电流。
(3)使用万用表测量交流电压。
2、直流电压表、直流电流表的使用(1)使用直流电压表测电压,如图1-1所示电路中电源电压、每个电阻上的电压。
(2)使用直流电流表测电流,如图1-1所示电路中电源电流、每个电阻上的电流。
图1-1 测试电路3、交流毫伏表的使用使用交流毫伏表测信号源的正弦电压,如图1-2所示电路中的电阻上的电压。
图1—21.1.3 仪器设备及选用挂箱1.1.4 实验注意事项1、测量直流电压、电流是使用万用表的直流档,测电流用电流插孔,测电压、电阻用电压插孔。
测电路中的电阻必须将电阻从电路中断开。
2、交流表测得的是有效值。
1.1.5 实验报告1、总结万用表的使用方法。
2、总结交、直流电压、电流表的使用方法。
3、将测试电路绘制成电路图。
电路分析实验项目实验一线性网络的叠加性和齐次性(验证性实验)1. 实验目的(1)验证线性电路叠加定理的正确性。
(2)加深对线性电路的叠加性和齐次性的认识和理解。
(3) 初步掌握测量误差分析方法。
2. 实验设备与器材实验所用设备与器材见表2.1。
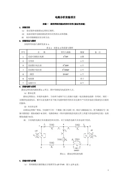
表2.1 实验2.1的设备与器材序号名称型号与规格数量备注1 直流可调稳压电源0~30V 2路2 万用表1只3 直流数字电压表0~200V 1只4 直流数字毫安表0~200mV 1只5 二极管IN4007 1个6 电阻器若干7 双掷开关3个3. 实验电路与说明叠加定理实验电路如图2.1所示。
图中弯曲线为电流表串入点。
(1)叠加定理叠加定理指出:在线性电路中,当有两个或两个以上的独立电源(电压源或电流源)作用时,则任一支路的电流或电压,都可以是电路中各个独立电源单独作用时在该支路中产生的各电流分量或电压分量的代数和。
(2)齐次性定理由叠加定理推广得知:当电路中只有一个激励(独立电源)时,响应与激励成正比。
即当激励信号(某独立源的值)增加或减少K倍时,电路的响应(即在电路其他各电阻元件上所建立的电流和电压值)也将增加或减少K倍。
(3) 只有线性电路才具有叠加性和齐次性,对于非线性电路不具有这两个性质。
图2.1 叠加定理实验电路4. 实验内容与步骤(1)将两路稳压源的输出分别调节为12V和6V,接入U1和U2处。
(2)令U1电源单独作用(将开关S1投向U1侧,开关S2投向短路侧,开关S3投向电阻R5)。
用直流数字电压表和毫安表(接电流插头)测量各支路电流及各电阻元件两端的电压,数据记入表2.2中。
(3)令U2电源单独作用(将开关S1投向短路侧,开关S2投向U2侧),重复实验步骤2的测量和记录,数据记入表2.2中。
(4)令U1和U2共同作用(开关S1和S2分别投向U1和U2侧),重复上述的测量和记录,数据记入表2.2中。
表 2.2 叠加原理测量数据测量项目实验内容U1/VU2/VI1/mAI2/mAI3/mAU A B/VU C D/VU A D/VU D E/VU F A/VU1单独作用U2单独作用U1、U2共同作用2U2单独作用(5)将U2的数值调至+12V,重复上述第(3)项的测量并记录,数据记入表2.2中。
实验一基尔霍夫定律和叠加原理的验证一、实验目的1、验证基尔霍夫定律的正确性,加深对基尔霍夫定律的理解。
2、验证线性电路中叠加原理的正确性及其适用范围。
3、加深对线性电路的叠加性和齐次性的认识和理解。
4、进一步掌握仪器仪表的使用方法。
二、实验原理(一)基尔霍夫定律基尔霍夫定律是电路理论中最基本的定律之一,它阐明了电路整体结构必须遵守的规律,应用极为广泛。
基尔霍夫定律有两条:一是电流定律,另一是电压定律。
测量某电路的各支路电流及多个元件两端的电压,应能分别满足基尔霍夫电流定律和电压定律。
(1)基尔霍夫电流定律(简称KCL)是:在任一时刻,流入到电路任一节点的电流总和等于从该节点流出的电流总和,换句话说就是在任一时刻,流入到电路任一节点的电流的代数和为零。
这一定律实质上是电流连续性的表现。
运用这条定律时必须注意电流的方向,如果不知道电流的真实方向,可以先假设每一电流的正方向(也称参考方向),根据参考方向就可写出基尔霍夫的电流定律表达式。
例如图1.1a所示为电路中某一节点N,共有五条支路与它相连,五个电流的参考正方向如图所示,根据基尔霍夫定律就可写出:I1+ I2+ I3= I4+ I5如果把基尔霍夫定律写成一般形式就是ΣI=0。
显然,这条定律与各支路上接的是什么样的元件无关,不论是线性电路还是非线性电路,它是普遍适用的。
电流定律原是运用于某一节点的,我们也可以把它推广运用于电路中的任一假设的封闭面,例如图1.1b所示封闭面S所包围的电路有三条支路与电路其余部分相连接,其电流为I1、I2、I3,则I1+I2+I3=0,因为对任一封闭面来说,电流仍然必须是连续的。
(2)基尔霍夫电压定律(简称KVL)是:在任一时刻,沿闭合回路电压降的代数和总等于零。
把这一定律写成一般形式,即为ΣU=0,例如在图1.1c所示的闭合回路中,电阻两端的电压参考正方向如箭头所示,如果从节点a出发,顺时针方向绕行一周又回到a点,便可写出:U1+U2-U3-U4=0,显然,基尔霍夫电压定律也是和沿闭合回路上元件的性质无关,因此,不论是线性电路还是非线性电路,它是普遍适用的。
本文部分内容来自网络整理,本司不为其真实性负责,如有异议或侵权请及时联系,本司将立即删除!== 本文为word格式,下载后可方便编辑和修改! ==电气试验指导书篇一:电气试验作业指导书,电气试验作业指导书目录1 变压器试验 .................................................................. .. (4)1.1 变压器绝缘电阻测试试验 .................................................................. . (4)1.2 绕组泄漏电流和变比试验 .................................................................. . (7)1.3 绕组介质损耗试验 .................................................................. . (9)1.4 绕组直流电阻测试 .................................................................. .. (13)1.5 变压器交流耐压试验 .................................................................. . (15)1.6 变压器绕组变形试验 .................................................................. . (22)2 高压介损试验 .................................................................. .. (28)2.1 做额定电压下介损的必要性 .................................................................. . (28)2.2 额定电压下做高压介损的升压方式 .................................................................. . (28)2.3 额定电压下反接线做高压介损 .................................................................. (29)2.4 成套设备主要技术指标 .................................................................. (30)2.5 高压介损作业指导书 .................................................................. . (32)2.6 高压介损补偿电容量计算 .................................................................. .. (37)2.7 备注 .................................................................. ........................... 错误!未定义书签。
《电路原理》实验指导书一、课程的目的、任务本课程是电子科学、测控技术专业学生在学习电路原理课程间的一门实践性技术基础课程,其目的在于通过实验使学生能更好地理解和掌握电路基本理论,培养学生理论联系实际的学风和科学态度,提高学生的电工实验技能和分析处理实际问题的能力。
为后续课程的学习打下基础。
二、课程的教学内容与要求三.各实验具体要求见P2四、实验流程介绍学生用户登陆进入实验系统的用户名为:Z+学号(如ZD205003200XX),密码:netlab详细操作步骤见P7五、实验报告请各指导老师登陆该实验系统了解具体实验方法,并指导学生完成实验。
学生结束实验后应完成相应的实验报告并交给指导老师。
其中实验报告的主要内容包括:实验目的,实验内容,实验记录数据,数据分析与处理等。
实验一电阻、电容、电压和电流的测量一、实验目的1、了解电源、测量仪表以及数字万用表的使用方法。
2、掌握测量电阻、电容、电压和电流的方法。
3、了解电表量程、分辨率、准确度对测量结果的影响。
二、实验任务1、用万用表电阻档测精密可调电阻,测量电阻R1-R4。
实验数据填入下表:测量值(欧姆)(1) 按图1-1接好电路,s U 为稳压电源(上限电压5V ),测量1R =510Ω、2R =1K Ω时的1R U 、2R U ,自己确定Us 的值,需要测量3组数据。
图1-1图1-2表1-2s U (V )1R U (V )2R U (V )(2) 按图1-2接好电路s I 为稳流电源(上限电流0.025A ),用毫安表和微安表测量1R =2R =1k Ω时的1I 、2I 和s I ,填入下表。
表1-3s I (mA)1I (mA)2I (mA)一、实验目的1、通过实验来验证线性电路中的叠加原理及其适用范围。
2、通过实验来验证替代定理。
3、学习直流仪器仪表的测试方法。
二、内容说明几个电动势在某线性网络中共同作用时,(也可以是几个电流源共同作用,或电动势和电流源混合共同作用),它们在电路中任一支路产生的电流或在任意两点间所产生的电压降,等于这些电动势或者电流源分别单独作用时,在该部分所产生的电流或者电压降的代数和。
一、概述电路原理实验箱是根据“电工基础”、“电路原理”、“电路分析”等电子专业基础课程所开设弱电实验项目设计的。
该实验箱集直流稳压源、恒流源、函数信号发生器、低压交流电源、直流电压电流表、分立元器件于一体、同时可配备实验电路模块扩展实验等功能。
该实验箱采用先进的两用板工艺,正面喷印原理图及字符,反面印制导线并焊有相关元器件,连接导线采用2#叠插自锁紧接插件,接触可靠,插接方便。
二、技术性能1、输入电源:AC220V 50Hz2、交流电源:0、8V、12V、15V一路3、直流稳压源:±12V(0.5A)各一路,0-24V(0.5A)一路,连续可调,每路设有过流保护,短路保护,声响报警,自动恢复功能。
4、函数信号源:(1)输出波形:方波、三角波、正弦波(2)幅值:方波Vp-p:0-10V 三角波Vp-p:0-10V 正弦波Vp-p:0-10V(3)频率范围:分四档:10Hz-100Hz 100Hz-1KHz 1KHz-10KHz 10KHz-100KHz,连续可调。
(4)正弦波失真度≤2%。
5、直流恒流源:电流调节范围:0-200mA,连续可调,最大输出电压18V。
负载稳定度≤5×10-4。
6、直流电压电流表:电流测量范围:0-200mA,量程分2mA、20mA、200mA三档。
电压测量范围:0-200V,量程分2V、20V、200V三档。
三位半数字显示,精度0.5级,直键开关切换。
7、使用环境条件:温度0-40℃湿度≤80%8、实验箱外型尺寸:430×320×95mm。
三、使用说明及注意事项1、把仪器接入AC电源之前,应先检查AC电源是否与所需电源相适。
2、打开电源开关,指示灯亮,直流稳压电源、低压交流电源,处于待用状态。
3、实验时,根据实验所需信号源、电源、打开相应的信号源或电源,用连接引出即可。
4、实验时,如果需要测量线路中参数,可按要求选择电压电流表的合适量程,检查无误后,按入仪表开关进行测量。
电路实验指导书(I )常规实验实验一基本电工仪表的使用及测量误差的计算一、实验目的1.熟悉实验台上各类电源及各类测量仪表的布局和使用方法。
2.掌握指针式电压表、电流表内阻的测量方法。
3.熟悉电工仪表测量误差的计算方法。
二、原理说明1.为了准确地测量电路中实际的电压和电流,必须保证仪表接入电路后不会改变被测电路的工作状态。
这就要求电压表的内阻为无穷大;电流表的内阻为零。
而实际使用的指针式电工仪表都不能满足上述要求。
因此,当测量仪表―旦接入电路,就会改变电路原有的工作状态,这就导致仪表的读数值与电路原有的实际值$之间出现误差。
这种测量误差值的大小与仪表本身内阻值的大小密切相关。
只要测出仪表的内阻,即可计算出由其产生的测量误差。
以下介绍几种测量指针式仪表内阻的方法。
2.用“分流法”测量电流表的内阻如图1-1所示。
A 为被测内阻(R A )的直流电流表。
测量时先断开开关S ,调节电流源的输出电流I 使A 表指针满偏转。
然后合上开关S 并保持I 值不变,调节电阻箱R B 的阻值,使电流表的指针指在1/2满偏转位置,此时有I A =Is=I/2 ∴R A =RB //R lR 1为固定电阻器之值,R B 可由电阻箱的刻度盘上读得。
I3.用分压法测量电压表的内阻。
如图1-2所示。
V 为被测内阻(Rv)的电压表。
可调电流源测量时先将开关S 闭合,调节直流稳压电源的输出电压,使电压表V 的指针为满偏转。
然后断开开关S,调节R B 使电压表V 的指示值减半。
此时有:R V =R B +R 1电压表的灵敏度为:S=R V /U(Ω/V)。
式中U 为电压表满偏时的电压值。
4.仪表内阻引入的测量误差(通常称之为方法误差,可调稳压源而仪表本身结构引起的误差称为仪表基本误差)的计算。
图1-2(1)以图1-3所示电路为例,R 1上的电压为U R1=211R R R +。
现用一内阻为R V 的电压表来测量U R1的值,当R V 与R 1并联后 R AB =11R R R R V V +,以此来替代上式中的R1,则得:图1-3BU R R R R R R R R R U V V V V R 211111+++=。
本文部分内容来自网络整理,本司不为其真实性负责,如有异议或侵权请及时联系,本司将立即删除!== 本文为word格式,下载后可方便编辑和修改! ==电路原理教学指导书篇一:电路理论基础实验指导书电路理论基础实验指导书扬州大学物理科学与技术学院二○一一年二月目录电路理论基础部分绪论实验一叠加原理的验证实验二戴维南定理实验三受控源的实验研究实验四 RLC串联谐振电路的研究实验五 RC一阶电路的响应测试实验六仪器内阻对测量的影响实验七正弦稳态交流电路相量的研究实验八三相交流电路电压、电流的测量附录A 直流稳压电源原理与使用附录B 函数信号发生器的原理与使用附录C 万用表的原理与使用附录D 晶体管毫伏表的原理与使用附录E 示波器的原理与使用附录F 功率表的原理与使用? ?1绪论电路理论基础实验教学是电路理论课程教学的重要组成部分,是培养学生科学精神、独立分析问题和解决问题能力的重要环节。
通过必要的实验技能训练、验证性实验和设计性实验,使学生将理论与实践相结合,巩固所学知识,开拓实验设计思维。
通过实验培养有关电路连接、电量测量等实验技巧,学会掌握常用仪器、仪表的基本原理与使用方法,学会实验的设计。
在实验测量中学习数据的获取和处理、各种现象的观察及分析。
实验结束后,通过书写实验报告,对实验结果进行处理、归纳和总结,为学生今后从事工程技术工作和科学研究打好坚实基础。
一、本课程与其他相关课程的联系和区别1. 与物理实验的联系与区别物理实验的开设目的在于丰富教学形式,活跃教学气氛,加深概念理解及培养严谨的科学态度,在实验过程中强调操作要认真、观察要细心、测量结果要准确。
只有这样,所得的实验结果才能和理论保持一致或有新的发现。
因此,对物理实验这一教学环节的要求是一丝不苟的,这也是学习基础理论学科应具有的科学态度。
不过,设计性及应用型的实验在工科的物理实验中也正在逐步受到重视。
“电路理论基础实验”属于工程学科范畴,除应具有严谨的科学态度外,还应注重其实用性,要多从工程的角度去处理问题。
《电路原理》实验教学大纲(供四年制本科医学影像技术、信息与计算科学等专业使用)Ⅰ前言《电路原理》课程是一门专业基础课,它的主要任务是授予学生所必须的电路基本理论、基本技能和方法,为学习后继课程和将来从事相关工作及科学实验奠定必要的电路基础。
由于电路原理实验方法已经成为四年制计算机信息专业本科生实践的重要手段,因此给学生开设《电路原理》实验等技术基础课十分必要,是理论课无法替代的,它可使学生在如何运用理论知识、实验方法和实验技能解决科学技术问题方面得到必要的基本训练。
《电路原理》实验课,是学生进入大学后学习实验技术、接受系统的实验技能训练的开端,是培养学生的基本技能的重要环节,是实践能力培养的重要手段,也是后继课程实验的基础。
培养并逐步提高学生观察和分析实验现象的能力以及理论联系实际的独立工作能力,通过对实验现象的观察、测量和分析,加深对电路原理的概念、规律和理论的理解。
在电路原理实验的基本知识、实验方法和实验技能等方面对学生进行基本的培养和训练。
例如:掌握基本的电路元件的伏安特性;掌握一些基本电路的网络分析方法;熟悉常用仪器的基本原理、性能和使用方法;正确记录、处理实验数据;分析判断实验结果,写出比较完整的实验报告。
本大纲适用于四年制本科医学影像技术、信息与计算科学(医学信息学)、医学信息工程专业使用,本大纲有关问题说明如下:一为了使教师和学生更好地掌握教材,大纲每一章均由教学目的、教学要求和教学内容三部分组成。
二教师在保证大纲核心内容的前提下,可根据不同的教学手段,讲授重点内容和介绍一般内容。
教学目的要求分掌握、熟悉和了解三个级别,教学内容与要求级别对应,并统一标示(核心内容既知识点以下划实线,重点内容以下划虚线,一般内容不标示)便于学生重点学习。
三总教学参考学时为20学时, 理论学时/实验学时为:54:20。
四教材:《电路原理实验箱实验指导书》,自编,周涯主编, 2版,2015年。
Ⅱ正文实验一电路元件伏安特性的测定一教学目的认识实验课的目的、要求,掌握电阻、二极管及稳压管的伏安特性曲线,实验数据的处理及实验报告书写要求。
电路原理实验指导书(2019)电路基础实验指导书天津工业大学机电学院2019. 1目录实验一电路元件伏安特性的测绘 ........................................................................... ............................ 1 实验二叠加原理的验证 ........................................................................... .............................................. 4 实验三戴维南定理有源二端网络等效参数的测定 (6)实验四 R、L、C串联谐振电路的研究 ........................................................................... ................. 10 实验五RC一阶电路的响应测试 ........................................................................... . (13)实验一电路元件伏安特性的测绘一、实验目的1. 学会识别常用电路元件的方法。
2. 掌握线性电阻、非线性电阻元件伏安特性的逐点测试法。
3. 掌握实验装置上直流电工仪表和设备的使用方法。
二、原理说明任何一个二端元件的特性可用该元件上的端电压U与通过该元件的电流I之间的函数关系I=f(U)来表示,即用I-U平面上的一条曲线来表征,这条曲线称为该元件的伏安特性曲线。
1. 线性电阻器的伏安特性曲线是一条通过坐标原点的直线,如图1-1中a曲线所示,该直线的斜率等于该电阻器的电阻值。
2. 一般的白炽灯在工作时灯丝处于高温状态,其灯丝电阻随着温度的升高而增大,通过白炽灯的电流越大,其温度越高,阻值也越大,一般灯泡的“冷电阻”与“热电阻”的阻值可相差几倍至十几倍,所以它的伏安特性如图1-1中b曲线所示。
3. 一般的半导体二极管是一个非线性电阻元件,其特性如图1-1中c曲线。
正向压降很小(一般的锗管约为0.2~0.3V,硅管约为0.5~0.7V),正向电流随正向压降的升高而急骤上升,而反向电压从零一直增加到十多至几十伏时,其反向电流增加很小,粗略地可视为零。
可见,二极管具有单向导电性,但反向电压加得过高,超过管子的极限值,则会导致管子击穿损坏。
4. 稳压二极管是一种特殊的半导体二极管,其正向特性与普通二极管类似,但其反向特性较特别,如图1-1中d曲线。
在反向电压开始增加时,其反向电流几乎为零,但当反向电压增加到某一数值时(称为管子的稳压值,有各种不同稳压值的稳压管)电流将突然增加,以后它的端电压将维持恒定,不再随外加的反向电压升高而增大。
三、实验设备四、实验内容1. 测定线性电阻器的伏安特性按图1-2接线,调节直流稳压电源的输出电压U,从0伏开始缓慢地增加,一直到10V,记下相应的电压表和电流表的读数。
2. 测定半导体二极管的伏安特性按图1-3接线,R为限流电阻,测二极管D的正向特性时,其正向电流不得超过25mA,正向压降可在0~0.75V之间取值。
特别是在0.5~0.75 之间更应多取几个测量点。
作反向特性实验时,只需将图1-3中的二极管D反接,且其反向电压可加到30V左右。
正向特性实验数据反向特性实验数据3. 测定稳压二极管的伏安特性只要将图1-3中的二极管换成稳压二极管,重复实验内容2的测量。
正向特性实验数据反向特性实验数据五、实验注意事项1. 测二极管正向特性时,稳压电源输出应由小至大逐渐增加,应时刻注意电流表读数不得超过25mA,稳压源输出端切勿碰线短路。
2.进行不同实验时,应先估算电压和电流值,合理选择仪表的量程,勿使仪表超量程,仪表的极性亦不可接错。
六、思考题1. 线性电阻与非线性电阻的概念是什么?电阻器与二极管的伏安特性有何区别?2.设某器件伏安特性曲线的函数式为I=f(U),试问在逐点绘制曲线时,其坐标变量应如何放置?3. 稳压二极管与普通二极管有何区别,其用途如何? 七、实验报告1. 根据各实验结果数据,分别在方格纸上绘制出光滑的伏安特性曲线。
(其中二极管和稳压管的正、反向特性均要求画在同一张图中,正、反向电压可取为不同的比例尺)2. 根据实验结果,总结、归纳被测各元件的特性。
3. 必要的误差分析。
4. 心得体会及其他。
实验二叠加原理的验证一、实验目的验证线性电路叠加原理的正确性,从而加深对线性电路的叠加性和齐次性的认识和理解。
二、原理说明叠加原理指出:在有几个独立源共同作用下的线性电路中,通过每一个元件的电流或其两端的电压,可以看成是由每一个独立源单独作用时在该元件上所产生的电流或电压的代数和。
线性电路的齐次性是指当激励信号(某独立源的值)增加或减小K 倍时,电路的响应(即在电路其他各电阻元件上所建立的电流和电压值)也将增加或减小K倍。
三、实验设备四、实验内容实验电路如图2-1所示1. 按图2-1电路接线,E1为+6V、+12V切换电源,取E1=+12V,E2为可调直流稳压电源,调至+6V。
2.令E1电源单独作用时(将开关S1投向E1侧,开关S2投向短路侧),用直流数字电压表和毫安表(接电流插头)测量各支路电流及各电阻元件两端电压,数据记入表格中。
图 2-13. 令E2电源单独作用时(将开关S1投向短路侧,开关S2投向E2侧),重复实验步骤2的测量和记录。
4. 令E1和E2共同作用时(开关S1和S2分别投向E1和E2侧),重复上述的测量和记录。
5. 将E2的数值调至+12V,重复上述第3项的测量并记录。
五、实验注意事项1.测量各支路电流时,应注意仪表的极性, 及数据表格中“+、-”号的记录。
2. 注意仪表量程的及时更换。
六、预习思考题1. 叠加原理中E1、E2分别单独作用,在实验中应如何操作?可否直接将不作用的电源(E1或E2)置零(短接)?2. 实验电路中,若有一个电阻器改为二极管,试问叠加原理的迭加性与齐次性还成立吗?为什么?七、实验报告1. 根据实验数据验证线性电路的叠加性与齐次性。
2. 各电阻器所消耗的功率能否用叠加原理计算得出?试用上述实验数据,进行计算并作结论。
3. 心得体会及其他。
实验三戴维南定理有源二端网络等效参数的测定一、实验目的1. 验证戴维南定理的正确性。
2. 掌握测量有源二端网络等效参数的一般方法。
二、原理说明1. 任何一个线性含源网络,如果仅研究其中一条支路的电压和电流,则可将电路的其余部分看作是一个有源二端网络(或称为含源一端口网络)。
戴维南定理指出:任何一个线性有源网络,总可以用一个等效电压源来代替,此电压源的电动势Es等于这个有源二端网络的开路电压UOC,其等效内阻R0等于该网络中所有独立源均置零(理想电压源视为短接,理想电流源视为开路)时的等效电阻。
UOC和R0称为有源二端网络的等效参数。
2. 有源二端网络等效参数的测量方法 (1) 开路电压、短路电流法在有源二端网络输出端开路时,用电压表直接测其输出端的开路电压UOC,然后再将其输出端短路,用电流表测其短路电流ISC,则内阻为UOCRO=ISC (2) 伏安法用电压表、电流表测出有源二端网络的外特性如图3-1所示。
根据外特性曲线求出斜率tgφ,则内阻 RO=tgφ=ΔUΔI=UOCISC用伏安法,主要是测量开路电压及电流为额定值IN时的输出端电压值UN,则内阻为U-UNRO=OCIN 若二端网络的内阻值很低时,则不宜测其短路电流。
图 3-1 图 3-2(3) 半电压法如图3-2所示,当负载电压为被测网络开路电压一半时,负载电阻(由电阻箱的读数确定)即为被测有源二端网络的等效内阻值。
(4) 零示法在测量具有高内阻有源二端网络的开路电压时,用电压表进行直接测量会造成较大的误差,为了消除电压表内阻的影响,往往采用零示测量法,如图3-3所示。
图 3-3零示法测量原理是用一低内阻的稳压电源与被测有源二端网络进行比较,当稳压电源的输出电压与有源二端网络的开路电压相等时,电压表的读数将为“0”,然后将电路断开,测量此时稳压电源的输出电压,即为被测有源二端网络的开路电压。
三、实验设备四、实验内容被测有源二端网络如图3-4(a)所示。
(a) (b)图3-41. 用开路电压、短路电流法测定戴维南等效电路的UOC和R0。
按图3-4(a)电路接入稳压电源ES和恒流源IS及可变电阻箱RL,测定 UOC和R0。
2. 负载实验按图3-4(a)改变RL阻值,测量有源二端网络的外特性。
3. 验证戴维南定理用一只1KΩ的电位器,将其阻值调整到等于按步骤“1”所得的等效电阻R0之值,然后令其与直流稳压电源(调到步骤“1”时所测得的开路电压UOC之值)相串联,如图3-4(b)所示,仿照步骤“2”测其外特性,对戴氏定理进行验证。
4. 测定有源二端网络等效电阻(又称入端电阻)的其它方法:将被测有源网络内的所有独立源置零(将电流源IS断开;去掉电压源,并在原电压端所接的两点用一根短路导线相连),然后用伏安法或者直接用万用电表的欧姆档去测定负载RL开路后输出端两点间的电阻,此即为被测网络的等效内阻R0或称网络的入端电阻Ri。
5.用半电压法和零示法测量被测网络的等效内阻R0及其开路电压UOC,线路及数据表格自拟。
五、实验注意事项1. 注意测量时,电流表量程的更换。
2. 步骤“4”中,电源置零时不可将稳压源短接。
3. 用万用电表直接测R0时,网络内的独立源必须先置零,以免损坏万用电表,其次,欧姆档必须经调零后再进行测量。
4. 改接线路时,要关掉电源。
六、预习思考题1. 在求戴维南等效电路时,作短路实验,测ISC的条件是什么?在本实验中可否直接作负载短路实验?请实验前对线路3-4(a)预先作好计算,以便调整实验线路及测量时可准确地选取电表的量程。
2. 说明测有源二端网络开路电压及等效内阻的几种方法,并比较其优缺点。
七、实验报告1. 根据步骤2和3,分别绘出曲线,验证戴维南定理的正确性,并分析产生误差的原因。
2. 根据步骤1、4、5各种方法测得的UOC与R0与预习时电路计算的结果作比较,你能得出什么结论。
3. 归纳、总结实验结果。
4. 心得体会及其他。
实验四 R、L、C串联谐振电路的研究一、实验目的1. 学习用实验方法测试R、L、C串联谐振电路的幅频特性曲线。
2. 加深理解电路发生谐振的条件、特点、掌握电路品质因数的物理意义及其测定方法。
二、原理说明1. 在图4-1所示的R、L、C串联电路中,当正弦交流信号源的频率f改变时,电路中的感抗、容抗随之而变,电路中的电流也随f而变。