竹黄竹红菌甲素含量测定方法
- 格式:pdf
- 大小:223.77 KB
- 文档页数:4
HPLC测定竹黄提取物和制剂中竹红菌甲素与乙素的含量1.仪器与材料510型恒流泵;U6K进样阀;490E紫外检测器;Baseline 810色谱工作站;UV2101-PC紫外分光光度计;4 mm×250 mm不锈钢柱;甲素标准对照品;乙素标准对照品;竹黄;4%竹黄-PEG醇液;乙腈、甲醇、乙醇为优级纯,其余试剂为分析纯。
2.色谱条件的选择(1)检测波长取甲素、乙素各适量.用乙醇溶解,经分光光度计在190-600nm 范围内扫描,得甲素UVλ:255、340、462、580nm;乙素UVλ:260、342、467、585nm。
其中二者的比吸收值均以340nm(342nm)为最大;另取竹黄粗提物在上述相同范围内扫描,可见紫外谱图在220-375nm范围内与纯品图谱相似,说明杂质干扰较小。
故选择341nm 为检测波长。
(2)流动相选择乙腈、甲醇、乙酸系统,对分离的影响主要来自乙酸液的影响.实验表明:酸度太大时,甲素、乙素的分离较差.酸度太小则分离度变化较大。
当选择2% 乙酸液占配比的1~1.6份时.分离度较大且稳定,故本实验选择的流动相为乙腈-甲醇-2% 乙酸溶液(9:2:1)。
(3)其它色谱条件固定相为Nucleosil C18剂;预柱填料为YWG C18;流动相流速为0.8 ml/min;检测灵敏度为0.02AUFS;室温。
3.标准曲线制备分别精密称取甲素标准品1 mg、乙素标准品1 mg,分别加少量乙醇溶解,移至5 ml容量瓶中,用乙醇稀释至刻度。
分别精密量取甲素和乙素贮备液各适量,共置于2 ml容量瓶中.用乙醇稀释至刻度,制成含甲素5、10、20、30、40、50 μg/ml和乙素10、20、35、50、65、80 μg/ml的系列溶液,进样量10 μl,每个浓度进样3次。
经收集整理.以浓度C对峰高响应值R进行线性回归,分别得标准曲线方程为:C甲素=6.714×10-6R+4.922r=0.998C乙素=1.257×10-5R+0.969r=0.997可见竹红菌甲素在5-50 μg/ml、乙素在10-80 μg/ml范围内.分别与峰高呈现良好线性相关。
10个已知的该类化合物,并研究了它们的抗幽门螺杆菌活性。
该植物干燥根的甲醇提取物用醋酸乙酯和水分配提取。
醋酸乙酯部位具有显著的抗幽门螺杆菌活性,IC50<1μg/ mL。
从该部位分得12α2hydroxy2derrisin、鱼藤酮、鱼藤醇酮、脱氢鱼藤酮、鱼藤素、灰叶素、毒灰叶酚、脱氢鱼藤素、毛鱼藤酮。
另外,还从鱼藤根中得到了二十七碳脂肪酸单甘油酯和β2谷甾醇。
2 鱼藤酮的提取分离和定量方法杨晓云[5]建立了鱼藤根抽提物中鱼藤酮的高效液相色谱分析方法,试样用丙酮溶解,最佳液相色谱条件为:检测波长290nm;流动相为乙腈2水混合液(60∶40);体积流量1 mL/min。
此方法的准确度和精度度良好,适合于鱼藤根抽提物中鱼藤酮的测定分析。
武永昆[6]介绍了一种鱼藤酮的高效液相色谱定量分析方法。
采用Hypersil C18色谱柱,以乙腈2水(60∶40)为流动相,体积流量为1.0mL/min,检测波长为294nm,用外标法对鱼藤酮进行定量分析。
Sea2Yun等[7]藤和马来鱼藤中的鱼藤酮进行提取。
溶剂用氯仿和95%乙醇提取鱼藤酮质量分数分别是40.6%和15.0%,结果氯仿为最佳的提取溶剂,在50℃提取时加压提取和常规浸渍提取出鱼藤酮的质量分数分别是46.1%和40.1%,结果加压提取提取时间短,而且提取量高。
3 制剂制备工艺袁青梅[8]采用三聚氰胺甲醛树脂(MF)作为囊壁,用原位聚合法对生物农药鱼藤酮进行包囊,制备微胶囊制剂。
结果MF为较好的生物农药用微胶囊缓释剂型的囊壁材料,该制剂制备工艺简单,具有良好的稳定性;微胶囊在0、25和50℃保存14d后,未见胶囊的破裂,包封率也无明显改变;搅拌速率选择500r/min时,制备出的微胶囊粒径在10~60μm,符合农药微胶囊的要求;缓释性较好,大约有7d以上的缓释时间;包封率为(68.55±5.0)%。
4 安全评价鱼藤系豆科攀援灌木植物,其根、茎、叶入药,含有鱼藤酮等毒素,是引起人体中毒的主要物质。
竹黄的功效与作用竹黄ShiraiabambusicolaHenn又名竹花、赤团子、竹赤团子等〔1〕,为肉座菌科真菌竹黄的子座。
生于竹杆上,分布于四川、安徽、江苏、浙江和福建等地。
民间用于治疗中风、小儿惊风、胃气痛〔 2〕、风湿性关节炎、跌打损伤和气管炎等症。
近年来,国内外学者对竹黄的药用价值比较重视,并进行了初步研究,从中分出 1 0余种化学成分,已经鉴定的除常见的化合物如甘露醇、硬脂酸等外,还有菲蒽类衍生物,如竹红菌甲素、乙素和丙素等。
这类新型的光敏性物质,经药理实验和临床应用,显示了较强的生物活性和药理作用。
为全面评价竹黄的药用价值,笔者就竹黄的化学成分、药理作用及临床应用等方面作一简要综述。
1化学成分竹黄中含有多种单体化合物,从福建仙游县出产的竹黄中,经醇提、硅胶柱层析分离,得到 1 0种结晶,已鉴定了其中 4种,分别为甘露醇、硬脂酸、竹红菌甲素(hypocrellineA,HA)、竹红菌乙素(HB)〔3, 4〕和丙素〔5〕,还得到了头孢素和硬脂酸乙酯〔 6〕。
2药理学研究2.1 镇痛作用:采用热板法和扭体法对小鼠进行镇痛试验,热板法中,给药组igHB100mg/kg,对照组ig消炎痛10mg/kg,结果HB和消炎痛都有显著的提高小鼠热板法痛阈的作用(P V0.01),且HB提高痛阈的作用强度明显优于消炎痛组。
扭体法中,给药组igHB100mg/kg,对照组ig杜冷丁 10mg/kg。
给药0.5h后, 每只小鼠均腹腔注射0.7%醋酸溶液0.2mL,记录观察12min内的扭体次数。
结果 HB 和杜冷丁均有极显著的减少小鼠扭体次数的作用〔 7〕。
上述试验表明 HB 有明显的镇痛作用。
2.2 抗炎作用:采用大鼠足跖肿胀法和小鼠鼠耳肿胀法进行抗炎试验。
大鼠足跖肿胀法,给药组igHB200mg/kg,对照组ig水杨酸钠80mg/kg,于给药1h 后在大鼠左足跖处皮下注射新鲜的 10%蛋清液 0.1mL 致炎,结果 HB 能显著地减轻大鼠足跖肿胀程度(P v0.01)。
植物内生真菌药用活性成分的发现及生物调控(摘要)秦路平(第二军医大学药学院生药学教研室,上海200433)简述植物内生真菌的概念、特点以及与宿主的重要关系,综述全球范围内过去20年该领域的研究进展,强调/基于植物内生真菌开发新药逐渐成为热点0。
1内生真菌活性成分从药用植物中分离得到的内生菌,经过人工培养,能够在培养物中产生某些活性成分,大多为抗肿瘤活性成分,其次为抗炎、抗菌类成分。
1.1抗癌活性成分:介绍从植物内生真菌中分离得到的具有抗癌活性的药用成分。
包括紫杉醇及其衍生物、鬼臼毒素类化合物、布雷菲德菌素A、恩镰孢菌素、长春新碱、喜树碱、球毛壳甲素、白灰制菌素A等。
1.2抗菌活性成分:介绍从植物内生真菌中分离得到的具有抗菌活性的药用成分。
包括萜类、生物碱类、甾体类、异香豆素类、醌类、苯并色原酮类、苯并呋喃酮及苯并吡喃酮类、酚及酚酸类、肽类、脂肪族类等。
2植物内生真菌药用活性成分的调控开展植物内生真菌活性物质的调控对于提升产能,实现产业化意义重大。
常用策略包括:内生真菌作为生物诱导刺激子;优化内生真菌培养条件;在次生代谢的途径清楚的基础上,激活生物合成途径,开展内生真菌的次生代谢工程。
3总结与展望内生真菌在筛选活性物质方面表现出了巨大潜力。
但是传统内生真菌研究的手段和方法尚有需要改进之处,以提升药用植物内生真菌多样性的研究水平,发掘内生真菌多样性资源。
同时内生真菌产生的生物活性物质产量过低是实现规模化生产的瓶颈。
每一种药用植物就是内生真菌的一个资源库,重视频危药用植物内生真菌的研究,实现用内生真菌生产活性物质,是保护濒危药用植物的一个重要方面,具有重大的生态学意义。
迫切需要对药用植物内生真菌的分类学、系统学、生态学、生物多样性及其生物活性物质等进行全面、系统的研究,促进植物内生真菌资源的保护、开发和合理利用。
收稿日期:2009-07-05鱼藤的化学成分与安全评价研究王丹1,赵余庆2*(11沈阳市第二中医医院,辽宁沈阳110101;21沈阳药科大学,辽宁沈阳110016)鱼藤系豆科植物,全株及根状茎入药,性味辛、温,有大毒,主要分布于热带、亚热带地区。
竹红箘中分离提纯竹红箘素一、实验原理竹红菌甲素是一种重要的苝醌类衍生物. 作为一种性能优良的天然光敏色素,它不仅具有抗肿瘤活性、杀菌活性,还可作为一种新型的光疗药物. 最近研究发现,胶束体系中的HA 无论在光照或者黑暗条件下,对多种农作物病原菌具有较好的抑制效果. 因此,HA 在医药、农药领域具有广阔的应用前景.竹黄菌是我国一种稀有的寄生性药用真菌,属于子囊菌亚门中的肉座菌科、竹黄属,通常寄生于竹的幼茎、细嫩杆、枝上,多分布于四川、江苏、浙江、安徽以及福建等地. 其子座可入药,称为竹黄,别名竹赤团子、竹花、竹三七等,多用于镇咳化痰,治疗风湿性关节炎、胃气痛等.二、实验药品及仪器药品:竹红箘式样、丙酮、氯仿、氢氧化钠、石油醚、乙酸乙酯、HCL、95%乙醇实验仪器:天平、旋转蒸发仪、恒温水浴锅、索氏提取装置三、实验内容1.竹红箘素的提取称取5g竹红箘式样用滤纸包好置于索氏提取器中,在洗净的250ml圆底烧瓶中加入100ml丙酮,装上冷凝管,在电热套上加热至沸,并保持微沸,发生虹吸4~5次停止加热,得到丙酮提取液。
将丙酮提取液转入旋转蒸发仪中,减压蒸馏回收丙酮,病蒸至干。
将结晶后的竹红箘素用10%的NaOH溶解并用石油醚洗涤,并通过旋转蒸发仪回收石油醚。
1、纯化分离竹红菌素在提取物中加入稀的HCL溶液调节提取物至中性,并用氯仿萃取多次,再将溶液转入旋转蒸发仪中,回收氯仿。
制得HA粗提取物。
将得到的粗提取物通过硅胶薄层色谱进行纯化分离,展开剂为石油醚、乙酸乙酯、无水乙醇95%体积比为4:2:1,就可以制得较纯的竹红甲素。
四、薄层色谱板的制备1.玻璃板用一块玻璃板涂上很薄的吸附剂,如硅胶或氧化铝等,玻璃板要求薄厚一致,大小相同,表面光滑平整,一般玻璃只要合乎这些要求就可。
如果找不到平整均一的,将旧光学照像底片截成同样大小也可以。
用前先将玻璃用肥皂和水洗干净,必要时浸泡在清洗液中,然后水洗烤干,用纱布擦光。
竹黄药材名称:竹黄拼音名称:ZHUHUANG别名:淡竹黄、竹三七、血三七、竹参、赤团子、竹赤团子、竹赤斑菌、淡菊花、天竹花、淡竹花、竹花、竹茧科属:为肉座菌科真菌竹黄的子座及孢子。
产地:分布于江苏、安徽、浙江、江西、福建、湖北、四川、贵州、云南等地。
性味:[性味归经]味淡;辛;平。
归肺;肝经功能主治:化痰止咳;活血祛风;利湿。
主咳嗽痰多;百日咳;带下;胃痛;风湿痹痛;小儿惊风;跌打损伤中成药:共有1种中成药使用竹黄:佛山人参再造丸用法用量:内服:煎汤,6-15G;或浸酒。
外用:适量,酒浸敷。
注意:灰指甲、鹅掌风等皮肤病患者忌服。
原形态:子座呈不规则瘤状,早期白色,后变成粉红色,初期表面平滑,后期有龟裂,肉质,渐变为木栓质,长1.5-4CM,宽1-2.5CM。
子囊壳近球形,埋生于子座内,直径480-580ΜM.子囊长圆柱状,(280-340)ΜM×(22-35)ΜM;子囊孢子单行排列,长方形至梭形,两端大多尖锐,有纵横隔膜,(42-92)ΜM×(13-3 5)ΜM,无色或近无色,成堆时柿黄色。
生境分布:生态环境:生于箣竹属、刚竹属的竹竿上,多生长在将衰败或已衰败的竹林中。
资源分布:分布于江苏、安徽、浙江、江西、福建、湖北、四川、贵州、云南等地。
性状:1.性状鉴别子座瘤状,略呈椭圆形或纺锤形,长1-4CM,直径1-2CM。
背部隆起,有不规则的横沟,基部凹陷,常有竹的残留枝竿。
表面粉红色,有细密纹理及针尖大小的灰色斑点。
质疏松,易折断。
横断面略呈扇形,外层粉红色,内层及基部色浅,可见竹的枝竿断面。
气特异,味淡。
2.显微鉴别子座横切面:表层为无色菌丝,其内侧为含有红色色素的菌丝层,并埋生单列或偶为2列的子囊壳。
子囊壳椭圆形、类圆形或梨形,直径400-600ΜM,内有多数子囊和侧丝。
子囊长250-350ΜM,直径20-30ΜM,顶端圆钝,基部具细长柄,含子囊孢子6-8个,单列。
子囊孢子纺锤形,长30-60ΜM,直径13-25ΜM,两端略尖,有墙砖状的纵横分隔。
毛细管电泳电导法测定竹黄中竹红菌甲素含量黄宝美;姚程炜;王志国;莫金垣【期刊名称】《理化检验-化学分册》【年(卷),期】2011(047)006【摘要】提出了测定竹黄中竹红菌甲素含量的毛细管电泳电导法.用20 mmol·L-1乙酸铵缓冲溶液(用0.1 mol·L-1乙酸溶液调节至pH 3.5)为电泳介质,分离电压为20 kV,采用柱端电导检测,在缓冲溶液中加乙醇至占总体的5%,以改善样品的溶解度并控制电渗流的大小和方向.用虹吸进样,进样高度为20 cm,进样时间为10 s.方法的线性范围为1.0~160.0 mg·L-1,检出限(3S/N)为0.5 mg·L-1.测得方法的回收率在99.0%~100.2%之间.【总页数】3页(P656-658)【作者】黄宝美;姚程炜;王志国;莫金垣【作者单位】绵阳师范学院化学系,绵阳621000;中国空气动力研究与发展中心设备设计及测试技术研究所,绵阳622653;绵阳师范学院化学系,绵阳621000;中山大学化学与化学工程学院,广州510275【正文语种】中文【中图分类】O657.8【相关文献】1.反相高效液相色谱法测定竹红菌中竹红菌甲素的含量 [J], 顾晓天;周家宏;冯玉英;魏少华;王雪松;张宝文2.竹黄菌丝体中竹红菌甲素的提取工艺 [J], 杜文;孙春龙;韩燕峰;梁建东;董旋;梁宗琦;郁建平;郭丽丽;张红涛3.光谱法比较光疗药物竹红菌甲素及铂竹红菌甲素复合物与牛血红蛋白的相互作用[J], 袁秀雪;陈恩懿;肖梦思;赵传峰;周家宏4.竹黄中竹红菌甲素的分离与纯化 [J], 彭京胜;李晓丽;孙振令;曾宪垠;张红雨5.一株野生竹黄菌的鉴定及其萃取发酵产竹红菌甲素发酵条件的优化 [J], 胡梦花; 闫晓晓; 黄志贤; 吴振强; 田霄飞因版权原因,仅展示原文概要,查看原文内容请购买。
HPLC法测定光疗药物竹红菌乙素的含量安红波;阮洪生;张爽;刘荣鑫【期刊名称】《黑龙江八一农垦大学学报》【年(卷),期】2009(021)003【摘要】从竹红菌中提取竹红菌甲素,将其转化为竹红菌乙素,建立了HPLC测定合成竹红菌乙素含量的方法.采用Shim-pack VP-ODS色谱柱,色谱条件:柱温为30℃;甲醇-水(体积比83:17)为流动相;紫外检测波长300 nm.竹红菌乙素的保留时间为11.5 min.竹红菌乙素质量在0.29~1.45 μg时,峰面积与质量的线性关系良好(r=0.9993),回收率为98.3%,RSD为1.2%(n=5).该分析方法简便、快速,对于竹红菌乙素合成过程中转化率测定提供一定的理论依据.【总页数】3页(P70-72)【作者】安红波;阮洪生;张爽;刘荣鑫【作者单位】黑龙江八一农垦大学生命科学技术学院,大庆,163319;黑龙江八一农垦大学生命科学技术学院,大庆,163319;黑龙江八一农垦大学生命科学技术学院,大庆,163319;黑龙江八一农垦大学生命科学技术学院,大庆,163319【正文语种】中文【中图分类】R927.2【相关文献】1.反相高效液相色谱法测定竹红菌中竹红菌甲素的含量 [J], 顾晓天;周家宏;冯玉英;魏少华;王雪松;张宝文2.利用超分子作用提高竹红菌乙素的水溶性:金刚烷修饰的竹红菌乙素的合成及其环糊精聚合物包结物的光动力活性研究 [J], 乔瑞;曾章华;刘岩岩;陈景荣;李草;王雪松;张宝文3.光谱法比较光疗药物竹红菌甲素及铂竹红菌甲素复合物与牛血红蛋白的相互作用[J], 袁秀雪;陈恩懿;肖梦思;赵传峰;周家宏4.竹红菌中竹红菌乙素的提取及其含量的测定 [J], 周林;董平;宋开玺;曾雄;顾晓天;魏少华;冯玉英;周家宏5.竹红菌甲素和竹红菌乙素的光电转换性能 [J], 周家宏;冯玉英;魏少华;秦德宇;吴晓红因版权原因,仅展示原文概要,查看原文内容请购买。
竹红菌素高产菌株的筛选与分子鉴定夏更寿;麻汉林【摘要】研究利用薄层层析(TLC)以及高效液相色谱(HPLC)方法,对82株竹黄子实体真菌的液体发酵培养物进行了初筛和复筛,最终获得竹红菌素高产菌株ZHLS-03.经rDNA-ITS序列分析,该真菌与竹黄(Shiraia bambusicola,AY536374.1)相似度为100%.再结合其个体形态特征、菌落形态特征,确认该菌为竹黄无性型菌株.%A hypocrellin-producing Shiraia bambusicola ZHLS-03 was isolated through the first screening with TLC and the second screening with HPLC from the liquid fermentation culture of 82 strains. rDNA-ITS sequence analysis indicated that its homology reached 100% alignment with Shiraia bambusicola (AY536374. 1) in Genbank. In addition, the result identified that ZHLS-03 was the anamorphosis strain of Shiraia bambusicola when combined the analysis of its individual modality and colony modality character.【期刊名称】《上海交通大学学报(农业科学版)》【年(卷),期】2012(030)006【总页数】6页(P1-5,21)【关键词】竹黄;竹红菌素;筛选;分子鉴定【作者】夏更寿;麻汉林【作者单位】丽水学院,丽水323000;丽水学院,丽水323000【正文语种】中文【中图分类】S567.39竹黄菌(Shiraia bambusicola P.Henn.)是一种寄生于某些竹子嫩枝上的特异真菌,其子座称竹黄,隶属于肉座菌科竹黄属,为我国的珍贵中药材之一,其有效成分竹红菌素具有镇痛、抗炎、抗肿瘤及保护心血管等作用[1-2]。
竹黄菌与竹红菌的化学成分及细胞毒活性比较研究陈月桂;刘艳春;郭凯;黎胜红;牛雪梅【摘要】为研究竹黄菌与竹红菌化学成分及细胞毒活性的差异,本研究通过高效液相色谱(HPLC)分析结合常规色谱方法,分离鉴定了两种真菌的6个相同成分,分别为3个主要成分竹红菌甲素(1)、竹红菌乙素(2)和竹红菌丙素(3),以及3,6,8-三羟基-1-甲基口山酮(7)、3,8-二羟基-6-甲氧基-1-甲基口山酮(8)和过氧麦角甾醇(9).另外,从竹黄菌中还分离得到11,11'-二去氧沃替西林(5)、麦角甾-7,22E-二烯-3β,5α,6β-三醇(10)和麦角甾-7,22E-二烯-2β,3α,9α-三醇(11),并首次从竹红菌中分离得到竹红菌丁素(4)、灰黄霉素(6)、化合物7和8.活性筛选发现,化合物5对三株肿瘤细胞NCI-H1975、HepG2和MCF-7有很强细胞毒活性,化合物1有较强细胞毒活性,而化合物6活性较弱.【期刊名称】《天然产物研究与开发》【年(卷),期】2019(031)006【总页数】7页(P1006-1011,1022)【关键词】竹黄菌;竹红菌;化学成分;细胞毒活性【作者】陈月桂;刘艳春;郭凯;黎胜红;牛雪梅【作者单位】云南大学化学科学与工程学院,昆明650091;中国科学院昆明植物研究所植物化学与西部植物资源持续利用国家重点实验室,昆明650201;中国科学院昆明植物研究所植物化学与西部植物资源持续利用国家重点实验室,昆明650201;中国科学院昆明植物研究所植物化学与西部植物资源持续利用国家重点实验室,昆明650201;中国科学院昆明植物研究所植物化学与西部植物资源持续利用国家重点实验室,昆明650201;云南大学省部共建云南生物资源保护与利用国家重点实验室,昆明650091【正文语种】中文【中图分类】R284.1竹黄菌(Shiraia bambusicola P.Henn)属于真菌界、子囊菌亚门、肉座菌科、竹黄属,其子座竹黄又称竹花、竹三七等[1],主要分布于我国浙江、安徽、四川、云南等南部各省,日本和斯里兰卡也有分布[2],可生长于海拔1 500米以下的苦竹、短穗竹和雷竹等竹林下[3,4]。
反相高效液相色谱法测定竹红菌中竹红菌甲素的含量顾晓天;周家宏;冯玉英;魏少华;王雪松;张宝文【期刊名称】《分析测试学报》【年(卷),期】2005(24)6【摘要】建立了高效液相色谱法测定竹红菌提取物中竹红菌甲素含量的方法.样品用c18柱为分离柱,甲醇-水(体积比83:17)为流动相,检测波长为300nm进行分析.竹红菌甲素在进样量0.252~2.52μg范围内峰面积线性关系良好(r=0.999 9),回收率为98%~103%,方法的RSD为0.20%~0.36%(n=5).该分析方法简便快速,适合作为常规分析方法.【总页数】3页(P130-132)【作者】顾晓天;周家宏;冯玉英;魏少华;王雪松;张宝文【作者单位】南京师范大学,分析测试中心,江苏,南京,210097;南京师范大学,分析测试中心,江苏,南京,210097;南京师范大学,分析测试中心,江苏,南京,210097;南京师范大学,化学与环境科学学院,江苏,南京,210097;中国科学院理化技术研究所,北京,100101;中国科学院理化技术研究所,北京,100101【正文语种】中文【中图分类】O657.72;R986【相关文献】1.HPLC法测定光疗药物竹红菌乙素的含量 [J], 安红波;阮洪生;张爽;刘荣鑫2.毛细管电泳电导法测定竹黄中竹红菌甲素含量 [J], 黄宝美;姚程炜;王志国;莫金垣3.均相和非均相体系中竹红菌甲素与尾孢素光敏活性的比较 [J], 张红雨;张志义;王大辉4.竹黄菌丝体中竹红菌甲素的提取工艺 [J], 杜文;孙春龙;韩燕峰;梁建东;董旋;梁宗琦;郁建平;郭丽丽;张红涛5.竹红菌中竹红菌乙素的提取及其含量的测定 [J], 周林;董平;宋开玺;曾雄;顾晓天;魏少华;冯玉英;周家宏因版权原因,仅展示原文概要,查看原文内容请购买。
野生竹红菌中微量元素的测定刘卫;张举成;严和平;李应;易中周;闵勇;杨金【期刊名称】《安徽农业科学》【年(卷),期】2007(35)22【摘要】[目的]为了测定野生竹红菌中微量元素的含量.[方法]通过干灰化法制备了从云南山区采集的野生竹红菌样品,用原子吸收光谱法测定了其中Mn、Cd、 Cr、Zn、Cu等9种元素的含量.[结果]竹红菌对各金属元素的集累(富集)能力存在差异,对Fe、Se和Hg的集累(富集)能力相对要强,对Cd、Cr、Pb等几种主要的重金属的集累(富集)能力相对较弱,测定的微量元素含量顺序是Fe>Se>Hg>Mn>Zn>Pb>Cu>Cr>Cd.原子吸收的回收率为98.7%~116.4%,RSD值为0.07%~1.67%,都在实验要求的范围内.[结论]竹红菌中的硒元素含量较高,具有一定的开发价值.原子吸收光谱法测定竹红菌中微量元素是可行的.【总页数】2页(P6809-6810)【作者】刘卫;张举成;严和平;李应;易中周;闵勇;杨金【作者单位】红河学院理学院,云南蒙自,661100;红河学院理学院分析测试中心,云南蒙自,661100;红河学院理学院,云南蒙自,661100;红河学院理学院分析测试中心,云南蒙自,661100;红河学院理学院,云南蒙自,661100;红河学院理学院分析测试中心,云南蒙自,661100;红河学院理学院,云南蒙自,661100;红河学院理学院分析测试中心,云南蒙自,661100;红河学院理学院,云南蒙自,661100;红河学院理学院分析测试中心,云南蒙自,661100;红河学院理学院,云南蒙自,661100;红河学院理学院分析测试中心,云南蒙自,661100;红河学院理学院,云南蒙自,661100;红河学院理学院分析测试中心,云南蒙自,661100【正文语种】中文【中图分类】Q945【相关文献】1.野生竹红菌中总氮的测定2.反相高效液相色谱法测定竹红菌中竹红菌甲素的含量3.竹红菌中竹红菌乙素的提取及其含量的测定4.石墨炉原子吸收法测定保山5种野生食用菌中7种微量元素5.ICP-MS法测定常见新鲜野生菌中22种常微量元素研究因版权原因,仅展示原文概要,查看原文内容请购买。
竹黄(Shiraia bambusicola P.Henn.)主要光敏有效成分的初步探讨陈远腾;万象义【期刊名称】《云南大学学报:自然科学版》【年(卷),期】1981(0)2【摘要】本文报道了试用纸片法从竹黄中筛选到的一种红色的光敏色素。
经鉴定,它与竹红菌[Hypocrella bambusae(B·et Br·) Sacc.]所产竹红菌甲素(Hypocrellin A简称甲素)为同一化合物。
甲素是一种新型的光化学疗法药物,对治疗外阴白色病变等疾病有显著效果。
这一发现为扩大甲素的药源以便进一步满足对这类药物的需要提供了依据。
【总页数】4页(P104-107)【关键词】竹黄;粗提物;纸片法;竹红菌甲素;Shiraia bambusicola P.Henn【作者】陈远腾;万象义【作者单位】云南省微生物研究所【正文语种】中文【中图分类】R2【相关文献】1.光敏复合树脂即刻修复种植体临时冠的初步探讨 [J], 林晓蓉2.一种简单的竹黄菌(Shiraia bambusicola)单孢分离方法 [J], 刘永翔;朱国胜;刘作易3.Shiraia sp. SUPER-H168液态发酵产竹红菌素过程中生理特征初步研究 [J], 梁晓辉;蔡宇杰;廖祥儒;张大兵;孟强;王亚辉4.Shiraia sp. SUPER-H168 ITS-5.8S rDNA序列分析及产竹红菌素条件初步优化[J], 梁晓辉;蔡宇杰;廖祥儒;魏兆媛;金大勇;许善峰;袁中一5.High Efficiency Hypocrellin Production by a Novel Mutant Isolated from Shiraia bambusicola [J], Wen DU;Baogui WANG;;;;因版权原因,仅展示原文概要,查看原文内容请购买。
浙江林学院学报 2002,19(2):157~160Journal o f Zhejiang Forestry College 文章编号:100025692(2002)022*******竹黄竹红菌甲素含量测定方法林海萍1,陈 虹1,叶 勇1,吴林森2(1.浙江林学院生命科学学院,浙江临安311300; 2.丽水师范专科学校职业技术学院,浙江丽水323800)摘要:为了掌握竹红菌甲素的测定方法,测得了竹红菌甲素吸收曲线,研究了不同体质分数乙醇溶液浸提、不同浸提时间、竹黄子座不同颗粒度和不同乙醇用量对竹红菌甲素提取效果的影响。
结果表明,竹黄子座中竹红菌甲素含量最佳测定方法是将颗粒度为011g・颗-1的竹黄子座风干品10颗浸泡于100m L无水乙醇中,8d后,稀释10倍,于465nm波长下测定吸光度。
图1表3参14关键词:竹黄;竹红菌甲素;测定方法;吸光度中图分类号:Q949132 文献标识码:A竹红菌甲素(hypocrellin A)是名贵野生药用真菌竹黄Shiraia bambusicola的主要有效成分。
竹黄菌隶属于子囊菌亚门Ascomycotina,核菌纲Pyrenomycetes球壳目S phaeriales肉座菌科Hypocreaceae竹黄属Shiraia[1,2]。
常寄生在短穗竹Semiarundinaria densiflora、苦竹Pleioblastus amarus、雷竹Phyllostachys praecox和篌竹Phyllostachys nidnlaria等的枝秆上。
近年来,竹黄越来越引起国内外学者的重视,对其进行了化学成分[3]、药理作用[4~6]和临床应用[7]等方面的研究。
结果表明竹黄具有营气卫血,破瘀止痛,促进新陈代谢,增强体质等功能[8,9]。
竹黄的有效药用成分竹红菌甲素更是倍受关注,它是一种 醌类光动力学色素,也是一种新型的光化学疗法药物[10],经药理实验与临床应用,显示了较强的生理活性和药理作用。
其主要药理作用有镇痛、抗炎、抗菌、抗癌、护肝和保护心血管[11,12]等。
竹红菌甲素的含量是衡量竹黄品质的重要指标,但很少有人研究竹黄竹红菌甲素含量测定方法,仅有吕孝敢等[13]报道竹黄乙醇溶液在465nm波长下有最大吸收,且其他成分在这一波长下无干扰,可借以定量。
该报道没有说明乙醇体积分数与用量,也没有说明竹黄浸提时间与颗粒度,而这些因素都直接影响测定结果。
本文旨在摸索出竹黄子座中竹红菌甲素含量测定的具体可操作性方法,为竹黄品质鉴定、优良菌株选育和人工培养等研究工作奠定基础。
1 材料与方法111 材料11111 竹黄子座 2001年5月1日,在临安九仙山短穗竹上人工采集野生竹黄子座,于室内通风处风干,注意防霉和避免阳光曝晒。
11112 竹红菌甲素浸提试剂 无水乙醇,分析纯。
收稿日期:2001206229;修回日期:2001211205作者简介:林海萍(1973-),女,浙江黄岩人,讲师,从事微生物食品和药品加工研究。
112 实验方法11211 确定测定波长 将1g (10×011g )竹黄子座风干品浸入100m L 无水乙醇中,分别在325~630nm 波长下(7230G 型分光光度计)每隔5nm 测定吸光度,以获得竹红菌甲素吸收曲线,并确定测定波长。
11212 确定浸提试剂体积分数与测定时间 将1g (10×011g )竹黄子座风干品浸入100m L 体积分数为30%,40%,50%,60%,70%,80%,90%与100%乙醇溶液(无水乙醇)中,浸提4h ,12h ,24h ,26h ,48h ,72h ,96h ,120h ,144h ,168h ,192h ,216h 和240h 后稀释10倍,在465nm 波长下测定吸光度。
通过比较吸光度,选择一个最佳的提取时间和提取溶剂浓度。
11213 确定浸提颗粒度 采用2×015g ,4×0125g ,10×011g 和粉状(将竹黄风干品磨成粉后,用棉布包好)4个不同颗粒度组成1g 竹黄,分别浸入100m L 无水乙醇中,浸提4h ,12h ,36h ,48h ,72h ,96h ,120h ,144h ,168h ,192h ,216h 和240h ,后稀释10倍在465nm 波长下测定吸光度。
通过比较吸光度,选择最佳浸提颗粒度。
11214 确定浸提试剂用量 将1g (10×011g )竹黄子座风干品浸入50m L ,75m L ,100m L ,125m L 和150m L 无水乙醇中,浸提4h ,12h ,24h ,36h ,48h ,72h ,96h ,120h ,144h ,168h ,192h ,216h 和240h 后,稀释10倍,在465nm 波长下测定吸光度,确定最佳浸提试剂用量。
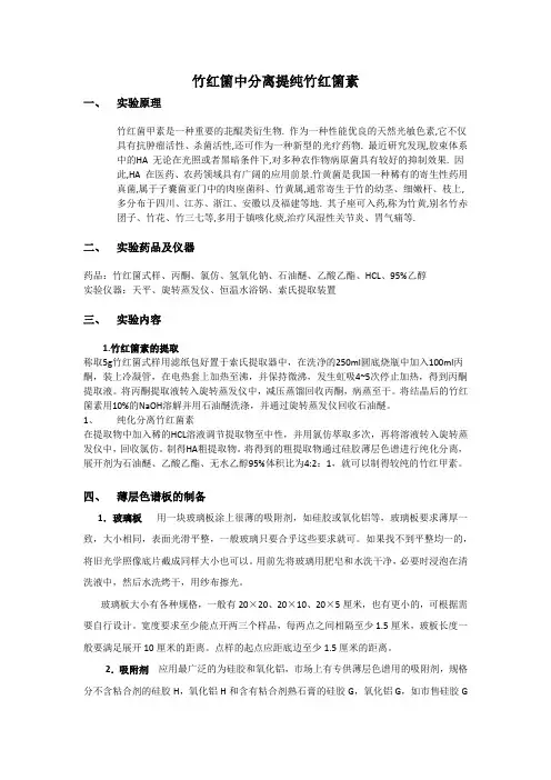
2 结果与分析211 吸收波长对吸光度的影响由图1可见,竹红菌甲素在波长465nm 处有一最大吸收峰,此吸收曲线与万象义等[14]测定的竹红菌甲素吸收曲线一致,所以确定465nm。
图1 竹红菌甲素吸收曲线Figure 1 The abs orbing curve of hypocrellin A 212 不同体质分数乙醇,不同提取时间对竹红菌甲素提取效果的影响由表1可以看出,乙醇体积分数越高,竹红菌甲素的提取效果越好,因为竹红菌甲素为脂溶性色素,能溶于乙醇等有机溶剂而不溶于水。
100%乙醇(即无水乙醇)作为浸提试剂提取效果明显比其他浓度乙醇溶液好,且无水乙醇易于回收,有利于下一步竹红菌甲素的分离提纯且节约实验费用。
在192h (即8d )吸光度达到最高值,如继续浸提,则吸光度略有下降。
我们将浸提了240h (10d )后的浸提液过滤,将竹黄子座颗粒继续浸于新的无水乙醇中,除最初浸于无水乙醇的竹黄子座颗粒浸提液吸光度约等于0(可忽略)外,其他浸提液均仍有竹红菌甲素溶出。
所以我们选择无水乙醇浸泡竹黄8d 后测定吸光度。
213 不同颗粒度对竹红菌甲素提取效果的影响由表2可见除粉状样品外,竹黄颗粒度越小,则乙醇对其所含的竹红菌甲素的提取效果越好。
粉状样品虽然提取速度最快,但34h 后反而落后于011g ・颗-1的样品。
这可能是因为用棉布包住样品,会有一部分竹红菌甲素被棉布吸收,从而使吸光度下降。
而如不用棉布将竹黄粉包起来,则测定时必须过滤,也会有一部分竹红菌甲素损失,从而影响测定准确性。
我们将011g ・颗-1的样品浸提了240h (10d )后的浸提液过滤,将竹黄子座颗粒继续浸于新的无水乙醇中,8d 后测定浸提液吸光度约等于0(可忽略)。
所以我们选择011g ・颗-1作为测定的颗粒度。
214 不同乙醇用量对竹红菌甲素提取效果的影响由表3可得到,将1g (10×011g )竹黄子座风干品浸入100m L ,125m L 与150m L 无水乙醇中,经换算成相同乙醇体积,96h 后浸提液吸光度无明显差别。
而浸入75m L 和50m L 无水乙醇中,经换算成相同乙醇体积,浸提液吸光度明显较小。
所以选择将1g (10×011g )竹黄子座风干品浸入100m L 无水乙醇中能得到准确的测定结果,且最节约实验经费。
851浙江林学院学报 2002年6月表1 不同体积分数乙醇溶液,不同浸提时间对竹红菌甲素提取效果的影响T able 1 E ffect of varied alcohol liquor πs concentration and immersed time on the distill im pact of hypocrellin A浸提时间/h不同乙醇体积分数下浸提液的吸光度30%40%50%60%70%80%90%100%40102110102890104100106190105230107050109720116031001025001045801073101113201094201134401177601269922010408010710011533011829011417011962012581013733340104820109040118030126960123330127610129760143174801054101109301169901300601263501313501315701452872010594011672012328013316012952013088013328014699960107120119520125570137440132280135350134350146851200107000119520129390138830134740136900103520014728144010744012324012969014033013602013711013429014837168010776012376013060014167013684013872013589014847192010797012469012893014161013668013924013531014934216010804012749013117014113013858013820013611014929240010798012708013071014204013750013862013552014793表2 竹黄不同颗粒度对竹红菌 甲素提取效果的影响T able 2 E ffect of varied stomata πs granularity on thedistill im pact of hypocrellin A浸提时间/h不同竹黄颗粒度下浸提液的吸光度015g ・颗-10125g ・颗-1011g ・颗-1粉状4011238011567011603013851100122950128980126990139752201258001358601373301411334013060013665014317014095480128140138030145280141697201290901378301469901405596012987013867014685014209120013031013966014728014274144013149013956014837014323168013071013998014847014254192013105013887014934014274216013032013773014929014050240012904013749014793014114表3 不同乙醇用量对竹红菌 甲素提取效果的影响T able 3 E ffect of varied alcohol πs dosage on thedistill im pact of Hypocrellin A浸提时间/h不同乙醇用量下浸提液的吸光度50m L75m L 100m L 125m L 150m L 40112380114880116030122350125441001229501259501269101289801325122012580012911013737013814013975340128170131660143170144230145874801281401324101452801462901465672012909013211014685014562014835960129870135630146990146950146381200130310137320147280148690148251440131490138460148370149030148881680130710140110148470147560148201920131050143040149340149280148972160130320142190149270149280149212400129840140830148650148360147993 结论通过以上实验,得到竹黄子座中竹红菌甲素含量测定方法:以1g (10×011g )竹黄子座风干品在100m L 无水乙醇中浸泡8d 后,稀释10倍,465nm 波长测定吸光度。